第六章 进出口税费 习题01
- 格式:doc
- 大小:67.00 KB
- 文档页数:10
税法(2016) 第六章关税法课后作业一、单项选择题1.下列各项中,关于关税纳税义务人的说法正确的是()。
A.甲委托乙从境外购买一台数码相机,并由乙带回境内给甲,甲为关税纳税义务人B.丙从境外邮寄化妆品给丁,并委托丁交给戊,戊为关税纳税义务人C.小王给远在美国的小李邮寄了茶叶等家乡特产,小李为关税纳税义务人D.天意公司以邮寄方式向德国某公司出口一批货物,天意公司为关税纳税义务人2.进口地海关无法解决的税则归类问题,应报()明确。
A.国家税务总局B.财政部C.海关总署D.国务院3.下列各项中,不符合关税税率有关规定的是()。
A.进口货物在进口时需要征税的,按照纳税义务人申报进口之日实施的税率征收关税B.加工贸易进口料、件等属于保税性质的进口货物,如经批准转为内销,应按向海关申报转为内销之日实施的税率征税C.由于完税价格的审定而需补税的,应按补税之日实施的税率征收关税D.对经批准缓税进口的货物以后缴税时,无论是分期或一次交清税款,都应按货物原进口之日实施的税率征税4.某企业从境外进口一批货物,货物价款折合人民币20万元,另支付与进口货物相关的特许权使用费2万元,货物运抵我国境内输入地点起卸前发生运费3万元、保险费1万元,企业向自己的采购代理人支付购货佣金0.5万元。
已知该货物进口关税税率为10%,则该企业进口该批货物时应缴纳关税()万元。
A.2.4B.2.6C.2.45D.2.655.海关采用相同或类似货物成交价格方法进行估价时,如果有多个相同或者类似货物的成交价格,应当以()为基础,估定进口货物的完税价格。
A.最高的成交价格B.最低的成交价格C.平均的成交价格D.加权平均价格6.某进出口公司2016年2月陆运进口一批货物,海关审定的进口货物价格为100万元,运费及保险费均无法确定,该货物进口同期运输行业公布的运费率为10%。
已知该进口货物适用的关税税率为20%,则该进出口公司进口该批货物应缴纳关税()万元。
第一节概述主要知识点提要:本节要求考生熟悉海关征收进出口税费的种类及其含义,该节的内容以搞清楚基本概念为主。
(一)单项选择题1.海洋贸易进出口公司从美国进口一批货物,经核定其进口关税和增值税合计为50万元人民币,海关于2008年9月19日(周五)开出税款缴款书,该公司于10月14日缴纳税款(10月1日至10月7日为法定节假日),该批货物海关应征滞纳金:A、2000B、1500C、1750D、25002、某公司进口一批货物,其关税和增值税合计为人民币50万元,海关于2008年9月20日(周六)开出税款缴款书,该公司于10月14日缴纳税款(10月1日至10月7日为法定节假日)计算该税款滞纳多少天:A、7天B、8天C、9天D、6天3.在2008年的海关税则中,进口商品中采用从量关税的有:A、胶卷B、录像机C、放像机 D 、摄像机4.进口产品以低于其正常价值出口到我国且对我国相关企业造成实质性损害的,我国海关将对其征收进口附加税,其名称为:A、反倾销税B、反补贴税C、保障性关税D、报复性关税(二)多项选择题1.进口环节增值税的税率,一般为17%,对关系到国计民生的重要物资征13%,适用13%税率的货品有:A、图书,杂志B、原油,成品油C、粮食,食用植物油D、农药,农机,农膜2.从征收关税的主次程序来分,关税可以分为正税和附加税,下面哪些税属于正税:A、进口税B、报复性关税C、反倾销税D、出口税3.从征收进口关税的主次程序来看,进口关税有正税与附加税之分。
下面哪些税属于附加税:A、反倾销税B、反补贴税C、报复性关税D、进口环节税4.下列进口货物,海关按从量税计征进口关税:A、冻鸡B、原油C、棉花D、胶卷5.我国《海关法》规定的纳税义务人是:A、进口货物的收货人B、出口货物的发货人C、进出境物品的所有人D、上述三种人的代理人(三)判断题1.钻石及钻石饰品,只准在上海口岸进口,其进口环节的增值税和消费税均由上海海关征收。
注册会计师考试《税法》第六章练习题2017年注册会计师考试《税法》第六章练习题导语:参加注册会计师全国统一考试成绩合格,并从事审计业务工作二年以上的,可以向省、自治区、直辖市注册会计师协会申请注册。
下面和店铺来看看2017年注册会计师考试《税法》第六章练习题。
希望对大家有所帮助。
1、考点:计入进口货物关税单选题下列税费中,应计入进口货物关税完税价格的是()。
A.单独核算的境外技术培训费用B.报关时海关代征的增值税和消费税C.由买方单独支付的入关后的运输费用D.进口货物运抵我国境内输入地点起卸前的保险费【正确答案】D【答案解析】进口货物的完税价格包括货物的货价、货物运抵我国境内输入地点起卸前的运输及相关费用、保险费。
2、考点:出口货物的完税价格单选题我国某公司2014年3月从国内甲港口出口一批锌锭到国外,货物成交价格170万元(不含出口关税),其中包括货物运抵甲港口装载前的运输费10万元、单独列明支付给境外的佣金12万元。
甲港口到国外目的地港口之间的运输保险费20万元。
锌锭出口关税税率为20%。
该公司出口锌锭应缴纳的出口关税为()。
A.25.6万元B.29.6万元C.31.6万元D.34万元【正确答案】C【答案解析】出口货物的完税价格,由海关以该货物向境外销售的.成交价格为基础审查确定,并应包括货物运至我国境内输出地点装载前的运输及其相关费用、保险费,但其中包含的出口关税税额,应当扣除。
出口货物的成交价格中含有支付给境外的佣金的,如果单独列明,应当扣除。
该公司出口锌锭应缴纳的出口关税=(170-12)×20%=31.6(万元)。
3、考点:关税减征基准多选题在我国加入世界贸易组织之后,关税减征以()为基准。
A.特惠税率B.最惠国税率C.协定税率D.普通税率【正确答案】BD【答案解析】在我国加入世界贸易组织之后,关税减征以最惠国税率或普通税率为基准。
4、考点:关税减免规定多选题下列各项中,符合关税减免规定的有()。
进出口税收基础习题一、单选题共 20 题题号: 1 本题分数:2 分自2014年起,企业应在本年度()前,向主管税务机关报送《生产企业进料加工业务免抵退税核销申报表》及电子数据,申请办理上年度海关已核销的进料加工手(账)册项下的进料加工业务核销手续。
A、4月15日B、4月20日C、5月15日D、5月20日标准答案:B解析:依据《国家税务总局关于<出口货物劳务增值税和消费税管理办法>有关问题的公告》(国家税务总局公告2013 年第12 号)文件要求,自2014年起,企业应在本年度4月20日前,向主管税务机关报送《生产企业进料加工业务免抵退税核销申报表》(附件4)及电子数据,申请办理上年度海关已核销的进料加工手(账)册项下的进料加工业务核销手续。
企业申请核销后,主管税务机关不再受理其上一年度进料加工出口货物的免抵退税申报。
4月20日之后仍未申请核销的,该企业的出口退(免)税业务,主管税务机关暂不办理,待其申请核销后,方可办理。
(条款已失效)题号: 2 本题分数:2 分无运输工具承运业务的经营者适用()政策。
A、增值税征税B、增值税免税C、增值税零税率D、增值税退税标准答案:B解析:依据《财政部国家税务总局关于全面推开营业税改征增值税试点的通知》(财税〔2016〕36 号)文件要求,境内单位和个人以无运输工具承运方式提供的国际运输服务,由境内实际承运人适用增值税零税率;无运输工具承运业务的经营者适用增值税免税政策。
题号: 3 本题分数:2 分适用增值税免税政策的出口货物劳务是()A、卷烟B、列名生产企业出口的非视同自产货物C、进料加工复出口的货物D、特殊区域内的企业出口的特殊区域内的货物标准答案:B解析:依据《财政部税务总局海关总署关于深化增值税改革有关政策的公告》(财政部税务总局海关总署公告2019年第39号)文件要求,六、适用增值税免税政策的出口货物劳务对符合下列条件的出口货物劳务,除适用本通知第七条规定外,按下列规定实行免征增值税(以下称增值税免税)政策:(一)适用范围。
(完整版)关税习题及答案-CAL-FENGHAI.-(YICAI)-Company One1第六章关税法一、单项选择题1.某进出口公司2009年3月8日进口一批货物,海关于当日填发缴款书,该纳税人一直没有纳税。
海关从()起可对其实施强制扣缴措施。
A.3月16日B.3月23日C.6月9日D.6月23日2.纳税义务人或他们的代理人应在海关填发税款缴纳证之日起()内,向指定银行缴纳税款。
A.15日B.30日C.7日D.10日3.某企业2009年将以前年度进口的设备运往境外修理,设备进口时成交价格58万元,发生境外运费和保险费共计16万元;在海关规定的期限内复运进境,进境时同类设备价格6 5万元;发生境外修理费12万元,料件费9万元,境外运输费和保险费共计3万元,进口关税税率20%。
运往境外修理的设备报关进口时应纳进口环节税金()万元。
A.4B.6.86C.8.48D.12.84.2008年6月1日,某公司经批准进口一台符合国家特定免征关税的科研设备用于研发项目,设备进口时经海关审定的完税价格折合人民币800万元(关税税率为10%),海关规定的监管年限为5年;2009年5月31日,公司研发项目完成后,将已计提折旧200万元的免税设备出售给国内另一家企业。
该公司应补缴关税()万元。
A.24B.32C.48D.645.关税申报时间,符合我国规定的是()。
A.进口货物自运输工具申报进境之日起14日内,出口货物在运抵海关监管区后的装货12小时以前B.进口货物自运输工具申报进境之日起15日内,出口货物在运抵海关监管区后的卸货24小时以前C.进口货物自运输工具申报进境之日起14日内,出口货物在运抵海关监管区后的装货15日以内D.进口货物自运输工具申报进境之日起14日内,出口货物在运抵海关监管区后的装货24小时以前6.某公司进口一批货物,海关于2009年3月1日填发税款缴款书,但公司迟至3月27日才缴纳500万元的关税。
进出口税费练习题王元鹏单项选择题1、进口环节增值税的组成计税价格为:A.进口关税完税价格+进口关税税额+增值税税额、B.进口关税完税价格+增值税税额C.进口关税完税价格+进口关税税额+消费税税额D.进口关税完税价格+进口关税税额2、因纳税义务人违反规定造成少征或漏征税款的,海关可以自缴纳税款或自货物放行之日起节_____年内追征税款,并从缴纳税款或货物放行之日起到海关发现之日止,按日加收少征或漏征税款_____的滞纳金:A.1 , 0.5‰ B.3 , 0.5‰ C.3 , 1‰ D.1 , 1‰3、某公司从美国购买进口一套机械设备,发票列明如下:CIF上海300000美元,此外,该公司还支付了设备进口后的安装及技术服务费用10000美元,支付给其采购代理人的购货佣金1500美元,并支付给卖方代理人的销售佣金1500美元,根据海关成交价格估价方式,该货物的成交价格应为:A.313000美元B.301500美元C.303000美元D.310000美元4、海关于2004年7月9日(星期五)填发税款缴款书,纳税义务人最迟应于哪一天缴纳税款,才可避免滞纳:A. 7月23日B.7月24日C.7月25日D.7月26日5、在确定进口货物的完税价格时,下列哪一项费用或价值不应计入:A.买方负担的除购货佣金以外的佣金和经纪费B. 作为销售条件,由买方直接或间接支付的特许权使用费C. 厂房、机械等货物进口后的基建、安装等费用。
D. 卖方直接或间接从买方转售、处置或使用中获得的收益6、在认定货物原产地时,下列货物中不可能适用实质性改变标准的是:A.某国渔船捕捞的鱼B.服装C.食品D.机械设备7、根据《中华人民共和国进出口关税条例》的规定,进口货物应按照:A.海关填发《海关专用缴款书》之日实施的税率征税B.装载货物的运输工具申报进境之日实施的税率征税,但经海关核准先行申报的除外C. 海关接受该货物申报进口之日实施的税率征税D.海关放行货物之日实施的税率征税8、《中华人民共和国海关法》规定,进出口货物的纳税义务人应当在海关规定的期限内缴纳税款;逾期缴纳的,由海关征收滞纳金;纳税义务人、担保人超过多长时间仍未缴纳税款的,海关可以依法采取强制扣缴、抵缴措施:A.1个月B.3个月C.6个月D.9个月9、以下不属于进出口税费缴纳、退补凭证的是:A.海关专用缴款书B.收入退还书(海关专用)C.海关行政事业性收费专用票据D.全国税务统一专用发票10、经批准转让或移作他用的减免税货物需缴纳税款的,应当适用_____之日实施的税率:A.海关接受纳税义务人再次申报办理纳税手续B.货物申报进口C.货物进境D.海关批准(二)多项选择题1、关税的征税主体是国家,其征税对象是:A.进出关境的货物B.进出关境的物品C.进口货物收货人D.出口货物发货人2、下列关于我国进口环节增值税和消费税的表述正确的是:A.进口环节的增值税、消费税由海关征收B.进口环节增值税、消费税均从价计征C.对于进口货物税、费的计算,一般的计算过程为:先计算进口关税额,再计算消费税额,最后计算增值税额D.消费税组成计税价格=(关税完税价格+关税税额)/1—消费税率3、下列哪些情况海关可以拒绝接受申报价格而另行估价:A.买方对进口货物的处置受到了卖方的限制,具体表现在买方必须将进口货物转售给卖方指定的第三方B.买卖双方达成的销售价格是以买方同时向卖方购买一定数量的其它货物为前提C.进口方在国内销售进口货物所产生的收益中有一部分返还给出口方,然后这一部分收益的具体金额尚不能被确定’D.进口方和出口方是母子公司,但上述关系并未对成交价格产生影响4、关于税率适用时间,下列表述正确的是:A.减免税货物经批准转让或者移作他用的,应当适用海关接受纳税义务人再次填写报关单申报办理纳税及有关手续之日实施的税率征税B.因纳税义务人违反规定需要追征税款的,应当适用海关发现该行为之日实施的税率C.因超过规定期限未申报而由海关依法变卖的进口货物,应适用用装载该货物的运输工具申报进境之日实施的税率D.进口货物到达前,经海关核准先行申报的,应当适用装载该货物的运输工具申报进境之日实施的税率5、关于进出口税费的计算,下列表述正确的是:A.税款的起征点为人民币50元B.完税价格计算至元,元以下四舍五入C.税额计算至分,分以下四舍五入D.进出口货物的成交价格及有关费用以外币计价的,海关应当按照填发税款缴款书之日公布的汇率中间价折合成人民币6、下列关于进口税率适用的表述正确的是:A.按照普通税率征税的进口货物,不适用进口货物暂定税率B.对于无法确定原产国别的货物,按普通税率征税C.配额内税率只适用最惠国待遇的国家和地区D.适用最惠国税率、协定税率、特惠税率的进口货物,暂定税率确定以后,按暂定税率征税7、经海关核准可予办理退税手续的情况有:A.已缴纳进口关税和进口环节税税款的进口货物,因品质或者规格原因原状退货复运出境的B.已缴纳出口税的货物,因故未装运出口申请退关的C.进出口货物因残损、品质不良、规格不符的原因,由进出口货物的发货人、承运人或者保险公司赔偿相应货款的D.因海关误征,致使纳税义务人多缴税款的8、海关可以追征和补征税款的范围包括:A.进出口货物放行后,海关发现少征或者漏征税款的B.因纳税义务人违反海关规定而造成少征或者漏征税款的C.海关监管货物在海关监管期内因故改变用途按照规定需要补征税款的D.因税率重大调整原因,造成货物放行之日与货物申报之日产生的较大税额差额9、《中华人民共和国进出口货物原产地条例》适用以下情况的原产地确定:A.实施最惠国待遇措施B.实施反倾销和反补贴措施C.实施保障措施D.实施优惠性贸易措施10、下列关于进口货物完税价格中的运输及其相古代费用、保险费的计算,表述正确的是:A.进口货物的运费,按照实际支付的费用计算。
模考吧网提供最优质的模拟试题,最全的历年真题,最精准的预测押题!报关员进出口税费考试试题一、单选题(本大题40小题.每题1.0分,共40.0分。
请从以下每一道考题下面备选答案中选择一个最佳答案,并在答题卡上将相应题号的相应字母所属的方框涂黑。
)第1题在确定进口货物的完税价格时,下列不应计入的费用或价值是( )。
A 厂房、机械等货物进口后的基建、安装等费用B 作为销售条件,由买方直接或间接支付的特许权使用费C 卖方直接或间接从买方转售、处置或使用中获得的收益D 买方负担的除购货佣金以外的佣金和经纪费【正确答案】:A【本题分数】:1.0分第2题适用《亚太贸易协定》的进口货物,纳税人不能提交原产地证明书的,由海关依法确定原产地征税放行,自货物放行之日起( )内补交原产地证书,可实施《亚太贸易协议》税率,退还多征税款。
A 15天B 30天C 60天D 90天【正确答案】:D【本题分数】:1.0分第3题目前,大多数国家适用的主要计税标准是( )。
A 从价税B 从量税C 复合税模考吧网提供最优质的模拟试题,最全的历年真题,最精准的预测押题!D 滑准税【正确答案】:A【本题分数】:1.0分第4题佳惠物业公司进口一座锅炉,发票列明:成交价格为CIF 上海10万美元。
锅炉进口后安装调试费为4000美元,包括在成交价格中。
那么该锅炉完税价格为( )。
A 96000元B 99600元C 100000元D 104000元【正确答案】:A【本题分数】:1.0分第5题暂准进出境货物进出口关税计征税款的期限为( )。
A 10个月B 20个月C 30个月D 60个月【正确答案】:D【本题分数】:1.0分第6题海关对免税进口机器设备的稽查期限是( )再加3年。
A 8年B 6年C 5年D 3年。
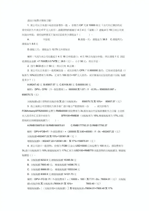
进出口税费计算练习题:1. 某公司从日本进口电信设备零件一批,价格为CIF天津10000美元(当天外汇牌价的买卖中间价为1美元=7.7元人民币),装载货物的船舶于4月4日(星期二)进境,4月19日该公司来向海关申报,请问这种情况下海关应征收多少滞报金?()。
A. 不征收B.滞报一天,滞报金为38.5C.滞报两天,滞报金为8.5元D.滞报三天,滞报金为12.75元外贸知识解析:1.因为该公司应最迟于4月18日申报进口,4月19日向海关申报,所以滞报1无因征收滞报金金额=7 7000X 0.5 %°X仁38.5(元),小于50元,所以不征。
2. 因为BCD都小于50元,所以只有A正确。
2. 某公司从日本进口一批机械设备,成交价格为CFR广州800000港币,已知该设备的进口税率为10%保险费率为0.3%,汇率为100港币=107元人民币,试计算海关应征收的进口关税税额是多少?()A.88247.42 元B.85857.57 元C.83106.80 元D.80000.00 元解析:DPV= CFR/ (1—保险费率)=(800000 X 1.07)/1 -0.3% = 856000/0.997 = 858575.72(元)关税税额=进口货物的完税价格X进口关税税率= 858575.72 X 10%= 85857.57(元)3. 我上海某公司受委托为某手表厂进口瑞士产数控铳床一台,成交价格为FOBAntwerpSFR200000运费为RMB40000保险费率为3%,填发海关代征税款缴款书之日瑞士法郎对人民币外汇买卖中间价为SFR100=RMB38(关税税率为15%,增值税税率为17%,该数控铳床应纳增值税税额为()。
A.RMB156870.61B.RMB166870.61C.RMB177793.31D.RMB17793.37解析:DPV=FOB+F/(1-保险费率)=(200000 X 3.80+40000)/1 -3% =802407.22(元)关税税额=802407.22 X 15%=120361.08(元)增值税税额=(802407.22+120361.08)X 17%=156870.61(元)4. 某公司进口一批货物,价格为FOBI日金山USD10000已知运费为100美元,保险费率为3%,进口关税税率为10%,增值税税率为17%汇率为USD100=RMB770该批货物的关税税额及增值税税额是()。
关税练习题习题一一、目的:练习进口货物应纳关税税额的计算二、资料:甲进出口公司从境外海运进口某商品100吨,进口申报价格为离岸价40 000美元/吨,运费2 000美元/吨,保险费计120 000美元,支付货物在我国输入地起卸后的运输费30 000元人民币,该商品的关税税率10%。
当日的外汇牌价(中间价)为USD1=RMB6.20。
三、要求:计算该公司进口商品应纳的关税税额。
完税价格=[100×(40 000+2 000)+120 000]×6.2=26 784 000(元)应缴纳关税税额=26 784 000×10%=2 678 400(元)习题二一、目的:练习进口货物应纳关税、增值税、消费税税额的计算及会计处理。
二、资料:某公司自营进口化妆品一批,实际成交价格(货价)50万美元,未含从境外起运地至境内口岸运费5万美元,保险费无法确定。
(进口关税税率为20%,增值税税率为17%,消费税税率为30%,汇率1美元=6.5元)。
三、要求:计算该企业进口化妆品应纳的关税、增值税、消费税税额,并进行相应的会计处理。
(1)计算该企业进口化妆品应纳的关税、增值税、消费税税额完税价格=(500 000+50 000)×(1+3‰)×6.50=3 585 725(元)应缴纳关税税额=3 585 725×20%=717 145(元)组成计税价格=(3 585 725+717 145)÷(1-30%)=6 146 957.14(元)应缴纳消费税税额=6 146 957.14×30%=1 844 087.14(元)应缴纳增值税税额=6 146 957.14×17%=1 044 982.71(元)(2)会计处理借:库存商品 6 146 957.14 应交税费—应交增(进) 1 044 982.71贷:银行存款 7 191 939.85习题三一、目的:练习出口货物应纳关税税额的计算及会计处理。
进出口税费计算练习题:1.某公司从日本进口电信设备零件一批,价格为CIF天津10000美元(当天外汇牌价的买卖中间价为1美元=7.7元人民币),装载货物的船舶于4月4日(星期二)进境,4月19日该公司来向海关申报,请问这种情况下海关应征收多少滞报金?()。
A.不征收B.滞报一天,滞报金为38.5C.滞报两天,滞报金为8.5元D.滞报三天,滞报金为12.75元外贸知识解析:1.因为该公司应最迟于4月18日申报进口,4月19日向海关申报,所以滞报1天,因征收滞报金金额=77000×0.5‰×1=38.5(元),小于50元,所以不征。
2.因为BCD都小于50元,所以只有A正确。
2.某公司从日本进口一批机械设备,成交价格为CFR广州800000港币,已知该设备的进口税率为10%,保险费率为0.3%,汇率为100港币=107元人民币,试计算海关应征收的进口关税税额是多少?()A.88247.42元B.85857.57元C.83106.80元D.80000.00元解析:DPV=CFR/(1-保险费率)=(800000×1.07)/1-0.3%=856000/0.997=858575.72(元)关税税额=进口货物的完税价格×进口关税税率=858575.72×10%=85857.57(元)3.我上海某公司受委托为某手表厂进口瑞士产数控铣床一台,成交价格为FOBAntwerpSFR200000,运费为RMB40000,保险费率为3‰,填发海关代征税款缴款书之日瑞士法郎对人民币外汇买卖中间价为SFR100=RMB380,关税税率为15%,增值税税率为17%,该数控铣床应纳增值税税额为()。
A.RMB156870.61B.RMB166870.61C.RMB177793.31D.RMB17793.37解析:DPV=FOB+F/(1-保险费率)=(200000×3.80+40000)/1-3‰=802407.22(元)关税税额=802407.22×15%=120361.08(元)增值税税额=(802407.22+120361.08)×17%=156870.61(元)4.某公司进口一批货物,价格为FOB旧金山USD10000。
答案:1、某企业从德国进口放映设备一台,发票分别列明:交易价格CIF上海100000美元,境外考察费为2500美元,销售佣金1500美元,合同另规定,该设备投入使用后买方应从票房收益中支付卖方10000美元,该批货物应向海关申报的成交价格为:()A. 114000美元 B. 112500美元 C. 111500美元 D. 104000美元答案:C解释:100000+1500+10000=111500美元。
考察成交价格的调整因素,这是每年必考的,重点理解和掌握。
2、境内某公司从香港进口日本产的冷却肉切片机2台,成交价格CIF广州50000美元/台,设1美元=7元人民币,最惠国税率为7%,普通税率为30%,应征进口关税额为:A. 24500元人民币B. 49000元人民币C. 105000元人民币D. 210000元人民币答案:B。
解释:有最惠国税率,又有普通税率,我们的原则是“从低适用”。
计算方法是:50000×2×7×7%=49000。
3、某公司进口红酒一批。
海关于2009年1月12日(星期一)填发税款缴款书。
该公司于2月11日(星期三)缴纳税款(注:1月25日-31日为法定节假日)。
税款滞纳天数为( ) A.3天 B.10天 C.11天 D.15天答案:B解释:关于滞纳金的征收,每年必考,重点理解,注意:纳税的起始日是法定节假日,则不顺延,纳税的最后一天是法定节假日,则顺延至第一个工作日。
4、海关确定进口货物完税价格的方法有:合理方法①、成交价格法②、倒扣价格法③、计算价格法④、类似货物成交价格法⑤、相同货物成交价格法⑥。
采用上述六种估计方法的正确顺序为( )A. ①②③④⑤⑥B.②⑤⑥①③④C.②⑥⑤③④①D.①②⑥⑤④③答案:C。
5、采用价内税计税方法的税种是( )A.进口关税 B.进口环节增值税 C.进口环节消费税D.出口关税答案:C6、运抵中华人民共和国境内输入地点起卸前的()应计入进口货物完税价格A.运输费B.装卸费C.搬运费D.保险费答案:ABCD7、非优惠原产地认定标准中的实质性改变标准包括:A.税则归类改变标准B.完全获得标准C.从价百分比标准D.加工工序标准答案:ACD8、纳税义务人自缴纳税期限届满之日起超过3个月未缴纳税款的,海关可以采取税收强制措施()A.通知金融机构暂停向其支付存款B.书面通知金融机构从其存款中扣缴税款C.将应税货物依法变卖,以变卖所得抵缴税款D.暂扣其货物或者其他财产答案:BC课后练习题:1、下列进出口货物中,属于法定减免税范围的是( )A.关税完税价格在人民币50元以下的一票货物B.无商业价值的货样、广告品C.外国政府、国际组织、商业机构无偿赠送的物资D.在海关放行后遭受损坏或损失的货物答案:B。
报关员考试进出口税费分章节习题及历年真题本章基本考试要求及考试主要内容本章基本要求1.掌握进出口商品完税价格的确定原则、汇率的适用规定及相关费用的核算方法。
2.掌握进出口货物原产地确定的原则及税率适用的规定。
3.掌握进出口税费的计算方法、缴纳期限及要求。
4.掌握进出口税费退、补手续的办理程序和要求。
5.掌握价格质疑、价格磋商的有关要求。
6.熟悉进出口税费的种类及其含义。
7.熟悉减免税的种类、适用范围。
本章考试内容1.税费的计征。
(1)关税:①概念,②征收依据,③种类及其计算公式; (2)增值税:①概念。
②征收依据,③计算公式;(3)消费税:①概念,②征收依据,③计算公式。
2.完税价格的审定。
(1)进口货物完税价格的审定:①依据,②原则,③方法,④换算公式,⑤相关费用的计核,⑥特殊进口货物完税价格的审定; (2)出口货物完税价格的审定:①依据,②原则,③换算公式;(3)完税价格汇率的适用。
3.进出口货物原产地的确定与税率的适用。
(1)进出口货物原产地的确定:①原产地规则的含义与类别,②原产地确定的标准,③原产地申报要求;(2)进出口税率的适用。
4.进出口税费的减免。
(1)关税的减免;(2)增值税、消费税的减免。
5.进出口税费的退补。
(1)税费的退还:①溢征退税的范围,②溢征退税手续的办理;(2)税费的追征、补征:①含义,②范围及适用税率,③办理程序和期限。
6.进出口税费的缴纳。
(1)期限:①规定,②滞纳金,③滞报金;(2)方式与凭证; (3)缓税:①规定,②缓税利息; (4)强制执行。
课后练习题及历年真题第一节进出口税费概述课后练习题;1、什么是关税?2、什么是进口关税?3、什么是出口关税?4、什么是消费税?5、什么是船舶吨税?课后练习题答案:1、关税是一种国家税收。
关税的征税主体是国家,由海关代表国家向纳税义务人征收。
其课税对象是进出关境的货物和物品。
2、进口关税是指一国海关一进京货物和物品为课税对象所征收的关税。
第一节概述主要知识点提要:本节要求考生熟悉海关征收进出口税费的种类及其含义,该节的内容以搞清楚基本概念为主。
(一)单项选择题1.海洋贸易进出口公司从美国进口一批货物,经核定其进口关税和增值税合计为50万元人民币,海关于2008年9月19日(周五)开出税款缴款书,该公司于10月14日缴纳税款(10月1日至10月7日为法定节假日),该批货物海关应征滞纳金:A、2000B、1500C、1750D、25002、某公司进口一批货物,其关税和增值税合计为人民币50万元,海关于2008年9月20日(周六)开出税款缴款书,该公司于10月14日缴纳税款(10月1日至10月7日为法定节假日)计算该税款滞纳多少天:A、7天B、8天C、9天D、6天3.在2008年的海关税则中,进口商品中采用从量关税的有:A、胶卷B、录像机C、放像机 D 、摄像机4.进口产品以低于其正常价值出口到我国且对我国相关企业造成实质性损害的,我国海关将对其征收进口附加税,其名称为:A、反倾销税B、反补贴税C、保障性关税D、报复性关税(二)多项选择题1.进口环节增值税的税率,一般为17%,对关系到国计民生的重要物资征13%,适用13%税率的货品有:A、图书,杂志B、原油,成品油C、粮食,食用植物油D、农药,农机,农膜2.从征收关税的主次程序来分,关税可以分为正税和附加税,下面哪些税属于正税:A、进口税B、报复性关税C、反倾销税D、出口税3.从征收进口关税的主次程序来看,进口关税有正税与附加税之分。
下面哪些税属于附加税:A、反倾销税B、反补贴税C、报复性关税D、进口环节税4.下列进口货物,海关按从量税计征进口关税:A、冻鸡B、原油C、棉花D、胶卷5.我国《海关法》规定的纳税义务人是:A、进口货物的收货人B、出口货物的发货人C、进出境物品的所有人D、上述三种人的代理人(三)判断题1.钻石及钻石饰品,只准在上海口岸进口,其进口环节的增值税和消费税均由上海海关征收。
2.进口环节实行从价定率征收的消费税,其组成价格=(关税完税价格+关税)÷(1-消费税)。
这个公司与增值税的“组成价格=关税完税价格=关税+消费税”是一致的,所以消费税是价内税。
3.进口环节增值税的计税基础是进口货物的完税价格,进口关税额和进口环节应缴纳的消费税之和。
因此增值税属于价内税。
4.我国现行《海关法》规定的进出口货物的纳税期限应当自海关填发税款缴款书之日起15日内向指定银行缴纳税款。
5.关税纳税义务人或其代理人应自海关填发税款缴款书之日起十五个工作日内向指定银行缴纳税款,6.进口货物关税滞纳金的日征收金额为滞纳税额的1‰;进口货物滞报金的日征收金额为进口货物完税价格的0.5‰。
7.任何国家或者地区违反与中国签订或者共同参加的贸易协定及相关协定,对中国在贸易方面采取禁止、限制、加征关税或者其他影响正常贸易的措施的,对原产于该国家或者地区的进口货物可以征收报复性关税,适用报复性关税税率。
8.征收报复性关税的货物,适用国别、税率、期限和征收方法,由海关总署决定并公布。
9.滑准税是指海关税则中,预先按产品的价格高低分档制定若干不同的税率,然后根据进口商品价格的变动而增减进口税率的一种关税。
答案:一、单选题:B D A A二、多选题:ACD AD ABC ABD ABC三、判断题:错对错对错错对错对总习题一、单项选择题:1、目前不再作为海关征税的税种是:A、从价税B、滑准税C、复合税D、从量税2、进口关税包括:B、增值税C、消费税D、出口关税3、我国增值税基本税率为17%,低税率为13%,下列选项中增值税税率不足13%的是:A、粮食、食用植物油B、饲料、化肥、农机、农膜、农药C、图书、报纸、杂志D、石油、柴油、汽油4、海关于2005年1月5日填发税款缴纳书,纳税人最迟应于()缴纳税款:A、1月19日B、1月20日C、1月21日D、1月16日5、海关于2005年9月15日填发税款缴纳书,纳税人最迟应于()缴纳税款:A、9月29日B、10月8日C、9月30日D、10月16日6、纳税义务人缴纳税款的最后期限为2005年1月5日,但纳税义务人于2005年1月15日才缴纳税款,滞纳金天数为:A、10天B、11天C、8天D、9天7、纳税义务人应当自海关填发税款缴纳书之日起()日内向指定银行缴纳税款:A、7日内B、7个工作日C、15日内D、15个工作日8、下列不计入完税价格的是:A、销售佣金B、经纪费C、容器包装费D、购货佣金9、完税价格中不包括:A、特许权使用C、复制进口货物使用费D、卖方所获转售收益10、对于未经海关许可,擅自将海关监管货物开拆、提取、交付、发运、调换、改装、抵押、质押、留置、转让、更换标记、移作他用或者进行其他处置的行为属于海关法律关系中的()A、违反海关监管规定行为B、走私犯罪C、走私行为D、扰乱市场经济秩序罪11、某公司出口货物以CFR悉尼价格成交,货物从武汉途径上海至悉尼,出口货物的运费为:A、扣除武汉至悉尼的运费B、扣除上海至悉尼的运费C、扣除武汉至上海的运费D、扣除出口关税12、原产地规则分为:A、优惠原产地、非优惠原产地B、协定原产地、特惠原产地C、最惠国原产地、非优惠原产地D、普通原产地、优惠原产地13、适用《曼谷协定》的进口货物,纳税人不能提交原产地证明书的,由海关依法确定原产地征税放行,自货物放行之日起()天内补交原产地证书,可实施《》税率退还多征税款A、45天B、60天C、30天D、15天14、进口货物的成交价的外币计价要按()折合成人民币:A、中国人民银行公布的基准汇率B、中国银行公布的基准汇率C、接上个月第三个星期三中国人民银行公布的基准汇率D、接上个月第三个星期三中国银行公布的基准汇率15、某公司于2005年6月15日申报进口一批货物,以美圆成交,海关计征关税时,应按()中国人民银行的基准汇率将美圆折合成人民币:A、6月15日(第三个星期三)B、6月8日(第四个星期三)C、5月18日(第三个星期三)D、5月25日(第四个星期三)16、进口货物以FOB境外口岸成交,在计算进口关税时,应将FOB价格换算成:A、FOB﹢运费B、FOB﹢保险费C、FOB﹢相关费用D、FOB﹢运保费﹢相关费用17、进口货物以CFR成交的计算进口关税时,应将CFR价格换算成:A、CFR﹢运费B、CFR﹢保险费﹢相关费用C、CFR﹢相关费用D、CFR﹢运保费﹢相关费用18、某公司从德国进口一辆奔驰小轿车(排气量为3000ml),成交价格为CIF天津25000美圆,已知外汇买卖中间价为100美圆=871元人民币,基准汇率为100美圆:830元人民币,税率34%,求进口关税:A、人民币74035元B、人民币146744元C、人民币85000元D、人民币70550元19、从价关税的计算公式:A、商品价格×关税税率B、商品成交价格×关税税率C、商品完税价格×从价税税率D、商品成交价格×从价税税率20、某公司进口一批货物,到岸价折人民币8500元,关税税率10%,增值税税率为17%,该批货物应征消费税,税率10%,求增值税:A、人民币850元B、人民币1038.89元C、人民币1766.13元D、人民币10389元21、某公司进口一批货物,3月1日(星期二)运输工具申报进境,25日申报提货,19日、20日为双休日,滞报天数:A、10天B、11天C、9天D、24天22、某公司进口一批货物,2月4日(星期五)海关填发税款缴纳9日至15日为春节休假日,公司2月21日交纳税款滞纳天数是:A、2天B、0天C、1天D、17天23、《海关专用缴款书》不适用:A、关税B、进口环节税C、滞纳金D、滞报金24.某公司进口一批商品CFR价格是1万美元,保费为200美元,已知外币折算率是1美元=8.2人民币,关税税率是5%。
问应纳多少进口关税?A、4100元B、4182元C、3280元D、4000元25.某公司进口一台机器,发票列明如下:成交价格10万美元,货物运抵境内输入地点起卸后的运输及相关费用、保险费500美元;包装容器费200美元、销售佣金100美元,特许权使用费为成交价的3%,其完税价格为:A、103300B、102700C、100100D、103800二、多项选择题1、只适用于从价计征的税费有哪些:A、进口关税B、出口关税C、进口环节增值税D、进口环节消费税2、关于税费计征,下列表述错误的是:A、完税价格采用四舍五入计算至元B、税额采用四舍五入计算至分C、税费的起征点为人民币50元D、外币需折合为人民币,计征汇率为上一个月第三个星期三(如为法定节假日,则顺延至第四个星期三)中国银行的外汇折算价,简称“中行折算价”3、进口环节消费税的征收范围主要有哪些:A、烟酒、鞭炮、焰火B、珠宝、玉器、化妆护肤品C、小汽车、摩托车、汽车轮胎D、汽油、柴油4、下列关于船舶吨税的表述,正确的是:A、对港澳已征船舶吨税的外国籍船舶进入内地港口时免征船舶吨税B、如果船舶同时持有大小两种吨位证书时,我国现行规定,一律按实际吨位计征吨税。
C、船舶吨税征收期限有90天和30天期缴纳。
D、船舶吨税的税率分为优惠、普通税率。
港澳船舶适用优惠税率。
5、关于一般进口货物完税价格的六种估价方法,下列表述正确的是:A、六种估价方法的使用次序为:成交价格方法、相同货物成交价格方法、类似货物成交价格方法、计算价格方法、倒扣价格方法、合理方法。
B、进口或类似进口货物同时或大约同时进口,指的是进口货物进口前后各45天C、采用倒扣价格方法来估定货物进口时的完税价格,应该扣减的费用有:货物进口的税费、国内税、抵达境内输入地点后发生的运保费、加工增值额、销售利润和费用。
D、合理估价方法的原则是公正、公平、公开,以量化的数据资料为基础确定进口货物完税价格6、下列哪些情况海关不得拒绝申报价格而另行估价:A由于国内法律、行政法规或规章制度,买方对进口货物的处置和使用受到了限制B进口货物只能用于展示或者免费赠送C买方进口的货物受到转售地域的限制D买卖双方之间存在特殊关系,但纳税义务人能提供其成交价格与同时或者大约同时进口的相同或类似的货物价格相一致7、进口时在货物的价款中列明的下列税收、费用,应计入该货物关税完税价格的有:A、厂房、机械、设备等货物进口后进行的基建、安装、装配、维修和技术服务的费用B、进口货物运抵境内输入地点起卸后的运输及相关费用、保险费C、买方支付的除购货佣金外的销售佣金、经纪费,货物的容器费、包装费D、作为该货物向我国境内销售条件,买方必须支付的,与该货物有关的特许权使用费8、下列关于优惠原产地认定标准,表述正确的是:A、适用<早期收获协议>协定税率的制成品中原产中国、巴基斯坦的成分累计不低于40%,那可以认为该货物原产于巴基斯坦B、受惠国货物直接运抵我国关境,或者虽经非受惠国仅是由于地理的原因、运输的需要,未在非受惠国使用、消费、交易,仅是为保持货物良好状态进行简单处理C、CEPA澳门项下的进口货物不能从香港以外的地区或者国家转运至内地口岸D、货物的最后加工制造工序必须在受惠国完成9、关于原产地证书,下列表述正确的是:A、一样进口货物,一份原产地证书。