线路保护测控装置
- 格式:pdf
- 大小:179.13 KB
- 文档页数:5
KY-8120线路保护测控装置01 装置简介KY-8120是以电压、电流保护及其三相一次重合闸为基本配置的微机线路保护测控装置,适用于35KV及以下电压等级配电网系统、厂用电系统和工矿企业用电系统的进线、出线(馈线)、母联等的保护与测控制。
装置自带操作回路,可集中组屏,也可分散安装在开关柜上或就地安装于户外开关场。
KY-8120A型装置测量、保护共用一组CT;KY-8120B型装置测量、保护各用一组CT。
02 主要功能功能 \ 产品型号KY-8120A KY-8120B保护功能复压方向闭锁三段过流保护√√反时限过流保护√√加速段保护√√充电保护√√过负荷告警√√零序过流保护√√零序过压告警√小电流接地告警√低电压保护√√重合闸(不检定)√√CT 断线告警√√PT 断线告警√√测控功能4套定值支持定值区的整定、拷贝、切换软压板、硬压板重要功能通过软压板和硬压板共同控制测量电压、电流、功率、频率等电气量的测量与远传,测量计及13次谐波遥信10路外部开入遥信采集,多路软遥信控制4路出口接点,定义为跳闸、合闸出口接点,保护、告警信号接点操作回路独立的操作防跳回路,控制电源交直流220V通用、开关跳合闸电流0.5~5A自适应,支持就地操作及遥控操作,监视控制回路断线现场总线eCAN 和RS485,集成IEC-103 、CAN2.0、MODBUS等规约对时专用硬件时钟电路,支持网络对时监视记录功能装置操作记录、遥控操作记录、SOE记录、保护事件记录、遥信变位记录、上电自诊断、运行自监视、虚拟测试功能自检功能动态检测装置故障,检测到错误告警并闭锁出口防止误动双看门狗保证装置可靠运行和故障自恢复03 保护原理3.1 复压闭锁元件利用复合电压闭锁元件,可以保证装置在电机反充电等非故障情况下不出现误动作,同时可提高相间电流保护的灵敏度。
复合电压闭锁元件开放条件:A .MIN (Uab 、Ubc 、Uca )< Uset ;Uset 为低电压定值B .U2 >U2set ;U2为负序电压,U2set 为负序电压定值 以上两个关系为或逻辑。
U T-9912线路(母联)保护测控装置 使用说明书 珠海优特电力科技股份有限公司 2002年12月 UT-99系列微机式保护测控装置型号及功能 l UT-9901 适用于110KV及以下变电站(电厂)两台站用变(厂用变)的监测与控制。
l UT-9902 适用于变电站同电压等级的两段PT并列、解列、测量与监视报警,也可用于不同电压等级的两台PT的测量与监视报警。
l UT-9911A 适用于3-10KV不接地系统或经消弧线圈接地系统的馈线保护、控制及测量。
l UT-9911B 适用于35-66kV不接地系统或经消弧线圈接地(或小电阻接地)系统的线路(母联)保护、控制及测量;对110KV终端线路保护(不需要距离保护的场合)也完全适用。
l UT-9912 适用于35-110kV直接接地系统或经消弧线圈接地系统的线路(母联)保护及测量控制;对于35kV-110kV经由电阻接地系统也完全适用。
l UT-9931A 适用于110kV及以下双卷变压器的主保护,装置还包含非电量保护动作后信号、动作事件记录以及延时类非电量保护。
l UT-9931B 适用于110kV及以下桥型接线双卷(三侧)变压器的主保护。
l UT-9931C 适用于110kV及以下三圈变压器的主保护,不适用于自耦变压器保护。
l UT-9932A 适用于110kV及以下变压器不接地侧的后备保护、测量、控制。
l UT-9932B 适用于110kV及以下变压器接地侧的后备保护、测量、控制。
l UT-9933 适用于110kV及以下电压等级的两卷或三卷变压器一侧的电气测量,两组消弧线圈电流的测量,有载调压变压器的电压分接头调节与显示,以及变压器中性点地刀的遥控分、合。
l UT-9934A 适用于110KV及以下二圈变或三圈变的本体保护,同时具有双母线电压切换和一个操作回路功能。
l UT-9934B 适用于110KV及以下二圈变或三圈变的本体保护,装置同时具有两路独立的带硬件返校的操作回路功能。
线路保护测控装置技术协议书甲方(采购方):名称:______________________地址:______________________联系人:____________________联系电话:____________________乙方(供应方):名称:______________________地址:______________________联系人:____________________联系电话:____________________鉴于甲方拟采购乙方的线路保护测控装置,为明确双方在技术方面的权利和义务,确保装置的性能和质量满足甲方的要求,经双方友好协商,达成如下技术协议:一、装置概述及应用范围1. 装置名称:______________________2. 装置型号:______________________3. 应用范围:适用于 [具体线路类型和电压等级] 的线路保护与测控。
二、技术规范和标准乙方所提供的线路保护测控装置应符合以下技术规范和标准:1. [列出相关的国家标准和行业标准]2. 装置的技术性能指标应满足 [具体的技术要求和性能参数]三、装置的功能要求1. 保护功能具备 [列举具体的保护功能,如过流保护、速断保护等]保护动作的准确性和可靠性应满足 [规定的指标]2. 测控功能能够准确测量 [相关的电气参数,如电流、电压等]具备遥控、遥信、遥测等功能,通信规约应符合 [指定的规约] 3. 其他功能[如有特殊功能要求,在此列出]四、技术性能指标1. 测量精度电流测量精度:不低于 [具体精度值]电压测量精度:不低于 [具体精度值]功率测量精度:不低于 [具体精度值]2. 保护动作时间速断保护动作时间:不大于 [具体时间]过流保护动作时间:在 [规定的电流范围] 内,动作时间误差不超过 [允许误差]3. 装置的可靠性指标平均无故障时间(MTBF):不小于 [具体时长]可用率:不低于 [具体百分比]五、装置的硬件配置1. 处理器及存储器采用 [指定型号或性能的处理器]存储器容量应满足 [数据存储和处理的要求]2. 输入输出接口具备 [规定数量和类型的模拟量输入、开关量输入和输出接口]接口的防护等级应达到 [具体等级]3. 人机界面配备 [描述显示屏的类型、尺寸和分辨率] 的显示屏,操作方便直观具备按键或触摸屏操作功能六、装置的软件功能1. 操作系统采用 [指定的操作系统]2. 保护算法采用先进的保护算法,确保保护动作的准确性和快速性3. 软件升级支持在线或离线软件升级,升级过程应简单、安全七、试验与检验1. 乙方应按照相关标准和规范对装置进行出厂试验,并提供试验报告。
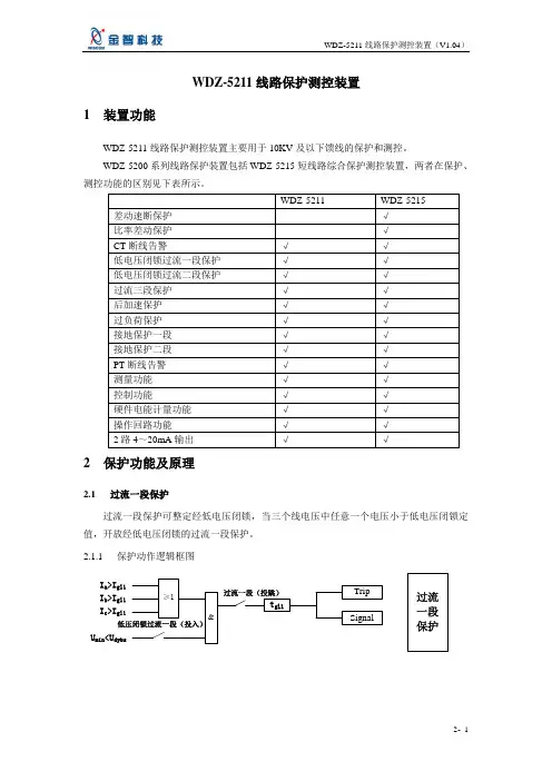
WDZ-5211线路保护测控装置1装置功能WDZ-5211线路保护测控装置主要用于10KV及以下馈线的保护和测控。
WDZ-5200系列线路保护装置包括WDZ-5215短线路综合保护测控装置,两者在保护、测控功能的区别见下表所示。
2保护功能及原理2.1过流一段保护过流一段保护可整定经低电压闭锁,当三个线电压中任意一个电压小于低电压闭锁定值,开放经低电压闭锁的过流一段保护。
2.1.1保护动作逻辑框图I a>I gl1I c>I gl1I b>I gl1U min<U dybs2.1.2 保护动作判据⎪⎩⎪⎨⎧<>>dybsgl gl U U t t I I min 11max 式中,I max :A 、B 、C 相电流(I a ,I b ,I c )最大值(A )I a :A 相电流值(A ) I b :B 相电流值(A ) I c :C 相电流值(A )U min :AB 、BC 、CA 线电压(U ab 、U bc 、U ca )最小值(V ) U ab :AB 线电压(V ) U bc :BC 线电压(V ) U ca :CA 线电压(V )I gl1:过流一段保护动作电流整定值(A ) t gl1:过流一段保护动作时间整定值(s ) U dybs :低电压闭锁过流电压整定值(V )2.2过流二段保护过流二段保护可整定经低电压闭锁,当三个线电压中任意一个电压小于低电压闭锁定值,开放经低电压闭锁的过流二段保护。
2.2.1保护动作逻辑框图I a >I gl2I c >I gl2I b >I gl2U min <U dybs2.2.2 保护动作判据⎪⎩⎪⎨⎧<>>dybsgl gl U U t t I I min 22max 式中,I gl2:过流二段保护动作电流整定值(A )t gl2:过流二段保护动作时间整定值(s )2.3 过流三段保护 2.3.1保护动作逻辑框图I a >I gl3I c >I gl3I b >I gl32.3.2保护动作判据⎪⎩⎪⎨⎧>>33max gl gl t t I I 式中,I gl3:过流三段保护动作电流整定值(A )t gl3:过流三段保护动作时间整定值(s )2.4后加速保护为防止厂用电切换后合闸于故障线路,装置提供了后加速保护。
RCS-9611C线路保护测控装置技术使用说明书V1.00南瑞继保电气某2005年1月RCS-9611C线路保护测控装置1基本配置及规格:1.1基本配置RCS-9611C适用于110KV以下电压等级的非直接接地系统或小电阻接地系统中的线路保护及测控装置,可在开关柜就地安装。
保护方面的主要功能有:1)三段可经复压闭锁的方向过流保护;2)三段零序过流保护;3)三相一次重合闸;4)过负荷功能;5﹚独立过流和零序过流加速保护;6)低周减载功能;7)小电流接地选线;8)独立的操作回路。
测控方面的主要功能有:1)25路遥信开入采集;2)正常断路器遥控分合、小电流接地选线;3)IA、IC、I0、UA、UB、UC、UAB、UBC、UCA、U0、F、P、Q、COSф共14个模拟量的遥测;4)事件SOE等;保护信息方面的主要功能:1)装置描述的远方查看;2)装置参数的远方查看;3)保护定值和区号的远方查看、修改功能;4)软压板状态的远方查看、投退;5)装置保护开入状态的远方查看;6)装置运行状态(包括保护动作元件的状态、运行告警和装置的自检信息)的远方查看;7)远方对装置实现信号复归;8)故障录波上送功能。
支持电力行业标准DL/T667-1999(IEC60870-5-103标准)的通讯规约,配有以太网,双网,100Mbps,超五类线或光纤通讯接口。
1.2技术数据1.2.1额定数据直流电压:220V,110V 允许偏差+15%,-20%交流电压:100/V(相电压),100V(线电压)交流电流:5A,1A频率:50Hz1.2.2功耗交流电压:< 0.5VA/相交流电流:< 1.0VA/相(In =5A)< 0.5VA/相(In =1A)直流:正常 < 15W跳闸 < 25W1.2.3主要技术指标1>定时限过流:电流定值:0.1In~20In定值误差: < 5%时间定值:0~100S2>零序过流保护电流定值:0.1A~12A定值误差: < 5%时间定值:0~100S3>低周减载频率定值:45~50Hz定值误差:0.01Hz时间定值:0~100SDFDT闭锁定值:0.3~10Hz/S4>重合闸重合闸时间:0.1~9.9S5>遥信开入:分辨率<2ms信号输入方式:无源接点6>遥测量计量等级电流:0.2级其他:0.5级2装置原理2.1硬件配置及逻辑框图见附图2.2模拟输入外部电流及电压输入经隔离互感器隔离变换后,由低通滤波器输入至模数变换器,CPU经采样数字处理后,构成各种保护继电器,并计算各种遥测量。
1 适用范围LCS621微机线路保护装置主要适用于35KV及以下电压等级的线路变压器组保护,可集中组屏,也可分散于开关柜。
2 主要功能2.1保护功能①三相(或两相)式三段电流保护(速断、限时电流速断、过流),(带后加速、低压闭锁、方向保护)②反时限过流保护(该功能仅适用于V2.02版以上)③三相一次重合闸(不对应启动、保护启动、检无压)④低频减载(带欠流闭锁,滑差闭锁)⑤零序方向保护(小电流接地选线用)⑥低压减载(带加速功能)⑦零序过流保护⑧过负荷告警⑨PT、CT断线、线路PT断线报警以上各种保护均有软件开关,可分别投入和退出。
2.2远动功能①遥测:Ia、Ib、Ic、P、Q、COSФ、Ula②遥信:一个断路器(双位置遥信),两个开关遥信,弹簧未储能,轻瓦斯告警,重瓦斯跳闸(油浸式)变压器超温告警,超温跳闸(干式变)③遥脉:本线路有功,无功电量(与两个遥信复用,可选)④遥控:本线路遥跳、遥合2.3录波功能装置具有故障录波功能,记忆最新8套故障波形,记录故障前10个周波,故障后10个周波,返回前10个周波,返回后5个周波,可在装置上查看、显示故障波形,进行故障分析,也可上传当地监控或调度。
3 技术指标3.1额定数据交流电流5A、1A交流电压100V交流频率50HZ直流电压220V、110V3.2功率消耗交流电流回路IN=5A 每相不大于0.5V A交流电压回路U=UN 每相不大于0.2V A直流电源回路正常工作不大于10W保护动作不大于20W3.3过载能力交流电流回路2倍额定电流连续工作10倍额定电流允许10S40倍额定电流允许1S交流电压回路 1.2倍额定电压连续工作直流电源回路80%—110%额定电压连续工作3.4测量误差测量电流电压不大于±0.3%有(无)功功率不大于±0.5%保护电流不大于±3%3.5温度影响正常工作温度:-10℃~55℃极限工作温度:-25℃~75℃装置在-10℃~55℃温度下动作值因温度变化而引起的变差不大于±1%。
线路保护测控装置技术协议书甲方(采购方):______________________法定代表人:______________________地址:______________________联系方式:______________________乙方(供应方):______________________法定代表人:______________________地址:______________________联系方式:______________________鉴于甲方拟采购线路保护测控装置,乙方具备提供该装置及相关技术服务的能力和资质,双方经友好协商,达成以下技术协议:一、设备名称、型号及数量1. 设备名称:线路保护测控装置2. 设备型号:[具体型号]3. 设备数量:[具体数量]二、技术规格及要求1. 基本功能具备过流保护、速断保护、零序保护等功能。
实现对线路电压、电流、功率等参数的测量和监控。
具备故障录波和事件记录功能。
支持远程通信和控制。
2. 技术参数测量精度:电压、电流等测量参数的精度应满足[具体精度要求]。
动作时间:保护动作时间应在[具体时间范围]内。
通信接口:支持[具体通信接口类型,如以太网、RS485 等]。
工作环境:适应温度范围为[具体温度范围],湿度范围为[具体湿度范围]。
3. 可靠性要求平均无故障工作时间(MTBF)应不小于[具体时长]。
装置应具备良好的抗干扰能力,符合相关标准要求。
三、供货范围及时间1. 供货范围包括但不限于线路保护测控装置本体、配套附件、说明书、合格证等。
2. 乙方应在[具体日期]前将设备交付至甲方指定地点。
四、质量保证及售后服务1. 乙方保证所提供的设备为全新的、未使用过的,且符合本技术协议的要求和国家相关标准。
2. 设备的质量保证期为自验收合格之日起[具体质保期限]。
在质保期内,如设备出现质量问题,乙方应负责免费维修或更换。
3. 乙方应提供设备的终身技术支持和售后服务,在接到甲方的服务请求后,应在[具体响应时间]内做出响应,并在[具体解决时间]内解决问题。
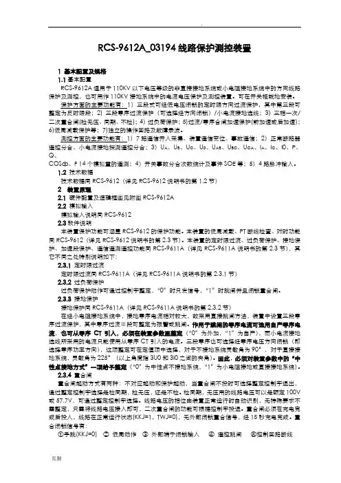
RCS-9612A_03194线路保护测控装置1基本配置及规格1.1基本配置RCS-9612A适用于110KV以下电压等级的非直接接地系统或小电阻接地系统中的方向线路保护及测控,也可用作110KV接地系统中的电流电压保护及测控装置。
可在开关柜就地安装。
保护方面的主要功能有:1)三段式可经低电压闭锁的定时限方向过流保护,其中第三段可整定为反时限段;2) 三段零序过流保护(可选择经方向闭锁)/小电流接地选线;3) 三相一次/二次重合闸(检无压、同期、不检);4)过负荷保护;5)过流/零序合闸加速保护(前加速或后加速);6)低周减载保护等;7)独立的操作回路及故障录波。
测控方面的主要功能有:1)7路遥信开入采集、装置遥信变位、事故遥信;2)正常断路器遥控分合、小电流接地探测遥控分合;3)U A、U B、U C、U0、U AB、U BC、U CA、I A、I C、I0、P、Q、COSф、F 14个模拟量的遥测;4)开关事故分合次数统计及事件SOE等;5)4路脉冲输入。
1.2 技术数据技术数据同RCS-9612(详见RCS-9612说明书的第1.2节)2 装置原理2.1 硬件配置及逻辑框图见附图RCS-9612A2.2 模拟输入模拟输入说明同RCS-96122.3软件说明本装置保护功能可涵盖RCS-9612的保护功能。
本装置的低周减载、PT断线检查、对时功能同RCS-9612(详见RCS-9612说明书的第2.3节)。
本装置的定时限过流、过负荷保护、接地保护、加速段保护、遥信遥测遥控功能同RCS-9611A(详见RCS-9611A说明书的第2.3节),其它不同之处特别说明如下:2.3.1定时限过流定时限过流同RCS-9611A(详见RCS-9611A说明书的第2.3.1节)2.3.2过负荷保护过负荷保护动作可通过控制字整定,“0”时只发信号,“1”时跳闸并且闭锁重合闸。
2.3.3接地保护接地保护同RCS-9611A(详见RCS-9611A说明书的第2.3.2节)在经小电阻接地系统中,接地零序电流相对较大,故采用直接跳闸方法,装置中设置三段零序过流保护,其中零序过流Ⅲ段可整定为报警或跳闸。
NZB651系列微机线路保护测控装置使用说明书上海正泰自动化软件系统有限公司2015年05月注意事项装置外壳必须可靠接地。
装置内包含静电敏感组件,当移除装置外壳工作时,工作接触面和工作人员必须良好接地,避免设备受到伤害。
禁止带电拔插通讯接头。
输入开关量为有源接点,确保正确接线。
现场调试时应注意大电流通电时间不能过长,本装置交流回路2倍额定电流时可连续工作,10倍额定电流时允许10s ,40倍额定电流时允许1s 。
确保输入电流极性、输入电压相序正确。
装置经开出传动试验后,请务必按复归键复归。
目 录1 概述 (1)1.1适用范围 (1)1.2产品特点 (1)1.3保护配置 (1)1.4计量功能 (5)1.5基本技术数据 (6)1.6主要技术指标 (7)2 安装 (8)2.1外形及安装尺寸 (8)2.2背板端子简介 (9)2.3典型接线 (14)3 保护功能 (20)3.1定时限过流保护 (20)3.2方向过流保护 (20)3.3小电流接地选线 (21)3.4定时限零序过流保护 (21)3.5三相一次重合闸 (21)3.6加速保护 ........................................................................................................ 错误!未定义书签。
3.7低频减载 (22)3.8过负荷 (23)3.9反时限保护 (23)3.10距离保护 (24)3.11进线备自投 (25)3.12充电保护 (26)3.13母联备自投 (27)3.14PT断线 (28)3.15控制回路断线 (29)4 定值清单 (29)4.1NZB6511DC/NZB6511AC线路保护定值清单 (29)4.2NZB6512DC/NZB6512AC线路保护定值清单 (31)4.3NZB6513DC/NZB6513AC线路保护定值清单 (32)4.4NZB6514DC/NZB6514AC线路保护定值清单 (33)4.5NZB6515DC/NZB6515AC线路保护定值清单 (34)5 人机界面操作说明 (35)5.1前面板 (35)5.2菜单结构 (36)5.3初始化界面 (38)5.4正常显示界面 (38)5.5主菜单 (38)5.6子菜单 (38)6 装置调试及维护 (45)6.1版本检查 (45)6.2开入量检查 (45)6.3开出量检查 (48)6.4模拟量检查 (49)6.5整组试验 (50)6.6维护说明 (50)6.7装置自检告警报文 (52)7 选型与订货 (53)7.1NZB65系列参数选型表 (53)7.2订货须知 (54)1 概述1.1 适用范围NZB651系列微机线路保护测控装置适用于110kV以下电压等级的非直接接地或小电阻接地系统中输配电线路的保护及测控;其中NZB611XDC适用于直流供电系统,NZB611XAC适用于交流供电系统。
DSI5111使用说明书综述北京天能继保电力科技有限公司历经三年研发推出的DSI 5000系列新型厂站综合自动化产品,是基于IEC 61850建模要求及系统解决方案的全新产品,也是面向智能电网发展需求的新产品,被列为2008年北京市《中关村科技园区中小企业创新基金》支持项目,该系列产品具有我公司多项自主创新技术,也进一步体现了我公司专注于精益求精做产品的决心和能力。
DSI 5000系列产品具有如下主要特点:全面高效实现IEC 61850通讯协议DSI 5000系列产品基于IEC 61850的面向对象的设计理念,保护和控制功能完全按照IEC 61850-7-4的要求建模,完全实现了标准开放、未来可扩展、易于升级、柔性化的系统构架。
领先的保护、控制功能图形可编程组态实现方法保护和控制功能模块采用面向对象的设计和编程(OOD/OOP)方法,每个模块定时扫描执行。
各模块的输入和输出通过可编程图形工具由设计人员形成连接关系,并生成配置文件,配置文件通过FTP下载到装置即生成了特定功能的产品。
方便的现场可编程功能,使得非标产品可以在工程现场进行输入和输出逻辑编程,以满足特殊需求。
高性能的软、硬件平台采用应用于航天工程的Vxworks实时多任务操作系统实现了对CPU的综合利用,并保证了实时任务的快速响应,以满足继电保护可靠性和快速性的要求。
CPU采用Freescale公司高性能ColdFire 32位工业级处理器,主频166MHz,外扩32M DDR、16M Flash和2M NVRAM。
支持双以太网通讯,介质可采用双绞线或光纤,协议支持IEC61850及IEC60870-5-103规约;双14位A/D转换器实现同步采样;320×240大屏幕蓝屏液晶显示器。
丰富灵活的自动化功能装置以COMTRADE格式记录故障录波数据,其中录波长度、录波内容、启动方式均可配置,最长录波时间长达20秒,并可用录波数据重复再现故障状态。
RCS-9611C-线路保护测控装置-技术使用说明简介RCS-9611C是一种多功能的线路保护测控装置,适用于各类电力系统中的输电线路、变电站进出线、容抗补偿装置等电力设备。
该装置采用微机芯片技术,具有高准确度、高速度、可靠性强等优点,可对电路进行整体保护,并实现对电力系统的远程测控和监测。
本文档将介绍RCS-9611C线路保护测控装置的技术使用说明,以及相关概念和操作方法等内容。
概念1. 线路保护线路保护是指在电力系统中为保护电力设备及其连接电路而设置的一系列电气保护措施。
保护措施能有效地抵御外界电力干扰和故障造成的损失,从而保证电力设备运行的稳定性和安全性。
2. 测控装置测控装置又可称为监控和测量装置,主要通过对电力系统的监测和测量,为电力运营管理提供数据支持。
测控装置能够对电路进行实时监测和测量,并将相关数据进行采集和处理,从而输出数据结果,并实现对电力系统的远程控制和监控。
功能RCS-9611C线路保护测控装置主要包含以下功能:1. 整体保护RCS-9611C线路保护测控装置可对线路进行整体保护,避免过电流、过电压、接地故障等导致的设备损坏。
2. 远程监测RCS-9611C线路保护测控装置能够通过网络接口对设备进行远程监测,为运营管理提供了极大的便利。
3. 肘测功能RCS-9611C线路保护测控装置还具备肘测功能,能够对电路进行部分测量,并准确地显示测量结果。
4. 数据传输和采集RCS-9611C线路保护测控装置可以通过串口和以太网接口与电子计算机或PLC 等设备实现数据的传输和采集。
操作方法以下为RCS-9611C线路保护测控装置的基本操作方法:1.开启电路和设备供电。
2.根据现场电气连接要求,正确连接RCS-9611C线路保护测控装置的各个接线端子。
3.打开RCS-9611C线路保护测控装置面板上的电源开关,并进行系统初始化。
4.连接电脑或PLC等设备,并通过串口或以太网接口将数据传输到计算机上。
10 kV配电线路保护测控装置设计摘要:随着能源规划等相关政策要求的出台,电能的消耗变得越来越大。
结合对以往供电自动化管理模式的分析可知,配电网在障碍处理方面出现较为明显的不足。
为避免影响供配电的正常运行,急需一种保护功能全面、可靠性更高及速度更快的配电保护设备。
为此,该文首先分析10 k V配电线路保护常见问题,阐述10 k V配电线路保护测控装置的设计,最后针对10 k V配电线路保护配置方法进行探讨,提高供电系统安全性。
关键词:10kV;配电测控保护装置;应用设计;配置方法随着社会对供电高可靠性的要求,传统以三遥为主的配电自动化模式已不能很好地满足对配电网故障处理的及时性需求,迫切需要一种保护功能全面、速度更快以及可靠性更高的配电保护设备。
因此介绍了一种配电测控保护装置,既具备传统配网终端产品的三遥自动化功能,又具备完善的继电保护功能,对保障配电网的安全运行和提高运维效率都有重要意义。
1 10kV配电线路应用保护测控装置必要性我国配电网在发展过程中,通常先发展输变电,其次再发展配电线路的自动化。
近些年来,配电网的建设项目越来越多,多数项目建设将重点放在了建设配电网架构和实现配电网自动化方向,通过DTU、FTU等来实现配电线路三遥自动化,却忽略了对配电线路的保护问题。
通过创建配电线路继电保护系统,并完善落实配电线路继电保护措施,能够对线路保护动作选择性起到明显提升作用,缩短故障隔离区域和非故障区域停电时间,对故障停电范围加以控制,进而不断提升配电线路运行可靠性。
2 架构设计配电测控保护装置在满足传统三遥自动化的基础上,着重进行继电保护方面的软硬件设计,以高性能软、硬件平台为核心,实现多路交流模拟信号、多路状态量采集以及多路控制输出的功能。
通过完善线路保护、变压器保护、电容器保护及发电机保护等多种继电保护功能,实现多种场景的应用。
本装置主要安装在配电网馈线回路的分段、联络以及支线等开关处,实现对 10 kV 配网线路的测控和保护功能,与配网自动化主站系统、通信系统共同构成配网自动化系统。
YN-710线路综合保护测控装置1. 装置配置YN-710线路综合保护测控装置是为35kV及以下等级的线路、分支提供综合保护和测控的成套线路综合保护装置。
保护功能:●速断过流保护(低电压闭锁过流一段)●限时速断过流保护(低电压闭锁过流二段)●过流保护(过流三段)●三相一次重合闸保护●过流加速保护●过负荷保护●零序过流保护●零序过压保护●过压保护●失压保护●低周减载保护●低压减载保护●PT断线检测●CT断线检测●控制回路断线检测●2路非电量保护测控功能:●12路遥信开入采集、装置遥信变位、事故遥信●遥测:U A、U B、U C、I A、I B、I C、P、Q、COSΦ、F、3U0、3I0、U AB、U BC、U CA可选配置:RS485通信;2. 保护原理2.1 保护功能非电量输入图2-1 过流保护原理框图2.1.1速断过流保护其动作判据为:I max=max(I a,I b,I c),U min=min(U ab,U bc,U ca),I max>I gl1t>t gl1U min<U dybs(低电压闭锁)低电压闭锁功能可通过控制字投入和退出。
2.1.2限时速断保护其动作判据为:I max>I gl2t>t gl2U min<U dybs(低电压闭锁)式中,Imax、Umin同过流一段低电压闭锁功能可通过控制字投入和退出。
2.1.3过流保护其动作判据为:>I gl3It>t gl3式中,Imax同过流一段2.1.4 过负荷保护装置提供过负荷保护,其时间特性可选择定时限和反时限之一。
动作判据为:2.1.5定时限过负荷保护I max >I gfh t >t gfh式中,Imax 同过流一段I gfh :过负荷保护动作电流值(A ) t gfh :整定的过负荷保护动作时间(s )2.1.6超常反时限过负荷保护I max >1.1I gfh保护逻辑框图见图2-2图2-2 过负荷保护原理框图gfhgfh t I I t ⨯-⎪⎪⎭⎫ ⎝⎛1802max >2.1.7三相一次重合闸保护重合闸保护动作时间可独立整定,重合闸保护充电时间可独立整定,并可通过控制字控制重合闸保护的投退。
RCS-9611CS线路保护测控装置1 应用概述RCS-9611CS适用于110kV以下电压等级的非直接接地系统或小电阻接地系统中的线路保护及测控装置,可组屏安装,也可在开关柜就地安装。
该保护装置可实现对断路器、隔离刀闸的分/合操作;同时能够对保护对象间隔单元的电压、电流、功率等进行实时测量。
可以和监控系统进行通讯;通讯规约可选择IEC 60870-5-103或Modbus。
性能特点2 装置功能2.1 保护功能三段可经复压和方向闭锁的过流保护三段零序过流保护(零序电流可自产也可外加)过流加速保护和零序加速保护(零序电流可自产也可外加)过负荷功能(报警或者跳闸)低周减载功能一段低压保护一段母线过压保护一段零序过压保护一段高周保护过流闭锁三相一次重合闸小电流接地选线功能(必须采用外加零序电流)独立的操作回路及故障录波2.2 测控功能16路自定义遥信开入Iam、Icm、I0、UA、UB、UC、UAB、UBC、UCA、U0、f、P、Q、COSф等遥测量一组断路器遥控分/合(选配方式至多可提供三组遥控)事件SOE记录等技术参数1 电气参数1.1 直流电源输入1.2 交流电流输入1.3 交流电压输入1.4 开关量输入1.5 开关量输出2 环境条件参数3 通信接口参数4机械结构标准A的机械尺寸和开孔尺寸如下图所示:标准B的机械尺寸和开孔尺寸如下图所示:5 型式试验参数5.1 大气环境试验5.2 机械试验5.3 电气绝缘性能5.4 电磁兼容试验6 管理功能参数6.1 测量计量等级6.2 控制性能参数6.3 时钟性能参数6.4 故障录波功能6.5 遥信性能参数7 认证ISO9001:2000质量管理标准认证ISO14001:2004环境管理标准认证OHSAS18001:1999职业健康安全管理标准认证ISO10012:2003测量管理体系认证CMMI L3软件能力成熟度模型认证电磁兼容:欧盟指令89/336/EEC,EN50263:2000产品安全:欧盟指令73/23/EEC,EN61010-1:2001、EN60950-2002。
保护测控装置原理保护测控装置在电力系统中起着至关重要的作用,它能够监测电力设备的状态、检测异常情况并采取措施,实现对电力系统的保护和控制。
本文将介绍保护测控装置的基本原理以及其在电力系统中的应用。
一、保护测控装置的基本原理保护测控装置主要通过采集电力系统中的电流、电压、功率等数据,对这些数据进行处理和分析,判断电力设备是否存在异常情况,并采取相应的保护措施。
具体而言,保护测控装置的原理包括以下几个方面:1. 信号采集:保护测控装置通过传感器采集电力系统中的电流、电压等信号。
传感器将这些信号转化为可被电路处理的电信号,并通过连接线缆传送给测控装置。
2. 信号处理:保护测控装置对采集到的信号进行处理。
它可以通过滤波、放大、采样等方式对信号进行处理和优化,以确保后续的分析和判断能够得到准确的结果。
3. 信号分析:处理后的信号将被送入保护测控装置的分析模块。
在这个模块中,装置将对信号进行数字化处理,并进行复杂的算法运算,以实现对电力设备状态的判断和分析。
4. 故障检测:保护测控装置通过对电力系统中的信号进行分析和对比,可以判断电力设备是否发生了故障。
例如,当电流超过额定值或电压异常时,保护装置将根据事先设置的保护策略来判断是否需要采取措施。
5. 保护措施:在检测到电力设备存在故障情况时,保护测控装置将采取相应的保护措施,以防止故障进一步扩大或导致更严重的后果。
例如,可以切断故障电流,断开电源或触发报警等。
二、保护测控装置在电力系统中的应用保护测控装置在电力系统中有广泛的应用,它可以应用于各种电力设备,保护电力系统的正常运行。
以下是保护测控装置在不同电力设备上的应用举例:1. 保护变压器:保护测控装置可以监测变压器的电流、温度、局部放电等参数,并及时判断是否存在内部故障。
当发生故障时,保护测控装置可以切断电源,保护变压器免受进一步损坏。
2. 保护发电机:对于发电机而言,保护测控装置可以监测发电机的转速、电压、电流等参数,判断发电机是否存在过载、短路等故障。