南方新课堂金牌学案答案
- 格式:docx
- 大小:37.83 KB
- 文档页数:3
SectionⅢDiscovering Useful Structures课后·训练提升一、单句语法填空1.The trees (blow) down in the storm have been moved off the road.答案:blown2.When I returned there,I found my bag (go).答案:gone3.Before driving into the city,you are required to get your car (wash). 答案:washed4.When we finally reached the service desk,we heard it(announce) that there were no more tickets left.答案:announced5.The old couple often take a walk after supper in the park with their pet dog (follow) them.答案:following二、完成句子1.他被指控犯有网络盗窃罪。
He was Internet theft.答案:charged with2.总而言之,这是一个解决常见问题的巧妙方法。
In a word,this is a clever a common problem.答案:approach to3.政府在昨天向媒体宣布了创造一百万个新工作岗位的计划。
The government yesterday the media plans to create a million new jobs.答案:announced to4.他为我们花钱,真是大方。
It was to pay for us.答案:generous of him5.起初他们给了我一些帮助,但帮助不大。
They gave me some help in the beginning but it did not .答案:amount to much三、七选五阅读理解The hit movie Notting Hill begins with a famous scene.Hugh Grant bumps into Julia Roberts and pours orange juice all over her.After the bump,Grant repeatedly says,“I am so sorry.I am so sorry.”1If Roberts’ character were from Britain,then she would probably apologise repeatedly as well—even if the bump were not her fault.But this doesn’t happen in the film,as Roberts is from the US.A report in The Telegraph last week said that three-quarters of British people apologise when they bump into someone in the street—regardless of whether they are responsible or not.In fact,we Britons use “sorry” in many situations.For example,if we mishear someone,we say “Sorry?” The person we are talking to will also apologise by replying:“No,I am sorry!” 2Life is never as simple as “duibuqi” and “meiguanxi”.3Traditionally,“sorry” was used to express deep regret,but a survey in 2017 showed that we use it to mean anything from “what” to “whatever”.4Mark Tyrell,a psychology writer in the UK,thinks our apologetic tendencies are rooted in the British class system.We say sorry because historically the new middle classes in Britain had to apologise for not being the working class,but also for really being the upper class.5For example,if you bump into someone,they might get angry.To avoidt his,we instantly say “Sorry!”.True manners are about being considerate and the modern day hobby with apologising shows that we are perhaps not as thoughtful as we once were.The word has lost some of its meaning.Do you see my point?Sorry,it might just be a British thing.A.Why are Britons so sorry?B.British people are sincere while saying sorry.C.How we use “sorry” has changed.D.Saying sorry when necessary is a good manner.E.This can go on for up to five minutes as we compete over who is the most sorry.F.Another theory is that we apologise to avoid confrontation (冲突).G.His actions in this scene are very British.答案:1~5 GECAF四、完形填空Whenever I arrive home late from work,my dog Poppins saves her dinner.She always waits for me 1I sit down for mine.For someone who recovered from a(n)2disorder(紊乱),the importance of my caring dog’s 3surprised me.In the years of treatment,my family and friends were very 4,but nothing quite touched me like the 5of my dog.My eating disorder started when I was in university.Then I was an early bird, sporty and 6to outdoors.But a few comments about weight proved(证明是) enough for me to begin 7my looks.I stopped eating enough.I forced myself to exercise and lost sight of why I loved to move.All that 8was that I ticked(勾) off the boxes in the checklist.When Poppins came to live with me,my life took a turn.I’d 9wake early. But on the road I had sped through,we walked slowly in 10.We enjoyed streetcars,Don Valley,Humber River and many animals.I 11for many years working out how to live an active life.Poppins feels like the missing 12.This sweet dog has 13me to the life I’ve dreamed about—one still filled with exploration and 14but not driven by force to move.I know that the life I used to only 15has come now.I feel content and able to contribute to society in a meaningful way.1.A.if B.untilC.althoughD.because答案:B解析:根据上文“Whenever I arrive home late from work,my dog Poppins saves her dinner.”可知,此处表示作者的狗总是等着作者,直到作者坐下吃饭。
SectionⅣListening and Talking&Reading for Writing课后·训练提升一、单句语法填空1.The question in this book is hard (answer).答案:to answer2.is reported in the newspaper that another meeting will be held between the two sides.答案:It3.I was firmly of the opinion we should not give Jackson any more money.答案:that4.In contrast your belief that we shall fail,I know we shall succeed. 答案:with/to5.The education system stands no (compare) with that in many Asian countries.答案:comparison二、完成句子1.据说这部电影很感人。
the film is moving.答案:It’s said that2.谢谢你能原谅我的无礼。
Thanks for being impolite.答案:forgiving me for3.他们已为保护文化遗产筹集了资金。
They have cultural heritage. 答案:raised money for preserving4.这些专家拍了旧建筑的一些照片。
The experts old buildings.答案:took some photos of5.你和他都不可能晋升。
you he likely to get promoted.答案:Neither;nor;is三、阅读理解AOne week after I started working in Beijing,I decided to visit a place of interest called the Summer Palace.Before setting off,I researched into it on the Internet.The Summer Palace is composed mostly of a lake,but it’s surrounded by beautiful greenery and a walkway that circles the lake.It is recommended that you give the Summer Palace about three hours.If you try to walk around it,it could take five or six hours.With that knowledge of it,I set off.The highlight of the tour had to be the view from the Tower of Buddhist Incense.It sits on top of a large hill overlooking the lake and that is worth the climb.And in the Summer Palace,unlike most of the other places,photography wasn’t allowed in most of the buildings.“No Photos” signs could be seen beside most of the statues of Buddha and the other artifacts(手工艺品).Another highlight was seeing the stage created for the Dowager Empress where she watched the opera and other theatre items.There are box seats that surround the stage and it was the largest stage created in Imperial China.You could almost imagine royalty reviewing the actors from the boxes and the stage.I do recommend taking a boat ride if you go,which takes you from one side of the lake to the other side where you can see another set of buildings.And it is fun.You can also rent an electric or paddle boat if you want.But since it was just me,I went on one of the biggest boats with other people.I spent another four hours wandering around the Summer Palace.But I did n’t see all of it because it was getting dark.I am looking forward to visiting it again.1.Before setting off to the Summer Palace,the author .A.asked others about itB.didn’t think it was largeC.didn’t know what to seeD.learned something about it答案:D解析:细节理解题。
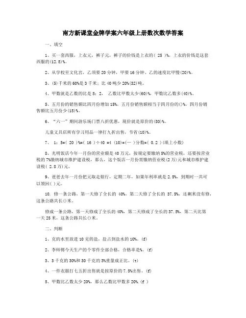
南方新课堂金牌学案六年级上册数次数学答案一、填空1、买一套西服,上衣元,裤子元,裤子的价钱是上衣的( 25 )%,上衣的价钱是这套西服的(12.5)%。
2、从学校至文化宫,乙须要20分钟,甲要16分钟。
乙的速度比甲慢(20)%。
3、(5)千米的60%是3千米; 比40吨少20%(32)吨。
4、甲数就是乙数的比是5:2,乙数比甲数太少(60)%,甲数比乙数多(40)%。
5、五月份的销售额比四月份增加15%,五月份销售额相当于四月份的()%,四月份销售额比五月份少(15)%。
6、“六一”期间游乐场门票八折优惠,现价就是原价的(80)%。
儿童文具店所有学习用品一律打九折出售,节省(10)%。
7、 1:5=( 20 )%=( 16 )÷40 =4 (10)=(— )分数=( 0.2 )(填上小数)8、光明饭店今年一月份的营业额是40万元,按规定要缴纳5%的营业税,还要按营业税的7%缴纳城市维护建设税,那么,这个饭店一月份需缴纳营业税(2万)元和城市维护建设税( 2.8万)元。
9、爸爸去年一月份把元取走银行,定期二年,如果年利率就是2.5%,到期时一共可以领回( )元。
10. 修一条公路,第一天修了全长的40%,第二天修了全长的37.5%,还剩米没有修,这条公路共长()米。
修成一条公路,第一天修成了全长的40%,第二天修成了全长的37.5%,第二天比第一天25米,这条公路共长()米。
二、判断1、克的水里放进10克的盐,盐占到盐水的10%。
(f)2、李师傅今天生产的个零件全部合格,合格率是%。
(f)3、3千克的30%和30千克的3%重量成正比。
(t)4、一件衣服打七五折出售就是按原价的7.5%出售。
(f)5、甲数比乙数太少20%,那么乙数比甲数多20%.(f )三、选择1、某种商品踢九折出售,表明现在售价比原来减少了(d)。
a、90%b、9%c、1/9d、10%2、今年油菜产量比去年减产1/5,就是(c)。
南方新课堂金牌学案语文四年级上册人教版参考答案
一、课文精讲
1.《秋》
(一)课文原文
秋天到了,树叶变黄了,落叶萧萧飞。
收割的人忙碌着,收割的黄色的稻草堆积如山。
收获的喜悦,满满的禾稼捆着,把它们放在车上,车子像一只大鸟,飞奔而去。
(二)课文精讲
1.秋天到了,树叶变黄了,落叶萧萧飞。
秋天是一年中的第三季,也是收获的季节,树叶变黄了,落叶萧萧飞,景色清新秀丽。
2.收割的人忙碌着,收割的黄色的稻草堆积如山。
收割的人忙碌着,收割的黄色的稻草堆积如山,收割的人们满脸汗水,但他们的心里充满喜悦。
3.收获的喜悦,满满的禾稼捆着,把它们放在车上,车子像一只大鸟,飞奔而去。
收获的喜悦,满满的禾稼捆着,把它们放在车上,车子像一只大鸟,飞奔而去,把收获的喜悦带回家。
二、课文练习
1. 以下哪句话描写的是秋天的景色?
A. 收割的人忙碌着
B. 收割的黄色的稻草堆积如山
C. 树叶变黄了,落叶萧萧飞
D. 把它们放在车上,车子像一只大鸟
答案:C. 树叶变黄了,落叶萧萧飞。
SectionⅣListening and Talking&Reading for Writing课后·训练提升一、选词填空1.To him,it was really a(n) trip to Arctic.答案:unusual2.They worked hard find a solution to the problem. 答案:in an effort to3.I am fond of popular music while she classical music.答案:cares for4.The teacher speaks slowly and clearly make her understood.答案:so as to5.The rivers are usually so that the creatures in them can survive. 答案:cleared up6.It was that he failed the exam.答案:for this reason7.The one-year-old girl has learned to the banana,which makes her parents happy.答案:skin8.They walked from door to door to the lost pet dog.答案:search forughter is one of the most infectious expressions of .答案:emotion二、句型转换1.People use wood to make furniture.→Wood make furniture.答案:is used to2.We set off earlier than before with the purpose of finding a seat in the front row. →We set off earlier than before find a seat in the front row. 答案:in order to/so as to3.As for wildlife protection,it is our duty to contribute our efforts.→wildlife protection,it is our duty to contribute our efforts.答案:When it comes to4.The argument caused by a small thing came to an end at last.→The argument by a small thing came to an end at last.答案:brought about三、完成句子1.为了培养良好的习惯我们已经做了许多。
SectionⅣListening and Talking&Reading for Writing课后·训练提升一、单句语法填空1.Whenever I visit my grandparents in the countryside,they always greet mea hug.答案:with2.I was sure that television does have some bad influence children.答案:on3.From stamps you can usually learn about the (custom),places and money of foreign countries.答案:customs4.Her eyes are her most (strike) feature.答案:striking5.She was afraid alone and she often fell asleep with the light(burn).答案:burning二、完成句子1.He (渴望) get back to work as soon as possible.答案:was eager to2.His work (对……产生了巨大的影响) many modern writers.答案:had a great influence on3.I couldn’t tell her the secret (有她母亲站在旁边).答案:with her mother standing by4.(这是不足为奇)that he’s had so many accidents,for he’s got no road sense.答案:It’s not surprising5.And down by the sea,the roar of the ocean waves and cries of the seabirds(组成) the music of the coast.答案:make up三、阅读理解AUnderwater explorers have discovered an ancient shipwreck(沉船) in the ruins of a long-lost sunken Egyptian city Heracleion,off the coast of Alexandria inEgypt.Researchers have proved the ship to be over 2,000 years old among the ruins.Although Heracleion was once an important economic centre,it was destroyed by the forces of nature,sinking(下沉) rapidly in the water.The rem ains of the city’s houses,temples,and markets have lain ten metres deep in the Abu Qir Bay,east of present-day Alexandria.As a result,underwater explorers regularly make exciting discoveries there.Among them,statues and stone tablets with words made it possible to figure out the city’s name:Heracleion.Researchers explained that the ship was 25 metres long.The discovery of the shipwreck was fascinating because ships from that period in history were very seldom.The underwater research showed that the ship was struck by several big stones from the nearby temple,making the ship at the bottom of the sea.Dr.Mustafa Waziri,Secretary-General of the Higher Archaeology Council,said the ship was in the canal(运河) which flowed along the side of the Temple of Amun.An earthquake struck the city,making the temple destroyed and the ship sink.While the shipwreck discovery was exciting,underwater explorers discovered the remains of a Greek cemetery(墓地) dating back to the 4th century BCE during the underwater exploration.Researchers explained that the discovery showed the Greek traders lived in the city.They built their own temples near the temple of Amun,and the remains of both have been found together and in good condition in the sunken city some 7 miles off the coast of Egypt.It is worth noting that the city of Heracleion had been the largest port-city in Egypt across the Nile Delta,before the city of Alexandria was founded in 331 BCE.Several earthquakes destroyed it.1.Why did the city Heracleion disappear?A.It was destroyed by the Greek traders.B.It was hit and covered by a big flood.C.It was unimportant and was deserted.D.It was ruined and sank into the sea.答案:D解析:细节理解题。
第10课鸦片战斗一、选择题1.“英国自中国购茶,卖至美国,买回棉花,并以鸦片卖至中国。
”这种情形主要发生在()A.17世纪前期B.18世纪前期C.19世纪前期D.20世纪前期解析:在鸦片战斗前夕的中英贸易中,英国从中国购买茶叶和丝绸等,向中国输出鸦片,给中国人民带来巨大灾难。
这种情形主要发生在19世纪前期,故选C项。
答案:C2.有学者认为:“就世界大势论,鸦片战斗是不能避开的。
”这里所说的“大势”主要是指()A.英国的船坚炮利B.工业文明快速进展C.中国的闭关锁国D.西方列强加紧扩张解析:所谓的“世界大势”是指工业文明取代农业文明,故选B项。
答案:B3.下图为人民英雄纪念碑碑座的第一幅浮雕,铭刻这一历史大事的最大意义在于()A.牢记近代中华民族的屈辱历史B.林则徐领导的反英斗争永载史册C.中华民族抵制侵略的精神世代相传D.人民群众是历史的制造者解析:该浮雕反映的历史大事是虎门销烟,所以此题应从虎门销烟的历史意义来考虑。
虎门销烟显示了中华民族抵制外国侵略的坚强决心,故选C项。
答案:C4.有人说:“英国挑起鸦片战斗的主要目的是要扫除中国设在贸易往来道路上的主要障碍。
”以下各项最能说明这一观点的是()A.鸦片贸易合法化B.开放通商口岸C.协定关税D.获得最惠国待遇解析:英国发动鸦片战斗的根本目的是要打开中国市场,而只有大大降低关税,才能满足其对华商品输出的需求,故选C项。
答案:C5.欧美的历史学家曾说,假如不让林则徐禁运鸦片,英国资产阶级也会找到另一个借口来发动战斗,这是可以断言的。
英国资产阶级政府发动这次战斗,除了爱护鸦片走私以外,其更深层次的意图是()A.变中国为其原料产地和商品销售地B.用武力冲破清政府闭关锁国的障碍C.争取同清政府建立公平的贸易关系D.将先进的工业文明成果推广到中国解析:英国侵略中国的根本目的是向中国倾销商品和掠夺原料,把中国变成其资本主义经济进展的附庸;将先进的工业文明成果传到中国是其客观结果而非主观意图。
南方新课堂金牌学案答案(语文七年级下册)第一单元1邓稼先【自主预习•新发现】一、2.páng xiǎn chóu yānchàn tǐng kuàng啸挚奠仰慕3.芒孺裹层4.筹划:想办法、定计划;筹措。
彷徨:走来走去,犹豫不决,不知往哪个方向去。
仰慕:敬仰思慕。
任人宰割:任免别人随便欺侮。
可歌可泣:值得歌颂,使人感动得流泪,指悲壮的事迹使人非常感动。
锋芒毕露:比喻锐气和才干全都显露出来。
多形容人气盛逞强。
至死不懈:到死都不松懈,形容坚持到底。
当之无愧:当得起某种荣誉或称号,一点也不用惭愧。
【合作探究•新课堂】第一课时一、第一部分是全文的“小引”。
第六部分是全文的总结。
第二部分简单介绍了邓稼先的生平经历和贡献。
第三部分是第二部分的补充、延伸和扩展,它是以同奥本海默对比的方式突出地表现了邓稼先的气质、品格和奉献精神。
第四部分从另一角度,写出邓稼先贡献之大。
这一部分也是第二部分的扩展。
第五部分则是重点写出了邓稼先的深厚博大的民族文化背景、超凡的创造才能、坚强的意志、坚定的信念、甘为祖国献身的崇高精神。
这一部分是第二部分的具体化。
二、1.①行为描写。
②语言描写,如“我不能走”。
③正面描写和侧面描写相结合。
2.选用典型事例往往可以更好地表现人物的精神品质。
这里的两件事充分表现了他的巨大的人格魅力,正是他的无私真诚才感染了所有的人。
这样就能更好地表现文章中心。
3.课文把邓稼先与奥本海默对比着写,有烘托作用。
奥本海默出类拔萃,是美国一流核物理专家,在世界早有声望。
此处对比,不仅说明邓稼先的贡献与奥本海默齐名,还比他多了好多优秀品质。
旨在更生动形象地表现出邓稼先的人格魅力,更鲜明地突出邓稼先的坚毅和奉献精神,就然而然地得出结论:“邓稼先是中国几千年传统文化所孕育出来的有最高奉献精神的儿子”,是“中国共产党的理想党员”。
第二课时一、1.有时句式十分整齐,例如“从‘任人宰割’到‘站起来了’”部分,举了1898年“任人宰割”的四个例子;又如“‘两弹’元勋”部分,按时间顺序介绍邓稼先的简历和贡献,句式也相对整齐;又如,第五部分第4自然段,句式也比较整齐。
2022年五年级下册语文南方新课堂配北师大版金牌学案
答案
以下是我整理的有关于2022年五年级下册语文南方新课堂配北师大版金牌学案答案,仅供参考:
一、语言积累及运用
1、C
2、B
3、A
4、D
5、D
6、螣蛇乘雾青山郭外斜何当共剪西窗烛禅房花木深择其善者而从之其不善者而改之日月之行若出其中星汉灿烂若出其里海日生残夜江春入旧年
(三)课外阅读
1、这是一个比较贫苦的家庭。
从以下的叙述描写可以看出:菊写信是从书包里翻出两张草稿纸,用的是笔杆裂开的圆珠笔;菊的哥哥要的钱需要凑好才能寄去;去年的债刚刚还清;学校奖给菊那枝笔,她舍不得用;家里分了救灾衣服;信写了三张就没有纸了。
2、菊的哥哥的来信很短,他只表示自己需要钱,不回家过年,对家里的事和父母、妹妹的情况一概不问。
从中可以看出他亲情淡薄,对家人和家庭情况漠不关心。
3、儿子对家庭的冷漠使他无法接受的不快。
4、这反映了他们有浓浓的亲情,希望菊的哥哥分享他们的快乐,安心读书。
延叔以这种方式对儿子的冷漠态度表示不满。
三、名著导读与综合性学习
1骑---其明---鸣痘---斗金---今锡----昔
2、主要有两次:一是唐僧刚收孙悟空为徒弟时,唐僧埋怨悟空残害生灵,悟空看不惯,逃回花果山,在观音菩萨的帮助下,又重新返回唐僧身边,菩萨赠唐僧紧箍咒;二是孙悟空三打白骨精,唐僧埋怨悟空乱杀无辜,一气之下,返回花果山,后唐僧宝象国遇难,猪八戒用激将法将其请出。
第2节地球的公转课后·训练提升基础巩固读五带分布图,回答1~2题。
1.下列地区四季变化最明显的是()A.热带B.北温带C.北寒带D.低纬度地区2.若黄赤交角变为30°,地球上()A.寒带的范围变大B.温带的范围变大C.热带的范围变小答案1.B 2.A解析第1题,热带地区正午太阳高度全年都较大,地面获得的光热多,终年炎热,四季变化不明显;寒带地区无太阳直射现象,正午太阳高度小,气温低,终年寒冷,四季变化不明显;只有位于中纬度地区的南、北温带,一年中冬、夏季正午太阳高度和昼夜长短变化大,气温变化大,因而季节变化最明显。
B项正确。
第2题,黄赤交角的大小对五带划分影响很大。
黄赤交角变为30°,热带的纬度范围变为赤道到南北纬30°,那么北极圈的纬度就为90°-30°=60°,即从南北纬60°到南北纬90°为寒带。
由此可知,黄赤交角变大,热带、寒带范围变大,温带范围变小。
A项正确。
读上海某日天气预报的截图,回答3~4题。
3.据图中所示信息,与当日最接近的节气是()A.秋分(9月23日前后)B.春分(3月21日前后)C.寒露(10月8日)D.清明(4月5日)4.当天太阳直射点的位置和移动方向是()A.南半球,向北移B.北半球,向北移C.北半球,向南移,向南移答案3.B 4.A解析由图可知,今日日出时间为6:10,日落时间为17:58,昼长=日落时间-日出时间=11小时48分;明日日出时间为6:09,日落时间为17:59,昼长=日落时间-日出时间=11小时50分。
这两天昼长小于12小时,但昼长不断增加,且越来越接近12小时,说明太阳直射点位于南半球并向北移动,且接近赤道,与当日最接近的节气是春分。
下图中直线表示北半球某日M地太阳高度的日变化。
读图,回答第5题。
5.此日浙江省金华市(约29°N)的正午太阳高度约为()A.27°B.80°D.66°34'答案B解析读图可知,此日北半球M地一天之中太阳高度没有变化,由此推断,M地为北极点,北极点的太阳高度与直射点的纬度相同,因此此日太阳直射19°N。
SectionⅡReading and Thinking课后·训练提升一、单句语法填空1.Every failure one meets with (add) to one’s experience in the future.答案:adds2.If you want to know his telephone number,you may refer the telephone directory.答案:to3.He took away the bag not (belong) to him by mistake.答案:belonging4.The father as well as his three children (go) skating on the frozen river every Sunday afternoon in winter.答案:goes5.Only in this way can we live in more comfortable and beautiful(surround).答案:surroundings6.I still find this story he wrote (fascinate).答案:fascinating二、选词填空1.As one of the most deadly natural disasters in the world,earthquakes oftenmany people being injured or killed.答案:result in2.Some animals are put in danger when people their habitats.答案:take over3.My interest in stamp collecting my schooldays.答案:dates back to4.If you ,you will make few mistakes.答案:keep your eyes open5.going to the movies and football matches with my friends,I spend a lot of time with my pets.答案:As well as6.Money is yours but resources(资源) the whole society.答案:belong to7.Facing up to your problems rather than them is the best approach to working things out.答案:breaking away from三、完成句子1.After I (修理自行车),I paid him 10 yuan. 答案:had my bicycle/bike repaired2.The bird is very beautiful.Do you know what family it(属于)?答案:belongs to3.She started crying and tried to (逃脱).答案:break away4.Xi’an,a famous historical and cultural city in China,enjoys a history that can(追溯到) several thousand years ago.答案:date back to5.The cold weather only (增添) his difficulties.答案:added to四、阅读理解Ireland has had a very difficult history.The problems started in the 16th century when English rulers tried to vanquish Ireland.For hundreds of years,the Irish people fought against the English.Finally,in 1921,the British government was forced to give independence to the south of Ireland.The result is that today there are two “Irelands”.Northern Ireland,in the north,is part of the United Kingdom.The Republic of Ireland,in the south,is an independent country.In the 1840s the main crop,potatoes,was affected by disease and about 750,000 people died of hunger.This,and a lack(短缺) of work,forced many people to leave Ireland and live in the USA,the UK,Australia and Canada.As a result,the population fell from 8.2 million in 1841 to 6.6 million in 1851.For many years,the majority of Irish people earned their living asfarmers.Though many people still follow the routine nowadays,more and more people are moving to the cities to work in factories and offices.Life in the cities is very different from life in the countryside,where things move at a quieter and slower pace.The Irish are famous for being warm-hearted and friendly.Oscar Wilde,a famous Irish writer,once said that the Irish were “the greatest talkers since the Greeks”.Since independence,Ireland has revived(复兴) its own culture of music,language,literature and singing.Different areas have different styles of old Irish songs which are sung without instruments.Other kinds of Irish music use many different instruments such as the violin,whistles,etc.1.What does the underlined word “vanquish” in paragraph 1 probably mean?A.Protect.B.Ruin.C.Conquer.D.Free.答案:C解析:词义猜测题。
SectionⅣListening and Talking&Reading for Writing课后·训练提升一、单句语法填空1.The girl imagines (her) as a teacher.答案:herself2.His (rude) made the old man angry.答案:rudeness3.Of all the books,he likes that one particular.答案:in4.To my (embarrass),I didn’t pass the driving test.答案:embarrassment5.It’s said that body language accounts a larger percent of the first impression.答案:for6.Keep it mind that knowledge is power.答案:in二、完成句子1.你最好记下你每天做作业的时间。
You’d better the time you spend doing your homework every day.答案:keep track of2.考试成绩将在本周公布。
The result of the examination will this week. 答案:be given out3.不要对别人太刻薄。
Don’t others.答案:be mean to4.拿别人的错误开玩笑是不礼貌的。
It’s bad manners to others’ mistakes.答案:make fun of5.这些男孩仍然因输了比赛而感到苦恼。
These boys are still losing the match.答案:upset about6.春节是外国友人所熟悉的中国节日。
The Spring Festival foreign friends.答案:is familiar to三、阅读理解I believe in holding onto traditions because they helped our family flourish(兴旺) in a new country.But this concept is more concretely expressed this way:I believe in feeding monkeys on my birthday—something I’ve done without fail for 35 years.In the Burmese jungle,monkeys are as common as pigeons.But inAmerica,feeding monkeys means violating the rules.As a kid,I thought that was cool.I learnt English through watching television shows and expected that I was the chosen warrior(勇士) sent to defend myfamily.Dad and I would go to the zoo early in the morning,just the two of us.Whenthe coast was clear,I would throw my peanuts to the monkeys.I never had to explain myself until my 18th birthday.It was the first year I didn’t go with my father.I went with my friends and arrived 10 minutes after the zoo gates closed.“Please,”I begged the zookeeper,“I feed monkeys for my family,not forme.Can’t you make an exception?” “Go find a pet store,”she said.If only it were so easy.That time,I got lucky.I found out that a high school classmate trained the monkeys for the movie Out of Africa,so he allowed me to feed his monkeys.Once a man with a pet monkey suspected that my story was a ploy—that I was an animal rights activist out to liberate his monkey.Another time,a zoo told me that outsiders could not feed the monkeys without violating the zookeepers’ collective bargaining agreement.Once in a pet store,I managed to feed a marmoset(狨猴) being kept in a birdcage.Another time,I was asked to wear a special suit to feed a laboratory monkey.It’s rarely easy and,yet,somehow I’ve found a way to feed a monkey every year since I was born.1.Why has the author fed monkeys all these years?A.To please his father.B.To develop a new hobby.C.To celebrate his birthday.D.To keep up his family tradition.答案:D解析:推理判断题。
SectionⅡReading and Thinking课后·训练提升一、单句语法填空1.Something climbed my leg and I felt sick very much.答案:onto2.Wonderful (phenomenon) of nature are all around us and make us amazed.答案:phenomena3.She is not only a singer but also a great (compose) herself.答案:composer4.The drivers and (conductor) gave him a warm welcome on his arrival.答案:conductors5.No one in the world is perfect until you fall in love them.答案:with6.The music department provided (studio) for their students.答案:studios二、完成句子1.I (爱上) with the beautiful park when I walked with my mother in it.答案:fell in love2.He (被授予) the Nobel Prize in Physics.答案:was awarded3.The TV he bought in that shop (证实很棒). 答案:proved to be wonderful4.Though they (毕业) the university ten years ago,all the classmates try to keep up with one another.答案:graduated from5.He wanted his son to (加入) with the other children after class. 答案:join in三、选词填空1.His first appearance was at the age of three.答案:on stage2.They a good way to settle the problem at the meeting.答案:came up with3.I am very busy at present,and I can’t your game.答案:join in4.He works well them.答案:together with5.The soldiers were extremely tired and the heavy rain their difficulty.答案:added to四、完形填空When my oldest son was in high school,he planned to 1 a concert with the youth group.To my 2,Aaron invited me to go along.I 3accepted;however,by the time the date of the concert arrived,my youngest son had been ill,and I was concerned about him.I hesitated(犹豫).Then my husband 4me to attend the concert,promising he would take care of our youngest.Finally,the 5was made.Aaron was sixteen years old.How many opportunities would I have to do something fun with him 6he went away to college?And how many youths actually would 7their mothers to attend a concert with them that was clearly for teens?I would not miss this opportunity.At the concert,I sat with Aaron in the third row,putting cotton in my ears to block out the 8,ear-splitting music of the first performer.I stood when the kids stood,clapped when they clapped,and never let anyone know how 9I was to feel the floor shaking beneath my feet.Aaron and his friends were 10at my enthusiasm(热情).By the time we left the concert,my ears were ringing,but it quickly passed.11 did my son’s teenage years.In no time he was in college and away from home.I missed him more than I could say.Whenever I felt 12,I would think back to the concert we attended and be thankful once again that I didn’t 13an opportunity to spend time with my son.Aaron is now grown and has a family of his own,but he often calls just to 14 and tell me about his day.I drop everything and 15the moment.1.A.join B.take partC.join inD.attend答案:D解析:根据下文可知是出席欣赏音乐会,而不是参加。
三年级下册语文南方新课堂金牌学案第九课的答案1、修辞手法选择:有的石头错落成桥。
[单选题] *夸张拟人未用修辞比喻(正确答案)2、1《卖白菜》作者莫言,当代作家,原名管谟业,是第一个获得诺贝尔文学奖的中国籍作家,代表作有《红高粱》《蛙》《生死疲劳》等。
[判断题] *对错(正确答案)3、《红楼梦》第六十三回中,宝玉生日时行酒花令,各人与什么花配?下面哪一组配对是错误的?( ) [单选题] *A.探春—杏花B.林黛玉—芙蓉C.薛宝钗—牡丹D.袭人—海棠(正确答案)4、“睿智”的“睿”的正确读音是“ruì”。
[判断题] *对(正确答案)错5、下列选项中加着重号字注音正确的一项是()[单选题] *A、百舸kě绸缪móuB、橘子jú苍茫chāngC、挥斥方遒qiú层林尽染jìn(正确答案)D、寥廓liào 百侣lǚ6、1苏轼与辛弃疾合称为苏辛,同为豪放派代表。
[判断题] *对错(正确答案)7、1白居易,字乐天,号香山居士,是唐代伟大的浪漫主义诗人。
[判断题] *对(正确答案)错8、1自我介绍关系到能否给人一个良好的“第一印象”,因此在自我介绍时可以适当夸大自己取得的成绩。
[判断题] *对错(正确答案)9、岘的正确读音()[单选题] *jiānjiánxiàn(正确答案)xiǎn10、下列选项中加着重号字注音正确的一项是()[单选题] *A、冠冕miǎn脑髓suǐ吝啬lìB、自诩xǔ蹩进bié鱼鳍qí(正确答案)C、国粹cù譬如pì磕头kēD、孱头càn 摩登mó给予gěi11、下列选项中加着重号字注音有错误的一项是()[单选题] *A、吮吸shǔn 翘盼qiáoB、花蕊xī静谧bì(正确答案)C、睥睨nì缥缈miǎoD、走廊láng 萌生méng12、《红楼梦》中大观园里曾两次结诗社,下列人物与其诗社的别号对应不正确的一项是( ) [单选题] *A.贾宝玉——护花使者(正确答案)B.林黛玉——潇湘妃子C.史湘云——枕霞旧友D.贾探春——蕉下客13、1侍坐是《论语》中比较罕见的完整段落,生动地再现了孔子和学生一起畅谈理想的情形。
SectionⅠListening and Speaking课后·训练提升一、单词拼写1.I felt a growing sense of a when he did not return that night. 答案:alarm2.The birth r is beginning to increase.答案:rate3.As we all know,smoking e our health.答案:endangers4.My uncle’s illness c us greatly.答案:concerns5.Many languages including Chinese are all l languages.答案:living6.Let’s m how tall the tree is.答案:measure二、单句语法填空1.The act of selling animals (illegal) isn’t allowed.答案:illegally2.Prices are rising at an (alarm) rate.答案:alarming3.In ancient times,hunters went out (hunt) animals and held celebrations after they caught animals.答案:to hunt4.At present a public bicycle is rented and returned four times a day average.答案:on5.We must take preventive measures (reduce) crime in the area. 答案:to reduce三、完成句子1.你到底为什么需要一部新手机?Why do you need a new cell phone?答案:on earth2.那种古老的语言已经消亡。
第一单元过关检测(时间:90分钟满分:120分)第一部分阅读(共两节,满分50分)第一节(共15小题;每小题2.5分,满分37.5分)阅读下列短文,从每题所给的A、B、C、D四个选项中选出最佳选项。
ABeing stuck at home doesn’t mean that learning stops.In fact,it’s just the opposite.Here are some activities and resources to foster kids’ imagination and build their curiosity at home.Let’s Get Down to the ScienceThe science lab at school may be closed,but you can still put on goggles and a white lab coat and learn at home.This Test Tube Experiment Kit will make you feel like a genius in no time.Kids will get the chance to learn about basicchemistry,physics,and more by creating pop-resistant bubbles,bouncy balls,and other objects.To Infinity(无穷) and BeyondEarth is a part of the Milky Way galaxy,but did you know there are around 100 million galaxies in the universe?There are so many fun and fascinating things to learn about space that the possibilities truly go to infinity and beyond.A great way to start your child’s educational space adventure is with this Real Life Sticker and Activity Book.Take a Walk on the Wild SideBiology class is in session!Here’s your cha nce to get up close and personal with a great white shark without putting on a wetsuit.This 4D Great White Shark Anatomy Kit allows you to get an inside look at what makes these predators of the deep so powerful.And then take an even deeper dive into a sha rk’s world with I Am a Shark.Take advantage of this time at home and find new ways to keep exploring the world around you.1.What is common among these activities above?A.They are all performed outdoors.B.They are all associated with physics.C.They are all carried out by the way of experimenting.D.They all recommend some resources for kids to study.答案:D解析:细节理解题。
南方新课堂金牌学案答案
语文:
选择题:
1. 下列词语中,没有错别字的一组是()
A. 油菜,葵花,杨树
B. 娃娃,奶奶,姑姑
C. 老虎,大象,羚羊
D. 猫咪,苹果,小狗
答案:C
2. 下面哪一句话的句法结构不正确?()
A. 暴风雨过后,天空一片湛蓝。
B. 听到好消息,他高兴极了。
C. 中午时分,他喜欢在校园里散步。
D. 他的头发像瀑布一样飘扬。
答案:D
3. 下列不属于修辞方式的一项是()
A. 比喻
B. 借代
C. 反复
D. 推理
答案:D
4. 下列各句中,哪一句借用了《三国演义》的语言?()
A. 燕子在这个季节要回南方了。
B. 苍茫的天涯是我心中的归处。
C. 借你吉言,我一定会考上。
D. 望长城内外,惟余莽莽,大河上下,顿失滔滔。
答案:D
5. 下列成语的意思与“开门见山”最相似的是()
A. 百年树人
B. 与众不同
C. 一步到位
D. 言出必行
答案:C
填空题:
1. 把成语“滴水不漏”改成形容词,可以写作_______________。
答案:严防死守的
2.某诗人为了要表达夏天雨水的多少,写了一句诗:“天上一片乌云压,泼出一瓢水便了事。
”请你选择下列哪个成语可以用来形容这样
的情景。
()
A. 雷声大,雨点小。
B. 行云流水。
C. 山高水长。
D. 滴水之恩涌泉相报。
答案:A
3. 下面这首小诗有几个错别字?请写出正确的汉字。
青青草原春满天,马蹄声声起。
嘿经过我的身边,让我顿生亲切感。
答案:1.嘿——和; 2.顿——生。
4. “这个故事告诉我们”中的“这个”是什么词性?请填空_______。
答案:代词
5. 请给这句话加标点符号并改正其中的错别字:小鸟在树上叫唤天气
渐渐转暖了。
答案:小鸟在树上叫唤,天气渐渐转暖了。
判断题:
1. 《岳阳楼记》的作者是唐代大作家杜甫。
( )
答案:错
2. 《西游记》中白龙马是孙悟空的坐骑。
( )
答案:对
3. 法国著名作家雨果的名著《悲惨世界》中,主人公是一个买卖纸皮
的老爷爷。
()
答案:错
4. 白居易是唐代著名的文学家和政治家,他的诗歌透漏出了深刻的思
想内涵。
()
答案:对
5. 粤剧起源于广东省的梅县,是中国著名的地方戏曲剧种之一。
()答案:对
简答题:
1. 请写出下列成语的含义:不可救药。
答案:无药可救的。
2. 请简述生字的四种认字方法。
答案:拆字法、读音法、查字典法、词组识字法。
3. 请列举三个常见的修辞方式及其应用。
答案:比喻、夸张、排比等,具体应用根据题目情境确定。
4. 诗歌是中国传统文学的重要体裁之一,也是中国文化的重要组成部分,请简述古代诗歌的主要特点。
答案:诗歌以抒发情感,反映生活为主要特点,形式多样,内容丰富,语言通俗易懂,抒情抱负、描写自然、咏史述志、抨击社会等题材丰
富多样。
5. 请说说你读过最喜欢的一本书,并简述你为什么喜欢它。
答案:答案因人而异。