HLPC法测定不同感冒药中马来酸氯苯那敏含量
- 格式:doc
- 大小:73.50 KB
- 文档页数:11
HPLC法测定速克感冒片中马来酸氯苯那敏的含量
周丽清
【期刊名称】《海峡药学》
【年(卷),期】2008(020)005
【摘要】目的建立用HPLC法测定速克感冒片中马来酸氯苯那敏的含量.方法色谱柱为Phenomenex Luna C18(2)(4.6×250mm,5μm);流动相为乙腈-0.5%十二烷基硫酸钠水溶液-磷酸(60:40:0.2);检测波长为210nm.结果马来酸氯苯那敏在13.87~1040.4μg(r=0.9999)之间有良好的线性关系,平均回收率为101.
9%,RSD=0.74%(n=6).结论本法操作简便、准确、重复性好,可用于速克感冒片的质量控制.
【总页数】3页(P35-37)
【作者】周丽清
【作者单位】福建省药品检验所,福州,350001
【正文语种】中文
【中图分类】R927.2
【相关文献】
1.HPLC法测定速克感冒片中阿司匹林、绿原酸的含量 [J], 马凯;张黎萍;杨景生;张卡
2.HPLC法同时测定感冒灵颗粒中对乙酰氨基酚、咖啡因和马来酸氯苯那敏的含量[J], 廖文榕
3.HPLC法测定速克感冒片中阿司匹林和扑尔敏的含量 [J], 张枚;杨波;张莉
4.RP-HPLC法同时测定小儿氨酚烷胺颗粒中对乙酰氨基酚、咖啡因和马来酸氯苯那敏的含量 [J], 于海波;陈辉
5.RP-HPLC法测定马来酸氯苯那敏片中马来酸氯苯那敏的含量 [J], 李桃;林焕泽;吴秀荣
因版权原因,仅展示原文概要,查看原文内容请购买。
·334·图3 不同厂家PEG 6 000关键属样品编号(sample No.)性指标聚类分析树状图Fig. 3 Critical quality attributes cluster analysis diagram of PEG6 000 from different manufacturersPEG 6 000关键属性指标聚类分析热图Critical quality attributes cluster analysis heat map of PEG 6 000 from different manufacturers接下来进行PCA分析。
主成分得分如图5-A 样本分成3类,样本1~15来自于厂家1,样本16~21来自于厂家2,样本22~24来自于厂家3,不同厂家样本存在显著的差异。
载荷图如图5-B显Journal of Pharmaceutical Analysis Chinese 前2个主成分上的得分图(A)及载荷图(B)The score scatter plot(A)and loading plot(B)of PC1 and PC2多元质量控制模型建立以训练集15个样本进行PCA,交叉验证确定的主成分数量为2,2个主成分的累积方差贡献率为82.3%。
建立Hotelling T2、DModX统计控制图见图训练批次均分布在2个控制图的95%控制限内。
6 训练集的Hotelling T2和DModX统计量控制图Fig. 6 Hotelling T2 and DModXstatistics control charts of training batches3.4 多元质量控制模型验证采用验证集1的9个样本,进行复方丹参滴丸小试规模的验证生产,出现了液滴分离度、滴丸圆整度不符合要求等问题。
利用Hotelling T2和DModX计量对验证集1样本进行监控,见图7。
结果显示,个验证集样本均同时超出Hotelling T2和DModX制限,表明它们与用于建模的厂家1样本存在着明显的质量差异,说明本研究建立的多元质量控制模型能够准确区分出不适用于复方丹参滴丸生产的6 000。
HPLC法测定感宁胶囊中马来酸氯苯那敏的含量及含量均匀度刘晓琳(安徽省药品检验所,合肥 230061)摘要 目的 建立用高效液相色谱法测定感宁胶囊中马来酸氯苯那敏的含量及含量均匀度的方法。
方法 采用Shim2Pack VP2 ODS柱,以甲醇-庚烷磺酸钠醋酸混合溶液为流动相,检测波长为226nm。
结果 马来酸氯苯那敏浓度线性范围01108~01648μg(r=019998),平均加样回收率为98187%,RS D为1147%。
结论 本法简便、准确,可用于该制剂的质量控制。
关键词 马来酸氯苯那敏;感宁胶囊;HP LCDetermination of content and uniformity of dosage unitsof chlorphenamine maleate in ganning capsules by HPLCLI U X iao2Lin(Anhui Provincial Institute for Drug Control,Hefei 230061)ABSTRACT AIM T o establish the method for determining the content and uniformity of dosage units of chlorphenamine maleate in G an2 ning capsules by HP LC.METH ODS The chromatographic conditions included:Shim2Pack VP2ODS column,methanol2mixed s olution of s odi2 um heptanesulfonate and glacial acetic acid(60:40)as a m obile phase,at detection wavelength226nm.RESU LTS The calibration curve was linear at a range of01108~01648μg for chlorphenamine maleate(r=019998)。
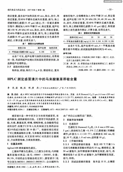
HPLC法测定感冒清片中马来酸氯苯那敏的含量作者:隋译赵明许世伟来源:《中国医药导报》2011年第21期[摘要] 目的:采用高效液相色谱法测定感冒清片中马来酸氯苯那敏的含量。
方法:采用Agilent Eclipse XDB-C18(4.6 mm×250 mm,5 μm)色谱柱,以乙腈-0.1 mol/L磷酸二氢铵水溶液(17∶83)为流动相,流速为1.0 ml/min;柱温为30℃;检测波长为262 nm。
结果:马来酸氯苯那敏的线性范围为0.2~2.0 μg/ml(r=0.999 9),平均回收率为99.38%(RSD为0.5%)。
结论:所建立的方法样品分离效果好,测定结果准确、可靠、重复性好。
[关键词] HPLC法;马来酸氯苯那敏;感冒清片[中图分类号] R286.0[文献标识码] A[文章编号]1673-7210(2011)07(c)-065-03Determination of chlorphenamine maleate in Ganmaoqing Tatlets by HPLCSUI Yi, ZHAO Ming, XU ShiweiInstitute for Drug Control of Jixi City, Heilongjiang Province, Jixi 158100, China[Abstract] Objective: To develop the HPLC for the determination on content ofchlorphenamine maleate in Ganmaoqing Tatlets. Methods: The separation was performed on an Agilent Eclipse XDB-C18 (4.6 mm×250 mm, 5 μm) with acetonitrile-0.1mol/L ammonium dihydrogen phosphate(17∶83) as mobile phase, the flow rate was 1.0 ml/min, the column temperature was 30℃, the detective UV wavelength was at 262 nm. Results: The linear range of metformin hydrochloride was 0.2-2.0 μg/L,the averaga recovery was 99.38% (RSD=0.5%). Conclusion: The method showes good sepsration,the results are accurate and reproducible.[Key words] HPLC; Chlorphenamine maleate; Ganmaoqing Tatlets感冒清片由南板蓝根、大青叶、金盏银盘、岗梅、山芝麻、穿心莲叶、对乙酰氨基酚、盐酸吗啉胍、马来酸氯苯那敏九味药制成,为一中西药复方制剂,具有疏风解表、清热解毒之功效,用于治疗风热感冒等引起的各种症状。
HLPC法测定不同感冒药中马来酸氯苯那敏含量马来酸氯苯那敏为抗过敏类非处方药,其药理毒理作用:作为组织胺H1受体拮抗剂,本品能对抗过敏反应(组胺)所致的毛细血管扩张,降低毛细血管的通透性,缓解支气管平滑肌收缩所致的喘息,本品抗组胺作用较持久,也具有明显的中枢抑制作用,能增加麻醉药、镇痛药、催眠药和局麻药的作用。
本品主要在肝脏代谢。
本品不仅可以作为抗过敏性药物,在各种感冒药中也均含有。
本文采用HLPC法来测定在不同感冒药中马来酸氯苯那敏的含量。
一:1HLPC法测定复方感冒灵中马来酸氯苯那敏的含量1.1 仪器与试药Agilent 1100 高效液相色谱仪, 四元泵(G1311A) ,DAD 检测器(G1315B) 。
马来酸氯苯那敏对照品( 中国药品生物制品检定所提供, 批号: 100047- 200305) ; 复方感冒灵药品( 本厂提供) 。
乙腈为色谱纯, 水为重蒸水。
2 方法与结果2.1 色谱条件以十八烷基硅烷键合硅胶为填充剂; 流动相: 乙腈- 水( 75∶25) ; 检测波长: 280 nm; 柱温: 30℃; 流速: 1.0 ml/min。
在此条件下马来酸氯苯那敏能有效分离。
2.2 对照品溶液的制备精密称取马来酸氯苯那敏对照品适量, 加流动相制成每1毫升含马来酸氯苯那敏50 μg 的溶液, 即得。
2.3 供试品溶液的制备精密称取供试品, 超声处理30 min, 取出放冷, 再精密称定重量, 加乙腈补足减失的重量, 摇匀, 用微孔滤膜过滤, 即得。
2.4 标准曲线的制备精密吸取对照品溶液0.2, 0.3, 0.4, 0.5, 1.0 ml 置10 ml 量瓶中, 加乙腈定容, 分别进样, 测得峰面积积分值, 以浓度为横坐标, 峰面积为纵坐标, 得回归方程Y=13 901X- 12.681( r=1.000 0) , 结果表明马来酸氯苯那敏在0.008 08~0.404 00mg/ml范围内峰面积与浓度呈良好的线性关系。
HPLC法测定感宁胶囊中马来酸氯苯那敏的含量及含量均匀度刘晓琳
【期刊名称】《安徽医药》
【年(卷),期】2003(007)002
【摘要】目的建立用高效液相色谱法测定感宁胶囊中马来酸氯苯那敏的含量及含量均匀度的方法.方法采用Shim-PackVP-ODS柱,以甲醇-庚烷磺酸钠醋酸混合溶液为流动相,检测波长为226 nm.结果马来酸氯苯那敏浓度线性范围0.108~
0.648μg(r=0.9998),平均加样回收率为98.87%,RSD为1.47%.结论本法简便、准确,可用于该制剂的质量控制.
【总页数】2页(P133-134)
【作者】刘晓琳
【作者单位】安徽省药品检验所,合肥,230061
【正文语种】中文
【中图分类】R9
【相关文献】
1.HPLC法测定感特灵胶囊中马来酸氯苯那敏的含量及含量均匀度 [J], 马坤芳;都述虎;王德旺;季宏建
2.HPLC法测定咳特灵胶囊中马来酸氯苯那敏的含量及含量均匀度 [J], 周娟;朱玲
3.HPLC法测定扑感片中马来酸氯苯那敏的含量及含量均匀度 [J], 罗丽娟;黄诺嘉
4.HPLC法测定感丹中三组分的含量及马来酸氯苯那敏含量均匀度 [J], 杨立勇;徐立
5.HPLC法测定银菊感冒胶囊中马来酸氯苯那敏的含量及含量均匀度 [J], 荀秀彪; 张顺平
因版权原因,仅展示原文概要,查看原文内容请购买。
HPLC法测定复方氨酚烷胺片中马来酸氯苯那敏的含量
侯甲福;李延春;李雪梅
【期刊名称】《齐齐哈尔医学院学报》
【年(卷),期】2009(030)013
【摘要】目的建立高效液相色谱法测定复方氨酚烷胺片中马来酸氯苯那敏的含量.方法采用C18柱以流动相甲醇-0.05mol/L磷酸二氢钾溶液-三乙胺
(10∶90∶0.02)(用磷酸调节pH值至3.5)为流动相;检测波长为215nm.结果马来酸氯苯那敏在0.054~0.500μg范围内呈良好的线性关系.结论高效液相色谱法简便、快速,重现性好.
【总页数】2页(P1587-1588)
【作者】侯甲福;李延春;李雪梅
【作者单位】黑龙江省牡丹江医学院,157011;黑龙江仁合堂药业有限责任公
司,157011;黑龙江省牡丹江医学院,157011
【正文语种】中文
【中图分类】R9
【相关文献】
1.HPLC法同时测定复方氨酚烷胺片中咖啡因、马来酸氯苯那敏的含量及含量均匀度 [J], 石强
2.HPLC法测定复方氨酚烷胺片中马来酸氯苯那敏的含量及含量均匀度 [J], 田洪根;王洪明
3.RP-HPLC法检查复方氨酚烷胺片中马来酸氯苯那敏含量均匀度及含量测定 [J],
贺延新;贾首时
4.HPLC法测定复方氨茶碱片中马来酸氯苯那敏的含量及含量均匀度 [J], 柏学敏;丁相宇
5.RP-HPLC法测定马来酸氯苯那敏片中马来酸氯苯那敏的含量 [J], 李桃;林焕泽;吴秀荣
因版权原因,仅展示原文概要,查看原文内容请购买。
HLPC法测定氨咖黄敏胶囊中马来酸氯苯那敏的含量探讨 2012-12-20 【编者按】:医药论文是科技论文的一种是用来进行医药科学研究和描述研究成果的论说性文章。
论文网为您提供医药论文范文参考,以及论文写作指导和格式排版要求,解决您在论文写作中的难题。
HLPC法测定氨咖黄敏胶囊中马来酸氯苯那敏的含量探讨 【摘要】目的建立高效液相色谱法测定氨咖黄敏胶囊中马来酸氯苯那敏的含量。
方法采用C18柱以甲醇-0.05mol/L磷酸二氢钾溶液-三乙胺(10:90:0.02)(用磷酸调节pH值至3.5)为流动相;检测波长:215nm。
结果马来酸氯苯那敏在0.050~0.50 g范围内呈良好的线性关系。
结论高效液相色谱法简便、快速,重现性好。
【关键词】高效液相色谱法氨咖黄敏胶囊马来酸氯苯那敏 氨咖黄敏胶囊由对乙酰氨基酚、马来酸氯苯那敏、人工牛黄、咖啡因等组成的复方制剂,是临床常用的抗感冒药。
现行标准中有马来酸氯苯那敏、人工牛黄、咖啡因的鉴别、有对乙酰氨基酚、咖啡因的含量测定,未制定马来酸氯苯那敏的含量测定项目。
采用高效液相色谱法,对本公司生产的3批制剂进行了马来酸氯苯那敏的含量的测定,为氨咖黄敏胶囊质量标准的修订提高和生产工艺改进提供科学依据。
1 仪器与试药 安捷仑1200型液相色谱仪;马来酸氯苯那敏对照品(批号:100047-200305);氨咖黄敏胶囊(本公司生产,批号为20100201、20100202、20100203),甲醇为色谱纯;其他试剂均为分析纯。
2 方法与结果 2.1 色谱条件色谱柱:十八烷基硅烷键合硅胶C18 (5 m,4.6 150mm);流动相:甲醇-0.05mol/L磷酸二氢钾溶液-三乙胺(10:90:0.02)(用磷酸调节pH值至3.5);流速:1.0ml/min;柱温:35℃;检测波长:215nm;进样量:10 l。
2.2 溶液的制备对照品溶液:取马来酸氯苯那敏对照品适量,精密称定,用流动相制成每1ml含0.25mg的溶液;精密量取2ml,置25ml量瓶中,用流动相溶解并稀释至刻度,摇匀,即得。
HLPC法测定不同感冒药中马来酸氯苯那敏含量马来酸氯苯那敏为抗过敏类非处方药,其药理毒理作用:作为组织胺H1受体拮抗剂,本品能对抗过敏反应(组胺)所致的毛细血管扩张,降低毛细血管的通透性,缓解支气管平滑肌收缩所致的喘息,本品抗组胺作用较持久,也具有明显的中枢抑制作用,能增加麻醉药、镇痛药、催眠药和局麻药的作用。
本品主要在肝脏代谢。
本品不仅可以作为抗过敏性药物,在各种感冒药中也均含有。
本文采用HLPC法来测定在不同感冒药中马来酸氯苯那敏的含量。
一:1HLPC法测定复方感冒灵中马来酸氯苯那敏的含量1.1 仪器与试药Agilent 1100 高效液相色谱仪, 四元泵(G1311A) ,DAD 检测器(G1315B) 。
马来酸氯苯那敏对照品( 中国药品生物制品检定所提供, 批号: 100047- 200305) ; 复方感冒灵药品( 本厂提供) 。
乙腈为色谱纯, 水为重蒸水。
2 方法与结果2.1 色谱条件以十八烷基硅烷键合硅胶为填充剂; 流动相: 乙腈- 水( 75∶25) ; 检测波长: 280 nm; 柱温: 30℃; 流速: 1.0 ml/min。
在此条件下马来酸氯苯那敏能有效分离。
2.2 对照品溶液的制备精密称取马来酸氯苯那敏对照品适量, 加流动相制成每1毫升含马来酸氯苯那敏50 μg 的溶液, 即得。
2.3 供试品溶液的制备精密称取供试品, 超声处理30 min, 取出放冷, 再精密称定重量, 加乙腈补足减失的重量, 摇匀, 用微孔滤膜过滤, 即得。
2.4 标准曲线的制备精密吸取对照品溶液0.2, 0.3, 0.4, 0.5, 1.0 ml 置10 ml 量瓶中, 加乙腈定容, 分别进样, 测得峰面积积分值, 以浓度为横坐标, 峰面积为纵坐标, 得回归方程Y=13 901X- 12.681( r=1.000 0) , 结果表明马来酸氯苯那敏在0.008 08~0.404 00mg/ml范围内峰面积与浓度呈良好的线性关系。
2.5 空白干扰试验按处方比例及工艺制备缺马来酸氯苯那敏的阴性对照溶液, 按上述条件和实验方法操作, 结果在与对照品峰相应位置上无吸收峰。
说明该实验条件和方法对马来酸氯苯那敏的测定专属性强, 处方中其他成分及辅料对测定结果无影响。
2.6 精密度考察精密吸取同一供试品溶液进样6 次, 测得平均峰面积为1 256.8, RSD 为1.93%。
2.7 重复性试验取同一批号的供试品, 按供试品溶液制备方法处理, 共6 份, 测得平均浓度为1.81 mg/g, RSD 为1.05%。
2.8 稳定性考察取同一供试品溶液, 每隔2 h 进样1 次, 连续8 h, 结果峰面积平均值1072.1, RSD=1.82%, 表明供试品溶液稳定性较好。
2.9 加样回收试验称取感冒灵细粉约0.5 g, 共6 份, 精密称定, 精密加入0.101 mg/ml 的马来酸氯苯那敏对照品溶液10 ml, 再精密加入乙腈- 水( 75∶25) 10 ml, 以样品测定法进行测定, 平均回收率为96.86%, RSD=1.00%。
结果表明本测定方法准确度高,误差小。
2.10 样品测定将处理好的三批样品溶液按上述条件和方法测定。
二:1.HPLC法测定速感宁胶囊中马来酸氯苯那敏的含量1.1 仪器与试药LC210AP型高效液相色谱仪(日本岛津公司) ; SPD-10Avp紫外-可见检测器; LC210ATVP7725 ( i)型手动进样器;威玛龙色谱工作站。
甲醇为色谱纯;其余试剂为分析纯。
马来酸氯苯那敏对照品购自中国药品生物制品检定所(供含量测定用) ;速感宁胶囊。
2 实验方法与结果2.1 色谱条件色谱柱: Agilent Eclip se XDB2C18 ( 416 250 mm, 5μm) ;流动相:甲醇0125%磷酸溶液( 25: 75) ;流速: 1ml/min;检测波长: 262 nm;进样量: 10μl。
2.2对照品溶液的制备精密称取马来酸氯苯那敏对照品适量,加流动相稀释成每1 ml含3215μg的溶液,作为对照品溶液。
2.3 供试品溶液的制备取本品内容物约015 g (约相当于马来酸氯苯那敏118 mg) ,精密称定,置具塞锥形瓶中,加流动相50 ml,称定重量,超声处理40 min,放冷,补重,摇匀,滤过,取续滤液,即得。
2.4 线性关系分别精密吸取对照品溶液( 32145 μg/ml)3, 6, 9, 12, 15μl,按上述色谱条件测定峰面积,以进样量对峰面积绘制标准曲线,得回归方程Y = 1106 1 05X + 29 01413, r= 019995,表明马来酸氯苯那敏在010974~014868μg范围内呈现良好线性关系。
2.5 精密度试验精密吸取上述对照品溶液10μl,重复进样6次,测定马来酸氯苯那敏,其RSD为0135%。
2.6 稳定性试验精密吸取供试品溶液(批号: 20080407)10μl,分别于0、4、8、12、24 h进行测定,其峰面积RSD 为0145% ,表明供试品溶液在24 h内稳定。
2.7 阴性对照试验取除马来酸氯苯那敏阴性样品,按供试品制备方法制成阴性供试品。
按上述色谱条件测定,结果在马来酸氯苯那敏出峰位置无干扰峰。
2.8 重复性试验取同一批样品6份,分别按样品溶液制备方法制备,按上述色谱条件测定,求得马来酸氯苯那敏平均含量为标示量的95167% , RSD为1135%。
2.9 回收率试验取已知含量的样品6 份(批号:20080407) ,分别精密加入马来酸氯苯那敏对照品018113mg,按供试品溶液制备方法处理。
并按上述色谱条件测定,计算回收率分别为98106%、99188%、97165%、102116%、99198%、96187% ,平均回收率为99110% , RSD = 1196%。
2.10 样品测定取对照品溶液和供试品溶液,依法测定,外标法计算马来酸氯苯那敏含量分别为95114%(20080117) 、95103% (20080407) 、96183% (20080823) 。
3 讨论3.1 波长的选择文献[ 2 ]采用262 nm作为检测波长;对马来酸氯苯那敏对照品溶液进行紫外吸收光谱测定,其吸收峰为226 nm和262 nm, 262 nm处的峰面积较大,故选择262nm作为本品的检验波长。
3.2 流动相的选择文献[ 3 ]采用甲醇2庚烷磺酸钠醋酸混合溶液(60 ∶40)为流动相;本试验分别考察了流动相: ①甲醇:水:乙酸(30: 70: 1) ; ②甲醇:水:磷酸(43: 57: 012) ; ③甲醇0125%磷酸溶液( 25: 75) ;结果表明在③条件下,马来酸氯苯那敏的峰型和分离度较好,阴性对照无干扰。
参考文献[ 1 ] 朱张庆,李园园. 高效液相色谱法测定小儿氨酚黄那敏颗粒马来酸氯苯那敏含量与均匀度. 医药导报, 2008, 27 ( 11 ) : 139121392.[ 2 ] 罗远秀. HPLC法测定维C银翘胶囊中马来酸氯苯那敏的含量. 广西中医学院学报, 2009, 12 (2) : 60262.[ 3 ] 刘晓琳. HPLC法测定感宁胶囊中马来酸氯苯那敏的含量及含量均匀度. 安徽医药, 2003, 7 (2) : 1332134.三HPLC 法测定维C 银翘胶囊中马来酸氯苯那敏的含量维C 银翘胶囊是根据维C 银翘片改变剂型的中西药复方制剂,为8 类新药。
处方中的中药由连翘、荆芥、金银花等组成,西药为对乙酰氨基酚、维生素C、马来酸氯苯那敏,具有辛凉解表,清热解毒之功效,常用于流行性感冒引起的发热头痛, 咳嗽, 口干, 咽喉疼痛。
维C 银翘片现行质量标准[1-2 ]中无马来酸氯苯那敏含量测定项,维C 银翘胶囊中马来酸氯苯那敏的含量测定方法也未见有文献报道。
为进一步更好地控制该制剂的质量,笔者对维C 银翘胶囊的质量标准进行研究,建立了维C 银翘胶囊中马来酸氯苯那敏的含量测定方法,方法操作简单,专属性强,可作为维C 银翘胶囊的质量控制方法。
1 仪器与试药Waters 515 泵、996 二极管阵列检测器、M32色谱工作站、717 自动进样系统。
乙腈为色谱纯,其他试剂均为分析纯。
马来酸氯苯那敏对照品购于中国药品生物制品检定所(供含量测定用) , 维C 银翘胶囊样品(批号为050801 、050802 、050803) 由广西维威药业有限公司提供。
2 方法与结果211 色谱条件色谱柱: shim2pack CLC2ODS 色谱柱(250mm ×610 mm ,5μm ,日本岛津公司) ;流动相:乙腈- 013 %十二烷基硫酸钠- 磷酸(60∶40∶0102) (用三乙胺调节pH 值至313±011) ;检测波长:262 nm;流速:110 ml/ min ;柱温:室温;进样量:20μl ,理论板数按氯苯那敏峰计不低于10 000 。
212 对照品溶液的制备取马来酸氯苯那敏对照品约10 mg ,精密称定为10132 mg ,置50 ml 量瓶中,加乙醇使溶解并稀释至刻度,精密量取5 ml ,置50 ml 量瓶中,加乙醇至刻度,摇匀,即得浓度为012064 mg/ ml 的对照品溶液。
213 供试品溶液的制备取样品20 粒的内容物,混匀,精密称取相当于一粒量的内容物,置50 ml 的容量瓶中,加乙醇约35 ml ,超声处理30 min ,放冷,加乙醇稀释至刻度,摇匀, 滤过,取续滤液作为供试品溶液。
214 阴性样品溶液的制备按处方和工艺制备不含马来酸氯苯那敏的阴性样品,照供试品溶液的制备方法制成阴性样品溶液。
215 检测波长的选择取对照品溶液20 μl ,注入液相色谱仪,记录色谱图(见图1) 。
在上述色谱条件下,马来酸氯苯那敏出现马来酸峰和氯苯那敏峰,马来酸出峰在前,保留时间短,阴性有干扰,不宜采用;氯苯那敏出峰在后,峰形好,无干扰,因此本文以氯苯那敏峰计算马来酸氯苯那敏的含量。
经采用液相色谱仪二极管阵列检测器检测氯苯那敏峰,结果在225 nm 和262 nm 处有吸收峰,225 nm 为紫外末端吸收,不宜采用,因此选择以262 nm 为检测波长。
216 干扰试验按上述色谱条件,分别取对照品溶液、供试品溶液和阴性样品溶液各20μl ,进样测定,结果阴性样品溶液在氯苯那敏峰相应的保留时间处无色谱峰,表明处方中其他组分对氯苯那敏的测定没有干扰。
各色谱峰见图1~3 。
217 线性关系的考察精密量取对照品溶液( 浓度为012064 mg/ ml) 1 ,3 ,5 ,7 ,9 ml ,分别置50 ml 量瓶中,加乙醇至刻度,摇匀。
精密吸取上述溶液各20 μl ,分别进样,测定。
以氯苯那敏峰面积A 对马来酸氯苯那敏浓度C 回归,得回归方程为: A = 141064 C - 541109 ( r = 110000) 。