诊断学__腹痛、呕血
- 格式:ppt
- 大小:5.57 MB
- 文档页数:17
诊断学第八版目录绪论第一篇常见症状第一节发热第二节皮肤黏膜出血第三节水肿第四节咳嗽与咳痰第五节咳血第六节胸痛第七节发绀第八节呼吸困难第九节心悸第十节恶心与呕吐第十一节吞咽困难第十二节呕血第十三节便血第十四节腹痛第十五节腹泻第十六节便秘第十七节黄疸第十八节腰背痛第十九节关节痛第二十节血尿第二十一节尿频、尿急与尿痛第二十二节少尿、无尿与多尿第二十三节尿失禁第二十四节排尿困难第二十五节肥胖第二十六节消瘦第二十七节头痛第二十八节眩晕第二十九节晕厥第三十节抽搐与惊厥第三十一节意识障碍第三十二节情感症状第二篇问诊第一章问诊的重要性与医德要求第一节问诊的重要性第二节问诊的医德要求第二章问诊的内容第三章问诊的方法与技巧第一节问诊的基本方法与技巧第二节重点问诊的方法第三节特殊情况的问诊技巧第三篇体格检查第一章基本方法第一节视诊第二节触诊第三节叩诊第四节听诊第五节嗅觉第二章一般检查第一节全身状态检查第二节皮肤第三节淋巴结第三章头部检查第一节头发和头皮第二节头颅第三节颜面及其器官第四章颈部检查第五章胸部检查第一节胸部的体表标志第二节胸壁、胸廓与乳房第三节肺和胸膜第四节呼吸系统常见疾病的主要症状和体征第五节心脏检查第六节血管检查第七节循环系统常见疾病的主要症状和体征第六章腹部检查第一节腹部的体表标志及分区第二节视诊第三节触诊第四节叩诊第五节听诊第六节腹部常见疾病的主要症状和体征第七章生殖器、肛门、直肠检查第一节男性生殖器检查第二节女性生殖器检查第三节肛门与直肠检查第八章脊柱与四肢检查第一节脊柱检查第二节四肢与关节检查第九章神经系统检查第一节脑神经检查第二节运动功能检查第三节感觉功能检查第四节自主神经功能检查第十章全身体格检查第一节全身体格检查的基本要求第二节全身体格检查的基本项目第三节特殊情况的体格检查第四节老年人的体格检查第五节重点体格检查第四篇实验诊断第一章概论第二章临床血液学检测第一节血液一般检测第二节溶血性贫血的实验室检测第二节骨髓细胞学检查第三节血型鉴定与交叉配血试验第三章血栓与止血检测第一节血管壁检测第二节血小板检测第三节凝血因子检测第四节抗凝系统检测第五节纤溶系统检测第六节血液流变学检测第七节血栓弹力图检测第八节检测项目的选择和应用第四章排泄物、分泌物及体液检测第一节尿液检查第二节粪便检查第三节痰液检查第四节脑脊液检测第五节浆膜腔积液检测第六节生殖系统体液检测第五章常用肾功能实验室检测第一节肾小球功能检测第二节肾小管功能检测第三节血尿酸检测第四节肾小管性酸中毒的检测第五节肾功能检测项目的选择和应用第六章肝脏常用实验室检测第一节肝脏疾病常用的实验室检测项目第二节常见肝脏疾病的各种实验诊断项目指标变化特点第三节常见肝脏疾病检查项目的合理选择与应用第七章临床常用生物学检测第一节血糖及其代谢产物的测定第二节血清脂质和脂蛋白检测第三节血清电解质检测第四节血清铁及其代谢产物检测第五节心肌酶和心肌蛋白检测第六节其他血清酶学检测第七节内分泌激素检测第八节治疗性药物监测第八章临床常用免疫学检测第一节体液免疫检测第二节细胞免疫检测第三节肿瘤标志物检测第四节自身抗体检测第五节感染免疫检测第六节移植免疫检测第七节其他免疫检测第九章临床常见病原体检测第一节标本的采集运送、实验室评价和检查方法第二节病原体耐药性检测第三节临床感染常见病原体检测第四节病毒性肝炎检测第五节性传播疾病病原体检测第六节医院感染常见病原体检测第十章其他检测第一节基因诊断第二节流式细胞术及其临床应用第三节染色体检测第四节床边检测第五篇辅助检查第一章心电图第一节临床心电学的基本知识第二节心电图的测量和正常数据第三节心房肥大和心室肥厚第四节心肌缺血与ST-T改变第五节心肌梗死第六节心律失常第七节电解质紊乱和药物影响第八节心电图的分析方法和临床应用第二章其他常用心电学检查第一节动态心电图第二节心电图运动负荷试验第三章肺功能检查第一节通气功能检测第二节换气功能检测第三节小气道功能检测第四节血气分析和酸碱测定第四章内镜检查第一节基本原理简介第二节上消化道内镜检查第三节下消化道内镜检查第四节纤维支气管镜检查第六篇病历书写第一章病历书写的基本要求第二章病历书写格式及内容第一节住院病历第二节门(急)诊病历第三节表格式住院病历第三章电子病历第七篇诊断疾病的步骤和临床思维第一章诊断疾病的步骤第一节搜集临床资料第二节分析、综合、评价资料第三节提出初步诊断第四节验证或修正诊断第二章临床思维方法第一节临床思维的两大要素及应注意的问题第二节临床思维的基本方法第三节诊断思维的基本原则第四节循证医学在临床思维中的应用第五节临床诊断思维的特点与常见诊断失误的原因第三章临床诊断的内容第一节诊断的内容与格式第二节诊断书写要求附录一:临床常用诊断技术附录二:临床检验参考值。
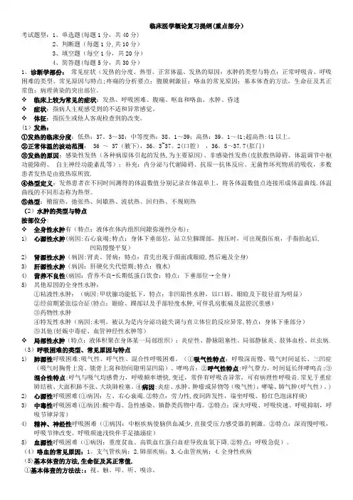
临床医学概论复习提纲(重点部分)考试题型:1、单选题(每题1分,共40分)2、判断题(每题1分,共10分)3、填空题(每空1分,共20分)4、简答题(每题5分,共30分)1、诊断学部份:常见症状(发热的分度、热型、正常体温、发热的原因;水肿的类型与特点;正常呼吸音、呼吸困难的类型、常见原因与特点;疼痛的分析要点;腹膜刺激征;咯血的常见原因;基本体查的方法,生命征及其正常值;病理黄染的突出部位。
❖临床上较为常见的症状:发热、呼吸困难、腹痛、呕血和咯血、水肿、昏迷❖症状:指病人主观感受到的不适和异常感觉。
❖体征:指医生或他人客观检查到的改变。
(1)发热:①发热的临床分度:低热:37。
3~38;中等度热:38。
1~39;高热:39。
1~41;超高热:41以上。
②正常体温的波动范围: 36 ~ 37(腋下),36。
3~37。
2(口腔),36。
5~37.7(肛门)③发热的原因:感染性发热(各种病原体引起的发热,为主要原因)、非感染性发热(皮肤散热障碍、体温调节中枢功能障碍、自主神经功能紊乱等);补充:内分泌与代谢障碍、抗原—抗体反应、无菌性坏死物质的吸收,多数患者发热是由致热原所致.④热型定义:发热患者在不同时间测得的体温数值分别记录在体温单上,将各体温数值点连接形成体温曲线.体温曲线的不同形态称为热型。
⑤热型:稽留热、弛张热、间歇热、波状热、回归热、不规则热(2)水肿的类型与特点按部位分:❖全身性水肿有(特点:液体在体内组织间隙弥漫性分布):1)心源性水肿(病因:右心衰竭;特点:身体下垂部位,站立位脚踝部,按压时,可出现指压痕,手指抬起后,凹陷慢慢平复)2)肾源性水肿(病因:肾炎、肾病;特点:首先出现于颜面或眼睑,然后遍及全身)3)肝源性水肿(病因:肝硬化失代偿期;特点:腹水)4)营养不良性(病因:营养不良-长期低蛋白饮食;特点:下垂部位→全身)5)其他原因的全身性水肿:①粘液性水肿:(病因:甲状腺功能低下,特点:非凹陷性水肿,以口唇、眼睑及下肢径前为明显)②经前期紧张综合征(特点:眼睑、踝部以及手部轻度水肿,可伴乳房胀痛及盆腔沉重感)③药物性水肿④特发性水肿(病因:未明,被认为是内分泌功能失调与直立体位的反应异常,特点:身体下垂部分)⑤其他(妊娠中毒症、血管神经性水肿等)❖局部性水肿(特点:液体积聚在身体某一局部组织):炎症性、静脉阻塞性、局部静脉炎、肢体血栓、丝虫病. (3)呼吸困难的类型、常见原因与特点1)肺源性呼吸困难:吸气性、呼气性、混合性呼吸困难。
内科及诊断学(一)诊断学1.常见症状学:包括发热、水肿、呼吸困难、胸痛、腹痛、呕血及黑便、咯血、昏迷。
2.体格检查:包括一般检查、头颈部检查、胸部检查、腹部检查、四肢脊柱检查、常用神经系统检查。
3.实验室检查:包括血尿便常规检查,常规体液检查,骨髓检查,常用肝、肾功能检查,血气分析,肺功能检查。
4.器械检查:包括心电图检查、超声波检查(常用腹部B超及超声心动图检查)、内镜检查(支气管镜及消化内镜检查)。
(二)消化系统疾病和中毒1.胃食管反流病的病因、临床表现、实验室检查、诊断和治疗。
2.慢性胃炎的分类、病因、临床表现、实验室检查、诊断、鉴别诊断和治疗。
3.消化性溃疡的发病机制、临床表现、实验室检查、诊断、鉴别诊断、治疗、并发症及其治疗。
4.肠结核的临床表现、实验室检查、诊断、鉴别诊断和治疗。
5.肠易激综合征的病因、临床表现、实验室检查、诊断、鉴别诊断和治疗。
6.肝硬化的病因、发病机制、临床表现、实验室检查、诊断、鉴别诊断、并发症和治疗。
7.原发性肝癌的临床表现、实验室检查、诊断和鉴别诊断。
8.肝性脑病的病因、发病机制、临床表现、实验室检查、诊断、鉴别诊断和治疗。
9.结核性腹膜炎的临床表现、实验室检查、诊断、鉴别诊断和治疗。
10.炎症性肠病(溃疡性结肠炎、Crohn病)的临床表现、实验室检查、诊断、鉴别诊断和治疗。
11.胰腺炎的病因、临床表现、实验室检查、诊断、鉴别诊断和治疗。
12.急性中毒的病因、临床表现及抢救原则。
13.有机磷中毒的发病机制、临床表现、实验室检查、诊断和治疗。
(三)循环系统疾病1.心力衰竭的病因及诱因、病理生理、类型及心功能分级、临床表现、实验室检查、诊断、鉴别诊断和治疗。
2.急性左心衰竭的病因、发病机制、临床表现、诊断、鉴别诊断和治疗。
3.心律失常的分类及发病机制。
期前收缩、阵发性心动过速、扑动、颤动、房室传导阻滞及预激综合征的病因、临床表现、诊断(包括心电图诊断)和治疗(包括电复律、射频消融及人工起搏器的临床应用)。
1、咯血与呕血咯血呕血病因肺结核、支扩、肺癌、溃疡、肝硬化、心脏病急性胃粘膜病变前驱症状喉痒、咳嗽上腹痛、恶心出血方式咯出呕出出血颜色鲜红暗红混有物痰、泡沫胃内食物酸碱度中性偏碱酸性黑便一般无有咯痰性状痰中带血无痰2.咯血常见原因。
答:喉及喉以下呼吸器官出血,经口排出称咯血。
常见原因:1)支气管病支气管扩张症,慢支2)肺部疾病肺结核、SARS病、肺脓肿3)心血管疾病二尖瓣狭窄、肺梗塞4)其他全身性出血性疾病白血病。
3.非感染性发热的常见原因。
答:常见原因有1)无菌性坏死物质的吸收,如大手术、内出血、烧伤、内脏梗死、白血病等。
2)抗原抗体反应,如风湿热、药物热等。
3)内分泌代谢障碍,如甲亢,重度脱水等。
4)皮肤散热减少,如大面积瘢痕、广泛皮炎等。
5)中枢性高热,体温中枢受各种物理化学及机械因素刺激引起,常变现为高热且无汗。
6)自主神经功能紊乱。
4.心源性水肿和肾源性水肿鉴别点肾源性水肿心源性水肿开始部位眼睑、颜面足部发展快慢较快较慢水肿性质软而移动性大硬而移动性小伴随病症高血压、蛋白尿、心增大、心杂音、血尿、管型尿淤血肝、心衰5.心脏生理性和器质性(病理性)杂音。
答:心脏生理性杂音多见于青少年,只在肺动脉瓣和心尖部可闻,均为收缩期且柔和,强度在3/6级以下,无震颤,不传导。
器质性杂音见于各年龄段,杂音可出现在任一瓣膜,收缩期或舒张期均可出现,杂音较粗糙,收缩期杂音强度在3/6级及以上,常伴有震颤,杂音沿血流方向传导。
6.主动脉瓣关闭不全有哪些特征?狭窄特征?答:一,视诊:心尖搏动向右下移位,重者颈动脉搏动明显,并可有随心搏出现的点头运动2)触诊:心尖搏动移向左下,呈抬举样搏动,有水冲脉及毛细血管波动等3)叩诊:心界右下增大而心腰不大,心浊音界轮廓似靴形4)听诊:主动脉瓣第二听诊区叹气样,递减型,舒张期杂音,向胸骨左下方和心尖区传导,周围大血管可听到枪击声和Duroziez双重杂音。
二,1)视诊:心尖波动增强,可稍微向左下2)触诊:心尖搏动有力,呈抬举样,胸骨右缘第二肋间可触及收缩期震颤3)叩诊:心浊音界正常,可稍向左下增大4)听诊:在胸骨右缘第二肋间可闻3/6级以上收缩期粗糙喷射样杂音,呈递增递减型向颈部传导,主动脉瓣区S2减弱,呼气时可闻S2递分裂,心尖区时可闻及S47.胸腔积液时可出现哪些体征?答:1)视诊胸廓饱满,呼吸动度减弱2)触诊语颤减弱或消失,气管可移向健侧。