林毅夫-中国经济专题123
- 格式:pdf
- 大小:465.64 KB
- 文档页数:56
林毅夫的北大国情报告理解中国经济发展的关键节点林毅夫是中国著名经济学家,也是北京大学国家发展研究院院长。
他的北大国情报告深入剖析中国经济现状,并提出了对中国经济发展的理解。
本文将通过对林毅夫的国情报告的解读,探讨中国经济发展的关键节点。
第一部分:背景介绍林毅夫的北大国情报告是一份关于中国经济发展的重要研究报告。
该报告由林毅夫和他领导的研究团队共同完成,内容涵盖了中国政策制定、经济结构调整、产业升级等方面的重要议题。
林毅夫在报告中提出了自己对于中国经济发展的观点和建议,对中国经济政策的制定有重要影响。
第二部分:林毅夫的国情报告内容概述林毅夫的国情报告首先分析了中国经济的现状和面临的挑战。
他指出,中国经济在过去几十年取得了快速发展,但也面临着一系列问题,如产能过剩、资源环境压力、收入分配差距等。
在面对这些挑战时,林毅夫提出了一系列政策建议,以实现经济的可持续发展和社会公平。
第三部分:关键节点一:改革开放林毅夫认为,中国经济发展的第一个关键节点是改革开放。
改革开放政策的实施为中国经济的发展奠定了基础。
通过开放市场和吸引外资,中国经济得以从封闭的计划经济体制转变为市场经济体制,推动了经济的快速增长和现代化进程。
第四部分:关键节点二:加入世贸组织另一个关键节点是中国加入世界贸易组织(WTO)。
2001年,中国正式成为世界贸易组织的成员国,这一举措为中国经济发展提供了更多机遇。
加入WTO后,中国的外贸规模迅速扩大,吸引了大量外资和技术进入中国市场,促进了中国制造业的升级和发展。
第五部分:关键节点三:供给侧结构性改革林毅夫在国情报告中还提到了供给侧结构性改革作为中国经济发展的第三个关键节点。
传统的投资和出口主导型经济模式已经面临困境,中国经济需要转向以创新、效率和质量为核心的发展模式。
供给侧改革旨在优化经济结构,推动产业升级和创新驱动的发展。
第六部分:未来发展方向和展望在报告的最后,林毅夫对中国经济的未来发展提出了展望。
经济发展的比较优势战略理论——兼评《对中国外贸战略与贸易政策的评论》林毅夫孙希芳在《对中国外贸战略与贸易政策的评论》一文中,作者在对林毅夫的比较优势战略理论进行一系列批评之后,提出“中国对外贸易战略的理论依据,是以动态比较优势为基础,以比较优势的转换为导向,同时有选择地利用静态比较优势,有重点地推行逆比较优势战略。
”[1] 进而,作者认为,“新时期的对外贸易政策作为产业结构政策的一个重要支撑,要支持、促进新兴主导产业的发展和产业结构的升级。
根据中国加入WTO后的国际贸易环境和有保护的出口促进战略的取向,对外贸易政策调整的关键,是处理好政府适度干预和有效干预的问题。
在这方面,我们要重视战略性贸易政策的合理运用。
”[2] 然后,作者介绍了“战略性贸易政策”的内容。
鉴于原文的基本论点建立在对林毅夫所倡导的比较优势战略理论的批评基础之上,但是这些评论表明作者和作者用以支持自己观点的文章对于比较优势战略理论的理解有诸多的偏颇,因此,本文拟对林毅夫等提出的比较优势战略理论作一较完整的阐述,说明比较优势战略理论所隐含的经济发展和贸易政策含义,并对《对中国外贸战略与贸易政策的评论》一文作一简要评论。
一、经济发展的比较优势战略理论从经济上缩小与发达国家的差距,乃至赶上发达国家,是每个发展中国家必须面对的现实问题,也是现代经济学,特别是发展经济学关注的重点之一。
发展经济学和现代经济增长理论就此问题提出了形形色色的理论假说,在发展中国家的经济实践中也出现了各种各样的发展模式,这些发展模式与发展理论之间存在着直接或间接的联系。
比较优势发展战略理论是基于对近几十年来发展中国家经济实践的若干经验教训的观察,通过对大量历史证据的归纳而系统提出的关于经济发展的理论。
1. 要素禀赋结构、发展战略与经济发展的目标不论传统发展经济学文献中的“大推进”、“中心―外围理论”等各种发展学说,还是实践中的重工业优先发展战略和进口替代战略,实际上都把产业结构和技术结构的差异看作是落后经济与发达经济的根本差别,因此,都把提升一个经济的产业结构和技术结构作为经济发展和“赶上”发达国家的同义语(Rosenstein-Rodan, 1943; Prebisch, 1959; Chenery ,1961)。
经济学传道者林毅夫的论文中国经济论文原文作者:易秋霖韩愈说:“古之学者必有师。
师者,所以传道授业解惑也。
”教授学业、解答疑惑,是教师的职责。
但是,作为一名优秀教师,尤其是一名优秀的大学教师,除了授业解惑,更应该向学生传授“道”——做学问的方法论。
林毅夫教授就是这样一位优秀教师——经济学传道者。
“道”之初2005年年初,我进入北京大学中国经济研究中心博士后流动站从事博士后研究,指导老师是林毅夫教授。
与林老师初次见面时,他对我说:“我下学期每周有两门课,你来听吧。
”3月5日晚上是林老师《高级发展经济学》的第一课。
晚上7点开课后,林老师首先就经济学的一个基本问题谈了自己的看法。
他说:“经济学有一个基本假设:人是理性的,当面临选择时,都会在给定的约束条件下,作出他认为是最好的选择。
所有经济学理论抽象到最后就只剩下一点:人的理性。
这一点是经济学的‘体’,不能放弃,其余都是‘用’,都是可以改变的。
经济学家应该处理好‘体’与‘用’的关系。
”随后,林老师引用老子、孔子、孟子、释迦牟尼等几位先哲的思想进行解释。
他在黑板上写下了老子《道德经》中的一段话:“天下有始,以为天下母。
既得其母,以知其子,既知其子,复守其母,殁身不殆。
”这段话的原意是:宇宙间的万事万物有一个统一的、共同的起始。
这个起始,就是产生万事万物的本根。
如果认识并掌握了这个本根,就可以理解由此而产生的万事万物。
认识了万事万物以后,还要再回到这个本根以认识新的事物,这样终身不会有危险。
林老师用这段话来解释经济学的“体”。
他说,“人的理性”就是经济学的“体”,是所有经济现象最后的根源,把握了这个“体”,就可以找到经济现象背后的原因。
但是,每次观察现象时,都要重新回到经济学的“本体”来观察。
对于“体”与“用”的关系,林老师仍然用先哲的话来解释。
比如《道德经》中的“前识者,道之华而愚之始。
是以大丈夫处其厚,不居其薄;处其实,不居其华。
”这句话的意思是:先前所认识的现象,是“道”在一定状况下的表现,如果把“道”的表现当做“道”本身,这将会是愚笨的开始。
林毅夫<P> 林毅夫:著名经济学家、北京大学中国经济研究中心主任、教授</P> <P>个人简历:</P><P> 生于1952年10月15日,籍贯:台湾,宜兰。
曾是第7、8、9届全国政协委员,现任北京大学中国经济研究中心主任、教授,博士生导师。
<BR> 学历:台湾大学农业工程系肄业,1971;台湾政治大学企业管理研究所硕士,1978。
北京大学经济系政治经济学专业硕士,1982。
美国芝加哥大学经济系博士,1986。
美国耶鲁大学经济发展中心博士后,1987。
<BR> 工作简历:1987-90年任国务院农村发展研究中心发展研究所副所长,1990-93年,任国务院发展研究中心农村部副部长,1994年至今,任北京大学中国经济研究中心主任。
</P><P>国内外兼职: <BR> 厦门大学兼职教授2001- <BR> 复旦大学兼职教授 2000- <BR> 浙江大学兼职教授 1999-<BR> 香港科技大学经济系教授1995- <BR> 美国加州大学经济系客座副教授,1990-93。
<BR> 美国杜克大学经济系客座教授,1994。
<BR> 澳大利亚国立大学亚洲太平洋学院兼职教授,1990-96。
<BR> 中国人权发展基金会专家委员会主任,2001-<BR> 世界贸易组织研究会学术顾问,2001- <BR> 中国粮食经济学会第四届理事会常务理事,2001-<BR> 北京市人民政府专家顾问委员会,2001- <BR> 国家发展计划委员会“十五”规划审议会常务理事会成员,2000-<BR> 亚洲开发银行长期战略框架高级顾问组成员,2000; <BR> 中国科学技术部第二届国家软科学研究工作指导委员会委员, <BR> 1999-<BR> 中国发展研究基金会常务理事,2000- <BR> 天津经济技术开发区高新技术指导委员会委员,1999-。
南京农业大学学报(社会科学版)2013.13(2)[译者说明]2012年9月18日,北京大学国家发展研究院名誉院长林毅夫教授应邀到南京农业大学作题为《解读中国经济》的学术报告。
林教授兼任南京农业大学中国新农村建设研究院学术委员会名誉主任,此次学术报告既是南京农业大学110周年校庆活动重大内容之一,也是经济管理学院名家讲坛系列讲座之一。
精彩的学术报告获得广大师生的热烈反响。
为了进一步传播林毅夫教授的学术思想,主办方根据报告录音整理了一份记录稿,希望经林教授审定后在《南京农业大学学报(社会科学版)》发表。
林教授提出,由于报告的内容主要取自收集在邹至庄主编《Handbook on Chinese Economy 》的一书中(尚未出版),建议我们直接把该文翻译成中文发表。
我们欣然接受林毅夫教授的建议,十分感谢林教授对南京农业大学和本刊的支持。
原文没有摘要和关键词。
翻译中如有错误或不妥之处由译者负责,预先向林教授和广大读者致意。
解读中国经济*林毅夫(北京大学 国家发展研究院,北京 100871)在超过1000年的前现代化时期,中国曾经是世界上最先进、最强大的国家;即使到了19世纪,中国仍然在世界经济中占有举足轻重的地位。
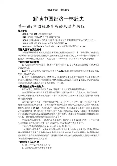
根据著名经济史学家Angus Maddison 的计算,1820年中国GDP 占全球总量的三分之一(见图1)。
但是,18世纪工业革命之后西方迅速崛起,而中国则不断下滑;随着经济衰落,中国在西方列强的侵略面前节节失败并沦落为半殖民地,20个国家在开放的港口城市获得各种治外法权。
中国不仅被外国人控制了海关收入,而且被迫割让领土给英国、日本和俄罗斯。
鸦片战争以后,中国的精英们同其他发展中国家的同伴一样努力奋斗,力图使中国重新成为受人尊敬的强大国家,但他们的努力收效甚微。
中国GDP 的份额缩减为全球的5%,并且长期停留在这一低水平上,直至1979年(见图1)。
数据来源: Maddison ,2010.图1 中国GDP 占全球经济的份额上世纪70年代末中国开始实施改革开放战略,彻底改变了中国经济命运。
解读中国经济--林毅夫第一讲:中国经济发展的机遇与挑战重点数据:1820年,中国GDP占全球的三分之一1840-1979年,中国GDP仅占全球的5%左右1979年,中国人均收入210美元,就是当时撒哈拉以南非洲国家平均水平的三分之一2010年,中国人均GDP为4428美元,约为美国的9%1978-2010年,中国GDP年均增长率9、9%,对外贸易年均增长率16、3%国际大循环的发展战略该经济发展战略由王健教授提出,主张通过发展劳动密集型、出口导向型加工业务来进一步开放中国的沿海地带,其目的一方面在于吸收农村剩余劳动力,另一方面在于引进外资发展经济。
该战略的具体措施为“大进大出”、“三来一补”的加工贸易方式与引进外资。
中国经济增长的影响1、人民生活水平大幅提高。
1978年中国农村约有2、5亿人生活在温饱线下,2010年减少到2688万。
2、改善了全球贫困人口的生活。
中国加入WTO,向国外输出大量质优价廉的生活必需品,改善了穷人的生活。
3、促进了全球经济的稳定。
1997年10月开始的东亚危机中,中国维持人民币汇率稳定,并通过大量采购,使东亚经济迅速恢复;2008年国际金融危机后,通过4万亿人民币的刺激经济方案成为拉动全球经济复苏最为重要的一支力量。
中国经济继续增长的潜力关于中国未来经济增长的潜力,存在发展论与崩溃论两种截然相反的观点。
经济增长从生产函数的角度主要取决于四个方面:生产要素、产业机构、技术与制度。
其中对实践操作意义最大的就是技术,其余三个因素事实上都在一定程度上受制于技术变迁的可能性与速度。
技术进步与资本积累。
在自然资源(土地、原材料等)、劳动力、资本三大生产要素中,变动可能性最大的就是资本。
中国在改革开放以后,资本积累率占国内生产总值的40%左右,而有些国家只有10-15%。
但如果技术不进步,即使资本积累速度很快,但由于边际报酬递减,资本的回报也会不断下降,资本积累的积极性也就会越来越低。
林毅夫的北大国情报告深入探索中国经济的命运当谈及中国经济的未来发展,人们不得不提到林毅夫教授的北大国情报告。
这份报告深入探索了中国经济的命运和发展路径,并对未来的挑战和机遇进行了深刻的分析。
在报告中,林毅夫教授首先回顾了中国经济的发展历程。
他指出,中国在改革开放以来取得了令人瞩目的成就,实现了从封闭的计划经济向市场经济的转型,并逐渐成为全球经济的重要参与者。
然而,林毅夫教授也指出了中国经济面临的一些深层次问题。
他提到,当前中国经济增长的动力不够稳定,投资、出口依赖性过高,创新能力相对较弱等。
同时,他还指出,中国在经济结构调整、环境保护以及社会保障等方面面临着巨大的挑战。
在探索中国经济未来命运的过程中,林毅夫教授提出了一系列的建议和观点。
首先,他强调了供给侧结构性改革的重要性。
他认为,中国需要通过深化改革,优化产业结构,提高技术创新能力,以推动经济的升级和转型。
此外,林毅夫教授还强调了发展可持续的绿色经济和建设社会保障体系的重要性。
对于中国经济面临的风险和挑战,林毅夫教授也提出了一些有效的对策。
他认为,中国需要更加注重扩大内需,增强经济发展的内生动力。
同时,他还强调了深化改革的必要性,并建议加大对创新和科技的投入,提高中国经济的竞争力。
除此之外,林毅夫教授还强调了加强政府的治理能力和反腐败工作的重要性。
他认为,政府需要加强监管,提高透明度,以确保中国经济的健康发展。
总的来说,林毅夫教授的北大国情报告对中国经济的发展路径和命运进行了深入的探索。
他的观点和建议给了我们很多启示,为中国经济未来的发展指明了方向。
我们应该认真对待他的研究成果,并采取积极措施来应对中国经济面临的挑战,实现可持续发展的目标。
林毅夫的北大国情报告对中国经济现状的深入剖析林毅夫是中国经济领域的著名经济学家,他的北大国情报告对于中国经济现状有着深入的剖析。
本文将对林毅夫北大国情报告中的关键观点进行分析和解读,以帮助读者更好地理解中国经济的发展现状。
首先,林毅夫在国情报告中指出了中国经济快速增长的主要原因。
他强调中国实行的改革开放政策,以及市场经济体制的逐步建立,为中国经济的发展提供了坚实的基础。
同时,他还提到了中国大规模的城市化进程以及农村劳动力向城市流动的情况,这也为中国经济的发展提供了巨大的动力。
其次,林毅夫对中国经济增长面临的挑战进行了深入的剖析。
他指出中国经济增长模式存在着一定的问题,比如过度依赖投资拉动经济增长,以及资源环境压力的日益增大等。
他提出了一系列的建议,如加强创新能力,提高劳动生产率,推动经济结构转型等,以应对当前中国经济增长面临的困难和挑战。
另外,林毅夫还对中国经济结构进行了详细的分析。
他指出中国经济正处于从传统制造业向服务业和创新驱动型经济的转型阶段。
他强调创新是中国经济转型的关键,只有通过创新才能实现经济结构的优化和升级。
他还提到了中国在一些高科技领域的发展潜力,尤其是人工智能、大数据和云计算等领域。
此外,林毅夫还对中国的产业政策进行了探讨。
他指出,中国需要加大对新兴产业的支持,特别是高技术产业和绿色产业。
他认为通过积极的产业政策引导,可以推动经济结构的转型和升级,提升中国产业的竞争力和创新能力。
最后,林毅夫对中国当前面临的宏观经济问题进行了深入的分析。
他提到了中国经济增速下滑、债务问题、房地产市场泡沫等问题,同时也提出了一些解决这些问题的建议。
他强调中国需要采取适当的调控措施,稳定经济运行,避免经济风险的积累。
综上所述,林毅夫的北大国情报告对中国经济现状进行了深入的剖析,从改革开放的历史背景、经济增长模式、产业结构转型、宏观经济问题等多个角度进行了探讨。
他的观点既有实践经验的支持,又有理论基础的支撑,对于理解中国经济的现状和未来发展具有重要的参考价值。
有关经济起飞的理论—罗斯托:只有经济的积累率超过国内生产总值的11%,经济才能开始起飞高水平均衡是指中国的积累率已经早就超过了界限但是还没有起飞的经济明显的错误:暗含的前提是没有技术的变迁,或者技术变迁十分缓慢理论的暗含就是需要解释的部分,因而前后矛盾中国历史的实际情况是有资本的剩余但是没有投资工业革命的本质是,技术变迁的速度加快发明是指发现一种生产要素组合使得组合的成本不变但是产出更高根据对于技术,发明和技术变迁的理解可以提出三个假说:给定现有的技术水平和技术分布曲线,就可以决定现有的技术发明可能性曲线、给定尝试错误的数量技术分布曲线,如果现有的技术水平越高,那么发明新技术的可能性就越低、给定现有的技术水平和尝试错误的数量,技术分布曲线越往右移动,发明可能性曲线包含的面积就越大,发明新技术的可能性就越高现代科学实用数学模型来表述关于自然界现象的假说,现代科学使用控制实验或者可复制的实验方式来检验假设的真实性科学革命对于工业革命有两个贡献就是在方法论上的贡献,采用可控实验来作为验错的方法和手段、推动了曲线往右方移动封建体系有利于培养重商主义的价值观中国作为一个大一统的国家,缺少一个竞争的环境,欧洲国家分成许多的小国,有利于竞争反驳:欧洲在宗教上是同一的,国家竞争不一定是促进科学进步的因素、大国更有经费进行科学进步的研究各个朝代采用科举制度来不断吸收社会中的有能力又有抱负的人进入官僚体系,使得不必造反就成为官僚阶级技术创新和升级是一个国家的经济长期发展的基础工业革命的产生前提是数学和可控实验的普及,但是中国的科举制度阻碍了科学革命马林诺夫斯基的文化可以分为三个层面:器物、制度和组织、精神和伦理马克思的经济基础是指器物层面,上层建筑是指另外两个的综合社会主义思潮的兴起:中国社会具有反西方情节、俄国的十月革命之后,单方面取消了许多的不平等条约列宁主义模式在中国的失败:俄国基本没有外国租界,中国的大工厂几乎都在外国租界中每一个开国领导人几乎都会优先发展重工业中心--依赖理论:如果处于依赖地位,即出口自然资源进口机械制造业的产品,就会受到剥削重工业和要素禀赋的矛盾:重工业建设周期长,所需资金巨大,生产的机械设备都需要进口。
林毅夫简介
1987-1990年任国务院农村发展研究中心发展研究所副所长;1990-1993年,任国务院发展研究中心农村部副部长;1993年升任北京大学教授;1994年2008年,任北京大学中国经济研究中心主任;2008年出任世界银行首席经济师兼主管发展经济学的资深副行长;2005年获选第三世界科学院(现名发展中世界科学院)院士。
林毅夫教授治学勤奋,研究领域比较广泛,形成了十分丰富的学术思想。
他强调制度的内生性,在80年代后期,他就认为经济体制改革成功的前提是放弃推行带有赶超色彩的发展战略。
在总结了世界各国经济发展的经验教训后,他提出了自己独特的发展经济学理论假说。
《解读中国经济》读书笔记胡勋锋第一讲中国经济发展的机遇与挑战中国经济继续增长的潜力经济增长从生产函数的角度主要决定于以下几个方面:•生产要素:包括自然资源、劳动力以及资本•产业结构•技术:经济学家通常认为技术是一种关于怎样组织各种投入要素生产某种产品的知识•制度对实践操作意义最大的就是技术:•土地、自然资源基本上是给定不变的•劳动力增长相对缓慢•如果技术不进步,即使资本积累速度非常快,由于边际报酬递减,资本的回报也会不断下降,只有技术不断创新,新的高附加价值的产业部门才会源源不断地出现•技术变迁会在不同方面改变经济基础,从而进一步会对制度的完善有所要求技术创新是指在下一次生产时,所用的技术比现在好,效率比现在高,不一定要求使用最新的技术产品创新,新的不同的产品出现,取代旧的落后的产品流程创新,即产品不发生变化,但以成本更低、更有效率的方式组织生产技术变迁或创新都主要有自主研发(R&D)和从国外引进两种机制对于中国这样的发展中国家,一般来说引进技术优于自主研发:•依靠从发达国家引进先进技术和经验,发展中国家可以在较短时间内用较低成本实现自身的技术创新(后发优势)•“亚洲四小龙”奇迹背后最主要的原因就是这些东亚经济体善于利用与发达国家之间的技术差距,以引进技术来取得技术进步和产业升级•引进技术的成本低,技术变迁速度快,这是改革开放后中国经济快速增长的最主要原因中国大陆在1979年改革之后的发展战略类似于日本、韩国和中国台湾,所以中国应有潜力再维持20年8%的增长中国经济存在的问题•收入不平等及城乡差距扩大•资源利用无效率及环境不平衡•外部失衡(中国贸易盈余攀升,美国贸易赤字增加)及货币升值•腐败问题•教育问题•求量大于求质•社会发展滞后、技术能力不强、地方保护主义盛行、全球化挑战加剧、法律法规体系不够完善第二讲李约瑟之谜与中国的兴衰中国在前现代社会的成就•中国直到19世纪中叶还是全世界最大的经济•中国发明的火药、指南针、纸张和印刷术让欧洲走出黑暗时代火药打破了封建贵族的城堡,打通了统一的全国市场罗盘成就了“地理大发现”纸张和印刷术加速了知识的积累和传播•市场经济一度发达:论其有余不足,则知贵贱。
第一课1. 中国经济发展的成就:a) 经济增长高速发展,22年来连续平均每年以9.5%的速度增长,与原始的记录相比较翻了三番,其发展速度绝无仅有。
b) 进出口增长,对外贸易发展迅速。
改革前,中国是内外经济。
改革以来,对外贸易增长14.4%--14.7%,连续22年平均每年14.5%,约为20倍,78年外贸占当年GDP9.7%,如今为45%--中国的经济发生了巨大的变化,目前世界上最大贸易国是美国,其次为日本,但美国进出口贸易占GDP≤15%,日本也仅为16%-17%,中国进出口贸易占GDP≥45%这在大国中是绝无仅有的。
2. 中国的经济规模目前是世界第7位,按购买力平均价算是世界第2位。
中国在未来的20-30年甚至更长的时间内维持年均8%--10%的增长,这是有可能的(林教授个人的观点)。
依据: 经济增长即生产发展需要物质依托,要考虑各种要素最主要为以下几点土地--包括自然资源,增长的可能性不大。
劳动力--可增,但各国的差别不大。
资本--经济增长区别的关键所在。
a) 判断一国经济增长的可能性要看该国资本增长的可能性有多大,b) 其次看土地用以生产什么,若生产附加价值较高的产品,则经济的增长会较大,反之亦然--产业结构的调整;c) 技术的增长对经济增长的意义重大。
(这里没有B点)总结:最终依然看技术、资本的积累和产业结构的调整。
但总体来说都将取决于技术的进步,若技术水平不提高,则资金不断积累只能使资金的边际回报率不断下降,使利率不断下降,就没有资金积累的积极性,若想有高效的资本积累则必需有技术的变迁与提高。
3. 若技术水平不提高,则不会有新的附加价值高的产业出现,没有新技术就不会有新的技术部门,只有技术变迁,才能使各种资源从附加值低的产业部门向附加价值高的产业部门转移。
中国经济发展的潜力在于技术变迁的潜力4. 发展中国家技术变迁的可能性:a) 和发达国家一样靠自创;技术变迁=技术的发明;b) 第一次用的新技术可以是发达国家的旧技术,利用与发达国家的技术层次差别,技术变迁=技术引进。
5. 技术发明需要多大的成本?新技术的发明需要极大的资金和技术投入,而且成功的概率很低;而且即使申请了专利后仍有相当一小部分不具备商业价值(USA 仅有10%专利有商业价值),即便有商业价值,也只有一小部分有世界市场,大部分市场狭小有限。
6. 为发达国家不得不做技术发明?因为:①技术不进步,资金积累和产业结构调整都不能实现;资金回报率低,②专利过期后,技术不能保护,别国引入,7. 可以很快超过原发达国家吗?发展中国家和发明技术,则成功率太低,成本也大;若引进技术,则只能引入专利期之外的技术,这些技术常早已过期;引入新技术,所付的价格也会相对过高,而且也只有发明该技术的成本的1/3,而且成功率近100%,实际成本仍可能更低,发展中国家引进技术成本低,所以经济增长速度快,使资金积累和结构调整得到良性的发展从而进入良性循环,保证较高的增长速度。
如:日本80年代以前的高速发展8. 看技术水平的差距有一个很重要的指标,即人均收入。
水平的差距,我国现人均收入水平是美国的1/40,若我国维持10%的增长,美国维持3%的增长,我们每年高7个百分点,30年以后,我们的经济规模与美国一样大(现为USA的1/8),那时人均收入才是美国的1/5(人口是USA的5倍),这代表我们还有很大的技术差距可以利用,还能引进技术保持高速的经济增长。
9. 经济增长的潜力下隐藏的问题同样触目惊心。
a) 金融体系信用低。
呆帐变坏帐的比率相当高(去年26%),亚洲金融危机时,泰国呆坏帐15%,韩国不超过20%。
亚洲金融危机时中国受冲击最小,更主要是因为人民币不可兑换,资本账户没有开放,进入WTO后,人民币市场开放,呆坏帐比率如此之高,是很危险的。
b) 贪污腐化的现象愈演愈烈。
造成社会的分配不公,不满情绪会向贪官污吏发泄,若这些贪官污吏是制度造成的,则会引起社会对制度的不满。
如:印度尼西亚在亚洲金融危机中。
c) 国有企业拥有劳动力60%,2/3的资产,70%的贷款,产值却不到30%,造成大的浪费和国家经济的沉重负担,不堪重负时只能让国企破产,由此造成的城市人口大量失业会成为社会危机爆发的突破点。
d) 收入差距越来越大。
城--乡、东部--中部--西部“基尼系数”中国0.45%,这是个危险的标准。
79--84年,增长快,城市差距缩小;85年以后,城市差距扩大。
92年超过78年的差别水平。
主要是农村的经济增长停滞,农村人口大量涌入城市,滞留,成为无产无业的流动人口,造成大量的社会问题。
《第三只眼看中国》e) 环境问题。
如:北京的沙尘暴,自元以来的700年来发生了70次,40次在建国以后,13次在1999年。
来源:《中国的奇迹》《制度、技术与中国农业发展》10. 关于技术的创新产品的创新即发明新产品。
如:计算器的发展流程的创新即改进生产效率的创新,流程的创新对中国这样的发展中国家是必要的和必须的;产品的创新同时也是需要的。
只有有了新产品才可能会有附加值较高的产品,有争议的是在最新产业的领域。
如:计算机信息产业化,关键在于讨论要不要发明拥有自主权的技术。
--这样的花费会很大。
首先在尖端极研发上是要争取时间的,需应用已有的技术上要买专利;其次,是试制的费用。
发达国家<发展中国家。
因为发达国家的经验多一些=;再次,高级工程师,高等科学家的报酬和费用要高(为考虑到高精尖人才的国际流动性),--发达国家与发展中国家在研发成本上的花费绝对数量是差不多的,虽然高技术产品研制出来后,成本价与销售价之间差距很大,表面看似乎利润很高,但是把研发的投入算进去后,资产回报率是很低的。
第二课1. 发展-----首先是国内生产总值的长期持续增加。
(crease)物质层面(基础还有公民健康生活的改进,生活质量的提高,环境的改善,教育水平,收入水平,公民素质,社会秩序等)。
(develop)非物质层面。
2. 好的增长不一定会带来环境的改善,环境的改善经济增长--两种类型(库兹内斯提出)前现代社会的增长;通常一个国家经济规模过大,经济和人口同步增长,人均拥有的物资没有增长,生产水平没有明显提高。
如:欧洲,中国现代社会的增长;经济规模增长,经济增长人口也增长,但人均拥有的物资和收入也长期持续增长。
整个国家的经济有持续的长期稳定增长。
人均收入增加,导致每个人工作的时间越来越少,(解释:收入增加,正规边际效用递减;工作的负边际效用不变,自然会使人们的工作时间减少)。
--这说明劳动生产率的提高,它的必要条件是持续不断地技术发展。
工业革命以后,技术进步--收入增加--劳动时间少--技术要进一步变动才能保持发展。
3. 经济的发展会使就业结构和产业结构都有很大进步。
a) 产业结构的进步源于某一特定行业研发潜力的枯竭,新经济增长点的转移;b) 与需求有关,经济的发展引起需求结构的变化,需求有一定的弹性,增加到无弹性阶段需求自然会转移--技术结构和需求结构的进步必然引起产业结构的改变。
现代经济越发展,农业人口和从事农业的人员就会越来越少,农产品需求的比例会越来越少,但是总量的绝对数值会增加。
因而对农业生产也会有技术进步的强烈需求。
国家不能忽视农业生产。
4. 对于一国经济增长来说,技术的变迁很重要,制度的变迁也同样的重要。
如:原始的交换制度--地区市场--国内统一的市场--世界市场。
5. 制度的定义:一套制订出来的大家共同遵守的行为准则,基本上可以分为正式的制度和非正式的制度。
正式的:经过政府统一规定的。
非正式的:乡规民俗等。
制度安排:许多制度安排过程的整体,若违反该安排会受到报复或惩罚或是法律的制裁。
制度安排从单一安排到涉及到整个的上层建筑。
6. 制度安排与制度结构不同维持某一制度是有成本的,但有胜于无。
因为a) 在任何一个社会中,制度可以增加每个人的效用。
如:人生的初始阶段和末尾阶段是没有生产能力的,制度可以使人在没有生产能力时,能够获得维持生存供养;b) 生产和生活都有很多风险,制度安排规范人们的互动行为通过交换协调生产和消费的不一致;c) 人的交流可以提高效率。
如:规模经济的原理/社会分工的原理。
7. 需要制度,还有间接原因;A) 经济活动中克服偶然性,相互协调的需要;B) 克服搭便车的现象,力求公正。
与此相关:意识形态三个特性:a) 意识形态是一种世界观,告诉我们什么是好的什么是坏的,我们生活在一个复杂的社会中,世界观可以帮我们明确自己的位置;b) 意识形态可以分善恶。
告诉我们什么是好什么是坏;c) 意识形态和经验不一致时会崩溃,意识形态的重要功能之一是减少一个社会多数人搭便车的可能性。
多数人的这种行为是可以用经济理性来分析的。
但一旦碰上意识形态,经济理性便缺乏说服力了。
8. (林教授认为)意识形态也可以用经济理性来分析。
如:公民投票的机会成本和心理收益,以意识形态来克服搭便车的现象类似于“攻心为上”,“不战而屈人之兵”,通过造成的心理上认为会产生的机会成本来达到目的,从这一意义上说,意识形态也是一种人力资本,是要花时间培训的,会消耗资源,意识形态需花时间获得;造成机会成本,需要培训并在一定时期内稳定--这正是资本的特性。
--意识形态,年轻人易变,老人则相反;改变意识形态是有成本的,是思想的拆旧建新。
老人与年轻人相比,对旧的意识形态投入较多,成本大;意识形态给人的满足感对老人来说收益较小(因为来日无多),意识形态最重要的在于解释一个社会政治安排的合理性,因此对于政府来说意识形态有很大的外部性。
(什么是最优的制度安排?如何看待外国制度?为什么制度是变迁?如何进步?市场能否单独解决?政府扮何角色?如何起作用?优或劣?)第三课1. 传统经济发展是面的增加,人均是不增的;现代经济的增长更多地体现在人均的增长上。
2. 制度:限制人们互动的一些规则。
用以规范行为,保证公平,降低交易成本。
其中重要的一点是意识形态,它可以有效地降低交易的成本。
如:投票的例子到底有没有最优的制度安排?3. 一个制度是可以提供制度服务的,如:养老的制度安排,原始社会中,氏族的公共养老制度:封建的农业社会,养子防老,现代社会中,养老保险制度,社会安全网——制度不同,达到的目的都一样。
再如市场,以物易物——贝壳做交易中介——贵金属、等。
——制度还可以降低交易成本,防止搭便车的行为等。
同一种服务,同一种功能可以由不同的制度安排达到,孰优孰劣,如何判定?——每种制度安排和它的存在与维护都有成本,能以最低的成本达到某一特定目的即为最好。
最低成本决定于需求的密度。
效益的大小,交易的成本,而交易的成本又取决于当时的意识形态,判定一个制度安排,还要考察同一结构中的其他的制度安排的情况及对它的作用。
不能简单地以时间的顺序做判断标准。