台州市内环路1#隧道加强浅埋段专项施工方案
- 格式:doc
- 大小:961.50 KB
- 文档页数:35
台州市纬五路(三才北路—机场路)道路工程中标
摘要:
1.台州市纬五路道路工程概述
2.工程中标公司介绍
3.工程范围及内容
4.工程对当地交通的影响
5.工程预期完成时间
正文:
台州市纬五路(三才北路—机场路) 道路工程近日公布中标结果。
该工程是台州市重点推进的交通基础设施项目之一,旨在缓解当地交通压力,提高市民出行效率。
中标公司为我国知名建筑企业,具有丰富的道路工程建设经验。
该公司在众多竞争对手中脱颖而出,凭借其优秀的技术方案和合理的报价赢得了招标方的青睐。
工程范围涵盖纬五路(三才北路—机场路) 全长约2.5 公里的道路及附属设施。
具体内容包括:道路拓宽、路面改造、交通标志标线更新、照明设施完善等。
工程还将对沿线部分老旧桥梁进行维修加固,提高整体道路通行能力。
该工程完成后,将有效改善台州市区的交通状况,减轻周边道路的拥堵问题,为市民出行提供更加便捷的路线选择。
同时,工程还将带动周边经济发展,提升城市形象。
根据规划,工程预计将于中标通知书发出之日起180 天内完成。
为确保
工程质量和进度,中标企业将全力以赴,精心组织,科学施工,努力打造优质工程。
“房票”式安置的探索与成效--以浙江台州市路桥区为例郑琦;杨叶春;洪勇【期刊名称】《中国房地产》【年(卷),期】2016(000)008【总页数】6页(P58-63)【作者】郑琦;杨叶春;洪勇【作者单位】台州市住房和城乡建设局路桥分局;台州市路桥区委党校;台州市路桥区房地产管理处【正文语种】中文“有一种‘马上有房’叫‘房票’”,这是最近流传在台州市路桥区城中村改造区域群众中的一句话,代表了当地群众对路桥区创新安置模式的认可和赞赏。
2015年年初,路桥区在全市率先探索房屋征收市场化安置,在城中村改造中以向被征收户发放“房票”的方式解决安置问题。
“房票”式安置是指由征收人向被征收人提供市场化安置补偿款凭证(“房票”),被征收人凭“房票”购买市场房源、解决居住问题的安置方式。
1. “房票”的发放被征收人(拆迁户)在签订征收安置协议时提出申请,村(居)民委员会、街道办事处对是否已拆屋腾地作出审核。
取得市场化安置资格,必须以腾房为前提。
征收人(负责片区建设的管理委员会)与之签订市场化安置协议,并根据结算开具“房票”。
2. “房票”的额度对于集体土地上住宅房屋征收,在原结算方式(重置式)基础上,增加市场化安置补偿价格。
即:“房票”(市场化安置补偿款)=房屋征收补偿金额-安置结算金额+市场化安置补偿价格。
对于国有土地上住宅房屋征收,在按照《国有土地上房屋征收与补偿条例》作市场评估的基础上,增加30%的奖励。
即:“房票”(市场化安置补偿款)=住宅房屋市场评估价×130%。
其中“市场化安置补偿价格”是为弥补征收重置价补偿和市场价购买的差距。
其单价通过一定的评估和修正得出,报政府相关会议确定。
3. “房票”的流转“房票”存在闭合的流转过程,征收人→被征收人→房地产开发企业→征收人。
被征收人(拆迁户)凭“房票”在《市场化安置楼盘目录》内的房产楼盘选择商品房。
《市场化安置楼盘目录》由房地产开发企业提出申请,认可政府结算规则、承诺社会公正交易,不涨价、不捂盘,由住建分局纳入《市场化安置楼盘目录》。
台州市城市规划地域划分及编码规定第一章总则第一条(目的)为实现控制性详细规划在规划区内的全覆盖,做到控制性详细规划的“法定性”和“唯一性”,实现“一张图”的高效管理模式,须合理地划分城市规划管理单元,作为组织控制性详细规划编制和进行规划管理的基础。
第二条(依据)本规定以《中华人民共和国城乡规划法》、《城市规划编制办法》和《台州市城市总体规划(2004-2020 年)》为依据,参照同类城市有关技术标准与准则,并结合台州市城市发展的目标要求和实际情况制定。
第三条(适用范围)本规定适用于台州市区行政界线所辖范围,在该范围内组织和承担编制控制性详细规划,应按照本规定进行地域划分和命名。
本规定原则上划定了《台州市城市总体规划(2004-2020 年)》确定的中心城区范围内的规划管理单元。
对于远郊城镇因工作基础的原因,本次暂不划分,今后工作深化后,根据命名规则,逐个确定规划管理单元。
第四条(划分体系)根据台州市城市总体规划确定的城市布局结构,确定“分区-片区-规划管理单元- 图则单元-地块”五级地域划分体系。
第五条(划分权限)“分区- 片区-规划管理单元”三级由城乡规划主管部门划分、确定编码;“图则单元-地块” 两级由规划编制单位划定、确定编码。
地域边界划分应根据城市规划确定的城市结构、用地性质、地理特征以及行政界线确定。
各级地域边界可以根据规划编制时的实际作微调。
边界调微时,相邻地域边界应作相应调整,以确保无缝衔接,并报市局总师办同意。
第二章地域划分要求第六条(分区)分区划分主要根据城市总体规划,以地理特征和区行政边界相结合的方式确定。
台州市区划分为3 个分区,分别为椒江分区、黄岩分区、路桥分区。
第七条(片区)片区划分主要根据分区规划,并结合街道(镇)的行政界线确定。
台州市中心城区共划分为30 个片区,分别是:(一)椒江分区,包括章安片区、前所片区、葭沚片区、白云片区、海门片区、洪家片区、下陈片区和三甲—椒江农场片区。
绿心位于台州市区中心,椒江,黄岩,路桥三区的结合部,总面积约63.4平方公里。
绿心交通便捷,距三区中心约为5公里;绿心腹地宽广,山峦叠嶂,植被保护良好,动植物资源丰富,自然风光美不胜收,人文景观丰富。
绿心是台州大城市框架的核心生态景观区,文化休闲区,旅游度假区,高档住宅区,是台州城市的精华所在。
绿心已建成欢乐岛、水世界等游乐项目产生了较好的社会效益和经济效益。
绿心区块主要由丘陵山地和农田桔园等平地组成。
绿心有着理想的田园山水风光。
西面九峰山远山凝黛,中心永宁山平地突出;东面井马水库波光潋滟。
黄峰岩、丫鬟岩、方山,看不完层叠的清山翠谷;散落各处的池塘水潭,听不够潺潺的秀水物语。
绿心山水交融,步移景换。
生态绿心:区内湖泊、河流、湿地农田、森林、山体等多种自然生态类型保存较为完好,绿心应该成为人工环境与自然环境的和谐统一,一个生长在自然生态网络中的地区。
文化绿心:通过人文景观设施、会议展览、图书馆等文化设施的建设,大大提升绿心的文化品位,使该区既具有深厚的地方文化底蕴,又具有鲜明的时代特征。
高效的绿心:现代化的工作环境、先进的管理方式、发达的信息条件、便捷的对外交通,未来的绿心是一片兼具高效率与高效益的片区。
台州市绿心狮子山森林公园景观规划项目时间:2007年项目规模:779公顷项目地点:浙江省台州市围绕“自然、回归、生态、野趣、保护、发展”的主题,公园是一个集佛教文化、观光田园、旅游度假、休闲娱乐、文体运动于一体的多功能旅游的森林公园。
打造一个既能够满足周边市民“周末休闲、回归自然”,也可满足外地游客旅游之处。
使狮子山成为山水相间生态狮子山,高效便捷网络狮子山,绿色多元旅游狮子山,复合产业活力狮子山。
绿心桐屿片村民安置点位于台州市绿心生态区西南角,承担了绿心生态区部分村民安置和旅游开发的城市功能。
如何在符合生态、安全、景观和地质要求的前提下,妥善解决村民安置的布局问题,是绿心生态区得以合理开发、保护的前提。
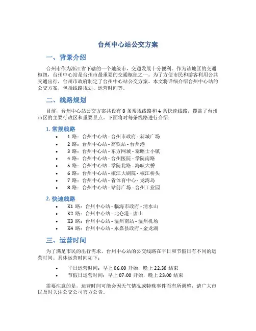
台州中心站公交方案一、背景介绍台州市作为浙江省下辖的一个地级市,交通发展十分便利。
作为该地区的交通枢纽,台州中心站是台州市最重要的交通枢纽之一。
为了方便市民和游客利用公共交通出行,台州市政府制定了台州中心站公交方案。
本文将详细介绍台州中心站的公交方案,包括线路规划、运营时间等。
二、线路规划目前,台州中心站公交方案共设有8条常规线路和4条快速线路,覆盖了台州市区的主要行政区和重要景点。
下面将对每条线路进行介绍:1. 常规线路•1路:台州中心站 - 台州市政府 - 新城广场•2路:台州中心站 - 高铁站 - 台州港•3路:台州中心站 - 东方网城 - 泰晤士小镇•4路:台州中心站 - 台州医院 - 学院南路•5路:台州中心站 - 学院北路 - 海峡大桥•6路:台州中心站 - 椒江大剧院 - 椒江桥头•7路:台州中心站 - 省体育中心 - 龙湾岛•8路:台州中心站 - 站前广场 - 台州工业园2. 快速线路•K1路:台州中心站 - 临海市政府 - 清水山•K2路:台州中心站 - 北仑港 - 唐山•K3路:台州中心站 - 温州南站 - 温州机场•K4路:台州中心站 - 永嘉县政府 - 金龙湖三、运营时间为了满足市民的出行需求,台州中心站的公交线路在平日和节假日有不同的运营时间。
具体运营时间如下:•平日运营时间:早上06:00开始,晚上22:30结束•节假日运营时间:早上07:00开始,晚上23:00结束需要注意的是,运营时间可能会因天气情况或特殊事件而有所调整,请广大市民及时关注公交公司官方公告。
四、票价和优惠政策台州中心站公交车的票价为2元/人次,符合国家规定的60岁以上老年人、学生和部分特殊群体可以享受半价优惠。
五、乘车指南1.常规线路的公交车在台州中心站的站点为A区,乘客可根据公交线路标志找到相应的站点等候车辆。
2.快速线路的公交车在台州中心站的站点为B区,乘客可根据公交线路标志找到相应的站点等候车辆。
台州市建设规划局路桥分局文件台路建…2009‟69号关于印发《路桥建设规划分局2009年行风满意工程实施方案》的通知局各科室、直属各单位:现将《路桥建设规划分局2009年行风满意工程实施方案》印发给你们,请你们按照方案要求,结合各自单位工作实际,切实将本单位的行风建设抓好、抓紧、抓实。
附:路桥建设规划分局2009年行风满意工程实施方案二○○九年七月四日主题词:城乡建设行风满意方案通知抄送:台州市建设规划局台州市建设规划局路桥分局办公室2009年7月4日印发路桥建设规划分局2009年行风满意工程实施方案为进一步做好我局今年的行风建设工作,促进和加强作风建设,规范行政行为,提高服务质量,推动我区城市建设工作,根据台州市建设规划局《关于全市建设系统“行风满意工程实施意见》(台建规…2009‟200号)文件要求,制定本实施方案。
一、指导思想和工作目标深入学习实践科学发展观,围绕创建“人民满意机关”,以创建“服务型机关”为先导,以继续推行“四通工作法”为重点,再找差距,再下决心,再用三年左右时间,在全系统全面实施“行风满意工程”,聚集民生民意,解决突出问题,推动服务升级,不断推进建设部门行风建设取得新成果。
二、工作重点(一)推行“四通”,提速增效。
围绕能力提升,服务提效,进一步细化工作措施,完善工作机制,促进“四通工作法”制度化、常态化。
1、以沟通为出发点,争取认同、理解与支持。
一是加强与各类代表的沟通。
除每年的10-11月份集中走访以外,要坚持定期走访和“恳谈日”制度。
结合“实践科学发展观学习活动”“人民满意机关”“群众满意基层站所”创建活动,—1—通过开会座谈、个别约访、书面函访,定期寄送简报等多种形式,加强与党代表、人大代表、政协委员、民主党派的联系制度,充分听取社会各界人士对我局工作的意见和建议。
二是加强与服务企业的沟通。
着眼当前困难的经济形势,以“两年”活动为载体,做好为企业、为项目服务工作。
坚持对区级及以上重点企业、重点项目的走访联系制度,以工业服务业企业、建筑业企业、房地产企业为重点。
台州市绿心生态区总体规划文本目录第一章总则 (2)第二章总体发展战略与功能定位 (3)第三章总体结构 (4)第四章四线规划控制导则 (4)第五章生态环境保护规划 (8)第六章土地利用规划 (9)第七章土地开发强度控制 (10)第八章道路交通系统规划 (11)第九章绿地景观系统规划 (14)第十章林相植被规划 (16)第十一章历史文化遗产保护规划 (16)第十二章旅游体系规划 (17)第十三章村民居住用地规划 (20)第十四章市政基础设施规划 (20)第十五章近期建设规划 (26)第十六章建设实施策略 (27)第十七章附则 (29)附表一:绿心生态区规划用地平衡表 (29)附表二:绿心管理区规划用地平衡表 (30)附表三:绿心协调区规划用地平衡表 (30)附表四:绿心生态区近期用地平衡表 (31)附表五:绿心管理区近期用地平衡表 (31)附表六:绿心协调区近期用地平衡表 (32)附表七:现状重要景点一览表 (32)附表八:绿心生态区村民安置点统计表 (36)台州市绿心生态区总体规划文本第一章总则第一条编制目的为满足城市发展对绿心生态区空间布局提出的新要求,明确绿心未来发展方向和策略,落实并完善台州市城市总体规划所确定的发展目标,提出整体的空间框架,以指导绿心生态区进行生态可持续的开发建设。
根据《中华人民共和国城市规划法》和建设部颁布的《城市规划编制办法》及《城市规划编制办法实施细则》等有关规定,制订本规划。
第二条规划的法定效力本规划经台州市人民政府批准后,即成为台州市绿心生态区管理和实施的法定性文件,凡在规划区范围内进行的各项土地及空间利用的一切建设活动,均应遵照本规划执行。
下层次规划也应遵循本规划的原则和具体要求进行编制。
本规划有下划线的内容为强制性内容,规划实施应严格执行。
第三条规划修改本规划的解释权属台州市建设规划局、台州市绿心生态区建设管理委员会,如需调整,应组织专家论证并进行规划公示。
第四条规划范围绿心生态区用地涉及椒江的葭沚、洪家,路桥的桐屿、路北,黄岩的江口、南城、东城等七个街道办事处,63个行政村,总用地面积约为76.5平方公里,包括绿心管理范围约63.24平方公里和绿心协调区约13.26平方公里。
台州飞龙湖龙虎山规划一片生态湖,一座未来城。
坐拥水体面积达1.8平方公里的飞龙湖,台州植物园、文旅综合体等项目日渐展露形象,飞龙山庄国宾馆、台州党校正在加快建设……这就是台州市区十大重点区块之一的“绿心区块”。
从地图上看,绿心区块面积很大,76.5平方公里,位于台州市区中心地带,宛如一颗蓬勃跳动的心脏。
依托区位优势和环湖依山自然禀赋,这里将打造生态旅游、都市休闲、人文居住为一体的台州绿色客厅。
飞龙湖生态区则是绿心区块的核心,规划面积28平方公里,因坐拥飞龙湖而得名。
山水资源丰富的飞龙湖生态区,不仅是城市中心“绿肺”,也是整合椒江、黄岩、路桥三区的纽带,更是推进台州城市化进程中,不可缺少的山水灵脉。
近年来,随着飞龙湖生态区建设的推进,配套基础设施的日渐成熟,台州的城市中心花园即将迎来迭代。
坐落在城市中央的净土为什么说“绿心”是台州市区的“绿芯”?“加快中心崛起、推动市区融合是事关台州发展全局的重大战略,也是贯穿台州城市化始终的一个重大命题。
”在今年3月初召开的市区融合发展座谈会上,市委书记李跃旗强调,要高质量推进此项工作,创造城市美好生活。
作为市区的融合之心,整个台州市区建设依“绿心”为中心展开,向三区延伸。
从区位看,台州城市空间形态为环绿心组团式城市,绿心区块地处城市中心,距三区中心均不超过5公里,十几分钟的车程。
甬台温、杭台铁路纵贯南北,北有铁路台州西站,南有台州路桥机场,外围有甬台温高速公路、台金高速公路以及沿海高速公路等等,内部有内环路链接椒黄路三区,形成循环……在城市功能上,“绿心”定位为“以生态为主题,以山水为特点,以地域文化为内涵,以旅游度假为载体”的城市绿心生态区,其功能包括生态维育功能、整合组团功能、旅游休闲功能、文化展示功能。
因此,加强“绿心”建设,推进区块功能优化和品质提升,就能整合三大组团,加快市区融合。
从《台州市区重点区块建设三年行动方案(2020-2022年)》来看,近三年内,绿心区块也主要将围绕提升生态价值、人文价值和三区融合价值展开。
2017-2018学年浙江省台州市椒江区七年级(上)期末数学试卷参考答案与试题解析一、选择题(本大题有10小题,每小题3分,共30分.请选出各题中一个符合题意的正确选项,不选、多选、错选,均不给分)1.(3分)﹣2018的相反数是()A.﹣2018 B.2018 C.﹣12018D.12018【考点】14:相反数.【解答】解:﹣2018的相反数是:2018.故选:B.2.(3分)台州内环路是围绕绿心,连接椒江、黄岩、路桥三区的一条绿色快速通道,全长约30公里,双向6车道,主线设计车速为80公里/小时.已于2017年11月27日正式通车,投资总额36.6亿元.36.6亿用科学记数表示为()A.36.6亿B.36.6×108C.3.66×108D.3.66×109【考点】1I:科学记数法—表示较大的数.【解答】解:36.6亿=3.66×109.故选:D.3.(3分)若代数式﹣5x6y3与2x2n y3是同类项,则常数n的值()A.2 B.3 C.4 D.6【考点】34:同类项.【解答】解:由﹣5x6y3与2x2n y3是同类项,得2n=6,解得n=3.故选:B.4.(3分)关于x的方程2x+5a=3的解与方程2x+2=0的解相同,则a的值是()A.1 B.4 C.15D.﹣1【考点】88:同解方程.【解答】解:由2x+5a=3,得x=3;5a 2;由2x+2=0,得x=﹣1.由关于x的方程2x+5a=3的解与方程2x+2=0的解相同,得3;5a2=﹣1.解得a=1.故选:A.5.(3分)实数a,b,c,d在数轴上的对应点的位置如图所示,这四个数中,绝对值最大的是()A.a B.b C.c D.d【考点】2A:实数大小比较.【解答】解:根据图示,可得3<|a|<4,1<|b|<2,0<|c|<1,2<|d|<3,所以这四个数中,绝对值最大的是a.故选:A.6.(3分)如图,某同学用剪刀沿直线将一片平整的树叶剪掉一部分,发现剩下树叶的周长比原树叶的周长小,能正确解释这一现象的数学知识是()A.两点之间,直线最短B.两点确定一条直线C.两点之间,线段最短D.经过一点有无数条直线【考点】IC:线段的性质:两点之间线段最短.【解答】解:由于两点之间线段最短,∴剩下树叶的周长比原树叶的周长小,故选:C.7.(3分)用五个完全相同的小正方体组成如图所示的立体图形,从上面看到的图形是()A. B.C.D.【考点】U2:简单组合体的三视图.【解答】解:从上边看第一列是一个正方形,第二列是两个正方形,第三列是一个正方形,故选:C.8.(3分)已知线段AB=10cm,点C在直线AB上,且AC=2cm,则线段BC的长为()A.12cm B.8cm C.12cm或8cmD.以上均不对【考点】ID:两点间的距离.【解答】解:①如图1,点C在线段AB上时,BC=AB﹣AC=10﹣2=8cm,②如图2,点C不在线段AB上时,BC=AB+AC=10+2=12cm,所以,线段BC的长为12cm或8cm.故选:C.9.(3分)若(|m |﹣1)x 2﹣(m ﹣1)x ﹣8=0是关于x 的一元一次方程,则m 的值为( ) A .﹣1 B .1C .±1D .不能确定【考点】84:一元一次方程的定义.【解答】解:由题意可知:|m |﹣1=0,m ﹣1≠0, ∴m=﹣1 故选:A .10.(3分)计算(﹣0.125)2017×82016结果正确的是( )A .﹣18B .18C .8D .﹣8【考点】1C :有理数的乘法;1E :有理数的乘方. 【解答】解:(﹣0.125)2017×82016=(−18)2017×82017×18 =﹣18,故选:A .二、填空题(本大题共8小题,每小题3分,共24分.请将答案直接填在题中横线上)11.(3分)计算(14+16−12)×12= ﹣1 .【考点】1C :有理数的乘法.【解答】解:(14+16−12)×12, =14×12+16×12﹣12×12, =3+2﹣6, =5﹣6, =﹣1.12.(3分)计算:50°﹣45°30'= 4°30′ .【考点】II :度分秒的换算.【解答】解:50°﹣45°30' =49°60′﹣45°30' =4°30'.故答案为:4°30′.13.(3分)按要求取近似值:0.81739≈ 0.82 (精确到百分位). 【考点】1H :近似数和有效数字.【解答】解:0.81739≈0.82(精确到百分位). 故答案为0.82.14.(3分)一个角的余角比这个角的补角的一半小40°,则这个角为 80 度. 【考点】IL :余角和补角.【解答】解:设这个角为x ,则它的余角为(90°﹣x ),补角为(180°﹣x ),由题意得,12(180°﹣x )﹣(90°﹣x )=40°,解得x=80°. 故答案为:80.15.(3分)若一件商品按成本价提高40%后标价卖出,结果可获利16元,则这件商品的成本价为 40 元. 【考点】8A :一元一次方程的应用.【解答】解:设商品的成本价为x 元,由题意得: (1+40%)x=x +16, 解得:x=40.答:这件商品的成本价为40元. 故答案是:40.16.(3分)如图,在正方形网格中,点O 、A 、B 、C 、D 均是格点.若OE 平分∠BOC ,则∠DOE 的度数为 22.5 °.【考点】IJ :角平分线的定义;IK :角的计算.【解答】解:由图形可知,∠BOC=135°,∠COD=45°, ∵OE 平分∠BOC , ∴∠EOC=67.5°,∴∠DOE=67.5°﹣45°=22.5°. 故答案为:22.517.(3分)观察下列单项式:3a 2、5a 5、7a 10、9a 17、11a 26…它们是按一定规律排列的,那么这列式子的第n 个单项式是 (2n +1)a n 2+1..【考点】42:单项式.【解答】解:3a 2=(2×1+1)a 12+1,5a 5=(2×2+1)a 22+1, 7a 10=(2×3+1)a 32+1,…第n 个单项式是:(2n +1)a n 2+1.故答案为:(2n +1)a n 2+1.18.(3分)已知:∠AOC=146°,OD 为∠AOC 的平分线,∠AOB=90°,∠BOD 的度数 17°或163° .【考点】IJ :角平分线的定义;IK :角的计算.【解答】解:∵∠AOC=146°,OD 为∠AOC 的平分线,∴∠AOD=12∠AOC=12×146°=73°,OB在∠AOC内部时,如图1,∠BOD=∠AOB﹣∠AOD=90°﹣73°=17°,OB在∠AOC外部时,如图2,∠BOD=∠AOD+∠AOB=73°+90°=163°,所以,∠BOD的度数是17°或163°.故答案为:17°或163°.三、解答题19.(6分)计算(1)|−12|−(−15)+(−24)×1 6;(2)﹣12×2+(﹣2)2+(﹣2)3÷4﹣(﹣3).【考点】1G:有理数的混合运算.【解答】解:(1)|−12|−(−15)+(−24)×1 6=12+15+(﹣4)=23;(2)﹣12×2+(﹣2)2+(﹣2)3÷4﹣(﹣3)=﹣1×2+4+(﹣8)÷4+3=﹣2+4+(﹣2)+3=3.20.(6分)解方程(1)3(4x﹣5)+2=3x;(2)2x;56−3x:12=1.【考点】86:解一元一次方程.【解答】解:(1)去括号,得:12x﹣15+2=3x,移项,得:12x﹣3x=15﹣2,合并同类项,得:9x=13,系数化为1,得:x=13 9;(2)去分母,得:2(2x﹣5)﹣6(3x+1)=12,去括号,得:4x﹣10﹣18x﹣6=12,移项,得:4x﹣18x=12+10+6,合并同类项,得:﹣14x=28,系数化为1,得:x=﹣2.21.(6分)根据下列语句,画出图形.如图,已知四点A,B,C,D.①画直线AB;②连接线段AC、BD,相交于点O;③画射线AD,BC,交于点P.【考点】IA:直线、射线、线段.【解答】解:如图,22.(6分)先化简,再求值:(2a2﹣5a)﹣3(a2+3a﹣5),其中a=﹣1.【考点】45:整式的加减—化简求值.【解答】解:原式=2a2﹣5a﹣3a2﹣9a+15=﹣a2﹣14a+15,当a=﹣1时,原式=﹣(﹣1)2﹣14×(﹣1)+15=﹣1+14+15=28.23.(6分)下表为某市居民每月用水收费标准.(单位:元/m3).(1)某用户用水10立方米,共交水费23元,求a的值;(2)在(1)的前提下,该用户5月份交水费71元,请问该用户用水多少立方米?(请列方程解答)【考点】8A:一元一次方程的应用.【解答】解:(1)由题意可得:10a=23,解得:a=2.3,答:a的值为2.3;(2)设用户水量为x立方米,∵用水22立方米时,水费为:22×2.3=50.6<71,∴x>22,∴22×2.3+(x﹣22)×(2.3+1.1)=71,解得:x=28,答:该用户用水28立方米.24.(7分)观察下列两个等式:3+2=3×2﹣1,4+53=4×53﹣1,给出定义如下:我们称使等式a+b=ab﹣1成立的一对有理数a,b为“椒江有理数对”,记为(a,b),如:数对(3,2),(4,53)都是“椒江有理数对”.(1)数对(﹣2,1),(5,32)中是“椒江有理数对”的是 (5,32) ;(2)若(a ,3)是“椒江有理数对”,求a 的值;(3)若(m ,n )是“椒江有理数对”,则(﹣n ,﹣m ) 不是 “椒江有理数对”(填“是”、“不是”或“不确定”).(4)请再写出一对符合条件的“椒江有理数对” (6,1.4) (注意:不能与题目中已有的“椒江有理数对”重复) 【考点】12:有理数.【解答】解:(1)﹣2+1=﹣1,﹣2×1﹣1=﹣3, ∴﹣2+1≠﹣2×1﹣1,∴(﹣2,1)不是“共生有理数对”,∵5+32=132,5×32﹣1=132,∴5+32=5×32﹣1,∴(5,32)中是“椒江有理数对”;(2)由题意得: a +3=3a ﹣1, 解得a=2.(3)不是.理由:﹣n +(﹣m )=﹣n ﹣m , ﹣n•(﹣m )﹣1=mn ﹣1 ∵(m ,n )是“椒江有理数对” ∴m +n=mn ﹣1∴﹣n ﹣m=﹣(mn ﹣1)=﹣(﹣n )×(﹣m )+1=﹣[(﹣n )×(﹣m )﹣1], ∴(﹣n ,﹣m )不是“椒江有理数对”,(4)(5,1.5)等.故答案为:(5,32);不是;(5,1.5).25.(9分)小学里我们都学过乘法分配律及它的逆运算:a ×b ±a ×c=a ×(b ±c ),它在我们初中有理数运算及今后所学的数与式的运算中也适用,甚至可以推广到几何里面.如果我们把a 用12来表示,则上述式子可改成12b ±12c =12(b ±c)用文字可以简单地称为:两数一半的和(差)等于这两数和(差)的一半.(1)如图1,已知线段AB 上有两点C 、D ,AD=2cm ,AC=BD=8cm ,M 、N 分别为AC 、AD 中点,则线段MN= 3 cm ;线段BD 上的中点K ,则线段NK= 5 cm ,线段MK= 2 cm .(2)如图2,∠AOB=α,OM 平分∠AOC ,ON 平分∠BOC ,求∠MON 的度数,写出解答过程.(3)如图3,在长方形ABCD 中,E 是AD 的中点,F 是CE 的中点,若三角形BDF 的面积为2cm 2,请直接写出长方形ABCD 的面积是多少?【考点】LO :四边形综合题.【解答】解:(1)如图1中,∵AC=BD=8cm ,∴AD=BC=2cm ,CD=AC ﹣AD=6cm ,∵AN=12AD=1cm ,MA=12AC=4cm , ∴MN=MA ﹣NA=4﹣1=3cm .∵DK=12BD=4cm , ∴NK=ND +DK=5cm ,MK=DK ﹣DM=4﹣(4﹣2)=2cm ,故答案为3,5,2;(2)如图2中,∵∠MOC=12∠AOC ,∠NOC=12∠BOC , ∴∠MON=12∠AOC ﹣12∠BOC=12(∠AOC ﹣∠BOC )=12∠AOB=12α. (3)如图3中,设BD 交CE 与O .∵四边形ABCD 是矩形,∴DE ∥BC ,AD=BC ,∵AE=DE=12AD=12BC , ∴DO :OB=EO :OC=DE :BC=1:2,∴S △DOF =13S △DBF =23, ∵EF=CF ,EO :CO=1:2,∴EO=2OF ,EC=6OF ,∴S △DEC =6S △ODF =4,∴12•DE•CD=4, ∴12•12•AD•CD=4,∴AD•DC=16.。
台州市区(椒江,黄岩,路桥)公交线路[B]台州大环线901路公交车(椒黄路)[/B]901路公交车在椒黄路三区实行全程限速双向循环运在椒江线路分为A、B两条线路,A线为绿色车,每5分钟一班,B线为白色车,每10分钟一班,运营时间5:00-21:00椒江A线:花园新村-椒江大酒店-中行大厦-椒江车站-永安园-枫南宾馆椒江B线:白云新村-交警大队-永安园-枫南宾馆-国税局-市政府-中心医院-安居二期(南门)椒江公交线路一览表101路:东山公园→城门头→人民医院→一百→台百→商业大厦→中医院→加芷办事处→加芷车站→加芷大会堂102路:七号码头→椒江大酒店→十字马路→椒江车站→城建大楼→永安亭→开发区→界牌→三官堂→前沙王→洪西路口→洪家→兆洪路口→小板桥→下宅桥→上洋桥→洋桥→路桥103路:七号码头→椒江大酒店→十字马路→烈士陵园→建设新村→党校→工业学校→陶王→静康庙→王家→飞龙庙→高闸→甲北→四甲→三甲→王土塘→椒江农场104路:七号码头→椒江大酒店→十字马路→烈士陵园→建设新村→党校→枫南小区→赞扬→吴叶→沙田→渠东→沙北→南岸里→东新堂→草坦洪→下洋潘→牛轭桥→陈洪→水陡→下洋邱→高张→下陈105路:七号码头→椒江大酒店→十字马路→烈士陵园→建设新村→党校→工业学校→陶王→山东中学→山东街106路:岩头→东海化工厂→九洲制药厂→海亚集团→外纱粮库→三梅中学→一中→烈士陵园→十字马路→七号码头→椒江大酒店→金海商城→轮渡路邮电局→华侨饭店→中医院→加芷办事处→加芷→栅浦→鸟石→高坎→三山108路:枫南小区→永安亭→台州日报社→市政府大楼→东商贸区→电信枢纽中心→市政府招待所→加芷大转盘→加芷办事处→椒江中医院→椒江电信大楼→金海商城→椒江大酒店→七号码头→十字马路→烈士陵园→建设新村→党校→枫南小区台州市区环线车一览表市区开发区→枫南小区→金三角→椒江汽车站→和平宾馆→椒江大酒店→银河商城→花园新村→富华大厦→椒江中医院→加芷→栅浦→上研→江口镇→白石王→镇东→桔乡大道→外东浦→大桥头→黄岩中医院→小商品市场→食品市场→樊川→十里铺→药山→横山头→坝头→桐屿→路桥客运中心→宝丽金大酒店→华利士大酒店→良一→松堂→下宅→洪家车站→洪西路→沙王→界牌路桥公交线路一览表301路:富仕广场→商业城→长城饭店→金桥花园→区医院→章苑新村→小商品商场→建设银行→邮电路→中心菜市场→鑫都国际大酒店→家具市场302路:商业城→烟草市场→新宅小区→小世界幼儿园→螺洋站303路:石曲南站→金桥花园→长城饭店→兴路市场→商业城→富仕广场→区政府→电子市场→劳务市场→客运中心→马铺西站304路:客运中心→区政府→富仕广场→中心菜市场→邮电路→工人文化宫→区医院→章苑新村→四号桥→吉利集团→方家村→一号桥→民航站305路:石曲南站→下包→副食品市场→三医院→章苑新村→小商品批发市场(老市场)→教师新村→汽车东站→良一村→钢铁市场→华利士大酒店→鑫都国际大酒店→客运中心→客运西站306路:商业城→兴路商场→金鹊街口→钟楼→供销社→中医院→节日灯厂→钢铁市场→大转盘→客运东站306路:商业城→富仕广场→中心菜市场→中保人寿→华利士大酒店→机电五金城→公安分局黄岩公交线路一览表201路:九峰公园→康乐园→电大路口→车站→影剧院→镇政府→天长大厦→南门→横街口→物资大楼→中医院→供水大厦→西门停车场→三医院202路:松兴堂→一州公司→如意公司→桥头王→大树下→罗家汇→三医院→西门停车场→供水大厦→中医院→物资大楼→百货大楼→大桥→建设大厦→老车站→新车站→电大路口→康乐园→远东制衣总厂→乡镇企业局(东岳庙)203路:十里铺→万川→天龙塑料公司→玩具公司→纸箱厂→交警大队→南门→海力斯大酒店→车站→影剧院→影院广场→百货大楼→大桥→柑桔所→妙儿桥→长塘→拱东化塑厂→环宇公司→红光玩具公司(新宅)205路:灵通大楼(八街坊)→新华化工厂→东方食品厂→建设大楼→大桥→百货大楼→邮电大楼→台胞新村→建行新村→小商品市场→天长大厦→东星宾馆→海力斯大酒店→(运管大楼)→电大路口→党校→灵通大楼(八街坊)206路:人民医院→横街口→影院广场→东禅桥头→第二菜市场→建设大厦→外东浦→东方食品厂→新华化工厂→黄椒路口→浙江罗曼制衣公司→镇东双浦→朱砂堆→白石王→镇政府→江口→上研208路:车站→影剧院→东禅桥头→第二菜市场→建设大厦→大桥→柑桔所→妙儿桥→长塘→北城→浦西→后庄→羊毛衫九厂→羊毛衫二厂→大众纺织公司→屿下喷雾器公司→金来劳保用品厂→针织羊毛衫厂→友好羊毛衫厂→新前中学→摩托车总厂→新前镇→羊毛衫六厂→后洋黄村209路:小商品市场→天长大厦→实验小学→海力斯大酒店(运管大楼)→车站→影剧院→新城→物资大楼→中医院→供水大厦→西门停车场→轴承厂→岙岸村→双丰村→联台羊毛衫厂→本州摩托车厂→第一羊毛衫厂→新前→后洋黄村→东江村→前洋村→魏家→上路、孙西→昌辉实业公司→前陈工业区→头陀镇。
七、台州各地车管所一览表
汽车类机动车业务到台州市公安局交警支队车辆管理所及其业务委托点办理。
汽车类机动车补牌、补证业务和摩托车类机动车业务到辖区交警大队车辆管理所办理。
驾驶证业务范围:
机动车(汽车类)驾驶证业务:初领和增驾报名、换证、补证、提交身体条件证明、初学和增驾领证等业务可到台州市车管所和各县市区车管所办理;外地驾驶证转入、满分学习、港澳台\国外驾驶证转入、军警驾驶证换发地方驾驶证等业务请到台州市车管所办理。
机动车(摩托车类)驾驶证业务:请到各县市区车管所办理。
新购汽车上牌点一览表
注:
为了方便群众办理车辆上牌,小型汽车注册登记将按机动车所有人户籍所在地(以购车发票地址为准)辖区划分,分别在台州市车管所、临海市车管所新车上牌点、温岭市车管所新车上牌点办理。
二手汽车上牌点一览表
台州各地机动车检测站一览表:。
Enterprise Development专业品质权威Analysis Report企业发展分析报告台州平行线流体控制有限公司免责声明:本报告通过对该企业公开数据进行分析生成,并不完全代表我方对该企业的意见,如有错误请及时联系;本报告出于对企业发展研究目的产生,仅供参考,在任何情况下,使用本报告所引起的一切后果,我方不承担任何责任:本报告不得用于一切商业用途,如需引用或合作,请与我方联系:台州平行线流体控制有限公司1企业发展分析结果1.1 企业发展指数得分企业发展指数得分台州平行线流体控制有限公司综合得分说明:企业发展指数根据企业规模、企业创新、企业风险、企业活力四个维度对企业发展情况进行评价。
该企业的综合评价得分需要您得到该公司授权后,我们将协助您分析给出。
1.2 企业画像类别内容行业空资质空产品服务:阀门和旋塞销售;卫生洁具销售;五金产品批1.3 发展历程2工商2.1工商信息2.2工商变更2.3股东结构2.4主要人员2.5分支机构2.6对外投资2.7企业年报2.8股权出质2.9动产抵押2.10司法协助2.11清算2.12注销3投融资3.1融资历史3.2投资事件3.3核心团队3.4企业业务4企业信用4.1企业信用4.2行政许可-工商局4.3行政处罚-信用中国4.4行政处罚-工商局4.5税务评级4.6税务处罚4.7经营异常4.8经营异常-工商局4.9采购不良行为4.10产品抽查4.11产品抽查-工商局4.12欠税公告4.13环保处罚4.14被执行人5司法文书5.1法律诉讼(当事人)5.2法律诉讼(相关人)5.3开庭公告5.4被执行人5.5法院公告5.6破产暂无破产数据6企业资质6.1资质许可6.2人员资质6.3产品许可6.4特殊许可7知识产权7.1商标7.2专利7.3软件著作权7.4作品著作权7.5网站备案7.6应用APP7.7微信公众号8招标中标8.1政府招标8.2政府中标8.3央企招标8.4央企中标9标准9.1国家标准9.2行业标准9.3团体标准9.4地方标准10成果奖励10.1国家奖励10.2省部奖励10.3社会奖励10.4科技成果11土地11.1大块土地出让11.2出让公告11.3土地抵押11.4地块公示11.5大企业购地11.6土地出租11.7土地结果11.8土地转让12基金12.1国家自然基金12.2国家自然基金成果12.3国家社科基金13招聘13.1招聘信息感谢阅读:感谢您耐心地阅读这份企业调查分析报告。
目录一、工程概况 (3)二、施工方案及方法 (3)1、总体施工方案 (3)2、施工方法 (4)2.1、截水天沟 (4)2.2、洞口段开挖与防护 (6)2.3、套拱及管棚施工 (6)2.3、明洞施工 (13)2.4、洞顶回填 (13)2.5、双侧壁导坑法暗洞开挖 (14)2.6、超前小导管注浆施工 (19)2.7、砂浆锚杆 (20)2.8、喷射混凝土 (21)2.9、钢拱架施工 (24)2.10、钢筋网片挂设 (25)2.11、防水卷材铺设 (25)2.12、二次衬砌施工方法 (27)三、洞口段监控量测 (30)1、量测管理 (30)2、洞口段监控、量测 (31)2.1、监测位置 (31)2.2、监测频率 (31)2.3、监测精度 (31)2.4、量测数据的整理 (31)2.5、数据分析及应用 (33)四、质量、安全及雨季施工保证措施 (33)1、质量保证措施 (33)2、安全施工保证措施 (34)3、雨季施工方案和措施 (35)一、工程概况台州市内环路第一合同段起点位于台州市黄岩区药山村,终点位于黄岩区与路桥区交界处横山隧道内,左线总长度840米,右线总长度807米,左右线起止桩号分别为BAK2+560~BAK3+400,BBK2+580~BBK3+387,其中隧道工程左右线分别为680米和642米,本隧道进口段基本为坡积、残坡积松散层,在洞口施工与进洞时容易发生滑坡与坍塌现象,对施工带来一定难度。
二、施工方案及方法本隧道左洞BAK2+740~BAK2+770、右洞BBK2+765~820为Ⅴ级浅埋加强段,左洞BAK2+770~BAK2+790为Ⅴ浅埋段。
其中左洞加强段最大埋深13米左右,最浅埋深3米左右,右洞加强段最深埋深19米左右,最浅埋深9米左右,左洞浅埋段最大埋深25米左右,最浅埋深9米左右,左右洞浅埋加强段和浅埋段埋深均较浅,且覆盖层多为含粘性土角砾,该土质结合程度差,遇水容易造成滑坡与泥石流等现象,隧道开挖过程中容易发生坍塌、冒顶等事故。
在隧道开挖过程中我部将严格执行“短进尺、弱爆破、强支护、勤量测、紧封闭”的施工原则。
大小管棚预注浆超前支护,钢架支撑喷射砼,及时施作二次衬砌。
采用先进的超前地质预报技术对围岩地质进行超前探测,根据信息反馈拟定相应的施工方案。
隧道开挖中不同类围岩采用不同的开挖方法和支护类型,开挖方法基本上分为,Ⅴ级围岩浅埋加强段与浅埋段采用双侧壁导坑法,Ⅴ级围岩深埋段采用单侧壁导坑法,Ⅳ级围岩采用深埋采用预留核心土台阶法,Ⅲ级围岩采用上下台阶法。
其中Ⅴ级围岩浅埋段采用人工、风镐配合挖掘机进行开挖,遇到硬岩时采用预裂爆破掘进。
1、总体施工方案根据设计要求,开挖前在开口线以外5m设置坡顶防排水系统,明洞段采用挖掘机开挖,用汽车运土,人工配合刷坡,自上而下逐步进行,边开挖边防护;开挖至明暗洞交界处10m距离时,预留核心土开挖(以做套拱及管棚工作平台),且在套拱范围内刷垂直坡,施作套拱及大管棚;然后进行明洞施工,达到强度要求后即回填,其后采用双侧壁导坑法进行暗洞开挖(如边仰坡稳定性较好可以先行暗洞开挖,待暗洞达到一定进尺时在施作明洞),暗洞加强段第一环超前采用30m管棚,其他采用双层小导管,浅埋段超前采用小导管。
施工程序见图1-1。
隧道进洞施工程序图(图1-1)2、施工方法2.1、截水天沟截水天沟设在距离边仰坡开口线5m以外,材料采用M7.5浆砌片石,要在土石方开挖之前砌筑完成,以免沟身开挖完成后雨天积水并下渗造成边仰坡浸水性失稳。
截水沟靠山体侧应与山体顺接,坑洼处应采用经监理工程师认可的材料回填到沟墙顶标高,以确保地表水顺畅流入截水沟,截水沟截面为倒梯形,尺寸为上口1.2m、底宽0.6m、高0.6m、截水天沟布置详图(图1-2)。
……………………………………………………………精品资料推荐…………………………………………………2.2、洞口段开挖与防护首先复核图纸,进行原地面复测,准确定出洞口位置、明洞暗洞分界位置,按设计位置放出边、仰坡及洞脸开挖边线。
在洞口边、仰坡开挖线外5m处设截水沟一道,防止雨水冲刷洞脸,并在坡顶上部按要求埋设观测桩,定时观测下沉情况。
做好截排水系统后,人工配合挖掘机按照设计坡度、尺寸进行洞门土方开挖,自卸车运土。
开挖防护从上到下逐步进行,边开挖边防护。
开挖至明暗洞交界处10m距离时,预留核心土开挖(以做套拱及管棚工作平台),且在套拱范围内刷垂直坡。
边坡及成洞面采用20MnSi砂浆锚杆(L=3.5m 间距1.2×1.2m ,梅花形布置)并挂网(φ8钢筋网,间距0.2×0.2m)喷混凝土(10cm厚20砼)进行防护,见图(1-3及1-4)。
2.3、套拱及管棚施工2.3.1、套拱施工1、明洞开挖至洞口10m左右时预留开挖土,以做导向墙及大管棚施工工作平台,且在导向墙范围内刷垂直坡,避免2m长导向墙侵占洞身,影响洞身初期支护,见下图:(1-5)2、导向墙在明洞外轮廓线以外15cm施做,导向墙内埋设3榀I20a钢支撑,钢支撑与预埋导向管焊成整体,且预埋管要有1°~3°的上抬坡度,不包括线路纵坡,方向与线路平行。
3、20b工字钢之间采用螺栓连接,并将端头连接钢板骑缝焊,仰坡中预埋锚固筋要与20b工字钢焊接,避免在浇注混凝土时移位。
4、φ12固定钢筋与孔口管、I20a工字钢采用双面焊接,焊缝长度大于5d。
套拱内I20a工字钢与孔口管安装详见下图:(1-6)2.3.2、长管棚施工隧道左右线洞进口(Ⅴ级围岩)地段均采用长管棚(L=30m)超前支护,钢管设置于衬砌拱部,管心与衬砌设计外轮廓线间距要求大于30cm,平行路面中线布置。
长管棚结构及施作参数(见图1-7)。
1、主要工程量工程量表名称左洞右洞合计型钢2519.4㎏2519.4㎏5038.8 钢筋343.4㎏343.4㎏686.8 钢板495.6㎏495.6㎏991.2 导向管98m 98m 196 混凝土44.2m³44.2m³88.4 管棚980m 980m 1960 水泥浆45.9 45.9 91.82、长管棚施工工艺流程3、长管棚施工方法(1)测量放样出隧道设计轮廓线并按40cm间距标出管棚的位置。
(2)搭钻孔平台安装钻机①对大管棚孔位进行编号,从一侧顺次编号;②利用预留的核心土,在其上用枕木或钢管脚手架搭设钻机工作平台,并随钻机位置进行搭建或拆除;③钻机平台要着实地,钻机要与钻机平台连接成整体,确保钻机稳定,防止在施钻时钻机产生不均匀下沉、摆动、位移等影响钻孔质量;④钻机定位:钻机要求与已设定好的预埋导向管方向平行,必须精确核定钻机位置。
用经纬仪、挂线、钻杆导向相结合的方法,反复调整,确保钻机钻杆轴线也孔口管轴线相吻合。
(3)钻孔①根据导向墙中预埋的导向钢管进行钻孔。
掌子面必须按要求先喷一层素混凝土作为止浆墙,以确保掌子面在进行压力注浆时不出现漏浆、坍塌;②为避免钻杆太长,钻头因自重下垂或遇到孤石钻进方向不易控制等现象,开钻上挑角度控制在1°~3°,并随时用测斜仪量测角度和钻进方向;③为了便于钢管顶进以及注浆扩散,钻头直径采用Φ115mm;④钻孔由两台钻机进行施工,先施做编号为单数的孔位,两台钻机先由低孔位向高孔位对称进行施工,并钻好一个孔位安装一根钢花管;隧道纵向同一横断面内的接头数不大于50%,相邻钢管的接头至少错开1m;⑤待编号为单号的孔位施工完成后进行注浆,再施做编号位双数的孔位,并由高孔位向低孔位对称进行施工,同时钻好一个孔位顶进一根钢花管。
钢管接头采用丝扣连接,丝扣长15cm。
为使钢管接头错开,编号为奇数的第一节管采用3m钢管;编号为偶数的第一节钢管采用6m钢管,以后每节均采用6m长钢管,管棚入土长度为28m。
⑥若钻进时出现坍孔、卡钻,需补注浆后再钻进;⑦钻机开钻时,先宜低速钻进,待成孔10 m后可加快钻进速度,但要根据地质情况对钻进速度进行调整,避免成孔卡钻现象及保证成孔质量;⑧钻进过程中经常用检测钻杆角度及位置;⑨钻进过程中确保动力器,扶正器、合金钻头按同心圆钻进;⑩认真作好钻进过程的原始记录,及时对孔口岩屑进行地质判断、描述。
作为开挖洞身的地质预探预报,作为指导洞身开挖的依据。
(4)清孔①首先用地质岩芯钻杆配合钻头(Φ130mm)进行来回扫孔,清除浮渣至孔底,确保孔径、孔深符合要求、防止堵孔;②再用高压气通过钻杆,从孔底逐渐向孔口清理钻渣;(5)管棚预注浆管棚安装完毕后,即进入注水泥浆,利用浆液的渗透作用,将周围岩体预先加固及堵住围岩裂隙水,既能起到超前预支护的作用,同时又加强了管棚的强度和刚度。
①注浆设计a、灌注浆液:水泥浆液,地下水丰富时可采用水泥玻璃双液浆;本隧道水泥采用32.5(R)普通硅酸盐水泥,b、注浆参数:水泥浆水灰比为1:1(重量比);注浆压力初压为0.5~1.0MPa,终压为2.0MPa;c、浆液扩散半径:不小于0.5m;d、注浆前应进行现场注浆试验,根据实际情况调整注浆参数,取得钢管棚注浆施工经验;②管棚注浆施工a、注浆配合比合适的浆液配比既能提高浆液的扩散加固范围又能控制浆液的胶凝时间,上述注浆设计中,注浆参数及单根钢管注浆量均已得到,实际施工进浆速度一般为20~30L/min;b、注浆压力每根管的注浆结束与否,不能以时间来判断,而是以注浆压力来控制,当注浆压力持续升高,接近或达到注浆预定压力时,该管注浆才可结束。
注浆初压0.5~1.0Mpa,终压2.0Mpa。
注浆结束后及时清除管内浆液,并用30号水泥砂浆紧密充填,增强管棚的刚度和强度。
c、注浆工艺图d、注浆程序图e、注浆效果评价1)注浆终空压力达到上述要求,且持续稳定在5min以上,视为该注浆孔已满足要求。
2)注浆完毕用铁锤敲击钢管,如相声清脆,说明将夜为充满钢管,需采取补注或重注,如敲击声较哑说明将夜充满钢管。
3)在注浆加固区域钻芯取样,观察注浆填充情况,4)在进行无孔钢管钻孔时观察孔内涌水颜色及涌水量,水颜色如较澄清或夹带水泥渣块,涌水量小于0.4L/min,则注浆效果较好,如涌水为泥浆颜色或涌水量较大时,应补注或重注。
2.3、明洞施工洞口段开挖到隧道基坑底标高后,要立即进行基底地基承载力试验,当地基承载力不小于250MPa时,即可进行按设计要求明洞基础换填,换填材料为C15片石混凝土,待基础混凝土达到一定强度后浇注仰拱混凝土。
仰拱砼达到设计强度的70%以上后,衬砌台车就位并施工明洞洞身段,绑扎边墙及拱部钢筋,外模及挡头模安装,砼输送泵一次连续浇注成形。
外模及挡头模的拉杆利用衬砌钢筋。
仰拱及填充混凝土强度达到5MPa后允许行人通行,强度达到设计强度的100%后允许车辆通行。