相关方需求和期望控制程序
- 格式:doc
- 大小:39.19 KB
- 文档页数:4
1.目的为建立相关方的应对措施,明确包括相关方应对措施相关方规避、相关方降低和相关方接受在内的操作要求,建立全面的相关方管理措施和内部控制的建设,增强抗相关方能力,并为在质量管理体系中纳入和应用这些措施及评价这些措施的有效性提供操作指导。
2.范围本程序适用于在公司质量管理体系活动中应对相关方的所有过程。
3.职责3.1总经理:负责相关方管理所需资源的提供,包括人员资格、必要的培训、信息获取等。
负责相关方可接受准则方针的确定,并按制定的评审周期保持对相关方管理的评审。
3.2管理代表:负责组织相关部门和人员实施相关方的评审,落实跟进相关方评估中所采取措施的完成情况并跟进落实措施的有效性,应对相关方的策划和应对相关方措施的执行和监督。
3.3各部门负责人:参与相关方评估,并按制定相应的措施以规避或者降低相关方并落实执行。
3.4业务部:负责收集服务售后的相关方信息及识别,负责制定相应的措施以规避或者降低相关方并落实执行。
4.定义4.1外相关方:与公司有一切业务往来的人员或公司、供应商、政府部门、第三方认证机构等。
4.2内部相关方:企业内部形成的相关方,例如战略决策相关方、环境相关方、财务相关方、管理相关方、经营相关方等。
4.4外部相关方:由外部影响因素导致的相关方,例如政策相关方、市场需求相关方和业务相关方等。
5.作业内容5.1相关方管理策划相关方管理策划过程中,相关方识别过程应识别包括但不限于以下方面的相关方:a.对服务适用的法律法规、客户要求的变更造成的相关方;b.内部生产过程相关方;c.外部因素相关方(如客户、供应商、市场环境等)5.2建立相关方管理团队5.2.1建立分相关方评估小组在ISO9001质量管理体系实施过程中,由管理代表组织各部门负责人对本公司的相关方识别和评估会,会议过程中应通过集思广益和有效的分析判断下进行,形成《相关方要求和期望评审表》,同时于每年的管理评审会议中进行复评。
5.2.2相关方识别方法⑴询问、交谈;⑵现场观察;⑶查阅有关记录;⑷过程分析法;⑸获取外部信息;(6)问卷调查法;(7)回顾历史数据等5.3相关方评评价准则5.3.1相关方评价由管理代表会同相关部门进行。
组织环境及相关方需求和期望控制程序目的为满足理解组织及其环境的要求,确定与本公司目标和战略方向相关并影响实现管理体系预期结果的各种内部和外部因素,确定与本公司管理体系有关的相关方的需求和期望,并对其进行有效控制,以保证公司管理体系的策划能实现预期的结果。
范围适用于对本公司经营环境内外部因素、相关方的需求和期望的识别与评价。
规范性引用文件下列文件对于本文件的应用是必不可少的。
凡是注日期的引用文件,仅所注日期的版本适用于本文件。
凡是不注日期的引用文件,其最新版本(包括所有的修改单)适用于本文件。
GB/T 19000-2015 质量管理体系基础和术语GB/T 23694-2009 风险管理术语标准术语和定义GSB/T 141.38 风险和机遇控制程序术语和定义组织为实现其目标而具有其自身职能及职责、权限和相互关系的个人或一组人。
组织环境对组织建立和实现目标的方法有影响的内部和外部结果的组合。
组织内部环境是指管理的具体工作环境,影响管理活动的组织内部环境包括:物理环境、心理环境、文化环境等。
组织外部环境是指组织所处的社会环境,外部环境影响着组织的管理系统。
相关方可影响决策或活动,也被决策或活动所影响,或其他自己感觉到被决策或活动所影响的个人或组织。
风险不确定性的影响。
影响是指偏离预期,可以是正面的或负面的。
不确定性是一种对某个事件,甚至是局部的结果或可能性缺乏理解或知识的信息的状态。
通常,风险表现为参考潜在事件(GB/T 23694—2013中的定义,4.5.1.3)和后果(GB/T 23694—2013中的定义,4.6.1.3)或两者组合。
通常,风险以某个事件的后果组合(包括情况的变化)及其发生的有关可能性(GB/T 23694—2013中的定义,4.6.1.1)的词语来表述。
“风险”一词有时仅在有负面结果的可能性时使用。
管理职责 总裁负责组织确定本公司内外部环境因素和相关方需求和期望,批准风险和机会的应对措施。
相关方需求和期望控制程序(IATF16949/ISO9001/14001-2015)1.目的:为保证公司质量、环境的策划能实现预期的结果,用于指导识别、监视并评审与公司质量、环境有关的相关方需求和期望。
2.适用范围:质量、环境所有相关的部门与过程。
3.职责:3.1 品质部:确定相关方需求和期望, 组织各部门进行相关方需求和期望的识别评价、并拟定应对措施,对结果进行审核整理。
3.2各部门:配合进行相关方需求和期望的识别评价、并拟定应对措施。
4.定义:4.1相关方:对公司的决定或行为能够施加影响、或受其影响、或者自身感觉到受其影响的个人或者组织。
5. 工作程序:5.1相关方需求和期望管理5.1.1相关方需求和期望识别与评估:相关方包括但不限于顾客、所有者、组织中的成员、供应商、银行、工会、合伙人、竞争对手或社会团体。
5.1.2在每年的管理评审前,由相关部门负责人进行识别并评估其适用性,具体部门及识别项目如下:1)品质部:组织中的成员、合伙人、供应商、竞争对手。
2)市场部:顾客、竞争对手或社会团体。
3)人事行政部:政府、协会、组织中的成员、供应商、工会、社会团体。
4)仓库/QC部:顾客、供应商、竞争对手或合伙人。
5)工程部:顾客、供应商、竞争对手。
6) 采购部:供应商、竞争对手。
7)财务部:政府、组织中的成员、供应商、银行、顾客。
8)计划部:顾客、供应商、竞争对手。
9)生产部:顾客、供应商、竞争对手组织中的成员。
5.1.3各部门将识别结果登记在《相关方需求和期望识别表》上,提交品管部进行汇总整理。
5.1.4相关方需求和期望监测与更新:管理者代表每年在管理评审前组织一次全面的内外部环境因素识别与评审。
另外各部门在获得内外环境因素信息变化时,应及时告知品管部,由品质部对《相关方需求和期望识别表》进行修订。
6.相关文件:无7.相关记录:7.1《相关方需求和期望识别表》IATF16949相关方需求和期望识别表.xls。
组织环境与相关方要求控制程序(ISO9001-2015)1.0目的为保证公司质量管理体系的策划能实现预期的结果,识别、监视并评审与公司的宗旨、战略方向相关的内外部环境;识别、监视并评审与公司管理体系有关的相关方期望或要求;根据内外部因素与相关方期望或要求,结合本公司已有的优势和劣势,识别出风险和机会;针对识别的风险和机会,策划应对措施。
2.0范围适用质量管理体系所有相关的部门与过程。
3.0定义与术语无4.0职责4.1管理部:确定内外部环境因素和相关方期望或要求。
4.2总经理:批准风险和机会的应对措施。
4.3管理者代表:组织各部门进行内外部环境因素和相关方期望或要求的识别评价、并拟定应对措施,对结果进行审核整理。
4.4各部门:配合进行内外部环境因素和相关方期望或要求的识别评价、并拟定应对措施。
5.0作业流程5.1组织环境管理5.1.1在建立与持续改进质量管理体系时,公司将充分识别理解并考虑那些与公司的宗旨、战略方向相关,并影响公司实现质量管理体系预期结果能力的内部和外部环境。
5.1.2内外部环境要素识别与评估:在每年的管理评审前,由相关部门负责人进行识别并评估其适用性,具体部门及识别项目如下:a)管理部:内部(公司价值观、企业文化、人员能力、知识、服务、业绩表现等),外部(地理位置、法律、竞争、市场、文化、社会和经济环境等)。
b)开发部:内部(产品、人员能力、知识、业绩表现、体系运行、过程能力等),外部(法律、技术、竞争、社会和经济环境等)。
c)总务部:内部(产品、活动、人员能力、知识、服务、业绩表现等),外部(法律、竞争、市场、文化、社会和经济环境等)。
d)管理者代表:内部(战略、知识、人员能力、业绩表现等),外部(社会和经济环境等)。
5.1.3各部门将识别结果登记在《组织内外部环境要素识别表》上,提交管理者代表进行汇总整理。
5.1.4内外部环境要素监测与更新:管理者代表每年在管理评审前组织一次全面的内外部内外部环境要素识别与评审。
对相关方施加影响控制程序引言:在项目管理过程中,项目经理必须与各个相关方保持有效的沟通和合作。
相关方可能包括项目团队成员、项目发起人、执行组织、项目干系人以及其他利益相关者。
针对这些相关方,项目经理需要采取一系列的措施,以确保他们的需求得到满足,并对他们产生积极的影响。
本文将介绍对相关方施加影响控制的程序。
一、相关方分析在项目启动阶段,项目经理应该进行相关方分析。
通过明确了解项目的相关方,项目经理能够识别他们的需求、期望和利益,并制定相应的沟通和合作策略。
相关方分析的步骤如下:2.确定相关方的利益:项目经理需要确定相关方对项目的利益,包括他们对项目成功的贡献以及他们可能引发的威胁。
3.评估相关方的影响力:项目经理需要评估相关方对项目的影响力,包括他们在组织中的地位、权力和资源的控制能力等等。
4.确定相关方的需求和期望:项目经理需要与相关方进行沟通,了解他们的需求和期望,并将其记录下来。
二、制定沟通和合作策略在进行相关方分析之后,项目经理需要制定相应的沟通和合作策略,以确保与相关方之间的有效沟通和良好合作。
制定沟通和合作策略的步骤如下:1.确定沟通目标:项目经理需要明确沟通的目标,包括提供项目信息、获得相关方的反馈和建议等等。
3.设定沟通频率和时间:项目经理需要制定沟通的频率和时间表,以确保定期与相关方进行沟通。
4.建立有效的沟通渠道:项目经理需要建立有效的沟通渠道,包括开设项目网站、设置沟通平台等等,以方便与相关方之间的及时沟通。
5.建立合作关系:项目经理需要与相关方建立良好的合作关系,包括尊重他们的观点、鼓励他们参与项目决策等等。
三、执行沟通和合作策略在制定沟通和合作策略之后,项目经理需要积极执行这些策略,以确保与相关方之间的良好沟通和合作。
执行沟通和合作策略的步骤如下:1.发布项目信息:项目经理需要及时发布项目的信息,包括项目计划、进展情况、风险和问题等等。
2.主动与相关方进行沟通:项目经理需要主动与相关方进行沟通,了解他们的意见和建议,并根据需要做出相应的调整。
对于公司持续提供符合顾客要求和适用法律法规要求的产品和服务的能力,这些相关方具有一定的影响或潜在影响。
依据其影响力大小,确定公司主要相关方为:?a)?顾客和用户;??b)?外部供方与合作伙伴;???c)?公司员工;???d)?公司股东;?e)?政府监管部门;???f)?其它民间组织;?4.5相关方需求和期望的识别和理解?4.5.1各利益相关方的要求可以不同的方式提出。
如:?a)?顾客可通过“顾客特定要求”、顾客工程规范等形式,以及合同约定。
顾客特定要求可从整车厂特殊要求手册、供应商手册、顾客的质量协议、顾客年度采购协议等文件中识别,并确定其中与Q MS相关的要求。
b)?供方、合作伙伴可通过合同或协议约定;?c)?公司员工通过劳动合同、管理制度约定;???d)?公司股东通过公司章程约定;???e)?政府监管部门通过有效的法律法规、通知性文件等体现,识别其中适用的条款要求;???f)?其它民间组织则通过谈判约定。
?4.5.2相关方需求和期望?各部门将识别结果登记在《相关方及QMS要求清单》上,确定哪些要求与QMS相关,提交管理者代表进行汇总整理,作为管理评审的输入。
4.5.3各相关方的要求(包括其要求的变化)不尽相同,公司可采用洽谈、走访、调查、网络搜索等多种方式进行收集和监测。
4.6相关方需求和期望的监测和评审??4.6.1公司应对这些相关方及其要求的相关信息进行监测和评审。
以便于正确理解、协调和持续满足相关方的需求和期望。
4.6.2?管理者代表每年在管理评审前组织一次全面的识别与评审,如发生变化通知综合办应及时更新《相关方及QMS要求清单》。
4.6.3 QMS运行过程中,各部门在获得内、外部环境要素信息变化时,应及时告知管理者代表,由管理者代表通知综合办对《相关方及QMS要求清单》进行更新。
4.7相关方需求和期望的协调和满足?4.7.1公司根据相关方需求和期望测评情况,制定相应协调和控制措施。
4.7.2相关方需求和期望的协调原则??a)?顾客和最终用户或受益人是公司的最重要利益相关方。
对相关方的管理程序范本项目管理是一项复杂的工作,需要对相关方进行有效的管理。
在管理相关方时,需要建立一套程序,以确保与相关方的良好沟通和有效合作。
以下是一个相关方管理程序的范本,包括几个关键步骤和流程。
1. 辨识相关方- 确定项目范围,明确参与项目的相关方。
- 确定相关方的类型:内部相关方、外部相关方、利益相关方等。
- 识别相关方的需求、期望和利益,以及他们对项目的潜在影响。
2. 分析相关方- 进行相关方分析,包括利益分析、优先级分析、权力/利益/影响力矩阵分析等工具和技术。
- 了解每个相关方的需求、期望和利益,并对这些需求进行分类和优先级排序。
- 确定每个相关方对项目成功的潜在贡献和风险。
3. 制定相关方管理计划- 基于相关方分析结果,制定相关方管理计划,明确与每个相关方的沟通和合作策略。
- 确定沟通频率、渠道和形式,并建立有效的沟通机制。
- 确定与相关方之间的合作和支持方式,并建立有效的合作机制。
4. 沟通与合作- 根据相关方管理计划,开展与相关方的沟通和合作。
- 就重要问题和决策与相关方进行沟通和协商,确保他们的意见和建议被充分考虑。
- 及时向相关方提供项目进展报告,确保他们对项目的了解和参与感。
5. 监控与控制- 监测与相关方的沟通和合作效果,确保相关方的需求和期望得到满足。
- 及时识别和处理与相关方的冲突和问题,防止其对项目造成负面影响。
- 根据相关方的反馈和建议,调整相关方管理计划和沟通策略。
6. 评估与改进- 根据项目的情况,定期评估相关方管理的效果和效益。
- 分析相关方管理中存在的问题和困难,并寻找改进的机会和方法。
- 确定并实施相关方管理的改进措施,以提高相关方的满意度和参与度。
以上是一个相关方管理程序的范本,可以根据具体项目的需求和情况进行调整和补充。
一个有效的相关方管理程序可以帮助项目团队与相关方之间建立良好的合作关系,提高项目的成功率和满意度。
1.目的通过识别、监视并评审与公司经营目标,战略方向、质量管理体系有关的各相关方期望或要求,以对其进行以对其进行有效应对,化解可能存在的风险,以有利于达成公司和各相关方的共赢。
2.范围本程序适用于与本公司经营存在一定联系的各相关方。
3.定义相关方是指可以影响、受到或感受到自身会受到某个决策或活动影响的人或组织。
如:顾客(含分销商)、股东、公司员工、供应商、承包商、回收商、银行、政府机构/协会、社会团体、竞争对手等。
4.职责4.1总经办: 为本程序的归口管理部门, 负责组织识别、评审和应对本公司各相关方的需求和期望。
4.2管理者代表: 协助总经办协调各职能部门对相关方要求和期望进行监视、评审和应对。
4.3其它相关部门:在部门职能范围内,配合了解、收集、识别各相关方的要求和期望,并参与评审和执行相应的措施。
5.工作程序5. 1 相关方期望或要求识别5.1 .1 公司各相关方包括但不限于顾客 (含各分销商、网店及最终消费者)、股东、公司员工、供应商、承包商、回收商、银行、政府机构/协会、社会团体、工会、和竞争对手等。
5.1.2对各相关方期望和要求的识别,可通过调查表、访谈、日常工作交往中的电邮/电话等各种方式进行, 对于各相关方清晰的诉求需要/期望, 各职能责任部门应在公司各管理制度/权限下予以应对。
5.1.3在工作过程中,因业务关系,识别出各相关方的需求和期望,凡能够形成书面文件乃至合同文本的, 都应以形成书面文件或合同文本为最好形式。
5.1.4在每年的管理评审前,由相关职能部门负责人进行一次集中识别,具体部门及识别项目大致分工如下:a.总经办:股东、政府机构、社会团体。
b.管理者代表:政府机构、行业协会、合作机构或其他社会团体。
c.市场部门:顾客、竞争对手、政府机构或社会团体。
d.行政人事部:公司员工、工会、政府机构、社会团体。
e.采购部/PMC部/质量部/工程部: 供应商、合作机构成社会团体。
f.设计部门:顾客、供应商、竞争对手或社会団体。
组织环境相关方需求期望控制程序RQ-QES-P-011 目的为满足理解组织及其环境的要求,确定与本公司目标和战略方向相关并影响实现质量、环境、职业健康安全管理体系预期结果的各种内部和外部环境,确定与本公司质量、环境、职业健康安全管理体系有关的相关方需求和期望,并对其进行有效控制,以保证公司质量、环境、职业健康安全管理体系的策划能实现预期的结果。
2 范围适用于对本公司管理体系经营内外部环境、相关方需求和期望识别、监视、评价。
3 职责3.1 企管办:组织各部门进行内外部环境和相关方期望或要求的识别评价、并拟定应对措施,对结果进行监视评价。
3.2 管理者代表:确定内外部环境和相关方期望或要求,批准风险和机遇的应对措施。
3.3 各部门:配合进行内外部环境和相关方期望或要求的识别评价、并拟定应对措施。
4 工作流程4.1总经理提出评价监视的计划,企管办负责组织实施公司质量环境职业健康安全内外部环境分析、评价、监视工作。
通常情况下,每年至少进行一次,每次时间间隔不超过12个月。
如遇到内外部环境变化,可临时组织公司内外部环境分析和评价。
4.2各部门负责根据各自的环境分析职责收集相关数据,进行相应的分析、评价。
4.3企管办负责组织总经理、管理代表和相关部门主管召开评审会议。
通常与管理评审会议一起进行,以对公司所处的环境进行监视评价。
5 作业内容5.1 在建立与改进质量环境职业健康安全管理体系时,公司将充分识别理解并考虑那些与公司的宗旨、战略方向相关,并影响公司实现质量环境职业健康安全管理体系预期结果能力的内部和外部环境影响因素。
这些因素可以包括需要考虑的正面和负面要素或条件,内外部事项可包括但不限于:a) 外部环境考虑国际、国内、地区和当地的各种质量环境职业健康安全法律法规、技术、竞争、市场、文化、社会和经济因素,物理状况和因素。
b) 组织的内部特征或条件,例如价值观、战略方向、文化和能力(如人员,知识,过程,体系),业务活动、产品和服务、绩效等。
相关方需求和期望控制程序(IS09001 : 2015)1.目的为满足ISO 9001: 2015标准的要求,正确理解、协调和持续满足相关方的需求和期望,以实现预期的结果。
2.范围适用于公司对组织相关方包括:顾客、供方、员工和股东及政府监管部门和其它民间组织等的需求和期望的识别、理解、分析、评价和协调、控制管理。
3.职责总经理办公司为本程序的归口管理部门。
负责相关方需求和期望控制程序文件的修编管理和组织实施。
人力行政部负责公司员工和股东及政府监管部门和其它民间组织等的需求和期望的监测、分析、评价和协调、控制。
营销部负责产品和服务的用户和顾客的需求和期望的监测、分析、评价和协调、控制。
采购部负责外部供方需求和期望的监测、分析、评价和协调、控制。
技术质量部负责用户和顾客、政策法规和政府监管部门、其它民间组织的需求和期望的评价和协调、控制生产部负责用户和顾客、政策法规和政府监管部门、周边居民和其它民间组织的需求和期望的评价和协调、控制。
4.工作要求工作程序人力行政部编制提交“相关方需求和期望分析、评价和控制、管理计划”,经管理者代表审核,总经理批准后组织实施。
相关部门按要求收集相关信息和数据,进行相应的需求和期望分析、评价,提交评价结果和协调控制措施。
人力行政部组织相关方需求和期望分析、评价会议,总经理、管理者代表和相关部门主管参加审议。
人力行政部根据会议审议结果,汇总编制相关方需求和期望满足情况分析评价报告,制定协调、控制管理措施。
报经总经理签批后实施。
相关方需求和期望分析、评价时机选择a.通常在质量管理体系策划和管理评审认为必要时进行;b.在组织宗旨、战略、内外部环境、组织及其背景、相关方的需求和期望发生重大改变时进行。
评价人员参与相关方需求和期望分析、评价、控制管理的人员应为相关方需求和期望评价管理知识培训合格的部门主管。
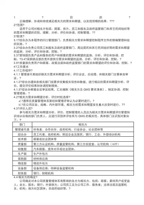
组织相关方的确定公司确定对本公司质量管理体系有影响的各方为相关方。
包括:顾客; 最终用户或受益人;业主、股东;银行;外部供方;公司员工及为公司工作、服务者;法律法规及监管机关、机构;地方社区团体;非政府组织等。
IATF16949质量保证体系及相关方管理程序背景IATF是一种全球广泛认可的质量管理体系,特别适用于汽车行业。
实施IATF质量保证体系可以帮助组织提高产品质量、降低成本、增强顾客满意度,并有助于满足客户和监管机构的需求。
目的本文档的目的是介绍IATF质量保证体系及相关方管理的程序,以帮助组织了解和遵守相关的要求和规定。
IATF质量保证体系IATF质量保证体系是基于ISO 9001标准的扩展和附加要求的集合。
它包括一系列流程和程序,旨在确保组织能够持续提供符合客户要求的产品和服务。
以下是IATF质量保证体系的关键要素:1. 质量管理体系:建立和维护符合ISO 9001标准的质量管理体系,包括流程、程序和记录。
2. 质量目标和计划:制定和跟踪实现质量目标的计划,并对计划进行定期评审和更新。
3. 风险管理:识别和评估质量风险,并采取相应的控制措施来降低风险。
4. 审核和评估:进行内部审核和外部评估,以验证和持续改进质量管理体系的有效性。
5. 管理评审:定期召开管理评审会议,以评估质量目标的实现情况,并确定改进机会。
6. 不符合管理:建立不符合管理流程,包括识别、记录、调查和纠正不符合的措施。
7. 供应商管理:与供应商建立明确的质量要求,并定期评估和监控供应商的性能。
相关方管理程序除了质量保证体系,组织还应实施相关方管理程序,以满足IATF对相关方的要求。
以下是相关方管理程序的关键要素:1. 相关方识别:识别与组织相关的各种相关方,包括顾客、供应商、员工、股东等。
2. 相关方需求:了解各个相关方的需求和期望,确保组织能够满足这些需求。
3. 相关方沟通:建立有效的沟通渠道,与各个相关方进行定期的沟通和反馈。
4. 相关方参与:鼓励相关方的参与和参与度,例如通过召开顾客投诉处理会议、供应商评估会议等。
5. 相关方评估:定期评估相关方的满意度和期望的实现情况,以及与相关方关系的有效性。
结论通过实施IATF16949质量保证体系和相关方管理程序,组织可以提高产品质量,增强顾客满意度,并获得在汽车行业中的竞争优势。
相关方需求和期望控制程序ZD-QP-56-40第1版第0次更改1 目的为满足ISO9001:2015标准4.2的要求,确定与本公司质量管理体系有关的相关方及其要求,进行有效控制。
2 适用范围适用于与本公司质量管理体系有关的相关方。
3 职责3.1 管理层为本程序的归口管理部门,负责组织本公司的相关方的分析与评价。
4 工作程序4.1组织应识别与公司质量管理体系有关的潜在相关方一顾客; .一业主, 股东;一银行;一外部供应商;一雇员及其它为组织工作者;一法律法规及监管机关;一地方社区团体;一非政府组织。
4.2确定这些相关方的要求,可包括:一顾客对事物的要求,如符合性,价格,安全性;一已与顾客或外部供应商达成的合同;一行业规范及标准;一许可, 执照或其它授权形式;一条约, 公约及草案;一和公共机构及顾客的协议,一组织契约合同的承担义务。
4.3为了解相关方的需求及期望,组织可进行下列活动:( 1 ) 通过下列方式收集信息:一头脑风暴;一游说和网络;一水平对比;一主动调査;一监视顾客需求、期望及满意。
(2)通过以下方面建立确定相关性的准则:一对组织绩效或决策的潜在影响或损害;一利益相关方产生风险及机遇的能力;一被组织决策或活动影响的能力。
(3) 组织需建立相关的准则, 并利用该准则, 判定利益相关方及其相关要求。
(4)进行策划时(本标准第6章的要求),应考虑以上所述活动中获得的信息。
(5)组织应意识到各利益相关方及其要求可能是不断变化的,因此应定期进行监控及评审5 相关文件无6记录6.1相关方的需求和期望清单。
相关方需求和期望控制程序改正日期
页码3/3
6.3识别相关方的需求和期望
组织各部门人员共同参与对这些确定下来的相关方其对本公司的需求和期望进行识别与登记,并将讨论结果登记录入《相关方需求和期望识别清单》。
6.4相关方的需求和期望的监视和评审
组织各部门人员共同参与对这些相关方需求和期望的变更及达成情况进行监视和评审,并将讨论结果登记录入《相关方需求和期望识别清单》。
各部
门③相关
方需
求和
期望
示例
6.5相关方需求和期望示例
体系④记录
存档
7.1体系负责保存公司相关的记录。
记录控
制程序
XXX-
QEP-02
相关文件:
《记录控制程序》 XXX-QEP-02 相关记录:。
组织环境和相关方要求管理控制程序一、组织环境和相关方要求的概念1.组织环境:组织环境是指组织所处的外部环境,包括政府政策、法律法规、市场竞争、经济形势等。
组织环境的变化会对组织的运作产生重要影响,因此,了解和适应组织环境是组织成功发展的关键。
2.相关方要求:相关方要求是指组织外部的利益相关者对组织的期望和需求。
相关方包括股东、员工、顾客、供应商、政府、社会公众等。
满足相关方要求是组织可持续发展的基础,因此,了解和平衡相关方要求是组织成功的重要因素。
二、管理控制程序的重要性1.适应组织环境:组织环境的变化会对组织的运作产生重要影响,因此,组织需要建立管理控制程序来及时了解和适应组织环境的变化。
通过管理控制程序,组织可以及时更新战略目标和计划,使组织能够更好地适应外部环境的变化。
2.满足相关方要求:满足相关方要求是组织可持续发展的基础。
组织需要建立管理控制程序来了解和平衡相关方要求,确保各方利益得到充分的体现。
通过管理控制程序,组织可以建立有效的沟通渠道,及时了解相关方的期望和需求,并采取相应措施满足这些要求。
三、管理控制程序的实施步骤1.环境分析:组织需要进行环境分析,包括政府政策、市场竞争、经济形势等方面的分析。
通过环境分析,组织可以了解和评估组织所处的外部环境,为制定战略目标和计划提供依据。
3.目标制定:根据环境分析和相关方要求,组织需要制定明确的战略目标和计划。
目标制定应该具体、可衡量、可实施,并与组织的长期发展目标相一致。
4.监测和评估:组织需要建立监测和评估机制,定期对组织的运作情况进行跟踪和评估。
可以通过制定绩效指标、建立工作报告、进行审计等方式进行监测和评估。
监测和评估的结果可以为组织的决策提供依据,及时调整和改进组织的运作。
5.沟通和反馈:组织需要建立有效的沟通渠道,及时向相关方反馈组织的运作情况和成果。
可以通过报告、会议、媒体等方式向相关方传递信息,增强沟通的透明度和效果。
综上所述,组织环境和相关方要求管理控制程序对组织的成功发展至关重要。
相关方需求和期望控制程序
1 目的
为保证公司的管理体系的正常运行,通过对管理体系可能产生影响的相关方进行控制管理,以达到控制产品质量和环境污染的目的。
2 范围
适用于与公司管理体系有关的、涉及相关方的所有相关部门。
3 职责
3.1品质部:负责对进入公司的外来人员的环境管理工作和周围居民的协调管理工作,以
及与上级相关部门的联系工作;
3.2采购部:负责对采购原材料及辅材料的相关方进行评价和控制;
3.3研发部:负责组织评审顾客对质量方面的要求;
3.4品质部:负责参与评审顾客对质量方面的要求;
3.5 管理者代表:负责组织各部门进行内外部相关方需求和期望的识别和评价,并拟定应
对措施,对结果进行审核、整理。
4 工作流程具体要求
4.1 公司的相关方包括但不限于:供应商、顾客、最终用户、监管机构、政府、银行、合
作伙伴、员工、社会团体、行业协会等;
4.2 公司每年定期由相关部门进行识别及评估其适用性,具体识别与评估内容如下:
管理者代表:所有者、合作伙伴、竞争对手或社会团体;
行政部:员工代表、附近企业和居民、工会;
研发部:顾客、竞争对手或社会团体;
资材部:供应商、竞争对手或社会团体。
4.2.1 各部门将识别结果登记在《相关方需求和期望识别表》上,提交管理者代表进行汇
总整理;
4.2.2 相关方期望和要求检测与更新:管理者代表每年在管理评审组织一次全面的内、外
部环境要素识别与评审;
4.2.3 各部门在获得内、外部环境要求变化时,应及时更新《相关方需求和期望识别表》,
并提交管理者代表进行汇总。
4.3 采购控制
4.3.1 采购在对相关方进行评价时,不但要从资质、信誉、质量等方面进行考虑,而且还要考虑所供物料的环境影响因素,在质量、价格、信誉等都符合的条件下,应优先选择环境管理好的合格相关方;
4.3.2 合同签订前,必要时在合同中明确规定环境保护要求的有关条款及赔偿措施,以及向相关方宣传公司质量方针;
4.3.3 采购的物料(特别是危险化学品)在装卸、运输过程中要采取必要的防护措施,以防渗漏、爆炸、流失及二级污染的措施;
4.3.4 对危险化学品,特别是首次采购的原料,由资材部向相关方索要危险化学品的MSDS,对危险化学品的性能和环境安全进行控制和预防。
4.4 顾客要求管理控制
4.4.1 研发部在服务过程中,在对顾客信息的分析研究中,在注意产品质量的同时,应充分考虑顾客对环境方面的要求,并以此不断改进,提高产品的性能;
4.4.2 在接收合同/订单时,应充分考虑环境影响因素。
4.5 外来人员的管理控制
4.5.1 保安负责对外来人员和车辆进出厂门的登记,对进入生产区域的外来人员须由公司相关人员带领;
4.5.2 对临时工、外来安装施工人员及来公司参观的外来人员,负责单位应主动说明公司的安全、环保要求,以使其自觉遵守公司的安全、环保要求;
4.5.3 对进入厂区的外来人员,相关单位应主动说明公司的安全、环保要求,并进行督促、检查。
4.6 上级相关部门和相邻单位
4.6.1 行政部负责同上级相关部门,如环保局、消防大队等,及时了解有关的信息,负责上级部门来公司检查、验收等接待汇报工作;
4.6.2 行政部负责收集、整理相邻单位等相关方的合理抱怨、投诉和要求,并予以答复,对合理抱怨、要求应转给相关部门予以处理,若部门不能单独处理,应向公司领导反馈,
直到问题的圆满解决。
4.7 每次管理评审时,管理者代表汇总企业内、外部环境要素情况及相关方的期望与要求
的相关文件,并提交管理评审。
5 参考文件
5.1 参考文件
无
5.2 记录
5.2.1 《相关方需求和期望识别表》
5.2.2《来访人员登记表》
5.2.3《车辆进出登记表》
6 持续改进
本程序实施的效果符合性通过管理评审审核后实施纠正和验证。
7 流程图
相关方需求和期望控制程序流程图。