大前庭导水管综合征
- 格式:ppt
- 大小:3.38 MB
- 文档页数:26
大前庭导水管综合征临床分析赵远新【摘要】目的探讨大前庭导水管综合征(LVAS)的发病、临床表现及防治措施.方法对25例经高分辨率CT证实为双侧LVAS患者的诊疗过程进行回顾性分析.结果25例患者全部有严重的听力损失,15例听力有波动性,3例有头颅外伤史.在CT图像上,23例双侧和1例单侧有前庭导水管扩大.MRI图像上,5例双侧、1例单侧内淋巴管和内淋巴囊均有扩大.急性发作期患儿经过营养神经、扩张血管、糖皮质激素治疗,听力提高,达到或接近发作前水平.结论 LVAS是一种独立的疾病,极易误诊,对临床上有波动性进行性听力下降、轻微的头颅外伤引起严重的听力下降的患者或声发射测定结果波动较大的感音神经性聋患者,应常规进行颞骨高分辨率CT扫描,以明确诊断,对已经证实的患者应积极进行干预治疗,尽可能地保存患者的残余听力.【期刊名称】《中国医药指南》【年(卷),期】2010(008)003【总页数】2页(P11-12)【关键词】大前庭导水管综合征;听觉丧失;高分辨率CT【作者】赵远新【作者单位】广东省佛山市第一人民医院耳鼻咽喉科,528000【正文语种】中文【中图分类】R764.73大前庭导水管综合征(large vestibular aqueductsyndrome,LVAS)是以前庭导水管扩大伴有感音神经性耳聋、耳鸣、眩晕等一系列症状为特征的一种疾病,是儿童耳聋的主要原因之一,是一种常见的先天性内耳畸形,约占先天性内耳畸形的31.5%[1],其发病率之高已引起临床医师的重视。
但由于该病发病机制复杂,早期诊断和治疗尚缺乏特异有效的方法,目前仍是耳科领域的难治性疾病之一。
随着高分辨率内耳CT的广泛应用,发现以前许多原因不明的先天性聋系先天性内耳畸形所致,而LVAS则是临床最常见的内耳畸形之一,约占儿童和青少年感音神经性聋的1.5%。
现报道我们搜集的25例患儿的临床资料,并结合文献复习对本病的诊断和防治措施进行探讨。
大前庭水管综合征及其相关的基因—SLC26A4赵亚丽翟所强王秋菊中国人民解放军总医院耳鼻咽喉研究所(北京100853)临床和流行病学研究表明,每1000名新生儿中就有1名先天性耳聋的患儿。
大前庭水管综合征(largevestibularaqueductsyndrome,LVAS)是先天性耳聋的一种。
1978年,Valvassori和Clemis[1]在对3700例颞骨连续分层摄片中发现,有50例前庭水管扩大,并将其命名为大前庭水管(dilatedvestibularaqueduct,DVA),又将临床上伴感音神经性听力损失等症状者称“大前庭水管综合征”。
近年,随着CT、MRI以及分子遗传学的发展,对此病的认识已经从影像学诊断、临床表现、发展到了分子诊断的水平。
1大前庭水管综合征的临床表现、发病机理及诊断大前庭水管是儿童感音神经性聋最常见的内耳畸形,由其导致的大前庭水管综合征是一种独立性疾病,除了前庭水管扩大外,不合并其它畸形,属于非综合征型耳聋。
其临床表现为波动性感音神经性听力损失,多呈进行性下降。
可从出生后至青春期这一年龄段内任何时期开始起病,但多数为出生后几年内发病。
发病突然或隐匿,通常之前有感冒、轻微颅外伤或其他使颅内压增高的病史。
约81%-94%的患者为双侧发病,单侧发病者少见[2]。
听力受损以高频为主,听力图多为下降型,少数为平坦型,无一例为上升型[3]。
听力下降的程度与前庭水管的大小无关,可表现为从接近正常到极重度聋。
并且,双耳听力可不对称。
大多数患者仅表现为听力损失,只有少数患者伴有前庭症状,约占29%,但有人认为前庭症状少见可能与发病人群多为幼儿有关[4]。
目前,关于前庭水管扩大导致感音神经性聋的致病机理还不是很清楚,通常有三种假说:(1)内淋巴液返流学说,前庭水管扩大时,往往同时伴有内淋巴管和内淋巴囊的异常扩大,突然的脑压变化,迫使两层脑膜间内淋巴囊内容返流入耳蜗,囊内高渗内淋巴进入耳蜗基底周,损伤神经感觉上皮,产生感音神经性耳聋。
前庭性综合症前庭功能紊乱与美尼尔综合症的区别前庭功能紊乱是内耳前庭受到过度刺激而产生.由于坐车,船及飞机不规则的颠簸引起,使情绪紧张,焦虑不安或嗅到不良气味,亦为诱发因素.表现为:眩晕,眼球震颤,单侧耳聋伴耳鸣,或失平衡状态,步态障碍,复视,构音不清,共济失调,单侧轻瘫等.。
美尼尔综合症为一突然发作的非炎性迷路病变,具有眩晕、耳聋、耳鸣及有时有患侧耳内闷胀感等症状的疾病。
多为单耳发病,其发病原因不明,男女发病率无明显差异,病人多为青壮年,近年亦有儿童病例报告,病程多为数天或周余。
关于病因、学说甚多,尚无定论,如变态反应、内分泌障碍、维生素缺乏及精神神经因素等引起自主神经功能紊乱,因之使血管神经功能失调,毛细血管渗透性增加,导致膜迷路积水,蜗管及球囊膨大,刺激耳蜗及前庭感受器时,引起耳鸣、耳聋、眩晕等一系列临床症状。
但发作时意识常清醒。
此病不经过治疗,症状可缓解,虽可反复发作,发作时间间隔不定,但也有发作一次不再发作者。
从这两种病况来看,还要查清你叔叔的具体情况,建议去医院查下,对症下药才能治好病。
大前庭综合症是哪里出了问题?好治疗吗大综合征即大前庭导水管综合征,属于遗传性疾病,以患者耳部前庭导水管先天性扩大为主要特征,一般在2岁左右开始发病,表现为听力波动性下降,在正常状态下基本满足患者的基本语言交流,在感冒、发烧等疾病发生时听力下降会加重,个别病人会有突发性耳聋,随着年龄增长,其听力逐步下降,最终可导致全聋,目前尚无有效的治疗方法。
大前庭导水管综合征目前并没有有效的治疗方法,是一种先天性疾病,属于常染色体隐性遗传。
主要发生于两岁以后的儿童,表现为感冒之后听力逐渐下降。
严重可以导致全聋,可以伴随有发作性的眩晕。
在发病早期发现听力下降时,要尽早的佩戴助听器,尽可能的挽留早期的听力损失,一旦发展为全聋,建议直接做人工耳蜗植入术,手术后也需要配合一定时间的语言训练才能够有效的缓解。
有的时候也会选择手术治疗,但是多年的尝试,表明手术治疗的效果很差。
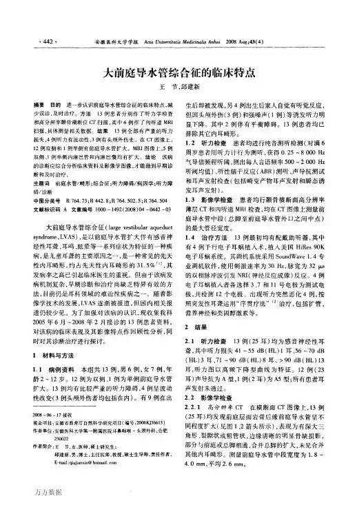
万方数据安徽医科大学学报ActaUniversitatisMedicinalisAnhui2008Aug;43(4)・443・图1扩大的前庭导水管呈深大三角形图2扩大的前庭导水管呈裂隙状2.2.2MRI检查在MRI图像上可清晰显示出扩大的内淋巴管和内淋巴囊(骨内、外两部分)。
横段面显示扩大的淋巴囊(见图3、4箭头所示)呈条弧形或椭圆形高信号影贴近于小脑半球表面,其前端内淋巴管增粗。
前庭导水管扩大的患者可合并前庭和(或)半规管的畸形,最常见的是前庭总角扩大和半规管短小:本组有2例(4耳)有此表现。
图3宽大的内淋巴囊图4内淋巴囊与前庭直接相通2.3治疗结果配戴助听器后,尚有残余听力的5例能进行简单的交流,另8例并未达到满意的效果。
4例电子耳蜗植入者,有1例电极未能完全植入,其余3例均完全植人;而且术中有2例出现外淋巴液搏动,还有2例出现井喷现象。
术中监测电极阻抗正常。
术后1月开机,全部病例均有听觉反应,电极阻抗正常,未完全植入者15号电极NRI未能引出,检出率为91.67%。
经几次开机调试后,自由声场纯音测试言语频率平均听阈值为40dBHL,较术前明显降低。
4例患者用“序贯疗法”治疗后,按2005年济南会议上突发性聋的诊断治疗指南中疗效评定标准进行评定,结果为:痊愈0例、显效1例、有效2例和无效1例。
3讨论由于对LVAS的认识有限,早期诊断和治疗还不够理想。
目前认为其病因和发病机制主要存在两种学说,一与胚胎早期内淋巴管发育障碍有关,二与遗传因素有关,属于常染色体隐性遗传或x连锁遗传,56%的患者伴有PDS基因序列的改变。
3J。
本资料显示所有患者均有严重的感音神经性耳聋,其原因分析如下:①正常情况下,内耳由狭窄的前庭和耳蜗导水管来迅速缓解升高的颅内压。
②当前庭导水管扩大而耳蜗导水管正常时,扩大的内淋巴导水管可能使内淋巴囊内的高渗液逆流到蜗管的基底回和前庭,损伤其感觉神经上皮,引起毛细胞退行性变,导致感音神经性聋。
大前庭水管综合征误诊分析标签:大前庭水管综合征;误诊;分析大前庭水管综合征(LV AS)是一种较常见的内耳先天性畸形,可导致儿童时期不明原因的听力损失,特别是在受到外力时。
临床上常常忽视先天因素,仅考虑由外伤造成而影响了诊断与治疗,且更易扰乱耳聋医疗鉴定结果。
通过对以下病例的分析,并结合相关文献,以期提高对该病的进一步认识。
1 病历摘要患者,女,25岁。
外伤后右耳听力下降1 d。
既往体检,无听力下降病史。
双侧外耳无畸形,外耳道清洁,鼓膜完整,标志清。
行电测听检查,右耳BC:70-80-70-70 dB;AC:70-75-60-60 dB;左耳正常。
双耳鼓室压呈A形。
按外伤造成的神经性耳聋治疗15 d。
复查电测听,未见好转。
行颞骨水平CT检查发现颞骨岩部后缘骨缺损边缘清晰、锐利,内端与前庭或总脚直接相通(图1),再次追问病史,承认幼年即有听力下降,此次外伤并没加重耳聋,最终诊断为LV AS。
肇事方不承担法律责任,维护了法律的尊严。
图1 患者颞骨水平CT图(显示右侧颞骨岩部后缘出现边缘清晰、锐利的骨质缺损区,左侧正常)2 讨论LV AS是一种较常见的内耳先天性畸形,是内淋巴管的发育受到遏制和畸变的结果,可独立存在,但约有60%的病例可伴有其他内耳畸形。
1978年由Valassori 首先提出此命名[1],国内到1995年才见报道。
其临床表现为进行性加重或波动性听力障碍,且有不同程度的眩晕和平衡障碍等。
前庭水管(V A)位于前庭和内淋巴囊之间,起于前庭内壁并向后延伸约1 cm,开口于后颅窝岩锥后面。
内淋巴管行进于V A内,与内淋巴囊一起在出生后随着后颅窝的扩展迅速增大,4岁时达到成熟。
胚胎期V A较短直和较成熟期宽大,以后逐渐变短长,呈J形。
如果在早期发生影响内耳的胚胎发育,则可使V A停留在胚胎期的宽大状态[2]。
LV AS的病因目前尚不清楚。
潜在性分子缺陷的异常表达是其遗传学基础,感染是其主要诱因。
英文缩略词表英文缩写 英文全称 中文名称LV AS large vestibular aqueduct syndrome 大前庭水管综合征 VEMP vestibular evoked myogenic potential 前庭诱发的肌源性电位 SVV subjective visual vertical 主观垂直视觉检查 PTA pure tone audiometry 纯音测听SN Spontaneus nystagmus 自发性眼震CP canal paresis 轻瘫指数OTR ocular tiltreactiong 眼球偏斜反应学位论文原创性声明和版权使用授权书学位论文原创性声明本人郑重声明:所呈交的学位论文,是本人在导师的指导下,独立进行研究工作所取得的真实成果。
除文中已注明引用的内容外,本论文不含任何其他个人或集体已经发表或撰写过的作品成果。
对本论文的研究做出重要贡献的个人和集体,均已在文中以明确方式标明。
本人完全意识到本声明的法律结果由本人承担。
作者签名(手写):__________ 导师签名(手写):_______________________年____月____日 ____________年____月____日学位论文版权使用授权书本学位论文作者完全了解学校有关保留、使用学位论文的规定,同意学校保留并向国家有关部门或机构(如国家图书馆、中国学术期刊电子杂志社的《中国优秀博硕士学位论文数据库》、中国科学技术信息研究所的《中国学位论文全文数据库》等)送交论文的复印件和电子版,允许论文被查阅和借阅。
本人授权福建医科大学可以将本学位论文的全部或部分内容编入有关数据库进行检索,可以采用影印、缩印或扫描等复制手段保存和汇编本学位论文。
(保密的学位论文在解密后适用本授权书)作者签名(手写):__________ 导师签名(手写):_______________________年____月____日 ____________年____月____日第一部分基础篇前庭水管是一微小骨管,位于颞骨岩部中,呈逆转的J型,可分为近侧段和远侧段两部分。
靠外侧,可选择引导器经右侧入路,如遇心脏右旋等特殊情况宜选择引导器经左侧入路[6-8]。
Nuss手术作为一种微创方法治疗小儿漏斗胸具有创伤小、切口小、手术时间短、出血少、术后恢复快等多重优点,对对称型患者近、远期效果均良好。
非对称型患者可采用个性化钢板形状,必要时辅以其他治疗手段,以达到较好矫治效果。
一些特殊及重度不对称型漏斗胸患者,实施N uss矫形术时应慎重[9-10]。
4参考文献112 Nu ss D,Kelly R E J r,Croitoru D P,et al.A10-y ear review ofa minimally invasive tech nique for the cor rection of pectusexcavatum[J].J Pediatr Surg,1998,33(4):545-552.122 胡廷泽.漏斗胸外科治疗:30年406例经验回顾[J].中华小儿外科杂志,2005,26(8):393-396.132 Park H J,Lee S S,Lee C S,et al.Th e Nuss procedure for p ectus excavatum:evalu ation of tech niques an d early r esults on322patients[J].Ann T horac S urg,2004,77(1):289-295.142 Watanabe A,Watanabe T,Obam a T,et al.T he use of a lateral s tabilizer increases th e in ciden ce of w ound trouble follow ing th eNu ss procedure[J].Ann T horac Surg,2004,77(1):296-300.152 Ohno K,M orotomi Y,U eda M,et parison of the Nuss procedure for pectu s excavatu m b y age and uncomm on complication s[J].Os aka City M ed J,2003,49(2):71-76.162 Uemura S,Nakagaw a Y,Yos hida A,et al.E xperience in100 cases with the Nu ss procedure usin g a tech nique for stab ilization of the pectus bar[J].Pediatr Su rg Int,2003,19(3):186-189. 172 H aecker F M,Bielek J,von S chw einitz D.M inim ally invasive repair of pectus excavatu m(M IRPE)-the Bas el ex perience[J].Sw iss S urg,2003,9(6):289-295.182 郁珲,马海涛,倪斌,等.漏斗胸不同手术方式的比较[J].中华实用诊断与治疗杂志,2009,23(2):127-130.192 Boehm R A,M uensterer O J,Till paring minimally invasive fun nel chest repair vers us the con ventional technique:an outcome analysis in children[J].Plast Reconstr S urg,2004,114(3):668-673.1102 许金生,宋继东,付天泽.22例漏斗胸的外科治疗[J].中华实用诊断与治疗杂志,2008,22(9):703-704.收稿日期:2009-08-31修回日期:2009-12-16(本文编辑:徐小红)大前庭水管综合征9例报道郭立忠,任萍1摘要2 目的:探讨大前庭水管综合征的临床特点,以减少误诊和及时治疗。
双侧大前庭导水管综合征患者的HRCT及MRI特点分析发表时间:2018-04-04T16:22:43.873Z 来源:《健康世界》2018年1期作者:王玥刘丽娜石岩峰宋杨曲向东[导读] 大前庭导水管综合征,简称LV AS,是一种能够导致患儿耳聋的严重先天性疾病。
这种疾病的病因是一种比较严重的先天性内耳畸形。
大庆龙南医院黑龙江大庆 163453摘要:目的:对LVAS的在临床方面的特点,和核磁共振3D成像方面的特点。
方法:对14例患者进行内耳道重建,以及临床研究。
结果:14位患儿的HRCT结果是所有患儿的VA均呈现出喇叭或者裂隙样的扩大。
结论:HRCT是准确诊断LAVS的重要手段,经过三维重建之后,整个内耳道的显示更为直观。
关键词:大前庭导水管综合征;高分辨率体层摄影技术;3D-超快速循环稳态进动成像;内耳道三维重建大前庭导水管综合征,简称LVAS,是一种能够导致患儿耳聋的严重先天性疾病。
这种疾病的病因是一种比较严重的先天性内耳畸形。
这种疾病在1978年被证实列为一种先天性遗传疾病。
而且,经过研究发现,当这种疾病发现的时候,还会有其他的疾病发生,具体发病原因尚且不清楚。
这种疾病的临床表现是患儿会在婴幼儿时期出现耳聋和晕眩反应。
其中耳聋的性质为波形性感音神经性耳聋。
这种情况出现之后,听力上会出现出现波动。
听力波动下降之后就变成了重度耳聋,甚至最终听力丧失。
在过去,影像技术的不发达,所以对于这种疾病的诊断率不高,但是现在却因为影像学技术的发展而能够得到足够的确诊资料。
1 资料与方法1.1 一般资料收集一定数量的临床确诊双侧LVAS的患儿的诊断标准进行判断。
此次收集的案例数量为14例。
这其中男孩6例,女孩8例,年龄均在1岁至19岁之间。
首次发病的年龄则是从出生到十二岁的时间。
首次就诊年龄平均在3.6岁。
1.2 影像学检查1.2.1 HRCT扫描本次扫描使用的设备是GE light Speed 64层螺旋CT扫描机。