四年级语文下册第十五课-凡尔纳
- 格式:doc
- 大小:444.50 KB
- 文档页数:4
时间的作文500字时间的作文500字(精选111篇)在平平淡淡的日常中,大家都跟作文打过交道吧,作文是一种言语活动,具有高度的综合性和创造性。
那要怎么写好作文呢?下面是小编为大家整理的时间的作文500字,仅供参考,欢迎大家阅读。
时间的作文500字篇1发芽的柳枝带走冬的寂静;垂露的荷花带走春的芬芳;饱满的果实带走夏的炎热;飘零的雪花带走秋的凉爽——四季就这样轮回着,时间也这样消逝着。
我们从婴儿成长到阳光向上的少年;桃花心木从不起眼的小树苗长成高大挺拔的大树。
我们是否感念过时间对于这一切的帮助,时间可以创造一切,亦可以摧毁一切。
短短的几十秒或是几秒,就可以让汶川的地震,日本的大海啸发生。
时间是多么美好而又丑恶呢?时间是个抽象的概念,来无影,去无踪,看不见,摸不着。
但这是几千年来永恒的主题,古今有多少不同的文人墨客对时间却有着同样的怀念:文嘉的“朝看水东流,暮看日西坠。
”朱熹的“少年易老学难成,一寸光阴不可轻。
”陶渊明的“及时当勉励,岁月不待人。
”不仅他们,我们也是这样。
当你边写作业边说话时,你是否觉得时间已经从你的唇齿间悄悄溜去,当你上课时看闲书时,你是否感觉时间已经从字里行间中悄悄逃走,等我们也和朱自清年龄时,从不珍惜时间的你也会发出:”时间都去哪儿了?你能告诉我们吗?“你·不珍惜它,它怎能好好对你。
它也只能让你虚度一生罢了。
我们现在的努力,是为了百年之后的自己留在世界上的,不只是名字,还有成就,为的是古稀之时不抱怨时间的匆匆。
时间对待所有人都是公平的,它不会多施舍给某一个人几秒钟,所以,我们更要珍惜现在的“青葱时代”。
时间的作文500字篇2俗话说得好:“一寸光阴一寸金,寸金难买寸光阴。
”人们常用这句话来感叹时间的宝贵和时光飞逝。
我有时会问时间:“为什么你过得这么快,不能慢一点儿吗?”时间回答我:“你觉得快是在干什么的时候?如果你一直觉得这么快,你可能是走在明和暗两条路之中的一条。
”我接着问:“我知道你要和我说的道理,可你并没有回答我的问题,为什么你会一去不复返呢?”它答道:“是为了惩罚那些不懂得珍惜我的人。
《海底两万里》复习资料整合【必备知识梳理】一、必知文学常识儒勒·凡尔纳(1828-1905) , 法国著名的科幻和探险小说家,被誉为“科学时代的预言家”“现代科学幻想小说之父”。
代表作有《海底两万里》《气球上的五星期》《地心游记》《机器岛》《漂逝的半岛》《八十天环游地球》等。
《海底两万里》是凡尔纳的“海洋三部曲”中的第二部(第一部是《格兰特船长的儿女》,第三部是《神秘岛》) , 主要讲述“诺第留斯号”潜艇的故事。
《海底两万里》以第一人称(阿龙纳斯教授)的角度叙述。
二、主题思想提炼《海底两万里》描绘的是人们在大海里的种种惊险奇遇。
美妙壮观的海底世界充满了异国情调和浓厚的浪漫主义色彩,体现了人类自古以来渴望上天入地、自由翱翔的梦想。
小说不但能激发人们对科学的兴趣,而且赞扬了像尼摩船长等具有反抗精神的战士形象,表现了他们的社会正义感和崇高的人道主义精神。
三、艺术特色归纳1. 构思巧妙,情节惊险。
主人公先后经历了搁浅、土人围攻、同鲨鱼搏斗、冰山封路、章鱼袭击等险情。
感人的场面让人难忘,恐怖的场面同样让人触目惊心,甚至更刺激人的神经,以至于读过之后还念念不忘,好像身临其境。
2. 科学与幻想巧妙结合。
潜艇在大海中任意穿梭,美妙壮观的海底世界充满了异国情调和浓厚的浪漫主义色彩,体现了人类自古以来渴望上天入地、自由翱翔的梦想。
四、经典情节概括1. 十次遇险第一次遇险——遭遇角鲨:潜艇航行到太平洋时,在海底森林进行一场狩猎,遇到一对角鲨。
全体人员伏倒在地,角鲨视力不好,没看到他们,逃过一劫。
第二次遇险——搁浅:潜艇在驶进波罗阿尔岛的时候,意外触礁搁浅,借助五天后太平洋的涨潮,返回海洋。
第三次遇险——土著人围攻:潜艇搁浅后,船上的人到附近陆地觅食休憩,遭到土著人围攻。
船长给潜艇的铁扶梯通了电,土著人无法登上潜艇,他们遭到电击后纷纷逃跑。
第四次遇险——与鲨鱼搏斗:潜艇航行到印度洋时,到锡兰采珠场参观,为了救被鲨鱼攻击的印度采珠人,尼摩船长与鲨鱼搏斗。
《海底两万里》真题精练(单一题)-备战2024年中考语文名著阅读考点梳理+真题演练专题04 《海底两万里》真题精练1.(2023·江苏淮安·校联考二模)阅读时为求更高的效率,有意忽略与阅读目的无关或自己不感兴趣的章节。
如果你想要感受《海底两万里》中海洋历险的刺激,可以暂时跳过的一项是()A.海底森林狩猎B.穿越马尾藻海B.C.勇救采珠人D.冰山冰封脱线2.(2023·新疆乌鲁木齐·乌市八中校考三模)《海底两万里》中“诺第留斯号”的航行地点及人物遭遇,下列对应正确的一项是()航行地点①②③④⑤人物遭遇潜艇搁浅,被土著人围攻同鲨鱼搏斗冰山封路,艇内缺氧与章鱼血战遭遇大漩涡A.①锡兰岛采珠场—②托雷斯海峡—③大西洋—④南极—⑤挪威西海岸B.①托雷斯海峡—②锡兰岛采珠场—③大西洋—④挪威西海岸—⑤南极C.①托雷斯海峡—②锡兰岛采珠场—③南极—④大西洋—⑤挪威西海岸D.①南极—②挪威西海岸—③大西洋—④托雷斯海峡—⑤锡兰岛采珠场3.(2023·新疆乌鲁木齐·统考一模)《海底两万里》按照小说情节发展的先后顺序,下列选项中排序正确的一项是()①在南极因冰山翻倒而被困②在采珠场与鲨鱼搏斗③被巴布亚土著人围攻④在阿拉伯隧道捕杀儒艮A.②③①④B.③②④①C.③①②④D.①③②④4.(2023春·山东滨州·七年级统考期末)联系小说内容,选出“诺第留斯号”航海路线正确的一项是()A.太平洋→大西洋→南极海域→印度洋→大西洋→北冰洋附近B.南极海域→大西洋→印度洋→太平洋→大西洋→北冰洋附近C.太平洋→印度洋→大西洋→南极海域→大西洋→北冰洋附近D.大西洋→印度洋→北冰洋附近→南极海域→大西洋→太平洋5.(2023春·江西赣州·七年级统考期末)下列关于《海底两万里》的说法中不正确的是()诺第留斯号潜艇的人们在海底航行中遭遇了几次危险:A.他们在北冰洋的珠场和鲨鱼展开过搏斗,捕鲸手兰德手刃了一条凶恶的巨鲨(同鲨鱼搏斗)B.他们在大西洋里和章鱼进行血战,一名船员惨死(章鱼袭击)C.鹦鹉螺号在珊瑚礁上搁浅,全船人员受到巴布亚土著的袭击(搁浅、土人围攻)D.在南极鹦鹉螺号被厚厚的冰层困住,艇内缺氧,艇上的人几乎不能生还(冰山封路)6.(2023春·重庆巴南·七年级统考期末)下列关于《海底两万里》故事情节简述正确的一项是()A.本文主要人物有四个,这四人的先后出场顺序为阿罗纳克斯、内德·兰德、孔塞伊、尼摩。
四年级的读书笔记15篇看完一本名著后,相信大家的视野一定开拓了不少,不妨坐下来好好写写读书笔记吧。
是不是无从下笔、没有头绪?下面是小编为大家整理的四年级的读书笔记,欢迎阅读,希望大家能够喜欢。
四年级的读书笔记1暑假里,我读了《安徒生童话》里《海的女儿》这个故事,我明白了许多。
《海的女儿》这个故事主要讲了海的第六个公主喜欢上了陆地上的王子。
她向巫婆讨要可以变成人类的药,但巫婆要求她把自己悦耳动听的声音给巫婆,公主毫不犹豫地同意了。
巫婆又警告她,一定要得到王子的爱,否则王子和别人结了婚,她就会变成海上的泡沫。
由于种种原因,她没有得到王子的爱,而是要看着自己心爱的'王子和别人结婚。
就在她伤心欲绝,马上要变成泡沫的时候,姐姐给她一把刀并告诉她,只要把王子杀了,王子的血滴到她自己的脚上,她就可以变回人鱼,回到大海。
但是她没有这么做,最终消失在海面上。
《海的女儿》这个故事感动着千千万万的读者,我也被她感动了。
在她消失的瞬间,我流下眼泪。
她的勇敢、她的坚强、她宁愿牺牲自己也不伤害别人的高贵品质值得我们学习。
四年级的读书笔记2不打无准备之仗,桑提亚哥在打渔前早早就准备好了捕鱼所需要的用品,以便在遇到突发事情时能够随机应变。
而且,做了准备也会让他捕鱼事半功倍。
而我们要学会的就是做事情要早作准备,计划做事。
“不想当将军的士兵不是好士兵。
”拿破仑说过这样的一句话。
而桑提亚哥则证实了这句话,他不满足于只在近海处打些小鱼,而是到离岸边很远的地方去,在那,他打到了从未见到的美丽的大鱼。
虽然那只大鱼最终被鲨鱼夺取,但如果桑提亚哥不曾想过要钓条顶大的鱼,没有雄心壮志,只满足于现在的话,他将永远也见不到那只将令所有的渔人都眼馋的大鱼。
不要轻易地满足于现状,努力放手一搏,人生的价值在于勇敢的探索前进,把目标定的高一点,远一点,努力向它靠近,不知不觉,你已超越了众人,就像桑提亚哥那精神超越了众人一样。
桑提亚哥被这条大鱼弄得筋疲力尽,他把鱼线靠在肩上,又紧紧的握在手里,尽可能的拖住这条鱼,别的鱼上钩了,他就把那条线剪掉,他就是要抓住这条大鱼。
部编人教版七年级下册语文第六单元名著导读《海底两万里》《海底两万里》(总体评价:科学与梦想之旅)一、文学常识。
1.凡尔纳是(法)国的科幻小说家,他是现代科幻小说的重要奠基人。
他被公认为(“现代科学幻想小说之父”)。
2.《海底两万里》是凡尔纳的的三部曲之二,其余两部是:第一部(《格兰特船长的儿女》),第三部是(《神秘岛》)。
二、主要内容。
1.用一句话概括《海底两万里》主要内容。
主要讲述法国生物学家阿龙纳斯发现一艘潜艇,并且带着仆人康塞尔和一个捕鲸手,跟随尼摩船长乘坐这艘鹦鹉螺号潜艇在海底作了两万里的环球探险旅行的故事。
2.故事梗概。
这部作品叙述法国博物学家阿龙纳斯教授在海洋深处旅行的故事。
故事发生在一八六六年,当时海上发现了一只被断定为独角鲸的大怪物,他接受邀请参加追捕,在追捕过程中不幸落水,泅到怪物的脊背上。
其实这怪物并非什么独角鲸,而是一艘构造奇妙的潜水艇。
潜艇是船长尼摩在大洋中的一座荒岛上秘密建造的,船身坚固,利用海洋发电。
尼摩船长邀请阿龙纳斯作海底旅行。
他们从太平洋出发,经过珊瑚岛、印度洋、红海、地中海,进入大西洋,看到许多罕见的海生动植物和水中的奇异景象,又经历了搁浅、土著人围攻、同鲨鱼搏斗、冰山封路、章鱼袭击等许多险情。
最后,当潜艇到达挪威海岸时,阿龙纳斯不辞而别,把他所知道的海底秘密公布于世。
3.《海底两万里》缩写1866年,在大海的不同地方,一些船只发现了一个闪闪发亮的怪物,它身长数百米,偶尔浮出水面。
在不少船只受到这怪物攻击而沉没之后,美国政府派出护卫舰“林肯号”前去跟踪追捕。
法国生物学家阿龙纳斯应邀参加,他认为这是一头巨大的独角鲸。
一天晚上,教授正在甲板上欣赏夜景,猛然发现漆黑的水面突然闪现红光,接着冒出一个庞然大物。
教授奔回船舱报告了舰长,护卫舰随即向怪物驶去。
结果被怪物击沉,教授、他的仆人康塞尔和鲸叉手三人被抛入水中。
教授醒来时,潜艇的主人尼摩,自称与整个人类断绝了关系。
他说虽然他们已成了他的俘虏,但仍享有自由。
初中语文《海底两万里》教案教学设计一、教学目标1. 通过阅读《海底两万里》,使学生了解和掌握科幻小说的基本特点,提高阅读兴趣。
2. 帮助学生理解小说中的人物形象、故事情节和主题思想,培养学生的文学鉴赏能力。
3. 引导学生运用批判性思维,分析小说中的科学幻想与现实生活的关联。
4. 通过阅读与讨论,提升学生的口语表达和写作能力,激发学生的创新意识。
二、教学内容1. 小说背景及作者介绍:了解小说创作的背景,认识作者儒勒·凡尔纳及其作品特点。
2. 人物形象分析:分析主人公尼摩船长、阿龙纳斯教授等人物的性格特点及其在故事中的作用。
3. 故事情节梳理:通过图表、时间线等方式,梳理小说的主要情节,帮助学生整体把握小说结构。
4. 主题思想探讨:引导学生从科幻、探险、道德等多个角度,深入探讨小说的主题思想。
5. 科学幻想与现实生活的关联:分析小说中的科学幻想元素,联系现实生活中的科技发展,展开批判性思考。
三、教学方法1. 采用问题驱动法,引导学生主动思考、探究小说的核心问题。
2. 运用案例分析法,通过对典型人物、情节的深入剖析,帮助学生理解小说主题。
3. 采用小组讨论法,鼓励学生发表自己的观点,提高学生的口语表达能力。
4. 利用写作练习法,培养学生的写作技巧和创造力。
四、教学安排1. 第1-2课时:介绍小说背景及作者,分析人物形象,梳理故事情节。
2. 第3-4课时:探讨小说主题思想,联系现实生活中的科技发展。
3. 第5-6课时:小组讨论,分析科学幻想与现实生活的关联。
五、教学评价1. 学生阅读理解能力的提升:通过课后作业、课堂讨论等方式,评估学生在阅读理解方面的进步。
2. 学生口语表达能力的提高:通过小组讨论、课堂提问等方式,评估学生在口语表达方面的进步。
3. 学生写作能力的提升:评估学生在写作练习中的表现,包括内容完整性、观点明确性、论述合理性等方面。
4. 学生批判性思维的发展:通过课堂讨论、小组分享等方式,评估学生在批判性思维方面的表现。
小学语文五年级作文5篇写作文善于思考,敢于提出自己的见解,表现自己的个性,正是立意独特的前提。
你会写小学语文五年级作文吗?下面我给大家带来小学语文五年级作文,希望大家喜欢!小学语文五年级作文1那是我们在学校的时候,我是在十三班,我们十三和十四两个班的英语老师、语文老师、数学老师都是一个人。
我们开始喜欢数学老师(赵老师)我班的班主任是英语老师(孙老师)我们都不喜欢她,十四班的班主任开始是赵老师后来赵老师不行了。
就换的语文老师(李老师)。
在语文老师教我们的时候我们以为老师在废话,可老师是在讲有用的,我们也不听。
有一天老师拿了一根木棍进了班级我一看不妙,可是老师就是来吓唬我们,事后我们才知道,老师是让我们学习。
我记得我还让李老师打了一下,打完之后我就是不服还是不学习,可就在这时候我们班的孙老师和我们说了一句话我们差不多全哭了,就是‘你们的语文老师要去菲律宾任教一年,等她回来就叫不了你们了。
’ 第二天,我们班的团支部书记、班长、学习委员买了一个本,这个本是要送给李老师的我们一人签了一个名,有的同学还留了一句话。
那是第二天的第三节课李老师上完课之后,开始点名有的不认识或着她想记住我们这些淘气的学生在老师点完名之后,班长哭着喊道“起立”我们班的班长从不喊起立这是第一次我们也是哭着喊道“老师再见”,谁知到李老师是哭着说下课、哭着走出我们十三班的。
我们班的同学问十四班谁哭了,他们问哭什么啊?我们说你们不知道你们的班主任李老师要走啊!他们竟然不知道!小学语文五年级作文2一场球赛过后,除了一身的汗水,还有成功的喜悦和失败的伤感,但是,比赛中的胜负不是最重要的,更重要的是友谊与彼此的尊重。
看着男生每天中午不吃饭的练球,女生心里也不是滋味。
赛场上,他们有序地配合,快速地运球,准确地投篮……看着马老师手上的“V”字,队员又为班级挣了2分,伴随着篮球在寂静中发出“哐”的一声,全场轰动,更少不了我们女生的欢呼!他们要是有了失误,我们也不会埋怨,而是用更大的声音喊:五班,加油!我们知道,这时如果我们抱怨,他们会有太多压力,所以,我们给予更多的是鼓励,是赛场上对于参赛者的尊重。
思泉语文课程目录一年级上册:?第01课:第一课阿凡提的故事第02课:小猪变形记第03课:成语故事数字篇第04课:没头脑和不高兴第05课:史记(一)第06课:三十六计第07课:史记(二)第08课:随风而来的玛丽波平斯阿姨第09课:假话国历险记第10课:神奇校车?一年级下册:?第01课:《三字经》【上】第02课:《三字经》【下】第03课:《小鳄鱼GUJI-GUJI》第04课:《爱心树》第05课:《我家是动物园》第06课:《朝代歌》[上]第07课:《朝代歌》[下]第08课:《小阿力的大学校》第09课:《长袜子皮皮》第10课:《木偶奇遇记》二年级上册:?第01课:汲取《增广贤文》中的智慧结晶第02课:时间—妙趣科学第03课:百家姓第04课:小小朗诵家第05课:弟子规第06课:想看海的青蛙第07课:《论语》第08课:《夏日历险》第09课:《蚂蚁与西瓜》第10课:《左传》第11课:《查理和巧克力工厂》第12课:《环游世界做苹果派》二年级下册:第01课:听听先秦的声音第02课:《爷爷一定有办法》第03课:伊索寓言第04课:字词大比拼第05课:高空走索人第06课:淘气包马小跳第07课:一个孩子的诗园第08课:学学唐朝的文化第09课:读读明清的小说第10课:有那么一天第11课:老鼠的梦想第12课:魔法师的帽子第13课:小王子第14课:和我一起玩第15课:基础知识总动员?三年级上册:01三年级上第一课王勃与初唐四杰02三年级上第二课王高适与岑参03三年级上册第三讲唐文学王昌龄与王之涣04三年级上册第四课王维与孟浩然05三年级上册第五讲唐文学李白06三年级上册第六课杜甫07三年级上册第七讲古埃及文明08三年级上册第八讲文明古国文学导希腊神话09三年级上册第九讲文明古国文学导印度史诗10三年级上册第十课圣经故事11三年级上册第十一讲文明古国文学导读山海经12三年级上册第十二课西方寓言13三年级上册第十三课中国古代寓言故事14三年级上册第十四课写作人物百态15三年级上册第十五课片段作文四季变化16三年级上册第十六课天气变化姜天一17三年级上册第十七课喜怒哀乐18三年级上册第十八课视听触嗅19三年级上册第十九课课间活动20三年级上册第二十课我爱我家郭华粹?三年级下册01三年级下册第一课韩愈02三年级下册第二课柳宗元03三年级下册第三课刘禹锡04三年级下册唐代文学第四课白居易05三年级下册第五课李商隐与杜牧06三年级下册第六课孟郊与贾岛07三年级下册第七课中国民间故事08三年级下册第八课外国民间故事09三年级下第九课西方童话--姜天一10三年级下册第十课中国童话11三年级下册第十一课儿童文学之情感12三年级下册第十二课儿童文学之绘本13三年级下册第十三课儿童文学之冒险14三年级下册第十四课童话主人公15三年级下册第十五课故事新编-姜天一16三年级下册第十六课色彩系列17三年级下册第十七课修辞系列-郭华粹18三年级下册第十八课-小小家庭欢乐多19三年级下册第十九课-礼仪之邦郭华粹20三年级下册第二十课我的世界地图?四年级上册:01四年级上册第一课李煜02四年级上册第二课柳永?03四年级上册第三课晏殊04四年级上册第四课范仲淹05四年级上-宋代文学-第五课:欧阳修06四年级上-宋代文学-第六课:王安石07四年级上册第七课苏轼?08四年级上-宋代文学-第八课:秦观09四年级上—欧洲文学导读—第九课:但丁10四年级上册第十课塞万提斯11四年级上册第十一课莎士比亚12四年级上册第十二课笛福?13四年级上册第十三课卢梭?14四年级上册第十四课哥德?15四年级上册第十五课雨果16四年级上册第十六课大仲马17四年级上册第十七课漫画式外貌描写18四年级上-基础描写技法-第十八课:夸张式动作描写19四年级上册第十九课个性化寓言描写?20四年级上册第二十课幻觉式心理描写21四年级上册第二十一课人物描写22四年级上册第二十二课读后感23四年级上册第二十三课假如我有一棵七色花?四年级下册:01四年级下册第一课李清照02四年级下册第二课陆游?03四年级下册第三课辛弃疾04四年级下册第四课岳飞?05四年级下册第五课周邦彦与姜夔06四年级下册第六课关汉卿与马致远07四年级下册第七课王实甫?08四年级下册第八课巴尔扎克09四年级下册第九课福楼拜10四年级下册第十课莫泊桑11四年级下册第十一课狄更斯12四年级下册第十二课勃朗特三姐妹?13四年级下册第十三课英国三大诗人14四年级下册第十四课法布尔?15四年级下册第十五课凡尔纳16四年级下册第十六课-叙事顺序与叙事要素17四年级下册第十七课记叙文的线索18四年级下册第十八课先抑后扬19四年级下-叙事章法与特色作文-第十九课:记叙文设置悬念20四你年级下册第二十课回环21四年级下册第二十一课开山十讲之定格?五年级上册:?01五年级上册第一课诗经02五年级上册第二课楚辞?03五年级上册第三课汉乐府04五年级上册第四课曹操05五年级上册第五课陶渊明06五年级上册第六课嵇康与阮籍07五年级上册第七课南北朝民歌08五年级上册第八课六朝文言小说09五年级上册第九课鲁迅10五年级上册第十课现代诗歌11五年级上册第十一课茅盾?12五年级上册第十二课巴金?13五年级上册第十三课老舍14五年级上册第十四课曹禺15五年级上册第十五课徐志摩16五年级上册第十六课冰心?17五年级上册第十七课动静结合写场面18五年级上册第十八课点面结合?19五年级上册第十九课同衬与反衬20五年级上册第二十课动静结合写夏天21五年级上册第二十一课秋天与冬天22五年级上册第二十二课与名人对话23五年级上册第二十三课小标题大故事?五年级下册:?01五年级下册第一课:孔子?02五年级下册第二课:孟子与荀子03五年级下册第三课:老子与庄子04五年级下册第四课:韩非子与墨子05五年级下第五课:鬼谷子06五年级下第六课:《左传》与《战国策》07五年级下第七课:司马迁08五年级下第八课:司马相如与汉赋09五年级下第九课:海明威10五年级下第十课:欧·亨利11五年级下第十一课:马克·吐温12五年级下第十二课:高尔基13五年级下第十三课:托尔斯泰14五年级下第十四课:普希金15五年级下-第十五课19-20世纪外国文学导读-第十五课:川端康成?16五年级下第十六课《泰戈尔》17五年级下作文第十七课-《在岁月的港湾垂钓-虚实结合》18五年级下作文第十八课:直接抒情与间接抒情19五年级下作文第十九课:科幻作文20五年级下作文第二十课:游记21五年级下第二十一课:镜头剪接法22五年级下作文第二十二课恍悟·换位思考与穿越时空23五年级下作文第二十三课:恍悟·机遇与成功六年级上册:?01六年级上—明清文学—第一课:三国演义02六年级上—明清文学—第二课:水浒传03六年级上—明清文学—第三课:西游记04六年级上—明清文学—第四课:红楼梦05六年级上—明清文学—第五课:儒林外史06六年级上-明清文学-第六课:聊斋志异?07六年级上—外国文学汇总—第七课:文明古国文学汇总08六年级上-外国文学汇总-第八课:文艺复兴文学汇总09六年级上—外国文学汇总—第九课:现实主义文学汇总10六年级上—外国文学汇总—第十课:浪漫主义文学汇总11六年级上—外国文学汇总—第十一课:20世纪诺贝尔文学奖获得者举例12六年级上-外国文学汇总-第十二课:外国文学汇总补遗13六年级上-叙事章法与主题作文-第十三课:记叙文写作之思路创新14六年级上-叙事章法与主题作文-第十四课凤头豹尾与过渡15六年级上-叙事章法与主题作文-第十五课:给材料作文16六年级上-叙事章法与主题作文-第十六课:基础说明文写作17六年级上作文第十七课:基础议论文写作-姚老师18六年级上-叙事章法与主题作文-第十八课:书信体叙事、日记体叙事六年级下册:??01六年级下-中国古代文学汇总-第一课:先秦文学汇总02-03六年级下-中国古代文学汇总-第二、三课:两汉文学汇总04六年级下-中国古代文学汇总-第四课:唐代文学汇总05六年级下-中国古代文学汇总-第五课:宋代文学汇总06六年级下-中国古代文学汇总-第六课:元明清文学汇总07-08六年级下-中国现当代文学汇总-第七、八课:中国现代文学之诗歌散文篇09六年级下-中国现当代文学汇总-第九课:中国现代文学之戏剧篇10六年级下-中国现当代文学汇总-第十课:中国现代文学之小说篇11六年级下-中国现当代文学汇总-第十一课:中国现代文学之重点国学家举例12六年级下—第十二课:中国当代美文欣赏之诗歌篇13六年级下-中国现当代文学汇总-第十三课:中国当代美文欣赏之散文篇14六年级下-综合主题作文-第十四课:文史大知识串联15六年级下-综合主题作文-第十五课:寻找天才16六年级下-综合主题作文-第十六课:我爱北京小升初考试题型讲座?小升初考试题型讲座-阅读技巧及答题规范7讲小升初考试题型讲座基础字词8讲小升初考试题型讲座文学常识8讲小升初考试题型讲座写作技巧4讲新初一衔接班课程?01新初一衔接班-第一讲:《曹刿论战》与叙事性散文02新初一衔接班-第二讲:汤姆索亚历险记及外国小说03新初一衔接班-第三讲:初中近现代散文名家及名篇阅读04新初一衔接班第四课给材料作文05新初一衔接班-第五讲:《水经注?三峡》与游记散文06新初一衔接班第六课现代小说07新初一衔接班第七课茶馆08新初一衔接班第八课情感作文09新初一衔接班-第九课:作文讲评与古诗词四首10新初一第十课阅读训练?编外课程?编外课程中国近代文学名人--沈从文古代文学---讲建安七子与竹林七贤讲义古代文学---四书选读讲义六年级编外课程半命题作文三年级编外课程大小系列三年级编外课程:彼得潘三年级编外课程:那列狐的故事三年级古代文学系列Ⅴ-之汉字五千年四年级编外课程纳兰性德五年级编外课程:毛泽东。
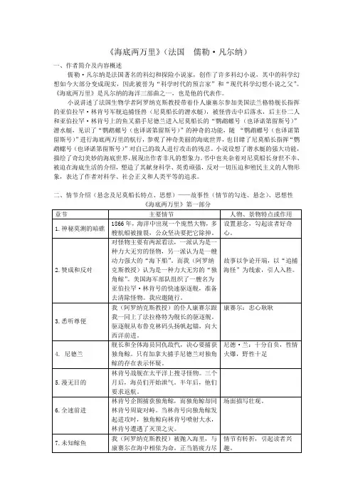
《海底两万里》(法国儒勒·凡尔纳)
一、作者简介及内容概述
儒勒·凡尔纳是法国著名的科幻和探险小说家,创作了许多科幻小说,其中的科学幻想如今大部分变成现实,因此被誉为“科学时代的预言家”和“现代科学幻想小说之父”。
《海底两万里》是凡尔纳的海洋三部曲之一,也是他的代表作。
小说讲述了法国生物学者阿罗纳克斯教授带着仆人康塞尔参加美国法兰格特舰长指挥的亚伯拉罕·林肯号军舰追捕怪兽(尼莫船长的潜水艇),被怪兽击中后落水,后主仆二人和亚伯拉罕·林肯号上的鱼叉猎手尼德兰进入尼莫船长的“鹦鹉螺号(也译诺第留斯号)”潜水艇,见识了“鹦鹉螺号(也译诺第留斯号)”的神奇的功能,随“鹦鹉螺号(也译诺第留斯号)”进行海底两万里的航行,参观了神奇美丽的海底世界,也目睹了尼莫船长指挥“鹦鹉螺号(也译诺第留斯号)”对自己的敌人进行攻击的残忍。
小说设想了潜水艇的强大功能,描绘了奇幻美妙的海底世界,展现出作者非凡的想象力。
书中也夹杂着对尼莫船长身世不幸、被迫在海底生活的介绍,塑造了其献身科学、英勇顽强,反对一切压迫和殖民主义的人物形象,表达了作者对科学、社会正义和人类平等的追求。
二、情节介绍(悬念及尼莫船长特点、思想)——故事性(情节的勾连、悬念)、思想性。
附录1关于优秀诗文背诵推荐篇目的建议《全日制义务教育语文课程标准》要求学生背诵古今优秀诗文,包括中国古代、现当代和外国优秀诗文,具体篇目可由教科书编者和任课教师推荐,这里仅推荐古诗文135篇(段)。
其中1~6年级75篇,7~9年级61篇。
1~6年级的背诵篇目都是诗歌;7~9年级的篇目,除诗歌外,也选入了一些短篇散文。
这些诗文主要供学生读读背背,增加积累,在教科书中可作不同的安排,不必都编成课文。
1~6年级(75篇)1 江南(江南可采莲)汉乐府2 长歌行(青青园中葵)汉乐府3 敕勒歌(敕勒川)北朝民歌4 咏鹅(鹅鹅鹅)骆宾王5 风(解落三秋叶)李峤6 咏柳(碧玉妆成一树高)贺知章7 回乡偶书(少小离家老大回)贺知章8 凉州词(黄河远上白云间)王之涣9 登鹳雀楼(白日依山尽)王之涣10 春晓(春眠不觉晓)孟浩然11 凉州词(葡萄美酒夜光杯)王翰12 出塞(秦时明月汉时关)王昌龄13 芙蓉楼送辛渐(寒雨连江夜入吴)王昌龄14 鹿柴(空山不见人)王维15 送元二使安西(渭城朝雨浥轻尘)王维16 九月九日忆山东兄弟(独在异乡为异客)王维17 静夜思(床前明月光)李白18 古朗月行(小时不识月)李白19 望庐山瀑布(日照香炉生紫烟)李白20 赠汪伦(李白乘舟将欲行)李白21 黄鹤楼送孟浩然之广陵(故人西辞黄鹤楼)李白22 早发白帝城(朝辞白帝彩云间)李白23 望天门山(天门中断楚江开)李白24 别董大(千里黄云白日曛)高适25 绝句(两个黄鹂鸣翠柳)杜甫26 春夜喜雨(好雨知时节)杜甫27 绝句(迟日江山丽)杜甫28 江畔独步寻花(黄师塔前江水东)杜甫29 枫桥夜泊(月落乌啼霜满天)张继30 滁州西涧(独怜幽草涧边生)韦应物31 游子吟(慈母手中线)孟郊32 早春呈水部张十八员外(天街小雨润如酥)韩愈33 渔歌子(西塞山前白鹭飞)张志和34 塞下曲(月黑雁飞高)卢纶35 望洞庭(湖光秋月两相和)刘禹锡36 浪淘沙(九曲黄河万里沙)刘禹锡37 赋得古原草送别(离离原上草)白居易38 池上(小娃撑小艇)白居易39 忆江南(江南好)白居易40 小儿垂钓(蓬头稚子学垂纶)胡令能41 悯农(锄禾日当午)李绅42 悯农(春种一粒粟)李绅43 江雪(千山鸟飞绝)柳宗元44 寻隐者不遇(松下问童子)贾岛45 山行(远上寒山石径斜)杜牧46 清明(清明时节雨纷纷)杜牧47 江南春(千里莺啼绿映红)杜牧48 蜂(不论平地与山尖)罗隐49 江上渔者(江上往来人)范仲淹51 元日(爆竹声中一岁除)王安石51 泊船瓜洲(京口瓜洲一水间)王安石52 书湖阴先生壁(茅檐长扫净无苔)王安石53 六月二十七日望湖楼醉书(黑云翻墨未遮山)苏轼54 饮湖上初晴后雨(水光潋滟晴方好)苏轼55 惠崇春江晓景(竹外桃花三两枝)苏轼56 题西林壁(横看成岭侧成峰)苏轼57 夏日绝句(生当作人杰)李清照58 三衢道中(梅子黄时日日晴)曾几59 示儿(死去元知万事空)陆游60 秋夜将晓出篱门迎凉有感(三万里河东入海)陆游61 四时田园杂兴(昼出耘田夜绩麻)范成大62 四时田园杂兴(梅子金黄杏子肥)范成大63 小池(泉眼无声惜细流)杨万里64 晓出净慈寺送林子方(毕竟西湖六月中)杨万里65 春日(胜日寻芳泗水滨)朱熹66 观书有感(半亩方塘一鉴开)朱熹67 题临安邸(山外青山楼外楼)林升68 游园不值(应怜屐齿印苍苔)叶绍翁69 乡村四月(绿遍山原白满川)翁卷70 墨梅(我家洗砚池头树)王冕71 石灰吟(千锤万凿出深山)于谦72 竹石(咬定青山不放松)郑燮73 所见(牧童骑黄牛)袁枚74 村居(草长莺飞二月天)高鼎75 己亥杂诗(九州生气恃风雷)龚自珍7~9年级(61篇)1 关雎(关关雎鸠)《诗经》2 蒹葭(蒹葭苍苍)《诗经》3十五从军征(十五从军征)汉乐府4 观沧海(东临碣石)曹操5 饮酒(结庐在人境)陶潜6木兰辞(唧唧复唧唧)北朝民歌7 送杜少府之任蜀州(城阙辅三秦)王勃8登幽州台歌(前不见古人)陈子昂9 次北固山下(客路青山外)王湾10 使至塞上(单车欲问边)王维11 闻王昌龄左迁龙标遥有此寄(杨花落尽子规啼)李白12 行路难(金樽清酒斗十千)李白13黄鹤楼(昔人已乘黄鹤去)崔颢14 望岳(岱宗夫如何)杜甫15 春望(国破山河在)杜甫16 茅屋为秋风所破歌(八月秋高风怒号)杜甫17 白雪歌送武判官归京(北风卷地白草折)岑参18 酬乐天扬州初逢席上见赠(巴山楚水凄凉地)刘禹锡19卖炭翁(卖炭翁)白居易20 钱塘湖春行(孤山寺北贾亭西)白居易21 雁门太守行(黑云压城城欲摧)李贺22 赤壁(折戟沉沙铁未销)杜牧23 泊秦淮(烟笼寒水月笼沙)杜牧24 夜雨寄北(君问归期未有期)李商隐25 无题(相见时难别亦难)李商隐26 相见欢(无言独上西楼)李煜27 渔家傲(塞下秋来风景异)范仲淹28 浣溪沙(一曲新词酒一杯)晏殊29 登飞来峰(飞来峰上千寻塔)王安石30 江城子(老夫聊发少年狂)苏轼31 水调歌头(明月几时有)苏轼32渔家傲(天接云涛连晓雾)李清照33 游山西村(莫笑农家腊酒浑)陆游34南乡子(何处望神州)辛弃疾35 破阵子(醉里挑灯看剑)辛弃疾36 过零丁洋(辛苦遭逢起一经)文天祥37 天净沙·秋思(枯藤老树昏鸦)马致远38 山坡羊·潼关怀古(峰峦如聚)张养浩39 己亥杂诗(浩荡离愁白日斜)龚自珍40满江红(小住京华)秋瑾41 《论语》12章(学而时习之;吾日三省吾身;吾十有五而志于学;温故而知新;学而不思则罔;贤哉回也;知之者不如好之者;不义而富且贵;三人行;子在川上曰;三军可夺帅也;博学而笃志)42 曹刿论战《左传》43 《孟子》三则(鱼我所欲也;富贵不能淫;天将降大任于是人也)44《庄子》一则(北冥有鱼……亦若是则巳矣。
四年级语文课外阅读计划大二语文课外阅读计划四年级语文课外阅读投资计划一、指导思想以学校《营造书香校园、师生共同成长》为指导,以“好书伴我成长”为读书活动主题,根据小学生的心理特点,通过开展各种形式的形式读书文娱活动,使学生在丰富多彩的活动情景之中走近名家,阅读名著,享受经典,快乐成长。
二、阅读目的为了进一步拓展学员语文学习的天地,进一步提高学生的语文素养,增加学生的语文积累,我们特别推出了“读名著、背诗文”活动。
新课标也提倡让学生中心小学在小学阶段通过大量的阅读,累积丰富的语文知识。
让心灵沐浴书香,做一个有有高尚的人,不仅是时代的需要,也是为孩子的一生着想,为孩子的生命奠基!三、要求与措施1、做好图书推荐组织工作。
依据读书社会活动的要求,结合实际,为学生推荐一批儿童读物。
要充分利用现有资源,发动学生借阅、传阅、网上阅读、有条件的家庭自己购买等,确保读书活动的顺利进行。
2、加强对学生的读书指导。
教师的指导要中学教师建立在共同阅读的基础上,要教给学生读书方法,使学生在读书中所增长知识,明理懂事、陶冶情操,享受成长,学会做人、处事、交往,从而在班级内形成好上学、读完好书的浓厚文化氛围。
3、把读书教研活动与教育教学工作紧密结合。
4、深入开展读书活动。
按照投资计划组织学生开展读书活动,写好读书笔记,实施也可以结合主题班会开展读书活动。
还可以开展形式多样的启动竞赛活动,如读书征文比赛、演讲比赛、知识竞赛、诗歌朗诵比赛等。
四、具体安排(一)阅读安排:①阅读时间:每天晨读时间及中午为自由读。
单周一节课为阅读指导课。
教师在阅读前,做必要的指导,指导学生读书方法,鼓励学生再说读书笔记,自己碰到解决在阅读中同遇到的问题。
②阅读笔记:摘抄好词好句好段,练习写读后感、学习体会等。
③背诵古诗:背诵《小学生必背古诗80首》,尤其重视要生命名句。
④背诵教材中的好片断及优秀散文。
(二)检查形式:1、课外知识积累竞赛2、古诗词大赛3、手抄报比赛4、读书笔记展览5、习作展示,出好一期作文集(三)阅读书目:1、必读书目:《中华上下五千年》《小学生语文同步阅读》《鲁宾迅漂流记》《小学生阅读文选》《小学生必背古诗80首》2、选读书目:《世界儿童文学丛书》《熟读名言300句》《居里夫人》《会飞的教室》《冰心儿童图书获奖丛书》《小学生阅读文库》《中国少年百科全书》《台湾儿童诗精选》《童年》《爱的教育》《中外探险故事》《海底两万里》《格列佛游记》《三剑客》《哈利玻特》小学四年级语文课外阅读活动计划我是一名初级中学四年级的语文教师,我根据我班学生的实际情况、使用的教材、家庭情况,特在制定了如下读书计划:一、实施目标:为了拓宽学生的知识面,激发起学生读报的兴趣,增加学生的语文积累,提高学生的阅读能力和理解能力,使得课内与相结合课外基础知识能更好地相结合,本学期要求四年级学生以阅读《日有所诵》这本书为主,以阅读车载儿童读物为辅助刊物,进行阅读活动。
初一语文下册《海底两万里》重要知识点【作者简介】儒勒•凡尔纳(1828—1905),法国科幻小说家,被誉为“现代科学幻想小说之父”,曾写过《海底两万里》《地心游记》等科幻小说。
【主题思想】在这部作品中,作者将对海洋的幻想发挥到了极致,表现了人类认识和驾驭海洋的信心,展示了人类意志的坚韧和勇敢,并借尼摩船长之口表达了对海洋的赞美和热爱。
情节设置古怪离奇,生动形象地描绘了充满神秘色彩的海底世界;语言生动有趣,既是艺术的语言,又是科学的语言,对各种海底事物的说明入木三分,惟妙惟肖,体现了凡尔纳丰富的想象力和缜密细腻的行文特点。
【主要内容】(一)《海底两万里》是凡尔纳三部曲的第二部(第一部是《格兰特船长的儿女》,第三部是《神秘岛》),小说主要讲述诺第留斯号(鹦鹉螺号)潜艇的故事。
(二)用一句话概括:科学与幻想之旅。
(三)1866年,有人以为在海上见到了一条独角鲸,法国生物学家阿龙纳斯最后发现那是一艘名为诺第留斯号的潜艇,并且带着仆人康塞尔和一个捕鲸手尼德·兰,跟随尼摩船长乘坐这艘潜艇在海底做了两万里的环球探险旅行。
(四)航行线路为:太平洋→印度洋→红海→地中海→大西洋→南极海域→大西洋→北冰洋。
途中还经历了搁浅、土著围攻、同鲨鱼搏斗、冰山封路、章鱼袭击等许多险情,还进行了海底狩猎,参观克雷斯波岛海底森林,采集印度洋的珍珠,探访海底亚特兰蒂斯废墟,打捞西班牙沉船的财宝,目睹珊瑚王国的葬礼,等等。
(五)①尼摩船长形容人类进步的一句话是:“人类进步得实在是太慢了。
”②《海底两万里》中的人物在印度洋的珠场和鲨鱼展开过搏斗,捕鲸手尼德•兰手刃一条凶恶的巨鲨;他们在红海里追捕过一条濒于绝种的儒艮,它的肉当晚就被端上了餐桌;他们在大西洋与章鱼进行血战,一名船员惨死。
【每章内容】一、飞逝的巨礁:1866年起,出现了一件大怪事。
海洋中发现一个庞然大物,就像飞逝的巨礁,多艘航船莫名其妙的被撞裂了。
公众坚决要求把着头怪物从海洋里清除掉。
专题16 作文1.(2022春·吉林长春·八年级东北师大附中)阅读文字,按要求写作。
2021年2月17日,《感动中国2020年度人物颁奖盛典》在央视综合频道播出。
获得“感动中国”荣誉的人物,有身患绝症却坚持与疫情赛跑的医生,有洪水中逆流而上不幸牺牲的消防战士,有率队击落29架战机的志愿军老英雄,七次深入生命禁区、用双脚丈量祖国大地的测绘队……极不平凡的2020年,他们或在危难中逆行,或在逆境中坚守,以凡人之力书写中国人的年度精神史诗。
前辈们的精神激励着我们,指引着我们奋力前行。
请以“身边的他激励着我”为题目,写一篇记叙文,关注身边的榜样,让自己更好地成长。
要求:①按文体要求作文,700字左右。
②不要套作,不得抄袭。
③文中不得出现与你相关的人名、校名。
【答案】例文:身边的他激励着我温暖是黑夜中的一盏指路明灯,让迷失方向的人走向光明;温暖是雪地里的一个火堆,让寒冷的人们感到扑面的热气;温暖是沙漠中稀有的一滴水,让口干舌燥的人感到甘甜。
寒冬来临,漫天的雪花飞舞着,给大地铺上一层厚厚的棉被。
我漫步在大街上,感觉格外得冷,不时地用手捂住嘴,好暖和一些。
无意间,我发现对面的一堵光滑的墙上贴了几张宣传单之类的纸,一位看上去四五十岁的老清洁工用沾过水的刷子在纸上刷了刷,然后再用手细心地撕去。
虽然是在对面,但还是可以清楚地看到,她的手被冻得通红,那红色,好似火一般。
当她认真地清除了好几张广告纸之后,又继续走到另一张跟前。
但是,我看到,她右手举起来,却停在了空中,似乎定格了。
又见她往墙面靠近了些,接着她微微摇了摇头,便离开了。
怎么回事?她为什么不清除它?她是在偷懒吗?一连串的疑问在我脑中浮起。
我刚想去看个究竟,却又见一个瘦小的女清洁工走近那张纸。
我原以为她会把那张纸清除,却没想到她的举动竟和那个老清洁工一模一样:举起右手,定格在空中,微微摇摇头,转身离开了。
见此,我更加疑惑了,便下定决心去看看。
海底两万里名著概括
《海底两万里》是法国著名作家儒勒·凡尔纳的“凡尔纳三部曲”的第二部,主要讲述了法国博物学家阿龙纳斯教授在海洋深处旅行的故事。
1866年,海上发现了一只被断定为独角鲸的大怪物,阿龙纳斯教授接受邀请参加追捕。
在追捕过程中,他不幸落水,泅到怪物的脊背上,发现这怪物并非什么独角鲸,而是一艘构造奇妙的潜水艇,名为“诺第留斯号”。
这艘潜艇是船长尼摩在大洋中的一座荒岛上秘密建造的,船身坚固,利用海洋发电。
尼摩船长邀请阿龙纳斯教授作海底旅行。
他们从太平洋出发,经过珊瑚岛、印度洋、红海、地中海,进入大西洋,看到许多罕见的海生动植物和水中的奇异景象,又经历了搁浅、土著人围攻、同鲨鱼搏斗、冰山封路、章鱼袭击等许多险情。
最后,当潜艇到达挪威海岸时,三人不辞而别,回到了阿龙纳斯教授的家乡。
这部小说是一部科幻小说,也是中小学生必读经典名著之一,更是初中语文七年级下册中考必考篇目。
它以其丰富的想象力和科学精神,吸引了无数读者。
通过这个故事,读者可以了解到海洋深处的神秘和美丽,以及科学技术的力量和魅力。
昆虫记读书笔记15篇昆虫记读书笔记1今天,我读了由法国作家法布尔写的一本名叫《昆虫记》的书,这本书非常好看,让我了解了许多昆虫界有趣的知识。
这本书的作者法布尔以散文的文笔,向大家讲述了许许多多栩栩如生的昆虫景况。
有关昆虫的进食、保护自己、繁衍、养育后代等等,都做了详细的描述。
让我们真实地领略了昆虫的世界、昆虫的生活。
法布尔怀着对生命的尊重和敬畏之情,五十余年深入到昆虫世界中,用毕生的精力对昆虫进行了大量的观察和实验。
真实、细微、详细的记录了昆虫的本能特征,用第一手资料将纷繁复杂的昆虫世界真实而形象地展示在世人面前。
这本书里使我最感兴趣的一篇便是幼虫对朗格多克蝎子的免疫力。
因为这里面介绍了许多昆虫的幼虫都能免疫蝎毒。
可是成虫却不能,而且这个谜至今还没有解开。
昆虫记令我受益匪浅,它可真是一本好书啊!昆虫记读书笔记2今年暑假,我在老师的指导下买了一本《小飞侠彼得潘》并读了这本书。
《小飞侠彼得潘》的作者是詹姆斯·巴里。
我先简单的介绍一下作者,詹姆斯。
巴里是英国小说家、剧作家。
1860-1937年,出生于英国东部苏格兰奇瑞谬耳(现安格斯郡)农村一个织布工人之家。
这本书一共有17个章节,我最喜欢第六章节,这一章节主要讲了孩子们上了铃叮当的当,嘟嘟还真的把温迪从天空射了下来,然后孩子们看清楚那不是鸟,是一位女士。
等彼得回来之后,看到温迪受伤了,非常气愤。
但是后来一看,温迪没有受伤,箭射中了彼得给温迪的顶针。
后来彼得让孩子们和约翰还有迈克尔给温迪造了一间房子,温迪在梦中说了她喜欢什么样的房子。
最后房子造完了,他们晚上全部住在这间房子里面。
我觉得铃叮当好坏,骗了孩子们。
还有嘟嘟好蠢好笨,上了铃叮当的当,把温迪从天空上射了下来。
我在这本书中,最喜欢的人物就是温迪了,她是美丽和可爱还有勇敢以及善良组成的好妈妈。
除了这一本《小飞侠彼得潘》以外,我们老师还给我们推荐了其他几本书,有《伊索寓言精选》、《昆虫记》、《凡尔纳经典科幻——-八十天环游地球》、《夏日历险》,这几本都是好书,希望大家也能看一看我推荐的几本书吧!昆虫记读书笔记3食物的圆球做成后必须搬到适当的地方去。
部编七年级语文下册《海底两万里》作者:儒勒·凡尔纳主要讲述“鹦鹉螺号”(“诺第留斯号”)的故事。
1866年,当时海上发现了一只被断定为独角鲸的大怪物,阿龙纳斯受邀参加追捕,在追捕过程中不幸落水,泅到怪物的脊背上。
其实这怪物并非什么独角鲸,而是一艘构造奇妙的潜水艇。
潜水艇是船长尼摩在大洋中的一座荒岛上秘密建造的,船身坚固,利用海洋中大量的氯化钠分解出来的钠发电。
尼摩船长邀请阿龙纳斯作海底旅行。
他们从太平洋出发,经过珊瑚岛、印度洋、红海、进入地中海、大西洋,看到许多罕见的海生动植物和水中的奇异景象,又经历了搁浅、土人围攻、同鲨鱼搏斗、冰山封路、章鱼袭击等许多险情。
最后,当潜水艇到达挪威海岸时,阿龙纳斯不辞而别,回到了他的家乡。
语段一:康塞尔是我的仆人。
他一向陪我出去旅行。
这诚实的青年是佛兰蒙人,我很喜欢他,他对我也很好。
他是一个生性冷淡、循规蹈矩、一贯热心的人,对于生活中的突然事件并不惊奇,他的两手很灵巧,什么事都做得来,虽然他的名字叫做康塞尔(“劝告”的意思),可是人家不问他的时候,他决不发表意见。
……“康塞尔!”我第三次叫他。
康塞尔出来了。
”“先生,叫我吗?”他进来的时候说。
“是我叫你。
快给我准备,你自己也赶快准备,我们两小时以后就要出发。
”“随您先生的便。
”康塞尔安静地回答。
语段二:尼德·兰是加拿大人,两手非常矫捷,在这种危险的叉鱼职业中,他还没有碰见过敌手。
他又灵敏又冷静,又大胆,又机智,本领很高强,要不是一条狡猾的长须鲸,或是特殊聪明的大头鲸,是很难躲过他的鱼叉的。
尼德·兰大约四十岁。
他身材魁伟,有六英尺多高,体格健壮,神气庄严,不大爱说话,性情很暴躁,容易发脾气。
语段三:到早晨一点左右,我感到极端疲倦。
我的四肢痉挛得很厉害,渐渐发硬,不能灵活运用了。
康塞尔不得不来支持我,我们保全生命的担子于是完全落在他一一人身上。
不久我听到这个可怜人发喘了;他的呼吸渐渐短促了。
凡尔纳
凡尔纳(1828 - 1905)法国著名科幻小说和冒险小
说作家,师从法国大文豪大仲马,被誉为‚现代科学幻想
小说之父‛。
即使在今天,凡尔纳的科幻小说依然以其丰富
的想象力吸引了一大批读者。
代表作片作品《气球上的五星期》、《八十天环游地球》、《格兰特船长的女儿》、《神秘岛》、《海底两万里》等。
但凡人能想象到的事物,必定有人能将它实现。
——凡尔纳
知识链接
一份炒鸡蛋换来的良师益友
被誉为‚现代科学幻想之父‛的凡尔纳,以其富有想象力的科幻作品影响了
一代又一代人。
然而,这位伟大的科幻作家在儿时的梦想却是当一名冒险家,他甚至在十一岁的时候背着家人偷偷地去了一艘开往印度的船上当了见习水手,以实现自己的冒险梦。
可惜天不遂人愿,他被爸爸发现了,此后凡尔纳受到了更加严格的管束,冒险家的梦想就此破碎。
小凡尔纳的爸爸或许没有想过,这个‚以
后保证只躺在床上在幻想中旅行‛的调皮儿子,会一生都驰骋在幻想的原野之上。
说到凡尔纳的写作生涯,则不得不说他那一次颇为传奇的经历。
十八岁那年,他严厉的律师爸爸放他去巴黎学法律。
这对于压抑已久的凡尔纳来说,真的是放鸟出笼,而他与生俱来的玩性也被激发了出来。
一天,在一个晚会上,意欲早退的他趁人不备,沿着楼梯扶手悠然滑下,不想正撞在一位胖绅士身上。
凡尔纳异常尴尬,道歉之后随口询问对方吃饭没有(看来这种问候并非中国特有),对方回答说刚吃过南特炒鸡蛋。
凡尔纳听罢摇头,声称巴黎根本没有正宗的南特炒鸡蛋,因为他就是南特人而且这是他的拿手菜。
胖绅士闻言大喜,诚邀凡尔纳登门
献艺。
凡尔纳没有想到的是,这位胖绅士并非他人,正是当时法国最著名的能吃会写的作家大仲马。
从此以后,凡尔纳就在大仲马家里连吃带住,也像模像样地跟着大仲马学写戏剧。
他受大仲马影响之深,以至于小仲马曾经感慨地说,就文学而言,凡尔纳更应该是大仲马的儿子。
他与大仲马数年良师益友的关系,便是始于那一份南特炒鸡蛋。
名篇欣赏
《从地球到月球》是凡尔纳的一篇著名科幻小说。
美国南北战争后有人提议向月球发射一颗炮弹,以建立月球与地球的联系。
在克服了重重困难之后,冒险家们终于乘着这颗炮弹启程了。
但是他们没有到达目的地,炮弹并没有在月球上着陆,却在离月球2800 英里的地方绕月运行。
从地球到月球(节选)
美国人特别胜过欧洲人的,是在弹道学方面,这倒不是说他们的枪炮达到了怎样精良的程度,而是它们的体积大得出奇,因而射程远,这在当时是前所未闻的。
在擦地射击、俯射或者直射、侧射、纵射或者反射方面,英国人、法国人、普鲁士人已经没有什么可学的了;但是他们的大炮、榴弹炮、臼炮和美国的那些可怕的武器一比,就好象袖珍手枪了。
其实这也没有什么好奇怪的。
美国人,世界上第一批机械学家,跟意大利人天生是音乐家,德国人天生是哲学家一样,他们是天生的工程师。
所以看到他们把他们大胆的发明才能运用到弹道学上,也就不足为奇了。
那些巨型的大炮虽然不像缝衣机那样有用,可是却同样地惊人,而且受到更多的称赞。
这种不可思议的武器,我们知道的有派罗特、道格林、罗德曼等人的杰作。
欧洲人的‚安姆
斯强‛、‚巴利赛‛、鲍烈的‚特洛依‛只好在它们海外的对手面前低头了。
因此,在北方人和南方人死拼的时候,大炮发明家占了首要地位;联邦的报纸热烈地祝贺他们的发明,以至于连小商人和天真的‚傻瓜‛也没有一个不在日
夜绞尽脑汁,计算枯燥无味的弹道。
一个美国人如果想出了一个主意,他就去找另外一个美国人合作。
凑足了三个就选一个主席,两个秘书。
有了四个就指定一个人做档案管理员,这样,他们的办事处就开始工作了。
有了五个就召开大会,成立俱乐部。
巴尔的摩的情形就是这样。
第一个发明一种新式大炮的人同第一个
铸炮人和第一个膛炮筒的人进行合作。
这是大炮俱乐部的核心。
俱乐部刚成立了一个月、就吸收了一千八百三十三个正式会员和三万零五首七十五个通讯会员。
凡是愿意参加这个组织的人;必须具备一个不可缺少的条件,就是他曾经发明或者至少改良过一种大炮,没有大炮,任何一种武器都可以代替。
不过话得说清楚,发明十五响的左轮手枪、回旋式卡宾枪或者马刀式短枪的人是得不到重视的。
无论在什么情况下,大炮发明家总是高人一等。
‚他们受到的尊敬‛,有一天,大炮俱乐部的一位最博学的演说家说,‚是和
他们大炮的‘体积’相称的,和他们的炮弹达到的‘射程的平方成正比’的!‛假如再发挥下去,就会把牛顿的万有引力搬到道德领域里来了。
大炮俱乐部成立以后,美国人的发明天才在这方面所能产生的成果,是不难想象的。
武器的体积大得惊人,炮弹飞出了限定的界线,把没有恶意的行人轰为两段。
所有这些发明把欧洲那些寒碜的武器都远远抛在后面了。
我们看了下面这几个数字,就能够有一个公正的概念。
以前碰到‚时运‛好,三十八磅的炮弹才能在三百英尺以外,从侧面打倒三
十六匹马和六十八个人。
这是制炮学的幼儿时期。
以后炮弹就蓬勃地发展起来了。
罗德曼炮发射的半吨重的炮弹,能在七英里以外,轻而易举地打倒一百五十匹马和三百个人。
以致大炮俱乐部要做一次正式的试验也成了问题。
不幸的是,即使马同意做试验,人却无法找到。
课后习题
1. 凡尔纳是国著名科幻小说作家,被称为‚‛,他的作品想象力
丰富,代表作有、、。
(至少三部)
2 . 根据选文中所提到的,意大利人、德国人、美国人分别擅长哪些领域?
3. 巴尔的摩俱乐部是如何成立起来的?
4. 想要成为这个俱乐部的成员必须具备什么条件?成员间地位平等吗?
5. 故事的最后,这颗炮弹没有落到地球上,却绕月飞行了,课后阅读全文,你觉得接下来
会发生些什么呢?试着为《从地球到月球》写一个续集,和凡尔纳本人所写的续集对比一下。
作业得分:
教师评语:。