社团活动评分准则
- 格式:docx
- 大小:13.20 KB
- 文档页数:2
学校社团活动考评细则1. 背景介绍学校社团活动是学生综合素质培养的重要途径之一,对学生的发展和成长起到了积极的促进作用。
为了更好地评估和指导学校社团活动,制定本细则。
2. 考评标准2.1 参与度评估学生对社团活动的参与度,包括参与频率、积极性、主动担当的能力等。
2.2 贡献度评估学生在社团活动中的贡献程度,包括个人能力的发挥、对集体贡献的积极性等。
2.3 表现与影响力评估学生在社团活动中的表现和影响力,包括领导能力、团队合作能力、影响他人的能力等。
2.4 创新与创造力评估学生在社团活动中的创新思维和创造力,包括提出新的想法、解决问题的能力等。
3. 评估流程3.1 自评学生应通过自评表对自己在社团活动中的表现进行自我评估,包括对各项考评标准的评分和简要说明。
3.2 评委评分由学校指定的评委组成评委团队,对学生的社团活动进行评分,综合考虑各项考评标准和自评表的内容。
3.3 综合评定根据学生的自评和评委评分,对学生的社团活动进行综合评定,确定综合得分。
4. 结果公布学校将根据综合得分确定学生在社团活动中的排名和评定等级,并在适当的时候公布给学生和社团。
5. 奖惩措施根据学生在社团活动中的综合得分,学校将给予相应的奖励或惩罚措施,鼓励积极参与并提高学生的社团活动水平。
6. 审批与执行本细则的审批和执行由学校相关部门负责,细则的修改和调整也需经过相应的审批程序。
7. 结语本细则的制定旨在规范学校社团活动的评估和指导工作,促进学生综合素质的提高。
学校和学生应共同努力,营造良好的社团活动氛围,提升学校社团活动的品质和影响力。
以上为学校社团活动考评细则,供参考和执行。
---。
学校社团活动评分标准
为了更好地评估和奖励学校社团的活动表现,我们制定了以下评分标准。
这些标准将帮助评委们在公正、客观的基础上对社团活动进行评分和排名。
活动规划与组织(30分)
- 活动策划(10分):活动目标明确,策划合理,考虑了参与人数和资源配置等因素。
- 活动准备(10分):对活动地点、时间、物资等做出合理安排,保证活动的顺利进行。
- 成员配合(10分):团队成员配合默契,分工合理,共同努力推进活动。
活动执行与创意(40分)
- 活动执行(20分):活动过程中有条不紊,组织方案得到有效执行,达到预期效果。
- 活动互动(10分):活动引导互动氛围活跃,参与者积极参与和互动交流。
- 创意与创新(10分):活动设计新颖独特,突出主题特色,吸引人眼球。
活动效果与影响(30分)
- 参与人数(10分):活动吸引参与人数多少,达到预期人数规模。
- 参与者满意度(10分):参与者对活动的满意程度,包括活动内容、组织安排等方面。
- 社会影响力(10分):活动对学校和社区的影响力,是否促进了社团的发展。
以上评分标准将作为社团活动评估的依据,评委们根据这些标准进行评分,并根据分数进行排名和奖励。
希望各社团能根据这些标准进行活动策划和组织,充分发挥创意和执行力,为学校社团活动增添更多的色彩和活力。
注意:这些评分标准仅供参考,具体评分细则可根据实际情况进行调整。
(简化版)小学社团评分考核细则
为了对小学社团进行评分考核,以促进社团活动的积极性和质量提升,制定以下评分考核细则。
1. 参与度 (30分)
- 准时到达活动现场,按时参与活动 (10分)
- 积极参与活动讨论和互动 (10分)
- 主动参加社团活动外的相关任务 (10分)
2. 责任感 (20分)
- 遵守社团规定和安排 (10分)
- 尽职完成社团分配的任务 (10分)
3. 协作能力 (20分)
- 能与社团成员合作完成任务 (10分)
- 表现出团队意识和相互尊重 (10分)
4. 创新能力 (20分)
- 提出有创意的活动建议 (10分)
- 在活动中展现创新思维和行动 (10分)
5. 表现与成果 (10分)
- 社团活动表现出色 (5分)
- 取得明显的活动成果 (5分)
6. 宣传推广 (10分)
- 积极参与社团活动的宣传推广 (5分)
- 在活动中展示社团形象和宣传效果 (5分)
总分:100分
以上为小学社团评分考核细则的简化版。
根据这些细则,可以对小学社团的成员进行全面评价,并帮助社团提升活动质量和成员
参与度。
评分结果将作为社团活动的参考依据,促进社团的积极发展。
社团活动评分制度作为一个学校社团,定期的各种活动是社团持续活跃的重要保障。
而社团活动评分制度则是激励社团成员积极参与、全力奉献的重要管理机制。
一、活动质量评分活动质量评分是对社团活动整体效果的综合评价。
可以从以下几个方面进行评分:1. 活动策划:策划是否充分、细致、合理,是否能够充分体现社团定位和宗旨,是否能够吸引社团成员参与度高。
2. 活动内容:活动内容是否丰富,是否具有针对性和吸引力,是否充分考虑到社团成员的兴趣、特点和需求。
3. 活动执行:活动执行是否有条不紊,是否充分配合,是否负责任。
4. 活动效果:活动是否顺利进行,社团成员参与度如何,是否有积极的反馈。
二、个人表现评分个人表现评分是对社团成员在活动中的表现进行评价。
可以从以下几个方面进行评分:1. 任务完成:个人是否能够认真完成所分配的任务。
2. 积极参与:个人是否积极参与活动,是否主动提出建议和意见,是否乐于助人。
3. 团队合作:个人是否能够充分配合团队,配合度如何,是否有合理的自我表现。
4. 责任心:个人是否对所负责的任务充满责任心,是否能够认真对待社团工作,设身处地为社团着想。
三、综合评分社团活动的评分并不是单纯对活动质量和个人表现进行评分,而是综合评价。
可以由两部分进行计算。
例如,60%为活动质量评分,40%为个人表现评分,通过这样的计算方式,可以得出最终的综合评分。
总之,社团活动评分制度是一个十分重要的机制。
好的评分制度会激励社团成员充分参与、认真负责、全力奉献,也可以为社团在校内外的声誉提供有效的保障。
因此,建立一套合理、严格、公正的评分制度至关重要。
社团活动评分准则
社团活动评分准则一、社团活动评分标准共分为四个品级,每一个品级按序对应的分数为:很好——10分好——7分一般——3分差——0分二、详细评分标准(一)活动宣扬一、该部份考评分为“很好”“好”“一般”“差”四个品级;二、宣扬活动按策划有序发展,宣扬规模普遍,评定为“很好”;3、有比较普遍的宣扬规模,能根本按策划进行,仅仅作用未抵达预期想象,评定为“好”;4、未能依照原定策划进行宣扬活动,宣扬作用为抵达预期想象,评定为“一般”;五、完全不依照原策划进行宣扬活动,没有宣扬作用,评定为“差”。
(二)活动内容一、该部份考评分为“很好”“一般”“差”三个品级;二、完全依照策划内容开展活动,且没有任何违规行为,评定为“很好”;3、未完全依照策划内容开展活动,但没有违背校园相关规定,评定为“一般”;4、完全不依照策划内容开展活动,或违背校园相关规定,评定为“差”。
(三)活动顺序一、该部份考评分为“很好”““”好”““”一般”“差”四个品级;二、活动完全依照方案有顺序进行,未呈现意外状况,评定为“很好”;3、活动依照活动方案进行,活动现场呈现问题,但未影响到现场活动顺序,评定为“好”;4、活动根本依照活动方案进行,活动现场呈现较多问题,并对现场顺序形成较严重影响,评定为“一般”;五、活动未依照
活动方案进行,活动呈现问题并致使活动现场顺序紊乱,评定为“差”。
(四)活动结束一、该部份考评分为“很好”“一般”“差”三个品级;二、活动结束后活动场所整理干净规整,物品准时偿还,没有损坏,并按原位摆放规整,评定为“很好”;3、活动结束后未将活动场所整理干净,但物品准时偿还,没有损坏,并按原位摆放规整,评定为“一般”;4、活动结束后未整理活动场所,且物品未准时偿还,或有所损坏,评定为“差”。
三、详细表格拜见附表。
(全版)小学社团评分标准详解为了更好地推动小学社团的发展,提高社团活动的质量和效果,我们特制定了一套小学社团评分标准。
本评分标准从社团组织与管理、社团活动、社团成员表现三个方面对社团进行综合评价。
以下为详细评分标准:一、社团组织与管理(占比:30%)1.1 社团章程与制度(占比:10%)- 社团是否有明确的章程和制度,包括社团宗旨、目标、活动范围等。
- 社团制度是否完善,包括成员加入与退出机制、活动策划与执行流程等。
1.2 社团架构与成员(占比:10%)- 社团是否有明确的组织架构,如社长、副社长、部门负责人等。
- 社团成员数量是否充足,成员构成是否合理,如年级分布、兴趣爱好等。
1.3 社团活动策划与执行(占比:10%)- 社团活动计划是否明确,如活动主题、时间、地点、预期效果等。
- 社团活动执行是否到位,如活动场地布置、活动流程控制、活动总结与反馈等。
二、社团活动(占比:40%)2.1 活动内容与质量(占比:20%)- 社团活动内容是否丰富,是否符合社团宗旨和成员需求。
- 社团活动质量如何,如活动组织、活动互动、活动成果等。
2.2 活动参与度与影响力(占比:20%)- 社团成员参与度如何,如活动出勤率、成员积极性等。
- 社团活动对社会的影响力和关注度,如媒体报道、网络传播等。
三、社团成员表现(占比:30%)3.1 成员素质与成长(占比:15%)- 社团成员在活动中的表现,如团队协作、领导力、创新能力等。
- 社团成员的综合素质提升,如学业成绩、兴趣爱好、社交能力等。
3.2 成员表彰与奖励(占比:15%)- 社团成员在活动、学业、兴趣爱好等方面取得的优异成绩。
- 社团成员获得的表彰和奖励,如校级、市级、国家级等。
本评分标准采用百分制,各项评分相加即为社团总分。
根据总分排名,可对社团进行表彰和奖励。
评分过程中,评委会可根据实际情况对评分标准进行适当调整。
希望各小学社团根据本评分标准,认真开展活动,不断提高社团质量和影响力,为广大学子提供更多优质的学习和发展机会。
社团日常活动评分细则为保证我校社团活动健康、有序的开展,对社团的评价更加公平、公正,特制定规范。
以下每项满分为5分,完全符合要求得5分,不能完全符合要求得3分,不符合要求不得分。
一、活动筹备2、活动申请(小计15分)提前一周上交活动申请5分活动申请表认真填写无缺项5分活动时地变更时及时通知监察部人员5分3、会场布置及物品准备(小计10分)会场物品摆放整齐有序5分会场物品准备得当 5分二、活动举办1、活动人员安排分配情况(小计10分)活动责任分工明确、组织内部无混乱5分突发状况解决及时、妥当5分2、活动现场情况(小计30分)活动内容准备充分、进行连贯5分活动形式、内容等有创新5分观众参与热情高、反馈良好5分现场秩序良好5分能保持现场整洁、无物品损坏5分按活动计划完成、并能达到预期效果5分4、活动后续工作(小计10分)前期宣传工作善后情况5分后期有新闻、调查问卷等相关宣传5分三、活动总结1、活动总结情况(小计15分)活动总结及时上交5分活动总结填写认真、属实5分活动总结中能总结出活动缺点及不足5分共青团哈尔滨工业大学(威海)委员会2011年03月01日哈尔滨工业大学(威海)星级社团考核条例根据社团近一年来各方面的表现情况,哈尔滨工业大学(威海)定于年终选出星级社团,按照社团考核分数由高到低依次排序,分为五星级(社团总数的15%)、四星级(社团总数的20%),普通级(社团总数的55%)和拟注销社团(社团总数的10%)。
同时有针对性的对五星级社团和某方面表现较好的社团予以表彰,即十佳社团评比及单项奖表彰工作。
通过社团评优,一方面给辛辛苦苦办活动的社团一个展示自己的机会和平台;另一方面奖励做出特别贡献的社团。
第一章总则【第一条】哈尔滨工业大学(威海)社团联合会为给社团增加展示机会,奖励发展较好社团,督促引导其它社团的良性发展,根据近一年来社团各方面的表现情况,于年终选出星级社团,同时有针对性的对某方面表现较好的社团予以表彰,特制定此条例。
社团活动考评细则6篇社团活动考评细则 (1)(一)活动的计划(20分)1.基本分(10分):能根据活动制定合理的活动计划,在指定的时间按时交计划书。
能计划出活动中各项活动的进度和时间,有社团成员名单。
2.奖励分(10分):(1)计划合理,各项活动具体可行,在活动主题,内容,形式,组织活动的形式等方面有创新,可酌情加2~5分。
(2)活动的计划周密,内容充实,内容清晰完整,可酌情加1~3分。
(3)在计划工作中其他方面工作突出的酌情加1~2分。
(二)活动的进行(50分)社团活动进行的评价主要以活动过程为主。
1.基本分(30分):能成功地完成活动,达到预期效果。
活动中没有违反学校规章制度和各项规定。
2.奖励分(20分)(1)活动按时开始,有条不紊,活动中时间安排的合理,没有因故而影响活动的延迟进行。
(1-5分)(2)活动的气氛热烈;同学们热情参与,活动过程中社团各社员通力合作。
(1-10分)(3)活动期间的秩序、组织纪律良好,能按时对本社团活动参加学生点名考核,活动过程中没有违规现象。
(1-5分)(4)在活动中其他方面表现突出的酌情加1~5分。
(三)活动的影响(20分)1.基本分(10分)活动能在某方面使同学们有所收获。
社团活动内容展示效果好。
2.奖励分(10分)(1)活动完满结束,活动的层面涉及广,达到预期效果酌情加1~2分。
(2)同学们普遍反映较好,活动后会员对该社团的活动很满意,酌情加1~2分。
(3)能在全校有很好影响,形成代表性活动的酌情加2~3分。
(4)能在校外媒体报道的酌情加2~3分。
(四)活动的总结(10分)1.基本分(7分):能认真写总结并按时(学期末)上交。
2.奖励分(3分):(1)认真总结能为下次活动提供很好借鉴酌情加1~3分;(2)因主观原因没能按时交总结的扣1分。
社团活动考评细则 (2) 学生社团是学生为增长知识,锻炼能力,丰富课余文化生活,自愿组织起来的群众性团体,是新时期适应高等教育改革,全面推行素质教育,提高大学生综合素质的新型组织。
全版:小学社团活动质量评估准则评估背景社团活动在小学教育中扮演着重要的角色,可以丰富学生的课余生活,培养他们的兴趣爱好和社交能力。
为了提高社团活动的质量,我们需要制定一套准则来评估社团活动的优劣,从而为学生提供更好的研究体验。
评估准则以下是小学社团活动质量评估的准则:1. 活动目标清晰明确:社团活动应明确目标,能够帮助学生获得特定的技能、知识或体验。
活动目标应与学生的年龄和发展需求相匹配。
活动目标清晰明确:社团活动应明确目标,能够帮助学生获得特定的技能、知识或体验。
活动目标应与学生的年龄和发展需求相匹配。
2. 活动内容丰富多样:社团活动应提供多种多样的内容,涵盖不同领域和兴趣。
活动内容应具有一定的研究性和趣味性,能够激发学生的研究兴趣和创造力。
活动内容丰富多样:社团活动应提供多种多样的内容,涵盖不同领域和兴趣。
活动内容应具有一定的学习性和趣味性,能够激发学生的学习兴趣和创造力。
3. 活动组织合理有序:社团活动的组织应合理有序,包括活动时间、地点、参与人员等方面的安排。
活动组织应考虑学生的实际情况和需求,确保学生能够充分参与和享受活动。
活动组织合理有序:社团活动的组织应合理有序,包括活动时间、地点、参与人员等方面的安排。
活动组织应考虑学生的实际情况和需求,确保学生能够充分参与和享受活动。
4. 活动安全保障到位:社团活动应注重安全保障,确保学生参与活动时的身体和心理安全。
活动组织者应采取必要的安全措施,并对学生进行安全教育和指导。
活动安全保障到位:社团活动应注重安全保障,确保学生参与活动时的身体和心理安全。
活动组织者应采取必要的安全措施,并对学生进行安全教育和指导。
5. 活动评估及时有效:社团活动应及时进行评估,以便及时发现问题并改进活动质量。
评估可以采用问卷调查、学生反馈等方式进行,评估结果应被认真对待并用于改进活动。
活动评估及时有效:社团活动应及时进行评估,以便及时发现问题并改进活动质量。
评估可以采用问卷调查、学生反馈等方式进行,评估结果应被认真对待并用于改进活动。
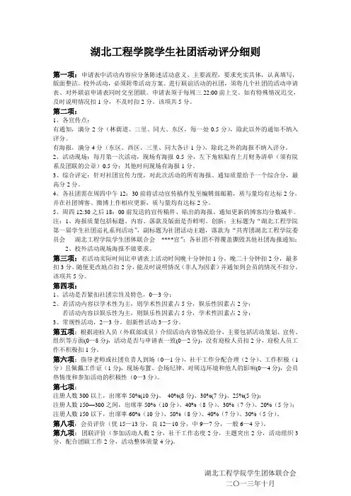
湖北工程学院学生社团活动评分细则第一项:申请表中活动内容应分条陈述活动意义、主要流程,要求充实具体,认真填写,版面整洁。
校外活动,必须附带活动方案。
进行联谊活动的社团,须将几个社团的活动申请表、对外联谊申请表同时交至团联。
申请表须于每周三22:00前上交。
如有特殊情况迟交,及时说明情况扣1分,不及时扣2分。
该项共5分。
第二项:1、各宣传点:有通知,满分2分(林荫道、三里、同大、东区,每一处0.5分),除此以外的通知不纳入评分。
有海报,满分4分(东区、西区、三里、同大各计1分),除此之外的海报不纳入评分。
2、活动现场:每月第一次活动,现场有海报0.5分,左下角粘贴有上月财务清单(须有院系及团联的公章)0.5分;其他时间现场有海报1分。
3、综合评定:针对社团宣传力度,对此次活动的所有海报、通知质量给予一个综合分,最高分2分。
4、各社团需在周四中午12:30前将活动宣传稿件发至编辑部邮箱,质与量均有达标2分,并在社团博客、微博上作相应更新,质与量均有达标2分。
5、周四12:30之后18:00前发送的宣传稿件、贴出的海报、通知更新的博客均分数减半。
注:1、海报质量包括标题、内容、落款及版面是否鲜明、创新;主标题为“湖北工程学院第一届学生社团巡礼系列活动”,副标题为社团活动主题,落款为“共青团湖北工程学院委员会湖北工程学院学生团体联合会****宣”;各社团不得覆盖撕毁其他社团海报通知;2、校外活动现场海报不做要求。
第三项:若活动实际时间比申请表上活动时间晚十分钟扣1分,晚二十分钟扣2分,最多扣3分。
随便更改地点扣2分,能及时说明情况(非人为因素)并通知到会员的情况不扣分。
该项共5分。
第四项:1、活动是否紧扣社团宗旨及特色,0—3分;2、若活动内容以学术性为主,则学术性因素占5分,娱乐性因素占2分;若活动内容以娱乐性为主,则娱乐性因素占5分,学术性因素占2分;3、常规性活动,2—3分。
创新性活动3—5分。
第五项:根据迎检人员(外联部成员)介绍活动内容情况给分,主要包括活动策划、宣传、组织等方面(0—8分),活动是否与申请表一致(0—2分),没有迎检人员扣2分,迎检人员工作不积极扣1分。
社团活动考评细则社团是学校内的一种特殊组织形式,它不仅可以为学生提供丰富的课外活动,还可以让学生更好地读懂这个社会。
但是,每个社团都有自己的定位和目标,为了使社团更加有意义,对于社团的活动考评就显得十分必要。
本文将介绍社团活动考评的细则,以便更好地评估社团的工作。
一、社团活动考评的重要性社团活动考评是社团管理的一个基本环节,它是对社团运作的盘点和总结,是对社团工作成果的评价和肯定,也是为了把社团活动做得更好而进行的反思和改进。
通过考评,可以及时发现社团存在的问题和不足,明确下一步发展方向,进而更好地满足学生的需求。
对于社团成员而言,参与考评也是一次学习过程,可以学习工作的方法和技巧,培养团队意识和协作精神,进一步提升能力素质。
二、社团活动考评的内容社团活动考评所包含的内容比较丰富,主要包括以下方面:1. 活动策划活动策划是社团活动的关键之一,其质量的高低直接关系到活动的成功与否。
考评者需要从活动策划的完整性、目标的明确性、可行性和针对性等方面进行评估。
2. 活动实施除了策划,活动执行也是考评的内容之一。
考评者需要从活动的形式、内容、流程等方面进行评估,重点是活动是否能有效地激发成员的积极性,是否符合社团宗旨和定位。
3. 活动效果除了前两个方面,活动效果也要进入考评的视线。
考评者会着重关注活动的效果,包括是否能满足成员的需求和期望,是否对成员的提高和发展有所促进,是否对校园文化建设做出了积极贡献等。
4. 文档总结社团活动的工作总结是一个重要的环节,它可以帮助考评者更全面、客观、准确地评价社团的工作。
考评者需要评估社团的总结是否全面、详尽,是否有具体的数据支撑,是否有对活动中的不足提出改进措施。
三、社团活动考评的评分标准社团活动考评的评分标准需要明确、具体、量化化,以便更好地体现社团工作的真实状况。
下面是常见的社团活动评分标准。
1. 总分制在总分制下,考评者会根据社团活动考评的各个方面细则,对社团工作进行评分,然后将各项分数相加得到综合分数。
社团活动评分制度文档Document of scoring system for community activities社团活动评分制度文档小泰温馨提示:规章制度是指用人单位制定的组织劳动过程和进行劳动管理的规则和制度的总和。
本文档根据规则制度书写要求展开说明,具有实践指导意义,便于学习和使用,本文下载后内容可随意修改调整修改及打印。
一、社团活动评分标准共分为四个等级,每个等级依次对应的分数为:1、该部分考评分为“很好”“好”“一般”“差”四个等级;2、宣传活动按策划有序进展,宣传范围广泛,评定为“很好”;3、有比较广泛的宣传范围,能基本按策划进行,只是效果未达到预期设想,评定为“好”;4、未能按照原定策划进行宣传活动,宣传效果为达到预期设想,评定为“一般”;5、完全不按照原策划进行宣传活动,没有宣传效果,评定为“差”。
1、该部分考评分为“很好”“一般”“差”三个等级;2、完全按照策划内容开展活动,且没有任何违规行为,评定为“很好”;3、未完全按照策划内容开展活动,但没有违反学校相关规定,评定为“一般”;4、完全不按照策划内容开展活动,或违反学校相关规定,评定为“差”。
1、该部分考评分为“很好”““”好”““”一般”“差”四个等级;2、活动完全按照计划有秩序进行,未出现意外情况,评定为“很好”;3、活动按照活动计划进行,活动现场出现问题,但未影响到现场活动秩序,评定为“好”;4、活动基本按照活动计划进行,活动现场出现较多问题,并对现场秩序造成较严重影响,评定为“一般”;5、活动未按照活动计划进行,活动出现问题并导致活动现场秩序混乱,评定为“差”。
1、该部分考评分为“很好”“一般”“差”三个等级;2、活动完毕后活动场地清理干净整洁,物品按时归还,没有损坏,并按原位摆放整齐,评定为“很好”;3、活动完毕后未将活动场地清理干净,但物品按时归还,没有损坏,并按原位摆放整齐,评定为“一般”;4、活动完毕后未清理活动场地,且物品未按时归还,或有所损坏,评定为“差”。
(修订版)小学社团活动考核准则为了更好地评估和监督小学社团活动的开展质量,确保社团活动能够达到预定目标,培养学生综合素质,特制定本考核准则。
一、考核目的1. 确保社团活动内容的丰富性和教育性,提高学生兴趣。
2. 提升社团活动组织管理水平,优化活动效果。
3. 激励社团指导教师和社团成员,提升活动质量。
二、考核对象1. 社团活动课程内容2. 社团活动组织与管理3. 社团指导教师工作4. 社团成员参与度与表现三、考核内容与标准3.1 社团活动课程内容评价社团活动课程内容是否符合学生兴趣、年龄特点和素质教育要求。
- 标准:课程内容丰富,有深度,有助于学生全面发展。
- 分值:20分3.2 社团活动组织与管理评价社团活动的组织与管理是否规范、有序,是否能确保活动安全。
- 标准:活动计划明确,组织有序,安全措施得当。
- 分值:30分3.3 社团指导教师工作评价社团指导教师的教学水平、组织协调能力和对社团成员的关怀程度。
- 标准:教师教学专业,能有效指导学生,关心学生成长。
- 分值:25分3.4 社团成员参与度与表现评价社团成员在活动中的参与热情、学习效果和成长变化。
- 标准:成员积极参与,能在活动中得到成长和提升。
- 分值:25分四、考核流程1. 活动前:提交活动计划和课程内容,进行预审核。
2. 活动中:定期进行现场查看,与指导教师、成员交流,了解活动进展。
3. 活动后:收集活动总结、成员反馈,进行综合评价。
五、考核结果处理1. 考核结果分为优秀、良好、合格、不合格四个等级。
2. 对考核优秀的社团进行表彰和奖励。
3. 对考核不合格的社团,要求其进行改进,必要时进行调整。
六、附则本准则自发布之日起实施,如有未尽事宜,可根据实际情况予以调整。
{content}。
社团活动评分标准
活动策划与组织(25分)
- 活动主题:是否与社团定位和目标相符,是否具有吸引力和创新性。
(5分)
- 活动计划:策划的全面性、合理性和可行性。
(5分)
- 活动预算:预算的合理性和规范性。
(5分)
- 活动推广:推广的策略和效果。
(5分)
- 活动组织:组织的严密性和协作性。
(5分)
活动执行与效果(40分)
- 活动流程:活动过程中的流程安排和执行。
(10分)
- 活动参与度:参与活动的人数和参与度。
(10分)
- 活动互动性:活动中的互动方式和效果。
(10分)
- 活动成果:活动达到的预期目标和效果。
(10分)
活动反馈与总结(25分)
- 反馈收集:对参与者的反馈信息的收集和整理。
(10分)
- 活动反思:对活动的反思和总结。
(10分)
- 活动改进:对活动中存在的问题的改进措施和计划。
(5分)社团氛围与影响力(10分)
- 社团凝聚力:社团成员之间的凝聚力和团结性。
(5分)
- 社团影响力:社团在校园内外的影响程度。
(5分)
以上评分标准仅作参考,可以根据具体情况进行调整和改进。
评分时应客观公正,注重实际效果和参与者的反馈,以提高社团活
动的质量和影响力。
社团活动评分制度一、社团活动评分标准共分为四个等级,每个等级依次对应的分数为:很好——10分好——7分一般——3分差——0分二、具体评分标准活动宣传1、该部分考评分为“很好”“好”“一般”“差”四个等级;2、宣传活动按策划有序进展,宣传范围广泛,评定为“很好”;3、有比较广泛的宣传范围,能基本按策划进行,只是效果未达到预期设想,评定为“好”;4、未能按照原定策划进行宣传活动,宣传效果为达到预期设想,评定为“一般”;5、完全不按照原策划进行宣传活动,没有宣传效果,评定为“差”。
活动内容1、该部分考评分为“很好”“一般”“差”三个等级;2、完全按照策划内容开展活动,且没有任何违规行为,评定为“很好”;3、未完全按照策划内容开展活动,但没有违反学校相关规定,评定为“一般”;4、完全不按照策划内容开展活动,或违反学校相关规定,评定为“差”。
活动秩序1、该部分考评分为“很好”““”好”““”一般”“差”四个等级;2、活动完全按照计划有秩序进行,未出现意外情况,评定为“很好”;3、活动按照活动计划进行,活动现场出现问题,但未影响到现场活动秩序,评定为“好”;4、活动基本按照活动计划进行,活动现场出现较多问题,并对现场秩序造成较严重影响,评定为“一般”;5、活动未按照活动计划进行,活动出现问题并导致活动现场秩序混乱,评定为“差”。
活动结束1、该部分考评分为“很好”“一般”“差”三个等级;2、活动完毕后活动场地清理干净整洁,物品按时归还,没有损坏,并按原位摆放整齐,评定为“很好”;3、活动完毕后未将活动场地清理干净,但物品按时归还,没有损坏,并按原位摆放整齐,评定为“一般”;4、活动完毕后未清理活动场地,且物品未按时归还,或有所损坏,评定为“差”。
三、具体表格参见附表。
第七节优秀学生社团评选办法见附表四9。
社团活动考评细则文明行业考评细则一、参与度1. 参与活动次数:根据社团活动总数设定,要求成员参与活动的次数达到一定比例。
2. 参与主动性:评估成员参与活动的主动性,包括主动报名参加活动、积极参与组织安排等。
二、表现态度1. 仪容仪表:评估成员参与活动时的仪容仪表是否整洁、得体,以及是否符合社团的形象要求。
2. 沟通表达:评估成员在活动中的沟通表达能力,包括与其他成员的交流、与外部人士的对接等。
3. 合作精神:评估成员在活动中的合作精神,包括与团队其他成员的协作、遵守组织的规定等。
三、创新能力1. 活动策划:评估成员在活动中的策划能力,包括活动方案的创意程度、可行性等。
2. 执行能力:评估成员对活动方案的执行能力,包括安排活动流程、协调资源等。
3. 创新意识:评估成员对活动的创新意识,包括在活动中提出新点子、解决问题等。
四、责任担当1. 安全意识:评估成员对活动安全的重视程度,包括遵守安全规定、关注他人安全等。
2. 任务完成:评估成员对本职工作的责任担当,包括按时完成任务、保证任务质量等。
3. 团队精神:评估成员对团队整体利益的意识,包括为团队付出额外努力、关心他人等。
五、成果贡献1. 活动成果:评估成员在活动中的贡献成果,包括组织活动取得的成绩、对外展示等。
2. 社会影响:评估活动对社会的影响程度,包括宣传效果、社会参与度等。
六、遵纪守法1. 社会公德:评估成员的社会公德,包括遵守道德规范、尊重他人等。
2. 法律意识:评估成员对法律的理解和遵守程度,包括遵守组织的规定、尊重知识产权等。
以上是社团活动考评细则,以衡量成员在活动中的表现和贡献,同时也鼓励成员发挥创新能力,树立良好的行业形象。
优秀社团评分细则-标准化文件发布号:(9556-EUATWK-MWUB-WUNN-INNUL-DDQTY-KII优秀社团评比考核细则一、此评分细则为100分制。
二、总分100分,社团内部分栏总分为70分,社团对外活动总分为30分。
1.社团内部(70分):(1)文件上交(10分):(监察组)活动材料(包括会议记录当天、社团活动相关报告/图片一周内、活动策划规定时间等)能够及时上交记10分;活动材料没有在规定时间内上交,一次扣1分扣完为止(在加10分的前提上进行扣分)(2)社长工作情况(10分):(隶属小组)社长能尽职尽责的带领社团成员完成社团日常工作记6分;剩余4分由主席团在考察社团建设成果后进行给分(主席团一人有1分的给分权)(3)社团成果展示(10)在社团定时成果展示会上,有工作成果的,由会上评委(主席团、社团管理中心、监察部)进行分别计分,以总分30分的形式,去掉最低最高分进行取平均分的方式得最终分数(4)社团日常活动(10分)(监察组):附表:社团活动报送、须注明日常或对外(5)社团活动场地、器材、材料保护情况(10分):(隶属小组)社团成员能够将活动的场地、器材、材料保护完整,没有损坏记;社团在规定时间内归还向活动中心借出的材料并且没有损坏记10分。
否则一次扣1分扣完为止(6)定期例会(10分):(监察组)社团每月定期开展例会的记10分,不开展例会的社团一次扣1分,扣完为止2.社团对外活动(30分):附表:社团活动报送(监察组)(1)大型活动参与情况(20分):社团在学校主办的大型活动(包括校庆、汇演等)能作用,协助学校圆满举办大型活动(2)校外合作(10分):社团能够积极发挥外交职能,与兄弟学校、合作学校、社会团体进行合作开展一系列能够提升我校良好风貌、有利于学生身心健康发展、对社会做出贡献的有意义的活动或拉取赞助3.特殊贡献(额外10分):社团做出对学生会内部发展或对学校完善具有明显作用的贡献或者其他特殊贡献加上10分。
社团活动评分准则
社团活动评分准则一、社团活动评分标准共分为四个等级,每个等级顺次对应的分数为:很好——10分好——7分一般——3分差——0分二、详细评分标准(一)活动宣扬1、该部分考评分为“很好”“好”“一般”“差”四个等级;2、宣扬活动按策划有序发展,宣扬规模广泛,评定为“很好”;3、有比较广泛的宣扬规模,能根本按策划进行,仅仅作用未到达预期想象,评定为“好”;4、未能依照原定策划进行宣扬活动,宣扬作用为到达预期想象,评定为“一般”;5、彻底不依照原策划进行宣扬活动,没有宣扬作用,评定为“差”。
(二)活动内容1、该部分考评分为“很好”“一般”“差”三个等级;2、彻底依照策划内容开展活动,且没有任何违规行为,评定为“很好”;
3、未彻底依照策划内容开展活动,但没有违背校园相关规定,评定为“一般”;
4、彻底不依照策划内容开展活动,或违背校园相关规定,评定为“差”。
(三)活动次序1、该部分考评分为“很好”““”好”““”一般”“差”四个等级;2、活动彻底依照方案有次序进行,未呈现意外状况,评定为“很好”;3、活动依照活动方案进行,活动现场呈现问题,但未影响到现场活动次序,评定为“好”;4、活动根本依照活动方案进行,活动现场呈现较多问题,并对现场次序形成较严重影响,评定为“一般”;
5、活动未依照活动方案进行,活动呈现问题并导致活动现场次序紊乱,评定为“差”。
(四)活动结束1、该部
分考评分为“很好”“一般”“差”三个等级;2、活动结束后活动场所整理洁净规整,物品准时偿还,没有损坏,并按原位摆放规整,评定为“很好”;3、活动结束后未将活动场所整理洁净,但物品准时偿还,没有损坏,并按原位摆放规整,评定为“一般”;4、活动结束后未整理活动场所,且物品未准时偿还,或有所损坏,评定为“差”。
三、详细表格拜见附表。