第一章 餐饮部概述
- 格式:doc
- 大小:59.00 KB
- 文档页数:3
目录第一章餐饮概述 (1)第一节餐饮部的地位与作用 (1)第二节餐饮产品特点及其发展趋势 (3)第三节餐厅设施的种类及服务项目 (8)第二章餐饮服务人员的素质要求 (9)第一节素质要求 (10)第二节行为举止 (12)第三章餐饮部组织机构设置 (13)第一节餐饮部组织机构 (13)第二节餐饮部与其它部门的业务关系 (14)第四章餐饮部岗位职责 (15)第五章餐饮服务服务内容、流程及标准 (25)第一节中餐服务程序及标准 (25)第二节中餐服务操作规范 (35)第三节餐饮部预订程序标准 (43)第四节中餐宴会服务 (44)第五节自助餐服务 (48)第六节客房送餐服务 (49)第七节服务人员注意事项 (50)第八节物品的控制和管理 (51)第九节中餐各班次工作内容、操作规范及标准 (52)第十节中餐厅计划卫生安排 (55)第十一节洗手间服务程序及卫生要求 (56)第十二节传菜部及餐管部工作流程 (56)第十三节洗碗间工作流程 (58)第十四节会议预订、接待的程序及标准 (58)第六章酒水知识 (60)第一节酒的基本知识 (60)第二节酿造酒、蒸馏酒与配制酒 (61)第三节软饮料 (67)第四节茶 (69)第七章餐厅服务基本技能 (71)第一节端托 (71)第二节酒水服务 (73)第三节餐巾折叠 (75)第四节摆台 (78)第五节上菜 (80)第六节分菜 (82)第七节推销技能 (84)第八章厨房及菜肴知识 (85)第一节工作流程 (85)第二节特色菜肴 (87)第三节菜肴命名的方法 (93)第四节烹饪基本知识 (93)第五节设施设备的使用、维护与保养 (97)第九章疑难问题的处理 (102)第十章餐饮应知应会 (109)第一章餐饮概述餐饮业是充分利用餐饮设施为客人提供餐饮实物产品和餐饮服务的生产经营性行业。
餐饮业是一个古老而又充满活力的行业,其发展水平不仅仅反映着一个国家和地区的经济发展水平及开发和利用自然资源方面的能力,而且也是一个国家物质文明和精神文明的重要标志。
第一单元餐饮部概述一、填空题1.酒店业先驱埃尔斯沃思·斯塔特勒曾说过:“对任何酒店来说,取得成功的三个根本要素是___ ___、___ ___、____ ____。
”2。
餐饮企业经营方式日趋多样,除独立经营之外,还可以_ ____、____ ___、_______。
3.服务态度的具体要求是___ ___、___ ___、___ ____、___ ____.4.餐饮服务人员的知识要求有____ ____、_____ ____、_____ ____。
5.生产餐饮产品的原料大多是鲜货原料,极容易___________.6。
餐厅通过提高_____ _______及__________________来提高销售量.7.餐饮服务人员在工作中应具有的能力主要有_____ ____、____ ______、____ ____、____ ____、观察能力、记忆能力、自律能力、服从与协作能力。
二、单项选择题()1。
人类生存的饮食需求是一致的,各民族的饮食传统和习惯_________。
A.完全不同B.完全一致 C。
不尽一致 D.大体一致。
()2.餐饮场所的地点要设在_________。
A。
城市中心 B。
经济中心 C.旅游或文化中心 D。
交通便捷之处( )3.餐饮服务的_________是指餐饮服务只能当次使用,当场所享受,过时则不能再享用.A.无形性 B。
一次性 C.综合性 D。
差异性()4。
餐饮生产的特点之一是:_________。
A.生产量难以预测B.销售量受进餐时间的限制C。
无形性 D。
直接性( )5。
餐饮服务是由餐饮部工作人员通过手工劳动来完成的,因而具有_________.A.无形性 B。
一次性 C.同步性 D.差异性( )6。
针对_________的特点,餐饮部一定要制定餐饮服务质量标准。
A.无形性 B。
一次性 C.同步性 D。
差异性()7.餐饮服务质量的好坏取决于_________.A。
客人需求的满足程度 B。
目标●了解餐饮部在酒店中的地位和主要工作任务●熟悉餐饮从业人员的素质要求●了解酒店餐饮部组织机构第一章餐饮部概述一、餐饮部的地位作用1. 餐饮部是酒店满足客人基本生活需求的主要服务部门酒店、餐馆随旅游的产生而产生,随旅游的发展而发展。
它是人们外出旅行或旅游的必要条件,是发展旅游业的物质基础,是旅游业的重要组成部分,同时也是星级酒店必备的基本功能之一。
2. 餐饮部的收入是酒店营业收入的主要来源之一餐饮部是酒店获得经济收益的重要部门之一,餐饮收入是酒店收入的主要来源之一。
餐饮部的收入受酒店主观、客观条件的影响,目前国内酒店餐饮部的营业收入约占酒店营业收入的三分之一。
3. 餐饮部是酒店在市场营销中的重要组成部分餐饮部在激烈的酒店市场竞争中,占据极其重要的地位,是星级酒店档次和服务的象征,在竞争中具有灵活性、多变性和可塑性。
4. 餐饮部是平衡酒店经营中季节性差异的重要手段之一5. 餐饮部是树立酒店高品质形象的重要窗口餐饮服务的好坏,不仅直接关系到酒店的声誉和形象,也直接影响酒店的客源和经济效益。
餐饮部的服务直接,接触深入,互动多,时间长,环节复杂,服务的质量高,不仅可以吸引客人,留住客人,还可增加酒店其他项目的收入。
二、餐饮部的主要工作1. 向客人提供优质的菜点、酒水等有形产品餐饮部是酒店唯一生产并提供实物产品的部门,生产并提供精致、可口的菜点酒水,是餐饮部的经营重点。
2. 向客人提供舒适满意的服务在餐厅用餐过程中,客人除了关注菜点酒水自身的特色外,更多地会关注盛装菜点的器皿、厨师烹饪技艺过程、服务人员服务态度、就餐环境氛围等无形产品,餐饮服务人员相应的服务工作就尤为重要。
3. 搞好餐饮经营管理工作餐厅经营的最终目标是创造理想的经济效益,就需要做好经营管理工作。
经营管理工作主要有:拟订工作制度,形成管理规范;搞好市场定位,确定预算目标;抓好采购供应,保证业务需要;加强厨房管理,确保产品质量;重视市场营销,大力开发客源;控制成本消耗,提高经济效益等。
餐饮服务培训教程第一章、餐饮部概述第二章、餐饮效劳人员基本素质第三章、餐饮效劳礼节、礼貌第四章、菜肴酒水知识第五章、菜单知识第六章、餐饮效劳六大技艺第七章、中餐各餐别效劳顺序第八章、心思学在餐饮效劳的运用第九章、特殊事情的处置第十章、食品营养知识第十一章、饮食卫生知识第十二章、总结如何成为餐饮效劳高手李德胜第一章餐饮部概述它是酒店内重要部门之一,是为了满足住客食的需求,同时发明经济效益的部门。
第一节餐饮部在酒店中的位置*恩格尔系数说明吃在人们生活中的重要性一、餐饮在旅游中的重要作用是饭店生活开展的条件,也是旅游业的一个重要组成,世界各地的饮食文明不同,能满足人们1、生理2、肉体上的需求。
二、餐饮效劳直接影响酒店的声誉,同时可以补偿其它方面效劳的缺乏。
它分为有形的方面如:食品、酒水等,有形的方面,如:技艺、效劳等。
主人可以经过这些来判别酒店的全体水平。
尤其是非住店主人。
三、餐饮支出是酒店支出的重要组成整个支出的30—40%,甚至50%,居整个酒店的第二位。
餐饮支出的伸缩性较大,有很强的技术性,艺术性,所以可较大地偏离市场价钱。
因此可经过一丝不苟、营销宣传等来提高座位周转率,从而扩展营业额,添加经济效益。
第二节餐饮产品的产销特点一、消费上的特点:1、品规格多,批量小2、产品消费时间短,1—2小时。
3、产量难以预测,随机性强,人数变化大。
4、原资料容易蜕变。
5、消费进程管理难度大,环节多。
二、餐饮销售特点:1、销量受活动场所限制。
2、销量受时间限制。
应开发外卖,送餐等效劳以延伸营业时间,拓展营业场所,提高座位周转率。
3、毛利率较高,资金周转较快,一年十次以上。
4、固定本钱高,开支比重较大。
三、餐饮效劳特点:与菜品是红花、绿叶的关系。
1、有形性无止境,包括了无差异的人类休息。
2、一次性指主人当场享用,不能事先重来。
3、同步性指消费、销售、效劳简直同时停止,时间紧迫,要求提早做好预备。
4、差异性人不是机器,不同的时间、地点、心情等缘由可招致效劳的各个方面发生差异,要求有完善的规范,经过规范、顺序、制度等来控制实施。
第一单元-餐饮部概述授课内容:第一单元餐饮部概述主题一餐饮部的地位与作用课时:2课时授课班级:15旅游(单招)教学目的:知识:餐厅的概念;餐饮服务的概念和内容;餐饮部的地位和作用。
能力:通过学习了解饭店餐饮部的地位、作用及任务。
重点难点:餐饮服务直接影响饭店声誉。
教学方法:讲解、展示与案例相结合。
教学过程基础,前台服务是后台服务的继续与完善。
2.餐饮服务的定义:是指客人在餐厅就餐的过程中,由餐厅工作人员利用餐饮服务设施向客人提供菜肴饮料的同时提供方便就餐的一切帮助。
3.餐饮服务的内容有:(1) 辅助性设备设施。
(2) 使餐饮服务易于实现的产品。
(3) 明显的服务。
(4) 隐含的服务。
4.尽管各个饭店有着不同的具体服务标准,但是宗旨是相同的,那就是“最大限度地满足客人的需求”。
烹调方法、饮食传统和习惯的不同而有所差异。
世界各地的客人在旅游饭店的餐厅不仅可以品尝具有异国(地)风味的美酒佳肴,还可以领略异国(地)情调的饮食文化,这不仅能使客人得到必要的营养补充,也能从中受到艺术感染,从而得到精神上的享受和满足。
首先,我们来认识一下餐饮部在饭店中的地位和作用。
【板书】二、餐饮部在饭店中的地位和作用【讲解】(一) 餐饮部是星级饭店的重要组成部分(二) 餐饮服务直接影响饭店声誉(三) 餐饮部为饭店创造可观的经济效益(四) 餐饮部的工种多、用工量大授课内容:第一单元餐饮部概述主题二餐饮产品特点及其发展趋势课时:2课时授课班级:教学目的:知识:餐饮生产的特点;餐饮产品销售特点;餐饮服务特点;餐饮发展趋势。
能力:通过学习了解餐饮产品的特点及发展趋势。
重点难点:餐饮服务特点。
教学方法:讲解、展示与案例相结合。
教学过程餐饮部的经营包括那些环节?【讲解】(一) 餐饮生产的特点餐饮企业既生产有形的实物产品(如各种美味佳肴),又生产无形的服务产品(如优良的就餐环境和热情周到的接待服务)。
与其他产品的生产相比,餐饮产品具有不同的特点。
第一章餐饮概述一、填空题1 、饭店的目标应是 ____________ 。
饭店的根本经营宗旨是 _____________ 。
2 、餐饮产品是有形产品和无形产品(食品、饮料等)和无形产品( ________ 、 ___________等)的有机结合体。
3 、餐饮服务的好坏不仅直接关系到饭店的 ___________ 和形象,也直接影响饭店的____________ 和 ____________ 。
4 、我国旅游饭店的餐饮收入一般要占饭店收入的 ____________ .5 、生产餐饮产品的原料大多是鲜货原料,极容易 ___________ .6 、餐厅通过提高 ____________ 及 _________________________________ 来提高销售量和经济效益。
7 、提高餐饮服务质量的关键在于餐饮部工作人员的 ____________ 和 ____________ .8 、旅游饭店餐饮部的营业活动主要由 ___________ 人员、 _____________ 人员和___________ 人员的共同努力来完成的.9 、餐饮实物不仅可以满足宾客最基本的 ___________ ,还可以从其色、香、味、形、_________ 、 __________ 、 ________ 上使宾客得到感官上的享受.10 旅游饭店餐饮部的营业活动主要由下列三方面人员的共同努力来完成: _________ 、__________ 、 __________ 。
11 、我国旅游饭店的餐厅可分为以下几种:点菜餐厅、团队餐厅、 __________ 、__________ 、 ___________ 、自助餐厅、客房送餐及 __________ 。
二、名词解释1 、餐饮服务2 、前台服务3 、后台服务三、选择题1 、人类生存的饮食需求是一致的,各民族的饮食传统和习惯 _________ 。
a. 完全不同b. 完全一致c。
第一章餐饮概述第一节餐饮业与餐厅人虽然不是为了吃而活着,可人要想活,就一天也离不开吃。
餐饮是人类生存与发展的基础,人类生活中最基本、最重要的活动是餐饮。
随着社会生产的发展及人们价值观的改变,人类对餐饮及其服务的要求越来越高。
西方的先哲,如苏格拉底、柏拉图、亚里士多德,或是康德、黑格尔,似乎都不谈有关饮食的问题。
然而中国的圣贤、哲人,几乎个个都要谈及这个话题。
如老子说:“食色性也。
” 《礼记·礼运》称:“饮食男女,人之大欲存焉。
”孔子发表过“食不厌精,脍不厌细”的议论,足以证明他对吃极其重视。
在这些关于吃的论述中,充分证明了饮食在中国历史文化中占据着重要的地位和特殊的份量。
一、餐厅的概念餐厅是通过出售服务、菜肴来满足宾客饮食需求的场所。
餐厅必须具备下列三项条件:1.一定的场所。
即具有一定的接待能力的餐饮空间和设施。
2.提供食品、饮料和服务。
食品饮料是基础,而餐饮服务是保证。
3.以盈利为目的。
餐饮部是饭店的利润中心之一。
餐饮工作者应致力于开源节流。
餐饮服务的概念餐饮服务是餐饮部门工作人员为就餐宾客提供食品饮料的一系列行为的总和。
主要有两个方面的内容:一是为顾客提供食品饮料等有形产品,二是在提供有形产品的同时,为就餐宾客提供直接面对面的餐饮服务。
餐饮部门只能提供精美的食品,而不能提供优质服务不行;只能提供优质服务,而不能提供精美的食品也不行。
只有美味佳肴,配以热情、礼貌、周到的服务,才会受到宾客的欢迎。
二、中国餐饮业发展概况1、考古发现大约在170万年前,我们的祖先已经开始用火来加工、烧烤食物并用来取暖驱寒。
2、最早的聚餐形式——筵席古人席地而坐,“筵”和“席”都是铺在地上的坐具。
后来筵席又含有进行隆重、正规的宴饮的意思。
现专指酒席。
3、夏、商、周三代——餐饮已发展为一个独立的行业夏朝宫廷里已设有“庖正”职位。
周朝有“膳夫”专门负责制作菜肴;“酒人”专门负责酒水饮料服务;“浆人”负责提供调味品;“幂人”专管餐具卫生。
第一章饭店餐饮概述教学重点、难点:餐饮的种类、设施和餐饮产品的特点。
教学方式:课件展示、讲授。
教学内容:第一节餐饮部的地位和作用第二节餐饮种类、设施和产品第三节餐饮部组织结构及岗位职责第一节餐饮部的地位和作用俗话说:民以食为天。
中国现代饭店,虽已集住宿、餐饮、休闲、商务、会议、展销、购物等于一体的综合性公共场所,但提供吃、住依然是其不可缺的两大功能。
一、餐厅及餐饮服务的概念1.餐厅:是通过出售服务、菜肴来满足客人饮食需要的场所。
餐厅必须具备下列三项条件:具有一定场所;能够为客人提供菜肴、饮料和服务;以营利为目的。
2.餐饮服务:其构成内容如下:(1)、辅助设施设备。
如桌椅、餐具、服务用品等。
(2)、使餐饮服务易于实现的产品。
如菜肴酒水等。
(3)、明显的服务。
即消费者感受到的各种利益。
(4)、隐含的服务。
即消费者的心理感受或附属与服务的特征。
二、餐饮部是饭店最重要的部门之一1•餐饮部主要是解决宾客饮食问题,而饮食是一个人最基本的要求。
2•从经济效益方面看,餐饮收入是饭店的重要组成部分。
占饭店总收入的1/3。
3•餐饮部的工种多、用工量大。
从餐饮原料的采购、验收、储存、发放,至U厨房的初步加工、切配、加工、烹饪,再到餐厅的各项服务工作,需要许多员工的共同配合才能做好。
三•餐饮服务代表饭店的管理水平和声誉。
餐饮产品从整体上讲有三部分组成,即餐饮环境、餐饮实物(酒、菜)、餐饮服务。
与其说顾客在消费一份“餐食”,不如说在消费“环境、技艺和服务”。
餐饮部员工提供的服务,包括餐前的预订、迎领、点菜、点酒,至就餐中的上菜、斟酒、分菜、换蝶,再至就餐后的结账、送别等,时间长、环节复杂。
服务人员的仪容仪表、行为举止、服务技能等会直接反映一个饭店的服务质量和管理水平。
从经营角度看,餐饮经营好,不仅能留住本店客人,还会吸引本地居民,同时带动其他部门如娱乐部、会议部、商场部等的销售。
因此,餐饮服务的好坏,会直接影响饭店的形象和声誉。
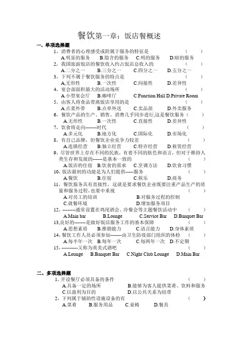
餐饮第一章:饭店餐概述一、单项选择题1,消费者的心理感受或附属于服务的特征是()A.明显的服务B.隐含的服务C.明的服务D.暗的服务2,我国旅游饭店的餐饮收入约占饭店总收入的()A.二分之一B.三分之一C.四分之一D.五分之一3,下列不属于餐饮服务的特点是()A,无形性 B.一次性 C.间接性 D.差异性4,宴会部面积最大的活动场所()A.小型宴会厅B.咖啡厅C.Function HallD.Private Room5,由客人将食品带离饭店享用的是()A.点菜外带B.点单外送C.卖品部D.外卖服务6,餐饮产品的生产、销售、消费几乎同步进行,这是餐饮服务()A.无形性B.一次性C.直接性D.差异性7,饮食将走向-------时代()A.多元化B.地方化C.国际化D.市场化8,有自己品牌,但餐饮企业竞争力较差()A.连锁经营B.独立经营C.特许经营D.租赁经营9,尽管世界上存在不同的民族,有着不同的肤色和语言,但对于维持人类生存和发展的------是基本一致的()A.饭店的住宿B.饮食的需求C.烹调方法D.饮食习惯10,饭店最初的功能是为人们提供-----服务()A.餐饮B.住宿C.娱乐D.商务11,餐饮服务具有直接性,这就是要求餐饮企业既要注重产品生产的质量和服务过程,也要中重视()A.对员工的培训B.对服务过程的控制C.就餐环境D.增加服务项目12,--------通常设置在鸡尾酒会、冷餐会等主题餐饮活动中()A.Main barB.LoungeC.Service BarD.Banquet Bar13,良好的-------是做好饭店服务工作的基本保障()A.思想素质B.推销能力C.语言能力D.身体素质14,餐饮工作人员必须参加-------由卫生防疫部门组织的体检()A.每半年一次B.每年一次C.每两年一次D.不定期15,----------又称为英美式酒吧()A.LoungeB.Banquet BarC.Night Club LoungeD.Main Bar二、多项选择题1,开设餐厅必须具备的条件()A.具备一定的场所B.能够为客人提供菜肴、饮料和服务C.以盈利为目的D.以公共关系为纽带2,下列属于辅助性设施设备的有()A.菜肴B.服务用品C.桌椅D.餐具3,餐饮部在饭店的地位与作用是()A.饭店的重要组成部分B.直接影响饭店的声誉C.为饭店创造可观的经济效益D.工种多,用工量大4,下列属于餐饮生产特点的是()A.生产过程时间短B.生产量难以预测C.资金周转快D.原料及产品容易变质5,餐饮销售量受进餐时间的限制。
第一章概述餐饮部是酒店获得经济收益的重要部门之一,餐饮部的收入在酒店总收中所占的比重因地、因酒店状况而异,受到酒店本身主、客观条件的影响,如酒店的经营思想、经营传统、酒店的位置、内中的设计、档次等等。
就目前而言,餐饮的营业收入约占酒店营业收入的三分之一,餐饮收入已大大超过客房收入,这一势头仍有继续发展的趋势。
因为酒店客房数量是基本固定不变的,所以其最高收入是一个常量,而餐饮的最高日收入这是一个变量,虽然餐位数是固定不变的,但餐饮部可以通过提高服务质量、提高服务效率、提高菜品的质量等措施,使餐位的周转率和人均消费水平得以提高,最终是餐饮部的营业收入达到最大值。
餐饮部是最具有复杂性与技巧性的生产部门,是因为有采购部门将餐厅所需要的生产原料买进,再经过厨房的主厨烹调,最后送到客人面前,其过程复杂,一定要与酒店的其他部门通力合作,最后才能完成工作。
餐饮的活动十分繁琐,通常包括菜单设计,食品原料采购、储藏、厨房加工烹调及餐厅服务等,因此餐饮部的业务需众多员工分工合作才能完成。
为了使整个组织能在统一的指挥下步调一致的活动,每一个职位都需要有工作说明,规定上下级报告、负责的次序,使每一位员工和管理者都能清楚地了解自己的职责与任务。
第二章岗位职责及工作内容目录:1.餐饮部经理岗位职责及工作内容2.餐饮部秘书岗位职责及工作内容3.西餐厅经理岗位职责及工作内容4.西餐厅主管岗位职责及工作内容5.西餐厅领班岗位职责及工作内容6.西餐厅领位岗位职责及工作内容7.西餐厅服务员岗位职责及工作内容8.清餐厅经理岗位职责及工作内容9.清餐厅主管岗位职责及工作内容10.清餐厅领班岗位职责及工作内容11.清餐厅领位岗位职责及工作内容12.清餐厅服务员岗位职责及工作内容13.宴会厅经理岗位职责及工作内容14.宴会厅领班岗位职责及工作内容15.宴会厅服务员岗位职责及工作内容16.管事部主管岗位职责及工作内容17.管事部领班岗位职责及工作内容18.管事部洗碗工岗位职责及工作内容19.宴会预定领班岗位职责及工作内容20.宴会预定员岗位职责及工作内容餐饮部经理直接上级:总经理/执行总经理直接下级:餐饮各分部经理岗位职责:岗位概述:1、负责担当餐饮部下达的工作指令并跟进具体运作细节。
餐饮第一章:饭店餐概述一、单项选择题1,消费者的心理感受或附属于服务的特征是( )A.明显的服务B.隐含的服务C.明的服务D.暗的服务 2,我国旅游饭店的餐饮收入约占饭店总收入的( ) A.二分之一 B.三分之一 C.四分之一 D.五分之一 3,下列不属于餐饮服务的特点是( )A,无形性 B.一次性 C.间接性 D.差异性 4,宴会部面积最大的活动场所( )A.小型宴会厅B.咖啡厅C.Function HallD.Private Room 5,三星级以上的客房送餐服务一般不少于 小时。
A 12 B 16 C 18 D 246,餐饮产品的生产、销售、消费几乎同步进行,这是餐饮服务( ) A.无形性 B.一次性 C.直接性 D.差异性7.服务员应遵守饭店管理制度,明确何时何地能做什么,不能做什么是( )。
A.推销能力 B.技术能力 C.自律能力 D.协作能力8,有自己品牌,但餐饮企业竞争力较差的经营方式是( ) A.连锁经营 B.独立经营 C.特许经营 D.租赁经营9,尽管世界上存在不同的民族,有着不同的肤色和语言,但对于维持人类生存和发展的( )是基本一致的。
A.饭店的住宿B.饮食的需求C.烹调方法D.饮食习惯 10,( )又称为英美式酒吧 A.Lounge B.Banquet Bar C.Night Club Lounge D.Main Bar11,餐饮服务具有直接性,这就是要求餐饮企业既要注重产品生产的质量和服务过程,也要中重视( )A.对员工的培训B.对服务过程的控制C.就餐环境D.增加服务项目 12,良好的( )是做好饭店服务工作的基本保证。
A.思想素质 B.推销能力 C.语言能力 D.身体素质13, 餐饮工作人员必须参加-------由卫生防疫部门组织的体检 ( ) A.每半年一次 B.每年一次 C.每两年一次 D.不定期 14,特许经营的缺点( )A.竞争力差B.影响力受地域限制C.缺乏强大的支持系统D.要支付昂贵的品牌使用费 15,中国第一家快餐店是1987年在北京开设的__________ A.必胜客 B.麦当劳 C.肯德基 D.德克士16,从现实和长远的观念来看,餐饮消费市场永远的主旋律是__________ A.多元化 B.标准化 C.大众化 D.国际化 E.地方化17,餐饮部组织机构设置的最高原则( ) A.精简 B.统一 C.自主 D.高效 18.下列不属于管事部的职能的是( )A.加强餐饮财产和物品的管理,控制费用的开支,降低经营成本B.负责洗涤设备的正常使用与清洁维护保养C.负责收集和运送垃圾D.负责餐饮部各种饮料使用后的空瓶的收集和保养19,( )的合理与否,直接关系到生产的形式和完成生产任务的能力 A.餐饮部员工素质 B.餐饮部管理层次 C.餐饮部组织机构 D.人员配备 20,下列属于传菜员主要职责的是( )A.接受或婉拒客人的预订B.妥善保管点菜单,以备查核C.负责擦净餐具,服务用具,搞好餐厅的清洁卫生D.协助客人存放衣帽,雨具等物品 21,( )负责接受或婉拒客人的预订A.餐饮服务员B.迎宾员C.餐厅领班D.传菜员22.餐饮部应与( )一道共同制定设备的保养,维护计划,分工明确,日常维护要与计划维护保养结合A.前厅部B.客房部C.财务部D.工程部 23.下列属于餐饮服务员职责的是( )A.核查账单,保证在交客人签字,付账前完全正确B.在营业高峰餐厅满座时妥善安排侯餐客人C.熟悉本餐厅供应的所有菜点,酒水,并做好推销工作D.妥善保管菜单,以备核查24,在餐饮推销预测方面,餐饮部有赖于( )所提供的信息A.前厅部B.销售部C.采购部D.工程部 25.一个饭店组织机构合理与否,归根到底是要看( )A.机构层次B.是否实行统一领导C.是否自主地履行职能D.效率 26.下列不属于餐饮部的职能的有( )A.推销餐饮产品,扩大销售B.不断开拓创新,扩大销售C.及时检查餐厅设备的使用情况D.负责收集和运送垃圾 27.( )与行政总厨,公关营销部,宴会预订员一起,研究制定长期和季节性菜单,酒单。
A.餐饮部经理 B.餐饮部内勤 C.餐厅经理 D.餐厅领班 28.( )负责部门管理人员的考勤工作。
A.餐饮部经理B.餐饮部内勤C.各点厨师长D.餐厅领班 29.宴会部经理和____沟通协调,共同议定宴会的菜单,价格( ) A.宴会销售经理 B.餐饮部经理 C.酒水部经理 D.行政总厨 30.各点厨师长的直属领导是( )A 餐饮部经理 B.餐厅经理 C.宴会部经理 D.行政总厨 31.餐饮部要依据____提供的住客预测日常销量 ( )A. 前厅部B.客房部C.财务部D.公关部 32.餐饮部要从____取得住客信用方面的信息,以是否赊账决定( ) A. 前厅部 B.客房部 C.财务部 D.工程部 33.____负责大型活动的推销和承接会议,宴会等活动( )A. 前厅部B.客房部C.工程部D.销售部 二、多项选择题1,开设餐厅必须具备的条件 ( )A.具备一定的场所B.能够为客人提供菜肴、饮料和服务C.以盈利为目的D.以公共关系为纽带 2,下列属于辅助性设施设备的有 ( ) A.菜肴 B.服务用品 C.桌椅 D.餐具 3,餐饮部在饭店的地位与作用是 ( ) A.饭店的重要组成部分 B.直接影响饭店的声誉 C.为饭店创造可观的经济效益 D.工种多,用工量大 4,下列属于餐饮生产特点的是 ( ) A.生产过程时间短 B.生产量难以预测 C.资金周转快 D.原料及产品容易变质 5,餐饮销售量受进餐时间的限制。
因此,餐饮企业必须 ( ) A.增加服务项目 B.延长营业时间 C.提高餐位利用率 D.向客人提供优雅舒适的就餐环境 6,下列关于中餐厅表述错误的是 ( ) A.主要经营川菜、粤菜、鲁菜和淮扬菜 B.服务人员身着西装、 礼服 C.一般提供早、中、晚三餐服务 D.装饰主题突出中式风格 7, 餐饮部遇有大型餐饮活动计划,重要宴会等信息时不应与( )联系 A. 前厅部 B.客房部 C.财务部 D 。
销售部 8,大型多功能厅是宴会部面积最大的活动场所,功能齐全,可以举办( )活动 A.中西餐宴会 B.鸡尾酒会 C.新闻发布会 D.时装展示会 旅游饭店餐饮部管辖范围包括_____________ A 。
餐饮设施 B 。
娱乐设施 C 。
会议设施 D 。
商务设施 9、高档饭店餐饮经营共同的特点有_____________ A 。
注重追求文化品味 B 。
充足的客源市场 C 。
体现个性魅力 D 。
合理的定价策略 E 。
升华美食理念 10、客房送餐的主要服务项目有____________ A 。
早餐 B 。
午餐 C 。
晚餐 D 。
宵夜 E 。
房间酒会 11、餐厅选址主要应考虑的因素有_____________ A 。
地区规划 B 。
能源供应 C 。
社区服务姿态 D 。
竞争状况 12、餐饮独立经营方式的优点有_____________ A 。
经营灵活 B 。
调整方便 C 。
资本投入较小 D 。
竞争力强 13、餐饮部可以通过_____________为饭店创造可观的经济效益 A 。
扩大宣传 B 。
推出特色餐饮产品 C 。
增加服务项目 D 。
严格控制餐饮成本和费用 E 。
提高产品价格 14、下列说法,正确的有_____________ A 。
餐饮服务是餐厅工作人员向客人提供方便就餐的一切帮助。
B 。
旅游饭店餐厅的作用就是让客人得到营养补充,谈不上艺术感染。
C 。
餐饮产品的生产、销售与客人的消费几乎是同步进行的。
D 。
餐厅的这一词语的原意是滋补、提神和恢复精神气力的意思。
15. 餐饮部作为饭店的一个重要部门,其机构设置和人员配备应( ) A.根据需要,应事设岗,应人置岗,力求精简 B.各级结构职权相当,职责分明. C.有科学的指挥幅度,作业层与管理层分离,讲究效率 D.发挥各级人员的业务才能和员工的主观能动性 16.餐饮部应与( )建立良好的业务关系 A.人事部 B.财务部 C.前厅部 D.采购部 17.饭店餐饮服务最重要的是创造自己的经营特色,这就要求餐饮部( ) A.努力挖掘内部潜力,积极继承传统 B.研究开发新的菜点品种 C.配以相适应的餐饮环境和特色服务 D.开展各种形式的促销活动 18.下列属于餐厅领班职责的有( ) A.负责对本班组员工的考虑 B.递上菜单,并通知区域值台员提供服务 C.接受或婉拒客人的预订 D.处理客人的投诉及突发事件 19.餐厅领班管辖( ) A.服务员 B.迎宾员 C.见习生 D.传菜员 20.下列属于行政总厨职责的有( ) A.负责厨师的技术培训工作 B.负责菜肴质量管理及成本控制 C.亲自为重要客人,宴会主厨 D.负责对各点厨师长的考评 21.宴会部经理主要联系( ) A.宴会厨师 B.管事部 C.酒吧 D.餐厅经理 22.下列关于餐饮部与销售部业务关系说法正确的有( ) A.向销售部提供各种促销信息 B.共同制定年度和临时的推销组织安排 C.及时了解销售部掌握的客人对本饭店餐饮的反映和建议 D.餐饮部也有赖于销售部提供的信息 三、名词解释 1,餐厅 2,餐饮服务 3,Room Service 4,餐饮服务的一次性 5,服务态度 6,外卖服务 7,特式餐厅 四、填空题 1,( )是树立正确人生观、价值观和做好服务工作的基础。
2,餐饮服务人员的服务态度的具体要求是( )、( )、( )、( )。
3,良好的服务态度取决于员工的主动性、( )、( )、( )和( )。
4,法式餐厅又称( ),布置豪华,环境优雅舒适,富有浪漫情调。
5,为了体现饭店的档次或满足部分高消费者的需求,四、五星级的饭店一般设有提供( )或( )菜肴的高级西餐厅。
6,行政总厨要制定菜单,适时推出________、________ 7,以摇滚音乐为主题,被誉为主题餐厅之父的_________餐厅于________年在英国伦敦开张,旋即在全球掀起了主题餐饮的热潮。
8,所有饭店的宗旨都是相同的,那就是“( )”。
9,餐饮部的( )和( )的特点为社会创造了众多的就业机会。
10,相当一部分的餐饮产品是用鲜活原料制作的,具有很强的( )和( ),若处理不当极易腐烂变质。
11,餐饮企业应想法设法努力控制( )与( ),以提高企业的经济效益。
12,餐饮服务可分为直接对客的( )和间接对客的( )。
13,餐饮服务的差异性要求餐饮企业制定服务标准,并加强( )的培训和对( )的控制。
14,为了方便客人用餐、会客和非用餐时间的餐饮消费,三星级以上饭店都会在一楼大堂附近提供( ),当地风味快餐或( )的咖啡厅。
其主题装饰以( )风格为主,并采用( )服务。