皮带粘接工艺
- 格式:doc
- 大小:3.69 MB
- 文档页数:12
皮带输送机皮带粘结工艺方法与技巧
皮带输送机传输效率高、占地空间小,是物流运输、食品加工等行业常用的装置,它的安全与可靠性对产品质量有着重要的影响。
衡量皮带输送机的可靠性有非常多重要的参数,其中最重要的就是皮带的粘结工艺方法与技巧。
皮带输送机的粘结工艺包括三个步骤:预处理、粘结剂涂布、热开粘结。
其中,预处理指的是将皮带外表清洁,去除污垢、污物等;粘结剂涂布是把特定的粘结剂及热固化剂涂布到皮带外表;热开粘结是把涂布好粘结剂后,皮带两段通过热加工热辊、热滚子等装置加热到一定温度后,再把皮带收口夹在夹座内,进行粘结。
皮带输送机皮带粘结的技巧也非常重要,要根据实际情况作出合理决策,确保粘结效果。
首先,要选择正确的粘结剂,以保证粘结后的强度和柔韧性;其次,要选择合适的热加工装置,在控制温度范围内进行热开粘结,保证粘结效果;最后,要正确安装夹座,在收口部位正确夹紧,以保证粘结效果。
另外在日常维护与保养时,还要注意皮带的松紧度。
皮带的效率与使用寿命与皮带的调整松紧度有关,松紧度需要按照规定的标准来进行调整,一般在使用阶段,两侧驱动轮的中心距离,需要比皮带的原始长度稍小一些。
综上所述,皮带输送机皮带粘结工艺方法与技巧有着非常重要的作用。
正确使用能够保证设备的运行安全与可靠性,延长设备的使用寿命,为提高企业的工作效率和产品质量做出积极的贡献。
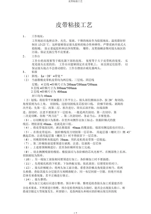
皮带粘接工艺1、工作地址;工作地址应选择洁净、光亮、宽阔、干燥的地址作为胶接地址,温度最好控制在 15-25 ℃,这样能够保证接头胶料的粘合性和弹性。
严禁采纳开放式火焰取暖,防止惹起胶料和洁净剂焚烧、爆炸,及焚烧剩余物对接头地区的污染。
保证无扬尘等不良要素。
2、工作台工作台的高度要等于硫化器下部的高度,宽度等于大于皮带机的宽度,长度是接头长度的倍,工作台应能够固定在皮带机上,而且固定住胶带,以保证接头地点不会滑动错位,工作台摆放在硫化器两头。
3、粘接(1)斜度; La—20°=带宽 *(2)当前散粮皮带机皮带均为两层线、三层线、四层线层数; 4 层线 =阶梯尺寸为 200mm*200mm*200mm3 层线 =阶梯尺寸为 300mm*300mm2 层线 =阶梯尺寸为 600mm封口均为 40mm( 2)划线;将胶带平坦搁置在工作平台上,接头部位擦抹洁净,按 20°角切段;角度原则为右上角,切割线:边胶切割线及芯胶切口线,阶梯节距线。
剥离的次序是:先第一层,再第二层,挨次进行,即从后部开始,向端部推进。
剖切时,注意不要损害下一层胶布。
一般是两次剖切,第一次切印,第二次是切断,俗称“两刀法” 。
第二次剖切时,务必当心,并要使劲。
(3)、以切断处切口为基准,在里外双侧作出加工标志,依据阶梯式的拨线层,埋胶部宽 40mm,也就是封口胶。
(4)、将皮带端部反转,剥去离端部 40mm的覆盖胶,端部双侧边胶也应切去。
(5)、在将皮带返回,按阶梯线用刀切割第一层芯体,用起层器(螺丝刀)侧45°挑起芯体,注意用起层器(螺丝刀)时不得损害下一层芯体。
(6)、用桃钳将帆布拔起约 50mm,用扒皮机将皮带第一层拔起,(7)、第二阶梯按前述要领进行剥离,注意,仅剥离一层芯体(8)、上述要领频频进行,直至各阶梯所有加工完成,(9)、切去俩侧残留的橡胶,橡胶面应与各阶梯的芯风光相平,在侧部垫上东西,切割就较为简单。
输送皮带粘接方法
输送皮带粘接方法主要有以下几种:
1、冷硫化粘接:先找到皮带撕裂划伤的破损部位,以破损部位为中心画出标记线。
然后使用大功率低转速角磨机配钨钢打磨碟,对破损部位进行打磨。
接着对打磨后的表面使用工业清洗剂进行清洁处理,并晾干。
然后将冷硫化粘接剂和硬化剂按比例倒入容器中,搅拌均匀。
再将搅拌均匀的混合液涂刷在整个破损表面,并晾至不粘手指背为止。
选用比破损部位宽2~3cm的修补条,将混合液涂刷在修补条的蓝色半硫化层粘接面上,并晾至略有粘手的感觉为止。
最后,粘贴修补条并使用压实滚轮进行压实,再在修补条和皮带连接部位涂刷一遍混合液。
2、机械接驳:相当于输送带自身强度的28%~45%,接头效率低,易损坏,对输送带产品的使用寿命有一定影响。
3、热硫化接驳:是理想的接头方法,既能够保证接头效率高,又具有足够的稳定性,接头的寿命长且容易掌握。
皮带胶接工艺培训资料1. 简介皮带胶接工艺是一种常见的工艺,用于将两个或多个皮带段连接在一起,以便实现连续传输物料的功能。
本文将介绍皮带胶接的基本原理、工艺步骤和注意事项。
2. 基本原理皮带胶接是利用胶粘剂将两个或多个皮带段粘结在一起,以形成一个整体的传输系统。
胶粘剂的选择要考虑到胶接的强度、耐磨损性和耐化学腐蚀性。
另外,胶接的合适温度和胶接压力也是关键因素。
3. 工艺步骤(1)准备工作:清洁皮带表面,确保没有杂质。
根据胶带厚度选择合适的胶粘剂和施胶工艺。
(2)涂胶:使用刮板或喷涂机将胶粘剂均匀地涂在皮带连接处。
注意不要过度涂胶,以免影响胶接质量。
(3)对齐:将两个或多个皮带段粘结在一起前,确保它们的位置和轴线对齐。
可以使用导向板或模具辅助对齐。
(4)压接:使用胶接机或其他压接设备将两个或多个皮带段加压在一起。
根据胶粘剂特性和胶接厚度,确定胶接的合适温度和压力。
(5)固化:将压接完成的皮带放置在恒温室中,等待胶粘剂固化。
在此期间,压接施加的合适温度和压力将有助于胶粘剂的固化。
(6)修整:待胶粘剂固化后,使用切割工具修整胶接处边缘,使其平整。
4. 注意事项(1)选择合适的胶粘剂:根据胶接的需求,选择具有良好粘接性能的胶粘剂。
考虑胶粘剂的粘接强度、耐磨性和耐化学腐蚀性等特性。
(2)注意涂胶均匀:胶粘剂涂布要均匀,不要过度涂胶,以免影响胶接质量。
(3)确保对齐:在进行胶接之前,确保要连接的皮带段的位置和轴线对齐。
使用导向板或模具辅助对齐。
(4)控制压接温度和压力:根据胶粘剂特性和胶接厚度,确定合适的压接温度和压力。
过高的温度或压力可能导致胶粘剂固化不良或胶接强度不够。
(5)胶粘剂固化时间:为了确保胶粘剂能够充分固化,胶接完成后要将皮带放置在恒温室中等待一定时间。
固化时间根据胶粘剂的要求确定。
(6)修整胶接处:在胶粘剂固化后,使用切割工具修整胶接处边缘,使其平整。
这将有助于提高胶接的整体效果。
5. 总结皮带胶接工艺是一种常见的工艺,用于将两个或多个皮带段连接在一起。
皮带粘接施工技术措施1 施工方案普通难燃输送带采用热粘法粘接,难燃钢丝输送带采用热粘法粘接2 施工工艺流程流程图见下页皮带粘接流程图3 施工方法及要求5.1.3.1皮带敷设:1)将皮带卷筒用临时支架架好,用2个5吨倒链将临时轴的两端悬吊牢固,保证皮带卷能够自由转动,且临时轴不弯曲。
在皮带头部装好夹具,挂好卷扬机的钢丝绳,启动卷扬机使皮带卷筒转动从而敷设皮带。
注意皮带的敷设应从回程托辊开始。
2)皮带敷设时覆盖胶较厚的一面作为工作面。
3)皮带敷设时皮带的截断长度要满足皮带胶接后的拉紧装置的拉紧行程且应大于3/4的总行程。
4)皮带接口的设置:皮带接口的上阶梯面应顺着皮带的前进方向,两接头间的距离要大于6倍的滚筒直径。
5.1.3.2一般难燃输送带的热粘:1)皮带正式胶接之前要对原皮带和试验用胶接头进行拉力试验,试验用胶接头的扯断值要不小于原皮带扯断值的80%方可开始正式胶接工作。
2)每条皮带的最后一个接头两端要用夹具夹紧,将拉紧滚筒在距上极限位置100-150mm处固定,在拉紧输送带,并用固定装置固定,使待粘的两接头保持松弛状态。
3)胶接位置应选在靠近转运站宽敞的位置,并且此处光线充足,靠近电源,将此处的托辊架拆去几个,在上面铺上平板。
在粘接最后一个接头时,将皮带两端各留出约2.5m的长度,在此位置上装上夹具,将夹具固定在皮带架构上,然后将皮带拉紧(皮带拉紧后拉紧装置应有足够的再拉紧量)。
4)将待胶接的皮带部位放在平板上,根据皮带层算出胶接头需切割的层数,若皮带为5层(该输送带分4、5、6层),故需切割出4层。
要求刀口与皮带横向的角度为30°,在皮带纵向看阶梯总长度为1200mm,每个阶梯长度为300mm,在接头的部位用红铅笔、三角板和钢板尺划好线,再在两接头的反面分别划出约5m长的中心线。
5)用电缆刀沿第一条线割一层线深(不可用力过大,以免割破线层)。
在头部用剥带机或用胡桃钳剥开一层胶带(如用胡桃钳剥,则应用刀子将待胶接部分沿纵向割成若干条,约100mm宽一条,之后一条一条剥裂)。
输送带接头粘接工艺皮带接头的操作方法1、接头型式:斜角单面搭接2、接头长度:为输送带宽的1/23、接头长度计算:计算式:G1h/G2.K公式中:L——接头长度(厘米) G1——帘子布拉力(N/cm) G2——粘合剂剪切力(MPa) h——皮带带芯数k——保险系数4、接头制作与处理制作形式(阶梯式)制作工具:1.5P手捶、穿心起子、胡桃钳、钢据、卷尺、粉线、刀具。
台阶数与切割数,根据输送带层数确定。
工序:根据输送带层数确定阶梯数后,进行划线、切割、剥离、打毛,用稀释剂将被粘面清洗干净,用红外线烘烤干燥后涂胶粘合。
胶浆配制与操作方法1、将输送带粘合剂与450固化剂按比例混合搅匀,分三次涂刷在干燥的接头表面,待溶剂挥发(若用红外线灯或碘钨灯烘烤可加快溶剂挥发)至胶膜用手触摸不粘手,而有粘性感时,即可粘合。
2、粘合时,将接口处对准,从前向后粘,用手锤从中间向四周来回推压2-3遍,排除空气。
3、接头粘合后,静置一段时间,冷却至室温,即可清理现场,载荷运行。
若延长固化时间,粘接效果更佳。
夏天输送带粘接注意事项一、“湿天不粘”现象在夏天我们现场粘接输送带的时候,特别是下雨之后粘接,刷胶干燥后的胶层表面,经常会出现一层白雾,当刷完胶贴合时往往发现胶没有强度,接头粘不住,形成“湿天不粘”现象。
这是由于夏天或者下过雨之后,空气中湿度较大,胶粘剂中的溶剂在挥发过程中会从胶层表面带走大量热量,从而使得空气中的水蒸气在其表面凝结,形成白雾。
白雾形成的水性界面与胶粘剂形成的油性界面不相容,两界面之间形成的各种化学力很小,表现出粘接的接头没有强度,造成粘接失败。
解决此类问题,应采用烘烤的办法,加热除去表面水雾,待胶层干燥至不粘手而有粘力感时即可粘合。
二、“前干后湿”现象在使用输送带胶粘接时,特别是在夏天采用难燃胶粘接时,往往我们感觉到胶层表面已经干燥,但贴合后接头极易剥落,且粘接面的胶层用手触摸还带粘性,形成“前干后湿”现象,造成粘不住或粘不牢。
皮带输送机皮带粘结工艺方法与技巧2010-10-13 21:12:32 作者:phpcms来源:浏览次数:01 皮带输送机的现状皮带输送机是矿山、冶金、电力、化工、食品、环保、建材等行业必不可少的物料输送设备,具有成本低,能连续运转,环境适应性强、输送量大、自动化程度高、控制方便等优点,具有不可替代的作用。
2004年.济南二机床集团有限公司环保建材公司为青岛易通新型建材有限公司提供了整条线的皮带输送设备.共19条皮带输送机,本人有幸参加了整个工程的皮带输送机的安装调试工作,从中获得了一些皮带粘结方面的方法和技巧,在此愿与大家共享。
2 皮带输送机皮带的连接2.1 皮带的连接方法皮带输送机的皮带的连接方法通常有热硫化连结、钢板螺栓连接、冷胶粘结等方法。
在此介绍的是皮带的冷胶粘结的工艺过程。
2.1 皮带的胶粘结工序a将皮带的两个接口厚度方向按梯形割好.梯形段3个,总的接口延接长度不得小于5 00ram,如图1、图2。
之所以切割成这种形状是为了增加接口面积。
增大粘结力;b.将切割好接口的皮带装在皮带输送机的机架上,并用手动葫芦将皮带张紧;c.将接口的胶粘结面用电动钢毛刷打磨起毛,以便更好地与胶结合:d.在皮带接口的胶粘结面上涂皮带粘结专用胶,涂时注意要均匀。
涂好以后,要等3~5 rain,以便水分蒸发,用手贴近胶面有种被胶吸附的感觉时,皮带接口可以合上了,为了使胶涂得更均匀、更充足,可以依照以上步骤再涂一遍胶:e.等皮带接口的胶凉到可以合口时,皮带接口下面垫上皮带接口固定装置(图3)的垫板。
这样皮带接口下方就有了一个平整的支撑.这时将两皮带的接口对齐合上,接着用小木锤或橡胶锤均匀地敲打接口,以便接口的两面更好的结合。
再将皮带接口固定装置的压板盖上.用螺栓将垫板和压板固定在一起.这样皮带接口就被紧紧地夹在中间.12 h 以后.把皮带接口固定装置拆下,接口稍做修整即可使用了。
3 皮带粘结中的注意事项皮带粘结时要特别注意梯形接口的上下关系.例如图4 的粘结方向是对的.而图5的粘结方向就是错误的。
皮带输送机的皮带接头工艺
皮带输送机的皮带接头工艺通常有以下几种常见的方式:
1. 机械连接:使用机械连接器将两端的皮带连接起来。
这种方式的机械连接器有许多种,常见的有机械卡箍和机械接头等。
机械连接的优点是连接牢固、稳定,适用于大功率、长距离输送和耐高温等场合。
2. 热连接:使用热压连接或者热熔连接将两端的皮带连接起来。
这种方式适用于塑料输送带和橡胶输送带等材质较软的皮带。
热连接的优点是连接牢固、外观美观,但对材质和工艺要求较高。
3. 钉接连接:使用钉子将两端的皮带钉接起来。
这种方式适用于厚度较大的皮带,钉接连接的优点是简单易行,但连接力度较小。
无论使用哪种接头工艺,都需要注意以下几点:
1. 选择合适的接头方式,根据皮带材质、厚度和使用条件等因素综合考虑。
2. 在接头前,应确保两端的皮带切口平直,无毛刺或损伤等。
3. 进行接头时,要根据接头方式,按照工艺规范进行操作,遵循正确的步骤和要求。
4. 接头完成后,应进行适当的测试和检查,确保连接牢固、平整,避免出现松动、脱落等问题。
总之,选择适合的皮带接头工艺,正确操作和维护接头,对于皮带输送机的正常运行和使用寿命具有重要影响,应予以重视。
皮带胶接工艺培训一、引言皮带胶接工艺是一种常见的皮带维修和加工技术,通过使用特定的胶粘剂将皮带的两端粘接在一起,以实现皮带的连续运行。
皮带胶接工艺在工业生产、交通运输、机械设备等领域有着广泛的应用。
为了提高皮带胶接的质量和效率,本培训课程将详细介绍皮带胶接工艺的原理、流程、注意事项以及相关设备的使用方法。
二、皮带胶接工艺原理1. 表面处理:在皮带胶接之前,需要将皮带的两端进行表面处理,去除油污、灰尘等杂质,以确保皮带表面干净、粗糙,提高胶粘剂的粘接效果。
2. 胶粘剂涂覆:将胶粘剂均匀涂覆在皮带的两端,确保涂覆厚度适中,避免胶粘剂过多或过少影响粘接效果。
3. 粘接:将涂覆胶粘剂的两端对接在一起,施加适当的压力,使胶粘剂充分渗透到皮带纤维中,形成牢固的粘接。
4. 固化:将粘接好的皮带放置在适当的温度和湿度条件下进行固化,使胶粘剂完全固化,提高皮带胶接的耐久性和稳定性。
三、皮带胶接工艺流程1. 表面处理:使用清洗剂或砂纸等工具对皮带的两端进行清洗和打磨,去除油污、灰尘等杂质,确保皮带表面干净、粗糙。
2. 胶粘剂选择:根据皮带的材质和工作环境选择合适的胶粘剂,并按照说明书进行调配。
3. 胶粘剂涂覆:将调配好的胶粘剂均匀涂覆在皮带的两端,确保涂覆厚度适中,避免胶粘剂过多或过少影响粘接效果。
4. 粘接:将涂覆胶粘剂的两端对接在一起,施加适当的压力,使胶粘剂充分渗透到皮带纤维中,形成牢固的粘接。
5. 固化:将粘接好的皮带放置在适当的温度和湿度条件下进行固化,使胶粘剂完全固化,提高皮带胶接的耐久性和稳定性。
6. 检查:固化完成后,对皮带胶接部位进行检查,确保粘接牢固、无气泡、无裂纹等缺陷。
四、注意事项1. 表面处理要彻底,确保皮带表面干净、粗糙,以提高胶粘剂的粘接效果。
2. 选择合适的胶粘剂,并按照说明书进行调配,确保胶粘剂的性能符合要求。
3. 涂覆胶粘剂要均匀,避免胶粘剂过多或过少影响粘接效果。
4. 粘接时要施加适当的压力,使胶粘剂充分渗透到皮带纤维中,形成牢固的粘接。
皮带输送机皮带粘结工艺方法与技巧
皮带输送机皮带粘结是一次性作业,对皮带粘结效果有着严格要求,粘结过程中要注
意安全性,如果不正确粘结,将会导致皮带输送机运行时出现故障。
因此,在执行粘结工
艺时,需注意以下一些要点。
首先,应根据输送机厂家的技术规范,合理选择粘结剂。
一般来说,粘结剂越要求严格,粘结效果会更好,输送机的使用寿命也会更长。
其次,要按照技术规范要求,确保粘
结温度、除湿度合理,以保证后续粘结质量。
此外,在进行粘结时,还要避免变形、穿孔等问题出现。
为此,需根据皮带宽度和厚度,选择合适的冷却模具;并保持模具摆动幅度适当,以确保皮带压痕间距一致,防止变
形或穿孔。
此外,皮带输送机皮带粘结还要紧凑,这就要求粘结过程中,要严格控制压力、温度
和时间,以确保粘结效果满足使用要求。
此外,应在粘结过程中多次检查,确保粘结质量
可靠。
最后,要做好粘结前的维护保养工作,避免皮带粘结不当,出现故障或损坏等问题。
粘结前,应考虑到皮带的强度、污染情况等,并确定粘结使用的原料。
最后,要多次测试,以确认粘结效果满足要求。
总之,皮带输送机皮带粘结工艺是十分复杂的,要求操作人员对粘结剂的选择、冷却
模具的摆动幅度、压力、温度和时间的控制、皮带的维护与保养、多次测试等有着较强的
技术水平。
粘结过程中必须严格按照技术要求来进行操作,以确保粘结效果满足使用要求,确保皮带输送机的正确运行。
皮带粘接学习培训一、托电现场的皮带可以分为EP带和ST带,也就是我们通常说的帆布皮带和钢丝带。
帆布皮带的接头形式可以分为:对接和搭接,如图1所示,为帆布皮带接头型式。
图中:(a)对接(b)搭接1、上复盖胶2、下复盖胶3、胶布层4、粘合面a、对接:是使胶带接头两端相应的芯层(胶布层),处在同一级阶梯上对口相接。
如图1a。
b、搭接:是使胶带接头两端相应的芯层,分别处在差一级的阶梯上对口相接,如图1b。
一般来说,帆布胶带的硫化胶接,常采用对接。
但是这种接头形式只能满足粘接强度的不高的胶带。
搭接适用于要粘接强度高的皮带粘接,如尼龙布芯层胶带等。
托电现场采取搭接方法。
二、接头强度计算所谓接头强度的计算,是胶带硫化胶接后,接头抗张强力与胶带本体抗张强力之比。
一般,胶带接头的抗张强力是由试验测来的;而本身抗张强力是胶带厂或资料提供的。
上述两种接头型式,其强度效率,直观的讲,搭接比对接高,这从公式(1)和(2)清楚估算出来。
搭接:η=95%―――――――(1)对接:η=i-1/i*95%――――-(2)式中:η――强度效率;I――胶带芯层(层数);95%――考虑到在制作接头阶梯时,对芯层由5%的强度损失。
然而,这是国内传统皮带粘接的强度计算,可依据性较小,在天津学习的过程中,讲师用另一种观点来证明了皮带接头强度的计算,公式为:1/织物层数*(皮带层数-1)。
例如:1、三层的皮带两个台阶,1/3*(3-1)=67%;2、六层的皮带五个台阶,1/6*(6-1)=80%;从而证明了,皮带层数越高,阶梯的强度越大。
而这种皮带强度粘接的计算方法,还是可以让人接受的,现场可依据性强,参考价值高。
我个人而言还是较为支持这种观点的。
三、接头的阶梯型式接头的阶梯剖切口角度,是胶带接头型式的另一个重要因数。
一般,接头阶梯型式,可以分为四种,如图2所示。
直角形(或称直角),剖切口与胶带中心线成直角,如图2a。
斜角形或称斜口,剖切口与胶带中心线成斜角,如图2b。
人字形或对斜口,剖切口与胶带中心线成对称形双斜角,如图2c。
当然,我们在天津学习的时候却又学习了另外一种新的接头阶梯形式叫“指状搭接”方法。
这四种接头阶梯型式,从胶带使用和运行状况来看各有其特点,一般:直角形阶梯型式:受力集中,当胶带运行时间长时,通过清扫器,卸料器容易发生接头整体开裂的现象。
另外,接触面积小,虽然施工简单,节省胶带和胶粘剂,但粘结力小。
(一般不采用)人字形阶梯型式:和直角形一样,受力较集中,其接头易发生整体开裂。
另外,形状较复杂很难对合准确。
(一般不采用)斜角形阶梯型式:受力状况好,接触面积大,粘结力大不易发生接头开裂现象,故,目前推广和普遍采用的是斜角形阶梯型式,目前技术相当成熟。
指状形阶梯型式:受力状况好,接触面积大,工序少,检修方便,运动中力学损失小,粘结力大不易发生接头开裂现象。
国外已经很流行,国内几乎没有采用,技术发展空间大。
四、接头长度的计算接头长度或称粘合长度,决定着接头的粘合面积的大小,又决定着接头的强度。
接头长度过短,即结合面积小,可能保持不了接头强度。
接头过长,粘合面积增大,强度增大并不明显,意义不大、反而造成接头加工困难和浪费。
经验证明,对于强度要求不高的帆布芯层胶带,其接头长的等于胶带的宽度即可。
胶带接头的阶梯层数,随着脚的芯层的不同而等,因为这样会使接头强度损失太大。
一般,接头是每个阶梯的最小长度e 按表1选取。
实践证明,表中e值有些偏大,最好通过试验,然后计算来确定其接头长度。
图中:a直角形接头 b斜角形接头 L――接头长度 L′――接头实占长度 e――每个阶梯长度 B――胶带宽度 e――剖切角度。
胶带接头长度计算接下式进行:直角形:L=PPPa(1+K)=Pii/(1+K)――――――(4)L――接头长度(cm)PP――胶带拉断强力(N/cm或Kgf/cm)Pa――接头粘合面拉断强度(N/cm2或Kgf/cm2)Pi――各芯层(胶布层)径向(横向)拉断力(N/cm或Kgf/cm)I――芯层(胶布层)层数K――安全储备系数,一般:K=K1+K2+K3其中:K1――粘合均匀系数,取决于粘合均匀程度,取K1=0.4-0.9,K2――胶布层加工系数,取决于胶布层表面挫毛加工的损伤程度,取K2=0.8-0.9,K3――硫化减弱系数与硫化质量有关。
随着运行时间的增长,接头强度比原胶带会有较快的减弱,取K3=0.4=0.6。
(N /cm2或Kgf/cm2)式中:P――胶带样拉断时最大拉力(N或Kgf)。
斜角形:对接:L=(i-1)e+Bctga―――――(5)式中:L――接头实占长度(cm)i――胶带芯层(胶布层)层数(层)e――阶梯长度(mm)B――胶带宽度(mm)a――剖切角度硫化角度等于带宽*0.4=22°式(4)中的值可以PP值,可以直接通过试验测得。
这样,按式(4)算得接头长度略大于实际需用值。
Pa值应通过胶接试样测得。
式样的参考尺寸见图4。
表胶带接头阶梯长度e最小尺寸(mm)胶带宽度(mm)胶带芯层(胶布层)层数3 4 5 6 7 8 9 10300 200 150 150 100400 250 200 200 150500 300 250 250 200 200 650 300 250 250 200 200然而在天津学习的过程中,讲师说:皮带接头长度和皮带的拉断力,皮带的帆布层数是有关系的,可根据下面的公式:拉断力/织物层数,在根据得出的数据进行查表算出,和我们传统的方法没有太大的区别。
五、皮带粘接过程a、划线胶带运输机的胶带一般是很长的,两条胶带胶接后的中心线偏斜,对于胶带运输机的胶带跑偏和平稳的运行都有很大影响。
因此,胶带在硫化胶接的划线工作,必须保证两端胶带中心线重合一致。
要做到这一点,必须防止以胶带端头为划线基准的做法。
正确、可靠的划线方法。
应该是从胶带端头3米处的一段中划出胶带的中心线,并以此作为基准进行划线工作。
划线时,除在胶面上划出平行的阶梯线外,还应在胶带宽度的两边切印出记号。
另外,应使两个接头的阶梯完全对应,并注意阶梯的粘合方向应符合胶带的运行方向,以避免运行时接头开裂。
b、剥离划线完毕后,进行剖切扒剥工作,剥离的顺序是:先第一层,再第二层,依次进行,即从后部开始,向端部推进。
剖切时,注意不要损伤下一层胶布。
一般是两次剖切,第一次切印,第二次是切断,俗称“两刀法”。
第二次剖切时,务必小心,并要用力,采用对接接头时切出的阶梯数与胶带芯层数要少一个,采用搭接头时,切出的阶梯数与胶带芯层数相等。
传统工艺是这样要求做的,只有有多年经验的人可以这样的进行操作,而现场却是年轻人占多数的检修工,在下刀的力度上还是需要提高的,而萧爱厂家生产的单层刀,就解决了年轻人经验不足,下刀力度掌握不够,还是可以在现场推广的,主要是保证皮带粘接过程中的质量,提高检修效率。
然后用钩锥进行皮带织物层的剥离,不能因为一字改锥使用方便,而不用钩锥,避免划伤下层织物层。
c、锉毛打磨一般用木锉或钢丝刷进行锉毛,锉至胶布层表面没有附着胶,并呈现柔毛状为合格,或者加适量的溶剂―――汽油等作为湿润剂,使用刮刀将粘附于胶布层的涂胶刮去,亦可呈现柔毛状。
锉毛时要严防损伤芯层。
锉毛这道工序很重要,它直接影响到接头的粘合强度,所以接头锉毛不可忽视。
尽量的避免打磨,允许织物层上带有少量的橡胶。
目前在国外皮带粘接一般不采用锉毛打磨的方法,原因就是在织物层上有一层薄薄的涂层,进行打磨之后,涂层的粘接橡胶和织物层的作用就没有了用武之地,织物层在打磨的过程中已经受到了伤害,影响到了拉断力,反而对皮带的粘接没有任何的好处。
d 、清洗的目的是将胶布层表面上锉刮下来的而未扫净的胶屑及其它杂物彻底清洗干净,可用溶剂汽油和柔软的钢丝刷进行清洗,当刷洗到看不见胶屑和杂物后,再用溶剂汽油涂于胶布表面,让胶屑和杂物进一步挥发干净。
e、硫化胶接工艺一般胶带的硫化胶接的程序是:接头整理――涂胶(胶浆)――接头边部处理――接头合拢――破化五个步骤。
f、接头整理接头加工完毕后应进行整理、预合和干燥。
整理是检查接头加工质量是否符合技术要求,否则要进行修整。
预合是检查两接头合拢时,是否会出现接头错口、相搭或间隙过大等现象发生。
所谓错口,是指两接头和相应的阶梯出现交错的现象。
相搭是一端接头的阶梯层搭到另一端接头相应的阶梯层上。
一般应控制两端接头相应层的对口间隙在1.5mm左右,否则为对口间隙过大。
端部接头的顶合是在硫化机的下热板布置好后进行,预合时发现硫化机位置不合适时,应及时进行调整。
端接头干燥的目的是除去芯层含中的水份,以保证涂胶后具有良好的密实效果。
干燥方法,一般是自然干燥,如果施工地点潮湿,可用热吹风机和硫化机电热板加热干燥。
干燥程度要求芯层含水不大于5-8%。
国外的技术是用碘坞灯进行烘干,和传统的工艺没有什么太大的区别g、涂胶涂胶时将胶浆涂刷在胶布表面上,它分别为刮胶和刷胶。
一般刮胶一遍。
采用压力法将稀胶涂于胶布上,厚度约3mm。
使胶浆浸润到布层每个空隙。
然后刷胶浆两遍,第一遍刷胶厚度约0.1mm,第二遍刷胶厚度约0.2mm。
另外,每进行刮胶或刷胶后必须凉干后再进行第二次刷胶浆,目的是使胶浆中的溶剂全部挥发出去,以便胶接后不起泡,粘结牢固。
凉干,可自然凉干,可用热吹风或在硫化机电热板上进行凉干。
但加热温度必须控制在50℃以下进行。
凉干程度可用手指轻轻粘刷胶面,以不粘手为合格。
涂胶时,注意不要渗进杂物等。
尽量的少涂胶浆,胶浆90%的成分是溶剂,也就是水分构成了溶剂。
由于水分过大,硫化完毕的皮带在运行构成中,水分子也向前运动,最终在头部滚筒处导致受力,皮带分层;换一句话说,胶浆过多,在皮带粘接的过程中,产生气泡,给下一步工序增加了难度,还不能保证皮带的粘接质量,所以,我们在今后的皮带粘接过程中,尽量的少涂胶料。
h、芯胶覆盖上芯胶后,使用壁纸刀划线,进行排气。
i、边部处理胶带接头沿边部端头的边部约10mm左右的宽度,为用芯胶和复盖胶做成的边胶层。
边部粘合的质量优劣,也直接影响接头的使用寿命。
g、胶带胶接合拢涂胶工作结束后,应进行接头的合拢粘合工作。
首先将两个接头的中心线和阶梯对准,确定无误后再进行粘结然后从胶带中心向两侧用木锤轻击,以赶出粘合之间的空气。
如果对接头采用补强措施时,还应粘补强布进行10cm封口处理。
国外厂家要求坡口30°,15 cm封口处理。
q、硫化胶接按硫化胶接所确定的硫化条件和硫化工艺进行工序。
包括:加压-升温-硫化(恒温145℃±5℃)-降温(80℃以下)-起膜(起板)-修整等工序。
起膜时,一般使用电热板温度降至80℃以下进行。
冷却方式一般为自然冷却;也可采用强冷却(风冷或水冷)。
为了防止胶料硫化时与热板粘结或损伤胶带的覆盖胶层,胶带接头在热板铺设前,应在电热板上加以均匀的滑石粉或云母粉。