医院门诊退款标准流程与规范
- 格式:doc
- 大小:48.00 KB
- 文档页数:9
一、目的为规范医院退费管理,保障患者合法权益,维护医院财务秩序,根据国家相关法律法规和医院实际情况,特制定本制度及流程。
二、适用范围本制度及流程适用于我院所有门诊、住院患者及其家属。
三、退费原则1. 依法依规:退费必须遵循国家法律法规和医院相关规定。
2. 实事求是:退费依据实际情况,真实、准确。
3. 及时高效:退费办理及时,提高患者满意度。
四、退费管理制度1. 收费处、住院处、医保收费处工作人员要严格执行收费标准,依据HIS系统的操作规程来操作微机,统一使用我院收费专用票据。
2. 收费工作人员必须细心负责,根据收费票据收取或找零现金要当面点清,做到唱收唱付,收款完成后要在处方联上加盖附有本人编号的现金收讫章,以明确责任。
3. 认真执行日清月结制度,每日营业毕,办理结账,将当日所收现金连同日结帐单交给收入核算出纳,由收入核算出纳复核后签字确认。
每月月终,交清当月现金和结帐单。
4. 患者在门诊收费处、住院收费处交费后因种种原因需要退款时,首先由该患者的接诊医师在该患者所持的门诊收据联或住院预交款收据联上注明退款原因并签字,然后由财务科长及主管院长签字确认后方能办理退款,所退款项必须交付给患者本人。
五、退费流程1. 患者或其家属持挂号收据、住院预交款收据、收费单据等相关证明材料,到收费处退费办公室。
2. 收费处工作人员审核患者提供的证明材料,确认无误后,由接诊医师在该患者所持的收据联或预交款收据联上注明退款原因并签字。
3. 财务科长及主管院长签字确认后,收费处工作人员到退费窗口办理退款手续。
4. 患者或其家属在退款票据上签字确认,收取退款。
六、特殊情况处理1. 患者在就诊过程中因病情变化需要转院,原已缴纳的住院预交款可办理退款。
2. 患者在就诊过程中因其他原因需要退费,须提供相关证明材料,经审批后办理退款。
3. 因计费差错等原因需要退费,由计费员按规定程序主动办理退费,并向患者做好解释工作。
七、附则1. 本制度及流程由医院财务科负责解释。
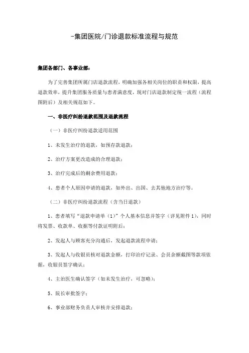
-集团医院/门诊退款标准流程与规范集团各部门、各事业部:为了完善集团所属门店退款流程,明确加强各相关岗位的职责和权限,提高退款效率,提升集团服务质量与患者满意度,现对门店退款制定统一流程(流程图附后)及相关规范如下。
一、非医疗纠纷退款范围及退款流程(一)非医疗纠纷退款适用范围1、未发生治疗的退款,如预存款退款;2、治疗方案更改造成的合理退款;3、治疗完成后的剩余费用退款;4、患者个人原因申请的退款,如外出、出国、去其他地方治疗等。
(二)非医疗纠纷退款流程(含当日退款)1、患者填写“退款申请单(1)”个人基本信息并签字(详见附件1),同时将发票、收款单、收据等付款证明附后;2、发起人与顾客充分沟通后,发起退款流程申请;3、发起人与收银员核对退款金额,打印治疗记录、会员余额截图等款项依据,收银员签字确认;4、主治医生确认签字(如未发生治疗,可忽略);5、院长审批签字;6、事业部财务负责人审核并安排退款;7、退款完成后,财务人员将退款回执反馈发起人;8、发起人短信通知顾客退款成功,并提示注意查收;9、发起人将上述退款涉及相关资料上交财务部留档;10、流程结束。
二、医疗纠纷退款范围及退款流程(一)医疗纠纷类退款适用情况已发生治疗,同时患者对医护人员的服务态度或诊疗技术有异议的情况。
(二)医疗纠纷类退款流程1、退款金额≤3万元且不涉及额外赔偿退款流程(1)患者填写“退款申请单(2)”个人基本信息、承诺书并签字(详见附件1),同时将发票、收款单、收据等付款证明附后;(2)发起人与顾客充分沟通后,填写《退款申请报告》(模板见附件2)作为退款申请附件,发起退款流程申请;(3)发起人与收银员核对退款金额,打印治疗记录、会员余额截图等款项依据,收银员签字确认;(4)主治医生签字确认;(5)院长审核,签字确认;(6)事业部医疗负责人对退款申请表及报告进行审核,签字确认;(7)事业部总经理进行审批,签字确认;(8)事业部财务负责人审核流程及金额,安排退款;(9)退款完成后,财务人员将退款回执反馈发起人;(10)发起人短信通知顾客退款成功,并提示注意查收;(11)发起人将上述退款涉及相关资料上交财务部留档;(12)流程结束。
医院退费管理制度一、总则为规范医院退费行为,维护医院正常运营秩序,保障患者合法权益,特制定本制度。
二、适用范围本制度适用于医院内所有相关退费管理工作,包括但不限于门诊、住院、检查、化验等项目的退费管理。
三、退费申请1. 门诊退费:患者需携带本人身份证及就诊卡前往医院财务窗口办理退费手续。
原则上,门诊退费需在就诊当日进行,逾期将不予办理。
2. 住院退费:患者需携带本人身份证及住院病历资料前往医院财务窗口办理退费手续。
原则上,住院退费需在出院当日进行,逾期将不予办理。
3. 检查、化验项目退费:患者需携带本人身份证及相关检查、化验报告前往医院财务窗口办理退费手续。
原则上,检查、化验项目退费需在报告出具当日进行,逾期将不予办理。
四、退费标准1. 处方药品退费:患者可在购药后24小时内办理退费手续,退费标准为原价的90%。
2. 检查、化验项目退费:如因医院原因导致检查、化验项目无法完成,患者可全额退费;如患者个人原因导致检查、化验项目无法完成,不予退费。
3. 其他项目退费:按照医院相关规定执行。
五、退费流程1. 患者携带相关资料至医院财务窗口办理退费手续。
2. 财务人员核对患者身份及相关资料,确认退费信息无误。
3. 财务人员根据患者申请,进行退费操作。
4. 办理退费手续后,财务人员将相关退费明细填写在患者退费单上,并交患者签字确认。
5. 完成退费手续后,财务人员将相关资料存档,完成退费流程。
六、退费管理要求1. 退费操作需遵循医院相关规定,严格按照流程执行。
2. 财务人员需具备相关退费办理资格,不得私自操作退费手续。
3. 对于有争议的退费申请,财务人员应及时向相关部门进行报告并请示,不得擅自处理。
4. 严禁财务人员利用职权进行违规退费操作,一经发现将依法处理。
5. 对于恶意进行退费申请的患者,医院有权拒绝其退费申请并保留追究法律责任的权利。
七、退费监督与评估1. 医院管理部门对各部门退费管理工作进行日常监督,发现问题及时进行整改。
医院退费的规定标题:医院退费的规定引言概述:医院退费是指患者在就医过程中,因各种原因需要退还已支付的医疗费用。
医院退费的规定是保障患者权益的重要制度,对于患者和医院双方都具有重要意义。
本文将从五个大点来阐述医院退费的规定,包括退费的条件、退费的程序、退费的要求、退费的时限以及退费的方式。
正文内容:1. 退费的条件1.1 患者治疗方案变更:当患者的治疗方案发生变更,导致已支付的费用无法继续使用时,患者可以申请退费。
1.2 医院失职行为:如果医院的失职行为导致患者受到伤害或者无法继续治疗,患者有权要求退还已支付的费用。
1.3 医疗服务不符合协议:当医院提供的医疗服务与患者与医院之间的协议不符,患者可以要求退费。
2. 退费的程序2.1 提交申请:患者需要向医院提出退费申请,并提供相关证明材料,如病历、医嘱等。
2.2 审核申请:医院将对患者的退费申请进行审核,核实申请的合理性和真实性。
2.3 审批结果通知:医院将在一定时限内通知患者退费申请的审批结果,包括允许退费、拒绝退费或者需要补充材料等。
2.4 退费操作:医院在审核通过后,将按照退费申请的要求进行退费操作,将费用返还给患者。
3. 退费的要求3.1 申请材料齐全:患者需要提供完整的申请材料,包括病历、医嘱、医疗费用发票等。
3.2 申请合理合法:患者的退费申请必须符合医院规定的退费条件,并且要求合理合法。
3.3 申请时限内:患者需要在规定的时限内提交退费申请,逾期将可能影响退费的受理。
4. 退费的时限4.1 审核时限:医院应在收到患者的退费申请后一定时限内进行审核,并通知患者审核结果。
4.2 退费时限:医院应在审核通过后的一定时限内进行退费操作,将费用返还给患者。
4.3 异常情况时限:对于一些特殊情况,如医院内部调查、诉讼等,退费时限可能会有所延长。
5. 退费的方式5.1 原路退回:医院将按照患者支付费用的方式,将费用原路退回给患者,如通过银行转账、支付宝等。
医院收费与退费的管理制度一、门诊病人发生退费:1、由经治医生在门诊病历和处方(各种检查申请单)上签名,并写明退费原因。
(医生必须在原始处方上注明停药字样,并重新开具已用药品处方)2、有退费审批权限的领导应查验医生病历、处方是否合理,同意者在发票上签名。
对有悖医疗常理或手续不全的退费行为,要追究相关责任人的责任,并按照有关规定给予处罚。
3、病人凭门诊病历、处方、发票到药房办理退药手续,药房应查验病历、处方、发票是否签名齐全,核对应退药品名称、数量,收到所退药品后,留下处方并在发票上注明退费金额,通知收费处,病人凭发票到收费处办理退费手续。
4、普通门诊病人在收到所退现金后必须在作废发票上签字。
5、医保门诊病人一律凭医保卡退费,也必须在作废发票上签字,如有退现金等违规现象,将严肃处理。
二、住院病人发生退费1、住院期间,由经治医生开具医嘱,护士执行。
2、出院后发生退费,由经治医生或经办人在发票上签字并说明原因。
由院领导在发票上签字并注明退费金额。
3、病人凭签字发票到财务科办理退费手续。
4、住院医保病人发生退费,由经治医生开具医嘱,护士根据医嘱办理退药手续,给予重新记账。
出院以后不得办理退费手续。
三、收费处、财务科要做好退费登记,收费处按月将退费发票交财务科,财务科要做好稽核工作,并按要求做好账务处理。
所有退费票据要整理装订,不得有遗失。
第五篇:培训机构收费、退费管理规定学校收费、退费管理规定为维护学生的合法权益、规范机构的办学行为、健全机构各项规章制度,特制定本收、退费管理办法。
第一、收费制度一、报名流程免费咨询—入学测试—制定学习计划—缴纳学费—填写个人信息登记表二、收费办法1、新生入学按照各学习阶段的课程收费标准以及教材和学习资料的实际价格进行收费,具体的参照附件。
2、插班生按照实际课时数收取学费、材料费、资料费;3、学费应在学生收到缴费单____天内完成缴费事宜,若有延迟:1)延迟一周缴费的,学生任课老师需向学校做出书面说明并及时催缴;2)延迟两周以上缴费的,学生任课老师课时将取消课时的核算;4、收取学费必须统一开具收据单(写明报班科目、班级、实际费用、活动优惠等)。
医院退费的规定引言概述:医院退费是指患者在就诊过程中,如果出现特殊情况或需要取消预约,可以按照医院制定的规定申请退费。
退费规定的制定旨在保障患者的权益和医院的合法利益,合理规范退费流程,确保退费的公平、公正和透明。
一、退费申请的条件:1.1 患者在预约就诊后,如因特殊情况无法按时就诊,可以申请退费。
1.2 如果患者已经就诊并缴费,但因医院原因导致无法完成治疗,患者有权申请全额退费。
1.3 如果患者在治疗过程中出现医疗事故或医疗纠纷,可以申请退费。
二、退费申请的流程:2.1 患者需要在退费申请表上填写相关信息,包括患者姓名、身份证号码、就诊日期、退费原因等。
2.2 患者需要提供相关证明材料,如病历、诊断证明、医疗事故证明等,以证明退费申请的合理性。
2.3 患者将填写好的退费申请表和相关证明材料提交给医院财务部门,等待审核和处理。
三、退费的处理方式:3.1 如果患者的退费申请符合医院规定的退费条件,医院将按照退费申请表上填写的退费金额进行退款。
3.2 如果患者的退费申请不符合医院规定的退费条件,医院将向患者解释原因,并不予退款。
3.3 如果患者的退费申请涉及医疗事故或医疗纠纷,医院将会进行调查,并根据调查结果进行相应的处理和赔偿。
四、退费的时间限制:4.1 医院通常规定了退费的时间限制,患者需要在规定的时间内提交退费申请,逾期申请将不予受理。
4.2 医院在收到退费申请后,会尽快进行审核和处理,一般在一周内完成退款手续。
4.3 如果退费申请涉及医疗事故或医疗纠纷,医院可能会根据情况进行更长时间的调查和处理。
五、退费的注意事项:5.1 患者在申请退费前,应仔细阅读医院制定的退费规定,了解退费的条件和流程。
5.2 患者在填写退费申请表时,应确保填写的信息准确无误,避免因信息错误导致退费申请被拒绝。
5.3 患者在提交退费申请后,可以咨询医院财务部门了解退费的处理进展,及时了解退费状态。
结论:医院退费的规定是为了保障患者的权益和医院的合法利益,合理规范退费流程,确保退费的公平、公正和透明。
精品整理
医院门诊病人退费规定
医院门诊病人退费规定
1、门诊病人因故退费,须持有门诊收据、检查或治疗申请单或门诊处方笺,经医师或药师、门诊部、收费处负责人、财务处长、领款人在退款发票上签字(章),并注明退款原因。
当日退费由原收费窗口办理,其余时间的退费在财务处长指定的收费窗口办理。
2、收费员对手续完备、姓名、项目、金额相符的退费,交微机操作员通过微机办理退费(冲账)。
对不符合退款手续者,收费员要向其说明白。
3、收费员、操作员在划价收费时,必须打印病人姓名,唱明姓名、项目、金额,以免打印出收据后,病人款数不足而作废。
对未收到款的收据打作废,并将其检查或治疗申请单或门诊处方笺留作附件证明,由操作员、收费员、收费处负责人签字,注明原因,以示负责。
4、收费员要将当天的退款单据及作废收据核对后单独装订,随收费明细账上报,做到日清日结。
5、收费处汇总会计、财务处稽核会计要逐日、逐笔复核,对违反制度、私留病人收据、不符合退款手续、舞弊行为的视为贪污,应及时向领导报告。
1。
医院退费管理制度退费管理是医院日常运营中十分重要的一环,其合理、透明和高效的实施对于保障患者权益、提升医院服务质量具有重要意义。
为此,本文将从退费原则、办理流程、退费责任等方面探讨医院退费管理制度。
一、退费原则1. 患者疾病治疗改善或无法完成治疗时,应及时进行退费。
2. 医院提供虚假的诊疗服务、药品、检验结果等情况下,应承担相应责任并为患者全额退费。
3. 患者使用医保卡支付费用后,如需要退费,应退回相应的医保部分和个人自费部分。
4. 医院未履行约定的服务或药品供应导致患者对付费医疗服务失去信心,应提供全额退费。
二、办理流程1. 患者在确定退费需求后,需向医院相关部门提出退费申请。
2. 医院收到退费申请后,应尽快进行审核,并与患者协商解决退费事宜。
3. 医院审核通过后,将退费金额返还至患者的医保卡或以现金形式退款。
4. 患者在收到退费后,应签字确认,并保留相关退费凭证以备查验。
5. 医院应定期检查退费流程,及时发现和解决患者未退费或退费不准确等问题。
三、退费责任1. 医院作为接收患者医疗费用的机构,应确保退费流程的顺畅和公正。
2. 医院应设立专门的退费管理部门负责退费申请的受理、审核和处理工作。
3. 医院退费管理人员应具备较强的医疗知识和退费相关政策的了解,确保退费操作的准确性和合规性。
4. 医院领导层应高度重视退费管理制度建设,加大对退费工作的指导与培训力度,确保退费管理制度的顺利实施。
5. 医院退费管理部门与财务部门应加强沟通与协作,确保退费工作的精确性和及时性。
四、建设改进措施1. 医院应建立健全退费管理制度,明确各方的责任和权限。
2. 加强医院内部培训,提高医务人员和退费管理人员的退费业务水平。
3. 强化患者教育,告知患者有关退费政策和流程,加强与患者的沟通。
4. 定期开展退费工作的评估与审核,及时发现问题,提出改进建议。
5. 引入信息化系统,实现退费管理的规范化、自动化,提高退费效率和准确性。
医院病人退费流程
一、门诊病人退费流程
1、收费员日结前发生的退费
病人凭门诊医疗收据报账联到门诊收费窗口直接退费。
2、收费结账后发生的退费
①病人凭门诊医疗收据报账联到门诊收费窗口直接退费。
②门诊收费员凭退费相关手续再到财务办公室报账。
二、住院病人退费流程
1、收费员日结前发生的退费
①病人凭住院医疗收据报账联到住院收费处办理退费手续。
②住院收费处通知病房护理长办理招回手续,调整到正确收费。
③住院收费处接到病房护理长通知后重新办理病人结算手续。
2、收费员日结后发生退费流程
①病人凭住院医疗收据报账联到科室找护理长核对。
②由科护士长带领病人凭报账联收据和费用清单一起到财务填单办理相关手续后退费。
3、收费员日结后医保病人退费
①急诊特殊医保退费由病人凭医疗收据到医院医保办理核对计算手续,住院医保病人发生退费,由出院科室护士长领病人带上医疗收据报账联及费用清单到医保办核对计算。
②由医保办带病人到财务科填单退费。
退费标准及流程
一、退挂号费
1、若医生已经接诊且进行诊疗服务,但患者的情况并不需要相应的药品、检查及处置的情况下原则上不允许退费,且医生需完善好门诊病历;
2、若医生未接诊或接诊医生无法处理,可直接至收费处退费。
二、退药标准和流程:
(一)门诊病人退药时限:15天内未使用的药品
(二)可退药种类:
1.可退药品包括:包装完整的药品;
2.不可退药品包括:毒、麻、精一药品;冷藏药品;
(三)退药流程:
1、药房系统已发药时---->医生停止医嘱---->药房回收药品,检查外包装---->HIS系统上处理退药---->患者去收费处退费。
2、药房系统未发药----->医生停止医嘱---->患者去收费处退费。
三、检验检查退费流程:
1、相关检查、检验、治疗未执行:由开写申请单医师于HIS系统上进行申请,
2、相关检查、检验、治疗已经执行的原则上不允许退费。
医院退款流程
医院退款流程可以分为以下几个步骤:
一、申请退款
患者在医院就诊后,如需退款,需要向医院提交退款申请。
一般情况下,可以在门诊部或财务处领取退款申请表,填写个人信息、就诊信息、退款原因等,并附上相关的凭证,如病历、医疗费用发票等。
二、审核申请
医院收到退款申请后,会进行审核。
医院会核实患者的个人信息和就诊情况,以确定退款的合理性和可行性。
医院还可能要求患者提供额外的资料或证明,以便核实退款事宜。
三、退款协商
一旦审核通过,医院会与患者进行退款协商。
医院可能会就退款方式、时间等进行沟通和商议。
根据医院的不同政策,患者可选择将退款金额直接返还到其银行卡账户、支付宝账户等,或者选择用现金形式领取退款金额。
四、办理退款手续
在协商达成一致后,医院将会为患者办理退款手续。
医院将按照约定的方式和时间,将退款金额返还给患者。
这一过程一般由医院的财务部门或收费部门负责办理。
五、确认接收退款
患者在收到退款后,应及时核对退款金额是否正确,以确保退
款的准确性。
如果出现退款金额不正确或有其他问题的情况,患者可与医院联系,协商解决。
需要注意的是,医院的退款流程可能会因医院的规模、管理体系、政策等因素而有所差异。
因此,在具体操作退款之前,患者最好了解医院的退款政策和流程,并按照医院要求准备所需的申请资料。
此外,患者在退款过程中也要与医院保持良好的沟通,以便顺利解决退款事宜。
退费申请与处理制度第一章总则为规范医院的退费申请与处理流程,保证医院与患者的权益,订立本制度。
第二章适用范围本制度适用于医院的全部科室和相关工作人员。
第三章退费申请流程3.1 患者提出退费申请1.患者应在接受诊疗后的7个工作日内提出退费申请,并填写退费申请表。
2.退费申请表应包含以下内容:–患者姓名、性别、身份证号码;–就诊日期、科室;–退费原因和金额;–患者联系方式。
3.2 科室受理退费申请1.相关科室应在收到退费申请后的3个工作日内受理并审核申请表,核实退费原因和金额。
2.科室负责人应对退费申请进行审核,并在7个工作日内向患者发出退费审核结果通知书。
3.3 医务部门审批1.医务部门应于接到退费申请审核结果通知书后的3个工作日内进行审批。
2.医务部门应核实退费申请的合理性,并依据相关政策和规定,推断是否批准退费。
3.医务部门负责人应在7个工作日内向患者发出退费审批结果通知书。
3.4 财务部门审核与退款1.财务部门应在接到退费审批结果通知书后的3个工作日内进行退款审核,核实退款金额。
2.财务部门应依照医院相关财务制度,将审核通过的退款金额退还给患者。
3.财务部门负责人应在7个工作日内向患者发出退款通知书。
第四章退费处理要点4.1 退费原因和金额核实1.科室受理退费申请时,应核实患者提出的退费原因和金额。
2.科室应与患者沟通,了解退费原因的具体情况,并依据医疗记录和相关检查报告进行核实。
3.退费申请涉及的金额应依据医疗项目收费标准进行核算,确保正确退还患者。
4.2 退费审批1.医务部门应审批退费申请时,要求科室供应相关的医疗记录和检查报告等证明料子。
2.医务部门对退费申请进行审核时,应依据医疗服务的合理性和必需性推断是否批准退费。
4.3 退款方式与时限1.财务部门应依据患者的要求和实际情况,选择合适的退款方式,包含银行转账、现金退还等。
2.财务部门应在审核通过的退款金额核实无误后,将退款金额及时退还给患者。
门诊收费与退款管理制度第一章总则第一条目的和依据本制度旨在规范医院门诊收费与退款管理工作,确保门诊费用的合理收取和及时退款,保障医院门诊服务质量和患者权益,遵从《中华人民共和国卫生法》《医疗机构管理条例》等相关法律法规的规定。
第二条适用范围本制度适用于医院全部门诊部门,包含普通门诊、专科门诊、急诊等。
第三条收费标准医院门诊收费依照国家相关规定订立,并通过医院内部门诊费用公示系统进行公示,由医院财务部门进行监督和管理。
第四条退款管理原则1.门诊退款应依照法律法规和相关规定来进行处理。
2.门诊非正常退款应当依据实际情况及时退还患者。
第二章门诊收费管理第五条收费流程1.患者到达门诊,凭借就诊卡或其他有效证件进行登记。
2.医务人员依据患者所需就诊项目或服务,进行收费。
收费时应向患者清楚告知收费项目、数量、金额和收费标准,并开具正式收据。
3.患者缴费后,医务人员应在收据上签字确认,并记录到门诊费用系统中。
4.患者依据收据到指定窗口领取药品或进行治疗。
第六条收费核对1.医院财务部门应设置特地人员,负责门诊收费核对工作。
2.医院财务部门每日对门诊各科室收费情况进行核对和统计,确保收费与系统数据的全都性。
3.如发现问题或异常情况,应及时核实原因并作出处理,确保门诊费用的准确性和合理性。
第七条收费记录保管1.医院财务部门应建立门诊收费档案,包含收费流水和相关收据等。
2.门诊收费档案应妥当保管,保管期限依据国家相关规定执行。
第三章门诊退款管理第八条退款申请1.患者可以在就诊后的肯定时期内提出退款申请。
2.退款申请应当以书面形式提交,并注明退款原因、金额、联系方式等必需信息。
3.医务人员应及时向患者供应退款申请表格,并帮助患者填写完整。
第九条退款处理1.医院财务部门收到退款申请后,应指派专人负责退款处理工作。
2.退款处理应依照退款申请的合理合规原则进行审核,确保退款事项真实可信。
3.审核通过后,医院财务部门应在规定的时间内办理退款手续,并向患者出具退款凭证。
门诊病人退费管理制度第一章总则第一条为保证医院门诊病人退费工作的规范和顺利进行,提高医院服务水平,特订立本制度。
第二条本制度适用于本医院全部门诊科室的病人退费事项。
第三条门诊病人退费是指门诊病人在就诊过程中因各种原因需申请退费的情况。
第四条门诊病人退费的原则是便民、公正、快捷、有效。
第二章退费申请第五条门诊病人如需退费,应填写《门诊病人退费申请表》,并供应相关证明文件。
申请表和证明文件应由病人本人或其合法代表提交。
第六条退费申请应在以下情况下进行:1.医疗费用缴纳过多;2.医院误收费;3.医生介绍购买药品与实际药品不符;4.其他合理情况。
第七条退费申请应在以下时间节点内提出:1.医院误收费:病人发现误收费后,应当在7个工作日内提出申请;2.就诊当天医生介绍购买药品与实际药品不符:病人应当在当天就诊后立刻提出申请;3.其他情况:病人应当在发现问题后的7个工作日内提出申请。
第八条退费申请表应包含以下内容:1.申请人信息:姓名、性别、年龄、联系方式等;2.退费原因:认真说明退费的原因;3.费用明细:列明具体退费金额、项目和说明;4.相关证明文件:如发票、收据等。
第三章退费流程第九条退费申请应经过以下流程处理:1.病人填写并提交退费申请表及相关证明文件;2.门诊部门负责人接收退费申请,并依照规定时间审核;3.审核通过后,门诊部门负责人将申请表和相关证明文件交给财务部门进行退费;4.财务部门核对申请表和相关证明文件,办理退费手续;5.财务部门将退费金额直接打入病人的银行账户,或依据病人意愿发放退费支票。
第十条退费申请应在7个工作日内完成办理,期间如遇特殊情况需延长办理时间的,应事先告知病人并说明理由。
第四章责任与监督第十一条门诊部门负责人应负责退费申请的受理、审核和交接工作。
第十二条财务部门应负责退费申请的核对、办理和支出工作。
第十三条门诊科室和财务部门应建立健全内部退费审核机制,确保返还款项准确无误。
第十四条监督部门应定期对门诊病人退费管理情况进行检查,并将检查结果向医院领导层报告。
挂号费用退款管理制度第一章总则第一条规章制度的订立依据本制度订立依据《中华人民共和国卫生健康法》《医院管理方法》等相关法律法规,并依据本医院实际情况订立。
第二条适用范围本制度适用于本医院全部挂号费用的退款管理工作。
第三条目的和原则本制度的目的是为了规范和保障病患在挂号费用退款过程中的合法权益,确保资金使用透亮和快速,维护医院声誉和社会信任。
遵从公平、公正、公开和诚信原则,严格依法办理挂号费用退款手续。
第二章挂号费用退款流程第四条退款申请1.病患或其代表在缴费后发现挂号费用存在问题或取消就诊的,可以向医院提交退款申请。
2.退款申请应在挂号日起七个工作日内提出,逾期申请将不予受理。
第五条退款申请审批1.医院收到退款申请后,将在五个工作日内进行审批,并视情况决议是否需要进一步调审核实。
2.医院应当在作出决议后的三个工作日内书面通知申请人,说明退款结果。
第六条退款方式1.退款方式依照以下优先次序执行:–原路退回:将挂号费用原路返回到病患支出的账户。
–现金退款:对无法原路退回的挂号费用,病患可到医院财务窗口领取现金退款。
2.退款方式会依据退款申请的具体情况进行调整,但需保证退款安全、快速和准确。
第七条退款冻结1.在涉及医疗纠纷或争议的情况下,医院有权对涉及的挂号费用进行冻结,待争议解决后再进行退款处理。
2.退款冻结期不得超出30个工作日,如超出期限,医院应当及时解冻并退款给申请人。
第八条退费记录和统计1.医院应当建立健全退款登记和统计记录。
每笔退款应有相应的退款票据,包含退款时间、金额、退款方式等信息。
2.每月末,医院应当对退款情况进行统计,并形成统计报表备查。
第三章责任和追责第九条医院责任1.医院应当建立健全挂号费用退款管理制度,并向病患公示。
2.医院应当保证退款流程的合法性和规范性,严禁违规操作或过错导致的欠妥退款。
3.医院应当及时回应病患的退款申请,并依法依规办理退款手续。
第十条个人追责1.对于欠妥操作、违规操作或过失导致的错误退款行为,相关人员将依据医院内部管理规定进行追责。
医院门诊收费处退费管理规定
1、门诊收费处人员一般不予退费,但因特殊情况如:停电机器故障、无药品、无试剂、药物过敏、病人钱不足、科室错划价和病人死亡等造成的原因,经查证属实后,严格按照退费范围和程序办理退款。
2、办理退费业务时必须由两个相关人员签字注明退费原因后,将病人收据联、科室副联和病人的检查治疗或处方一并由病人送交收费处。
对退费签字规定如下:
(1)、检查治疗退费在正常上班期间由开单医生和检查治疗所在科室人员共同签字;中午或夜间由开单医生和急诊科主任或护士长签字。
检查治疗科室有指定签字退费的人员的,由该人员签字退费方有效。
(2)药品退费由开单医生和药房人员办理药品清点入库后在处方上签字。
(3)病人钱未带足或划价错误而收费员已开具发票,病人要求带走处方或治疗单据的,由其他收费员签字证明作退费依据。
(4)收费员接到病人手续齐全的退费手续后,如数退款给病人。
对部分退款则需回收全部手续后,重开新的收费收据。
退款业务结束后,该收费员将整套手续与日报表一并交于报表人。
报表人负责核对该收费员日报中的退款金额与份数和附件是否相符。
(5)每日终了解,由报表人将当日报表连同全部退费手续上交财务科审核。
病人退费申请及处理制度第一章总则第一条基本原则为维护医患关系,保障病人的合法权益,订立本病人退费申请及处理制度。
第二条适用范围本制度适用于本院内全部病人在医疗过程中因合理原因提出退费申请的情况。
第三条退费申请分类依据退费原因和退费金额大小,退费申请分为以下两类:1.小额退费:退费金额在500元以内的退费申请;2.大额退费:退费金额超出500元的退费申请。
第二章退费申请流程第四条申请方式病人可通过以下方式提出退费申请:1.在线申请:病人可以通过电子健康档案系统的在线退费功能进行申请;2.纸质申请:病人可以填写退费申请表,并提交至医院财务部门。
第五条退费申请内容病人在申请退费时,应供应以下内容:1.病人基本信息:姓名、性别、年龄、联系方式等;2.就诊信息:就诊科室、就诊日期、医生姓名等;3.退费原因:描述退费的具体原因;4.退费金额:明确申请的退费金额;5.相关证明料子:如就诊发票、收据、报告等。
第六条退费申请审查财务部门收到退费申请后,将进行以下审查步骤:1.核对退费申请内容的完整性和准确性;2.核对退费申请所供应的相关证明料子;3.依据病人的退费原因和退费金额,推断是否符合退费条件。
第七条退费申请处理结果通知财务部门在完成审查后,将向病人发出退费申请处理结果通知,包含以下内容:1.同意退费:说明同意病人的退费申请,并告知退费金额和退费方式;2.拒绝退费:说明拒绝病人的退费申请,并叙述拒绝理由;3.增补料子:若病人供应的料子不完整,要求病人增补供应相关料子。
第八条退费时间要求财务部门收到退费申请后,应在7个工作日内作出退费处理结果通知。
第三章退费金额及方式第九条退费金额确定依据病人的具体情况,退费金额可以依据以下方式进行确定:1.小额退费:按实际支出金额退还;2.大额退费:经过医院财务部门审核后退还。
第十条退费方式依据实际情况,病人的退费可以采取以下方式进行:1.现金退费:病人可到财务部门领取现金退费;2.银行转账:病人需供应有效的银行账户信息,将退费直接转入其指定的银行账户;3.支出宝、微信退费:病人可供应支出宝或微信账户信息,将退费直接转入其指定的账户。
-集团医院/门诊退款标准流程与规范
集团各部门、各事业部:
为了完善集团所属门店退款流程,明确加强各相关岗位的职责和权限,提高退款效率,提升集团服务质量与患者满意度,现对门店退款制定统一流程(流程图附后)及相关规范如下。
一、非医疗纠纷退款范围及退款流程
(一)非医疗纠纷退款适用范围
1、未发生治疗的退款,如预存款退款;
2、治疗方案更改造成的合理退款;
3、治疗完成后的剩余费用退款;
4、患者个人原因申请的退款,如外出、出国、去其他地方治疗等。
(二)非医疗纠纷退款流程(含当日退款)
1、患者填写“退款申请单(1)”个人基本信息并签字(详见附件1),同时将发票、收款单、收据等付款证明附后;
2、发起人与顾客充分沟通后,发起退款流程申请;
3、发起人与收银员核对退款金额,打印治疗记录、会员余额截图等款项依据,收银员签字确认;
4、主治医生确认签字(如未发生治疗,可忽略);
5、院长审批签字;
6、事业部财务负责人审核并安排退款;
7、退款完成后,财务人员将退款回执反馈发起人;
8、发起人短信通知顾客退款成功,并提示注意查收;
9、发起人将上述退款涉及相关资料上交财务部留档;
10、流程结束。
二、医疗纠纷退款范围及退款流程
(一)医疗纠纷类退款适用情况
已发生治疗,同时患者对医护人员的服务态度或诊疗技术有异议的情况。
(二)医疗纠纷类退款流程
1、退款金额≤3万元且不涉及额外赔偿退款流程
(1)患者填写“退款申请单(2)”个人基本信息、承诺书并签字(详见附件1),同时将发票、收款单、收据等付款证明附后;
(2)发起人与顾客充分沟通后,填写《退款申请报告》(模板见附件2)作为退款申请附件,发起退款流程申请;
(3)发起人与收银员核对退款金额,打印治疗记录、会员余额截图等款项依据,收银员签字确认;
(4)主治医生签字确认;
(5)院长审核,签字确认;
(6)事业部医疗负责人对退款申请表及报告进行审核,签字确认;
(7)事业部总经理进行审批,签字确认;
(8)事业部财务负责人审核流程及金额,安排退款;
(9)退款完成后,财务人员将退款回执反馈发起人;
(10)发起人短信通知顾客退款成功,并提示注意查收;
(11)发起人将上述退款涉及相关资料上交财务部留档;
(12)流程结束。
2、退款金额超过3万或者涉及医疗赔偿的退款流程
(1)患者填写“退款申请单(3)”(详见附件1)个人基本信息并签字,同时将发票、收款单、收据等付款证明附后;
(2)发起人与顾客充分沟通后,填写《退款申请报告》,如有额外赔偿,需明确金额及重点标注,发起退款流程申请;
(3)发起人与收银员核对退款金额,打印治疗记录、会员余额截图等款项依据,收银员签字确认;
(4)发起人与主治医生沟通,主治医生签字确认;
(5)院长审核,签字确认;
(6)事业部医疗负责人对“退款申请单(3)”及“退款申请报告”进行审核,签字确认;
(7)事业部总经理审批,签字确认;
(8)集团医政医管部进行审核,邮件确认;
(9)发起人通知顾客签订《和解协议书》(详见附件3);
(10)协议书签署完成后,发起人报事业部财务负责人;
(11)事业部财务负责人审审批核流程及金额,安排退款(及赔偿);
(12)退款(及赔偿)完成后,财务人员将回执反馈发起人;
(13)发起人短信通知顾客退款成功,并提示注意查收。
(14)发起人将上述退款涉及相关资料上交财务部留档;
(15)流程结束。
三、退款流程相关要求
1、退款金额需从当月医生业绩里扣除;
2、顾客申请退款时需提交付款相关单据和诊断证明,如发票丢失,需附发票丢失声明(详见附件4),以我方记录为凭证。
3、退款应遵照原路返回形式,如退款只能退到交款人的原消费银行卡上,代金券消费的患者只能退款到卡券上,不允许退现金;
如顾客现金缴纳费用且要求退还现金的,需顾客在现金退款确认单上签字(详见附件5);
如顾客原银行卡丢失等原因需变更退款账户,需顾客填写账户变更说明书(详见附件6),并提供挂失或者账户注销文件复印件;
4.申请退款的顾客,如享有受优惠价格或相关减免活动的情况,退款时一律按照无任何优惠活动扣减优惠额后执行退款;
5.各门店按月定期向事业部总经理报备每月退款情况及原因分析;
6.医疗纠纷产生的退款金额在3万以上或涉及额外医疗赔偿的情况,由发起人向总部走邮件审批流程,需附已签批的退款申请单(3)及退款申请报告,总部流程审批确认后,方可执行退款和赔偿。
以上规定由集团标准办负责解释。
以上规定自下发之日起执行。
附件:1.《退款申请单》(1)(2)(3)
2.《退款申请报告》
3.《和解协议书》
4.《发票遗失声明》
5.《现金收款确认单》
6.《账户变更说明》
-医疗集团有限公司
退费流程图(非医疗纠纷)顾客提出退款要求
由发起人与顾客充分沟通,确
认退款
顾客和发起人填写退款申请单(1)
前台收银核对金额签字
院长审批签字
财务负责人审核并安排退款
财务通知发起人已退款
发起人短信通知顾客已退款
发起人收集相关资料交给财务留存
退款流程结束
退费流程图(医疗纠纷)
由发起人与患者充分沟通,确认退款 顾客和发起人填写退款申请单(2)或(3)
主治医生签字
财务负责人审核并安排退款
院长签字
事业部医疗负责人签字 事业部经理签字
上报集团医政医管部审批
发起人与相关人员沟通后填写退款申请报告
前台收银核对金额签字
发起人通知顾客签订协议书
财务通知发起人已退款
发起人短信通知顾客已退款
发起人收集相关资料交给财务留存
流程结束。