高中历史必修一第8课练习题
- 格式:doc
- 大小:49.00 KB
- 文档页数:2
马克思主义的诞生一、基础训练1.资本主义世界第一次经济危机爆发于()A.英国B.法国C.德国D.美国2.19世纪三四十年代,欧洲三次大规模的工人运动是指()①法国里昂工人起义②巴黎公社起义③英国宪章运动④德意志西里西亚纺织工人起义A.①②③ B.①②④ C.②③④D.①③④3.马克思主义诞生的最基本条件是()A.无产阶级作为独立的政治力量登上历史舞台B.随着工业革命的深入,资本主义迅速发展,资本主义制度的各种弊端日益暴露C.马克思和恩格斯长期的革命实践和理论研究D.当时出现了德国的古典哲学.英国的古典政治经济学.英法的空想社会主义等学说4.1824年,欧文在美国购买了3万英亩土地,建立了许多公社,实行人人劳动.按需分配制度。
然而,这些公社不久就瓦解了,其根本原因是()A.社员们思想觉悟太低 B.人们不理解欧文的主张C.这些公社超越了当时历史发展阶段 D.缺乏大量的后续资金5.恩格斯说:“不成熟的理论是和不成熟的资本主义生产状况.不成熟的阶级状况相适应的。
”其中“不成熟的理论”是指()A.希腊民主政治 B.雅典民主政治C.罗马人的法律 D.空想社会主义6.列宁称马克思.恩格斯是“19世纪人类三个最先进国家中三种主要思潮的继承人和天才的完成者”。
这里“三种重要思潮”指的是()①德国的古典哲学②英国的古典政治经济学③法国的空想社会主义④法国的启蒙思想A.②③④ B.①②④ C.①③④D.①②③7.《共产党宣言》提出,无产阶级要获得自己的解放,必须()A.进行罢工B.进行暴力斗争C.进行合法斗争D.进行议会斗争8.下列各项不属于《共产党宣言》内容的是()A.深刻分析了资本主义不可克服的矛盾B.阐明了无产阶级伟大的历史使命C.阐明了资产阶级在历史上没有起过任何革命作用D.提出了把资产阶级民主革命向无产阶级社会主义革命转变的思想9.马克思主义较之空想社会主义理论,被称为科学社会主义,之所以说它科学,主要在于()A.其揭示了资本主义社会的基本矛盾 B.揭示了剩余价值规律C.揭示了社会发展的基本规律 D.揭示了资本主义制度的腐朽性10.马克思和恩格斯以《共产党宣言》创造了一个时代,这个“时代”是指()A.资本主义发展时代B.资产阶级革命时代C.无产阶级革命时代D.民族解放运动时代二.能力提升11.阅读材料回答问题:材料一共产党人的最近目的和其他一切无产阶级政党的目的是一样的:使无产阶级形成阶级,推翻资产阶级的统治,由无产阶级夺取政权;材料二无产阶级将利用自己的政治统治,一步一步地夺取资产阶级的全部资本,把一切生产工具集中在国家即组织成为统治阶级的无产阶级手里,并且尽可能快地增加生产力的总量。
第三单元第八课时间:45分钟满分100分一、选择题(本大题共12小题,每小题4分,共48分)1.(2018·安庆高一期末)1785年美国首任驻英大使亚当斯赴任时,英国外交官讽刺挖苦:“怎么只有你一个人来到伦敦?应该有十三位大使才对呀!”这位外交官针对的是(A) A.美国邦联制松散无力B.十三块殖民地都有大使C.美国南北分裂D.英国尚未承认美国独立[解析]独立之初的美国名义上是一个国家,但实际上是13个州的松散联盟,即所谓的邦联,因此“1785年美国首任驻英大使亚当斯赴任时”,被讽刺为“应该有十三位大使才对呀”,A项正确。
2.(2018·苏州高一联考)萨姆·亚当斯曾打趣地说:“我跨进这座楼房时吓得绊倒在门槛上了。
在我面前出现的是一个强大的全国性政府,而不再是一个各式各样的薄弱联盟。
”这一现象出现的原因是美国实行了(A)A.联邦制B.三权分立C.总统制D.两院制[解析]美国联邦制规定中央政府权力较大,地方权力较弱,A项正确;B、C、D三项错误。
3.(2018·苏州高一检测)根据美国1787年宪法,美国总统掌握的权力是(C)A.最高立法权B.最高司法权C.最高行政权D.最高财政权[解析]本题考查学生再认再现史实的能力。
立法权、财政权属于国会;行政权属于总统;司法权属于最高法院。
4.(2018·南京高一检测)1787年美国宪法规定:总统不对国会负责,直接对宪法和选民负责。
这主要体现了(C)A.联邦制原则B.分权制衡原则C.人民主权原则D.中央集权原则[解析]美国总统由选民间接选出,又对选民负责,这体现了人民主权的原则。
5.(2018·蚌埠高一联考)2017年2月9日,美国联邦第九巡回上诉法院作出裁决,暂停总统特朗普签署的禁止全球难民入境的行政令。
特朗普表示将上诉到最高法院,因此,入境限制令能否施行可能最终取决于最高法院的裁决。
由此可见,美国(D) A.司法权高于行政权B.总统是国家权力中心C.总统对最高法院负责D.最高法院掌握司法权[解析]根据材料及所学知识,美国政治制度的运行原则是三权分立,从材料中可以看出总统与法院之间的制约。
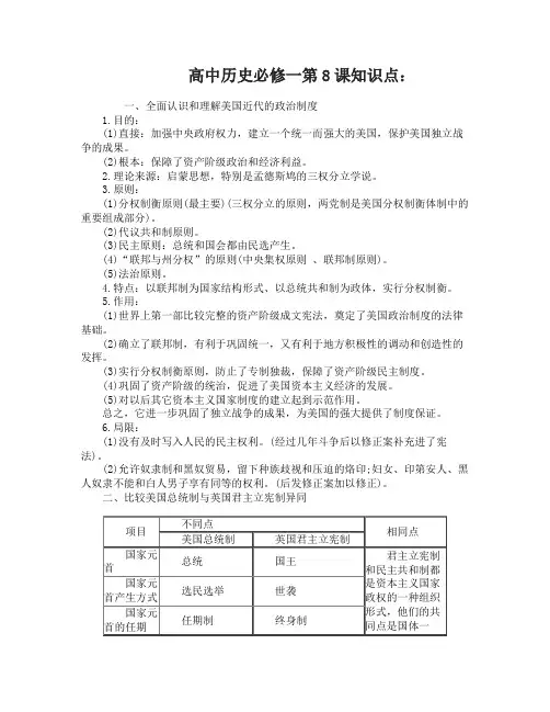
高中历史必修一第8课知识点:一、全面认识和理解美国近代的政治制度1.目的:(1)直接:加强中央政府权力,建立一个统一而强大的美国,保护美国独立战争的成果。
(2)根本:保障了资产阶级政治和经济利益。
2.理论来源:启蒙思想,特别是孟德斯鸠的三权分立学说。
3.原则:(1)分权制衡原则(最主要)(三权分立的原则,两党制是美国分权制衡体制中的重要组成部分)。
(2)代议共和制原则。
(3)民主原则:总统和国会都由民选产生。
(4)“联邦与州分权”的原则(中央集权原则、联邦制原则)。
(5)法治原则。
4.特点:以联邦制为国家结构形式、以总统共和制为政体,实行分权制衡。
5.作用:(1)世界上第一部比较完整的资产阶级成文宪法,奠定了美国政治制度的法律基础。
(2)确立了联邦制,有利于巩固统一,又有利于地方积极性的调动和创造性的发挥。
(3)实行分权制衡原则,防止了专制独裁,保障了资产阶级民主制度。
(4)巩固了资产阶级的统治,促进了美国资本主义经济的发展。
(5)对以后其它资本主义国家制度的建立起到示范作用。
总之,它进一步巩固了独立战争的成果,为美国的强大提供了制度保证。
6.局限:(1)没有及时写入人民的民主权利。
(经过几年斗争后以修正案补充进了宪法)。
(2)允许奴隶制和黑奴贸易,留下种族歧视和压迫的烙印;妇女、印第安人、黑人奴隶不能和白人男子享有同等的权利。
(后发修正案加以修正)。
二、比较美国总统制与英国君主立宪制异同高中历史必修一第8课练习题:1.美国宪法在1787年制定时,带有明显的局限性,具体表现在( )①允许奴隶制存在②没有表明人民拥有言论、出版、集会和信仰自由③自由的黑人和印第安人不能拥有同白人相等的权利④最高法院的大法官有总统任命受制于总统A.①④B.①②③C.②③④D.①②③④2.英国是历史上最早实行君主立宪政体的国家,这种政体与美国总统制共和制的最大不同是( )A.政府对总统负责B.国家元首的权力是世袭的、象征性的、礼仪性的C.政府和政府首脑都有全体公民选举产生,并有一定任期D.议会是国家的最高立法机关3.英国和美国的代议制是资本主义世界最具代表性的政治制度,下列对其表述和评价正确的是( )A.它们都是资产阶级民主政治B.美国的代议制优于英国代议制C.美国的政府首脑是民选的,而英国的政府首脑是世袭的D.美国贯彻“分权制衡”原则,而英国不是4.民主党总统候选人奥巴马最终击败共和党对手麦凯恩,成功当选美国历史上第一位非洲裔总统。
第8课英国的制度创新设计人孙丽光1.(10年山东卷)15.1688年,一群英国贵族说,“改变晚宴规则的时候到了,坐在桌前的人们被换掉了,但不是通过流血的方式。
”按照他们的方式,英国A.结束了王权专制 B.君权收归议会执掌C.建立了责任内阁制 D.下层人民的权利得以保障2、1.(2013全国Ⅰ卷27题)1688年,英国议会迎立荷兰执政威廉为国王,并拥立他的妻子玛丽(詹姆士二世的女儿)为女王,目的是A.加强英国与荷兰的友好关系 B.否定王位世袭男性优先原则C.通过双王相互牵制防止独裁 D.为光荣革命披上合法的外衣3.(2013江苏16题)“工业革命改变了英国的社会结构,经济的持续增长造成中等阶级与工人阶级力量的壮大,贵族、大地主的地位与经济实力都大为下降了,但他们仍把持政治权力,造成权力分配与社会力量对比高度脱节的状态。
”为了解决这种“状态”,英国在政治上A.发动光荣革命,与新贵族阶层妥协 B.颁布《权利法案》,确立了议会主权C.建立内阁机构,限制国王的行政权 D.改革议会制度,中等阶级更多参政4.(10年北京卷)21.17世纪英国革命期间产生了一个意外的局面,革命因反抗一个人的专制开始,却造成了另一个人的独裁。
这里的“一个人”和“另一个人”分别是指:A.詹姆士一世、克伦威尔B.查理一世、克伦威尔C.查理一世、詹姆士一世D.查理二世、詹姆士二世5、(福建省三明市泰宁一中2011届高三上学期第二次质检试题)密尔认为,代议制民主政治下,“它”的第一个职能是:“……谴责那些该受责备的行为,并且,如果组成政府的人员滥用职权,或者履行责任的方式同国民的明显舆论相冲突,就将他们撤职,并明白地或事实上任命其后继人。
”这里的“它”是指A、议会B、法院C、内阁D、总统6、(湖南省浏阳一中、醴陵一中2011届高三第五次月考)“议会除了不能使一个女人变成男人和使一个男人变成女人之外,能够做一切的事情”。
这句话说明A. 议会还要听从于某些人B. 议会还有不能做的事C. 议会也不是绝对权威D. 议会权力至高无上7.(吉林省延吉市汪清六中2011届高三第四次月考)2009年6月英国反对党领袖卡梅伦说:“为了这个国家,布朗(英国首相)必须使他所剩的最后一项权力……提前选举。
第三单元第8课【学考过关练】一、选择题1.汉武帝倡导“独尊儒术”。
后来,汉宣帝反对专任儒生时说:“汉家自有制度,本以霸王道杂之,奈何纯任德教,用周政乎。
”此处所谓“周政”,主要是指周代的( )A.分封制度B.井田制度C.宗法制度D.礼乐制度【答案】D 【解析】根据材料“奈何纯任德教,用周政乎”可知汉宣帝把“周政”等同于“德教”,“德教”即道德教化,与之相符的是礼乐制度,故选D项。
A.法家思想B.儒、道思想C.儒家思想D.儒、法思想的结合【答案】D 【解析】材料中的“礼”与“法”,源于儒家和法家思想;“以礼入法,礼刑结合”,是儒家和法家思想相结合的表现,故D 项正确。
3.董仲舒以《春秋》中的事例补充汉代法律;长孙无忌用经、义解释法律,编成《唐律疏议》,后来被唐高宗赋予同等的法律效力。
这一变化表明( )A.独尊儒术已成定势B.儒学理念渐趋法制化C.文官阶层主导立法D.仁政思想等同于法律【答案】B 【解析】《春秋》中的事例和长孙无忌用的经、义均体现了儒学理念,而这些事例、经、义又具有和法律等同的效力,反映了儒学理念渐趋法制化,故B项正确;材料无法体现“独尊儒术”,排除A项;C项不符合材料主旨,排除;材料无法体现“仁政思想”,排除D项。
4.732年,官修的礼仪巨著《大唐开元礼》颁行,舍弃了自魏晋南北朝以来盛行,并为皇室和国家所采用的道教和佛教礼仪。
对此理解正确的是( )A.“三教合一”局面的出现B.理学对朝廷影响日益深入C.儒学的正统地位根深蒂固D.佛、道盛行导致战乱不休【答案】C 【解析】根据材料可知,《大唐开元礼》舍弃道教和佛教礼仪,实行儒家的礼仪,是因为儒学的正统地位根深蒂固,故C项正确;材料强调《大唐开元礼》舍弃道教和佛教礼仪,实行儒家的礼仪,与“三教合一”无关,排除A项;理学产生于宋朝,与材料时间“732年”(即唐朝)不符,排除B项;D项与史实不符,排除。
5.朱熹围绕日常生活而作《家礼》,包括通礼、冠礼、婚礼、丧礼、祭礼五部分,礼仪规范详尽细致。
岳麓版高中历史必修一第8课英国的制度创新填空与练习1中世纪后期,英国国王不断削弱封建割据,加强()2 13世纪()迫使英王签署()的《》,形成召开()决定重大事宣制度3进入17世纪()与议会发生冲突。
1640年英国爆发革命()和()的议会取得胜利,将国王()送上断头台4光荣革命:1688年,议会邀请()及其妻玛丽继承()赶走了()的詹姆士二世,这是一场不流血的政变史称(“”)5 1689年,威廉接受由议会拟定好的《》,确立了(),国王的权力受到了限制,英国建立了()。
英国实行()与()集体统治,统治的方式从()转向()英国社会进入了()的时期6随着()深入发展,新兴()力量迅速壮大通过了()法案,新兴工业资阶取得更多()确保了()的稳定和()迅速发展7()后,国王逐渐退出(),成为()的国家元首,内阁承当实际的(),()是英国历史上第一位内阁首相8阁员与首相的关系()()9议会与内阁的关系是()对()负责,如果议会通过对政府的不信任案,()10英国国家执政形式是两党制:(保守党);(自由党)→(工党)11英国的君主立宪制是以()为基础,以()为核心的。
国王是()但平常仅扮演()的角色,最高行政首长是(),内阁名义上对()负责,实际上是对()负责,首相由()担任,掌握()权和()权。
分析:18世纪英国的内阁制与中国明朝时期的内阁制由什么区别能力提升:归纳英国君主立宪制的特征君主的地位:世袭的英国国王是国家元首,但平时只扮演仪式性的角色,国王在宪法规定的范围内行使权力;内阁的地位:责任内阁制是君主立宪制的核心,内阁由议会产生并对议会负责,掌握国家的行政权力;首相的地位:首相是实际上的最高行政首长,由议会多数党的领袖担任,掌握行政权和立法创议权,事实上成为国家政治生活的最高决策者和领导者;制度的基础:代议制民主是君主立宪制的政治基础。
知识巩固:完成课后习题本课关键词《大宪章》权利法案责任内阁制议会代议制罗伯特·沃波尔英国的制度创新(包括议会制、责任内阁制君主立宪两党制)两党(保守党、工党)第8课练习1光荣革命后,英国政治体制发生了显著变化,表现在A.内阁首相由国王兼任B.王室成为政治统治中心C.君主立宪制度确立D.议会对内阁负责2.英国资产阶级革命爆发前,反对国王专制统治的阵地在A.议会B.三级会议C.教会D.大陆会议3.在英国君主立宪制的建立过程中,1701年颁布的嗣位法发挥了重要作用。
第三单元近代西方资本主义政治制度的确立与发展(人教新课标)
美国联邦政府的建立
【思维导图】
【微试题】
1. 1788年7月10日,纽约某报纸以《船讯——号外》为题发布通告:万世联合船主的幸福船,已载着十三包“联合、和平和友谊”进港……愚蠢船主的船已载着地方偏见、不和的种子等出港。
它赞美的是( )
A.联邦体制 B.分权制衡原则
C.共和制度 D.主权在民原则
答案:A
2.美国1787年宪法规定:联邦政府可以征税、征兵、发行纸币、决定军事及外交政策;总统享有行政大权,可以否决国会的立法,还是军队的最高统帅;国会有权调整国际及州际贸易;最高法院可以行使最高审判权。
上述这些规定的意图是( )
A.建立美国的世界霸权 B.建立强有力的国家政权
C.确立分权制衡的原则 D.建立民主自由制度
答案:B。
高中历史人教版必修1第八课同步练习一、单选题1.美国各州在警察管理方面具有自主权,各州的警服制式、颜色和配枪也不尽相同。
比如加利福尼亚州,黑色制服,大檐帽,配博莱塔枪。
德克萨斯州,军绿色制服,牛仔帽,配柯尔特枪。
这体现了()A. 三权分立B. 联邦制C. 人民主权D. 邦联制2.有人说,如果我是美国人,很可能不会去给总统大选投票。
这倒不是说我对政治冷漠,没有公民责任心,而是觉得选谁都差不多。
他这样说的重要依据是()A. 两党的政见完全一致B. 分权与制衡的运行机制C. 选举程序具有欺骗性D. 公民民主自由意识淡薄3.美国1787年宪法规定:未经国会同意,各州不得在和平时期保持军队和军舰,不得和另外一州或国缔结任何协定或契约,不得对进出口货物征收任何进口税或关税。
这表明,当时美国()A. 国会是国家权力中心B. 贯彻分权制衡原则C. 扩大了中央政府权力D. 实行民主共和制度4.美国宪法奠基人汉密尔顿认为,联邦宪法既是联邦性的又是国家性的,联邦宪法既体现了民主制与共和制相结合的形式,又以共和制为基础。
对这句话理解正确的是()①联邦宪法体现了中央集权和地方分权相结合②联邦制度只能出现在共和制的国家③联邦制度有利于防止国家权力的高度集中④联邦宪法体现了分权制衡A. ①③④B. ①②④C. ②③④D. ①③④5.1845年,美国国会通过一项法案:禁止总统在未经过国会同意拨款的前提下授权建造海上缉私船。
总统约翰•泰勒否决了该法案,但国会推翻了总统的否决。
根据美国宪法,随后()A. 这项法案将会自动生效B. 总统将自行建造缉私船C. 最高法院可废除该法案D. 总统可再次否决该法案6.有人说,西方国家的“三权分立”并不神秘,它和儿童游戏中的“锤子、剪刀、布”是同一原理,即一物降一物。
你认为该说法()A. 正确,说出了三权分立的实质B. 贴切,讲出了三者之间相互制约的关系C. 不妥,三者之间不是简单的单向制约的关系D. 不妥,三者之间是相互交错的关系7.2017年2月9日,美国联邦第九巡回上诉法院作出裁决,暂停总统特朗普签署的禁止全球难民入境的行政令。
第二单元第8课【学考过关练】一、选择题1.武德七年(624年),唐高祖到国子监行释奠礼(古代学校的祭祀典礼),“命博士徐旷讲《孝经》,沙门慧乘讲《心经》,道士刘进喜讲《老子》”。
上述材料可以佐证,唐朝初期( )A.思想一统B.佛道主导C.三教并存D.儒学式微【答案】C 【解析】材料中的博士徐旷、沙门慧乘与道士刘进喜分别是儒、道、佛的代表人物,体现的是三教并存,C项正确。
2.韩愈在《论佛骨表》中说:“夫佛本夷狄之人,与中国言语不通,衣服殊制;口不言先王之法言,身不服先王之法服,不知君臣之义,父子之情。
”据此可知,韩愈主张( )A.援佛入法B.反佛崇儒C.融佛尊儒D.三教合一【答案】B 【解析】由“夷狄之人”“不知君臣之义,父子之情”可以看出韩愈反对佛教、大力提倡儒家学说,故选B项。
3.有人对下图中的人物作出了这样的评价:“诗风壮浪纵恣,诗情一泻千里,笔势灵活矫健,充满大胆夸张和奇特想象。
”图中的诗人应是( )A.孟浩然B.王勃C.李白D.白居易【答案】C 【解析】从“充满大胆夸张和奇特想象”等字眼来看,其作品的风格属于浪漫主义风格,李白属于浪漫主义诗人,故选C项。
4.唐代诗人李白曾这样描述一书法家的作品风格:“怳怳如闻神鬼惊,时时只见龙蛇走。
左盘右蹙如惊电,状同楚汉相攻战。
”下列与其所描述的风格一致的字体是( )A.楷书B.行书C.草书D.小篆【答案】C 【解析】材料“时时只见龙蛇走,左盘右蹙如惊电”体现的是草书的特征,故选C项。
5.中国古代农业科技,多出于老农之类生产者之手,医学科技多出于老中医之手或祖传秘方,火药发明是炼丹家在炼制丹药中偶然发现并经多次同类实践得出的。
这说明我国古代传统科技( )A.注重对经验的总结B.缺乏创新和逻辑C.体现人与自然的和谐D.与农业息息相关【答案】A 【解析】材料“老农”“老中医”“多次同类实践”说明古代中国科技多为传承和经验的积累总结,故A项正确。
6.唐朝中期有个名叫清虚子的,在“伏火矾法”中提出了一个伏火的方子:“硫二两,硝二两,马兜铃三钱半。
高一历史导学案班级姓名第8课美国联邦政府的建立编辑:邵鸽审核:苏可◆自主学习1.阅读材料,了解情况。
材料一华盛顿说:“面对这种情况,只有两种选择:要么13个州联合成一个统一的国家,并赋予国家最高权力;要么13个州永远独立,继续争吵。
”——《大国崛起》材料二邦联政府无法维护资产阶级的利益,有人提议让华盛顿做这个辽阔大陆的君主。
华盛顿斥责说,这会给我们浴血换来的自由重新戴上君主专制的枷锁。
结合两则材料想想,华盛顿究竟想建立一个什么样的国家呢?2.某同学撰写了一篇介绍美国1787年宪法的历史小论文,看看论文中有没有错误,若有,请指出。
由此,你是否已经了解了美国的国家结构形成与国家权力分配?1787年,美国总统华盛顿在费城主持召开制宪会议,宪法规定:美国实行联邦制,地方一切权力收归中央。
联邦政府实行三权分立,最高立法权归国会,众议员每州两名;最高行政权归总统,总统对国会负责;最高司法权归联邦法院,参议院任命最高大法官。
宪法没有废除南方的奴隶制度。
3.有人说,美国总统是“无冕之王”,你是否同意这种说法?请给出理由。
4.有人说,政治的奥秘在于妥协。
阅读材料并结合教材思考,美国1787年宪法如何协调中央与地方、大州与小州、南方与北方的矛盾?材料一在制宪会议上……大州和小州之间的斗争主要集中在国会代表的分配比例上,反映大州要求的弗吉尼亚州提案主张:各州的代表人数应根据该州人口在总人口中所占的比例产生。
对此,小州坚决反对,新泽西州提案主张各州代表名额相等。
材料二南方州和北方州之间的矛盾反映在如何计算“联邦比例”的问题上,南方州主张黑奴应计算在内,但纳税时黑奴不算人口;北方州主张黑奴应计算在纳税人口中,不计算在“联邦比例”中。
5.结合课本43页《本课测评》和《阅读与思考》的内容,分析当今英国、美国的资产阶级民主政治制度的异同,并思考为何有这些不同。
6.根据本课内容及评论者的时代背景和阶级立场,你是否可以理解下列关于美国宪法的评价?观点1:美国1787年宪法“是迄今为止,在特定的历史时期人类智慧和意志所创造出的最美妙的杰作”。
第三单元法律与教化【单元特征】法律是统治阶级意志的体现,是国家的统治工具,着眼于防范与惩处。
教化是社会治理的重要工具,着眼于教育和引导。
两者相辅相成。
中国古代法律最早成文于春秋时期,确立于秦,成熟与隋唐。
礼法结合是中华法系的重要特点。
西方法律发展也有自己的路径,在罗马法的基础上,英国和法国分别发展的英美法系和大陆法系,强调司法独立、保护个人权利。
新中国成立后,法治建设取得显著成就,形成了中国特色社会主义法律体系,全面推进依法治国;社会主义精神文明建设取得新成就,形成了社会主义核心价值观。
通过本单元的学习,知道中国先秦时期成文法的产生过程,以及这一时期思想家对于德治、法治关系的讨论;知道自西汉起历代王朝法律、礼教并用的统治手段;了解近代西方法律制度的渊源和基本特征,知道宗教伦理在西方社会发展进程中的作用,了解当代中国的法治建设和精神文明建设成就。
第8课中国古代的法治与教化【课程标准】知道中国先秦时期成文法的产生过程,以及这一时期思想家对于德治、法治关系的讨论;知道自西汉起历代王朝法律、礼教并用的统治手段。
【教学重点】先秦的德治与法治之争;历代王朝法律、礼教并用的统治手段。
【教学难点】探究中华文明起源与早期国家的特点,加强对“多元一体”观的认识。
【情境导入】桃应问曰:“舜为天子,皋陶为士,瞽瞍杀人,则如之何?”孟子曰:“执之而已矣。
”“然则舜不禁与?”曰:“夫舜恶得而禁之?夫有所受也。
”“然则舜如之何?”曰:“舜视天下犹弃敝蹝也。
窃负而逃,遵海滨而处,终身?然,乐而忘天下。
”【知识结构】一、夏商周三代:刑、礼并立夏商周时期颁行的刑书上只有刑名、刑种的规定,而无确切的罪名,人民对罪与非罪的区别只能依据传统的观念及社会道德、风俗习惯去加以甄别。
——武树臣:《中国成文法的起源》1.夏商时期,2.西周,3.刑礼分途:这一时期的礼和刑尚未融合为一个体系,各自为用。
二、春秋战国-秦朝:礼法之争到法治1.春秋后期:郑国子产“铸刑书”《左传·昭公六年》记载:“三月,郑人铸刑书。
第三单元7、8、9三课精选(待续)第7课英国君主立宪制的建立一、选择题:1. (2010·安徽无为中学高三检测)一般认为,英国在16、17世纪时的社会和政治制度、人民精神面貌以及价值标准已经发展到适合于工业化的程度。
其中的政治制度是指A.斯图亚特王朝前期实行的政治制度B.“光荣革命”前夕实行的政治制度C.由《权利法案》所确立的政治制度D.议会选举改革之后完善的政治制度【解析】:C 由题干时间17世纪和“适合工业化的程度”可知答案为C。
2. (2010·怀化中学高三期中)二战期间,英国首相丘吉尔对美国总统罗斯福说:“总统先生,人们关心的是你在何种程度上不经国会批准而采取行动,而你不必为内阁所困扰。
而另一方面,我从不为议会所困扰,但我事事都得与我的内阁商量并获得内阁的支持。
”这说明英国的责任内阁制A.首相对内阁负责而不必对国会负责B.内阁成员对政府事务集体负责,并与首相在政治上共进退C.内阁拥有行政与立法大权,对首相进行限制与制约D.首相和内阁成员中的多数可能来自不同的政党,因而相互牵制【解析】:B 英国的首相对议会负责,首相由议会多数党的领袖担任,内阁成员是各部大臣,内阁成员对政府事务集体负责,必须在大政方针上保持一致,与首相在政治上共进退,首相手中握有行政权和立法倡议权,事实上成为国家政治生活的最高决策者和领导者。
3. (2010·浙江南马高中高三期中)假设英国议会因为英国政府在伊拉克问题上的处理不当,而对政府提出了不信任案,内阁的选择是A.要么下台,要么宣布解除首相的职务B.要么下台,要么宣布解散议会C.要么宣布解散议会,要么宣布解除首相的职务.要么下台,要么宣布由国王裁决【解析】:英国的君主立宪制以责任内阁制为核心,实行集体负责制。
如果议会提出对内阁的不信任案,要么议会集体辞职,要么内阁首相提请国王解散议会重新选举。
答案:B4. (2010·济阳高三第一次质检)下列对英国19世纪中期以后的内阁制的表述,正确的是①内阁全体成员对政府事务集体负责②内阁成员与首相在政治上共进退③内阁实际上对国王负责④内阁选举实际上是政党间的权力角逐A.①②③B.②③④C.①③④ D.①②④【解析】:D ③内阁对议会负责。
第8课英国的制度创新设计人孙丽光
1.(10年山东卷)15.1688年,一群英国贵族说,“改变晚宴规则的时候到了,坐在桌前的人们被换掉了,但不是通过流血的方式。
”按照他们的方式,英国
A.结束了王权专制 B.君权收归议会执掌
C.建立了责任内阁制 D.下层人民的权利得以保障
2、1.(2013全国Ⅰ卷27题)1688年,英国议会迎立荷兰执政威廉为国王,并拥立他的妻子玛丽(詹姆士二世的女儿)为女王,目的是
A.加强英国与荷兰的友好关系 B.否定王位世袭男性优先原则
C.通过双王相互牵制防止独裁 D.为光荣革命披上合法的外衣
3.(2013江苏16题)“工业革命改变了英国的社会结构,经济的持续增长造成中等阶级与工人阶级力量的壮大,贵族、大地主的地位与经济实力都大为下降了,但他们仍把持政治权力,造成权力分配与社会力量对比高度脱节的状态。
”为了解决这种“状态”,英国在政治上
A.发动光荣革命,与新贵族阶层妥协 B.颁布《权利法案》,确立了议会主权
C.建立内阁机构,限制国王的行政权 D.改革议会制度,中等阶级更多参政
4.(10年北京卷)21.17世纪英国革命期间产生了一个意外的局面,革命因反抗一个人的专制开始,却造成了另一个人的独裁。
这里的“一个人”和“另一个人”分别是指:
A.詹姆士一世、克伦威尔B.查理一世、克伦威尔
C.查理一世、詹姆士一世D.查理二世、詹姆士二世
5、(福建省三明市泰宁一中2011届高三上学期第二次质检试题)密尔认为,代议制民主政治下,“它”
的第一个职能是:“……谴责那些该受责备的行为,并且,如果组成政府的人员滥用职权,或者履行责任的方式同国民的明显舆论相冲突,就将他们撤职,并明白地或事实上任命其后继人。
”这里的“它”
是指
A、议会
B、法院
C、内阁
D、总统
6、(湖南省浏阳一中、醴陵一中2011届高三第五次月考)“议会除了不能使一个女人变成男人和使
一个男人变成女人之外,能够做一切的事情”。
这句话说明
A. 议会还要听从于某些人
B. 议会还有不能做的事
C. 议会也不是绝对权威
D. 议会权力至高无上
7.(吉林省延吉市汪清六中2011届高三第四次月考)2009年6月英国反对党领袖卡梅伦说:“为了这个国家,布朗(英国首相)必须使他所剩的最后一项权力……提前选举。
”英国首相的权力实际上还有①提名内阁成员组阁②决定国家重要政策,掌握行政大权③通过议会掌握立法创议权④任命
议会成员
A.①③④B.②③④C.①②④D.①②③
8.(2013届杭州模拟)麦考莱在《英国史》一书中说:“威廉和玛丽被宣布为联合王国的国王和王后,标志着英国革命结束。
在英国所有的革命中,这是使用暴力最少但收效最好的一次。
”材料中所说的“收效”最主要体现在( )
A.内阁开始凌驾于议会之上
B.使英国恢复了国王与议会的传统
C.奠定了英国建立君主立宪的基础
D.英国的王位世袭制最终确立下来
9.(2012·龙岩模拟)历史学习中,某同学创作了一幅“思维导图”(下图)。
该“思维导图”说明英国民主政治的确立具有( )
A.渐进性B.多样性
C.曲折性D.偶然性
10.(2013届南京调研)小威廉·皮特是英国历史上最年轻的首相(任期1784~1801,1803~1806)。
他就任首相后开创了一个先例:即内阁失去议会多数信任时,还可以解散议会,重新选举,直接诉诸选民的裁决。
这一先例最能说明( )
A.首相是国家的权力中心
B.内阁不再对议会负责
C.责任制内阁进一步发展
D.工业资产阶级在议会中的作用大大加强
11.(2012·烟台高三期末)“仍然留在贵族手中并且被贵族用来抵制新兴工业资产阶级野心的政治权力,已经同新的经济利益不能相容了。
”为改变这一状况,英国出现了( )
A.君主立宪制 B.第二次工业革命
C.责任制内阁 D.1832年议会改革
12、19纪英国宪法权威W·白芝浩特说:“上下院如果做出决定,就是女王本人的死刑判决书送到她的
面前,她也不得不签字”。
材料说明英国君主立宪制的特点是:
①议会是国家的权力中心;②内阁行使行政权;③法律权威高于国王权威;④英王是“虚位元首”,
“统而不治”;
A.①③④
B.①②④
C.①②③
D.②③④
13.(2013四川卷13)(28分)权力监督与制约是政治领域的重要问题。
阅读材料,回答问题。
材料一中国从西周就开始了权力监督的制度建设。
秦汉时期已有大量相关法规,如关于官吏任用与铨选的《置吏律》、关于官吏调任与监察的《效律》和考核官吏为政情况的《上计律》等。
唐朝时出现了中国历史上第一部专门的行政法典——《唐六典》,首次以法典的形式为行政监督提供了完备的法律根据。
在此基础上,宋朝不仅大量充实各项监察法规,诸多行政制度也体现了权力监督理念,如在人事任用上通过了“避亲法”、“避嫌法”等回避制度约束官员权力。
明清两朝也制定了专门的行政法典和比较完善的监察法,对监察考课机关的职掌权限、官员的条件及责任义务等做出详细的规定。
(据白钢《中国政治制度史》)
材料二宋英宗欲擢王畴为枢密副使,封驳官钱公辅认为王畴“素望浅”,不宜擢升。
英宗不仅不采纳其意见,反而贬钱公辅为滁州团练使。
(据贾玉英《中国古代监察制度发展史》)
材料三
(1)根据材料一概括古代中国权力监督的突出特点。
(6分)根据材料一、二分析古代中国权力监督的作用与局限。
(6分)
(2)根据材料三,指出近代英国限制王权历史进程中的重要事件。
(4分)说明近代英国政治体制的权力制衡关系。
(8分)
(3)英国民主政治的发展呈现出鲜明的渐进性、灵活性等特点,任选其一结合史实予以说明。
(4分)。