《红楼梦》版本概说
- 格式:doc
- 大小:41.50 KB
- 文档页数:5
《红楼梦》各个版本介绍《红楼梦》各个版本介绍⼀、先说电视剧《红楼梦》《红楼梦》版本是《红楼梦》流传过程中逐步形成的,分抄本和刻本两部分。
2010新版连续剧《红楼梦》,可以说是按照红楼梦研究所校注的⼀百⼆⼗回普及本拍摄的,以刻本的程甲本为蓝本。
电视剧《红楼梦》李少红2010新版与1987年王扶林导演执导的⽼版《红楼梦》在故事情节上相⽐,其最⼤的差别正是在⼋⼗回以后,在拍摄⼿法上新旧都有特⾊,不能⼀家之⾔,⽽应该理解为仁者见仁、智者见智。
⽼版《红楼梦》⼋⼗回后的情节是按照红学探佚成果拍摄的,故事剧情是很多抄本的集合,不仅前⼋⼗回如此,后四⼗回也⼀样是依据当时的主流红学研究成果,并⽆实际⽂字为证。
新版《红楼梦》是按照刻本的程甲本为蓝本,故事情节基本遵循原本。
⽽真实的原著究竟如何,各个时期的红学⼤家都在争论,⽽且也将终⽆定论,本⼈认为恐怕只有曹雪芹本⼈才知道了。
尽管今天仍有⼈不喜欢程、⾼的后四⼗回,但是,⽌于⼋⼗回的《红楼梦》毕竟是不完整的,程、⾼在曹雪芹⾝后不久,以接近同时代⼈的观察⾓度、思想⽅法、语⾔习惯,甚⾄可能还是在曹雪芹部分残稿的基础上,推出了完整版的百⼆⼗回本《红楼梦》,并开《红楼梦》刻本印刷的先河,成为⼆百余年间⼀切刻本的源头,后世的刻本,包括⽩⽂本和评点本,如东观阁本、本衙藏本、藤花榭本、善因楼本、三让堂本、纬⽂堂本、⽂元堂本、妙复轩本、增评补图⽯头记等,都是程、⾼本的翻刻本。
程甲本的问世,是《红楼梦》⼴泛流传的开始,站在今天的⾓度,我们怎么评价程、⾼的功绩都不过分。
较之其后数⼗种《红楼梦》的续书,程甲本的成就有⽬共睹。
所以新版红楼梦采⽤程甲本为蓝本,道理就在于此。
当然对于红学研究学者来说,电视剧就是电视剧,看的是剧本,不是历史纪录⽚,⽽剧本当然不可能等同于原著或史学正典。
⼀般的读者所读的也就是《红楼梦》的普及版了。
普及版五花⼋门,略介绍⼏个:1.⼈民⽂学出版社红楼梦研究所校注出版的《红楼梦》,此本以⽯头记庚⾠本为底本,参校各脂本,由于选取底本最为精良,并由冯其庸等红学⼤家主编,使此校本的⽂本质量颇为可观。
乱红渐欲迷人眼——《红楼梦》版本概说凡对于古籍的研究,都或多或少要涉及版本问题。
然而《红楼梦》的版本问题犹为特殊,也犹为重要。
《红楼梦》在创作过程中就被亲友传抄借阅,到乾隆中后期,“好事者每传抄一部,置庙市中,昂其值得数十金,可谓不胫而走者矣”(程伟元《新镌全部绣像红楼梦》序言),这一方面反映出《红楼梦》的受欢迎程度,同时也给后人研究阅读《红楼梦》造成了无法理清的麻烦。
早期的《红楼梦》都是以抄本的形式流传于世的,只有八十回,书名题做《脂砚斋重评石头记》。
这些早期的抄本,一般带有大量署名“脂砚斋”等人的批语,学术界通称为“脂评本”或“脂本”。
可以设想,抄本是难以保证质量的,事实也正是如此,对目前发现的十余种早期抄本进行对比可以发现,异文现象极其严重,有的是个别文字的差异,有的是明显的错别字,有的是词句、回目上的差异,有的甚至是整段文字上的差异,正如红学家周汝昌在《红楼梦真貌》一书的引言中所举的例子:黛玉第一次出场,“写到林黛玉这位姑娘的‘眉’和‘目’时,竟有七种不同的文本”。
那么哪个才是曹雪芹的原意呢?当然这只是举的一个极其微小的例子,真正的版本研究绝不是仅仅局限在林黛玉的眉目上,其目的是要理清各版本间的源流关系,分析版本的优劣,找出曹雪芹原著的本来面目,这关系到《红楼梦》的创作过程,关系到《红楼梦》的思想艺术、甚至关系到《红楼梦》一书的真伪问题。
于是就形成了红学里的一个重要分支——《红楼梦》版本学。
可以说这部分研究是最枯燥烦琐的也是很不容易出成果的,但却是最重要的,没有版本学、文献学的基础,研究《红楼梦》将是空中楼阁。
因此每一个红学专家对《红楼梦》的版本学都非常精通,否则难以进行其他研究。
对于普通读者来说,完全没有必要达到对版本熟悉的程度,但是了解一些《红楼梦》的版本知识,对于阅读和理解《红楼梦》来说却是有好处的,专家的研究目的也正是要为读者提供一部最接近曹雪芹原著的版本。
造成《红楼梦》版本复杂的原因主要有四个:一是曹雪芹的创作过程极其漫长,其间多次修改,直到作者去世,也没有完成定稿,还有一本分散失。
红楼梦的各种版本甲戌本甲戌本,是《脂砚斋甲戌抄阅再评本》的简称。
此本第一回独有“至脂砚斋甲戌抄阅再评,仍用《石头记》”一句话,故称之为甲戌本。
甲戌是乾隆十九年(公元1754年),甲戌本所据的底本,是最早的,所以此本历来为红学家所重视。
甲戌本只有十六回,即一至八回、十三至十六回、二十五至二十八回,乾隆竹纸抄成。
此本一开始有“凡例”五条,并有一诗云:浮生着甚苦奔忙,盛席华筵终散场。
悲喜千般同幻渺,古今一梦尽荒唐。
漫言红袖啼痕重,更有情痴抱恨长。
字字看来皆是血,十年辛苦不寻常。
此本第一回,较别本多出429字,而且揆诸文理,别本当属漏抄。
此本中韵脂批,亦为研究红学的重要资料。
如“壬午除夕,书未成,芹为泪尽而逝。
”又如“秦可卿淫丧天香楼……因命芹溪删去。
”透露了此书原构思中的重要情节。
甲戌本原为清末藏书家刘铨福所藏,上有刘铨福跋语,青土、椿馀跋语。
此本后为胡适购得,现藏美国康乃尔大学图书馆。
据周汝昌先生推断,甲戌本可能是刘铨福的小妾马髣眉从娘家带来的,因为卷首有“髣眉”小印。
庚辰本庚辰本是《红楼梦》(《石头记》)的一个重要版本,因上有“脂砚斋凡四阅评过”、“庚辰秋月定本”的字样,所以被称为庚辰本。
庚辰本系用乾隆竹纸抄成,原为徐祯祥所拥有,后归燕京大学图书馆,现藏北京大学图书馆。
庚辰本除缺六十四、六十七两回外,前八十回基本上是完整的。
对于此本的评价,学者们亦有争议。
吴世昌先生就对它评价不高。
1963年,吴先生写出了《论脂砚斋重评(石头记)(七十八回本)的构成、年代和评语》(七十八回本即庚辰本)一文,认为庚辰本是由四个本子“拼抄”的,书上的“四阅评过”和“庚辰秋月定本”,是商人为了牟利,故意伪造的。
针对吴世昌的观点,冯其庸写了《论庚辰本》的专著,认为庚辰本所据以抄成的底本,是曹雪芹生前的本子,是比较接近原稿的,是弥足珍贵的,何况它又比较完整,共有七十八回。
在此之前,冯其庸先生已和吴恩裕先生一起,研究出了“己卯本”是清怡亲王府抄本。
红楼梦的不同版本介绍清朝部份甲戌本(脂砚斋甲戌抄阅再评本,抄本)己卯本(脂砚斋凡四阅评过,己卯冬月定本,抄本)庚辰本(脂砚斋凡四阅评过,庚辰秋月定本,抄本)列藏本(苏联列宁格勒抄本《石头记》,抄本)戚张本(张开模旧藏戚蓼生序本,抄本)戚正本(有正书局石刊戚蓼生序本)戚宁本(泽存书库旧藏戚蓼生序本,抄本)王府本(清王府旧藏本,蒙古王府本,抄本)杨藏本(杨继振旧藏本,红楼梦稿本,抄本)舒序本(舒元炜序本,抄本)郑藏本(郑振铎藏本,抄本)梦觉本(梦觉主人序本,甲辰本,抄本)程甲本(乾隆五十六年辛亥萃文书屋活字本)程乙本(乾隆五十七年壬子萃文书屋活字本)东观阁刊本(新镌全部绣像红楼梦)善因楼刊本(批评新奇,绣像红楼梦,善因楼梓)宝文堂刊本(同治壬戌重镌,宝文堂藏板)抱青阁刊本(嘉庆己未年镌,绣像红楼梦,抱青阁梓)本衙藏板本(新镌全部绣像红楼梦,本衙藏板)藤花榭刊本(嘉庆庚辰镌,绣像红楼梦,藤花榭藏板)宝兴堂刊本(嘉庆丙寅新刻全部绣像红楼梦,宝兴堂藏板)凝萃草堂刊本(道光辛卯孟冬,绣像红楼梦,凝萃草堂监印)三让堂刊本(绣像批点红楼梦,三让堂藏板)五云楼刊本(咸丰己未新镌绣像红楼梦,五云楼藏板,光华堂发兑)耘香阁刊本(绣像红楼梦,藤花榭原板,耘香阁重梓)聚和堂刊本(绣像红楼梦,济南聚和堂藏板)同文堂刊本(曹雪芹原本,右文堂发兑,同文堂藏板)纬文堂刊本(绣像批点红楼梦,纬文堂藏板)翰选楼刊本(绣像红楼梦,翰选楼藏板)文元堂刊本(绣像批点红楼梦,文元堂藏板)忠信堂刊本(绣像批点红楼梦,忠信堂藏板)经纶堂刊本(绣像批点红楼梦,经纶堂藏板)务本堂刊本(绣像批点红楼梦,务本堂藏板)经元升记刊本(绣像批点红楼梦,经元升记梓)登秀堂刊本(绣像批点红楼梦,登秀堂藏板)连元阁刊本(曹雪芹原本,新增批点绣像红楼梦,佛山连元阁藏板)三元堂刊本(东观阁梓行,三元堂藏板,新增批评绣像红楼梦)双清仙馆评本(洞庭王希廉雪香评)妙复轩评本(张新之评)聚珍堂评本(王希廉评)翰苑楼评本(王希廉评)芸居楼评本(王希廉评)卧云山馆评本(张新之评)同文书局评本(增评补像全图金玉缘,王希廉、张新之、姚燮评)大观琐录评本(增评绘图大观琐录,王希廉、姚燮评)增评补像全图本(增评补像全图金玉缘,王希廉、张新之、姚燮评)诵芬阁评本(古越诵芬阁藏板,王希廉、姚燮评)增评补图本(王希廉、姚燮评)上海书局石印评本(王希廉、张新之、姚燮评)绣像全图增批评本(王希廉、姚燮评)桐荫轩石印评本(王希廉、蝶芗仙史评)求不负斋石印评本(王希廉、张新之、姚燮评)广百宋斋铅印评本(王希廉、姚燮评)阜记书局评本(王希廉、蝶芗仙史评)民国部份增评加批图说本(王希廉、蝶芗仙史评)1914年上海石印本增评加注全图本(王希廉、张新之、姚燮评)1925年上海石印本文明书局评本(王希廉、张新之、姚燮评)1927年上海文明书局铅印本江东书局石印评本(王希廉、张新之、姚燮评)铸记书局评本(王希廉、姚燮评)万有文库评本(1930年商务印书馆铅印)许啸天句读本(1923年上海群学社铅印本)汪原放句读本(1921年上海亚东图书馆铅印本)大达图书本(1929年上海大达图书供应社铅印本)广益书局本(1934年上海广益书局铅印本)新文化书社本(1929年上海新文化书社铅印本)通俗小说库本(1937年上海中央书店铅印本)亚东初排本(1921年上海亚东图书馆铅印本)亚东重排本(1927年上海亚东图书馆铅印本)中华索隐本(1916年上海中华书局铅印本)世界书局本(1934年上海世界书局铅印本)开明书店洁本(1935年上海开明书店铅印本)。
《红楼梦》各个版本介绍一、先说电视剧《红楼梦》《红楼梦》版本是《红楼梦》流传过程中逐步形成的,分抄本和刻本两部分。
2010新版连续剧《红楼梦》,可以说是按照红楼梦研究所校注的一百二十回普及本拍摄的,以刻本的程甲本为蓝本。
电视剧《红楼梦》李少红2010新版与1987年王扶林导演执导的老版《红楼梦》在故事情节上相比,其最大的差别正是在八十回以后,在拍摄手法上新旧都有特色,不能一家之言,而应该理解为仁者见仁、智者见智。
老版《红楼梦》八十回后的情节是按照红学探佚成果拍摄的,故事剧情是很多抄本的集合,不仅前八十回如此,后四十回也一样是依据当时的主流红学研究成果,并无实际文字为证。
新版《红楼梦》是按照刻本的程甲本为蓝本,故事情节基本遵循原本。
而真实的原著究竟如何,各个时期的红学大家都在争论,而且也将终无定论,本人认为恐怕只有曹雪芹本人才知道了。
尽管今天仍有人不喜欢程、高的后四十回,但是,止于八十回的《红楼梦》毕竟是不完整的,程、高在曹雪芹身后不久,以接近同时代人的观察角度、思想方法、语言习惯,甚至可能还是在曹雪芹部分残稿的基础上,推出了完整版的百二十回本《红楼梦》,并开《红楼梦》刻本印刷的先河,成为二百余年间一切刻本的源头,后世的刻本,包括白文本和评点本,如东观阁本、本衙藏本、藤花榭本、善因楼本、三让堂本、纬文堂本、文元堂本、妙复轩本、增评补图石头记等,都是程、高本的翻刻本。
程甲本的问世,是《红楼梦》广泛流传的开始,站在今天的角度,我们怎么评价程、高的功绩都不过分。
较之其后数十种《红楼梦》的续书,程甲本的成就有目共睹。
所以新版红楼梦采用程甲本为蓝本,道理就在于此。
当然对于红学研究学者来说,电视剧就是电视剧,看的是剧本,不是历史纪录片,而剧本当然不可能等同于原著或史学正典。
一般的读者所读的也就是《红楼梦》的普及版了。
普及版五花八门,略介绍几个:1.人民文学出版社红楼梦研究所校注出版的《红楼梦》,此本以石头记庚辰本为底本,参校各脂本,由于选取底本最为精良,并由冯其庸等红学大家主编,使此校本的文本质量颇为可观。
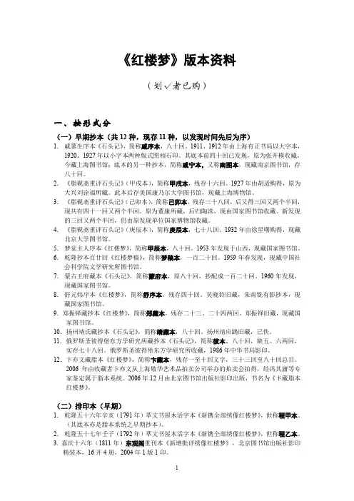
《红楼梦》版本资料(划√者已购)一、按形式分(一)早期抄本(共12种,现存11种,以发现时间先后为序)1.戚蓼生序本《石头记》,简称戚序本,八十回。
1911、1912年由上海有正书局以大字本,1920、1927年以小字本两种版式照相石印。
其底本前四十回已发现,原为张开模收藏,今藏上海图书馆;底本的另一种抄本,简称戚宁本,又称南图本,现藏南京图书馆,存八十回。
2.《脂砚斋重评石头记》(甲戌本),简称甲戌本,残存十六回。
1927年由胡适购得,原为大兴刘诠福所藏。
此本后存美国康乃尔大学图书馆,现藏上海博物馆。
3.《脂砚斋重评石头记》(己卯本),简称己卯本,残存三十八回,后又得三回又两个半回,现共有四十一回又两个半回。
原为董康所藏,后归陶洙,现由国家图书馆收藏。
新发现的三回又两个半回,仍由原发现单位国家博物馆收藏。
4.《脂砚斋重评石头记》(庚辰本),简称庚辰本,七十八回。
1932年由徐星曙购得,现藏北京大学图书馆。
5.梦觉主人序本《红楼梦》,简称甲辰本,八十回。
1953年发现于山西,现藏国家图书馆。
6.乾隆抄本百廿回《红楼梦稿》,简称梦稿本,一百二十回。
1959年春发现,现藏中国社会科学院文学研究所图书馆。
7.蒙古王府藏本《石头记》,简称蒙府本,原八十回,抄配成一百二十回。
1960年发现,现藏国家图书馆。
8.舒元炜序本《红楼梦》,简称舒序本,残存四十回。
吴晓铃旧藏,朱南铣有影抄本,现藏国家图书馆。
9.郑振铎藏抄本《红楼梦》,简称郑藏本,残存二十三、二十四两回。
郑振铎旧藏,现藏国家图书馆。
10.扬州靖氏藏抄本《石头记》,简称靖藏本,八十回。
扬州靖应鵾旧藏,已佚。
11.俄罗斯圣彼得堡东方学研究所藏抄本《石头记》,简称彼本,八十回,缺五、六两回,实存七十八回。
俄罗斯圣彼得堡东方学研究所收藏,1986年中华书局影印。
12.卞亦文藏脂本《红楼梦》,简称卞藏本,残存一至十回文字,三十三回至八十回总目。
2006年由收藏者卞亦文从上海敬华艺术品拍卖公司举办的拍卖会拍得,经冯其庸等专家鉴定属于脂本系统。
《红楼梦》版本概说1. 简介《红楼梦》是中国古典小说的代表作之一,作者是清代作家曹雪芹。
这部小说以贾、史、王、薛四大家族的兴衰为主线,描绘了一个封建社会中缥缈飘逸的梦境。
由于曹雪芹逝世时未完成的缘故,小说的结尾常有不同的版本。
2. 流传版本2.1 才子本《红楼梦》最早的传本是才子本,是清朝乾隆年间的刊本。
该版本共有一百回,是曹雪芹生前根据当时流行的《石头记》(又称出版本)部分内容创作的,流传至今仍有收藏价值。
不过,该版本的缺点是故事结构不完整,人物塑造不精细,存在较多的打油诗和散文。
2.2 甲戌本甲戌本是清朝道光年间的刊本,由赵翼、蒋士铨等人整理而成。
该版本共有一百二十回,并融合了才子本中的内容,对人物塑造有一定改进。
但是,该版本也存在文风繁琐、情节拖沓等问题。
2.3 蒙府本蒙府本是清朝同治年间刊本,由蒙元厚等人校勘。
该版本在甲戌本的基础上修订得较为精细,人物形象更加鲜明,结构更加完整。
该版本目前被普遍认为是最为完整的版本。
2.4 手抄本在清朝嘉庆年间,因《红楼梦》已被认为是经典之作,一些藏书家为了保存该书,开始手抄《红楼梦》。
这些手抄本保留了才子本和甲戌本的一些内容,但因为抄写者的不同,存在较大的差异。
2.5 其他版本在后来的一些版本中,还有部分内容未收录在前述几个版本中,因此不同版本之间的差异还是比较大的。
比如,现存的金陵本、绣像本、李汝珍版《红楼梦》等。
3.《红楼梦》是一部历经数百年的中国古典小说,其流传版本也经历了多次修改和整理。
这些版本中,蒙府本被认为是最为完整、精细的版本,被广泛地阅读和研究。
不同版本之间的差异也为研究《红楼梦》提供了更多的可能性和方向。
《红楼梦》各个版本介绍一、先说电视剧《红楼梦》《红楼梦》版本是《红楼梦》流传过程中逐步形成的,分抄本和刻本两部分。
2010新版连续剧《红楼梦》,可以说是按照红楼梦研究所校注的一百二十回普及本拍摄的,以刻本的程甲本为蓝本。
电视剧《红楼梦》李少红2010新版与1987年王扶林导演执导的老版《红楼梦》在故事情节上相比,其最大的差别正是在八十回以后,在拍摄手法上新旧都有特色,不能一家之言,而应该理解为仁者见仁、智者见智。
老版《红楼梦》八十回后的情节是按照红学探佚成果拍摄的,故事剧情是很多抄本的集合,不仅前八十回如此,后四十回也一样是依据当时的主流红学研究成果,并无实际文字为证。
新版《红楼梦》是按照刻本的程甲本为蓝本,故事情节基本遵循原本。
而真实的原著究竟如何,各个时期的红学大家都在争论,而且也将终无定论,本人认为恐怕只有曹雪芹本人才知道了。
尽管今天仍有人不喜欢程、高的后四十回,但是,止于八十回的《红楼梦》毕竟是不完整的,程、高在曹雪芹身后不久,以接近同时代人的观察角度、思想方法、语言习惯,甚至可能还是在曹雪芹部分残稿的基础上,推出了完整版的百二十回本《红楼梦》,并开《红楼梦》刻本印刷的先河,成为二百余年间一切刻本的源头,后世的刻本,包括白文本和评点本,如东观阁本、本衙藏本、藤花榭本、善因楼本、三让堂本、纬文堂本、文元堂本、妙复轩本、增评补图石头记等,都是程、高本的翻刻本。
程甲本的问世,是《红楼梦》广泛流传的开始,站在今天的角度,我们怎么评价程、高的功绩都不过分。
较之其后数十种《红楼梦》的续书,程甲本的成就有目共睹。
所以新版红楼梦采用程甲本为蓝本,道理就在于此。
当然对于红学研究学者来说,电视剧就是电视剧,看的是剧本,不是历史纪录片,而剧本当然不可能等同于原著或史学正典。
一般的读者所读的也就是《红楼梦》的普及版了。
普及版五花八门,略介绍几个:1.人民文学出版社红楼梦研究所校注出版的《红楼梦》,此本以石头记庚辰本为底本,参校各脂本,由于选取底本最为精良,并由冯其庸等红学大家主编,使此校本的文本质量颇为可观。
《红楼梦》的版本回风舞雪李子硕《红楼梦》的版本共十四种,可分为两个系统:一是脂评抄本,简称脂本,大体有十二个版本,分别是:甲戌本、己卯本、庚辰本、蒙古王府本(蒙府本)、戚序本、梦稿本、舒序本、列藏本、梦觉本、郑藏本、卞藏本、靖藏本;一个是一百二十回本即程伟元、高鹗印刷本,有两个版本,分别是程甲本和程乙本;又有说三个版本程丙本。
一、脂评抄本系统。
1、甲戌本名《脂砚斋重评石头记》,存1--8,13-16,25-28,共16回,四册,四回一册,有一千多条评语。
第一回有一句话:至脂砚斋甲戌抄阅再评仍用石头记。
故得名。
甲戌年,是乾隆十九年,公历1754年。
意思就是说,这个版本是1754年脂砚斋再次重抄时边炒边记感想而成的一本书。
这个时候曹雪芹还活的好好的呢。
这是几种钞本中年代最早的一种,当然最接近原著。
而且,虽然只有十六回,却有密集的朱笔眉批、行间侧批、双行夹批1600余条,相当有研究的价值。
这本书原是清同治年间大兴刘铨福藏,1927年归胡适所有,后藏美国康奈尔大学图书馆,2005年上海博物馆重金从美国康奈尔大学图书馆购回。
2、己卯本己卯本,现存《红楼梦》版本之一。
又称脂怡本。
题"脂砚斋重评石头记"。
第二册总目书名下注云"脂砚斋凡四阅评过",第三册总目书名下复注云"己卯冬月定本",故名己卯本。
己卯年,是乾隆廿四年(一七五九)。
原残存三十八回,即一至二十回、三十一至四十回、六十一至七十回(内第六十四、六十七两回原缺,系后人武裕庵据程高系统本抄配)。
其中第一册总目缺,第一回开始缺三页半,十回末缺一页半,七十回末缺一又四分之一页。
十回一册,共四册,每半叶十行,行二十五或三十字不等。
近年新发现残卷一册,存三个整回又两个半回。
即第五十五后半回、五十六至五十八回及五十九回前半回。
计四十一回又两个半回。
己卯本正文避国讳"玄"和"禛",避两代怡亲王胤祥和弘晓的名讳"祥"和"晓"。
《红楼梦》各个版本介绍《红楼梦》各个版本介绍《红楼梦》有各种各样的古抄本,现总结如下:甲戌本:全名《脂砚斋重评石头记》,“甲戌”即乾隆十九年(1754年),因为当中有“至脂砚斋甲戌抄阅再评”句,被定名为“甲戌本”。
先被晚清一个叫刘诠福的官僚所收藏,上世纪初被胡适买到,后经胡适带往美国,藏于纽约康奈尔大学图书馆,又后来被上海市博物馆购回,现存其中。
这个抄本很不完整,一共只有十六回(第一回至第八回,第十二回至第十六回,第二十五回至第二十八回),而且我们现今看到的“甲戌本”其实并不真正是1754年版,而是已经经过好几次过录的版本了,因为在其中看到了甲戌年后的少量批语,张爱玲考证说至少是1760年以后的版本。
但是这并不影响它是最接近曹雪芹原笔的抄本,而且上面还有许多其他抄本所没有的重要批语。
己卯本:全名《乾隆己卯四阅评本脂砚斋重评石头记》,甲戌本是重评本,这个抄本已是四评本,可惜脂砚斋的初评和三评本没能流传下来。
现存北京图书馆。
其中有“己卯冬月定本”(即1759年冬)字样。
它也是个过录本,经考证是清朝怡亲王府藏本,最早收藏者是康熙十三皇子怡亲王允祥之子弘皎,后经董康,陶洙收藏。
这个抄本也不完整,但不算太少,有完整的四十三又两个半回,其中第一至第二十回,第三十一至第四十回,第六十一至第七十回(中又缺六十四,六十七回)存于国家图书馆,第五十五后半回,第五十六至第五十八回,第五十九前半回存于中国历史博物馆。
它与庚辰本是就着同一个祖本抄录的,但比庚辰本要更接近祖本原貌,更接近曹雪芹原笔。
庚辰本:《脂砚斋重评石头记》抄本,原书为八册,前八十回缺第六十四、第六十七两回,实存七十八回,每册卷首有“脂砚斋凡四阅评过”字样,自第五回有“庚辰秋月定本”(即1760年秋)题记,现存北京大学图书馆。
这个抄本抄写质量较差,尤其是最后一册,但较完整的保存了七十八回文本,同时有许多脂批,它实际与己卯本是“己卯、庚辰原本”的两个阶段,“己卯冬月定本”是第一至第四十回,“庚辰秋月定本”是第四十一至第八十回。
乱红渐欲迷人眼——《红楼梦》版本概说凡对于古籍的研究,都或多或少要涉及版本问题。
然而《红楼梦》的版本问题犹为特殊,也犹为重要。
《红楼梦》在创作过程中就被亲友传抄借阅,到乾隆中后期,“好事者每传抄一部,置庙市中,昂其值得数十金,可谓不胫而走者矣”(程伟元《新镌全部绣像红楼梦》序言),这一方面反映出《红楼梦》的受欢迎程度,同时也给后人研究阅读《红楼梦》造成了无法理清的麻烦。
早期的《红楼梦》都是以抄本的形式流传于世的,只有八十回,书名题做《脂砚斋重评石头记》。
这些早期的抄本,一般带有大量署名“脂砚斋”等人的批语,学术界通称为“脂评本”或“脂本”。
可以设想,抄本是难以保证质量的,事实也正是如此,对目前发现的十余种早期抄本进行对比可以发现,异文现象极其严重,有的是个别文字的差异,有的是明显的错别字,有的是词句、回目上的差异,有的甚至是整段文字上的差异,正如红学家周汝昌在《红楼梦真貌》一书的引言中所举的例子:黛玉第一次出场,“写到林黛玉这位姑娘的‘眉’和‘目’时,竟有七种不同的文本”。
那么哪个才是曹雪芹的原意呢?当然这只是举的一个极其微小的例子,真正的版本研究绝不是仅仅局限在林黛玉的眉目上,其目的是要理清各版本间的源流关系,分析版本的优劣,找出曹雪芹原著的本来面目,这关系到《红楼梦》的创作过程,关系到《红楼梦》的思想艺术、甚至关系到《红楼梦》一书的真伪问题。
于是就形成了红学里的一个重要分支——《红楼梦》版本学。
可以说这部分研究是最枯燥烦琐的也是很不容易出成果的,但却是最重要的,没有版本学、文献学的基础,研究《红楼梦》将是空中楼阁。
因此每一个红学专家对《红楼梦》的版本学都非常精通,否则难以进行其他研究。
对于普通读者来说,完全没有必要达到对版本熟悉的程度,但是了解一些《红楼梦》的版本知识,对于阅读和理解《红楼梦》来说却是有好处的,专家的研究目的也正是要为读者提供一部最接近曹雪芹原著的版本。
造成《红楼梦》版本复杂的原因主要有四个:一是曹雪芹的创作过程极其漫长,其间多次修改,直到作者去世,也没有完成定稿,还有一本分散失。
而《红楼梦》的流传却是与创作同时进行的,因此造成抄本年代不一,文字互异。
二是传抄中的错误,当时传抄《红楼梦》不是用来研究版本,而是用来阅读,还有很多是用来“置庙市中”卖钱的,抄手文学水平也未必都很高,可以设想不可能进行认真地校对,再加上辗转传抄,错误累加。
三是后人主观改动,有些文字词句本来很好很通,抄者认为不好不通,于是任意加以窜改。
四是有的抄本不是从同一底本抄录的,因为在曹雪芹没有创作完成的时候,有的章回不全,抄手拿到这个本子,再从其他本子补全,还有可能抄手没有借到全套底本,而是从多个底本补配而成全书。
一个本子上可能反映其中一个原因,也可能几个原因同时起作用,那么其中的复杂情况就可想而知了。
《红楼梦》版本学正是要从中理清哪些是曹雪芹修改原稿造成的,哪些是后人传抄造成的,哪些是后人窜改造成的。
但是到目前为止,由于考证材料缺少,就已发现的十余种脂本来说,它们各自的底本渊源和相互之间的流变关系到底是怎样的?它们和后来的程伟元、高鹗刻本之间又是怎样的演变过程?这在当前海内外红学界,可以说还没有理出真正一个真正的头绪来。
“这些版本的时间顺序,简直是个谜”。
《红楼梦》的版本可分为两大系统,一个是八十回抄本系统,其中有脂砚斋等人的大量批语,也称“脂本”系统,另一个是一百二十回的由程伟元、高鹗刊刻的活字印本系统。
也称“程本”系统。
《红楼梦》版本的流传基本上可分为四个时代,即以脂评本为标志的抄本时代、以程甲本为标志的刻本时代、以程乙本为母本的铅印本时代和新校注本时代。
一、红楼梦的脂本系统《红楼梦》的抄本在乾隆年间应该是很多的,随着时代的变迁,逐渐湮没散失,流传至今的已经寥寥无几,目前所发现并已确认的《红楼梦》脂本有以下十一种。
1、《脂砚斋重评石头记》甲戌本该本仅存十六回,残缺相当严重,分装四册。
原由清末刘位坦、刘铨福父子收藏,1927年归胡适。
由于此书第一回文中有“至脂砚斋甲戌抄阅再评,仍用《石头记》”数语,故此称“甲戌本”。
其实这个本子并非曹雪芹或脂砚斋的亲笔稿本,而是后人过录的(其他脂本同样也都是后人过录,都不是原本,而且不一定是从原本直接过录的)。
甲戌本虽然是一部残缺严重的抄本,但在诸版本中的地位却是非常重要的,该本保留了他本所无的《凡例》和大量朱墨两色批语,经统计,全部批语共1608条。
目前学术界比较一致的看法是,该本的底本年代在所发现的本子中是最早的,也最接近曹雪芹的原稿,后人妄改的成分相对较小。
胡适得到该本后进行了细致的考证,发表了《考证红楼梦的新材料》等文章,为其主张的“新红学”提供了重要证据。
此后该本一直归胡适所藏,直到1961年台北商务印书馆首次影印出版,始公开面世。
该本现藏于美国康奈尔大学图书馆。
1962年中华书局上海编辑所根据台湾版翻印,由于当时历史原因,删去了胡适的跋序印章,1973、1975、1985年上海古籍出版社多次重印,恢复了胡适跋序。
2、《脂砚斋重评石头记》己卯本该本原存第一至第二十回,第三十一至第四十回,第六十一回至第七十回。
因第四册首页有“己卯冬月定本”字样,故称“己卯本”。
1959年中国历史博物馆从北京琉璃厂中国书店收购了一册《石头记》残抄本,1975年经吴恩裕、冯其庸研究发现,这个残本就是己卯本早年散失的部分,包括第五十五回后半回至第五十九回前半回,因此现己卯本实存四十一回零两个半回。
根据书中的避讳情况,吴、冯二先生研究确定该本为清代乾隆时怡亲王府的抄本,甚至书中有些文字就是怡亲王弘晓本人所抄。
在目前所存的乾隆抄本中,能考明抄主的只此一种。
该本1929年后由董康和陶洙先后收藏,现藏国家图书馆。
1981年上海古籍出版社影印出版。
3、《脂砚斋重评石头记》庚辰本原本八十回,中缺六十四、六十七两回、实存七十八回,前十回无脂批,自第十一回始有朱墨两色批语,共2213条,是目前所见存脂批最多的版本。
因该本有“庚辰秋月定本”字样,故称“庚辰本”。
通过研究发现,庚辰本与己卯本有着非常密切的关系,很多地方具有极其相似的特征。
“庚辰秋月定本”表示这个本子的底本是曹雪芹于庚辰年即乾隆二十五年(1760)秋天改定的本子,距离曹雪芹去世只有二、三年的时间,所以这个本子很可能是作者生前最后一次改定的本子,也最接近作者手稿。
庚辰本原由徐星署于1932年自北京隆福寺书摊以大洋八元购得,四十年代归燕京大学所藏,现藏北京大学图书馆。
1955年由文学古籍刊行社影印出版,其所缺两回由己卯本补配。
1974年人民文学出版社重新影印,所缺部分由蒙古王府本补配。
因蒙古王府本与庚辰本不是一个支系,故人民文学出版社于1993年再次重印,根据冯其庸的建议,仍恢复由己卯本补足。
4、清蒙古王府抄本《石头记》简称“蒙府本”,存一百二十回,其中第一至第五十六回、第六十三至第八十回属于脂本系统,其他部分系由程本抄配,卷首有后人抄录的程伟元序。
根据第七十一回末有“柒爷王爷”草书字样,推断为清朝某王府旧藏,北京图书馆1961年收藏此书时购自清蒙古旗王府后人,故称蒙古王府本。
此本的正文经过较大的整理,脂批经过删节,还可能混有后人的批语。
但从文字上看仍与己卯、庚辰本有着渊源关系。
书目文献出版社于1988年影印出版,精装六册。
5、戚蓼生序本《石头记》简称“戚序本”,存八十回,线装20册,底本是乾隆年间戚蓼生的收藏本,因卷首有戚蓼生的《石头记序》而得名。
1911年有正书局石印出版,称“大字本”,也称“有正本”,1920年又根据大字本剪贴缩印成小字本,均题为《国初钞本原本红楼梦》。
1973年人民文学出版社根据有正大字本影印出版,1975年出版平装本8册,题为《戚蓼生序本石头记》。
戚序本是早期通行的抄本红楼梦,它的发现出版比甲戌、庚辰等本均早,故早期研究者多以戚序本为材料。
鲁迅先生早就敏锐地注意到抄本的重要价值,其在《中国小说史略》中对《红楼梦》前八十回的引文就全部出自戚序本。
6、南京图书馆藏戚蓼生序本《石头记》简称“戚宁本”,存八十回,线装20册,行款格式同有正本。
经专家考证,蒙府本、戚序本、戚宁本应同出一源,其祖本乃是以庚辰原本的某传抄本整理而成的。
7、《乾隆抄本百二十回红楼梦稿》简称“梦稿本”,存一百二十回,为清代藏书家杨继振旧藏,故又名“杨藏本”。
其前八十回由多个脂本拼配,后四十回主要自程乙本而来。
杨继振等人错认为该本是高鹗增补《红楼梦》时的手定稿本,所以题书名为《红楼梦稿》。
该本1959年发现,现藏中国社会科学院文学研究所。
1962年中华书局上海编辑所影印,定名为《乾隆抄本百二十回红楼梦稿》,上海古籍出版社1984年重印。
8、舒元炜序本《红楼梦》存前四十回,无批语。
因首页有乾隆五十四年(1789)己酉舒元炜序,故称“舒序本”,也称“己酉本”。
中国社会科学院文学研究所吴晓铃藏。
2002年吴先生去世后按遗嘱捐献给首都图书馆。
中华书局于1987年编入《古小说从刊·第一辑》影印出版。
9、前苏联东方学研究所列宁格勒分所藏抄本《石头记》简称“列藏本”,此本原抄八十回,缺五、六两回,分三十五册装订。
约在清朝乾嘉年间抄成,后因破损严重,经过重新装订,重装时使用的是乾隆皇帝的《御制诗集》纸页作为页内衬纸。
该本于道光十二年(1832)被俄国宗教使团随行人员帕维尔·库尔梁德采夫从北京搜罗带回俄国。
全书有各种批语近三百条。
中华书局于1986年分六册影印出版。
10、郑振铎藏残抄本《红楼梦》仅存二十三、二十四两回,无批语。
行款格式与舒序本相同,回首第一行抄有“《石头记》第×回”,而各页的书口都题“红楼梦”,这种现象仅此一本独有,正文也有其独特之处。
现藏国家图书馆,书目文献出版社于1991年影印出版。
11、梦觉主人序本《红楼梦》存八十回,因题有乾隆四十九年(1784)甲辰菊月梦觉主人序,故称“梦觉本”,也称“甲辰本”。
此本1953年在山西发现,分装四十册,删去大量批语,仅存极少量批语,正文也有较大删除改动,该本是目前所有抄本中最早改名为《红楼梦》的,大致可看做是脂本和程本之间的过渡版本。
现藏于国家图书馆,1989年书目文献出版社影印出版,精装四册,书名为《甲辰本红楼梦》。
以上概述了已发现确认并保存下来的《红楼梦》脂评本,另外还有一部扬州靖应鵾藏抄本《石头记》,简称“靖藏本”,是没有公诸于世的抄本。
1959年夏,南京毛国瑶在靖应鵾家见到此书,并与戚序本对照,过录下一百五十条戚本所没有的批语。
其中有些批语为该本独有,而且对于理清很多论题意义重大。
但此本旋即“迷失”,除毛国瑶外,其他红学家都无缘见到。
据毛的回忆,该本分装十大册,后来其将过录批语寄给俞平伯等红学家,1974年正式刊载于南京师范学院《文教资料简报》上。