对三个常用坐标系单位矢量的认识
- 格式:docx
- 大小:19.99 KB
- 文档页数:3
球坐标系和直角坐标系单位矢量在数学和物理学中,坐标系是用来描述空间中点的位置的一种方式。
球坐标系和直角坐标系是最常用的两种坐标系之一。
本文将介绍球坐标系和直角坐标系的概念,并讨论它们之间的转换关系和单位矢量。
球坐标系球坐标系是一种基于球面坐标来表示点的位置的坐标系。
它由三个坐标参数组成:径向距离(r)、极角(θ)和方位角(φ)。
径向距离是点到原点的距离,极角是点到正 z 轴的夹角,方位角是点在 xy 平面上的投影和 x 轴之间的夹角。
在球坐标系中,单位矢量可以用三个基矢量表示:径向单位矢量($\\hat{r}$)、极角单位矢量($\\hat{\\theta}$)和方位角单位矢量($\\hat{\\phi}$)。
单位矢量的方向是指向相应坐标轴正方向的。
直角坐标系直角坐标系(也称为笛卡尔坐标系)是一种基于直角平面坐标来表示点的位置的坐标系。
它由三个坐标参数组成:x 轴上的坐标(x)、y 轴上的坐标(y)和 z 轴上的坐标(z)。
直角坐标系是最常用和直观的坐标系,我们常使用 x、y 和 z 坐标来描述点的位置。
在直角坐标系中,单位矢量可以用三个基矢量表示:x 轴上的单位矢量($\\hat{i}$)、y 轴上的单位矢量($\\hat{j}$)和 z 轴上的单位矢量($\\hat{k}$)。
单位矢量的方向是指向相应坐标轴正方向的。
坐标系之间的转换关系球坐标系和直角坐标系是可以相互转换的。
下面是球坐标系和直角坐标系之间的转换关系公式:$x = r \\cdot sin(θ) \\cdot cos(φ)$$y = r \\cdot sin(θ) \\cdot sin(φ)$$z = r \\cdot cos(θ)$$r = \\sqrt{x^2 + y^2 + z^2}$$θ = arcc os(\\frac{z}{r})$$φ = arctan(\\frac{y}{x})$这些公式将球坐标系中的点的位置转换为直角坐标系中的点的位置,或者将直角坐标系中的点的位置转换为球坐标系中的点的位置。
圆柱坐标系中单位矢量圆柱坐标系是一种常用的三维坐标系,它通过一个原点O、一个绕Z轴的极轴线和一个与Z轴垂直的圆面确定。
在圆柱坐标系中,一个点的位置可以由三个坐标来描述,分别是径向距离ρ、极角ϕ和垂直于Z轴的高度z。
在研究物体在圆柱坐标系中的运动或计算物理量时,单位矢量是非常重要的工具。
单位矢量是一个长度为1的矢量,用来表示某个方向上的变化。
在圆柱坐标系中,需要计算三个单位矢量,分别对应径向、极角和垂直方向。
径向(ρ)单位矢量径向矢量指向点P到极轴线的垂直距离,可以表示为ρ。
径向单位矢量Ρ是一个指向径向的矢量,并且它的长度为1,即满足单位矢量的定义。
在圆柱坐标系中,径向单位矢量Ρ的方向可以通过对点P的位置进行偏微分来计算。
假设点P的坐标为(ρ, ϕ, z),其中ρ为常数,ϕ和z为变量,则可以得到:\[ \frac {\partial P}{\partial \rho} = \hat{\rho} \]其中,∂P/∂ρ表示对ρ求偏微分,Ρ表示径向单位矢量。
因此,径向单位矢量的方向与坐标轴ρ重合,并且它的长度为1。
极角(ϕ)单位矢量极角矢量指向点P在圆面上的位置,可以表示为ϕ。
极角单位矢量Φ是一个指向极角的矢量,并且它的长度为1,即满足单位矢量的定义。
在圆柱坐标系中,极角单位矢量Φ的方向可以通过对点P的位置进行偏微分来计算。
假设点P的坐标为(ρ, ϕ, z),其中ρ和z为常数,ϕ为变量,则可以得到:\[ \frac {\partial P}{\partial \phi} = \hat{\phi} \]其中,∂P/∂ϕ表示对ϕ求偏微分,Φ表示极角单位矢量。
因此,极角单位矢量的方向与坐标轴ϕ重合,并且它的长度为1。
垂直方向(z)单位矢量垂直矢量指向点P在Z轴上的位置,可以表示为z。
垂直单位矢量Z是一个指向垂直方向的矢量,并且它的长度为1,即满足单位矢量的定义。
在圆柱坐标系中,垂直单位矢量Z的方向可以通过对点P的位置进行偏微分来计算。
标题:空间直角坐标系三个单位矢量叉乘一、概述空间直角坐标系是描述空间中点的一种坐标系,三维空间中的向量可以使用坐标系中的单位矢量进行表示。
在空间直角坐标系中,单位矢量的叉乘运算具有重要的几何和物理意义。
本文将介绍空间直角坐标系中三个单位矢量叉乘的相关知识,包括定义、性质和应用。
二、概念和定义1.单位矢量在空间直角坐标系中,三个相互垂直的单位向量分别记为i、j、k,它们在$x$、$y$、$z$轴上的投影分别为$(1, 0, 0)$、$(0, 1, 0)$和$(0, 0, 1)$。
单位矢量具有长度为1的特性。
2.叉乘给定空间直角坐标系中的两个向量$\boldsymbol{A}=(A_x, A_y,A_z)$和$\boldsymbol{B}=(B_x, B_y, B_z)$,它们的叉乘$\boldsymbol{A} \times \boldsymbol{B}$定义为向量:$$\boldsymbol{A} \times \boldsymbol{B} = (A_yB_z - A_zB_y)i - (A_xB_z - A_zB_x)j + (A_xB_y - A_yB_x)k$$3.三个单位矢量的叉乘在空间直角坐标系中,三个单位矢量的叉乘具有如下性质:- $i \times j=k$- $j \times k=i$- $k \times i=j$- $j \times i=-k$- $k \times j=-i$- $i \times k=-j$三、性质和应用1.右手定则利用右手定则可以确定单位矢量的叉乘方向。
将右手的四指从第一个单位向量转至第二个单位向量,拇指的方向即为叉乘的方向。
2.几何意义单位矢量的叉乘具有重要的几何意义。
$\boldsymbol{A} \times\boldsymbol{B}$的模长等于由$\boldsymbol{A}$和$\boldsymbol{B}$所张成的平行四边形面积,方向垂直于平行四边形所在的平面。
三个常用坐标系的认识及矢量旋度表达式的证明【摘要】本文通过分析一个悖论的产生原因,叙述了在学习中对三个常用坐标系的单位矢量的一点认识;然后由旋度的定义出发,给出了一种不同于教材的矢量旋度表达式推演方法证明。
【关键词】坐标系 单位矢量 悖论 旋度表达式一、对三个常用坐标系的认识题目:将位于球坐标下的P 点(1,30,90)︒︒处的矢量A e θ=u r u r,先在直角坐标系下表示出其表达式,然后再将所得到的表达式重新表达成球坐标系下表出。
则将得到如下悖论:r A e e θ==u r u r u r请在分析产生此悖论原因的基础上,撰写一篇关于对三个常用坐标系单位坐标矢量认识的学习报告,并另外设计一个类似的悖论。
1、悖论r A e e θ==u r u r u r的产生:A u r 在直角坐标系下的表达式为:101222x y z A e e e =+-u r u r u r u r g g g g所以A u r 为点11(0,)22P -处的矢量。
然后再将A u r 在球坐标下表出1r ===1arccos(/arccos()1202z θ==-=︒ arctan(/)90y x φ==︒所以,此时的A u r是点2(1,120,90)P ︒︒处的矢量此时,r A e e θ==u r u r u r ,即在2P 点处e θu r 与r e u r 大小相等,方向相同。
产生悖论的原因:将在球坐标系中的最初的矢量A e θ=u r u r经过球坐标表出变换为直角坐标表出,再变换为球坐标表出这一变换过程之后,P 点在球坐标系下的位置已经改变,由此产生了r e e θ=u r u r ;但是,2P 点处的e θu r 已经不等于P 点处的e θu r ,因为它们的方向不相同。
2、对三个常用坐标系下单位矢量的认识2.1、直角坐标系下的单位矢量 在直角坐标系中,三个单位坐标矢量在确定了直角坐标系的前提下是常矢量,,,x y z e e e u r u r u r不随坐标内的点的变换而变化。
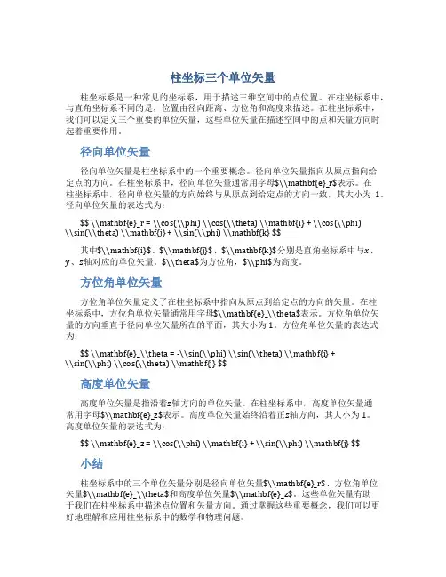
柱坐标三个单位矢量柱坐标系是一种常见的坐标系,用于描述三维空间中的点位置。
在柱坐标系中,与直角坐标系不同的是,位置由径向距离、方位角和高度来描述。
在柱坐标系中,我们可以定义三个重要的单位矢量,这些单位矢量在描述空间中的点和矢量方向时起着重要作用。
径向单位矢量径向单位矢量是柱坐标系中的一个重要概念。
径向单位矢量指向从原点指向给定点的方向。
在柱坐标系中,径向单位矢量通常用字母$\\mathbf{e}_r$表示。
在柱坐标系中,径向单位矢量的方向始终与从原点到给定点的方向一致,其大小为1。
径向单位矢量的表达式为:$$ \\mathbf{e}_r = \\cos(\\phi) \\cos(\\theta) \\mathbf{i} + \\cos(\\phi)\\sin(\\theta) \\mathbf{j} + \\sin(\\phi) \\mathbf{k} $$其中$\\mathbf{i}$、$\\mathbf{j}$、$\\mathbf{k}$分别是直角坐标系中与x、y、z轴对应的单位矢量。
$\\theta$为方位角,$\\phi$为高度。
方位角单位矢量方位角单位矢量定义了在柱坐标系中指向从原点到给定点的方向的矢量。
在柱坐标系中,方位角单位矢量通常用字母$\\mathbf{e}_\\theta$表示。
方位角单位矢量的方向垂直于径向单位矢量所在的平面,其大小为1。
方位角单位矢量的表达式为:$$ \\mathbf{e}_\\theta = -\\sin(\\phi) \\sin(\\theta) \\mathbf{i} +\\sin(\\phi) \\cos(\\theta) \\mathbf{j} $$高度单位矢量高度单位矢量是指沿着z轴方向的单位矢量。
在柱坐标系中,高度单位矢量通常用字母$\\mathbf{e}_z$表示。
高度单位矢量始终沿着正z轴方向,其大小为1。
高度单位矢量的表达式为:$$ \\mathbf{e}_z = \\cos(\\phi) \\mathbf{i} + \\sin(\\phi) \\mathbf{j} $$小结柱坐标系中的三个单位矢量分别是径向单位矢量$\\mathbf{e}_r$、方位角单位矢量$\\mathbf{e}_\\theta$和高度单位矢量$\\mathbf{e}_z$。
圆柱坐标系三个矢量在数学和物理学中,圆柱坐标系是一种笛卡尔坐标系的扩展,它使用了径向矢量、极角和高度。
在圆柱坐标系中,我们可以用三个矢量来描述一个点的位置。
这三个矢量分别是径向矢量、极角矢量和高度矢量。
1. 径向矢量径向矢量(或称径向单位矢量)是从原点指向点P的矢量,记为a。
它的方向是圆柱面上从原点指向点P的直线方向,与圆柱面垂直。
径向矢量的大小为该直线的长度,即点P到原点的距离。
在圆柱坐标系中,点P的径向矢量可以表示为:a = ar u r其中,ar表示径向矢量的大小,u r表示径向单位矢量。
2. 极角矢量极角矢量(或称极角单位矢量)是一个沿着圆柱面的切线方向的矢量,记为b。
它的方向垂直于径向矢量,并沿着圆柱面上的圆周方向。
极角矢量的大小为1,因为它是一个单位矢量。
在圆柱坐标系中,点P的极角矢量可以表示为:b = uθ其中,uθ表示极角单位矢量。
3. 高度矢量高度矢量(或称高度单位矢量)是一个沿着z轴正方向的单位矢量,记为c。
它与平面z=0垂直,并指向z轴正方向。
在圆柱坐标系中,点P的高度矢量可以表示为:c = u z其中,u z表示高度单位矢量。
圆柱坐标系下的位置矢量根据上述三个矢量,我们可以将圆柱坐标系下的点P的位置矢量表示为:r = ar u r + ϕuθ + z u z其中,ar是径向矢量的大小,ϕ是极角,z是高度,u r、uθ和u z分别是径向单位矢量、极角单位矢量和高度单位矢量。
示例假设点P的径向矢量的大小为3,极角为π/4,高度为2。
那么点P的位置矢量为:r = 3u r + (π/4)uθ + 2u z这就是点P在圆柱坐标系下的位置矢量。
总结圆柱坐标系是一种常用的坐标系,用于描述三维空间中的点。
在圆柱坐标系中,我们可以用三个矢量来描述一个点的位置,分别是径向矢量、极角矢量和高度矢量。
径向矢量从原点指向点P,极角矢量与径向矢量垂直且沿着圆周方向,高度矢量沿着z轴方向。
通过这三个矢量的组合,我们可以得到点P在圆柱坐标系下的位置矢量。
直角坐标系和圆柱坐标系是常见的坐标系表示方法,它们在数学和物理学中被广泛使用。
在进行坐标系转换时,常常需要求解单位矢量的转换关系。
本文将推导直角坐标系和圆柱坐标系下单位矢量的转换公式。
1. 直角坐标系下的单位矢量在直角坐标系中,空间的三个方向可以用三个互相垂直的单位矢量表示。
我们将它们分别记作 \(\hat{i}\)、\(\hat{j}\) 和 \(\hat{k}\),称为直角坐标系的基矢量。
在直角坐标系下,一个点的位置可以用三个坐标分量表示,例如 \((x, y, z)\)。
单位矢量与坐标轴的方向相同,其大小为1。
根据直角坐标系的定义,可以得到以下关系式:\[ \hat{i} \cdot \hat{i} = 1, \quad \hat{j} \cdot \hat{j} = 1, \quad \hat{k} \cdot\hat{k} = 1, \]\[ \hat{i} \cdot \hat{j} = 0, \quad \hat{i} \cdot \hat{k} = 0, \quad \hat{j} \cdot\hat{k} = 0. \]2. 圆柱坐标系下的单位矢量圆柱坐标系是一种常用的二维坐标系,它由一个平面坐标 \( (r, \theta) \) 和一个高度坐标 \( z \) 组成。
在圆柱坐标系中,单位矢量可以表示为 \( \hat{r} \)、\( \hat{\theta} \) 和 \( \hat{z} \)。
\(\hat{r}\) 矢量指向点到 \( z \) 轴的投影,大小为1; \( \hat{\theta} \) 矢量指向点在 \( xy \) 平面上的极角方向,大小为1; \( \hat{z} \) 矢量指向点在圆柱坐标系下的 \( z \) 方向,大小为1。
在圆柱坐标系下,矢量 \( \hat{r} \) 和 \( \hat{\theta} \) 的方向随 \( \theta \)的变化而变化。
柱坐标系三个单位矢量的方向
在柱坐标系中,三个单位矢量的方向对于描述空间中的向量运动起着至关重要的作用。
柱坐标系是一种常用的三维坐标系,它由一个径向量、一个方位角和一个高度角(或称高度)组成。
这三个单位矢量(通常表示为r、θ和z)每个都有自己的独特方向,它们一起构成了空间中的三个基本方向。
径向单位矢量r的方向
径向单位矢量r指向从原点到点P的方向,这个方向是指从原点出发指向某一点的方向。
在柱坐标系中,单位矢量r的方向取决于坐标轴之间的夹角,通常与径向相同,从原点沿着径向指向点P。
r的方向在数学上可以描述为从原点向东北的某一角度。
方位角单位矢量θ的方向
方位角单位矢量θ指示了从X轴正方向旋转到点P所在的平面的方向。
在柱坐标系中,单位矢量θ通常沿着一定角度从r向z旋转而得到。
θ的方向可以用逆时针旋转的方式描述,从r轴指向θ轴的方向。
高度单位矢量z的方向
高度单位矢量z表示在柱坐标系中的z轴方向,即指向柱坐标系的垂直方向。
在三维空间中,z轴通常被称为高度轴,沿着这个轴方向可以得到z坐标的值。
z 的方向始终是垂直于r和θ的方向,构成了柱坐标系的竖直方向。
三个单位矢量的方向在柱坐标系中相互垂直,共同构成了一个完整的坐标系。
它们在描述空间中向量的方向和位置时起着至关重要的作用。
通过理解和熟练运用柱坐标系中单位矢量的方向,我们能更准确地描述和分析三维空间中的运动和物体位置,为物理、工程等领域的问题提供更强大的工具和方法。
圆柱坐标系与三个矢量在物理学和工程学中,圆柱坐标系是一种常用的坐标系,它在描述空间中的点和矢量方向时非常有用。
与直角坐标系和球坐标系相比,圆柱坐标系更适用于具有某种对称性的问题,如圆柱体或柱形结构。
在圆柱坐标系中,我们通常使用三个独立的矢量来描述空间中的点或方向。
坐标轴和基本概念圆柱坐标系包括径向坐标r,轴向坐标z以及角度坐标$\\theta$。
在三维空间中,一个点P的位置可以由这三个坐标唯一确定,即$(r, \\theta, z)$。
其中,r表示从原点到点P在xy平面上的投影距离,$\\theta$表示该投影线与x轴正向的夹角,z表示点P在z轴上的位置。
在圆柱坐标系中,三个基本单位矢量分别为:•径向矢量 $\\boldsymbol{e}_r$:指向r增加的方向,与平面坐标系中的单位矢量$\\boldsymbol{i}$方向相同。
•轴向矢量 $\\boldsymbol{e}_z$:垂直于rz平面向z增加的方向。
•角向矢量 $\\boldsymbol{e}_{\\theta}$:垂直于r轴和z轴,沿着逆时针的角度增加方向。
三个矢量及其坐标表示在圆柱坐标系中,三个矢量 $\\boldsymbol{A}$,$\\boldsymbol{B}$ 和$\\boldsymbol{C}$ 可以分别表示为:1.矢量 $\\boldsymbol{A}$ 的表示:–柱坐标表示:$\\boldsymbol{A} = A_r \\boldsymbol{e}_r + A_{\\theta} \\boldsymbol{e}_{\\theta} + A_z \\boldsymbol{e}_z$–相应的坐标是 $(A_r, A_{\\theta}, A_z)$2.矢量 $\\boldsymbol{B}$ 的表示:–柱坐标表示:$\\boldsymbol{B} = B_r \\boldsymbol{e}_r + B_{\\theta} \\boldsymbol{e}_{\\theta} + B_z \\boldsymbol{e}_z$–相应的坐标是 $(B_r, B_{\\theta}, B_z)$3.矢量 $\\boldsymbol{C}$ 的表示:–柱坐标表示:$\\boldsymbol{C} = C_r \\boldsymbol{e}_r + C_{\\theta} \\boldsymbol{e}_{\\theta} + C_z \\boldsymbol{e}_z$–相应的坐标是 $(C_r, C_{\\theta}, C_z)$矢量运算与坐标系转换在圆柱坐标系中,矢量的运算和坐标转换可以通过基本矢量的线性组合来实现。
圆柱坐标系的三个单位矢量在物理和工程学中,我们经常使用不同的坐标系来描述和分析问题。
其中之一是圆柱坐标系,它是三维空间中的一种常用坐标系。
与直角坐标系和球坐标系相比,圆柱坐标系具有其独特的特点和用途。
在本文中,我们将讨论圆柱坐标系中的三个重要的单位矢量。
1. 径向单位矢量(R 矢量)径向单位矢量(R 矢量)指向圆柱体的轴线,并且始终与极坐标系中的径向线相切。
在圆柱坐标系中,R 矢量的方向是沿着正径向指向离原点最近的点。
它垂直于等高线面和横截面圆环。
R 矢量可以用以下向量表示:R = R_ρ * Ȳ_ρ其中R_ρ是该点的径向分量,Ȳ_ρ 是径向单位向量。
2. 转角单位矢量(Φ 矢量)转角单位矢量(Φ 矢量)始终与圆柱体的坐标轴相切,并且垂直于径向。
在圆柱坐标系中,Φ 矢量的方向沿着极坐标系中的转角方向。
Φ 矢量可以用以下向量表示:Φ = R_Φ * Ȳ_Φ其中R_Φ是该点的转角分量,Ȳ_Φ 是转角单位向量。
3. 高度单位矢量(Z 矢量)高度单位矢量(Z 矢量)与圆柱体的轴线平行,并且指向圆柱坐标系中的高度方向。
它垂直于径向和转角方向。
Z 矢量可以用以下向量表示:Z = R_z * Ȳ_z其中R_z是该点的高度分量,Ȳ_z 是高度单位向量。
这三个单位矢量(R、Φ、Z)在圆柱坐标系中共同形成了一个正交的基底,使得我们可以通过组合它们来表示任何一个点的位置。
值得注意的是,这些单位矢量的大小是常数,与点的位置无关。
它们的方向在不同位置和角度上发生变化,但始终保持相对稳定。
圆柱坐标系的三个单位矢量在数学和物理学中有广泛的应用。
它们可以用于描述圆柱体内的场和物体的运动,如流体力学、电磁学、力学等。
在解决特定问题时,使用圆柱坐标系和单位矢量可以简化计算过程,提供更清晰和直观的解释。
总结而言,径向单位矢量(R 矢量)、转角单位矢量(Φ 矢量)和高度单位矢量(Z 矢量)在圆柱坐标系中是非常重要的。
它们共同定义了这个坐标系,并帮助我们描述和分析与圆柱体相关的问题。
圆柱坐标系和球坐标系单位矢量关系的区别概述在物理和数学的研究领域中,圆柱坐标系和球坐标系是两种常用的坐标系,它们在描述三维空间中的点和向量时具有独特的优势。
本文将重点讨论这两种坐标系中单位矢量的关系,并分析它们之间的区别。
圆柱坐标系圆柱坐标系是一种以距离、角度和高度来描述空间中点的坐标系。
在圆柱坐标系中,一个点的位置可以由三个参数来确定:径向距离(ρ)、极角(φ)和高度(z)。
单位矢量的定义在圆柱坐标系中,单位矢量可以通过对坐标轴的偏导数来定义。
具体而言,我们可以定义三个单位矢量,分别是径向单位矢量(e_ρ)、极角单位矢量(e_φ)和高度单位矢量(e_z)。
单位矢量的关系在圆柱坐标系中,单位矢量之间存在一定的关系。
由于每个点的位置可以由三个参数来确定,单位矢量的方向也会受到这些参数的影响。
单位矢量之间的关系可以通过以下方程表示:e_ρ = cos(φ) * e_x + sin(φ) * e_ye_φ = -sin(φ) * e_x + cos(φ) * e_ye_z = e_z其中,e_x、e_y和e_z分别是直角坐标系中的单位矢量,φ是极角。
球坐标系球坐标系是一种以距离、极角和仰角来描述空间中点的坐标系。
在球坐标系中,一个点的位置可以由三个参数来确定:距离(r)、极角(θ)和仰角(φ)。
单位矢量的定义在球坐标系中,单位矢量同样可以通过对坐标轴的偏导数来定义。
具体而言,我们可以定义三个单位矢量,分别是径向单位矢量(e_r)、极角单位矢量(e_θ)和仰角单位矢量(e_φ)。
单位矢量的关系在球坐标系中,单位矢量之间也存在一定的关系。
由于每个点的位置可以由三个参数来确定,单位矢量的方向也会受到这些参数的影响。
单位矢量之间的关系可以通过以下方程表示:e_r = sin(θ) * cos(φ) * e_x + sin(θ) * sin(φ) * e_y + cos(θ) * e_ze_θ = cos(θ) * cos(φ) * e_x + cos(θ) * sin(φ) * e_y - sin(θ) * e_ze_φ = -sin(φ) * e_x + cos(φ) * e_y其中,e_x、e_y和e_z分别是直角坐标系中的单位矢量,θ是仰角,φ是极角。
圆柱坐标系中三个单位矢量互相垂直在数学和物理学中,圆柱坐标系是一种常用的坐标系,用于描述三维空间中的点的位置。
在圆柱坐标系中,通常使用三个单位矢量来描述空间中的方向。
这三个单位矢量分别为径向单位矢量r,方位角单位矢量$\\phi$和垂直单位矢量z。
当这三个单位矢量满足互相垂直的关系时,即它们之间的夹角为90度,这种特殊情况在圆柱坐标系中具有重要的意义。
考虑一个三维空间中的点P,其位置可以用圆柱坐标系下的坐标表示为$(r,\\phi, z)$。
接下来我们将分别讨论这三个单位矢量在圆柱坐标系中的表示以及它们之间的关系。
1. 径向单位矢量r径向单位矢量r表示从原点指向点P的方向,其表示可以用三维空间直角坐标系下的单位矢量$\\hat{i}$,$\\hat{j}$,$\\hat{k}$来表示。
在圆柱坐标系中,径向单位矢量r可以表示为:$r = \\cos \\left( \\phi \\right) \\hat{i} + \\sin \\left( \\phi \\right) \\hat{j}$2. 方位角单位矢量 $\\phi$方位角单位矢量$\\phi$表示点P在平面内绕z轴旋转的方向。
在圆柱坐标系中,方位角单位矢量$\\phi$可以表示为:$\\phi = -\\sin \\left( \\phi \\right) \\hat{i} + \\cos \\left( \\phi \\right)\\hat{j}$3. 垂直单位矢量z垂直单位矢量z表示垂直于圆柱面的方向,即与z轴平行。
在圆柱坐标系中,垂直单位矢量z可以表示为:$z = \\hat{k}$三个单位矢量互相垂直的证明为了证明在圆柱坐标系中,三个单位矢量r,$\\phi$和z互相垂直,我们可以通过它们的内积来验证。
两个矢量垂直的条件是它们的内积为0。
因此,我们可以计算:$r \\cdot \\phi = \\cos \\phi \\left( -\\sin \\phi \\right) + \\sin \\phi \\cos\\phi = 0$$r \\cdot z = 0$$\\phi \\cdot z = -\\sin \\phi \\cdot \\hat{k} + \\cos \\phi \\cdot \\hat{k} = 0$因此,根据内积的定义,可以得出三个单位矢量在圆柱坐标系中互相垂直。
柱坐标三个单位矢量柱坐标系统是一种描述二维或三维空间中点位置的坐标系统。
与直角坐标系统不同,柱坐标系统使用径向距离、方位角和高度来表示点的位置。
在柱坐标系统中,有三个重要的单位矢量:径向单位矢量、方位角单位矢量和高度单位矢量。
本文将介绍这三个单位矢量及其在柱坐标系统中的应用。
径向单位矢量径向单位矢量($\\hat{r}$)指向从坐标原点指向点的方向。
在柱坐标系统中,径向单位矢量的方向沿着点的径向方向,即与极坐标中的极轴方向相同。
径向单位矢量的数学表达式为:$$\\hat{r} = \\cos(\\theta)\\hat{i} + \\sin(\\theta)\\hat{j}$$其中,$\\theta$为方位角,$\\hat{i}$和$\\hat{j}$为直角坐标系下的单位矢量。
径向单位矢量的长度为1,表示方向但不包含距离信息。
径向单位矢量在柱坐标系统中的应用非常广泛。
例如,在描述物体的运动时,径向单位矢量可以用来表示物体的加速度、速度等。
在力学中,径向单位矢量还可以用来计算作用在物体上的径向力。
方位角单位矢量方位角单位矢量($\\hat{\\theta}$)垂直于径向单位矢量,指向从坐标原点指向点以顺时针方向旋转90度后的方向。
方位角单位矢量的数学表达式为:$$\\hat{\\theta} = -\\sin(\\theta)\\hat{i} + \\cos(\\theta)\\hat{j}$$与径向单位矢量类似,方位角单位矢量的长度也为1。
方位角单位矢量在柱坐标系统中的应用广泛。
在物体运动的描述中,方位角单位矢量可以用来表示物体的角速度、角加速度等。
在力学中,方位角单位矢量还可以用来计算物体受到的扭矩。
高度单位矢量高度单位矢量($\\hat{h}$)垂直于平面,指向垂直于该平面的方向。
在柱坐标系统中,高度单位矢量与z轴方向相同,垂直于$r-\\theta$平面。
高度单位矢量的数学表达式为:$$\\hat{h} = \\hat{k}$$其中,$\\hat{k}$为直角坐标系下的z轴单位矢量。
单位矢量表达式单位矢量是指其长度为1的矢量。
在物理学和工程学中,单位矢量是一种非常重要的概念,它可以用来描述方向和方向性量。
单位矢量的表达式可以采用不同的方式,如坐标表示、三角函数表示等。
本文将通过几个例子来介绍单位矢量的不同表达方式。
我们来看坐标表示法。
在三维空间中,一个矢量可以由其在三个坐标轴上的分量表示。
假设一个矢量的坐标分量为(x, y, z),那么该矢量的单位矢量可以表示为(u, v, w)。
其中,u = x/|r|,v = y/|r|,w = z/|r|,|r|表示矢量的长度。
这种表示方法非常直观,可以通过简单的计算得到单位矢量的坐标分量。
我们来看三角函数表示法。
在平面直角坐标系中,一个矢量可以表示为(x, y),其中x和y分别表示矢量在x轴和y轴上的分量。
如果矢量的长度为r,那么该矢量的单位矢量可以表示为(cosθ, sinθ),其中θ为矢量与x轴的夹角。
这种表示方法常用于描述平面上的向量方向。
我们还可以使用向量的正交投影来表示单位矢量。
假设一个矢量为a,它在另一个矢量b上的正交投影为p。
那么单位矢量可以表示为p/|p|。
这种表示方法常用于描述两个向量之间的关系,如夹角、投影等。
除了上述几种表示方法外,还有一种常用的单位矢量表示法是球坐标表示法。
在球坐标系中,一个矢量可以表示为(r, θ, φ),其中r为矢量的长度,θ为矢量与z轴的夹角,φ为矢量在xy平面上的投影与x轴的夹角。
单位矢量可以表示为(sinθcosφ, sinθsinφ, cosθ)。
这种表示方法常用于描述空间中的向量方向,如球面上的单位矢量。
单位矢量的表达式可以采用不同的方式,如坐标表示、三角函数表示、正交投影表示和球坐标表示等。
每种表示方法都有其适用范围和优势,可以根据具体的问题选择合适的表达方式。
单位矢量作为一种重要的概念,在物理学和工程学中具有广泛的应用,它可以用来描述方向、方向性量和向量的关系等。
对于学习和应用单位矢量的人来说,熟练掌握不同的表达方式是非常重要的。
学习报告一——对三个常用坐标系单位矢量的认识作者:英才实验学院09级四班甘骏 2900104007AbstractThis article is supposed to give a antinomy to show how diffrerent the three coordinate systems are。
And it will tell the reason。
At last there is another antinomy。
【关键字】悖论直角,圆柱,球坐标系【引言】例题:将位于球坐标系下的P点(1,30°,90°)处的矢量A=eθ,先在直角坐标系下表示出其表达式,然后再将所得到的表达式,重新表达成球坐标系下表出.解:A=eθ= e x cosθcosФ+e y cosθsinФ+e z(-sinФ)=e x·0+e y·+e z(—)=e y-e z ⑴重新表示成球坐标公式有:e y-e z=e r sinθsinФ+eθ+e y cosθsinФ+eФcosФ)—(e r cosθ-eθsinθ)=e r+eθ+e y+eФ0)-(e r-eθ)= eθ⑵将⑴式结果表示在直角坐标系中,会出现一个怪异的结果:A= eθ=e r这显然是一个悖论,但是又是合理的。
本文将对此进行分析。
【正文】在⑴式推导过程中,运用了向量的运算。
由于向量的可平移特性,在进行运算过程中,实际上对向量A进行了平移变换,将其起点平移到了坐标原点,而不是之前的P点。
所以最终得到的结果是e r。
从得到这个悖论的推导过程,可看出直角坐标系和球坐标系的特点及联系,再类似考虑柱坐标系,可知三种常用坐标系是各有特点和联系的。
直角坐标系:直角坐标系是生产生活中应用最广泛的坐标系,因为在直角坐标系下,得到的数学表达式最直观,最符合人类的经验认识。
但是真正的科学研究及实际工程中,可建立的标准直角坐标系是非常少的。
学习报告一
——对三个常用坐标系单位矢量的认识
作者:英才实验学院09级四班 甘骏 2900104007
Abstract
This article is supposed to give a antinomy to show how diffrerent the three coordinate systems are.And it will tell the reason.At last there is another antinomy. 【关键字】 悖论
直角,圆柱,球坐标系 【引言】
例题:将位于球坐标系下的P 点(1,30°,90°)处的矢量A=e θ,先在直
角坐标系下表示出其表达式,然后再将所得到的表达式,重新表达成球坐标系下表出。
解:A=e θ= e x cos θcos Ф+e y cos θsin Ф+e z (-sin Ф) =e x ·0+e y ·√3
2+e z(-1
2)
=√3
2e y -1
2e z ⑴
重新表示成球坐标公式有: A =
√32e y -12
e
z =√32(e r sin θsin Ф+e θ+e y cos θsin Ф+e Фcos Ф)-12
(e r cos θ-e θsin θ)
=√32(e r 12+e θ+e y √32+e Ф0)-12(e r √32-e θ1
2) = e θ
⑵
将⑴式结果表示在直角坐标系中,会出现一个怪异的结果: A= e θ=e r
这显然是一个悖论,但是又是合理的。
本文将对此进行分析。
【正文】
在⑴式推导过程中,运用了向量的运算。
由于向量的可平移特性,在进行运算过程中,实际上对向量A 进行了平移变换,将其起点平移到了坐标原点,而不是之前的P 点。
所以最终得到的结果是e r 。
从得到这个悖论的推导过程,可看出直角坐标系和球坐标系的特点及联系,
直角坐标系:
直角坐标系是生产生活中应用最广泛的坐标系,因为在直角坐标系下,得到的数学表达式最直观,最符合人类的经验认识。
但是真正的科学研究及实际工程中,可建立的标准直角坐标系是非常少的。
即直角坐标系可作为人们最方便理解认识某一问题的工具,而不是好的解决问题的工具。
柱坐标系与球坐标系:
这两类坐标系是在科学工程中常用到的。
因为它们更接近于工程模型,可以简化计算表达式。
与直角坐标系的联系是都是有3个两两垂直的向量作为基,构成向量空间。
但是这两类坐标系不直观。
因为用eФ和eθ表示的向量随着取点不同,方向和大小在不断改变。
deθr=rdeθ+eθdr和deФr=rdeФ+eФdr
可知,这两个基向量实际上由两个表达式确定,在应用过程中可能因已知条件不足产生同一个向量不同表达的悖论。
将引言中的向量A 用柱坐标系表示,可得:
A=e θ= e r cos θ+e Ф0+e z (-sin Ф)
=√3
2e r -1
2e z ⑶ 比较⑶和⑴可得到e r =e y 。
由于e z =e z .三个基本向量两两垂直。
可确定第三个向量相等或者反向。
则直角坐标系与柱坐标系等价。
这显然是一个悖论。
实际上,此结论只在Ф=90°时成立。
随着Ф不断变化,柱坐标中的基向量
e r 和 e Ф的方向不断变化,不像直角坐标系固定,即e r =e y 不恒成立。
【参考资料】
《工科数学分析基础》 马知恩 王锦森主编 高等教育出版社 《电磁场与电磁波》 谢处方 饶克谨编 高等教育出版社。