什么是流行病学.
- 格式:ppt
- 大小:274.50 KB
- 文档页数:19
流行病学重点知识总结一、什么是流行病学?流行病学是一门研究人群中某些健康问题的科学,主要关注疾病的发生、传播和控制。
其目标是了解人群中不同因素与健康问题之间的关系,以便预防和控制这些问题。
二、流行病学的基本概念1. 疫情:指某种疾病在某个时间段内在某个地区或人群中发生的情况。
2. 发病率:指在一定时间内,某个特定人群中新发生该种疾病的人数与该特定人群总数之比。
3. 患病率:指在一定时间内,某个特定人群中患有该种疾病的人数与该特定人群总数之比。
4. 死亡率:指在一定时间内,某个特定人群中死于该种疾病的人数与该特定人群总数之比。
5. 确诊率:指在一定时间内,被确诊为某种疾病的患者数量与所有可能患有该种疾病的患者总数之比。
6. 爆发:指某种疾病在某个地区或人群中,发生了比平常更多的情况。
三、流行病学的调查方法1. 横断面调查:通过对某个时间点或时间段内的人群进行调查,来了解该人群中某种健康问题的现状。
2. 纵向研究:通过对同一群体在一段时间内进行多次观察,来了解该群体中某种健康问题的变化趋势。
3. 病例对照研究:通过比较患有某种疾病的患者和没有患有该种疾病的对照组,来探究该种疾病与其他因素之间的关系。
4. 队列研究:选择一组无特定健康问题的人群,并进行长期跟踪观察,以了解他们在未来可能出现的健康问题及其相关因素。
四、流行病学中常用的统计分析方法1. 描述性统计分析:主要用于描述数据集中每个变量在不同取值下出现频率和比例等基本特征。
2. 探索性统计分析:主要用于探索变量之间可能存在的关系,通过绘制散点图、箱线图等图形来检查数据的分布情况。
3. 推断性统计分析:主要用于从样本中推断总体的特征,通过假设检验、置信区间等方法来判断样本统计量是否能够代表总体参数。
五、流行病学中常见的偏倚类型1. 选择偏倚:指研究对象的选择不具有代表性,导致结果不可靠。
2. 信息偏倚:指收集到的数据存在误差或缺失,导致结果不准确。
1超额死亡率:特定时间段内观察到的死亡人数与同一时间段预计死亡人数的差值。
1. epidemiology1.流行病学:是研究疾病和健康状态在人群中的分布及其影响因素,以及制订和评价预防、控制和消灭疾病及促进健康的策略与措施的科学。
应注意,定义中包含着研究内容、研究目标、研究方法和研究目的四个完整的内容。
2. descriptive study2.描述性研究:根据疾病和健康状况在不同人群、不同地点和不同时间的分布情况研究疾病和健康状况的规律,从而发现问题,提出解决问题的依据。
3. theoretical epidemiology3.理论流行病学:又称数学流行病学,它是用不同的数字符号代表有关病因、机体与环境的各项因素,然后抽象地用数学模型或电子计算机仿真,进行理论研究,来研究流行病学的规律性,定量反映病因、宿主和环境对疾病发生的影响及其动态变化。
4. Periodicity4.周期性:有些疾病每隔一个相当规律的时间间隔发生一次流行的现象,称为疾病的周期性。
5. exposure5.暴露:也称暴露因素,指研究对象接触到或具有某个研究因素,具有某种特征或处于某种状态。
流行病学研究中的暴露通常用来代表切可能与疾病危险有关的、研究者感兴趣的因素。
6现况研究(prevalence survey)是指按照事先设计的要求,在某-特定人群中,应用普查或抽样调查等方法收集特定时间内某种疾病或健康状况及有关因素的资料,以描述资料的分布特征。
从时间上说,现况研究是在特定时间内进行的,一-般不是过去的暴露史或疾病情况,也不是追踪观察将来的暴露与疾病情况,故又称之为横断面研究(cross-sectional study)。
现况研究从观察分析指标来说,由于这种研究所得到的频率指标一般为特定时间内调查群体的患病率,所以又称为患病率研究或现患研究(prevalence study)。
又由于所收集的有关因素与疾病或健康状况之间关系的资料是调查当时所获.得的,故称之为现况研究。
流行病学是什么流行病学是一门研究人群中疾病发生、传播和控制的学科。
它通过收集和分析大量数据,揭示疾病的分布规律、发病原因以及疾病防治的策略。
本文将介绍流行病学的定义、发展历程和应用,并探讨它在公共卫生领域的重要性。
一、流行病学的定义和背景流行病学是一门跨学科的科学,它结合了统计学、生物学、社会学和医学等多个领域的知识。
其核心任务是研究疾病在人群中的发生情况和分布规律,以及影响疾病的因素。
流行病学的概念最早可以追溯到公元前400年,当时古希腊医学家希波克拉底就观察到疾病的传播和流行。
然而,现代流行病学的起源可以追溯到19世纪的英国。
约翰·斯诺在1854年的伦敦霍乱疫情中,利用地理信息和病例分布图,成功找出了霍乱病原体的传播源头,这被誉为流行病学史上的一个重要里程碑。
二、流行病学的研究方法流行病学研究的方法主要包括观察研究和实验研究两种。
观察研究是通过搜集大量的流行病学数据,如患病率、死亡率、感染源等,从而了解疾病的传播和发生规律。
这类研究常用的方法有病例对照研究和队列研究。
病例对照研究是选择一组已患病和未患病的人群,比较两组人群受暴露因素的差异;队列研究则跟踪一组人群,并研究暴露因素和患病之间的关系。
实验研究常用于评估某种干预措施对疾病发生的影响。
这类研究通常包括随机对照试验,通过将人群分为干预组和对照组,通过对干预组施加某种干预措施,并观察两组人群疾病发生率的差异,以评估干预的有效性。
三、流行病学的应用流行病学广泛应用于公共卫生领域,对提高人民的健康水平和改善公共卫生工作起着重要作用。
1.疾病研究和预防流行病学通过深入研究疾病发生的原因和影响因素,为疾病预防和控制提供科学依据。
通过分析疾病的时空分布,可以确定高风险地区和人群,及时采取相应的预防措施。
此外,流行病学还能揭示慢性病和遗传性病变等疾病的发生规律,为疾病的早期筛查和治疗提供科学依据。
2.公共卫生政策流行病学提供了公共卫生政策制定的重要参考依据。
流行病学名词解释、问答题及答案绪论一、名词解释:1、流行病学流行病学是研究人群中疾病与健康状况的分布及其影响因素,并研究防制疾病及促进健康的策略和措施的科学。
2、简述流行病学研究方法答:流行病学研究方法可分为观察性研究、实验性研究、理论性研究三大类。
观察性研究主要有横断面研究、比例死亡比研究、生态学研究、病例对照研究、队列研究;实验性研究主要有临床试验、现场试验、社区干预试验和整群随机试验;理论性研究主要有理论流行病学和流行病学方法学研究。
病因与病因推断一、名词解释:1、病因流行病学中的病因一般称为危险因素,含义是使疾病发生概率即危险升高的因素。
2、充分病因是指必然会导致疾病发生的最低限度的条件和事件;最低限度是指任一条件或事件都是必不可少的。
3、病因网模型根据生态学模型或疾病因素模型提供的框架可以寻找多方面的病因,这些病因相互存在联系,按时间先后联接起来就构成一条病因链,多个似有节点“鱼线”的病因链存在相互联系,交错联接起来就形成一张似“鱼网”的病因网。
4、求同法设研究的事件特征为A,B,C,D,E等,研究的因素(暴露)为a,b,c,d,e;研究事件具有共同的特征A(特定疾病),而这些相同疾病A的病例均有的研究因素(暴露)a,因些因素a是疾病A的影响因素。
5、求异法设研究的事件特征为A,B,C,D,E等,研究的因素(暴露)为a,b,c,d,e;研究事件均无特征A(特定疾病),而这些对象也没有研究因素(暴露)a, 因此因素a是疾病A的影响因素。
6、同异并用法是指求同法和求异法并用,相当于同一研究中设有比较组,可以控制干扰因素。
7、共变法当有关(暴露)因素不是定性的,而是等级或定量的,并与事件(疾病)效应成量变关系时,设A1,A2,A3等是事件(疾病)效应不同数量的状态,a1 ,a2, a3 是研究因素(暴露)不同数量的状态,两者之间有共同变动的关系,因此因素a是疾病A的影响因素。
8、剩余法对某复合结局事件(A,B,C),已知它的有关(暴露)因素在特定的范围内(a,b,c),通过先前的归纳又知道b说明B,c说明C,那么剩余的a必定说明A。
对流行病学的认识一、什么是流行病学流行病学是一门研究人群中疾病的分布和影响因素的科学,旨在揭示疾病的发生规律、探究疾病的原因和传播途径,以及制定预防和控制策略。
它关注的对象是人群,通过收集、分析和解释大量的流行病学数据,来推断疾病的发生和传播规律,为公共卫生工作提供科学依据。
二、流行病学的研究方法1. 人群研究:流行病学采用人群研究方法,包括横断面研究、队列研究和病例对照研究。
其中,横断面研究通过在特定时间点收集人群的暴露和疾病情况数据,来探究暴露与疾病的关系;队列研究则是在长时间内追踪观察人群的暴露和疾病情况,以寻找暴露与疾病的因果关系;病例对照研究则是在疾病发生后,回顾性地收集患病人群和非患病人群的暴露情况,来探究暴露与疾病的关联性。
2. 流行病学调查:流行病学调查是获取流行病学数据的重要手段,通过问卷调查、实地调查等方式,收集人群的个人信息、生活方式、环境暴露等数据,以及疾病的发病情况和传播途径。
调查结果能够帮助流行病学家了解疾病的分布特点,找出与疾病有关的危险因素和保护因素,为疾病的预防和控制提供依据。
3. 统计分析:流行病学采用统计学方法对收集到的数据进行分析,通过计算患病率、死亡率、相对危险度等指标,来评估疾病的发生程度和暴露因素的影响程度。
此外,流行病学还常用的统计方法包括生存分析、回归分析等,以揭示疾病的发生规律和影响因素。
三、流行病学的应用1. 疾病监测与预警:流行病学可以通过持续的疾病监测,及时掌握疾病的发生趋势和变化,发现疫情的异常情况,并进行预警和预报。
这对于及时采取措施,防止疫情的扩散和暴发,具有重要意义。
2. 疾病风险评估:流行病学可以通过分析疾病的发病风险和危险因素,评估人群的疾病风险水平。
根据评估结果,可以制定相应的预防策略和干预措施,降低人群的疾病风险。
3. 疾病预防与控制:流行病学为疾病的预防和控制提供了科学依据。
通过研究疾病的传播途径和影响因素,可以制定针对性的预防策略,如疫苗接种、卫生教育等。
什么是流行病学?流行病学是一门关注疾病的发生和传播规律的学科。
在现代医学中,它被广泛应用于疾病的早期预防、控制及处理应对等方面。
那么,流行病学究竟是什么呢?现在,就跟着小编来一探究竟。
1. 流行病学的基本概念流行病学是关注人群中某种特定疾病的流行情况的一门学科,涉及疾病的发生、流行和最终消退的全过程,并且在此基础上进行分析和预测。
它包括疾病的流行病学特征、地理分布规律、高危群体以及疫情研究等方面。
2. 流行病学的研究方法流行病学主要运用的方法包括调查、统计、研究等,可以通过对患者的生活方式、疾病症状和就诊病史等进行检测和记录,然后在人群中进行汇总和分析。
除此之外,流行病学还运用模型进行预测和仿真,提高防疫和疫情控制的预报能力。
3. 流行病学与公共卫生的关系流行病学和公共卫生是紧密相关的两个领域。
流行病学的研究结果和并且可以用于公共卫生上的防疫,如传染病的监测、控制和治疗等。
而公共卫生方面的干预和科学管理,也可以有效地降低感染率和疾病扩散的速度。
4. 流行病学在疫情中的应用流行病学在疫情中的应用最为广泛。
它可以通过调查和监测人群健康状况等手段,追踪疫情的蔓延和病人数量、病例报道、病变的趋势等数据的变化。
同时,在这一过程中,可以及时更新疫情信息和重要政策建议,提出更好的预防和治疗途径。
5. 流行病学在个体健康管理中的应用除了流行病学在疫情中的应用外,个体健康管理亦可以借助流行病学的有关知识提升自己的健康水平。
比如,有些人想要知道某种疾病可发生于其身上的概率,可以通过流行病学分析相应的病因,从而做出预测并针对性地预防和治疗。
总之,流行病学是一门十分重要的学科,不仅可以应用在疫情的防控中,更可以借助科学的方法对人群或个体进行健康管理。
我们每一个人都应该重视并且关心它,以此保障自身的健康和做出合理的个人规划。
流行病学名词解释1. 流行病学的基本概念流行病学是研究疾病在人口中传播和分布的一门学科。
通过对疾病发生的分布、传播和预防等进行研究,可以为制定公共卫生政策、疾病预防和控制提供科学依据。
2. 流行病学研究的指标2.1 发病率发病率是指一定时间内特定人群中发生某种疾病的人数,通常以每千人或每十万人为单位表示。
发病率是流行病学研究中最常用的指标之一,可以用来评估疾病在不同人群中的发生情况。
2.2 死亡率死亡率是指特定人群中因某种疾病而死亡的人数,通常以每千人或每十万人为单位表示。
死亡率是评估疾病对人群健康影响的重要指标之一,可以用来评估疾病的严重程度。
2.3 患病率患病率是指特定人群中患上某种疾病的人数占人群总数的比例,通常以百分比表示。
患病率是流行病学研究中常用的指标之一,可以用来评估疾病在人群中的普遍程度。
2.4 病死率病死率是指某种疾病导致的死亡人数占患病人数的比例,通常以百分比表示。
病死率是评估疾病的致死风险的重要指标之一,可以用来评估疾病的严重程度。
3. 流行病学研究的设计和分析方法3.1 纵向研究纵向研究是流行病学中常用的研究方法之一,通过在一段时间内追踪观察同一组人群,来了解疾病的发生和变化情况。
纵向研究可以评估潜在危险因素和疾病之间的关系,提供疾病预测和干预的科学依据。
3.2 横断面研究横断面研究是流行病学中常用的研究方法之一,通过在同一时间点上对人群进行观察和调查,来了解疾病和危险因素的分布情况。
横断面研究可以提供流行病学描述和比较的基础信息。
3.3 病例-对照研究病例-对照研究是一种常用的研究设计,通过比较患病个体和非患病个体的暴露史,来评估暴露因素与疾病之间的关系。
病例-对照研究可以快速评估疾病与暴露因素之间的关联性,是疾病原因研究中重要的手段。
3.4 随机对照试验随机对照试验是一种最为严格的研究设计,通过随机分配受试者到实验组和对照组,来评估某种干预措施的有效性和安全性。
随机对照试验可以提供最高水平的证据,用于评估治疗方法或预防措施的效果。
流行病学【名解】1、流行病学:是研究疾病(包括伤害)和健康状态在人群中的分布及其影响因素,借以制定和评价预防、控制和消灭疾病及促进健康的策略与措施的科学。
2、发病率:一定时期内特定人群中某病新病例出现的频率。
3、罹患率:与发病率同样是测量新发病例的频率指标,多用于描述食物中毒、职业中毒及传染病的暴发流行。
4、患病率:亦称现患率或流行率,是指在特定时间内一定人群中某病新旧病例数所占的比例。
5、死亡率:是指某人群在一定期间内死于所有原因的人数在该人群中所占的比例。
6、病死率:表示一定期间内患某病的全部病人中因该病而死亡的比例。
7、生存率:是指患某种疾病的人(或接受某种治疗措施的病人)经N年的随访,到随访结束时仍存活的病例数占观察病例总数的比例。
8、散发:是指某病在某地区人群中呈历年的一般发病率水平,病例在人群中散在发生或零星出现,病例之间物明显联系。
9、流行:指某地区、某病在某时间的发病率显著超过历年该病的散发发病率水平。
10、暴发:在一个局部地区或集体单位的人群中,段时间内突然发生许多临床症状相似的病人称为暴发。
11、周期性:疾病依规律性的时间间隔发生流行称为周期性。
12、长期趋势:又称为长期变异,是指在相当长的时间内(通常为几年十几年或几十年)疾病的发病率、死亡率、临床表现、病原体种类及宿主等随着人类生活条件的改变、医疗技术的进步、自然条件的变化而发生显著变化。
13、普查:是指为了了解某人群健康状况或某疾病的患病率,在特定时间内对特定范围内(某一地区或具有某种特征)人群中每一成员所做的调查或检查。
14、随机化抽样:是指研究总体中每个个体均有同等的机会呗抽到并组成样本。
15、队列研究:又称前瞻性研究、随访研究、发生率研究,指将某一特定人群按是否暴露于某可疑因素或按不同暴露水平分为亚组,追踪观察一定的时间,比较两组或各组发病率或死亡率的差异,以检验该因素与某疾病有无因果关联及关联强度大小的一种观察性研究方法。
流行病学名词解释流行病学:是研究人群中疾病与健康状况的分布及其影响因素,并研究防制疾病及促进健康的策略和措施的科学。
发病率:是指一定期间内,一定范围人群中某病新发生病例出现的频率。
爆发:是指在一个局部地区或集体单位中,短时间内突然发生很多症状相同的病人。
发病密度:用人时为单位计算出来的率带有瞬时频率性质。
混杂偏倚或称混杂:是指在流行病学研究中,由于一个或多个潜在的混杂因素的影响,掩盖或夸大了研究因素与研究疾病之间的联系,从而使两者之间的真正联系被错误地估计的系统误差。
求同法:是指在发生相同事件的不同群体之间寻找共同点,即根据患同种疾病的不同患者的共同特点,寻找可能的病因。
填空题1常见的随机抽样方法有单纯随机抽样、系统抽样、分层抽样、整群抽样和多阶段抽样。
2队列研究的基本特点:①属于观察法②设立对照组③由“因”及“果”④能确证暴露与结局的因果联系3常见偏移:①选择偏倚②失访偏倚4.试验设计的原则:1)对照2)随机化 3)盲法 4)重复5.信息偏移的种类:一、回忆偏倚二、报告偏倚三、暴露怀疑偏倚四、诊断怀疑偏倚五、测量偏倚6.因果推断的标准:(一)关联的时序性(二)关联的强度(三)关联的可重复性(四)关联的特异性(五)剂量-反应关系(六)生物学合理性(七)关联的一致性(八)实验证据7.病例研究分为:1巢式病例对照研究:是将队列研究与病例研究结合起来形成的一种新的设计思路。
2病例队列研究:又称病例参比式研究,也是一种队列研究与病例对照研究结合的设计形式。
8流行病学三角是:宿主、环境、致病因子。
简答题1. 比较普查与抽样调查的优缺点普查的优点①调查对象为全体目标人群,不存在抽样误差。
②可以同时调查目标人群中多种疾病或健康状况的分布情况③能发现目标人群中的全部病例,在实现“三早”(早期发现,早期诊断,早期治疗)预防的同时,全面地描述疾病的分布与特征,为病因分析研究提供线索普查的缺点①不适用于患病率低且无简便易行诊断手段的疾病②由于工作量大而不易细致,难免存在漏查③调查工作人员涉及面广,掌握调查技术和检查方法的熟练程度不一,对调查项目的理解往往很难统一和标准化,较难保证调查质量④耗费的人力、物力资源一般较大,费用往往较高抽样调查的优点节省时间、人力和物力资源,同时由于调查范围小,调查工作易于做得细致抽样调查的缺点①抽样调查的设计、实施与资料分析均比普查要复杂②资料的重复或遗漏不易被发现③对于变异过大的研究对象或因素和需要普查普治的疾病则不适合用抽样调查④患病率太低的疾病也同样不适合用抽样调查,因为需要很大的样本量,如果抽样比大于75%,则不如进行普查2. 比较现况研究与生态研究的异同点及优、缺点现况研究的优点首先,研究结果有较强的推广意义,以样本估计总体的可信度较高其次,有来自同一群体自然形成的同期对照组,使结果具有可比性最后,一次调查可同时观察多种因素现况研究的缺点首先,收集的信息通常只能反映调查当时个体的疾病与暴露状况,难以确定先因后果的时相关系。
流行病学名词解释流行病学(Epidemiology)是研究疾病及健康有关状态在人群中发生、发展的原因和分布的规律,以及制定预防、控制和消灭这些疾病及促进健康的对策与措施,并评价其效果的科学。
疾病分布(distribution of disease):通过观察疾病在人群中的发生、发展和消退,描述疾病不同时间、不同地区和不同人群中的频率与分布的现象。
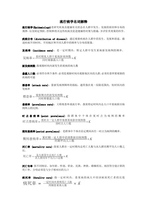
发病率 (incidence rate):是一定时期内,特定人群中发生某病新发病例的频率。
新发病例数:指观察时间内新发生的某病的病人数暴露人口数:必须符合两个条件:必须是观察时间内观察地区内的人群,必须有患所要观察的疾病的可能罹患率 (attack rate):量新发病例频率的指标,通常指在某一局限范围内,短时间内的发病率患病率 (prevalence rate):又称现患率或流行率,指某特定时间内总人口中某病新旧病例所占的比例。
时点患病率(point prevalence):指群体中个体在某时点为病例的概率期间患病率(period prevalence): 是群体中个体在给定期间内任一时点为病例的概率。
死亡率 (mortality rate):指某人群在一定时期内总死亡人数与该人群同期平均人口数之比。
死亡专率按不同特征,如年龄、性别、职业、民族、种族、婚姻状况、病因等分别计算的死亡率。
分母必须是与分子相对应的人口病死率(fatality rate):指一定时间内,患某病的病人中因该病而死亡者的比值存活率(survival rate)散发 (sporadic):指某病发病人数不多,病例间无明显的相互传播关系,或在一定地区的发病率呈历年一般水平。
适用于范围较大的地区。
流行 (epidemic):指某地区某病发病率显著超过历年的散发发病率水平。
大流行 (pandemic):指某疾病的发病蔓延迅速,涉及地域广,人口比例大,在短时间内可以越过省界国界甚至洲界形成世界性流行。
流行病学总结引言流行病学是研究疾病在人群中分布和影响因素的科学。
通过流行病学研究,我们可以了解疾病在不同人群中的分布情况、疾病的风险因素、预防策略等,为疾病的防治提供依据。
本文将对流行病学的概念、研究设计和应用进行总结。
流行病学的概念流行病学是一门研究疾病在人群中分布和影响因素的学科。
它关注研究疾病的发生、分布、发展、控制和预防等方面的问题。
通常,流行病学研究的对象是人群,而不是个体。
通过对人群中疾病的分布情况进行观察和分析,可以揭示出疾病的特点和可能的影响因素。
流行病学的研究设计在流行病学研究中,有几种常见的研究设计,包括横断面研究、病例对照研究、队列研究等。
•横断面研究:横断面研究也称为横断式研究。
它通过对一个特定时间点或时间段内的人群进行调查和观察,了解人群中疾病的分布和其它相关因素。
横断面研究可以提供人群中某一时间点的疾病患病率和因素的分布情况。
•病例对照研究:病例对照研究是一种回顾性研究设计。
它选择已患特定疾病的病例和未患该疾病的对照进行比较,通过比较两组的曝露因素,评估可能的风险因素。
•队列研究:队列研究是一种前瞻性研究设计。
它选择一个没有患病的人群,对其进行生活方式、环境因素等相关因素的观察和调查,然后随访这个人群,观察他们在随访过程中是否患上特定疾病。
通过比较各个因素的暴露情况和疾病的发生情况,评估可能的风险因素。
流行病学的应用流行病学研究对公共卫生的决策和干预措施具有重要的指导意义。
流行病学可以帮助控制和预防疾病的传播,制定健康政策和预防策略。
流行病学研究还可以揭示疾病的分布规律和影响因素。
通过研究疾病的高发区域和高危人群,可以针对性地采取防控措施,减少疾病的发生和传播。
此外,流行病学研究还可以评估干预措施的有效性。
通过观察和比较实施不同干预措施前后的疾病发生情况,可以评估干预措施的效果和疾病防治工作的效果。
结论流行病学是研究疾病在人群中分布和影响因素的科学。
通过流行病学研究,可以了解疾病在不同人群中的分布情况、疾病的风险因素和预防策略。
流行病学一、绪论1.流行病学定义:定义:是研究人群中疾病与健康状况的分布及其影响因素,并研究防制疾病及促进健康的策略和措施的科学。
特征:群体的特征、对比的特征、概率论和数理统计学的特征、社会医学的特征、预防为主的特征、发展的特征。
研究对象(内容):流行病学的研究内容从以传染病为主的研究内容发展,扩大到目前全面的疾病和健康状态,包括疾病、损伤(伤害)和健康三个层次。
3.流行病学的任务⏹研究疾病或健康的人群分布⏹探讨疾病的病因和影响流行的因素⏹疾病自然史的研究⏹疾病的监测⏹疾病控制对策的制定⏹疾病控制效果的评价4.流行病学与其他学科的关系⏹与基础医学的关系:相互促进,协同发展⏹与临床医学的关系:互相帮助,借鉴⏹与统计学的关系:形同姐妹,密不可分⏹与其他非医学学科的关系:密切联系5.疾病监测:是长期地、连续地在一个地区范围内收集并分析疾病及其影响因素的动态,以判断疾病及其影响因素的发展趋势,并评价预防对策的效果或决定是否修改已经制定的预防出对策。
二、疾病的分布1.人群分布⏹年龄:年龄是人群分布中最主要的分组因素,疾病的年龄分布有:横断面分析(一个时间段某人群各年龄段的患病率、发病率等)和出生队列分析(利用出生队列资料将疾病年龄分布和时间分布结合起来描述的方法)。
⏹性别⏹职业⏹民族和种族⏹宗教⏹婚姻与家庭⏹行为生活方式⏹流动人口2.时间分布短期波动:亦称时点流行或暴发,常用于较大数量人群,多数病例发生在疾病的最长和最短潜伏期之间。
季节性:每年在一定季节内呈现发病率升高的现象周期性:疾病发生频率经过一个相当归类的时间间隔,呈规律变动的状况。
疾病周期性流行的主要原因有①传播机制容易实现,人群中易感者积累到足够数量时便能迅速传播;②流行时人群中有大量感染者,感染后产生免疫力,所以一度流行后发病率迅速下降;③主要见于大中城市,其新生儿的积累提供了相当数量的易感者;④流行于散发之间的间隔年限取决于易感者积累的速度和病原体变异的速度。
流行病学:是一门研究人群中疾病与健康的分布状况及其影响因素,并研究防制疾病和促进健康策略和措施的科学。
Incidence:发病率,指一定时期一定范围内人群中某病新发病例数占同期暴露人口数的比例。
生态学研究:是以群体为单位,收集、观察分析群体中某暴露因素与疾病发病率(死亡率)的相关关系,通过比较不同群体暴露与发病率(死亡率)的不同,探索病因线索。
理论流行病学:是通过数学模型研究流行病学。
用数学公式明确、定量地表达病因、宿主与环境所构成的疾病的流行规律,评价流行趋势及措施效果。
计划免疫:通过分析疾病疫情和人群免疫状况,按照免疫原理所规定的免疫程序,对人群进行有计划地免疫接种,提高人体免疫力,从而达到预防控制甚至消灭所针对的疾病的目的。
爆发:指在一个局部地区或集体单位中,短时间内突然有很多相同的病例出现,这些人多有相同的传染源或传播途径,大多数病人常同时出现。
现况研究:是研究特定时点或时期和特定范围内人群中的有关变量(因素)与疾病或健康状况的关系,即是调查这个特定群体中的个体是否患病和是否具有某些变量或特征的情况,从而探索具有不同特征的暴露情况与疾病或健康的关系。
传染源:是指体内有病原体生长、繁殖并且能排出病原体的人和动物。
伤害流行病学:是运用流行病学的原理和方法描述伤害的发生频率及其分布,分析伤害发生的原因及危险因素,提出干预对策与措施,并对措施效果作出评价的一门流行病学分支学科。
Hawthorne effect:霍桑效应,指人们因为成了研究中特别感兴趣和受注意的目标而改变了其行为的一种趋向,与他们接受的干预措施的特异性作用无关。
疾病病因:那些能使人群发病概率升高的因素,就可以认为是病因,其中某个或多个因素不存在时,人群疾病频率就会下降。
传染源:体内有病原体生长、繁殖并且能排出病原体的人和动物。
包括病人、病原携带者和受感染的动物。
爆发:在一个局部地区或集体单位中,短时间内突然有很多相同的病人出现。
这些人多有相同的传染源或传播途径。
《流行病学》名词解释与重点1、流行病学:是研究疾病(包括伤害)和健康状态在人群中的分布及其影响因素,借以制定和评价预防、控制和消灭疾病及促进健康的策略与措施的科学。
2、地方性(endemic):由于自然环境和社会因素的影响,一些疾病包括传染病和非传染病常在一地区呈现发病率增高或只在该地区存在,这种情况称为地方。
3、横断面分析:是指在特定时间内,对某以特定人群中疾病或其他健康特征与相关变量之间的关系的研究。
4、个体调查(case investigation):又称个案调查或病家调查,属于描述性研究,是指对个别发生的病例、病例的家庭及周围环境进行的流行病学调查。
5、描述性研究(descriptive study)是指利用已有的资料或特殊调查的资料,包括实验室检查结果,描述疾病或健康状况的三间分布,为进一步开展分析流行病学研究提供病因或流行因素的线索,即提出假设。
6、现况调查(prevalence survey)是指按照事先设计的要求,在某一特定人群中,应用普查或抽样调查等方法手机特定时间内某种疾病或健康状况及有关变量的资料,以描述该疾病的健康状况和分布及与疾病分布有关的因素。
7、生态学研究(ecological study):是描述性研究中的一种,它以群体为基本单位收集和分析资料,通过描述不同人群中某种因素的暴露情况与某种疾病发生的频率,在群体的水平上研究某种因素与某种疾病之间的关系。
8、普查(census):是指为了解某人群健康状况或某疾病的患病率,在特定时间内对特定范围内(某一地区或者具有某种特征)人群中每一成员所做的调查或检查。
9、抽样调查(sampling survey):是指在特定时间内,特定范围内人群总体中,按照一定的方法抽取一部分有代表性的个体组成样本进行调查分析,以此推论人群总体某种疾病的患率及某些特征的一种调查。
10、发病率(incidence rate):是指在一定时期内,特定人群中某病新病例出现的概率。
流行病学-名词解释————————————————————————————————作者:————————————————————————————————日期:ﻩ流行病学名解1.流行病学:是研究人群中疾病与健康状态的分布及其影响因素,并研究防制疾病及促进健康的策略和措施的科学。
(3个关键词:人群+分布+影响因素)2.疾病分布:是指在不同人群、地区和时间特征上发生的情况,是疾病的群体现象,可通过发病和死亡等频率指标来描述3.率:某时期内某现象实际发生数与可能发生该现象的总数之比,用来说明单位时间内某现象发生的频率或强度。
4.比:亦称相对比,表示两个有关指标的比值,用以说明一个指标是另一个指标的几倍或者百分之几。
相对比=(甲指标/乙指标)*(或*100%)5.构成比:事物内部某一部分观察单位与事物内部各部分观察单位的总数之比,说明事物内部各组成部分所占的比重。
构成比=(某事物内部某一部分的数量{个体数}/某一事物物内部的整体数量{个体数之和} )*100%6.发病率:表示在一定期间内、一定人群中某病新病例出现的频率。
发病率=(一定期间内某人群中某病新病病例数/ 同时期暴露人口数量)* k7.罹患率:测量新发病例频率的指标。
罹患率=(观察期间某病新病例数/ 同期暴露人口数)* k8.患病率:又称“现患率”“流行率”,指某特定时间内一定人群中某病现患病例所占比例。
患病率=(特定时间内某人群中某病新旧病例数/ 同期观察人口数)* k患病率(P)= 发病率(I)*病程(D)9.感染率:指在调查时所检查的样本人群中某病现有感染者人数所占的比例。
感染率=(受检中阳性人数/ 受检人数)*100%10.续发率:易感接触者中发病的人数(续发病例)所有易感接触者总数的百分率。
SAR=(一个潜伏期内易感接触者中发病人数/ 易感接触者总数)*100%小结—疾病频率指标的应用发病率:病因学探讨和防治措施的评价。
罹患率:描述疾病暴发流行。
第一章绪论第一节概论一、流行病学的定义流行病学是研究疾病和健康状态在人群中的分布及其影响因素,以及制订和评价预防、控制和消灭疾病及促进健康的策略与措施的科学。
二、流行病学定义的基本内涵1、它的研究对象是人群,是研究所关注的具有某种特征的人群;2、它不仅研究各种疾病,而且研究健康状态;(3、它的重点是研究疾病和健康状态的分布及其影响因素;4、最重要的是,它的落脚点是为控制和消灭疾病及促进健康提供科学的决策依据。
第二节流行病学的研究方法流行病学研究方法的分类第三节流行病学与临床医学、基础医学的关系}一、流行病学与临床医学的关系临床医学以单个病人为研究对象,以解决单个病人的诊断、治疗为主要任务。
流行病学则从研究疾病或健康在人群中的频率分布人手,研究其分布的原因和有关影响因素以及疾病的原因等,为疾病的防治提供科学依据,因此流行病学可称之为“群体诊断”(mass diagnosis)。
二、流行病学与基础医学的关系流行病学的主要任务之一是探讨病因。
在建立病因假设、设计、调查等过程中都涉及许多基础医学的知识,有时还需要直接应用基础医学的知识。
基础医学研究同流行病学研究互相补充,互相提供线索。
基础医学偏重于直接病因的研究,流行病学研究则侧重于病因线索的探讨。
第四节流行病学的用途流行病学的用途1、研究人群健康、疾病消长以及疾病特征变化的规律(2、对社区和人群健康做出诊断3、用于卫生决策和评价4、完整揭示疾病自然史5、利用流行病学方法探讨原因不明疾病的病因6、疾病预防7、疾病诊断、治疗与预防方法或措施的效果评价第五节流行病学研究的重要观点/流行病学研究的重要观点1、群体观点流行病学是从宏观的角度认识疾病和健康状态,研究疾病的发生及动态分布。
从群体角度宏观观察事物的动态变化,是流行病学区别于其他医学学科最显著的特点之一。
群体和分布是流行病学中两个最基本的概念。
2、社会医学和生态学的观点流行病学认为,人类的健康和疾病与环境因素有着密不可分的关系。