边坡支护工程量计算.doc
- 格式:doc
- 大小:23.00 KB
- 文档页数:2
土建工程工程量计算规则公式汇总-边坡防护引言土建工程工程量计算是土建工程中的一个重要流程,通常用于用于确认项目的工程量、材料的用量和工程费用的核算。
本文将汇总土建工程中常见的边坡防护计算公式,供读者作参考之用。
边坡防护边坡防护是土建工程中的重要环节,其目的是保护边坡因过度倾斜导致的失稳或崩塌。
边坡防护的设计和建造需要考虑许多因素,如边坡的类型、土地的性质,预算和安全等等。
砖石重力挡墙砖石重力挡墙的设计和建造需要考虑挡墙的高度、宽度、砖块或石块的尺寸和质量。
挡墙的安装需要在挡墙的前后设置重力垫层,以确保挡墙的稳定性。
挡墙的设计应满足下列公式:挡墙承受力=(挡墙上方土壤的重力+挡墙自身的重力)×3/4挡墙的长度应该满足下列公式:挡墙长度=挡墙高度×1.5塑料格栅加筋土工墙塑料格栅加筋土工墙是一种广泛用于边坡防护的土工产品,它的设计和建造需要考虑悬挂框架、锚固系统、泡沫填充等因素。
塑料格栅加筋土工墙的设计应满足下列公式:土工墙的临界高度=(栅格框架的长度-2×框架的厚度)/(栅格框架的长度+2×框架的厚度)×0.55×土体的强度石笼墙石笼墙是一种仅由编织石笼组成的结构,可以有效地用于边坡防护。
对于不同的场景,石笼墙可以使用不同尺寸的石笼进行组装和设计。
石笼墙的设计应满足下列公式:石笼墙的稳定性=(石笼几何形状的平均值+石笼的质量+土壤重力)/压缩强度系数模具砖镶砌土工墙模具砖镶砌土工墙是一种高性能的边坡防护结构设计,可以用于不同类型的边坡防护场景,例如峭壁、斜坡和陡峭山.s模具砖镶砌土工墙的公式设计如下:土工墙的厚度=总宽度-砖块厚度-填空缝隙边坡防护在土建工程中占有重要的地位,设计和建造需要考虑到许多因素,例如土体性质、工程需求和预算等。
本文了一些常见的边坡防护设计公式供参考,是在土建工程工程量计算中很有价值的。
边坡支护工程量清单及单价1. 工程背景边坡支护工程是在山区和高地等地势复杂的地区进行公路、铁路、水利、城建等项目建设时不可避免的工程。
为确保边坡的稳定性和安全性,需要进行边坡支护工程。
边坡支护工程量清单及单价是指在边坡支护工程设计、施工和验收过程中,对所需人工、材料和设备等进行分析和计算,确认工程量及其对应的单价,从而确定工程的成本和投资。
2. 工程量清单的编制原则边坡支护工程量清单的编制需要遵循以下原则:(1)准确性:工程量清单应准确反映实际工程需求;(2)完整性:工程量清单应包含边坡支护工程的各项任务和所需物资;(3)规范性:工程量清单应符合相关工程建设标准和规范;(4)可衡量性:工程量清单应便于进行工程量计算和成本控制;(5)可比性:工程量清单应便于与其他项目进行比较和评估。
3. 工程量清单内容边坡支护工程量清单包括以下内容:(1)土方工程量:包括边坡开挖、回填等土方作业的工程量;(2)石方工程量:包括边坡护坡石、填筑石等石方材料的工程量;(3)钢筋混凝土工程量:包括边坡钢筋、混凝土等工程量;(4)支护材料工程量:包括边坡锚杆、钢板桩、喷锚材料等工程量;(5)机械设备工程量:包括边坡开挖机、起重机、压路机等设备的工程量;(6)人工工程量:包括边坡施工作业的人工工程量;(7)其他工程量:包括边坡检测、监理等其他辅助工程量。
4. 单价的确定边坡支护工程的单价是指单位工程量的费用,它是根据实际情况和市场价格确定的。
单价的确定需要考虑以下几个因素:(1)人工成本:包括工人的工资和福利待遇等;(2)材料成本:包括边坡支护材料的采购和运输等费用;(3)设备使用成本:包括机械设备的购置、维护和运营等费用;(4)管理费用:包括工程管理和施工监理等费用;(5)风险和利润:包括风险控制和合理利润的考虑。
5. 工程量清单及单价的编制流程(1)确定工程范围和实施方案;(2)根据设计图纸和实施方案,编制初步清单;(3)根据实际情况调整和细化清单;(4)调查市场价格,确定单价;(5)编制最终清单和单价表;(6)根据清单和单价计算工程造价,并进行成本控制。
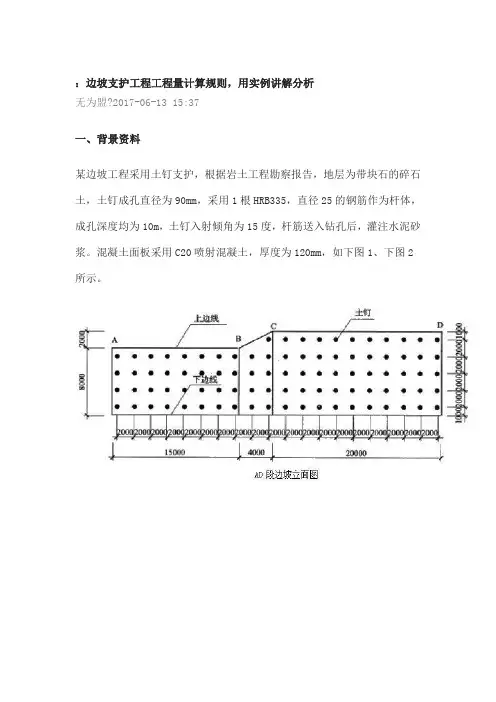
:边坡支护工程工程量计算规则,用实例讲解分析无为盟?2017-06-13 15:37一、背景资料某边坡工程采用土钉支护,根据岩土工程勘察报告,地层为带块石的碎石土,土钉成孔直径为90mm,采用1根HRB335,直径25的钢筋作为杆体,成孔深度均为10m,土钉入射倾角为15度,杆筋送入钻孔后,灌注水泥砂浆。
混凝土面板采用C20喷射混凝土,厚度为120mm,如下图1、下图2所示。
二、问题试列出该边坡分部分项工程量清单(不考虑挂网及锚杆、喷射平台等内容)。
三、分析解答根据《房屋建筑与装饰工程工程量计算规范》GB50854-2013附录B地基处理与边坡支护工程的工程量计算规则计算。
(一)土钉工程量工程量计算规则:以米计量,按设计图示尺寸以钻孔深度计算;(1)AB段Hl=8×4×10=320m(2)BC段H2=(4+5)×10=90m(3)CD段H3=10×5×10=500mH=Hl+H2+H3=320+90+500=910m工程量计算规则:以根计量,按设计图示数量计算。
(1)AB段Nl=8×4=32根(2)BC段N2=4+5=9根(3)CD段N3=10×5=50根N=Nl+N2+N3=32+9+50=91根(二)喷射混凝土工程量工程量计算规则:按设计图示尺寸以面积计算。
(1)AB段S1=8÷sin(π/3)×15=(2)BC段S2=(10+8)÷2÷sin(π/3)×4=(3)CD段S3=10÷sin(π/3)×20=S=Sl+S2+S3=++=本文内容纯属个人观点,仅供参考。
边坡稳定性计算方法与支护实例研究摘要:边坡工程的稳定性直接关系到人民群众的生命财产安全,因此,对边坡稳定性进行计算与分析十分必要。
本文结合某水库边坡实例,对该边坡的稳定性采用不同方法进行了计算,结果表明该边坡是不稳定边坡,并通过对比分析,选择了最优支护方案进行加固。
关键词:边坡;稳定性;计算The study on calculation method of slope stability and supporting examplesFANG Zhi-hua(Nuclear Industry Geological Survey Institute of Guangdong Province Guangdong Guangzhou 510000)Abstract: the slope stability is directly related to the safety of people's life and property, therefore, it is necessary for the calculation and analysis of slope stability. This paper take a reservoir side slope as an example and the stability of the slope is calculated by different methods, the results show that the slope is unstable, and through comparative analysis the optimal supporting scheme for reinforcement was choosedKeywords: slope; stability; calculation0 引言随着我国国民经济的快速发展,我国工程建设日益增加,边坡工程的数量也越来越多。
边坡支护方案工程量清单一、前言随着城市化进程不断加快,道路建设、房地产开发等工程项目日益增多,边坡支护作为一项重要的土木工程技术,也得到了广泛的应用。
边坡支护工程既能够保障道路、房屋等建筑物的安全,又能够保护周边的生态环境,因此备受关注。
本文将针对边坡支护工程的施工工程量进行详细分析和讨论,以期为相关施工人员提供参考。
二、边坡支护工程量清单1. 钢筋混凝土边坡支护(1)高强度螺栓及配件:根据设计要求使用相应规格和数量的高强度螺栓及配件进行边坡支护。
(2)钢筋混凝土结构:根据设计图纸和规范要求进行混凝土配筋、浇筑和抹灰。
(3)滑坡预防栏杆:根据设计要求安装相应规格的滑坡预防栏杆,包括固定底脚的材料和数量,以及栏杆的长度和数量。
(4)排水设施:包括排水管道、散水管、管道接头、检查井等排水设施的为配材料和数量。
(5)其他:根据实际情况和设计要求,可能需要使用其他辅助材料和配件,如护坡网、土工布、排水网等。
2. 桩式边坡支护(1)预制桩:根据设计要求预制相应规格和数量的桩体。
(2)锚杆:根据设计要求使用相应规格和数量的锚杆进行边坡支护。
(3)钢筋混凝土梁柱:根据设计要求进行混凝土配筋、浇筑和抹灰。
(4)滑坡预防栏杆:根据设计要求安装相应规格的滑坡预防栏杆。
(5)排水设施:包括排水管道、散水管、管道接头、检查井等排水设施的配材料和数量。
(6)其他:根据实际情况和设计要求,可能需要使用其他辅助材料和配件。
3. 土石坡面支护(1)石块:根据设计要求采购相应规格和数量的石块。
(2)护坡网:根据设计要求选用相应规格和数量的护坡网。
(3)土工布:根据设计要求选用相应规格和数量的土工布。
(4)排水设施:包括排水管道、散水管、管道接头、检查井等排水设施的配材料和数量。
(5)其他:根据实际情况和设计要求,可能需要使用其他辅助材料和配件。
4. 新型边坡支护技术(1)喷射混凝土:根据设计要求使用喷射混凝土进行边坡支护。
(2)岩土钉:根据设计要求使用岩土钉进行边坡支护。
地基处理、边坡支护工程计算一、地基处理、边坡支护工程基础知识地基处理一般是指用于改善支承建筑物的地基(土或岩石)的承载能力或抗渗能力所采取的工程技术措施,主要分为基础工程措施和岩土加固措施。
基坑与边坡支护就是为保证地下结构施工及基坑周边环境的安全,对基坑侧壁及周边环境采用的支挡、加固与保护措施。
按施工方法和使用机具的不同,《重庆市建筑工程计价定额》(CQJZZSDE—2018)将地基处理、边坡支护工程分为强夯地基处理、支挡土板、锚杆(索)三个部分。
二、一般说明1)地基强夯①地基强夯是指在天然地基上或在填土地基上进行作业。
本定额子目不包括强夯前的试夯工作费用,如设计要求试夯,另行计算。
②地基强夯需要用外来土(石)填坑,另按相应定额子目执行。
③“每一遍夯击次数”指夯击机械。
在一个点位上不移位连续夯击的次数。
当要求夯击面积范围内的所有点位夯击完成后,即完成一遍夯击;如需要再次夯击,则应再次根据一遍的夯击次数套用相应子目。
④本节地基强夯项目按专用强夯机械编制,如采用其他非专用机械进行强夯,则应换为非专用机械,但机械消耗量不做调整。
⑤强夯工程量应区分不同夯击能量和夯点密度,按设计图示夯击范围及夯击遍数分别计算。
2)支挡土板①支挡土板定额子目是按密撑和疏撑钢支撑综合编制的,实际间距及支撑材质不同时,不作调整。
②支挡土板定额子目是按槽、坑两侧同时支撑挡土板编制,如一侧支挡土板时,相应定额子目人工乘以系数1.33。
3)锚杆(索)①钻孔锚杆孔径按照150 mm 内编制的,孔径大于150 mm 时执行市政定额相应子目。
②钻孔锚杆(索)的单位工程量小于500 m 时,其相应定额子目人工、机械乘以系数1.1。
③钻孔锚杆(索)单孔深度大于20 m 时,其相应定额子目人工、机械乘以系数1.2;深度大于30 m 时,其相应定额子目人工、机械乘以系数1.3。
④钻孔锚杆(索)、喷射混凝土、水泥砂浆项目如需搭设脚手架,按单项脚手架相应定额子目乘以系数1.4。
边坡支护方案尾水出口边坡主要有尾水洞出口洞脸边坡和尾水渠岸边边坡,洞脸边坡最大开挖高度152m,为正交坡,坡面高程260m以上为强风化,单级坡比1:1~1:1.25,属公路边坡,已开挖完成。
高程260m以下为弱风化或微风化,开挖坡比1:0.3~1:0.5,部分坡段为垂直坡。
根据地质报告,出口开挖边坡有断层通过,设计支护措施包括喷锚、预应力锚索等,为保证开挖边坡的稳定,开挖边坡的支护在分层开挖过程中逐层进行,上层的支护应保证下一层的开挖安全顺利进行。
根据现场情况,岩石好的部位支护可滞后一个开挖台阶,岩石差的部位应及时支护。
一、尾水出口明挖支护类型(1)锚杆;(2)挂网、喷混凝土;(3)预应力锚索。
二、支护工程量尾水出口明挖支护工程量见表1。
尾水出口明挖支护工程量表三、锚杆、锚喷施工1、施工工艺流程2、施工方法2.1 准备工作准备工作包括平台搭设、施工水电、孔位放样等。
(1)平台搭设平台搭设主要考虑钻机的重量、钻机移动、下锚杆等。
坡面采用φ48排架管搭设,平台面局部铺设5cm厚木板,用8#铁丝固定,对5m以上长度的锚杆孔位两侧的平台长度为2m,平台宽度4m;5m以下锚杆在满足施工安全的前提下,搭设简易施工排架进行钻孔。
(2)施工用水、用电、用风锚杆和锚喷分布在不同高程、不同部位,部分设备施工完毕必须转移。
所以,就近使用开挖时的水、电、风,风量不足时另配置移动空压机。
(3)孔位放样孔位放样根据设计图用经纬仪和钢尺进行孔位放样,用油漆标识桩号、孔号等。
2.2 钻孔(1)开孔偏差小于10cm,有效孔深的超深小于20cm,端头锚固孔的孔斜率小于孔深的2%。
(2)对8m~12 m深度的锚杆孔采用MGJ—50锚杆钻机进行钻孔;对5m以下深度的锚杆孔,采用风钻和电钻进行钻孔。
(3)如遇地质条件较差,对抗滑、抗倾覆稳定极其不利,此时采用自钻式锚杆,连续钻进,不起钻直到设计孔深,钻孔结束,钻杆留在孔内,利用钻杆冲洗钻孔,然后进行灌浆。
边坡支护工程量清单及单价
引言:
边坡支护工程旨在保护边坡的稳定性,预防滑坡、坡体变形等灾害事件的发生。
边坡支护工程包括边坡表层处理、土方开挖、边坡加固、边坡喷砼、护坡网安装等工作。
为了更好地进行工程预算和管理,本文将详细列举边坡支护工程量清单及单价,供相关项目部门参考使用。
一、边坡表层处理:
1. 清理边坡表层垃圾和杂草:
工程量:按面积计算,单位:㎡
单价:X元/㎡
2. 割草和翻土:
工程量:按面积计算,单位:㎡
单价:Y元/㎡
3. 铺设防草布:
工程量:按面积计算,单位:㎡单价:Z元/㎡
二、土方开挖:
1. 边坡土方开挖:
工程量:按体积计算,单位:m³单价:A元/m³
2. 边坡土方回填:
工程量:按体积计算,单位:m³单价:B元/m³
三、边坡加固:
1. 土工格栅加固:
工程量:按长度计算,单位:m 单价:C元/m
2. 钢筋混凝土加固:。
二、地基处理与边坡支护工程
地基处理与边坡支护工程包括地基处理、基坑与边坡支护。
分项工程中所涉及的项目特征“地层情况”可注明由投标人根据岩土工程勘察报告自行决定报价项目特征中的“桩长”应包括桩尖,空桩长度=孔深-桩长,孔深为自然地面至设计桩底的深度。
(一)地基处理
例题:以下可以用“m”计量的是()
A.注浆地基
B.水泥粉煤灰碎石桩
C.地基的振冲密实
D.强夯地基
E.褥垫层
答案:AB
(二)基坑与边坡支护
项目计算规则单位细则
1.地下连续墙设计图示墙中
心线长乘以厚
度乘以槽深以
体积计算
m3 地下连续墙和喷射混凝土(砂浆)的钢筋网、咬合
灌注桩的钢筋笼及钢筋混凝土支撑的钢筋制作、安
装,混凝土挡土墙按混凝土及钢筋混凝土工程中相
关项目列项
2.咬合灌注桩m/根按设计图示尺寸以桩长计算;或按设计图示数量计
算
3.圆木桩、预制钢筋混凝土板桩m/根按设计图示尺寸以桩长(包括桩尖)计算;或按设计图示数量计算
4.型钢桩t/根按设计图示尺寸以质量计算;或按设计图示数量计
算
【2011】53.根据《建筑工程工程量清单计价规范》,地下连续墙的工程量应()A按设计图示槽横断面面积乘以槽深以体积计算
B按设计图示尺寸以支护面积计算
C按设计图示以墙中心线长度计算
D按设计图示中心线长乘以厚度乘以槽深以体积计算
答案:D。
边坡支护工程量计算
说到边坡支护工程量计算,现阶段,我国建筑企业人员如何进行边坡支护工程量计算?基本情况怎么样?以下是中国下面梳理边坡支护工程量计算相关内容,基本情况如下:
小编通过建筑行业百科网站下面建筑知识专栏进行查询,现阶段,建筑企业边坡支护工程量计算基本情况如下:
首先我们先了解边坡支护工程量怎么计算?
首先要地质专业人员对挖方区域内的地质情况进行勘察,需要的地质参数主要有:
1、空隙比、粘聚力、摩擦角、各类型地质对应的永久性安全坡率
2、在有参数的情况下根据既定边坡坡率进行边坡的稳定性验算,如不稳定需加挡土墙的还要进行挡墙的抗倾覆验算,并同时对墙底承载力进行复核
3、绘制施工图首先要建立自己所需标注样式及图层,做施工图应有细部详图文字说明应有施工注意事项
4、施工方案主要包括工程简介、主要工程项目及工程量、风水电系统的布置方式、各项工程施工技术措施、投入的设备表、人力表
5、应急预案个人觉得应含施工安全保证措施、文明施工保证措施、环保施工保证措施
边坡支护工程量计算公式:
(上底+下底)*高/2.
喷锚护壁、土钉支护。