浅析混凝土路面的承载力
- 格式:doc
- 大小:27.00 KB
- 文档页数:1
混凝土路基承载力标准一、前言混凝土路基承载力标准是指在设计、施工和验收过程中,对混凝土路基承载力的要求和评定标准。
混凝土路基是公路工程中不可或缺的基础设施,其承载力的标准对于保证公路工程的安全、稳定和可持续发展具有重要的作用。
本文将会从混凝土路基的定义、承载力评定方法、承载力标准等多个方面进行详细阐述。
二、混凝土路基的定义混凝土路基是指由水泥、砂、石和水等材料混合而成的路基,其具有较高的强度和稳定性,能够承受车辆行驶和荷载作用,分为水泥土路基和水泥混凝土路基两种。
三、混凝土路基承载力评定方法1. 静态荷载试验法静态荷载试验法是一种比较常用的混凝土路基承载力评定方法,其原理是通过施加不同大小的荷载,来测定混凝土路基的变形和破坏状态,以此评定其承载力。
静载荷试验法适用于新建路基或重建路基,且荷载作用与实际使用条件相近。
2. 动态荷载试验法动态荷载试验法是通过在混凝土路基上施加冲击荷载,测定其振动频率和阻尼特性,以此评定其承载力。
动态荷载试验法适用于现场施工情况下的路基承载力评定,具有操作简便、测试速度快等优点。
3. 数值模拟法数值模拟法是利用有限元方法或其他数学模型,模拟混凝土路基在荷载作用下的受力变形情况,以此评定其承载力。
数值模拟法适用于复杂的路基结构和荷载情况,并可对路基结构进行优化设计。
四、混凝土路基承载力标准1. 承载力等级混凝土路基承载力等级是对混凝土路基承载能力的分级标准,一般分为6个等级。
其中,Ⅰ级为最强,Ⅵ级为最弱。
承载力等级的确定要根据路基设计荷载、路基类型、路面类型等因素进行综合考虑。
2. 承载力指标混凝土路基承载力指标包括塑性变形、应力水平、变形率等多个方面。
其中,塑性变形是评定混凝土路基承载力的重要指标,其数值应控制在一定范围内,一般不超过10mm/kN。
应力水平是指混凝土路基所承受的最大应力值,其值应根据路基类型、荷载类型等因素进行适当控制。
变形率是指混凝土路基在荷载作用下的变形速率,其数值应控制在一定范围内,一般不超过1‰。
混凝土基础承载力计算 Company Document number:WUUT-WUUY-WBBGB-BWYTT-1982GT浅析混凝土路面的承载力水泥混凝土(素混凝土)路面是山东地区加油站选用的主要硬化地面形式之一,由于公司部分加油站临近煤矿区或物流区,且车辆超载运输现象也较为普遍和严重,因此很多路面在使用初期就发生了严重的结构损坏,路面的使用寿命大大缩短,严重影响了加油站的经营销售、通行能力、行车安全和投资效益。
因此,为解决大载重车辆地区的混凝土地面易破损问题,需要在施工开展前分析此地段的极限车辆荷载与混凝土地面的设计方法。
本文主要从混凝土地面承载力的主要影响因素入手,重点分析各因素对地面造成破坏的原因并根据破坏原因进行简单的数据测算,最后针对各破坏因素的极限值进行承载力比对,确定固定厚度的混凝土路面的极限承载力。
目的是简单清晰的确定混凝土的竖向承载力与混凝土厚度的比例关系。
混凝土地面承载力主要有四个影响因素,分别为:基础承载力,混凝土标号,混凝土厚度,及设计形式。
基础承载力(计算目标值):由于重点分析混凝土路面的承载力情况,且设计院设计的三元结构(15CM黄土垫层、15CM砂石垫层)一般情况下符合基础要求,因此计算中的基础一律按无限宽(刚性)基础进行考虑(根据厚度进行求解)。
混凝土标号:混凝土中的标号与刚度是成正比的即标号越大,混凝土的刚度越大,因此路面选择过低标号的混凝土会导致整体路面的网裂,而选择过高标号的混凝土会导致整体路面的刚度过大,呈现脆性即易整体开裂,因此标号的正确选择也是混凝土路面能否长期保持良好情况的重要因素,所以本文中的混凝土标号一律选用设计院设计的C30标号。
混凝土厚度(一般为18CM-30CM):根据公式分别代入25CM、28CM、30CM。
以25CM厚的C30混凝土为例,C30轴心抗压是=mm2=×1000000N/m2,相当于×100000千克(五个零,除以10,重力加速度),也就是×100吨,2010吨,即2010吨/m2,因为是25CM厚混凝土,所以需要乘以,因此推算每立方米的,25CM厚的C30混凝土的设计抗压能力约为吨/m3。
混凝土路面承载力标准一、前言混凝土路面是道路交通建设中常用的路面类型之一。
为了确保混凝土路面的稳定性和耐久性,必须对其承载力进行评估和标准化。
本文将详细介绍混凝土路面承载力的标准。
二、承载力的定义混凝土路面的承载力是指其能够承受的最大荷载。
承载力的大小与路面的厚度、强度、密度、结构等因素有关。
三、承载力标准的制定依据混凝土路面承载力标准的制定应根据以下因素进行:1. 车辆类型和荷载大小;2. 设计速度和交通量;3. 基层土壤的类型和强度;4. 混凝土路面的厚度、强度、密度等参数;5. 环境因素,如气候、温度、湿度等。
四、承载力标准的分类混凝土路面承载力标准可分为以下几类:1. 设计标准:根据车辆类型和荷载大小、设计速度和交通量等因素,确定混凝土路面的承载力设计标准。
2. 施工标准:针对混凝土路面的厚度、强度、密度等参数,制定施工标准,确保路面质量符合设计要求。
3. 检验标准:对混凝土路面进行周期性检验,确保其承载力符合设计标准。
五、混凝土路面承载力标准的具体要求1. 车辆类型和荷载大小混凝土路面的承载力标准应考虑不同类型车辆的荷载大小。
一般而言,承载力标准应按照货车、客车、轿车等类型分别制定。
2. 设计速度和交通量混凝土路面的承载力标准应考虑设计速度和交通量。
设计速度越高,路面的承载力要求越高;交通量越大,路面的承载力也要相应增加。
3. 基层土壤的类型和强度混凝土路面的承载力标准应考虑基层土壤的类型和强度。
基层土壤的强度越高,路面的承载力也就越高。
4. 混凝土路面的厚度、强度、密度等参数混凝土路面的承载力标准应考虑混凝土路面的厚度、强度、密度等参数。
一般而言,混凝土路面的厚度和强度越大,承载力也就越高;密度越大,路面的耐久性也就越强。
5. 环境因素混凝土路面的承载力标准应考虑环境因素,如气候、温度、湿度等。
不同环境条件下,混凝土路面的承载力要求也会有所不同。
六、结论混凝土路面承载力标准的制定应考虑车辆类型和荷载大小、设计速度和交通量、基层土壤的类型和强度、混凝土路面的厚度、强度、密度等参数以及环境因素等因素。
混凝土路面承载力标准一、前言混凝土路面是公路、街道等城市道路建设中不可缺少的一部分。
混凝土路面的承载力是保证道路安全和持久使用的重要指标。
本文旨在提供混凝土路面承载力标准,以供相关从业人员参考和遵循。
二、基础知识1.混凝土路面承载力定义混凝土路面承载力是指路面在荷载作用下承受荷载的能力。
混凝土路面的承载力是由其材料的强度、路面结构和路面厚度等因素决定的。
2.混凝土路面承载力测试方法混凝土路面承载力测试方法包括静荷载试验和动荷载试验两种方法。
其中,静荷载试验是指在路面上施加静态荷载,测量路面的变形和应力,从而计算出路面的承载力;动荷载试验是指在路面上施加动态荷载,通过路面反弹值和板载法等方法计算出路面的承载力。
3.混凝土路面承载力影响因素混凝土路面的承载力受到多种因素的影响,其中包括混凝土路面材料的强度、路面结构和路面厚度等因素,还包括路面的使用年限、气候条件、车辆类型和荷载等因素。
三、混凝土路面承载力标准1.混凝土路面承载力设计标准混凝土路面的承载力设计标准应遵循以下几个方面:(1)混凝土路面的设计应符合相关国家标准和规范。
(2)混凝土路面的设计应根据路段交通量、车速、车型、气候条件等因素合理选取路面厚度和路面结构。
(3)混凝土路面的设计应考虑路面使用年限和维修周期等因素,保证路面的持久性和安全性。
2.混凝土路面承载力验收标准混凝土路面承载力验收标准应遵循以下几个方面:(1)混凝土路面的承载力应符合相关国家标准和规范的要求。
(2)混凝土路面的承载力验收应根据设计要求进行静荷载试验或动荷载试验。
(3)混凝土路面的承载力应符合设计要求,并达到使用要求。
3.混凝土路面承载力维护标准混凝土路面的承载力维护标准应遵循以下几个方面:(1)混凝土路面的维护应根据路面使用情况进行定期检查和评估。
(2)混凝土路面的维护应及时进行,包括路面修补、更换和防水等措施。
(3)混凝土路面的维护应符合相关国家标准和规范的要求,保证路面的承载力和使用寿命。
水泥混凝土路面状况评价水泥混凝土路面是一种常见的道路铺设材料,其性能的好坏对道路的使用寿命、行车安全和行车舒适性都具有重要影响。
因此,对水泥混凝土路面的状况进行评价具有重要的意义。
本文将从材料性能、结构状况和道路使用状况三个方面对水泥混凝土路面的状况进行评价。
一、材料性能首先考察水泥混凝土路面的材料性能。
水泥混凝土作为一种复杂的材料体系,其性能对道路的使用寿命具有决定性的影响。
1.抗压强度:水泥混凝土的抗压强度是衡量其承载力的重要指标。
通过测量路面上不同位置的混凝土样品的抗压强度,可以评估路面的质量状况。
若抗压强度低于设计要求,则可能存在混凝土质量不达标或路面老化的问题。
2.抗冻性:对于寒冷地区的水泥混凝土路面,其抗冻性能尤为重要。
冬季的低温环境容易引起路面冻融损伤,进而导致路面龟裂、破损,对道路的使用造成严重影响。
因此,评价水泥混凝土路面的抗冻性能,是决定其在寒冷地区使用适应性的重要因素。
3.韧性:水泥混凝土路面的韧性指其抗龟裂和抗疲劳性能。
对于大型车辆频繁行驶的道路,其韧性是重要的评价指标。
往往龟裂和疲劳裂缝是道路龟裂和破损的主要因素,因此通过评价路面在重复荷载作用下的变形能力,可以判断路面的耐久性和抗裂性能。
二、结构状况1.厚度:水泥混凝土路面的厚度直接影响其承载能力和抗裂性能。
通过对路面不同位置的测量,评价路面的厚度是否符合设计要求。
2.坡度和平整度:水泥混凝土路面的坡度和平整度对车辆行驶的平稳性和行车安全性有重要影响。
路面表面的凹凸不平、波浪状或沉陷现象会导致行驶的颠簸或车辆行驶方向的偏离。
因此,通过评价路面的平整度和坡度状况,可以判断路面的使用舒适性和行车安全性。
三、道路使用状况道路使用状况是评价水泥混凝土路面状况的最终目的,通过实际使用情况的观察和统计,可以更准确地评估路面的状况。
1.裂缝情况:水泥混凝土路面在使用过程中可能出现不同类型的裂缝,如龟裂、疲劳裂缝等。
通过对裂缝的密度、宽度和长度进行测量评估,可以判断路面的老化程度和使用寿命。
混凝土路面承载力的标准规范混凝土路面承载力的标准规范1. 引言混凝土路面承载力的标准规范是为了确保道路的安全性和耐久性,以适应各种交通条件和车辆荷载。
这些规范综合考虑了材料的特性、设计参数和施工要求,以确保路面可以承受预期的荷载,并保持其正常使用寿命。
本文将从深度和广度两个维度来探讨混凝土路面承载力的标准规范,帮助读者更全面地了解这一重要概念。
2. 相关概念和定义在深入讨论混凝土路面承载力的标准规范之前,我们首先需要了解一些相关的概念和定义。
混凝土路面承载力是指道路表面能够承受的荷载大小,通常以单位面积上的荷载来表示。
标准规范中还定义了不同类型的荷载,例如静态荷载、动态荷载和轮辐荷载等。
这些定义对于设计和评估混凝土路面的承载能力非常重要。
3. 深度评估基于深度评估标准,我们将从以下几个方面来探讨混凝土路面承载力的标准规范。
3.1 材料参数混凝土的承载能力与其材料参数密切相关。
标准规范要求混凝土材料具有足够的强度和耐久性以承受预期的荷载。
这包括混凝土的抗压强度、抗拉强度、抗冻性、抗碳化性等。
标准规范中对这些参数的要求进行了详细的规定,并提供了相应的试验方法以确保材料性能符合要求。
3.2 设计参数设计参数是指在设计混凝土路面时所考虑的各种因素,例如交通流量、车辆类型和荷载分布等。
标准规范要求根据实际情况确定适当的设计参数,以确保路面能够承受预期的荷载并满足设计寿命要求。
这些参数的选择和计算方法在标准规范中得到了详细的阐述,设计师应按照规范要求进行设计。
3.3 施工要求混凝土路面的承载能力还取决于其施工质量。
标准规范要求施工过程中采取适当的工艺和措施,以确保混凝土的密实性、均匀性和质量稳定性。
这涉及到混凝土的搅拌、运输、浇筑和养护等环节。
标准规范对这些施工要求进行了详细的规定,并提供了相应的检验和验收标准以确保施工质量符合要求。
4. 广度评估基于广度评估标准,我们将从浅入深地探讨混凝土路面承载力的标准规范。
c30混凝土的承载力摘要:I.简介- 介绍C30 混凝土II.C30 混凝土的承载力- 定义C30 混凝土的承载力- 影响C30 混凝土承载力的因素III.C30 混凝土承载力的计算- 计算C30 混凝土承载力的方法- 承载力计算中需要注意的要点IV.C30 混凝土在实际工程中的应用- 实际工程中C30 混凝土承载力的表现- C30 混凝土承载力在工程中的优化V.结论- 总结C30 混凝土承载力的重要性正文:C30 混凝土是一种常见的混凝土等级,具有较高的承载力。
在建筑工程中,C30 混凝土被广泛应用于各种结构件的建造。
本文将介绍C30 混凝土的承载力以及其在实际工程中的应用。
首先,我们需要了解C30 混凝土的承载力是如何定义的。
承载力是指材料在外力作用下能够承受的最大应力。
对于混凝土而言,承载力通常用抗压强度来表示,单位为牛顿/平方毫米(N/mm)。
C30 混凝土的抗压强度为30 N/mm,因此其承载力为30 N/mm。
影响C30 混凝土承载力的因素主要有原材料性质、混凝土配合比、施工工艺和养护条件等。
其中,混凝土配合比对于C30 混凝土承载力的影响尤为关键。
合理的配合比设计能够充分发挥C30 混凝土的承载力,提高工程的安全性。
计算C30 混凝土承载力时,通常采用抗压强度计算公式,即:f_c = f_l / γ_c其中,f_c 为混凝土的抗压强度,f_l 为水泥的抗压强度,γ_c 为混凝土的强度等级系数。
代入C30 混凝土的强度等级系数γ_c=30,可以得到C30 混凝土的抗压强度f_c=30 N/mm。
在实际工程中,C30 混凝土的承载力表现良好,为各种工程结构提供了稳定的支撑。
然而,在工程实践中,我们还需要通过优化混凝土配合比、改进施工工艺等方式,进一步提高C30 混凝土的承载力,确保工程安全。
总之,C30 混凝土具有较高的承载力,对于建筑工程的稳定性和安全性具有重要意义。
浅析混凝土路面的承载力水泥混凝土(素混凝土)路面是山东地区加油站选用的主要硬化地面形式之一,由于公司部分加油站临近煤矿区或物流区,且车辆超载运输现象也较为普遍和严重,因此很多路面在使用初期就发生了严重的结构损坏,路面的使用寿命大大缩短,严重影响了加油站的经营销售、通行能力、行车安全和投资效益。
因此,为解决大载重车辆地区的混凝土地面易破损问题,需要在施工开展前分析此地段的极限车辆荷载与混凝土地面的设计方法。
本文主要从混凝土地面承载力的主要影响因素入手,重点分析各因素对地面造成破坏的原因并根据破坏原因进行简单的数据测算,最后针对各破坏因素的极限值进行承载力比对,确定固定厚度的混凝土路面的极限承载力。
目的是简单清晰的确定混凝土的竖向承载力与混凝土厚度的比例关系。
混凝土地面承载力主要有四个影响因素,分别为:基础承载力,混凝土标号,混凝土厚度,及设计形式。
基础承载力(计算目标值):由于重点分析混凝土路面的承载力情况,且设计院设计的三元结构(15CM黄土垫层、15CM砂石垫层)一般情况下符合基础要求,因此计算中的基础一律按无限宽(刚性)基础进行考虑(根据厚度进行求解)。
混凝土标号:混凝土中的标号与刚度是成正比的即标号越大,混凝土的刚度越大,因此路面选择过低标号的混凝土会导致整体路面的网裂,而选择过高标号的混凝土会导致整体路面的刚度过大,呈现脆性即易整体开裂,因此标号的正确选择也是混凝土路面能否长期保持良好情况的重要因素,所以本文中的混凝土标号一律选用设计院设计的C30标号。
混凝土厚度(一般为18CM-30CM):根据公式分别代入25CM、28CM、30 CM。
以25CM 厚的C30混凝土为例,C30轴心抗压是20.1Mpa=20.1N/mm2=20.1×1000000N/m2,相当于20.1×100000千克(五个零,除以10,重力加速度),也就是20.1×100吨,2010吨,即2010吨/m2,因为是25CM厚混凝土,所以需要乘以0.25,因此推算每立方米的,25CM 厚的C30混凝土的设计抗压能力约为502.5吨/m3。
浅析混凝土路面的承载力水泥混凝土(素混凝土)路面是山东地区加油站选用的主要硬化地面形式之一,由于公司部分加油站临近煤矿区或物流区,且车辆超载运输现象也较为普遍和严重,因此很多路面在使用初期就发生了严重的结构损坏,路面的使用寿命大大缩短,严重影响了加油站的经营销售、通行能力、行车安全和投资效益。
因此,为解决大载重车辆地区的混凝土地面易破损问题,需要在施工开展前分析此地段的极限车辆荷载与混凝土地面的设计方法。
本文主要从混凝土地面承载力的主要影响因素入手,重点分析各因素对地面造成破坏的原因并根据破坏原因进行简单的数据测算,最后针对各破坏因素的极限值进行承载力比对,确定固定厚度的混凝土路面的极限承载力。
目的是简单清晰的确定混凝土的竖向承载力与混凝土厚度的比例关系。
混凝土地面承载力主要有四个影响因素,分别为:基础承载力,混凝土标号,混凝土厚度,及设计形式。
基础承载力(计算目标值):由于重点分析混凝土路面的承载力情况,且设计院设计的三元结构(15CM黄土垫层、15CM砂石垫层)一般情况下符合基础要求,因此计算中的基础一律按无限宽(刚性)基础进行考虑(根据厚度进行求解)。
混凝土标号:混凝土中的标号与刚度是成正比的即标号越大,混凝土的刚度越大,因此路面选择过低标号的混凝土会导致整体路面的网裂,而选择过高标号的混凝土会导致整体路面的刚度过大,呈现脆性即易整体开裂,因此标号的正确选择也是混凝土路面能否长期保持良好情况的重要因素,所以本文中的混凝土标号一律选用设计院设计的C30标号。
混凝土厚度(一般为18CM-30CM):根据公式分别代入25CM、28CM、30 CM。
以25CM厚的C30混凝土为例,C30轴心抗压是20.1Mpa=20.1N/mm2=20.1×1000000N/m2,相当于20.1×100000千克(五个零,除以10,重力加速度),也就是20.1×100吨,2010吨,即2010吨/m2,因为是25CM厚混凝土,所以需要乘以0.25,因此推算每立方米的,25CM厚的C30混凝土的设计抗压能力约为502.5吨/m3。
混凝土路面承载力的测试方法研究一、前言混凝土路面是公路建设中常见的路面类型之一,具有结构合理、耐久性能好、维护成本低等优点。
然而,在设计和施工过程中,混凝土路面的承载力是一个重要的考虑因素。
为了确保路面的安全性能和使用寿命,需要进行承载力测试,以确保路面的承载能力符合设计要求。
本文将从混凝土路面承载力测试的基本原理、测试方法、测试设备和测试数据分析等方面进行详细介绍,以期为混凝土路面承载力测试提供参考。
二、混凝土路面承载力测试的基本原理混凝土路面承载力测试是通过对混凝土路面的荷载试验和变形试验来评估其承载能力。
基本原理是利用荷载仪器加在混凝土路面上,测量荷载大小和荷载下的变形量,通过分析测试数据,计算出混凝土路面的承载能力。
承载力测试的准确性和可靠性取决于测试的荷载的大小、形状和速度等因素。
为了确保测试结果的准确性,需要严格遵守测试规程和标准要求。
三、混凝土路面承载力测试的方法混凝土路面承载力测试主要有以下两种方法:1.静载试验静载试验是通过在混凝土路面上施加静态荷载,测量荷载下的变形量和应力分布,计算出混凝土路面的承载能力。
静载试验分为单轴荷载试验和双轴荷载试验两种。
单轴荷载试验是将荷载垂直于路面施加,双轴荷载试验是将荷载同时施加在路面的两个相邻点上。
2.动载试验动载试验是通过在混凝土路面上施加动态荷载,测量荷载下的变形量和应力分布,计算出混凝土路面的承载能力。
动载试验分为重车试验和振荡试验两种。
重车试验是通过在路面上行驶重载车辆,测量车辆荷载下路面的变形量和应力分布,计算路面的承载能力。
振荡试验是通过在路面上施加振动荷载,测量荷载下的变形量和应力分布,计算路面的承载能力。
四、混凝土路面承载力测试的设备混凝土路面承载力测试需要使用以下设备:1.荷载仪器荷载仪器是用于施加荷载的设备,包括静态荷载仪器和动态荷载仪器。
静态荷载仪器主要有压力板、圆锥压力板、钢球压力板等,动态荷载仪器主要有落锤式冲击器、旋转式冲击器等。
混凝土路基承载力标准一、前言混凝土路基是公路建设中常用的路基类型,其承载力是保证公路安全运营的重要因素之一。
因此,确定混凝土路基承载力标准是公路建设工作的重要任务之一。
本文将从混凝土路基的定义、设计要求、施工要求、检验要求等方面,全面阐述混凝土路基承载力标准的相关内容。
二、混凝土路基的定义混凝土路基是指在地基上铺设混凝土层,作为公路路面的基层。
混凝土路基具有以下特点:1.承载力强:混凝土路基可以承受较大的荷载,保证公路运营的安全性。
2.稳定性好:混凝土路基具有较好的稳定性,不易发生沉降、变形等问题。
3.施工简便:混凝土路基的施工相对简便,可以提高工程进度。
三、混凝土路基设计要求1.荷载要求:混凝土路基的设计应根据所处地理位置、交通流量、荷载类型等因素确定荷载要求。
2.厚度要求:混凝土路基的厚度应根据荷载要求、地基条件等因素确定。
3.材料要求:混凝土路基所用材料应符合国家相关标准,保证混凝土的强度和耐久性。
4.排水要求:混凝土路基应具有良好的排水性能,避免积水造成路面损坏。
5.附着力要求:混凝土路基应具有良好的附着力,保证路面的平整度和稳定性。
四、混凝土路基施工要求1.地基处理:混凝土路基施工前应对地基进行充分处理,保证地基的平整度和承载力。
2.材料配比:混凝土路基所用材料的配比应符合设计要求,保证混凝土的强度和耐久性。
3.浇筑要求:混凝土路基的浇筑应按照设计要求进行,保证混凝土的密实度和均匀性。
4.养护要求:混凝土路基浇筑后应进行充分的养护,保证混凝土的强度和稳定性。
五、混凝土路基检验要求1.强度检验:混凝土路基应进行强度检验,保证混凝土的承载力满足设计要求。
2.平整度检验:混凝土路基应进行平整度检验,保证路面的平整度和稳定性。
3.排水性能检验:混凝土路基应进行排水性能检验,保证路面的排水性能符合设计要求。
4.附着力检验:混凝土路基应进行附着力检验,保证路面的附着力符合设计要求。
六、总结混凝土路基是公路建设中常用的路基类型,其承载力是保证公路安全运营的重要因素之一。
混凝土路基承载力测试标准一、前言混凝土路基承载力是指混凝土路基在受到车辆荷载时所能承受的最大荷载。
混凝土路基承载力测试是混凝土路基设计和施工的重要环节,对于保证道路的安全性和可靠性具有至关重要的作用。
本文将阐述混凝土路基承载力测试的标准,以便为相关人员提供参考和指导。
二、测试方法混凝土路基承载力测试可以采用静载试验、动载试验和无损检测等方法。
1. 静载试验静载试验是指在路面上设置静载试验板,通过施加静力荷载进行测试的方法。
具体操作步骤如下:(1)选取适当的试验板,一般应满足试验荷载的要求。
(2)测定试验板的几何参数和物理性质。
(3)在路面上选取试验点,将试验板放置在试验点上。
(4)施加静力荷载,记录试验板下沉量和荷载值。
(5)根据试验结果计算混凝土路基的承载力。
2. 动载试验动载试验是指在路面上设置动载试验车,通过模拟车辆荷载进行测试的方法。
具体操作步骤如下:(1)选取适当的试验车辆,一般应满足试验荷载的要求。
(2)测定试验车辆的几何参数和物理性质。
(3)在路面上选取试验点,将试验车辆放置在试验点上。
(4)模拟车辆荷载,记录试验车辆通过时的振动响应。
(5)根据试验结果计算混凝土路基的承载力。
3. 无损检测无损检测是指利用非破坏性检测方法对混凝土路基进行测试的方法。
具体操作步骤如下:(1)选取适当的无损检测方法,一般应满足试验精度的要求。
(2)在路面上选取试验点,进行无损检测。
(3)根据检测结果计算混凝土路基的承载力。
三、测试要求混凝土路基承载力测试应符合以下要求:1. 测试前应对试验板、试验车辆、无损检测仪器等进行检查和校准,保证其精度和准确性。
2. 测试过程中应对试验点进行充分的地质勘察和路基性质分析,确保试验点的代表性和可靠性。
3. 测试时应按照试验标准进行操作,遵守试验规程,保证测试结果的可比性和准确性。
4. 测试结果应进行统计分析,得出平均值和标准差等指标,确保测试结果的可靠性和科学性。
混凝土基础承载力计算文件排版存档编号:[UYTR-OUPT28-KBNTL98-UYNN208]浅析混凝土路面的承载力水泥混凝土(素混凝土)路面是山东地区加油站选用的主要硬化地面形式之一,由于公司部分加油站临近煤矿区或物流区,且车辆超载运输现象也较为普遍和严重,因此很多路面在使用初期就发生了严重的结构损坏,路面的使用寿命大大缩短,严重影响了加油站的经营销售、通行能力、行车安全和投资效益。
因此,为解决大载重车辆地区的混凝土地面易破损问题,需要在施工开展前分析此地段的极限车辆荷载与混凝土地面的设计方法。
本文主要从混凝土地面承载力的主要影响因素入手,重点分析各因素对地面造成破坏的原因并根据破坏原因进行简单的数据测算,最后针对各破坏因素的极限值进行承载力比对,确定固定厚度的混凝土路面的极限承载力。
目的是简单清晰的确定混凝土的竖向承载力与混凝土厚度的比例关系。
混凝土地面承载力主要有四个影响因素,分别为:基础承载力,混凝土标号,混凝土厚度,及设计形式。
基础承载力(计算目标值):由于重点分析混凝土路面的承载力情况,且设计院设计的三元结构(15CM黄土垫层、15CM砂石垫层)一般情况下符合基础要求,因此计算中的基础一律按无限宽(刚性)基础进行考虑(根据厚度进行求解)。
混凝土标号:混凝土中的标号与刚度是成正比的即标号越大,混凝土的刚度越大,因此路面选择过低标号的混凝土会导致整体路面的网裂,而选择过高标号的混凝土会导致整体路面的刚度过大,呈现脆性即易整体开裂,因此标号的正确选择也是混凝土路面能否长期保持良好情况的重要因素,所以本文中的混凝土标号一律选用设计院设计的C30标号。
混凝土厚度(一般为18CM-30CM):根据公式分别代入25CM、28CM、30 CM。
以25CM厚的C30混凝土为例,C30轴心抗压是=mm2=×1000000N/m2,相当于×100000千克(五个零,除以10,重力加速度),也就是×100吨,2010吨,即2010吨/m2,因为是25CM厚混凝土,所以需要乘以,因此推算每立方米的,25CM 厚的C30混凝土的设计抗压能力约为吨/m3。
水泥路面水泥路面是公路建设中常见的路面结构材料,具有承载能力强、耐磨耐压等优势。
水泥路面是指以水泥混凝土为基础的道路路面,其构造简单但功能强大,被广泛应用于城市道路、高速公路等领域。
下面将详细介绍水泥路面的特点、施工工艺、维护管理等方面内容。
特点1.承载能力强:水泥路面由水泥混凝土构成,具有优异的承载能力,能够承受车辆和行人交通的重压。
2.耐磨耐压:水泥路面经过专业设计和施工,具有很好的耐磨耐压性能,能够承受长期的交通压力而不易出现损坏。
3.施工简单:水泥路面的施工工艺相对较简单,过程清晰明了,便于监理和管理。
施工工艺水泥路面的施工包括以下主要步骤:1.路基处理:确保路基平整、排水畅通,为后续水泥混凝土路面施工做好准备。
2.基层处理:在路基上铺设一层较薄的砾石或碎石作为基础层,用以增加路面的稳定性。
3.配合比调整:根据设计要求,将水泥、砂、砾石等原材料按一定比例混合制成砼。
4.浇筑铺装:将调制好的砼浇入路面模板内,经过摊铺、压实、整平等工序,形成均匀平滑的路面。
5.养护保养:完成路面施工后,需要进行适当的养护保养工作,保证路面的质量和使用寿命。
维护管理水泥路面的维护管理对延长路面寿命、保证行车安全至关重要。
常见的维护管理措施包括:1.定期巡查:定期对水泥路面进行巡查,及时发现裂缝、坑洼等问题,并做出修补和处理,避免问题扩大影响路面安全性。
2.清洁保养:保持路面清洁,定期清除沙石和杂草,避免积水和污物对路面造成损害。
3.补修加固:发现路面损坏情况,及时采取措施修补,对于破坏严重的路段,可考虑进行加固处理。
4.防水防腐:定期进行路面防水、防腐处理,保护水泥混凝土路面免受雨水、化学腐蚀等侵害。
综上所述,水泥路面作为一种广泛应用于道路建设的优质材料,具有承载能力强、耐磨耐压等特点。
通过合理施工和科学维护管理,可以确保水泥路面的质量和使用寿命,为公共交通和城市发展提供可靠的基础支撑。
混凝土路基土的承载力标准一、前言混凝土路基土的承载力标准是指混凝土路基土在不同条件下的承载能力的规定。
混凝土路基土的承载力标准是公路工程设计、施工和验收的重要依据。
混凝土路基土的承载力标准的制定和执行,对于确保公路工程的质量和安全具有重要意义。
二、混凝土路基土承载力的定义混凝土路基土承载力是指路基土层在荷载作用下的承载能力。
路基土层的承载力是指路基土层在荷载作用下,土层的变形量与荷载之比。
三、混凝土路基土承载力的影响因素混凝土路基土承载力的影响因素主要包括以下几个方面:1.土壤性质:土壤的密度、荷载作用下的应力状态、土壤的水分含量、黏着性等都将影响土壤的承载力。
2.荷载性质:荷载的大小、形状、作用时间、作用速度等都将影响土壤的承载力。
3.地基结构:地基结构的形式、深度、地下水位等都将影响土壤的承载力。
4.环境因素:如温度、湿度、风力等也会影响土壤的承载力。
四、混凝土路基土承载力的分类混凝土路基土承载力可分为静载承载力和动载承载力两种。
1.静载承载力静载承载力是指路基土层在荷载作用下,土层变形较小、荷载作用时间较长时的承载能力。
静载承载力的标准可以参照《公路工程土工试验规程》(JTG E40-2007)的规定。
2.动载承载力动载承载力是指路基土层在荷载作用下,土层变形较大、荷载作用时间较短时的承载能力。
动载承载力的标准可以参照《公路工程路基与路面设计规范》(JTG D30-2004)的规定。
五、混凝土路基土静、动载承载力的计算方法混凝土路基土静、动载承载力的计算方法主要有以下几种:1.荷载试验法:荷载试验法是指通过对路基土层进行荷载试验,测定土层的变形量和荷载之比,计算土层的承载力。
2.地质勘查法:地质勘查法是指通过对路基土层进行地质勘查,分析土层的性质和构造,计算土层的承载力。
3.理论计算法:理论计算法是指通过数学模型,计算路基土层的承载力。
4.经验计算法:经验计算法是指根据历史资料和经验公式,计算路基土层的承载力。
10mm厚c25混凝土路面承载力
C25混凝土的承载力受到多种因素的影响,包括混凝土的质量、厚度、设计、强度等。
然而,根据一般的工程设计经验,
10mm厚的C25混凝土路面通常用于轻负载和低流量的区域,如人行道、居民小区的私人车道等。
对于10mm厚的C25混凝土路面,其承载力主要由其弯曲强
度和抗压强度决定。
根据相关规范和测试,一般认为C25混
凝土的抗压强度约为20-25MPa,而弯曲强度约为2-4MPa。
因此,10mm厚的C25混凝土路面的承载能力应该在轻负载和低流量的情况下能够满足要求。
需要注意的是,C25混凝土的承载力还受到其他因素的影响,
如地基条件、环境湿度和温度等。
因此,在实际设计和施工中,还需根据具体情况进行综合考虑和分析,以确保路面的安全和持久性。
浅析混凝土路面的承载力
水泥混凝土(素混凝土)路面是山东地区加油站选用的主要硬化地面形式之一,由于公司部分加油站临近煤矿区或物流区,且车辆超载运输现象也较为普遍和严重,因此很多路面在使用初期就发生了严重的结构损坏,路面的使用寿命大大缩短,严重影响了加油站的经营销售、通行能力、行车安全和投资效益。
因此,为解决大载重车辆地区的混凝土地面易破损问题,需要在施工开展前分析此地段的极限车辆荷载与混凝土地面的设计方法。
本文主要从混凝土地面承载力的主要影响因素入手,重点分析各因素对地面造成破坏的原因并根据破坏原因进行简单的数据测算,最后针对各破坏因素的极限值进行承载力比对,确定固定厚度的混凝土路面的极限承载力。
目的是简单清晰的确定混凝土的竖向承载力与混凝土厚度的比例关系。
混凝土地面承载力主要有四个影响因素,分别为:基础承载力,混凝土标号,混凝土厚度,及设计形式。
基础承载力(计算目标值):由于重点分析混凝土路面的承载力情况,且设计院设计的三元结构(15CM黄土垫层、15CM砂石垫层)一般情况下符合基础要求,因此计算中的基础一律按无限宽(刚性)基础进行考虑(根据厚度进行求解)。
混凝土标号:混凝土中的标号与刚度是成正比的即标号越大,混凝土的刚度越大,因此路面选择过低标号的混凝土会导致整体路面的网裂,而选择过高标号的混凝土会导致整体路面的刚度过大,呈现脆性即易整体开裂,因此标号的正确选择也是混凝土路面能否长期保持良好情况的重要因素,所以本文中的混凝土标号一律选用设计院设计的C30标号。
混凝土厚度(一般为18CM-30CM):根据公式分别代入25CM、28CM、30 CM。
以25CM厚的C30混凝土为例,C30轴心抗压是20.1Mpa=20.1N/mm2=20.1×1000000N/m2,相当于20. 1×100000千克(五个零,除以10,重力加速度),也就是20.1×100吨,2010吨,即2010
吨/m2,因为是25CM厚混凝土,所以需要乘以0.25,因此推算每立方米的,25CM厚的C30混凝土的设计抗压能力约为502.5吨/m3。
(初略计算,C30,厚25cm,最大只能承受63.245吨)
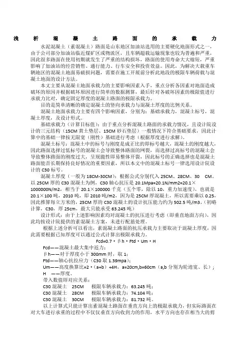
设计形式:由于上述影响因素均对混凝土的抗压进行考虑(即垂直地面方向),因此均按设计院提供的素混凝土方案,未进行配筋处理。
根据上述分析可以看出,素混凝土路面的抗压承载力主要取决于混凝土厚度,因此需要根据已知厚度可以通过公式计算出极限承载力。
Fcd=0.7·βh·Ftd·Um·H
Fcd——混凝土最大集中返力;
βh——对于厚度小于300mm时,取1;
Ftd——轴心抗拉应力(C30取1.39mpa);
Um——高度换算比=2·(a+b)+4H,a=20cm,b=60cm(a,b分别为轮迹宽、长);
H ——厚度。
带入数值即对应关系:
C30混凝土25CM 极限车辆承载力:63.245吨;
C30混凝土28CM 极限车辆承载力:74.104吨;
C30混凝土30CM 极限车辆承载力:81.732吨。
以上计算式只能计算出素混凝土路面在垂直方向上的极限承载力,但实际路面在对大车进行。