机械制图规范[1]
- 格式:ppt
- 大小:2.75 MB
- 文档页数:17
机械制图的基本要求一、图纸幅面绘制机械图样时,优先采用5种规定的图纸基本幅面,分别是:A0、A1、A2、A3、A4。
必要时,也允许选用所规定的加长幅面。
加长幅面的尺寸由基本幅面的短边成整数倍增加后得出。
二、图框格式在图纸上,图框线必须用粗实线画出,其格式分为不留装订边和留有装订边两种,但同一产品的图样只能采用一种格式。
三、标题栏gb/t10609.1-89对标题栏的内容、格式和尺寸作了规定,标题栏的文字方向应为看图方向,标题栏的外框为粗实线,里边是细实线,其右边线和底边线应与图框线重合。
四、比例(gb/t14690-93)比例是图中图形与实物相应要素的线性尺寸之比。
需要按比例绘制图样时,应由规定的系列中选取适当的比例。
为了能从图样上得到实物大小的真实感,应尽量采用原值比例(1:1),当机件过大或过小时,可选用表规定的缩小或放大比例绘制,但尺寸标注时必须注实际尺寸。
一般来说,绘制同一机件的各个视图应采用相同的比例,并在标题栏中填写。
当某个视图需要采用不同比例时,可在视图名称的下方或右侧标注比例。
五、字体(gb/t14691-93)图样中书写的字体必须做到:字体工整、笔画清楚、间隔均匀、排列整齐。
字体的高度(用h表示)的公称尺寸系列为1.8,2.5,3.5,5,7,10,14,20mm。
字体高度代表字体的号数。
1. 汉字汉字应写成长仿宋体,并应采用国家正式公布推行的简化字。
汉字的高度不应小于3.5mm,其字宽一般为字高的2/3。
长仿宋体的书写要领是:横平竖直,注意起落,结构匀称,填满方格. 二数字和字母2. 数字和字母有直体和斜体两种。
一般采用斜体,斜体字字头向右倾斜,与水平线约成75°角。
在同一图样上,只允许选用一种形式的字体。
六、图线(gb/t17450-1998)1. 图线线型及其应用gb/t17450-1998《技术制图图线》中规定了15种基本线型,每种基本线型的变形有四种。
图线的宽度(用d表示)分为粗线、中粗线、细线三种,其比例关系是4:2:1。
注:1.绘制技术图样时,应优先采用基本幅面。
必要时,也允许采用第二选择的加长幅面或第三选择的加长幅面。
2.加长幅面的图框尺寸,按所选用的基本幅面大一号的图框尺寸确定。
例如A2×3的图框尺寸,按A1的图框尺寸确定,即e 为20(或c 为10),而A3×4的图框尺寸,按A2的图框尺寸确定,即e 为10(或c 为10)。
需要装订的图样不需要装订的图样基本幅面加长幅面第一选择第二选择第三选择幅面代号A0A1A2A3A4幅面代号B×L幅面代号B×L幅面代号B×LB×L 841×1189594×84l 420×594297×420210×297A3×3A3×4420×891420×1189A0×2A0×31189×16821189×2523A3×5A3×6420×1486420×1783e 2010A4×3297×630A1×3841l×1783A3×7420×2080c 105A4×4A4×5297×841297×1051A1×4A2×3841×2378594×126l A4×6A4×7297×1261297×1471a 25A2×4A2×5594×1682594×2102A4×8A4×9297×1682297×1892Page 1 of 1第1章 机械制图[1、2、3]基本要求举例必要时可以用细实线在图纸周边内画出分区图幅分区数目按图样的复杂程度确定.但必须取偶数。
机械制图规范机械制图的基本要求一、图纸幅面绘制机械图样时,优先采用5种规定的图纸基本幅面,分别是:A0、A1、A2、A3、A4。
必要时,也允许选用所规定的加长幅面。
加长幅面的尺寸由基本幅面的短边成整数倍增加后得出。
二、图框格式在图纸上,图框线必须用粗实线画出,其格式分为不留装订边和留有装订边两种,但同一产品的图样只能采用一种格式。
三、标题栏gb/t10609.1-89对标题栏的内容、格式和尺寸作了规定,标题栏的文字方向应为看图方向,标题栏的外框为粗实线,里边是细实线,其右边线和底边线应与图框线重合。
四、比例(gb/t14690-93)比例是图中图形与实物相应要素的线性尺寸之比。
需要按比例绘制图样时,应由规定的系列中选取适当的比例。
为了能从图样上得到实物大小的真实感,应尽量采用原值比例(1:1),当机件过大或过小时,可选用表规定的缩小或放大比例绘制,但尺寸标注时必须注实际尺寸。
一般来说,绘制同一机件的各个视图应采用相同的比例,并在标题栏中填写。
当某个视图需要采用不同比例时,可在视图名称的下方或右侧标注比例。
五、字体(gb/t14691-93)图样中书写的字体必须做到:字体工整、笔画清楚、间隔均匀、排列整齐。
字体的高度(用h表示)的公称尺寸系列为1.8,2.5,3.5,5,7,10,14,20mm。
字体高度代表字体的号数。
1. 汉字汉字应写成长仿宋体,并应采用国家正式公布推行的简化字。
汉字的高度不应小于3.5mm,其字宽一般为字高的2/3。
长仿宋体的书写要领是:横平竖直,注意起落,结构匀称,填满方格. 二数字和字母2. 数字和字母有直体和斜体两种。
一般采用斜体,斜体字字头向右倾斜,与水平线约成75?角。
在同一图样上,只允许选用一种形式的字体。
六、图线(gb/t17450-1998)1. 图线线型及其应用gb/t17450-1998《技术制图图线》中规定了15种基本线型,每种基本线型的变形有四种。
图线的宽度(用d表示)分为粗线、中粗线、细线三种,其比例关系是,:2:1。
机械制图要求规范国家标准20211114104801一、图纸幅面和格式1. 图纸幅面:按照国家标准,机械制图图纸幅面分为A0、A1、A2、A3、A4、A5等六种规格,其中A0幅面最大,A5幅面最小。
制图时,应根据实际需要选择合适的图纸幅面。
2. 图纸格式:机械制图图纸应包括栏、绘图栏、比例尺、图纸编号等要素。
栏应包含图名、比例、材料、绘图人、审核人、批准人等信息;绘图栏应包含视图、剖视图、断面图等;比例尺应清晰标示;图纸编号应具有唯一性。
二、线条、符号和标注1. 线条:机械制图中常用的线条包括实线、虚线、点划线、双点划线等。
实线表示可见轮廓线,虚线表示不可见轮廓线,点划线表示中心线,双点划线表示断裂线。
制图时,应根据实际需要选择合适的线条。
2. 符号:机械制图中常用的符号包括尺寸符号、表面粗糙度符号、焊接符号等。
尺寸符号用于标注零件尺寸,表面粗糙度符号用于表示零件表面质量要求,焊接符号用于表示焊接方式。
制图时,应按照国家标准正确使用符号。
三、视图和剖视图1. 视图:机械制图中的视图包括主视图、俯视图、左视图、右视图、仰视图、后视图等。
制图时,应根据零件的结构特点选择合适的视图,以充分展示零件的形状和尺寸。
2. 剖视图:机械制图中的剖视图包括全剖视图、半剖视图、局部剖视图等。
制图时,应根据零件的结构特点选择合适的剖视图,以清晰展示零件的内部结构。
四、图纸绘制要求1. 绘图工具:机械制图应使用专业的绘图工具,如绘图板、绘图笔、绘图墨水等。
绘图时,应保证图纸清晰、整洁。
2. 绘图规范:机械制图应遵循国家标准,如《机械制图通用规范》(GB/T 4458.12002)等。
制图时,应按照规范要求进行绘图。
3. 图纸审核:机械制图完成后,应进行审核。
审核内容包括图纸的完整性、准确性、一致性等。
审核通过后,方可进行后续的制造、加工等环节。
机械制图要求规范国家标准20211114104801五、比例和尺寸标注1. 比例:机械制图中的比例应按照国家标准进行选择,如1:1、2:1、1:2等。
机械制图规范一、制图一般规范1、图纸幅面和格式图纸幅面和格式由国家标准 GB/T 14689—1993《技术制图图纸幅面和格式》规定。
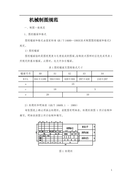
1)图纸幅面图纸幅面指的是图纸宽度与长度组成的图面。
绘制技术图样时应优先采用表1所规定的基本幅面。
必要时,也允许加长幅面。
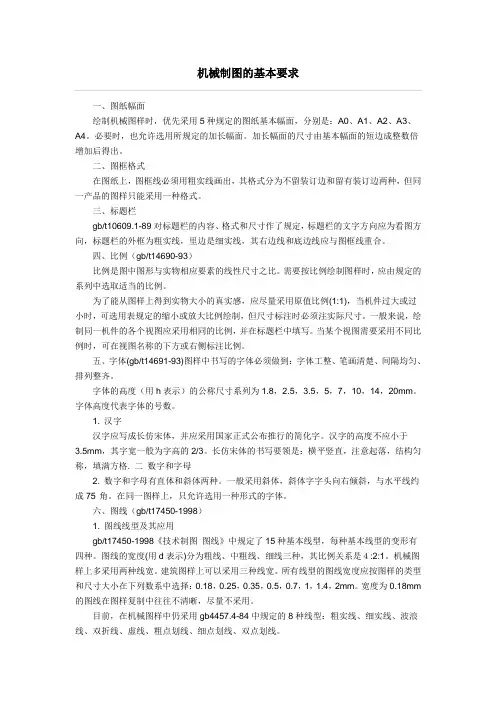
表1图纸幅面及图框格式尺寸2)标题栏和明细表(GB/T 10609.1 – 1989)每张图纸上都必须画出标题栏,装配图有明细表。
标题栏按图1所示绘制和填写,明细表按图2所示绘制和填写。
图1 标题栏图2 明细表2、字体(GB/T 14691—1993)(1)书写字体必须做到:字体工整、笔画清楚、间隔均匀,排列整齐。
(2)字体的号数,即字体高度h,其公称尺寸系列为:1.8,2.5,3.5,5,7,10,14,20mm。
(3)汉字应写成长仿宋体字,并采用国家正式公布推行的简化字。
汉字的高度h不应小于3.5mm,其字宽一般为 h(约0.7h)。
(4)汉字书写的要点在于横平竖直,注意起落,结构均匀,填满方格。
(5)字母和数字分为A型和B型。
A型字体的笔画宽度d为字高(h)的1/14,B型字体笔画宽度为字高的1/10。
在同一图样上只允许选用一种型式的字体。
字母和数字可写成斜体或直体,但全图要统一。
斜体字字头向右倾斜,与水平基准线成75°。
3、图线1)基本线型根据国标GB/T 17450-1998《技术制图图线》,在机械制图中常用的线型有实线、虚线、点画线、双点画线、波浪线、双折线等(见表2)。
表2基本线型及应用2)图线的宽度图线的宽度d应根据图形的大小和复杂程度,在下列数系中选择:0.18,0.25,0.35,0.5,0.7,1,1.4,2mm。
在机械图样上,图线一般只有两种宽度,分别称为粗线和细线,其宽度之比为2:1。
在通常情况下,粗线的宽度采用0.5或0.7 mm,细线的宽度采用0.25或0.35 mm。
在同一图样中,同类图线的宽度应一致。
机械制图1.每个产品或零、部件,应尽可能分别绘制在单张图样上。
如果必须分布在数张图样时,主要视图、明细栏、技术要求,一般应配置在第一张图样上。
(主要针对复杂外壳或者装配图等)2.零(部)件和总装图必须标注净重,以千克为单位时不标注单位。
重量小于10克的零(部)件可以用克做单位,要标注单位g。
3.按比例绘制图样时应由表1规定的系列中选取适当的比例,必要时也允许选取表2中的比例。
4.产品图样只有1张图纸时,可省略填写页码。
当超过一张时,需标明共几页,第几页。
5.装配明细栏表头的高度为14mm,其余每栏的高度为7mm。
6.技术要求规范:(1)条文应编顺序号,仅有一条时,不写顺序号;(2)顺序号后应加标点符号“.”;(3)每一条文最后不加标点符号;(4)技术要求序号中的内容,应按照总装配图、部件图、零件图的“设计要求→工艺加工→检验方法→搬运规定”的顺序来编制。
7.产品图样中的汉字、字母、数字均采用Chinesef_fs。
字符大小的公称尺寸系列为:1.8、2.5、3.5、5、7。
汉字的宽高比一般为0.7,字母、数字的宽高比一般为0.5。
当汉字与字母、数字混合使用时,宽高比应根据汉字进行设定。
8.图样中的箭头设置如下图:9.当零件较小,尺寸无法标注时,可按如下标注:10.标注剖面为正方形结构尺寸时,可在正方形边长尺寸数字前加注符号“□”或“B×B”11. 标注板状零件的厚度时,可在尺寸数字前加注符号“t”12.45°倒角和非45°倒角的标注如下:13. 同一零件相隔的剖面或断面应使用相同的剖面线,相邻零件的剖面线应该用方向不同间距不同的剖面线14. 特定剖面符号分类示例如下图:15. 局部放大图设置如下:16.表面粗糙度:17.钢板、铜板的表面和冲切断裂面一般不必标注表面结构要求符号及等级,如有特殊要求的,要标注表面结构要求符号及等级,然后由工艺员安排相应的加工设备和工序来达到图纸要求,例如:钢板的表面用磨床加工和研磨加工、用精冲工艺提高钢板的冲切断裂面的表面结构要求等级。
机械制图规范郑州市加滋杰交通科技股份有限公司机械制图规范仅供内部使用,严禁外泄)版次:A/0状态:试用发行日期:2013 年11 月归口部门:研发中心硬件研发部目录前言 0主题内容与适用范围 0规范性引用文件 0第一部分图纸规范和标准 (2)1.1 图号的编制 (2)1.1.1 项目图号的编制 (2)1.1.2 设备图号的编制 (2)1.1.3 设备图号的编制说明 (2)第二部分制图的一般规范和标准 (3)2.1 图纸幅面和格式 (3)2.1.1 图纸幅面 (3)2.1.2 标题栏和明细表 (4)2.2 字体要求 (5)2.3 尺寸标注 (7)2.4 焊接符号的尺寸及简化表示法 (10)2.5 图线 (15)2.5.1 基本线型 (15)2.5.2 图线的宽度 (16)2.6 比例 (18)2.7 机械装配图中零、部件序号编排方法 (19)2.8 图纸的折叠装订 (20)2.9 标题栏和明细表的组成和填写 (20)2.9.1 标题栏的组成 (20)2.9.2 标题栏的填写 (20)2.9.3 明细表的说明和一般规范要求 (21)2.9.4 明细表的组成和填写 (21)2.10 剖视图和断面图的画法和要求 (22)第三部分计算机绘图设置(AutoCAD) (25)3.1 图层设置 (25)3.2 字体样式的设置 (26)第四部分公差和一般公差、形位公差及表面粗糙度规范 (26) 4.1 公差的定义 (26)4.2 一般公差要求 (26)4.3 一般公差 (26)4.4 一般公差的选用 (27)4.5 采用一般公差好处 (27)4.6 公差的基本要求 (27)4.7 图样上的公差标注方式 (28)4.8 表面粗糙度代号及标注 (30)第五部分公司图纸设计模板的使用 (32)第六部分图纸的校对 (33)附录一:机械装配通用技术条件 (33)附1.1 一般要求 (33)附1.2 装配连接方式 (33)附录二切削加工件通用技术条件- 重型机械 (36)附2.1 铸件技术条件 (36)附2.2 未注明倒角,倒圆尺寸技术条件 (37)附2.3 未注线性尺寸,倒圆半径,倒角高度及角度的极限偏差技术条件 (37)附2.4 未注形位公差技术条件 (37)附2.5 键槽、螺丝孔与螺栓通孔未注公差技术条件 (37)附2.6 未注表面粗糙度技术条件 (38)附录三焊接件通用技术条件 (38)、八、■前言为进一步规范公司的机械图纸类电子文档的相关设定(如图层、字体、线型、图框分区等),根据《机械制图》等相关国家标准以及公司的实际需要,特制定了本机械制图规范。
郑州市加滋杰交通科技股份有限公司机械制图规范(仅供内部使用,严禁外泄)版次:A/0状态:试用发行日期:2013年11月归口部门:研发中心硬件研发部目录前言 0主题内容与适用范围 0规范性引用文件 0第一部分图纸规范和标准 (2)1.1 图号的编制 (2)1.1.1 项目图号的编制 (2)1.1.2 设备图号的编制 (2)1.1.3 设备图号的编制说明 (2)第二部分制图的一般规范和标准 (2)2.1 图纸幅面和格式 (2)2.1.1 图纸幅面 (2)2.1.2 标题栏和明细表 (3)2.2 字体要求 (3)2.3 尺寸标注 (5)2.4 焊接符号的尺寸及简化表示法 (7)2.5 图线 (10)2.5.1 基本线型 (10)2.5.2 图线的宽度 (11)2.6 比例 (13)2.7 机械装配图中零、部件序号编排方法 (14)2.8 图纸的折叠装订 (14)2.9 标题栏和明细表的组成和填写 (14)2.9.1 标题栏的组成 (14)2.9.2 标题栏的填写 (15)2.9.3 明细表的说明和一般规范要求 (15)2.9.4 明细表的组成和填写 (16)2.10 剖视图和断面图的画法和要求 (16)第三部分计算机绘图设置(AutoCAD) (17)3.1 图层设置 (17)3.2 字体样式的设置 (18)第四部分公差和一般公差、形位公差及表面粗糙度规范 (18)4.1 公差的定义 (18)4.2 一般公差要求 (19)4.3 一般公差 (19)4.4 一般公差的选用 (19)4.5 采用一般公差好处 (19)4.6 公差的基本要求 (20)4.7 图样上的公差标注方式 (21)4.8 表面粗糙度代号及标注 (21)第五部分公司图纸设计模板的使用 (22)第六部分图纸的校对 (23)附录一:机械装配通用技术条件 (23)附1.1 一般要求 (23)附1.2 装配连接方式 (23)附录二切削加工件通用技术条件-重型机械 (26)附2.1 铸件技术条件 (26)附2.2 未注明倒角,倒圆尺寸技术条件 (27)附2.3 未注线性尺寸,倒圆半径,倒角高度及角度的极限偏差技术条件 (27)附2.4 未注形位公差技术条件 (27)附2.5 键槽、螺丝孔与螺栓通孔未注公差技术条件 (28)附2.6 未注表面粗糙度技术条件 (28)附录三焊接件通用技术条件 (28)前言为进一步规范公司的机械图纸类电子文档的相关设定(如图层、字体、线型、图框分区等),根据《机械制图》等相关国家标准以及公司的实际需要,特制定了本机械制图规范。