利乐包检查
- 格式:ppt
- 大小:7.34 MB
- 文档页数:51
酸奶在贮存及销售过程中,特别是在常温下销售及贮存很容易出现胀包,酸奶由于产气菌主要是酵母菌与其它产气杂菌作用而产生气体,使酸奶变质的同时也使酸奶的包装气胀。
原因分析污染酸奶而使酸奶产气的产气菌主要是酵母菌和大肠杆菌,其污染途径主要在以下几方面:(1)、菌种被产气菌污染(主要是酵母菌污染);(2)、生产过程中酸奶被酵母菌和大肠杆菌污染;(3)、酸奶包装材料被酵母菌和大肠杆菌污染。
(4)、包材本身不合格使外界微生物侵入而造成的污染。
(5)杀菌不彻底有产气菌未杀死的污染。
(6)、生产工艺中杀菌机杀菌参数设定不正确而残留产气菌的污染。
(7)在灌装时破坏无菌环境使外界微生物侵入而造成的污染。
控制措施(1)、继代菌种在传代过程中要严格控制环境卫生,确保无菌操作,可用一次性直接干粉菌种来解决继代菌种存在的一些避病;(2)、严格控制生产过程中可能存在的污染点和一些清洗不到的死角。
如设备杀菌、发酵罐、酸奶缓冲罐、进出料管、灌装设备、配料设备等一定要清洗彻底,以后再进行杀菌,杀菌温度一般为90℃以上(设备出口温度)并且保证20—40分钟,杀菌效果的验证可采取涂抹试验来检验杀菌效果,生产环境用空降来检测空气中酵母菌是否超标,若超标可采取二氧化氯喷雾,乳酸薰蒸、空气过滤等措施来解决空气污染,采取空气降落法来检验空气中酵母、霉菌数,一般生产环境空气中酵母、霉菌数为≤50个/平板,另外严格控制人体卫生,进车间前一定要严格消毒,生产过程中经常对工作服、鞋及人手进行涂抹试验,确保人体卫生合格,加强车间环境、设备等方面的消毒、杀菌工作,确保大肠杆菌无论是在工序还是成品中的检验都是未检出的状态;(3)、包材在使用前涂抹方法检测微生物的数量,在生产时可用紫外线杀菌或双氧水灭菌等方法来控制,并且要严格控制好包材贮存的环境质量;(4)、也可采取在酸奶中添加一定量的抑制酶(抑制酵母和霉菌)来解决此问题;(5)、杀菌要彻底,酸奶中不能有颗粒物质存在,若有会影响杀菌的彻底性。
安达伊利乳业有限责任公司1第二章包材和包的检测无菌食品形成过程2包的类型第一节 包 材安达伊利乳业有限责任公司安达伊利乳业有限责任公司3包材数据安达伊利乳业有限责任公司4安达伊利乳业有限责任公司5包材各层的作用Question:请问利乐包装的保鲜原理是什么呢?利乐包装材料由纸板层、聚乙烯和铝箔组成。
对于每一种形式的包装,接触食品的唯一材料都是食品级聚乙烯。
纸板为包装提供坚韧度,塑料起到了防止液体溢漏的作用,铝箔能够阻挡光线和氧气的进入,从而保持了产品的营养和品味。
利乐公司在二十世纪60年代首创了无菌技术,从而永久地改变了液态食品工业。
无菌技术被列为二十世纪最重大的食品科学创新。
与罐装和瓶装之采用的方式不同,利乐无菌加工使液态食品更好地保留了色泽、质地、自然风味和营养价值。
在无需防腐或冷藏的条件下,利乐无菌包装可以保持长达一年的无菌状态。
6安达伊利乳业有限责任公司7纵封(LS)条LDPE-低密聚乙稀Primer-粘合树脂PET―硬质聚乙稀mPE-是mLLDPE与LDPE的混合物mLLDPE-线性低密聚乙稀的金属混合物安达伊利乳业有限责任公司8第二节包的检测包装名词安达伊利乳业有限责任公司9在利乐枕无论是操作岗位还是维修岗位,对产品包的检查是保证产品质量的最后一关,也是最重要的一关,是整个生产过程中对机器运行性能的整体验证的最后一个环节,集中体现了纸路系统、驱动与夹爪单元、无菌系统、灌注系统、电控系统等运行性能有效运行的合理统一,因此对包的检查是利乐枕操作和维修过程的关键点。
在生产过程中检包分为破坏性检包、非破坏性检包包的间隔检测安达伊利乳业有限责任公司101、破坏性检查(等同30分钟后破坏性检查)参见11PP条拼接后破坏性检查2、非破坏性检查(横封评估)非破坏性检查(纵封评估)。
利乐枕包材质量标准1.外观质量1)无污染,无尘埃。
2)印刷图案清晰完整,无明显变行和色差,无残缺和错印。
3)内外表面平整,无空洞,无皱摺,无裂纹,无气泡,铝箔和塑料膜无缺损。
4)压痕线平直,无破裂。
5)以卷筒形式供应的材质其收卷应管芯圆整,表面平滑,端面整齐,无毛边。
2.尺寸和质量偏差两类形式供应材料的尺寸和质量偏差应分别符合表中规定项目尺寸和质量偏差备注宽度偏差1以卷筒形式供应的材料卷筒内径偏差3 0以卷筒形式供应的材料内层塑料膜定量28以两类形式供应的材料尺寸偏差1以半成品形式供应的材料3.印刷图案的尺寸偏差应符合表中的规定项目偏差,1备注套印精度0.8以两类形式供应的材料压痕线与印刷图案套色0.8以两类形式供应的材料分切位置1以卷筒形式供应的材料光标套印间距1以卷筒形式供应的材料4.接头数量和质量以卷筒形式供应的材料为每卷中的接头,每1000米内不多于3个。
接头处要对准、对正图案有明显标记;接头要接牢,在使用过程中不能断开。
相邻接头之间的距离不小于25米。
接头与每卷端头的距离不小于25米。
利乐枕纯牛奶成品质量标准一、感官标准:1、包装外观:1)包装封口严密,成品包装呈枕状。
2)包装上无严重折痕和擦伤及其他缺陷。
3)包装上应无隆起或团块现象。
4)产品外观应洁净卫生。
5)成品装箱后,数量准确,产品摆放整齐有序。
2、牛乳外观:1)色泽:呈均匀一致的乳白色或捎带微黄色。
2)滋气味:具有牛乳固有的滋气味,无异味。
3)组织状态:呈均匀乳液,无沉淀,无凝块,无粘稠现象,允许有少量沉淀。
二、理化指标:1.脂肪% 3.52.全乳固体 12.33.酸度 18.04.PH值 6.4-6.85.蛋白质% 2.96.杂质度 27.净含量利乐枕排包规则规则如下:1.开机排包数量30包;2.换内封条,排包数量10包3.换包材,排包数量10包4.过包材接头,排包数量10包利乐枕包装箱质量标准一、外观:1.纸板表面光滑,无突出纸面杂质,箱壁不许有分层现象,不许翘曲,严重破折、裂口等。
利乐检包改善技巧及注意事项1、打针试验的针头规范及改善1.1针管规格如下图所示:1.2纵封封合的示意简图如下图所示:1.3打针试验操作流程简介及改善打针试验是判断包体纵封封合好坏的最便捷、最有效的方法;1.3.1打针试验操作流程简介将包体剪好,洗净吹干,取来针管吸上渗透液,从包体的两端的气系处注入渗透液,注意针尖不要深入到纸基层和两边封合区,观察渗透液沿气系方向有无向两边扩散的现象,5-10min 后继续观察其向两边有无微渗想象;如下图所示:1.3.2打针试验改善1)在剪包时,在包装两端的纵封区,剪一‘V ’形口,其尖端刚好在气系处,这样在注射渗透液时更便于针尖对准气系注射渗透液,而不刺穿纸基或纵封区两端;如下图所示:2)在注射渗透液时,使针尖穿过吸水纸再对准纵封气系,吸水纸覆盖在针管上,这样可有效避免渗透液向外渗出,污染手及纸基层等引起的误判;如下图所示:1.4打针试验判断纵封封合好坏主要检查是否有侧漏现象,关键点为纵、横封交界处,及上下折横线处。
如下图所示:1.4.1好封合如下图所示:1.4.2不良封合如下图所示:2、渗透试验操作细节改善2.1剪包2.1.1原先剪包方法将包体从中间剪成二等分,将包体剪成两小纸盒状。
如下图所示:2.1.2剪包方法改善将包体从没有纵封的一侧剪开,尽量保证切口平整,从中间剪开,但不完全剪断,保留带纵封的一面不剪,形成两连体的小纸盒,这样可避免不同包体的上下两端的纸盒混淆,便于区分左右爪;上面的剪包方法只适合检查横封区及顶底面得封合与有无破损渗漏现象,为了加大该剪包方法的检查面,还可如下检包,即将包体沿侧面剪开,保留带纵封的一面为底面;(这样通过两种剪包的结合就能更加有效的对包体的渗漏现象检查)如下图所示:带纵封的一面不剪开,使两小纸盒连着;带有纵封的一面保留,另一面剪去2.2点上渗透液2.2.1原有点渗透液方法将包体内表面料液控干、洗净、吹干,点上少许渗透液,液面没过横封区;如下图所示:2.2.2点渗透液方法改善将包体内表面料液控干、洗净、吹干后再用吸水纸对内表面搽拭一遍,然后用吸液管吸取渗透液移至纸盒内,液面要没过两侧的翼角最高点,这样就可将易发生渗漏的地方基本都检查到;如下图所示:2.3检查渗透现象2.3.1原有检查方法点上渗透液后放在充填机二层平台,自然烘干后,将四翼角掰开,从LS重叠处开始将包装最外层印刷层揭开,部分纸基层也连带撕开,然后检查包装的角落、TS及于LS交界处有无渗透液渗漏形成的斑点;如下图所示:2.3.2检查方法的改善点上渗透液后,静臵5-10min,再用吸液管将包装内的渗透液移出,需小心,避免渗透液滴在纸基上,然后带上乳胶手套用吸水纸将包装内表面的残余渗透液搽干,然后脱掉手套,将四翼角掰开,从LS重叠处开始将包装最外层印刷层揭开,部分纸基层也连带撕开,然后检查包装的角落、TS及于LS交界处有无渗透液渗漏形成的斑点;2.4渗透检查封合好坏的判断3、电导试验的误导因素及避免措施3.1电导试验的误导因素1)牛奶类产品脂类含量较高,易在包材表面形成脂质保护膜,相当于绝缘层,阻止电导指针的探测,因此有可能出现有渗漏的情况,但因有脂质保护膜,使得电导指针不变化,继而导致误判;2)在用指针探测时,手拿住包装盒时,不小心连接了内外液面,形成了导路,使得指针发生偏移变化而引起了误判;3)在盛装盐溶液时,包装盒表面未搽干,且在盛装盐溶液时,内表面也易形成水幕,这些都有可能导致连通内外液面从而引起了误判;4)包装内料液纤维被封合在封合区时也是不良封合,但这样的情况一般用电导是检测不出的;5)本身电导仪的故障也可能引起封合的误判;3.2电导试验避免误判的措施1)在剪包前轻微摇包,然后按要求剪包,保证切口平整,将料液控干,洗净,再用吸水纸在内表面来回搽拭,直到内表面干燥;如下图所示:2)盛装盐溶液时不要直接用包装盒到盐溶液中盛,可事先用量筒盛装好盐溶液缓缓悬空倒入包装盒中,盐水槽中的液面不用太高,能达到半边包装盒一半高度即可,这样在包装盒中倒入2/3高度的盐溶液,就可使包装盒立于盐水槽中而不用手扶,还可节约盐溶液的损耗;如下图所示:3)在检测时带上干燥的乳胶手套后再进行探测,指针应悬于盐溶液中,不要接触四壁及底面,手也不用触及包装盒;4)保证电导仪探针的清洁,不要让探针随意搁在硬物或金属上,定期对电导仪进行校正试验,检测前先观察探针的灵敏度;。
包装完整性检测流程一、目的通过对成品包装检查,避免不合格产品的产生,特制定此规定。
二、对象所有XX产品的成品。
三、相关部门及人员1、生产车间。
2、XX值班人员负责监督。
四、规定内容1、TBA/9型灌装机检测流程生产开机、包材拼接、PPP条拼接、过接头、暂停后开机、更换内外膜、生产中每15分钟(取连续2包)日期打印(生产开机、每30分钟检测2包)不正确→停机→检查打印装置→再次检测称重(开机、暂停后开机、每30分钟称取连续2包)不正确→TPOP设定横封粗检(生产开机、包材拼接、PPP条拼接、过接头、暂停后开机、生产中每15分钟检测连续2包)不正确→停机→检查夹爪横封精检(经过横封粗检无问题的样品全部进行横封精检)不正确→停机→调整功率设定(TPOP)→再次检测成型和图案较正(在进行横封粗检的同时抽取1包进行)不正确→调整纸管和微调(TPOP)→再次检测折翼密封(在进行横封粗检的同时抽取1包进行)不正确→停机检查、清理(TPOP)→再次检测折痕线(在进行横封粗检的同时抽取1包进行)不正确→调整纸管和微调( TPOP)→再次检测重叠宽度(在进行横封精检的同时抽取1包进行)不正确→停机→维修人员调整→再次检测内外表面划痕(在进行横封精检的同时抽取1包进行)不正确→停机→维修人员调整→再次检测LS/SA检查(在进行横封精检的同时进行)不正确→停机→维修人员调整→再次检测孔的位置(在进行横封精检的同时进行)不正确→停机调整值(TPOP设定)→再次检测内外膜检查(在进行横封精检的同时进行)不正确→停机调整继续生产备注:1)每次开机及通过破坏性检测,不能确定的情况下,进行专项检测(电导、渗透、打针、溶解)。
2)该检测数量为最少取样量。
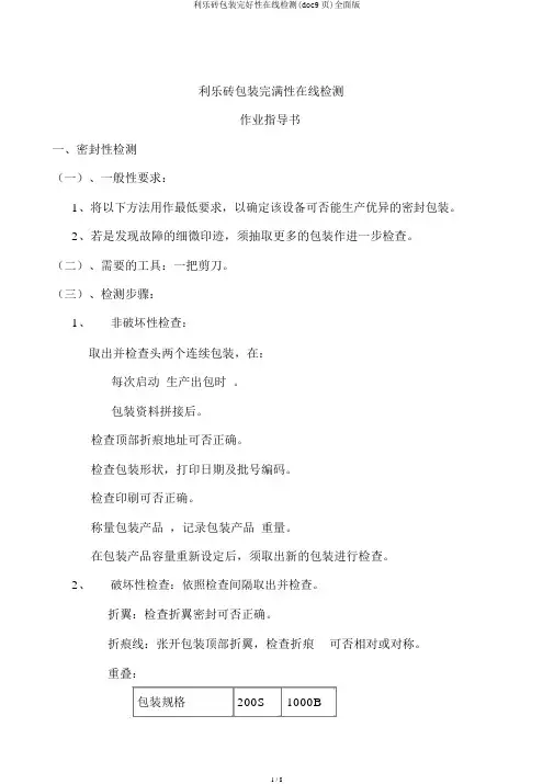
利乐砖包装完满性在线检测作业指导书一、密封性检测(一)、一般性要求:1、将以下方法用作最低要求,以确定该设备可否能生产优异的密封包装。
2、若是发现故障的细微印迹,须抽取更多的包装作进一步检查。
(二)、需要的工具:一把剪刀。
(三)、检测步骤:1、非破坏性检查:取出并检查头两个连续包装,在:每次启动生产出包时。
包装资料拼接后。
检查顶部折痕地址可否正确。
检查包装形状,打印日期及批号编码。
检查印刷可否正确。
称量包装产品,记录包装产品重量。
在包装产品容量重新设定后,须取出新的包装进行检查。
2、破坏性检查:依照检查间隔取出并检查。
折翼:检查折翼密封可否正确。
折痕线:张开包装顶部折翼,检查折痕可否相对或对称。
重叠:包装规格200S1000B重叠宽度( mm)剪开:将包装从两侧剪开并倒空;冲洗并烘(吹)干,检查包装内外有无擦伤或其他可能的弊端。
横向密封:在包装两侧 TS 直角处(约 1 厘米)没有纵封的一面剪开,波折 TS,检查在密封面内有无团块或隆起,以转动方式从一端小心地将 TS 拉开一点,将密封长度拉开约三分之一,从另一端拉开密封,将密封长度拉开约三分之一,将 TS 和 LS 交点即顶部交织处和底部交织处拉开。
LS 地址:检查 LS 带材在包装上的地址可否对称,检查两个包装的 LS带材拼接情况,检查铝箔片上有无气孔,沿包装资料内边剪开 LS 带的中央部分,沿包装外侧拉开包装资料重叠部分,将密封带慢慢拉开 20 毫米( 90°角)。
在折痕处要拉的很慢,停一会儿再拉20 毫米,沿整个边连续拉,将两侧拉开。
如发现有带材分层,切断密封带材,再连续拉。
3、TS 评估:(唯一重要的是产品一侧的密封)。
检查密封处有无隆起或团块:若是有,说明密封出弊端。
拉开密封:在以下情况下,密封才算合格:密封圆满,只有两个内涂层出现剥离。
接头拉开后,密封保持圆满,但铝膜从圆滑金属表面的一侧剥落。
纸板层破裂时,密封保持圆满。
若是密封极差,致使两个塑料层分别后仍不破坏,说明密封出弊端。
百利包产品灌装过程质量控制作业指导书1.目的:规范车间人员的操作。
2.适用范围:生产车间百利灌装工段。
3.具体操作内容:3。
1.操作前准备工作3.1。
1测量双氧水浓度.要求双氧水浓度在34—-—48%之间,并记录于操作工记录中.检查双氧水有杂质或浓度不足需要进行更换。
双氧水使用时间达到120小时需要更换,并要填写双氧水更换记录。
3。
1.2检查横、纵封胶条、加热丝及特氟龙。
3。
1.3检查无菌室内各部件是否清洁正常、无菌室内壁是否清洁.3。
1。
4检查是否需要更换打印日期及包材膜。
3。
1.5把特氟龙穿到产品管上,防止在升温过程中包材膜被灌注管烫坏。
3。
1.6检查水、电、气等是否正常。
3。
1。
7联接升温管路(注意清洗处四个疏水器和产品管处两个疏水器的连接)。
3.2.生产步骤及监测3.2.1生产步骤:3.2.1。
1启动杀菌程序。
3。
2.1。
2喷雾15分。
3。
2.1.3静止10分钟。
3.2.1。
4蒸汽杀菌30分钟(蒸汽压力2.7bar)。
3。
2。
1.5冷却25分钟。
3.2。
1。
6升温过程结束后,拆掉升温管路,拿掉特氟龙,打开纵封开关,拉膜进行调试检查是否正常。
3。
2.1。
7关闭纵封,打开横封切断包材膜,观查横、纵封封和效果。
3。
2.1。
8灌注双氧水至撑膜指上方,保持10分钟以上。
3。
2。
1.9拉出双氧水包并再次检查横、纵封效果。
3。
2。
1.10产品开关打到零位,给杀菌机发信号.3.2。
1.11杀菌机发信号回来。
3。
2.1.12传送带打开,电子秤打开,增大灌注流量,打开横、纵封开关,产品阀打到自动,按住手动按钮,使横、纵封达到适当温度。
3.2.1。
13检查横、纵封电位计数值是否在正常位,打开生产开关.3。
2.1.14称量重量,检查横、纵封封合效果是否良好,日期打印是否正常,包材表面图案是否清晰正确。
3。
2.1.15百利包产品开机必须排包30包/头,接纸的接头要求接头处必须在不灌注的情况下,拉空包将接头拉出后将产品容量加大生产,生产时不允许排包.3。
主题:关于利乐枕(砖)酸包、涨包、苦包原因浅析冷冽 2011-4-24 17:30:38 Click:496 Replies:0关于利乐枕(砖)酸包、胀包、苦包等原因浅析生产乳品的企业都遇到过牛奶胀包、酸包、苦包等质量问题,尤其在夏天,百利包、利乐枕、利乐砖在保质期内经常出现胀包现象,影响企业的生产和销售。
那么为什么会出现胀包酸包等现象呢?主要原因是产品污染了酵母菌,酵母菌在有氧气和适宜温度的条件下,发酵产品中的糖,使糖分解成二氧化碳气体和酒精,其中二氧化碳是引起胀包的主要原因。
酵母菌是如何污染产品呢?一是空气,尤其在夏天,空气中酵母菌非常多,在生产和发酵剂制作过程中极易接触带菌的空气。
二是糖(包括果汁),糖是酵母菌的主要来源,虽然有杀菌工艺,但往往杀菌不彻底,使酵母菌得以存活。
三是包装物料,包装物料因无法杀菌而污染酵母菌。
四是生产人员,因个人卫生和操作不当而污染酵母菌。
如何防止酸包、胀包?虽然可以通过各种手段控制污染源,但由于技术和设备等原因,使牛奶胀包现象很难控制。
2005年以来,我厂做过好几年的利乐枕。
因为利乐枕(砖)是平卷纸经密封、折叠成枕(砖)型包装的。
如果纵封和横封没有封好,会很快发生泄漏的。
就是折角处有极其微小的漏气,在折角时被罐装机的夹爪弄坏的(这是设备问题)。
在折角处出现极其微小的针眼状的小空(如果不注意,肉眼看不到,而且,还不发生泄漏),导致空气进入,微生物开始生长繁殖。
而且,产气后还不涨包,因为和外界相通。
再加上是纯牛奶,极易形成较大的凝块。
牛奶被微生物污染后,会造成变质、变坏。
若污染的微生物在产品中会繁殖并产气,则产品外观鼓胀(即胀包);若污染的微生物在产品中会繁殖但不产气,则产品外观包型完整(即平酸包);若污染的微生物在产品中会分解蛋白质成一些发苦的肽类片断,则产品口味偏苦。
主要原因有:一、原料奶或辅料的影响。
若原料奶或辅料中含有较多的芽孢菌或耐热芽孢菌,则超高温灭菌后,相应的产品中芽孢菌或耐热芽孢菌也会残留的较多,从而使产品的坏包数增加。
利乐包装完整性检测流程包装完整性检测流程一、目的通过对成品包装检查,避免不合格产品的产生,特制定此规定。
二、对象所有XX产品的成品。
三、相关部门及人员1、生产车间。
2、XX值班人员负责监督。
四、规定内容1、TBA/9型灌装机检测流程生产开机、包材拼接、PPP条拼接、过接头、暂停后开机、更换内外膜、生产中每15分钟(取连续2包)日期打印(生产开机、每30分钟检测2包)不正确→停机→检查打印装置→再次检测称重(开机、暂停后开机、每30分钟称取连续2包)不正确→TPOP设定横封粗检(生产开机、包材拼接、PPP条拼接、过接头、暂停后开机、生产中每15分钟检测连续2包)不正确→停机→检查夹爪横封精检(经过横封粗检无问题的样品全部进行横封精检)不正确→停机→调整功率设定(TPOP)→再次检测成型和图案较正(在进行横封粗检的同时抽取1包进行)不正确→调整纸管和微调(TPOP)→再次检测折翼密封(在进行横封粗检的同时抽取1包进行)不正确→停机检查、清理(TPOP)→再次检测折痕线(在进行横封粗检的同时抽取1包进行)不正确→调整纸管和微调( TPOP)→再次检测重叠宽度(在进行横封精检的同时抽取1包进行)不正确→停机→维修人员调整→再次检测内外表面划痕(在进行横封精检的同时抽取1包进行)不正确→停机→维修人员调整→再次检测LS/SA检查(在进行横封精检的同时进行)不正确→停机→维修人员调整→再次检测孔的位置(在进行横封精检的同时进行)不正确→停机调整值(TPOP设定)→再次检测内外膜检查(在进行横封精检的同时进行)不正确→停机调整继续生产备注:1)每次开机及通过破坏性检测,不能确定的情况下,进行专项检测(电导、渗透、打针、溶解)。
2)该检测数量为最少取样量。
定州伊利乳业有限责任公司利乐枕包装密封性检查规定编号:DZYL-JS/2-07 [2.0]1.目的为了防止由于包装密封性而导致产品出现质量问题,特制定本规定。
2.适用范围技术部品保、生产二部利乐枕灌装间。
3.职责3.1操作工负责包装密封性检查并记录;3.2质检员负责包装密封性抽检、监督并且做拔皮试验。
4.检查内容4.1目的性检包:4.1.1在开机成型、更换包材、过接头后取连续2包,对包装密封性进行检包,清洗后开机检测1包/夹爪;4.1.2影响包装密封性的部件维修后,取样进行包装密封性检测。
4.2随机性检包:4.2.1开机成型后每15分钟取1包样作纵封封合检测;4.2.2开机成型后每30分钟连续取连2包做横封封合检测;做横封检查时同时1包做纵封检查。
4.3检包步骤:4.3.1平时包装密封性检测以手工为主,影响包装密封性的部件维修后,根据实际情况进行相应的渗透试验和电导试验;4.3.2如果检测中发现因设备原因造成有质量问题或隐患时,应立刻停机,并采取相应的措施;4.3.3检包同时对产品感官进行检查评定;定州伊利乳业有限责任公司4.3.4质检员对包装密封性进行抽样检包。
4.4评估标准4.4.1手工撕包4.4.1.1 TS判定标准:●检查密封处有无隆起或团块:如果有,说明密封有缺陷;●拉开密封,在如下情况下,密封才算合格;●密封完好,只有两个内涂层(PE)出现剥离;●接头拉开后,密封保持完好,但铝膜从光滑金属表面的一侧剥落;●纸板层破裂时,密封保持完好;●如果密封极差,以至两个塑料层分离后仍不破损,说明密封有缺陷。
交叉点:(即TS和LS相交点),只有任何一层发生破裂,密封才算合格,如果未发生破裂,说明密封有缺陷。
4.4.1.2 LS判定标准:●拉开密封,在如下情况下,密封才算合格;●两个内涂层之一与带材一同剥落,沿密封留下破裂边;●两个内涂层与带材一同剥落,只剩下裸铝膜;●所有内层包括铝膜与带材一同剥落,可能只剩下纸板纤维;●带材拉开时自身剥离(带材自身分层);●如果带材剥离,未使包装内涂层受影响,说明密封有缺陷。
利乐包工厂质量控制点与管理方法目的:强化人员质量控制意识,建立预防性质量管理体系,使从事质量管理和生产管理的人员能够系统的进行管理及操作。
适合范围:事业部各工厂生产、技术管理人员,品控人员及利乐包生产各岗位操作员。
一、工厂卫生及环境随时保持工厂现场卫生及环境卫生是保证产品质量最基本要求。
工厂现场卫生及环境卫生的好坏将直接影响产品安全,生产效率和产品质量。
1、地面、墙面、玻璃、天花板保持良好的状况和洁净、干燥。
2、通风、照明、排水系统随时保持良好的工作状态。
3、灌装间入口处的消毒池、风淋门随时处于有效使用状态。
4、无菌灌装间内的正压过滤通风系统或紫外灭菌灯随时处于可工作状态。
5、保持灌装间门窗关闭。
6、所有可使用的辅料(PPP条、内膜、外膜、油墨、胶带等)、包材、半成品在任何状态下不能直接接触地面及其他潮湿或已被污染的表面。
7、及时清洁生产区域。
垃圾废料、牛奶消料正确且有效处理。
8、使用卫生的消料储存容器。
9、辅料\包材\产品分别存放。
10、生产工具\计量容器\备件制定清洁、存放区域。
11、清洁用具分开存放。
二、设备设施1、只允许技术熟练或受过训练的人员操作设备。
2、每位操作员要准确记住紧急停机的位置,并学会使用方法。
3、电控柜内的工作只能由技术熟练或经过训练的人进行。
4、保持机器上面和周围场地清洁。
5、对硝酸、火碱、双氧水、墨油、液压油、润滑油等的储存、使用和防护必须依照相关规定。
6、设备表面干净,并有统一标识编号。
7、所有物料储罐外表面清洁且有顶盖等装置,并尽量保持关闭。
8、及时进行有效的CIP。
控制清洗液浓度、温度,清洗流量和循环时间。
9、手工清洗设备要选择合适的工具,清洗要彻底(如弯头、消料桶、无菌室、纸路、终端等)。
10、做好设备的保养工作。
日保养:机器每次生产后或至少每隔24小时运转后的保养。
周保养:机器每120小时或每周需做的保养。
大修:所属公司依保养程序对机器做的一种较全面、客观的保养。
文件号:PIQM-81865-0101包装完整性检查手册----利乐无菌包装利 乐 ,保 护 好 品 质 TM前言本书为利乐现场服务工程师而编写,目的是为利乐工程师提供明确的评估利乐无菌包装完整性的方法。
书中有些内容不适合在生产现场操作,在将本书推荐给客户前应做适当删减。
利乐无菌包装可以对包装内容物加以有效的保护,使其在常温下也能长时间保鲜;无菌包装泄漏通常会引起坏包,明显泄漏的包装,我们是很容易检出的,而细小的泄漏只有通过本书中介绍的正确的检查方法才能有效地检出。
包装完整性检查是一个由一系列检查方法组成的系统,是非常精确的同时也是破坏性的,经过检查的样品已被破坏,已不能再进行销售,所以正确地使用各种包装完整性检查方法是平衡生产过程中质量与成本的关键。
包装完整性检查必须在生产过程中及生产结束后按照一定时间规律进行操作,以此来监控包装的质量及灌裝机的生产表现。
对于一些特殊产品的生产,如灌装含纤维产品,我们需要进行特殊的检查;对于不同的包装开启方式,如易拉贴,易拉盖,我们也应有相应的检查。
坏包的形成需要以下两个因素同时存在:在包装周围应有微生物存在。
要有足够的时间使微生物生长繁殖,引起产品变质。
这两个因素同时存在是比较容易的,所以包装完整性不良在大多数情况下都会形成坏包,具体的坏包形式取决于污染菌的种类;但在极个别情况下上述两个因素不能同时存在,包装即使有泄漏也不会坏包;例如在个别案例中会出现保温室中从不坏包,但仓库及市场上会出现坏包的情况。
包装完整性的检查由以下几种检查方法组成,按照生产过程中实际的需要,选择适宜的检查方法。
下面介绍的流程图列出了包装完整性的具体检查步骤。
生产过程中的品保检查这些检查需要操作人员在生产过程中进行;这些检查的目的是评估包装的外在表现,如:包装的形状,图案校正,折角的封合及表面是否有刮伤等,还有法律法规规定的内容,如:日期打印,包装重量等;还有涉及到包装封合质量的评估,如:横封,纵封的撕拉检查。
利乐包成品取样规则编号:YLYT-ZG-GD-1[8.0]一、目的性取样:1、开机目的样:●数量:纯牛奶类及中性奶类CIP、AIC后开机:20包/次,酸性乳饮料类:10包/次;中间暂停开机:纯牛奶类及中性奶类和酸性乳饮料类全部为10包/次。
●采样点:开机成形后的产品。
●检测项目:保温后,开包进行感官、PH值的检测。
●标识方法:K—1—①、②、③----- 同时标明采取时间。
K——代表开机目的样。
1——代表目的样次序,所有目的样共同排序。
①②③—代表本次目的样中样品包的顺序,编号顺序均由前向后依次编号。
2、其它目的样:●数量:纯牛奶类及中性奶类8包/次,酸性乳饮料类6包/次(TBA/22机均为12包/次)。
●采样点:在换包材、换内封条、过包材接头、停机时,前三种采排包前的前2包与后6包或4包(TBA/22机前三种采排包前的前2包与后10包),停机样采最后8包或6包即可(TBA/22机停机采最后的10包)。
●标识方法:同开机样标识方法,其中B-代表换包材,P-代表换内封条,J-代表过包材接头,T-代表停机样。
●检测项目:保温后,开包进行感官、PH值的检测。
●安装有无菌罐的生产线,为了防止UHT开停机时出现水包,特作如下采样规定:●采样点:灌装机出口链条处。
●采样时间:在UHT进料和断料时,并保证所采样品为UHT开停机瞬间对应产品。
●采样数量:1包/次。
●检验项目:脂肪、蛋白质、全乳固体。
3、在线理化样:●生产过程中理化样:●数量:2包/次。
●采样点:开机成形后取过目的样后面的产品。
开机后每罐配料所出产品或每隔1小时、低液位停机。
●检测项目:在线检测产品中感官指标和理化指标。
说明:理化项目在开机时检测后,生产过程中对每一台超高温线连接的包装机抽取1台机按每罐配料或每隔1小时取样进行检测。
二、回顾样●数量:在生产过程中每条超高温线随机抽取2包。
●方法:每罐配料所对应的成品或每隔1小时。
●标识:标明采样的顺序号。