2016建筑结构CAD作业及答案修改完善版
- 格式:doc
- 大小:40.00 KB
- 文档页数:9
1.AutoCAD是美国()公司开发的计算机绘图软件A.CAD B.Macromedia C.Discreet D.Autodesk答题: A. B. C. D. (已提交)参考答案:D问题解析:2.AutoCAD中,默认图形文件的扩展名是()A.dwg B.dwt C.dwk D.dxf答题: A. B. C. D. (已提交)参考答案:A问题解析:3.AutoCAD中,样板图形文件的扩展名是()A.dwg B.dwt C.dwk D.dxf答题: A. B. C. D. (已提交)参考答案:B问题解析:1.UCS的意思是A.屏幕坐标系 B.世界坐标系 C.用户坐标系 D.设备坐标系答题: A. B. C. D. (已提交)参考答案:C问题解析:2.进行夹点编辑时,直线有()个夹点。
A.2 B.3 C.4 D.5答题: A. B. C. D. (已提交)参考答案:B问题解析:3.进行夹点编辑时,圆有()个夹点。
A.2 B.3 C.4 D.5答题: A. B. C. D. (已提交)参考答案:D问题解析:4.要从键盘上输入命令,可以在命令行输入()A.小写字母 B.大写字母C.A或B,或两者结合均可D.不能通过键盘输入命令答题: A. B. C. D. (已提交)参考答案:C问题解析:5.绘制直线时,按下第二点后,命令行出现的提示是()A.什么也不提示B.提示输入直线长度C.终止命令D.提示输入下一点答题: A. B. C. D. (已提交)参考答案:D问题解析:6.在用Line命令绘制封闭图形时,最后一直线可敲入哪个字母后回车而自动封闭。
()(A) C (B) G (C) D (D) 0答题: A. B. C. D. (已提交)参考答案:A问题解析:7.用一次Line命令连续绘出多条直线,在Line命令末结束,在TO Point提示下,敲入哪个字母并回车,可取消上一条直线。
()(A) C (B) U (C)@ (D) 0答题: A. B. C. D. (已提交)参考答案:B问题解析:8.绘制矩形时,需要提供的信息是()A.起始角、宽度和高度B.矩形四个角的坐标C.矩形对角线的对角坐标D.矩形三个相邻角的坐标答题: A. B. C. D. (已提交)参考答案:C问题解析:9.用窗口方式选择图形时,窗口的拖动方向应该()A.从左到右B.从右到左C.从上到下D.从下到上答题: A. B. C. D. (已提交)参考答案:A问题解析:10.用交叉窗口方式选择图形时,窗口的拖动方向应该()A.从左到右B.从右到左C.从上到下D.从下到上答题: A. B. C. D. (已提交)参考答案:B问题解析:1.可以进行数据单位与精度设置的命令是()A.DDUNITS B.LIMITSC.ZOOM D.UNITS答题: A. B. C. D. (已提交)参考答案:A问题解析:2.使用偏移(offset)命令对圆进行偏移时,得到的结果是()A.改变了圆的位置B.改变了圆的半径C.得到与原始圆同心的圆D.不能对圆使用该命令答题: A. B. C. D. (已提交)参考答案:B问题解析:1.建立与修改文字样式的命令是()A.style B.textC.dtext D.ddedit答题: A. B. C. D. (已提交)参考答案:A问题解析:2.可以输入多行文本的命令是()A.text B.dtextC.mtext D.ddedit答题: A. B. C. D. (已提交)参考答案:C问题解析:3.可以输入单行文本的命令是()A.text B.ddtextC.mtext D.ddedit答题: A. B. C. D. (已提交)参考答案:A问题解析:4.要建立文字“Φ60±0.5”,应该输入的内容是()A.%%60%%u0.5 B.%%u60%%p0.5C.%%c60%%p0.5 D.%%p60%%d0.5答题: A. B. C. D. (已提交)参考答案:C问题解析:1.某图层内的图形不能编辑和删除,但仍然可以显示在屏幕上,并能够捕捉和标注尺寸,这种图层的状态是()A.冻结B.解冻C.锁定D.解锁答题: A. B. C. D. (已提交)参考答案:C问题解析:2.有关0层,说法正确的是()A.可以删除B.可以改名C.使系统默认图层D.只有0层存在时,不能将其关闭答题: A. B. C. D. (已提交)参考答案:C问题解析:3.有关加锁后的图层,错误的说法是()A.层内的图形无法编辑B.不能继续向该层内绘制新图形C.层内的图形可以被选择D.不能改变层内的图形的图层答题: A. B. C. D. (已提交)参考答案:B问题解析:4.用“两点”方式绘制圆时,两点之间的距离等于圆的()A.最短弦长B.周长C.半径D.直径答题: A. B. C. D. (已提交)参考答案:D问题解析:5.使用圆角命令时,通常需要首先()A.设置圆角的半径B.设置圆角的修剪属性C.选择圆角的两个边D.没有顺序,可任意进行答题: A. B. C. D. (已提交)参考答案:A问题解析:6.修剪命令需要选择的两个要素及顺序是()A.剪切边和修剪对象B.修剪对象和剪切边C.剪切边和直线上的点D.只要是两个相交对象即可答题: A. B. C. D. (已提交)参考答案:A问题解析:7.可以将直线拉长的命令是()A.lengthen B.longC.leng D.strenth答题: A. B. C. D. (已提交)参考答案:A问题解析:8.用CIRCLE命令在一个三角形中画一内接圆,在提示3P/2P/TTR<CENTER&NBSP;POINT>下,应采用哪种方式最佳。
大工16秋《建筑制图》课程大作业注意:以下四个题目中有两个题目需要回答,题目一是必答的题目,其余三个题目中任选一道题进行回答。
题目一:(必答题)什么是结构施工图,一套结构施工图一般包括哪些图纸?什么是建筑施工图,一套建筑施工图一般包括哪些图纸?通过对《建筑制图》课程的学习,你对哪个知识点最感兴趣,对你的工作是否有帮助?题目二:(任选题)画出下面形体的三视图。
绘图要求:(1)投影方向:以垂直于A面的方向进行投影,得到正面投影图。
(2)要按照图示尺寸比例绘制三视图,如遇到未标注尺寸的部分,可按大致比例绘制。
(3)不限制绘图方法。
可以使用CAD绘制,然后截图提交;也可以手工绘制,然后拍照截图提交;还可以用其他方法绘制,然后截图提交。
题目三:(任选题)画出下面形体的三视图。
绘图要求:(1)投影方向:以垂直于A面的方向进行投影,得到正面投影图。
(2)要按照图示尺寸比例绘制三视图,如遇到未标注尺寸的部分,可按大致比例绘制。
(3)不限制绘图方法。
可以使用CAD绘制,然后截图提交;也可以手工绘制,然后拍照截图提交;还可以用其他方法绘制,然后截图提交。
题目四:(任选题)画出下面形体的三视图。
绘图要求:(1)投影方向:以垂直于A面的方向进行投影,得到正面投影图。
(2)要按照图示尺寸比例绘制三视图,如遇到未标注尺寸的部分,可按大致比例绘制。
(3)不限制绘图方法。
可以使用CAD绘制,然后截图提交;也可以手工绘制,然后拍照截图提交;还可以用其他方法绘制,然后截图提交。
作业格式及提交要求1、作业格式:必须是word文档,三视图的图片粘贴到文档中。
2、作业封面:见下页,同学们需要填写清楚个人信息。
3、作业正文:正文字体统一采用宋体、小四。
在文档中标清所选择的题目编号和答案,将该文件保存。
注意,同学们需保证所绘制三视图的图片能够在文档中正常显示,以免影响作业成绩。
4、作业提交:以附件形式上交离线作业(附件的大小限制在10M以内)。
建筑结构与结构CAD (上)答案一、判断题(判断下列题目是否正确,如果正确请打“√”,错误请打“×” 每小题0分,共0分)1、活载的准永久值,可以认为经常持续作用在结构上的那部分活载值。
( )答案:X2、采用边长为100mm 的非标准立方体试块做抗压试验时,其抗压强度换算系数是0.95。
( )答案:√ 3、在适筋梁中提高混凝土强度等级对提高受弯构件正截面承载力的作用很大。
( )答案:×4、一矩形截面梁,mm mm h b 600250⨯=⨯,混凝土C20,钢筋Ⅱ级,控制截 面弯矩设计值m kN M ∙=298,已配筋6 25,此梁为超筋构件。
( )答案:×5、在弯矩作用下构件的破坏截面与构件的轴线垂直,即正交,故称其破坏为 正截面破坏。
( ) 答案:√6、单筋矩形截面受弯构件的最小配筋率0bh/A min s min=ρ。
( ) 答案:×7、持续作用的应力值与混凝土轴心抗压强度的比值大小将决定混凝土非线性徐变的大小。
( )答案:√8、由于梁上的最大剪力值发生在支座边缘处,则各排弯起筋的用量应按支座边缘处的剪力值计算。
( )答案:错 计算某排弯起筋用量时,取用的剪力设计值为:前排弯起筋受拉 弯起点处对应的剪力值。
9、箍筋不仅可以提高斜截面抗剪承载力,还可以约束混凝土,提高混凝土的抗压强度和延性,对抗震设计尤为重要。
( ) 答案:对10、为梁设计配筋时,若0250bhf .V c >,说明会发生斜压破坏,应采取的措施是:提高抗剪箍筋的用量 。
( )答案:错 应加大截面尺寸。
11、为了节约钢筋,跨中和支座负纵筋均可在不需要位置处截断。
( )答案:错 只允许截断支座处受力纵筋,跨中受力纵筋一般不允许截断,只能 弯起或伸入支座锚固。
12、受扭构件上的裂缝,在总体成螺旋形,但不是连续贯通的,而是断断续续的。
( )答案:√13、钢筋混凝土弯剪扭构件中,扭矩的存在对构件的抗剪承载力没有影响。
建筑工程CAD习题库+答案一、单选题(共100题,每题1分,共100分)1、基础埋深的最小深度为()A、0.8mB、0.6mC、0.5mD、0.3m正确答案:A2、平开木窗的窗扇是由()组成。
A、亮子.上冒头、下冒头、玻璃B、上.下冒头、窗芯、玻璃C、边框.五金零件、玻璃D、边框.上下框、玻璃正确答案:B3、楼梯的连续踏步阶数最多不超过多少级?()A、32B、18C、12D、28正确答案:B4、声场分存最不均匀的房间形状为()。
A、矩形B、扇形C、钟形D、圆形正确答案:D5、()的作用是将墙体、柱箍在一起,以加强厂房的整体刚度。
A、基础梁B、圈梁C、过梁D、连系梁正确答案:B6、建筑平面图的外部尺寸俗称外三道,其中最里面一道尺寸标注的是()。
A、房屋外墙门窗的大小及与轴线的平面关系B、房屋的开间.进深尺寸C、房屋内墙的厚度和内部门窗洞口尺寸D、房屋水平方向的总长.总宽正确答案:A7、横向定位轴线的编号采用()A、大写英文字母.从下向上依次注写;B、阿拉伯数字.从下向上依次注写;C、阿拉伯数字.从左向右依次注写;D、大写英文字母.从左向右依次注写。
正确答案:D8、梁板式梯段由哪两部分组成。
()A、栏杆.踏步板B、垫层.楼板C、平台.踏步板D、梯斜梁.踏步板正确答案:D9、根据受力状况的不同,现浇肋梁楼板可分为()。
A、单向板肋梁楼板.双向板肋梁楼板B、双向板肋梁楼板.三向板肋梁楼板C、单向板肋梁楼板.多向板肋梁楼板D、有梁楼板.无梁楼板正确答案:D10、保温屋顶为了防止保温材料受潮,应采取()措施。
A、加做水泥砂浆粉刷层B、用钢筋混凝土基层C、加大屋面斜度D、设隔蒸气层正确答案:D11、砖基础墙体的水平防潮层的位置应设在()A、垫层标高以下B、垫层高度范围内C、平齐或高于室内地面面层D、室内地面以下—0.06m正确答案:D12、()多用于中间有走廊或一侧有走廊的办公楼以及开间、进深变化较多的建筑。
2016西南交《建筑工程CAD-A》在线作业二西南交《建筑工程CAD-A》在线作业二一、单选题(共 15 道试题,共 60 分。
)1. 如果要让框架外墙的梁与柱外侧平齐可采用菜单为( )A. 节点对齐B. 偏心对齐C. 层编辑D. 工程拼装正确答案:B2. 用于功能转换,在绘图时为输入参考点的功能键是( )A. [Ctrl]B. [Enter]C. [Tab]D. [Esc]正确答案:C3. PMCAD建模中输入的尺寸单位全部是( )A. mB. cmC. mmD. inch正确答案:C4. PK中若想取消加密区及角筋连通时可( )A. 设定抗震等级为五级B. 设定抗震等级为六级C. 设定抗震等级为七级D. 设定抗震等级为八级正确答案:A5. PMCAD中,作为输入楼面上的次梁、预制板、洞口和导荷的基本单元是( )A. 洞口B. 柱C. 房间D. 主梁正确答案:C6. PK中若想取消加密区及角筋连通时可( )A. 设定抗震等级为五级B. 设定抗震等级为六级C. 设定抗震等级为七级D. 设定抗震等级为八级正确答案:A7. 如果经计算不满足要求,在PMCAD 主菜单一中作过修改,则应选择( )A. 本菜单不是第一次执行B. 本菜单是第一次执行C. 执行完主菜单一并保留以前输入的次梁楼信息D. 读修改过的CLLBDK正确答案:C8. PK对复杂框架的处理,以下说法不正确的是( )A. 柱和梁有变截面时,变截面处增加一个PK节点B. 带斜撑的结构在框架生成时作为斜柱考虑C. 不能生成基础在不同层高位置的框架D. 对于由多根PM梁形成的一根PM梁,在每段PM梁上对梯形荷载作局部的简化变为局部的均布荷载9. 关于有效侧向刚度的取值,以下说法错误的是( )A. 框架不折减B. 混凝土墙乘以折减系数0C. 砌体填充墙乘以折减系数0D. 作为抗震墙验算时层间地震剪力分配依据正确答案:D10. 用于功能转换,在绘图时为输入参考点的功能键是( )A. [Ctrl]B. [Enter]C. [Tab]D. [Esc]正确答案:C11. 以下措施对提高墙体抗剪承载力没有帮助的是( )A. 提高砂浆强度等级B. 提高块体强度等级C. 增加构造柱截面面积D. 增加构造柱混凝土或钢筋强度等级正确答案:B12. 荷载输入中,所输的荷载值为( )A. 恒、活载均为标准值B. 恒载为设计值、活载为标准值C. 恒载为标准值、活载为设计值D. 恒、活载均为设计值正确答案:A13. 次梁输入中,提示输入次梁间距时,其单位为( )A. 毫米B. 厘米C. 分米D. 米14. 次梁输入中,提示输入次梁间距时,其单位为( )A. 毫米B. 厘米C. 分米D. 米正确答案:D15. 洞口布置是要输入的方洞或圆孔中心坐标是指( )A. 以房间左下角纵横轴线交点为原点的X、Y坐标B. 以房间右下角纵横轴线交点为原点的X、Y坐标C. 以房间左上角纵横轴线交点为原点的X、Y坐标D. 以房间右上角纵横轴线交点为原点的X、Y坐标正确答案:A西南交《建筑工程CAD-A》在线作业二二、判断题(共 10 道试题,共 40 分。
简答题41、CAD支撑软件需要包括哪些方面的内容?答:CAD支撑软件需要包括以下几方面的内容:1基本图形元素生成程序;2图形编辑功能程序;3用户接口;4三维几何造型系统;5数据库及其管理系统;6汉字处理系统;7网络通讯系统。
42、程序如何完成对建筑结构的整体描述?答:程序对于建筑物的描述是通过建立其定位轴线,相互交织形成网格和节点,再在网格和节点上布置构件形成标准层的平面布局,各标准层配以不同的层高、荷载而形成建筑物的竖向结构布局,完成建筑结构的整体描述。
使数值输入的效率大大提高。
43、程序向房间周围杆件传导楼面荷载的方式有几种?答:程序向房间周薇杆件传导楼面荷载的方式有三种:梯形三角形方式,这种传导方式将荷载按梯形、三角形方式向四边传导,对现浇钢筋混凝土楼板且为矩形房间程序采用这种方式。
2)对边传导方式,这种传导方式只将荷载房间两对边传导,矩形房间上铺预制板时,程序按板的布置方向自动取用这种荷载传导方式。
3)沿周边布置方式,这种传导方式是将房间内的总荷载沿房间周长等分成均布荷载布置,对于非矩形房间,程序选用这种传导方式。
44、优化方法软件包主要包括哪两方面的内容?答:优化方法软件包主要包括两方面的内容:一是针对实际问题如何建立最优化问题的数学模型,二是如何选择最优方法利用计算机对该问题求解。
45、楼板钢筋的画法按菜单分为几类?答:第一类是菜单(2)、(3)、(4)方式,板底钢筋的长段决定于由主梁、墙围成的矩形房间的宽或高。
第二类菜单(6)通长配筋方式,它需由用户指定一种钢筋所画的范围,板底筋的长度就是该范围的长度,该范围内的支座筋成批一次画出,另外,这种画法可按用户的意愿画出非矩形房间钢筋。
以上两类画法标注的钢筋级配及支座长短均是由程序计算出的(或者已经过前面一步的交互修改)。
第三类是菜单(5)任意配筋方式,它是由人工指定钢筋级配及支座筋的长度,也可用来修改已布好的钢筋。
46、柱箍筋有哪些形式?答:(a)菱形箍;(b)井字箍;(c)矩形箍;(d)拉结箍筋;(e)菱井复合箍。
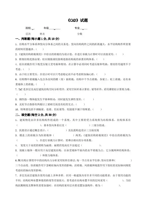
《CAD》试题院校___ 年级_________ 专业______层次姓名______________ 分数______________一、判断题(每小题1分,共10分)1.结构水平分体系和竖向分体系之间的关系是,竖向结构构件之间的距离越大,水平结构构件所需要的材料用量越多。
()2.《建筑结构荷载规范》中给出的荷载均为设计值,在进行承载力计算时可以直接采用。
()3.框架结构是指由梁、柱以刚接或铰接相连接而构成的承重结构体系。
()4.柱在荷载作用下既受压缩又受弯曲和剪切,在计算中必须同时考虑压缩和弯曲,剪切作用通常不予考虑。
()5.由于柱主要受压,在设计时可以只考虑稳定而不必考虑附加偏心距。
()6.结构物中荷载输入包含各房间的楼(屋)面荷载,结构中个节点荷载,各梁上、柱上荷载,还有承重墙体上的荷载。
()7.TAT是多层及高层建筑结构空间分析程序,采用空间杆系计算柱、梁等杆件,采用薄壁柱计算剪力墙。
()8.刚性指一物体能发生平移和转动,同时能发生弹性变形。
()9.无柱节点指指有两根以上梁相交而没有柱的交点。
()10.特殊梁包括不调幅梁、连梁、托柱梁等,铰接梁不属于特殊梁。
()二、填空题(每空2分,共30分)1.建筑物是由许多结构构件组成的一个系统,其中主要的受力系统称为结构体系,结构体系有()、基本竖向体系以及()三部分组成。
2.抗震设计通过概念设计、()及抗震构造设计三方面实现3.楼盖上的荷载分为恒荷载和()两类;《建筑结构荷载规范》中给出的荷载均为(),在进行承载力计算时,需乘以相应的分项系数。
4.宽度大于高度的梁称为扁梁,扁梁的宽高比不宜超过()。
5.混凝土墙体一般应用于高层建筑结构,以承受墙体平面内的水平荷载为主,它分属两种结构体系:()和剪力墙体系。
6.PK结构计算程序中的结构内力分析采用矩阵位移法,每一节点有水平位移、竖向位移和( )三个自由度。
恒荷载作用下忽略柱轴向变形的影响,活荷载、风荷载和地震作用下按柱的实际轴向刚度考虑柱的轴向变形影响。
1:[论述题]CAD技术与传统手工设计相比,有哪些优势?参考答案:CAD技术运用于工程设计有着传统手工设计无法比拟的优越性,它能降低劳动强度,提高设计质量,缩短设计周期。
有效避免手工设计中存在的"错、碰、漏、缺”现象。
采用CAD技术能方便实现项目投标、方案优化、数值计算、施工图设计绘制、工程造价预算等一系列服务,从而降低工程造价、节省投资、提高设计质量、提高生产效益。
2:[论述题]名词解释:协同技术参考答案:是指在集成的基础上,在网络技术的支持下,实现并行工程处理作业。
以工程项目为核心,使不同地点的设计专业群体能及时地共享图形库、数据库、材料库及一切上网资源。
3:[论述题]名词解释CAD技术参考答案:主要是用计算机及其图形输入/输出外围设备帮助设计人员进行工程和产品设计的技术,它的发展与计算机硬件及其软件的发展和完善是紧密相关的。
1:[论述题]优化方法软件包主要包括哪两方面的内容?参考答案:优化方法软件包主要包括两方面的内容:一是针对实际问题如何建立最优化问题的数学模型,二是如何选择最优方法利用计算机对该问题求解。
2:[论述题]CAD支撑软件需要包括哪些方面的内容?参考答案:CAD支撑软件需要包括以下几方面的内容:1)基本图形元素生成程序;2)图形编辑功能程序;3)用户接口;4)三维几何造型系统;5)数据库及其管理系统;6)汉字处理系统;7)网络通讯系统。
3:[填空题]参考答案:科学计算类支撑系统图形支撑系统数据库管理系统4:[填空题]参考答案:线架模型表面模型实体模型5:[填空题]参考答案:前处理计算后处理1:[论述题]AutoCAD有哪些选择模式?参考答案:“Window s(窗口)”模式:在该模式下,用户可使用光标在屏幕上指定两个点来定义一个矩形窗口。
如果某些可见对象完全包含在该窗口之中,则这些对象将被选中。
“Last(上一个)”:选择最近一次创建的可见对象。
“Crossing(窗交)”:与“Window”模式类似,该模式同样需要用户在屏幕上指定两个点来定义一个矩形窗口。
建筑cad试题及答案详解建筑CAD试题及答案详解一、单项选择题1. CAD软件中的“图层”功能主要用于控制图形的哪一方面?A. 颜色B. 线型C. 打印D. 所有以上选项答案:D2. 在AutoCAD中,使用哪个命令可以绘制直线?A. LINEB. CIRCLEC. ARCD. POLYGON答案:A3. 如果需要在CAD中修改一个已经绘制的圆形的半径,应该使用哪个命令?A. OFFSETB. FILLETC. CHANGED. SCALE答案:D4. 在建筑CAD中,通常使用哪种比例来表示建筑平面图?A. 1:1B. 1:50C. 1:100D. 1:500答案:C5. 下列哪个选项不是CAD中常用的绘图单位?A. 英寸B. 毫米C. 厘米D. 米答案:A二、多项选择题6. 在CAD软件中,哪些操作可以用于选择对象?A. 单击选择B. 窗口选择C. 交叉窗口选择D. 按住Shift键选择答案:A, B, C7. 在建筑CAD中,创建一个块(Block)可以带来哪些好处?A. 重复使用B. 简化复杂图形C. 提高绘图速度D. 增加文件大小答案:A, B, C8. 下列哪些因素会影响CAD图形的打印输出?A. 图层设置B. 打印样式C. 线宽D. 文件大小答案:A, B, C三、判断题9. 在CAD中,所有的图形对象都必须放置在0层上。
答案:错误。
CAD中可以创建多个图层,并将对象放置在不同的图层上以便于管理和控制。
10. 使用CAD软件绘制的图形可以无限放大而不失真。
答案:正确。
CAD软件中的图形是基于矢量的,可以无限制地放大或缩小而不会失真。
四、简答题11. 简述CAD软件在建筑行业中的作用。
答案:CAD软件在建筑行业中扮演着至关重要的角色。
它允许设计师和工程师创建精确的二维和三维图形,用于建筑设计、结构工程、施工细节和设施管理。
CAD软件的使用提高了设计效率,减少了错误和遗漏,同时也便于团队成员之间的协作和沟通。
[0753]《建筑结构CAD chi建筑结构CAD应用概况和发展[判断题]目前前处理广泛采用人机图形交互输入数据,后处理可将计算设计结果以图形方式输出(如变形图、内力图、振型图等),直至自动生成完整的施工图参考答案:正确[判断题]CAD技术能完全取代人脑,运用于工程设计并能杜绝设计事故的发生。
参考答案:错误[多选题]自20世纪60年代末期开始,我国最早在()行业开始了对CAD技术的研究和开发工作。
A:航空B:造船C:石油D:汽车参考答案:ABD[多选题]CAD技术的未来发展方向是()。
A:集成化B:规模化C:协同化D:智能化参考答案:ACD[论述题]CAD技术与传统手工设计相比,有哪些优势?参考答案:CAD S术运用于工程设计有着传统手工设计无法比拟的优越性,它能降低劳动强度,提高设计质量,缩短设计周期。
有效避免手工设计中存在的”错、碰、漏、缺”现象。
采用CAD S术能方便实现项目投标、方案优化、数值计算、施工图设计绘制、工程造价预算等一系列服务,从而降低工程造价、节省投资、提高设计质量、提高生产效益。
[论述题]CAD S术发展可以分成哪四个阶段?参考答案:(I )第一阶段,20世纪60年代初期〜60年代末期。
这个阶段的CAD系统以使用大型通用机(晶体管电路为主)和刷新式图形显示器为基本标志;这个时期的CAD系统价格昂贵,性能简单,全世界只有少数大企业研制或拥有大约200套CAD系统,主要应用于航空和汽车制造业。
(I)第一阶段,20世纪60年代初期〜60年代末期。
这个阶段的CAD系统以使用大型通用机(晶体管电路为主)和刷新式图形显示器为基本标志;这个时期的CAD系统价格昂贵,性能简单,全世界只有少数大企业研制或拥有大约200套CAD系统,主要应用于航空和汽车制造业。
(2)第二阶段,20世纪60年代末期〜70年代末期。
60年代末,美国DEC公司开始生产出价格相当低廉的小型机。
同时价格更加便宜的存储管式显示器也得到应用,光笔、图形输入板等各种形式的图形输入设备也投入应用。
2016期cad一级考试试题及答案一、选择题(每题2分,共20分)1. 在CAD中,以下哪个命令用于创建直线?A. LINEB. CIRCLEC. ARCD. POLYGON答案:A2. 如果需要修改已绘制的直线长度,应该使用哪个命令?A. EXTENDB. LENGTHENC. STRETCHD. MOVE答案:B3. 在CAD中,如何快速选择多个对象?A. 按住Shift键点击B. 按住Ctrl键点击C. 按住Alt键点击D. 按住Tab键点击答案:B4. 以下哪个命令用于绘制圆?A. CIRCLEB. ELLIPSEC. SPLINED. POLYGON答案:A5. 如何在CAD中创建一个矩形?A. RECTANGLEB. POLYGONC. SQUARED. BOX答案:A6. 在CAD中,哪个命令可以测量两点之间的距离?A. DISTB. MEASUREC. LENGTHD. DISTANCE答案:D7. 如何在CAD中创建一个多边形?A. POLYGONB. RECTANGLEC. CIRCLED. ELLIPSE答案:A8. 在CAD中,哪个命令用于绘制圆弧?A. ARCB. CIRCLEC. ELLIPSED. SPLINE答案:A9. 如何在CAD中创建一个椭圆?A. ELLIPSEB. CIRCLEC. ARCD. SPLINE答案:A10. 在CAD中,哪个命令用于绘制样条曲线?A. SPLINEB. POLYGONC. CIRCLED. ELLIPSE答案:A二、填空题(每题2分,共20分)1. 在CAD中,使用________命令可以绘制多段线。
答案:PLINE2. 使用________命令可以快速复制对象。
答案:COPY3. 若要将对象旋转一定角度,应使用________命令。
答案:ROTATE4. 使用________命令可以创建一个镜像对象。
答案:MIRROR5. 若要将对象按比例缩放,应使用________命令。
建筑制图与CAD复习题题库及答案建筑施工图测试题一、单选题:1、详图索引符号中的圆圈直径是( C )。
A、14mmB、12mmC、10mmD、8mm2、对于( A ),一般用分轴线表达其位置。
A、隔墙B、柱子C、大梁D、屋梁3、定位轴线一般用( C )表示。
A、细实线B、粗实线C、细点划线D、双点划线4、不能用于定位轴线编号的拉丁字母是(D )A、OB、IC、ZD、以上全部5、相对标高的零点正确的注写方式为( C)A、+0.000B、-0.000C、±0.000D、无规定6、定位轴线A/3表示( D)A、A轴线之后附加的第3根轴线B、A轴线之前附加的第3根轴线C、3轴线之前附加的第A根轴线D、3轴线之后附加的第A根轴线7、关于建筑平面图的图示内容,以下说法错误的是( B )A、表示内外门窗位置及编号B、表示楼板与梁柱的位置及尺寸C、注出室内楼地面的标高D、画出室内设备和形状8、建施首页图没有( D)A、图纸目录B、设计说明C、总平面图D、工程做法表9、建筑剖面图一般不需要标注( C)等内容。
A、门窗洞口高度B、层间高度C、楼板与梁的断面高度D、建筑总高度10、下列( A )必定属于总平面表达的内容。
A、相邻建筑的位置B、墙体轴线C、柱子轴线D、建筑物总高11、建筑平面图不包括( A )A、基础平面图B、首层平面图C、标准平面图D、屋顶平面图12、以下( C)不属于建筑立面图图示的内容A、外墙各主要部位标高B、详图索引符号C、散水构造做法D、建筑物两端定位轴线13、总平面图中,高层建筑宜在图形内右上角以(B )表示建筑物层数A、点数B、数字C、点数或数字D、文字说明14、建筑立面图不能用( A )进行命名A、建筑位置B、建筑朝向C、建筑外貌特征D、建筑首尾定位轴线15、外墙装饰材料和做法一般在(D )上表示。
A、首页图B、平面图C、立面图D、剖面图16、剖面图中,标注在装修后的构件表面的标高是( C)A、结构标高B、相对标高C、建筑标高D、绝对标高17、在建筑施工图的平面图中,M一般代表的是( B )。
《中文版AutoCAD工程制图(2008版)》答案第2章1. 问答题(1) 叙述AutoCAD 2008对计算机系统的软、硬件的要求(见2.1.1节)。
(2) 叙述AutoCAD 2008工作界面的组成,并说明各组成部分的功能(见2.2节)。
(3) 叙述绘图时确定二维点的方式(见2.5节)。
2. 选择题从下面各题中选择正确的答案。
(1) 安装AutoCAD 2008时,一般要求计算机有512MB的内存,有750MB以上的硬盘空间。
a. 正确b. 错误(2) 启动AutoCAD 2008与启动一般Windows应用程序的方法相同。
a. 正确b. 错误(3) AutoCAD 2008的命令和系统变量区分大小写。
a. 正确b. 错误(4) AutoCAD图形文件的扩展名是dwt。
a. 正确b. 错误(5) 可以同时打开多个AutoCAD图形文件。
a. 正确b. 错误第3章1. 选择题从下面各题中选择正确的答案。
(1) 用LINE命令可以绘制出一系列直线段。
a. 正确b. 错误(2) 可以从指定的点向任意方向绘制射线。
a. 正确b. 错误(3) 最多可以绘制有1024条边的正多边形。
a. 正确b. 错误(4) RECTANG命令允许根据指定的面积绘制矩形。
a. 正确b. 错误(5) 用CIRCLE命令的“相切、相切、半径(T)”选项绘制圆时,得到的圆与选择相切对象时的选择位置无关。
a. 正确b. 错误(6) 根据包含角绘制圆弧时,包含角有正、负之分。
a. 正确b. 错误(7) 点对象只有一种样式。
a. 正确b. 错误1. 选择题从下面各题中选择正确的答案。
(1) 对于AutoCAD 2008的各编辑命令,在“选择对象: ”提示下均可以用4.1节介绍的所有选择对象方法选择操作对象。
a. 正确b. 错误(2) 可以用OOPS命令恢复图形中所有用ERASE命令删除的对象。
a. 正确b. 错误(3) 用COPY命令复制对象后,原对象仍然保留。
下面哪一项不可以被分解:A. 关联尺寸B. 多线段C. 块参照D. 用MINSERT命令插入的块参照得分:0知识点:建筑CAD作业题收起解析.答案D.解析..2.(4分)在AUTOCAD中给一个对象指定颜色的方法有很多,下列说法不正确的是A. 直接指定颜色特性B. 随层“ByLayer”C. 随块“ByBlock”D. 随机颜色得分:0知识点:建筑CAD作业题收起解析.答案D.解析..3.(4分)取消命令执行的键是:A. 按ESC键B. 按鼠标右键C. 按ENTER键D. 按FI键得分:0知识点:建筑CAD作业题收起解析.答案B.解析..4.(4分)下面哪个命令用于测量并标注被测对象之间的夹角:A. DIMANGULARB. ANGULARC. QUIMD. DIMRADIUS得分:0知识点:建筑CAD作业题收起解析.答案A.解析..5.(4分)()是AutoCAD中另一种辅助绘图命令,它是一条没有端点而无限延伸的线,它经常用于建筑设计和机械设计的绘图辅助工作中。
A. 样条曲线B. 射线C. 多线D. 构造线得分:0知识点:建筑CAD作业题收起解析.答案D.解析..6.(4分)下面哪种可以作为过滤器条件?A. 绿色B. 颜色C. 随块D. 随层得分:0知识点:建筑CAD作业题收起解析.答案B.解析..7.(4分)()命令用于创建平行于所选对象或平行于两尺寸界线源点连线的直线型尺寸。
A. 线性标注B. 连续标注C. 快速标注D. 对齐标注得分:0知识点:建筑CAD作业题收起解析.答案D.解析..8.(4分)可以利用以下那种方法来调用命令:A. 选择下拉菜单中的菜单项B. 单击工具栏上的按钮C. 在命令状态行输入命令D. 三者均可得分:0知识点:建筑CAD作业题收起解析.答案D.解析..9.(4分)AutoCAD图形文件和样板文件的扩展名分别是:A. DWT,DWGB. DWG,DWTC. BMP,BAKD. BAK,BMP得分:0知识点:建筑CAD作业题收起解析.答案B.解析..10.(4分)在一套完整的建筑工程图纸集中应该包括以下类别:建筑平面图、建筑立面图、建筑剖面图和()A. 建筑结构图B. 建筑截面图C. 建筑详图D. 建筑给排水图得分:0知识点:建筑CAD作业题收起解析.答案C.解析..11.(4分)()对象执行[倒角]命令无效。
CAD理论复习题一、单项选择(第1题~第80题。
选额一个正确的答案,将相应的字母填入题内的括号中。
每题1分,满分80分。
)1.职业道德能调节本行业中人与人之间、本行业与其他行业之间、以及(C)之间的关系,以维持其职业的存在和发展。
(A)职工和家庭(B)社会失业率(C)各行业集团与社会(D)工作和学习2.(A)是指一个人在政治思想、道德品质、知识技能等方面所具有的水平。
(A)基本素质(B)讲究公德(C)职业道德(D)个人信誉3.制图国家标准规定,图纸的标题栏(C)配置在图框的右下角。
(A)不得(B)不必(C)必须(D)可以4.点画线与虚线相交时,应使(A)相交。
(A)线段与线段(B)间隙与间隙(C)线段与间隙(D)间隙与线段5.当标注(B)尺寸时,尺寸线必须与所注的线段平行。
(A)角度(B)线性(C)直径(D)半径6.图样中尺寸数字不可被任何图线所通过,当不可避免时,必须把(C)断开。
(A)尺寸线(B)尺寸界线(C)图线(D)数字7.标注圆的直径尺寸时,一般尺寸线应通过圆心,(D)指到圆弧上。
(A)尺寸线(B)尺寸界线(C)尺寸数字(D)尺寸箭头8.使用圆规画圆时,应尽可能使钢针和笔芯垂直于(A)。
(A)纸面(B)圆规(C)比例尺(D)直线笔9.目前比较流行我国自行设计的计算机绘图软件有(C)。
(A)AUTO CAD、WORD、CAXA电子图板(B)KMCAD、MDT、CAXA电子图板(C)KMCAD、QHCAD、CAXA电子图板(D)AUTO CAD、MDT、CAXA电子图板10.一张完整的装配图应包括一组视图、必要的尺寸、技术要求、(B)和标题栏以及明细表。
(A)标准件的代号(B)零部件的序号(C)焊接件的符号(D)连接件的编号11.(A)不是装配图的作用。
(A)反映各个零件的详细结构(B)指导安装、调整、维护和使用(C)表示机器性能、结构、工作原理(D)体现设计人员的设计思想12.(C)一般包括计时工资、计件工资、奖金、津贴和补贴、延长工作时间的工资报酬及特殊情况下支付的工资。
建筑结构CAD1次作业1、优化方法软件包主要包括哪两方面的内容?答:优化方法软件包主要包括两方面的内容:一是针对实际问题如何建立最优化问题的数学模型,二是如何选择最优方法利用计算机对该问题求解。
2、计算机辅助设计系统有哪些特点?答:(1)能够切实可行地解决具体工程问题,给出直接用于设计的最终结果;(2)符合有关规范、标准和工程设计中的习惯;(3)充分利用计算机辅助设计系统的软件资源,(4)具有较好的设备无关性和数据存储无关性,便于运行于各类硬件环境以及与不同软件的连接;(5)使用方便,具有良好的人机交互界面;具有较高的效率;(6)运行可靠,维护简单,便于扩充,具有良好的再开发性。
3.用户可通过哪些方式来退出AutoCAD?答:(1)直接单击AutoCAD主窗口右上交的【×】按钮;(2)选择菜单【文件(File)】--【退出(Exit)】;(3)在命令行中输入:quit(或别名exit)如果在退出AutoCAD时,当前的图形文件没有被保存,则系统将弹出提示对话框,提示用户在退出CAD前保存或放弃保存图形。
1.计算机按照其发展进程可以分为哪几个阶段?答:第一代计算机(1946—1958):以电子管为逻辑元件,开始出现汇编语言,主要用于科学和工程计算,运算速度达几万次/s。
第二代计算机(1958—1964):以晶体管为逻辑元件,开始出现高级语言和操作系统,并开始用于事务处理和过程控制,运算速度达几百万次/s。
第三代计算机(1964一1971);以集成电路为逻辑元件,出现半导体存储器,操作系统得到迅速发展和普及,出现了多种高级语言,广泛用于工业控制、数据处理和科学计算等各个领域,运算速度达几千万次/s。
第四代计算机(1971—1980):以大规模集成电路为逻辑元件和内存储器。
由于运算器和控制器可以做在一块半导体芯片上,这就出现了微处理器(CPU)以及以它为核心构成的微型计算机,其运算速度达几亿次/s。
第五代计算机(1980一):采用超大规模集成电路为逻辑元件和内存储器,其运算速度达几十亿次/B。
真正的第五代计算机将像人一样能听、能看、能说、能思考,即是智能化的计算机。
2.在CAD系统中用到的专用语言有哪些?答:四种语言(1)LISP语言:这是一种函数型表处理语言,适用于字符、符号的处理。
在AutoCAD图形系统中常用内嵌的AutoLISP语言进行二次开发。
(2)PROLOG语言;这是一种专用图形语言,适宜于描述逻辑推理过程。
(3)APT语言:这是一种专用图形语言,适宜于对各种图形进行描述及处理。
(4)DDL与DML语言:它们是数据描述与数据操作专用语言,在数据库系统中常用它们来描述数据结构,及对数据库进行存取数据的处理。
3.CAD支撑软件需要包括哪些方面的内容?答:CAD支撑软件需要包括以下几方面的内容:(1)基本图形元素生成程序;(2)图形编辑功能程序;(3)用户接口;(4)三维几何造型系统;(5)数据库及其管理系统;(6)汉字处理系统;(7)网络通讯系统。
1. MIT的研究人员在20世纪50年代提出的CAD技术的三个研究目标是什么?答:(1)实现人机的交互式对话;(2)以图形为媒介实现人机对话;(3)实现计算机辅助模拟。
2.CAD技术发展可以分成哪四个阶段?答:第一阶段,20世纪60年代初期~60年代末期。
这个阶段的CAD系统以使用大型通用机(晶体管电路为主)和刷新式图形显示器为基本标志;这个时期的CAD系统价格昂贵,性能简单,全世界只有少数大企业研制或拥有大约200套CAD系统,主要应用于航空和汽车制造业。
第二阶段,20世纪60年代末期~70年代末期。
60年代末,美国DEC公司开始生产出价格相当低廉的小型机。
同时价格更加便宜的存储管式显示器也得到应用,光笔、图形输入板等各种形式的图形输入设备也投入应用。
使得CAD系统的价格大幅度下降,促使CAD技术有可能得到快速发展和推广。
这个时期开发出的CAD系统在微电子行业中集成电路和印刷电路板设计中得到广泛应用。
随着计算机绘图技术实用化,图形数据库得到开发,此时商品化CAD 系统在中小企业中开始应用和推广。
第三阶段,20世纪80年代初期~90年代初期。
在此时期出现了廉价的固体电路随机存储器,产生逼真图形的光栅扫描显示器、鼠标器、静电式绘图仪,伴随着超大规模集成电路技术的进步,微型机、超级微型机和图形工作站得到普及应用。
商品化图形系统也获得迅速发展,使CAD技术从发达国家向发展中国家扩展,从用于产品设计发展到用于工程设计,标志着CAD技术进入了实用期,但是,到了这一程度也只能称得上是充分利用了计算机辅助绘图。
对于达到MIT听提出的第三个目标,即真正实现计算机辅助模拟,模拟人在以往的产品或工程设计的整个过程的所有工作,仍然是一项长期而艰巨的任务,有许多技术困难需要深入研究和加以解决.第四阶段,即从20世纪90年代中期至今。
当前计算机技术正以前所未有的速度飞跃发展,以Intel公司芯片技术为代表的硬件革命,为CAD技术的创新提供了更加强大的实现手段。
计算机辅助设计作为一顶多学科交叉、渗透的高科技发展产物,目前正向着集成化、协同化、智能化的方向发展,在新世纪里必将产生巨大的变革。
3.CAD技术与传统手工设计相比,有哪些优势?答:CAD技术运用于工程设计有着传统手工设计无法比拟的优越性,它能降低劳动强度,提高设计质量,缩短设计周期。
有效避免手工设计中存在的"错、碰、漏、缺”现象。
采用CAD 技术能方便实现项目投标、方案优化、数值计算、施工图设计绘制、工程造价预算等一系列服务,从而降低工程造价、节省投资、提高设计质量、提高生产效益。
2次作业1、程序提供给计算人员哪些方式进行干预梁柱钢筋直径与根数的选配?答:(1)图形交互式修改。
显示施工图前,把程序选配的钢筋以图形的形式显示在屏幕上,每根柱梁钢筋的根数和直径或箍筋的直径和级别均显示在各杆件旁边,用户可在中文提示下用光标指示修改任一钢筋的配置。
(2)输入实际配筋面积与结构计算结果配筋面积的比例。
这是计算人员将计算结果放大,加进自已的保险系数和控制柱梁之间的配筋比例的一种手段。
该比例分为柱钢筋放大系数,梁下部钢筋放大系数,梁上部钢筋放大系数三种,该比例可以统一为全框架一个值,也可对每根柱梁分别输入。
2.梁的归并应该遵循哪些原则?(1)几何条件(包括跨数、跨度、截面形状与大小)相同。
(2)钢筋等级相同。
(3)满足用户给出的钢筋归并系数b10并取b11=b10,b12=1—b10。
3.层间刚度比计算中提供了几种方法?答:层间刚度比计算中提供三种选项,分别是"剪切刚度”"剪弯刚度”和"地震剪力与地震层间位移的比值”。
"剪切刚度”按《高层建筑混凝土结构技术规程》给出的方法计算。
"剪弯刚度”按有限元方法计算。
"地震剪力与地震层间位移的比值”按《建筑结构抗震规范》给出的方法计算,三种方法可能给出差别较大的刚度比结果,用户应根据实际工程做出选择。
1、简述工程拼装的操作步骤?答:(1)调入工程名,如按【Tab】则可调入本工程的层作拼装。
(2)选择要拼装的标准层。
(3)选择是全层拼装还是局部拼装,如为局部拼装则挑选要拼装的部分。
(4)提示是否移动(若非本工程则无此选择),回车为移动方式,不移动则拼装内容坐标保持不变被拷贝到当的层。
需要移动则需输入基准点、旋转角度、插入点,进行拷贝内容的准确定位。
2.柱的计算长度是如何选取的?答:柱的计算长度按现浇楼盖取值,底层框架柱取l,其余层取1.25,对顶层边柱若与之相连的是铰接梁则按1.5取值。
若实际结构不同时,可在PK数据文件中修改。
3、工程量是如何计算的?答:工程量的计算方法如下:柱:横截面面积×层高;梁:横截面面积×柱间梁的净长度;次梁:横截面面积(未扣除楼板厚度)×跨度;楼板:(房间四周轴线围成的面积一洞口面积)×该房间楼板厚度;墙:(房间墙净面积一本层所有门窗洞口面积)×墙厚。
1、PMCAD软件有哪些基本功能?答:1)人机交互建立全楼结构模型。
2)自动导算荷载建立荷载库。
3)为各种计算模型提供所需数据文件。
4)为上部结构的各种绘图CAD模块提供结构构件的精确尺寸主要包括各种构件的几何尺寸、平面定位,等等。
5)为基础设计CAD模块提供数据。
6)现浇钢筋混凝土楼板结构计算与配筋设计。
7)结构平面施工图辅助设计。
8)砖混结构圈梁布置,画砖混圈梁大样及构造柱大样图。
圈梁及构造柱大样由软件自动生成并进行分类归并,可考虑现浇楼板、预制楼板以及各种非正交的节点大样。
9)砌体结构和底层框架上部砖房的抗震计算及受压、高厚比、局部承压计算。
10)统计结构工程量。
2.程序如何完成对建筑结构的整体描述?答:程序对于建筑物的描述是通过建立其定位轴线,相互交织形成网格和节点,再在网格和节点上布置构件形成标准层的平面布局,各标准层配以不同的层高、荷载而形成建筑物的竖向结构布局,完成建筑结构的整体描述。
3、PMCAD系统的数据主要有哪两类?答:PMCAD系统的数据主要有两类:其一是几何数据,对于斜交平面或不规则平面,描述几何数据是十分繁重的工作,为此本程序提供了一套可以精确定位的做图工具和多种直观便捷的布置方法;其二是数字信息,PMCAD大量采用提供常用参考值隐含列表方式,允许用户进行选择、修改,使数值输入的效率大大提高。
3次作业1.PK软件的适用范围?答:PK软件是针对平面杆系结构开发的,因此软件所能计算的结构形式为平面杆系的框架、复式框架、排架、框排架(某几个跨上或某些层上作用有吊车荷载的多层框架)、剪力墙、壁式框架、连续梁、拱型结构、内框架、桁架等.2.柱箍筋有哪些形式?答:(a)菱形箍;(b)井字箍;(c)矩形箍;(d)拉结箍筋;(e)菱井复合箍。
3.对于楼板,SATWE给出了哪些简化假定?答:楼板整体平面内无限刚性、分块无限刚性、分块无限刚性带弹性连接板带和弹性楼板。
1、楼板钢筋的画法按菜单分为几类?答:第一类是菜单(2)、(3)、(4)方式,板底钢筋的长段决定于由主梁、墙围成的矩形房间的宽或高。
第二类菜单(6)通长配筋方式,它需由用户指定一种钢筋所画的范围,板底筋的长度就是该范围的长度,该范围内的支座筋成批一次画出,另外,这种画法可按用户的意愿画出非矩形房间钢筋。
以上两类画法标注的钢筋级配及支座长短均是由程序计算出的(或者已经过前面一步的交互修改)。
第三类是菜单(5)任意配筋方式,它是由人工指定钢筋级配及支座筋的长度,也可用来修改已布好的钢筋。
2、简述冷轧带助钢筋的选用方法?答:将钢筋级别选项中调整成仅直径≥12mm,使用二级钢筋,并将钢筋强度选项中一级钢筋的强度值改为相应的冷轧带肋钢筋的强度值。