[精选]10 建筑结构CAD的复杂问题-错层问题(10)--资料
- 格式:ppt
- 大小:2.67 MB
- 文档页数:19
建筑工程错层结构设计若干问题思考建筑工程错层结构是指在一栋建筑物的结构中,不同楼层之间存在错开的设计形式。
这种设计能够给建筑增添独特的美感,同时也能够提供更多的户外空间和视觉效果。
但在进行错层结构设计时,也会面临一些问题和挑战。
下面我将就几个与错层结构设计相关的问题进行思考。
1. 结构稳定性问题:在设计错层结构时,需要确保整个建筑的结构稳定性。
因为错层结构中存在楼层之间的错开,可能会导致结构梁柱系统的变形和不均匀受力。
工程师需要通过合理的结构设计和强度计算,确保整个建筑的结构稳定性和安全性。
2. 施工难度问题:错层结构的施工相对于传统结构来说更加复杂。
不同楼层之间的错开设计需要在施工过程中严格控制,以保证结构的准确性和对齐度。
施工中还需要考虑各种设备和管线的布置,尤其是在错层结构设计中需要沿错层方向进行施工,施工难度更大。
3. 建筑效能问题:建筑的错层结构设计在美学上具有独特的优势,能够提供更多的户外空间和景观效果。
这种错层设计可能会影响建筑的利用效率。
不同楼层之间的错开可能导致一些空间的浪费,例如错层结构下面的空间可能无法充分利用。
在错层结构设计过程中需要兼顾建筑的美感和功能性,确保建筑的效能性。
4. 能源消耗问题:错层结构的设计可能会影响建筑的能源消耗。
由于错层结构增加了建筑的表面积,可能会导致更大的能量流失。
而且,错层结构中的空间更多,可能会增加建筑的供暖和通风负荷。
在错层结构设计过程中需要考虑到能源效率,采用合理的节能措施来减少能源消耗。
5. 管理和维护问题:错层结构的建筑需要更加复杂的维护和管理。
不同楼层之间的错开设计可能导致维护难度增加,例如对外墙进行清洗和维修时就需要考虑到错层的影响。
错层结构还可能对建筑的水平和竖向传输系统的管线布置造成一定的困扰。
在错层结构设计过程中需要充分考虑管理和维护的便利性。
总结而言,错层结构设计在建筑工程中能够带来独特的美感和效果,但也会面临诸多问题和挑战。
建筑工程错层结构设计若干问题思考设计方面的问题:1. 结构设计不合理在建筑工程错层结构的设计中,结构设计的合理与否直接影响着建筑的安全性与稳定性。
一些设计中存在的问题如:结构抗震性不足、受力分析不合理等,都将对建筑的使用安全与寿命造成严重威胁。
2. 空间利用率低受到地形、土地限制以及规划要求等多种因素的影响,在错层结构的设计中,设计师往往会面临到如何在有限的空间中实现最大程度的空间利用率的问题。
此时忽略了错层结构的复杂性及空间组织的合理性。
3. 结构连接问题错层结构中,各个层之间的结构连接是一个非常重要的问题。
在设计中需要充分考虑到不同层之间的连接结构形式,保证在建筑整体运行过程中不会产生结构失效的问题。
4. 维护难度大一些错层结构的设计往往忽略了建筑的维护问题。
一些设计中未考虑到维修人员的操作条件;结构内的管线设置难以维修等。
这将给建筑的维护带来不便。
1. 施工工艺复杂错层结构在施工过程中往往需要考虑到不同层之间的结构形式,要求施工单位在施工过程中需要有更高的施工技术水平与丰富的施工经验。
这也是现在中国建筑工程中普遍面临的问题之一。
2. 安全隐患错层结构在施工过程中,由于结构复杂,很容易出现一些安全隐患。
对错层结构的施工作业操作规范不统一,安全设施不完善等,这些都将直接影响到施工过程中的安全问题。
3. 环境保护错层结构在施工过程中会产生大量的固体废物、污水和粉尘等,对周围环境造成一定的影响。
如果对环境保护措施不足,将会引起一系列环境污染问题。
4. 施工进度延误错层结构的施工过程中,由于结构复杂、工序繁琐等原因,很容易导致施工进度延误。
这也是目前建筑工程中的普遍问题之一。
在面对以上问题的时候,设计师和施工单位应该进行深入思考,通过合理的设计与科学的施工技朋,逐步解决这些问题。
建筑工程错层结构设计与施工时的问题不仅仅是一种挑战,更是一种机遇。
通过不断的研究、探讨与实践,相信一定能够解决这些问题,提高错层结构建筑的质量与安全性。
CAD绘图中10个常见难题及解决技巧汇总,大部分新手都会被难倒我发现经常有人问小编重复的问题,后来我才知道其实这些都是学习CAD新手们经常会遇到的难题。
所以我汇总了10条CAD常见难题总结,今天统一给你们一份解决技巧。
1、多段线合并A.输入命令“PE”B.选择需要合并的线,输入“Y”再输入“J”C.在选择所有需要合并的线条即可2、填充无效遇到填充无效的时候可以用命令“OP”来解决:OP----显示---应用实体填充(打上勾)3、加选无效正确操作的时候连续选择多个物体的没问题的,但是有时候会出现连续选择失效,最后智能选择一个物体。
解决操作:OP(选项)---选择---SHIFT键添加到选择集(把勾去掉)用SHIFT键添加到选择集“去掉勾”后则加选有效,反之加选无效。
4、三键还原当你的CAD中各种系统变量被更改的时候怎么办?其实不需要重装系统,你按照以下步骤去还原就好了。
还原操作:OP选项-----配置-----重置5、无法显示汉字无法显示汉字的原因一般有两个:A.对应的字型没有使用汉字字体B.当前系统中没有汉字字形体文件先将所用到的形文件复制到CAD编辑器的字体目录中。
如果找不到错误的字体是什么,可以设置正确字体及大小,重新输入,然后用属性匹配就可以了。
6、转换格式想把DWG格式的CAD文件转化为其他形式,可以选择另存为,然后对输出格式进行选择。
7、特殊符号的输入我们知道表示直径的“Ф” 用控制码%%C,表示地平面的“±”用控制码%%P在CAD里输入:1) T文字命令,拖出一个文本框框;2)在对话框中右键----符号---会出现一些选项。
8、隐藏坐标将UCSICON 设置为“OFF”即可关闭,反之选择“ON”就是打开。
9、镜像后字体不旋转值为0时,可保持镜像过来的字体不旋转时,进行旋转。
10、等分几何图想将一个矩形均等的分布为N份小矩形,直接等分几何图形是没有这样的功能。
但是对矩形的两条边分别做M和N等分后,就可以对矩形的等分了。
CAD建筑设计的常见问题与解决方案CAD(计算机辅助设计)是现代建筑设计中的重要工具之一,它可以提高设计师的效率和准确性。
然而,使用CAD软件进行建筑设计时,设计师常常会遇到一些问题。
本文将针对常见的问题提供解决方案,以帮助设计师更好地应对这些挑战。
1. 图形显示问题在使用CAD软件时,设计师可能会遇到图形显示不清晰、模糊或出现断线等问题。
这些问题可能会导致设计师无法准确地看到设计细节,从而影响设计质量。
解决这些问题的方法包括:检查显示设置,确保图形显示清晰;使用合适的图形文件格式,如矢量图来确保图形质量。
2. 图层管理问题在CAD软件中,图层管理是非常重要的一环。
设计师可能会遇到图层重叠、图层不透明度设置错误等问题。
为解决这些问题,设计师可以采取以下措施:组织好图层结构,确保图层之间的关联性和可见性;正确设置图层的透明度,以便在设计中显示需要的细节。
3. 尺寸和测量问题在CAD软件中,正确的尺寸和测量是非常重要的,它们直接关系到设计的准确性。
设计师可能会遇到尺寸错误、测量标准设置错误等问题。
为解决这些问题,设计师可以使用CAD软件自带的测量工具来验证设计的尺寸准确性;设置正确的测量标准,以确保设计符合规范要求。
4. 文件格式兼容问题设计师可能会遇到CAD软件与其他软件之间文件格式不兼容的问题,导致文件无法打开或无法正常导入导出。
为解决这些问题,设计师应确保使用兼容的文件格式,如DWG、DXF等;在文件导入导出时,注意设置正确的参数和选项。
5. 性能问题在处理大型建筑设计项目时,CAD软件可能会出现性能问题,如运行缓慢、响应时间延迟等。
为解决这些问题,设计师可采取以下方法:优化CAD软件的设置,如图形显示质量设置、内存分配等;使用更高性能的计算机硬件,如更快的处理器、更大的内存等。
6. 学习和培训问题对于新使用CAD软件的设计师来说,学习和培训可能是一个挑战。
为了更好地应对这个问题,设计师可以参加相关的培训课程或在线教程;使用CAD软件自带的帮助文档和教程来学习软件的使用;与其他经验丰富的设计师交流,分享经验和技巧。
CAD图纸设计常见错误及修正方法CAD(计算机辅助设计,Computer-Aided Design)是一种强大的设计工具,广泛用于建筑、机械以及电子等各个领域。
然而,在使用CAD软件进行图纸设计的过程中,往往会出现一些常见的错误。
本文将介绍一些常见的错误以及相应的修正方法,帮助读者提高CAD图纸设计的质量和效率。
1.尺寸错误:尺寸错误是CAD设计中最常见的错误之一。
尺寸错误可能导致设计不准确或难以制造。
修正尺寸错误的方法是仔细检查每个图形元素的尺寸,确保它们与设计规范一致。
另外,可以使用CAD软件的自动尺寸功能来简化修正过程。
2.未使用图层:未使用图层会导致图纸混乱和不易编辑。
在CAD设计中,使用图层可以将不同类型的图形元素分组,并方便进行编辑和管理。
修正未使用图层的方法是在设计过程中主动使用图层,并为每个图形元素分配适当的图层。
3.线条重叠:线条重叠会使图纸难以读取和制造。
修正线条重叠的方法是使用CAD软件的修剪(trim)或延伸(extend)功能,删除多余的线条或将线条延伸至正确位置。
此外,可以使用CAD软件的图形编辑工具来处理重叠的线条。
4.单位错误:单位错误会导致图纸的尺寸不一致或与实际情况不符。
在CAD设计中,应该明确使用什么单位,并在设计过程中保持一致。
修正单位错误的方法是转换图纸的单位,或使用CAD软件的缩放比例功能来调整图纸的尺寸。
5.缺少标注:缺少标注会使图纸的信息不完整,难以理解。
在CAD设计中,应该为每个图形元素添加适当的标注,包括尺寸、文字说明和箭头指示等。
修正缺少标注的方法是使用CAD软件的标注工具来添加标注,并确保标注清晰可读。
6.图层重叠:图层重叠会导致图纸的可读性降低。
在CAD设计中,应该避免将图形元素放置在重叠的图层上。
修正图层重叠的方法是调整图层的顺序或使用CAD软件的隐藏图层功能来隐藏不需要显示的图层。
7.缺少边界:缺少边界会使图纸在使用过程中容易出现问题。
CAD中的常见错误及修复技巧CAD(Computer-Aided Design,计算机辅助设计)是一种广泛应用于工程和建筑行业的软件。
在使用CAD软件进行设计和绘图过程中,常常会碰到一些问题和错误,本文将介绍一些常见的CAD错误以及相应的修复技巧,帮助读者更好地应对这些问题。
1. 错误1:尺寸错误在CAD设计中,尺寸的准确性至关重要。
如果尺寸错误,可能会导致设计图与实际情况不符,进而影响到整个工程的质量和效果。
要修复这个问题,首先需要检查设计图的单位是否正确,其次要仔细检查每个尺寸的数值是否准确,特别是关键尺寸。
2. 错误2:重叠对象重叠对象是指在设计图中存在重叠的线条或实体。
这种错误可能会导致绘图不清晰,影响到设计的正确性。
为了修复这个问题,可以使用CAD软件提供的“修剪”或“合并”功能,将重叠的线条或实体进行处理,确保图纸的清晰度和准确性。
3. 错误3:断层线断层线是指在绘图过程中出现不连续的线条。
这种错误会导致设计图的连贯性和完整性受到影响。
修复这个问题的方法是使用CAD软件提供的“修复”或“连接”命令,将断层线进行连接,确保图纸的连续性和正确性。
4. 错误4:缺失或错误的图层图层是CAD设计中非常重要的概念,它可以将不同的元素分组和管理。
如果设计图中存在缺失或错误的图层,可能会导致信息混乱和绘图的不规范。
要修复这个问题,需要仔细检查图层的设置和使用,确保每个元素都被正确地分配到相应的图层中。
5. 错误5:文件损坏CAD设计文件可能会遭受损坏或丢失。
这种情况下,设计师将难以继续工作,并可能造成不可逆的损失。
为了避免这个问题,建议定期备份设计文件,并使用CAD软件提供的文件修复工具进行修复。
此外,使用可靠的存储设备和杜绝不安全的操作,也是预防文件损坏的重要手段。
6. 错误6:速度慢或卡顿在使用CAD软件时,有时可能会遇到速度慢或卡顿的情况。
这可能是由于设计图过于复杂,计算机性能不足或软件设置不当所导致的。
建筑CAD疑难解答(CAD考试常见问答题)1.偏移命令的特点是什么?答:偏移命令可以将对象平移指定的距离,创建一个与原对象类似的新对象。
它可操作的圆元有直线、园、圆弧、多段线、椭圆、构造线、和样条曲线等。
当偏移一个圆时,可创建同心圆。
2.图案填充对于图形有什么样的要求?答:系统默认情况下,将图案填充在完全封闭的图形之内。
3.为什么填充的图案有时会看不到,而有时候会被涂实?如何解觉?答:因为图形大小的关系,有时候填充图案的比例过大或过小,会使图案在填充区域显示不出来或者显示被涂实。
这时候,只需要将图案的比例改到合适大小就可以了。
4.为什么对象等分后看不到对象上的等分点?如何改变点的显示样式?答:因为CAD默认线宽是0,点的大小默认页是0.虽然等分点存在,也是看不到的,要想正常显示对象上的等分点,可以改变点的样式。
所绘制的点可以用点的目标捕捉方式中的节点捕捉方式捕捉。
改变点样式的方法:选择菜单栏“格式”——“点样式”命令,屏幕弹出一对话框。
可改变大小样式。
5.为何在状态栏的“对象捕捉"按钮选中的情况下,出现特殊点无法捕捉的现象?答:状态栏的”对象捕捉“按钮被按下时,能打开点的捕捉功能,只有设置了相应点捕捉方式,才能对该类点进行捕捉。
6.AutoCAD中对象复制方式?答:复制(Copy)/镜像(Mirroy)偏移(Offset)/阵列和COPYCLIP(Ctry+C)7.在输入文字时,怎样才能使文字排练的整齐?答:单击多行文字图标,用鼠标单击要输入文字表格的一个顶点,看到CAD下面的命令提示输入j(对齐)时,输入mc(正中)。
在单击刚才表格顶点的对顶点,输入文字,就能使文字位于表格的正中了。
8.CAD中如何保存设置好图层的文件,使新建文件时不用再重新设置图层?答:设置好图层后,可以先保存为样板文件,新建时选择打开这个样板文件就可以了。
这个样板文件中还可以对各项参数进行设置。
9.修改多线样式设置时,为何无法修改某一样式的设置值?答:CAD中,已被使用的多线样式无法被更改任一设置值,若需修改,必须先删除本文档中使用改样式绘制的多线,才能对相应的值进行更改。
CAD中的常见错误及解决方法CAD(计算机辅助设计)是一种广泛应用于工程和建筑行业的设计软件,它能够提供精确绘图和设计的功能。
然而,在使用CAD软件的过程中,常常会遇到一些错误和问题。
本文将介绍CAD中的常见错误及解决方法。
1. 缺少或错误的图层设置图层在CAD中扮演着关键的角色,它们用于组织和管理绘图的内容。
若没有正确设置图层,会导致绘图混乱或丢失。
解决方法:- 确保每个绘图元素都能正确地归入相应的图层。
可通过绘图时设定图层属性或后期编辑进行调整。
- 不建议在工作过程中过多操作现有图层,更好的方式是创建新的图层,并将相应的元素移动到新图层上。
2. 丢失或损坏的文件CAD文件是设计工作的核心,如果文件丢失或损坏,将导致工作中断和数据丢失。
解决方法:- 建立定期备份习惯,确保文件的复原和安全性。
- 如果遭遇损坏文件,可以尝试使用CAD软件中的修复工具进行恢复。
- 若修复工具无效,则可以尝试使用独立的数据恢复软件或寻求专业的数据恢复服务。
3. 不正确的单位设置单位设置是CAD中非常重要的部分,因为它直接影响图纸的准确性和测量结果的正确性。
解决方法:- 在开始绘制之前,务必检查单位设置,确保选择的单位与项目要求一致。
- 如果在绘制过程中发现单位设置不正确,可以通过CAD软件的工具栏或命令行进行更改。
4. CAD程序崩溃或运行缓慢由于CAD软件的复杂性,使用过程中程序崩溃或运行缓慢是比较常见的问题。
解决方法:- 确保计算机符合CAD软件的最低系统要求,包括操作系统、处理器和内存等。
- 关闭其他运行的程序和应用,以释放系统资源。
- 定期更新CAD软件的版本和补丁,以利用最新的优化和修复功能。
- 当程序出现问题时,尝试重新启动CAD软件或计算机。
5. 缺少或不准确的尺寸标注尺寸标注是CAD中的重要功能,能够提供设计图纸的详细度和准确性。
解决方法:- 在设计过程中,确保对每个关键元素及其相关尺寸进行标注。
- 使用CAD软件中的尺寸标注工具,根据项目需求进行设置和调整。
CAD绘图中的常见错误及修正方法CAD(Computer-Aided Design,计算机辅助设计)是一种常用的绘图工具,被广泛应用于建筑设计、制造工程、机械制图等领域。
然而,由于绘图的复杂性和技术要求,很容易出现一些常见的错误。
本文将介绍一些常见的CAD绘图错误,并提供相应的修正方法,帮助读者更好地应对这些问题。
1. 比例错误:在绘图中,比例是非常重要的。
很多时候,由于粗心或监测不足,绘图中的物体比例可能出错。
为了避免这种情况,可以使用CAD软件自带的比例测量工具来确保绘制的物体与实际尺寸保持一致。
2. 层次错误:在CAD绘图时,使用不正确的图层设置会导致混乱和困惑。
为了规范图层设置,可以提前规划好图层结构,并在绘图过程中始终坚持使用正确的图层。
如果发现层次错误,可以使用CAD软件提供的图层管理功能进行修改。
3. 尺寸错误:绘图中的尺寸是关键,它们直接影响到最终设计的准确性。
常见的尺寸错误包括遗漏尺寸、尺寸标注不规范等。
为了纠正尺寸错误,可以仔细检查每一个绘图元素,并保证所有尺寸都被正确标注。
4. 命令使用错误:CAD软件有许多命令和操作方式,如果不熟悉或误用,可能导致绘图错误。
为了避免这种情况,可以通过学习CAD软件的操作手册或在线教程来掌握常用的命令和技巧。
在使用命令时,务必仔细阅读提示和确认信息,避免使用错误命令或参数。
5. 图形重叠错误:在复杂的绘图中,可能会出现图形重叠或交叉的情况,这会使绘图变得混乱难懂。
修复这种错误的方法之一是使用CAD软件提供的图形编辑工具,如修剪、延伸等。
通过仔细选择和编辑图形,可以解决重叠问题。
6. 比例和单位不一致:CAD软件中绘图的比例和物理单位一致性非常重要。
如果不一致,可能导致尺寸混乱和计算错误。
为了纠正这种错误,可以在绘图前明确比例和单位,并确保在整个绘图过程中保持一致。
7. 不规范的图纸布局:绘图的布局和页面设置对于最终的设计效果至关重要。
如果布局不规范,可能会导致图纸混乱或难以阅读。
结构计算中遇到结构错层的处理方式(值得收藏)一.对错层的楼层应采用弹性楼板计算对错层的楼板不应再按照默认的刚性板计算,一般至少应按照弹性膜计算,按照刚性板计算时容易发生错层处短柱的超限.错层处应使用弹性膜(50016)上部结构计算中,软件对于水平的楼板自动按照默认的刚性板计算.当楼板出现错层时,软件默认按照竖向错开的两块或者多块刚性板计算,这种相距过近的刚性板容易导致应力集中、导致某些构件的内力异常现象,其中最常见的是短柱超限.为了避免错层结构的计算异常,可把存在错层楼板的楼层设置为全部或者局部弹性板,至少设置为弹性膜,设置弹性板将增加计算工作量,按照现在YJK的计算能力,这种计算量的增加对计算效率的影响很小.当错层结构出现某些构件超限时,可首先采取的措施就是将超限构件周边的楼板设置为弹性膜或者其他类型的弹性板.1、用户问题第一层中左侧局部梁降标高2m,造成相连的三根柱计算结果超限,什么原因?错层处的柱抗剪超限,查看该柱的构件信息,可见X向组合剪力达到3309kn,截面不满足抗剪要求.查看X向地震的单工况剪力,该柱剪力突变,达到768kn.该柱的纵向配筋也较大.2、查找问题YJK错层处短柱抗剪超限,经查X向地震剪力达到将近800,出现突变增大,而相邻柱的剪力在100-200.剪力出现突变增大的原因是错层高低跨处按照默认的刚性板计算,由于上下两块刚性板作用,容易发生短柱的剪力突变.3、解决方案解决方案是将这里的楼板设置为弹性膜,本例设为弹性膜再计算后,错层处短柱剪力降为328,X向组合剪力从3309降低到1560,不到原来的一半,不再抗剪超限.该柱的纵向配筋也大大较少.错层处刚性板模型容易剪力突变,解决方案为把楼板设置为弹性膜,这是一个典型常见问题.4、小结上部结构计算中,软件对于水平的楼板自动按照默认的刚性板计算.当楼板出现错层时,软件默认按照竖向错开的两块或者多块刚性板计算,这种相距过近的刚性板容易导致应力集中、导致某些构件的内力异常现象.为了避免错层结构的计算异常,可把存在错层楼板的楼层设置为全部或者局部弹性板,至少设置为弹性膜,设置弹性板将增加计算工作量,按照现在YJK的计算能力,这种计算量的增加对计算效率的影响很小.当错层结构出现某些构件超限时,可首先采取的措施就是将超限构件周边的楼板设置为弹性膜或者其他类型的弹性板.二.错层处主梁内力不连续(壳元梁例)1、用户问题67247-三层顶上翻大梁中段弯矩等受力异常,主梁内力不连续2、查找问题错层梁出现主梁弯矩不连续,本例跨中错层处的左端弯矩为12374,右端弯矩为4273.这种不连续是由于错层梁的计算模型中存在错层距离长的竖直刚臂(简图中的粉红色线条).这种计算模型对错层梁的计算就是这个状况,误差较大.为了进行对比,可可先把上翻的大梁降标高为平梁,计算后,跨中梁的弯矩左端与右端基本相同,分别为9419和9437.再将错层梁模型的大梁改为按照壳元梁计算,壳单元梁比杆单元梁计算更接近实际,计算结果跨中梁的弯矩左端与右端基本相同,分别为10306和10304.再将错层梁模型的大梁改为按照实体单元梁计算,实体单元梁比杆单元梁计算更接近实际,计算结果跨中梁的弯矩左端与右端基本相同,分别为11969和11956.3、解决方案梁支座弯矩跨中左跨中右默认的计算模型12742123744273取消错层1728094199437按壳元梁计算165471030610304按实体元计算116761196911956经以上三种情况的比较,这种大截面的上翻错层梁,用杆单元模拟,通过刚臂考虑不同截面之间的偏心影响是失真的,分别改用壳元和实体单元定义该梁重新计算,可以看出可使计算结果更加符合实际情况.4、小结对有截面尺寸大、且较大错层的梁,错层次梁通过施加刚臂方式考虑偏心的影响,但对于刚性板假定下,会导致楼面的刚性板块与刚臂连接的相互作用,对主梁结果影响过大,导致错层主梁弯矩突变,所以这种情况按一般计算方法误差较大,使用降低该梁到平层的方法可以证实计算模型造成的误差,这种情况应该采用壳元或实体单元计算模型.三.错层位置弹性板无网格划分1、用户问题66824-错层板未生成网格划分,地下室顶板处有局部降板,降板处设墙,两侧指定弹性板,计算之后三维显示没有弹性板结果,麻烦帮忙看下,谢谢.2、查找问题经查,在第六标准层的楼板布置中输入了100mm的楼板错层3、解决问题您的梁标高已经降下去了,不用再输入楼板错层,输入为0就行,对于整体计算来说这个楼板错层没有什么用.4、小结好多错层结构,设置了弹性板不能生成网格划分,都是因为输入了楼板错层所致,对于错层来说只要按错层位置的实际标高输入了梁,软件能在错层楼面位置生成楼板,无需再输入这个楼板错层.此参数对整体计算没有作用,只对施工图有微小影响.四.对“构件标高忽略=500”的处理在YJK的配置文件中有个内部控制参数文本,具体路径为,XP系统:C:\Documents and Settings\All Users\ApplicationData\yjkSoft\YJKS1.8\config,WIN7Win10系统:C:\ProgramData\yjkSoft\YJKS1.8\config,控制参数文本为:其中的参数“构件标高忽略”的作用是在计算模型把楼层内梁端之间竖向距离小于该参数值时合并,默认值是500mm,合并500mm高差的梁,继承的是PKPM的做法.具体来说该参数的作用体现在两个方面,第一方面是把位于同一轴线的小于该参数的两根梁自动归并,第二方面是梁交叉连接但高差小于该值时有高差梁变为斜梁,因此该参数是对计算模型的一种简化归并.1、问题1不同楼板错层下的不同计算模型如下工程,同一层内有三种不同的楼板高度,错层值分别为750mm、350mm和400mm.由于参数“构件标高忽略”的默认值为500mm,计算模型在错层值为750mm处的计算模型正常,但是错层值为350mm和400mm处的错层梁变成斜梁,且错层高低跨处生成弹性斜板.这种同一层的三种错层梁的处理可能使计算出现异常,可以人工修改参数“构件标高忽略”值为100mm,此后生成的计算模型错层处都正常了.2、问题2位于同一轴线的平梁和斜梁被归并设置坡道时,常需布置斜的错层梁,如下实例中,当斜梁的高差小于500mm时,计算模型将把斜梁归并,斜的坡道楼板也变成平的楼板了,这显然与实际模型不符.解决方案是人工修改参数“构件标高忽略”值为100mm,此后生成的计算模型错层处都正常了.4、小结在软件的配置文件中的构件的忽略标高,含义为此距离范围内的标高调整,软件都是归并为楼面梁,若是要考虑小于此距离的错层或斜梁的标高调整,可以人工改小此值,在软件的后续版本中会把软件的默认隐含值改小一些.注:1.8.2.1版本后,参数“构件标高忽略”的默认值已从500mm降到了300mm.五.把位于上层的层间梁输到了本层1、用户问题:层间梁结果异常2、查找问题查看单工况内力可以看到主要是恒载内力异常,其他工况都没有问题,可初步判断为施工次序的问题,到前处理查看施工次序示意:可以看到施工模拟不正确.3、解决问题把此部分通过导到空间,导至空间层,再在空间建模模块把此部分层间梁导到第二层.导到上层重新计算后,结果正常,不再有超限的层间梁:当然即使不调整建模,把手工调整施工次序也能解决此问题,不过建议修还是最好改为更合理的建模方式.4、小结一般层间梁或者错层的梁标高与楼面梁的标高不同,建模时不要把本层的层间梁建在下层,因为软件默认是按楼层顺序进行施工模拟的,所以在下层建入上层的层间梁,会导致在施工模拟时,梁下部无支撑构件使恒载内力异常,一般建模都在一个标准层建模以保证施工模拟符合实际情况.六.用实体单元解决复杂错层的超限问题1、用户问题处于顶部的第九标准层柱子配筋突然增大,不知道是模型哪里有问题.2、查找原因超限部位位于顶层,受力不大,但是由于同一房间错层有两处,导致边框柱被分成三段.查看该柱的构件信息,可见该超限柱地震各工况的剪力异常大,导致该柱抗剪超限,这种情况就是计算模型的应力集中导致的不正常现象.3、解决问题把该层超限处的边框柱和墙体定义为实体单元,计算后再查看结果,可见该短柱的地震工况剪力降低到原来的10%,该柱不再超限.4、小结:对于这种较复杂的错层结构,按实体单元模拟效果更真实,能有效减少应力集中造成的超限.。
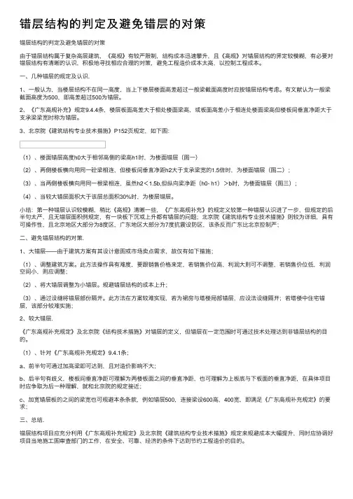
错层结构的判定及避免错层的对策错层结构的判定及避免错层的对策由于错层结构属于复杂⾼层建筑,《⾼规》有较严限制,结构成本迅速攀升,且《⾼规》对错层结构的界定较模糊,有必要对错层结构有清晰的认识,积极地寻找相应合理的对策,避免⼯程造价成本太⾼,以控制⼯程成本。
⼀、⼏种错层的规定及认识.1、⼀般认为,当楼层结构不在同⼀⾼度,当上下楼层楼⾯⾼差超过⼀般梁截⾯⾼度时应按错层结构考虑。
有⽂献认为⼀般梁截⾯⾼度为500,即⾼差超过500为错层。
2、《⼴东⾼规补充》规定9.4.4条,楼层板⾯⾼差⼤于相处楼⾯梁⾼,或板⾯⾼差⼩于相连处楼⾯梁⾼但楼板间垂直净距⼤于⽀承梁梁宽时称为错层。
3、北京院《建筑结构专业技术措施》P152页规定,如下图:(1)、楼⾯错层⾼度h0⼤于相邻⾼侧的梁⾼h1时,为楼⾯错层(图⼀)(2)、两侧楼板横向⽤同⼀砼梁相连,但楼板间垂直净距h2⼤于⽀承梁宽的1.5倍时,为楼⾯错层(图⼆);(3)、当两侧楼板横向⽤同⼀根梁相连,虽然h2<1.5b,但纵向梁净距(h0- h1)>b时,为楼⾯错层(图三);(4)、当较⼤错层⾯积⼤于该层总⾯积30%时,为楼层错层。
⼩结:第⼀种错层认识较模糊,稍⽐《⾼规》清晰⼀些,《⼴东⾼规补充》的规定义较第⼀种错层认识进了⼀步,但规定的后半句太严,且⽆错层⾯积例规定,有⼀块板下沉或上升都有错层的问题;北京院《建筑结构专业技术措施》则较为详细,具有可操作性,且北京地区⼤部分为8度区,⼴东地区⼤部分为7度抗震设防区,该条反⽽⼴东⽐北京控制严;⼆、避免错层结构的对策.1、⼤错层——由于建筑⽅案有其设计意图或市场卖点需求,故仅有如下措施;(1)、调整建筑⽅案。
此⽅法操作具有难度,要跟销售价格来定,若销售价位⾼,利润⼤则可不调整,若销售价位低,利润空间⼩,则应调整;(2)、将⼤错层调整为⼩错层。
规避错层结构的成本上升;(3)、通过设缝将错层部份隔开。
此⽅法在⽅案较难实现,若为裙房与塔楼局部错层,应设法设缝隔开;若塔楼中住宅错层,该部分较难实施;2、较⼤错层.《⼴东⾼规补充规定》及北京院《结构技术措施》对错层的定义,但错层在⼀定范围时可通过技术处理达到⾮错层结构的⽬的。
[0753]《建筑结构CAD》chi建筑结构CAD应用概况和发展[判断题]目前前处理广泛采用人机图形交互输入数据,后处理可将计算设计结果以图形方式输出(如变形图、内力图、振型图等),直至自动生成完整的施工图.参考答案:正确[判断题]CAD技术能完全収代人脑,运用于工程设计并能杜绝设计事故的发生。
参考答案:借误[多选题]N 20世纪60年代末期开始,我国最早在()行业开始了对CAD技术的研究和开发工作。
A:航空B:造船C:石油D:汽车参考答案:ABD[多选题]CAD技术的未来发展方向绘()。
A:集成化B:规模化C:协同化D:智能化参考答案:ACD[论述题]CAD技术与传统手工设计相比,有哪些优势?参考答案:CAD技术运用于工程设计有着传统手工设计无法比拟的优越性,它能降低劳动强度,提高设计质呈,缩短设计周期。
有效避免手工设计中存在的"借、碰、漏、缺”现象。
采用CAD技术能方便实现项目投标、方案优化、数值计算、施工图设计绘制、工程造价预算等一系列服务,从而降低工程造价、节省投资、提高设计质呈、提高生产效益。
[论述题]CAD技术发展可以分成哪四个阶段?参考答案:(1〉第一阶段,20世纪60年代初期〜60年代木期。
这个阶段的CAD系统以使用大型通用机(晶体管电路为主)和刷新式图形显示器为基木标志:这个时期的CAD系统价格昂贵,性能简单,全世界只有少数大企业研制或拥有大约200套CAD系统,主要应用于航空和汽车制造业。
(1)第一阶段,20世纪60年代初期〜60年代末期。
这个阶段的CAD系统以使用大型通用机(晶体管电路为主)和刷新式图形显示器为基木标志:这个时期的CAD系统价格昂贵,性能简单,全世界只有少数大企业研制或拥有大约200套CAD 系统,主要应用于航空和汽车制造业。
(2)第二阶段,20世纪60年代末期〜70年代末期。
60年代末,美国DEC公司开始生产出价格相当低廉的小型机。
同时价格更加便宜的存储管式显示器也得到应用,光笔、图形输入板等各种形式的图形输入设备也投入应用。
《CAD》试题院校___ 年级_________ 专业______层次姓名______________ 分数______________一、判断题(每小题1分,共10分)1.结构水平分体系和竖向分体系之间的关系是,竖向结构构件之间的距离越大,水平结构构件所需要的材料用量越多。
()2.《建筑结构荷载规范》中给出的荷载均为设计值,在进行承载力计算时可以直接采用。
()3.框架结构是指由梁、柱以刚接或铰接相连接而构成的承重结构体系。
()4.柱在荷载作用下既受压缩又受弯曲和剪切,在计算中必须同时考虑压缩和弯曲,剪切作用通常不予考虑。
()5.由于柱主要受压,在设计时可以只考虑稳定而不必考虑附加偏心距。
()6.结构物中荷载输入包含各房间的楼(屋)面荷载,结构中个节点荷载,各梁上、柱上荷载,还有承重墙体上的荷载。
()7.TAT是多层及高层建筑结构空间分析程序,采用空间杆系计算柱、梁等杆件,采用薄壁柱计算剪力墙。
()8.刚性指一物体能发生平移和转动,同时能发生弹性变形。
()9.无柱节点指指有两根以上梁相交而没有柱的交点。
()10.特殊梁包括不调幅梁、连梁、托柱梁等,铰接梁不属于特殊梁。
()二、填空题(每空2分,共30分)1.建筑物是由许多结构构件组成的一个系统,其中主要的受力系统称为结构体系,结构体系有()、基本竖向体系以及()三部分组成。
2.抗震设计通过概念设计、()及抗震构造设计三方面实现3.楼盖上的荷载分为恒荷载和()两类;《建筑结构荷载规范》中给出的荷载均为(),在进行承载力计算时,需乘以相应的分项系数。
4.宽度大于高度的梁称为扁梁,扁梁的宽高比不宜超过()。
5.混凝土墙体一般应用于高层建筑结构,以承受墙体平面内的水平荷载为主,它分属两种结构体系:()和剪力墙体系。
6.PK结构计算程序中的结构内力分析采用矩阵位移法,每一节点有水平位移、竖向位移和( )三个自由度。
恒荷载作用下忽略柱轴向变形的影响,活荷载、风荷载和地震作用下按柱的实际轴向刚度考虑柱的轴向变形影响。
CAD软件中常见的建筑设计错误及其解决方案在建筑设计中使用CAD软件已经成为了行业标准,它可以提高设计效率、减少设计错误,并且可以进行模拟和优化设计。
然而,在实际应用过程中,由于使用不当或者其他因素,还是会出现一些常见的设计错误。
本文将讨论CAD软件中常见的建筑设计错误,并提供解决方案。
一、尺寸错误尺寸错误是CAD软件中最常见的错误之一。
这包括了模型尺寸的误差和错误的比例缩放。
尺寸错误可能导致建筑物的比例失调,或者建筑结构的不稳定性。
解决方案:1. 对于模型尺寸误差,设计师应当仔细核对设计图纸和CAD软件中的尺寸数据,确保其准确性。
2. 在进行比例缩放时,应当使用CAD软件提供的工具来确保缩放比例的准确性。
同时,也要注意在进行任何缩放操作之前备份原始模型,以防止错误的扩散或丢失。
二、平面布置错误平面布置错误可能会导致建筑物功能的混乱,空间利用的低效,以及工程成本的增加。
这种错误包括了房间尺寸不合理、不合理的房间布置以及通风、采光问题等。
解决方案:1. 在进行平面布置设计时,设计师应仔细考虑建筑功能和使用需求,并合理规划房间尺寸、布局和交通流线。
2. 在CAD软件中,可以利用分层和分组功能来优化平面布置。
这些功能可以帮助设计师更好地展示建筑物的结构和功能分区。
三、建筑材料错误CAD软件的一个重要应用就是材料选择和建筑部件的设计。
然而,在使用CAD软件进行建筑材料和部件设计时,常常会出现错误。
比如,错误的材料选择、不合理的材料厚度以及不匹配的部件组装等。
解决方案:1. 设计师应当充分了解各种建筑材料的性能和特点,并根据设计需求选择合适的材料。
2. 在CAD软件中,可以使用虚拟建模技术来模拟材料的外观和性能,以帮助设计师更好地进行材料选择和部件组装。
四、上层结构错误上层结构错误指的是建筑物的屋顶、立面和其他外部结构的设计错误。
这些错误常常会导致建筑物的抗风能力不足、漏水、能耗高等问题。
解决方案:1. 在CAD软件中,设计师可以使用风荷载模拟和分析工具来评估建筑物的抗风能力,并根据分析结果进行结构调整。
CAD文件中的建筑施工质量问题解决方法随着科技的发展,计算机辅助设计(CAD)在建筑行业中得到广泛应用。
CAD文件不仅提高了设计效率,还能帮助解决建筑施工过程中的质量问题。
本文将探讨CAD文件在建筑施工质量问题解决中的方法。
一、CAD文件中的质量问题在建筑施工过程中,会出现一系列的质量问题。
CAD文件作为一个重要的工具,在施工质量问题中也扮演着关键的角色。
以下是CAD文件中常见的几个质量问题:1. 设计错误:设计师可能在CAD文件中出现错误,如尺寸错误、符号错误等,这些错误会直接影响施工过程中的准确性。
2. 冲突和干涉:在多个CAD文件中,可能会存在构件之间冲突和干涉的问题,这会导致施工过程中的困难和延误。
3. 材料选择问题:CAD文件中的材料选择不当可能会导致施工质量下降,如使用不合适的材料或材料规格错误等。
4. 施工工序问题:CAD文件应该清晰地呈现施工工序,但如果文件中缺乏具体的施工步骤和细节,可能会导致工人在施工过程中出现困惑和错误。
二、CAD文件中建筑施工质量问题解决方法为了解决CAD文件中的建筑施工质量问题,可以采取以下方法:1. 严格的质量控制:CAD文件设计前需要进行严格的质量控制,包括尺寸、符号和材料规格的检查。
设计人员应该对CAD文件进行反复的审核和校对,确保文件的准确性。
2. 碰撞检测:通过CAD软件中的碰撞检测功能,可以在设计阶段模拟出所有构件的碰撞和干涉情况。
通过及时发现和解决冲突问题,可以减少施工中的困难和延误。
3. 材料选择和规格确认:在CAD文件中明确指定材料的选择和规格,确保施工过程中材料的正确使用。
同时,与供应商和承包商进行有效的沟通,确保材料的准确性和质量。
4. 施工工序详细化:CAD文件应该清楚地呈现出详细的施工工序和步骤。
通过标注和注释,确保工人能够理解和遵守施工工序,避免错误和质量问题的发生。
5. 培训和沟通:与施工团队进行有效的培训和沟通,确保他们了解CAD文件的内容和要求。
CAD软件中的建筑设计故障排除和问题解决技巧随着科技的不断发展,CAD(Computer-Aided Design,计算机辅助设计)软件在建筑设计行业中扮演着越来越重要的角色。
然而,使用CAD软件进行建筑设计时,常常会遇到各种故障和问题。
本文将针对CAD软件中的建筑设计故障进行排除,并提供解决技巧,以帮助建筑设计师在工作中更加高效地运用CAD软件。
一、CAD软件常见故障排除技巧1. 图形显示问题在使用CAD软件过程中,可能会遇到图形显示不正常的情况,如图形显示模糊、闪烁或者无法正常显示等。
针对这种情况,可以尝试以下排除方法:- 检查图形显示设置:首先,确认图形显示设置是否符合要求,如分辨率、屏幕比例等。
- 更新显卡驱动程序:及时更新显卡驱动程序,可解决由显卡驱动问题引起的图形显示异常。
- 检查CAD软件版本:某些版本的CAD软件可能存在兼容性问题,及时升级或切换到兼容版本。
2. 建模问题在进行建模工作时,有时会遇到无法准确绘制、编辑或复制建筑元素等问题。
以下是几种常见的排除方法:- 检查对象属性:确保建模时选择了正确的对象属性,如图层、线型等。
- 检查拾取设置:在CAD软件中,存在不同的拾取设置模式,如“对象”、“点”、“距离”等,选用合适的拾取设置模式可提高建模准确性。
- 修复损坏的几何图形:使用CAD软件中的修复功能,尝试修复由于几何图形损坏而导致的建模问题。
二、CAD软件问题解决技巧1. 提高软件运行速度随着建筑设计中项目的复杂性增加,CAD软件的运行速度往往会受到影响。
以下是一些提高CAD软件运行速度的技巧:- 减少显示效果:关闭不必要的视觉效果,如阴影、透明度等,可以减轻CAD软件的运行负荷。
- 压缩文件大小:对于项目中的大型CAD文件,使用软件内置的压缩工具来减小文件大小,可以加快软件的加载和保存速度。
- 清理临时文件:定期清理CAD软件生成的临时文件和缓存,能够减少硬盘空间占用,提高软件运行效率。