企业绩效标准值下的财务指标无量纲化与评价
- 格式:pdf
- 大小:133.13 KB
- 文档页数:5
企业绩效评价方法论述企业绩效评价方法论述摘要:为了对企业绩效评价有一个清晰的认识,对企业绩效评价的起源以及经历的几个阶段进行分析,以及对未来经济趋势的预测,总结出传统的绩效评价方法存在的问题以及相应的解决办法,并提出绩效评价指标的分类量化的新型绩效评价方法。
关键词:利益相关者;无量纲法;评价主体;指标分类量化一、绩效评价的起源以及发展历程所谓企业绩效评价,是指运用数理统计和运筹学原理,运用特定的指标体系对企业一定经营期间的经济效益和经营者业绩作出客观、公正和准确的判断。
同时绩效评价能使管理者平衡利润成长和成本控制之间的矛盾;平衡不同群体之间期望值的矛盾;平衡机会和注意力之间的矛盾;平衡不同激励方式之间的矛盾,通过绩效评价,可以检测企业发展的状况,把我企业当前的总体情况,使企业知己知彼、扬长补短,采取更有效的方法与措施提高竞争力,并且建立和推行绩效评价制度,科学的评判企业经营成果,有助于正确引导企业经营行为,帮助企业寻找经营差距以及产生的原因,促进企业加强经营管理,提高经济效益,也为各有关部门对企业实施间接管理,加强宏观调控、制定经济政策和考核企业经营管理者业绩提供依据。
随着经济的不断发展,企业绩效评价凸显重要,从其产生至今经历了三个阶段:成本控制阶段,此阶段的绩效评价主要以成本为主,评价的基本原理是一种简单的以本求利的思想,后经过成本会计的两次革命,达到了对成本进行管理的目的;财务绩效评价阶段,此阶段是在市场竞争加剧的背景下产生的,经历了以杜邦公司提出的投资报酬率以及后来的销售利润率、投资回报率为主要内容的绩效评价,使得以财务指标为绩效评价的主要标准的评价体系得以确立并日臻完善,最终形成了此时期的财务绩效评价阶段;企业绩效评价创新阶段,世界经济格局的改变对企业的绩效评价提出了更高的要求,企业要在这样的市场竞争中生存下来就必须完善自己的绩效评价体系,使得其与公司的战略规划相一致,为公司的战略调整以及执行更好地服务,创新性的绩效评价方法应运而生,并在公司评价与市场实际之间对照调整使得评价方法更加成熟。
企业绩效评价标准值-2023引言企业绩效评价是衡量企业经营、管理和发展状况的重要工具。
为了解决企业绩效评价的客观性和科学性问题,制定了《企业绩效评价标准值-2023》。
本文档将详细介绍该标准值的制定背景、评价指标和计算方法,以及相关应用和推广。
制定背景企业绩效评价是衡量企业绩效优劣的重要方法,对于企业的发展和竞争力具有重要意义。
然而,由于不同企业的经营特点和行业差异,传统的绩效评价方法往往无法准确地评估企业的绩效水平。
因此,制定一套科学的、具有普适性的绩效评价标准值非常必要。
评价指标《企业绩效评价标准值-2023》采用了一系列经典的评价指标,包括:1.财务绩效指标:包括利润率、资产回报率、销售增长率等。
2.运营绩效指标:包括生产效率、劳动生产率、库存周转率等。
3.市场表现指标:包括市场份额、客户满意度、品牌知名度等。
4.创新能力指标:包括研发投入比例、新产品上市率、专利申请数量等。
这些指标综合考虑了企业的财务状况、运营效率、市场竞争力和创新能力,能够全面、客观地评价企业的绩效水平。
计算方法《企业绩效评价标准值-2023》采用综合评价法计算企业的绩效标准值。
具体计算步骤如下:1.对各项评价指标进行量化和加权。
2.根据评价指标的权重和企业的实际指标值,计算得到每个指标的评价得分。
3.将各个指标的评价得分加权求和,得到企业的绩效标准值。
绩效标准值的计算方法综合考虑了不同指标的重要性,能够客观地反映企业的绩效水平。
应用与推广《企业绩效评价标准值-2023》适用于各类企业,在经营管理和投资决策中具有重要作用。
该标准值可以用于:•帮助企业进行内部绩效评估,发现问题和改进机会,提高企业的经营效率和竞争力。
•作为投资者、股东和金融机构评估企业绩效的参考依据,辅助决策和风险控制。
•用于企业间的比较和排名,帮助企业确定自身在行业中的位置和竞争力。
《企业绩效评价标准值-2023》的推广应注重以下几个方面:1.宣传推广:通过行业媒体、专业研讨会等渠道宣传标准值的制定背景和应用价值。
数据的无量纲化处理数据的无量纲化处理是数据预处理的一项重要任务,它将不同单位或不同量级的数据转化为无量纲的形式,以便更好地进行数据分析和建模。
本文将详细介绍数据的无量纲化处理的概念、常用方法以及实际应用。
一、概念介绍数据的无量纲化处理是将原始数据转化为无量纲的形式,即消除数据的单位和量纲差异,使得不同指标之间具有可比性。
无量纲化处理可以避免不同指标之间的量级差异对分析结果的影响,提高数据分析的准确性和可靠性。
二、常用方法1. 最大最小值归一化最大最小值归一化是将原始数据线性映射到[0,1]区间内,公式如下:$$x' = \frac{x - \min(x)}{\max(x) - \min(x)}$$其中,$x$为原始数据,$x'$为归一化后的数据。
该方法适用于数据分布有明显边界的情况。
2. Z-Score标准化Z-Score标准化是将原始数据转化为均值为0,标准差为1的正态分布,公式如下:$$x' = \frac{x - \mu}{\sigma}$$其中,$x$为原始数据,$x'$为标准化后的数据,$\mu$为原始数据的均值,$\sigma$为原始数据的标准差。
该方法适用于数据分布近似正态分布的情况。
3. 小数定标标准化小数定标标准化是通过移动数据的小数点位置,将数据映射到[-1,1]或[0,1]区间内,公式如下:$$x' = \frac{x}{10^k}$$其中,$x$为原始数据,$x'$为标准化后的数据,$k$为使得标准化后的数据范围满足要求的整数。
该方法适用于数据分布未知的情况。
三、实际应用数据的无量纲化处理在数据挖掘、机器学习等领域具有广泛应用。
以下是几个实际应用的例子:1. 金融风险评估在金融领域,无量纲化处理可以用于对不同金融指标进行比较和评估。
例如,对于不同公司的财务指标,可以将其进行无量纲化处理,然后进行综合评估,以评估其风险水平。
2. 图像处理在图像处理中,无量纲化处理可以用于对图像特征进行提取和比较。
基金项目:博士科研启动基金“不同政策干预手段对技术创新绩效影响的比较研究”(DHBK2019388)。
收稿日期:2020-11-11作者简介:何紫荆,女,江西鹰潭人,东华理工大学经济与管理学院,研究方向为财务管理与管理会计。
赵玉,男,河北辛集人,博士,教授,硕士生导师,供职于东华理工大学经济与管理学院,研究方向为风险管理。
商业银行财务绩效评价研究——基于熵权-TOPSIS-RSR 模型何紫荆赵玉(东华理工大学,江西南昌330013)摘要:商业银行财务绩效高质量发展是推动金融体系改革的重要保障。
为准确评价我国商业银行财务绩效管理情况,本文构建基于宏观审慎评估体系(MPA )的定量指标和CAMELS 框架的财务绩效评价指标体系,应用熵权-TOPSIS 模型测度我国33家商业银行2019年的财务绩效水平,并引入秩和比法(RSR )对评价结果进行分档,实证结果表明流动性覆盖率和基本每股收益对商业银行财务绩效水平影响最大;城市商业银行的财务绩效表现总体上要优于股份制银行和国有银行,且国有银行的综合财务绩效水平较为落后;与秩和比法相结合的熵权-TOPSIS 评价模型能够有效对商业银行财务绩效水平进行综合评价。
关键词:商业银行;财务绩效管理;绩效评价;熵权-TOPSIS-RSR 模型中图分类号:F235.2文献标识码:A文章编号:1674-5477(2021)01-0073-06一、引言改革开放以来,我国金融业的发展已经取得了巨大成就,金融作为现代经济的血脉,与经济共生共荣,而商业银行作为金融体系的中流砥柱,具有信用创造以及调节经济的功能,在助推经济发展上起着至关重要的作用。
但是国内接连出现诸如海南发展银行事件、包商银行事件等商业银行因管理不善导致资不抵债、银行倒闭的情况,为商业银行发展敲响警钟,具有高负债特质的银行业在管理运营上存在较大隐患。
为引导商业银行更好地服务于实体经济,银行监管部门一直坚持打好防范金融风险攻坚战,陆续制定各种风险管理的审慎规制,2016年原银监会发布《银行业金融机构全面风险管理指引》,2018年7月银保监会正式实施《商业银行流动性风险管理办法》。
2024年版的企业绩效评价标准目标本文档旨在提供2024年版的企业绩效评价标准,以帮助企业评估和监控其业绩,并制定相应的战略和改进计划。
标准一:财务绩效1.1 收入增长率:评估企业年度收入增长的百分比,以衡量企业的市场竞争力和销售能力。
1.2 利润率:计算企业的净利润与总收入的比例,以评估企业的盈利能力和成本管理能力。
1.3 资本回报率:衡量企业利润与投入资本之间的关系,使企业能够评估其资本利用效率。
标准二:客户满意度2.1 客户反馈:定期收集和分析客户的反馈意见,以了解客户的满意度和改进的领域。
2.2 客户保留率:评估企业在特定时间段内保留现有客户的能力,以衡量客户忠诚度和满意度。
2.3 市场份额:评估企业在特定市场领域内的销售额占比,以衡量企业在市场竞争中的地位。
标准三:员工绩效3.1 员工满意度:定期进行员工满意度调查,以了解员工对企业文化、福利和发展机会的满意度。
3.2 员工离职率:评估企业在特定时间段内员工的离职率,以衡量员工满意度和企业的人才留存能力。
3.3 培训投入:评估企业在员工培训和发展方面的投入,以提高员工技能和绩效水平。
标准四:社会责任4.1 环境保护:评估企业在环境保护方面的措施和实践,以衡量企业对环境的影响和可持续发展的努力。
4.2 社会公益:评估企业在社会公益事业中的参与和贡献,以衡量企业的社会责任感和公众形象。
4.3 遵法合规:评估企业在法律法规遵从和商业道德方面的表现,以确保企业的合法运营和商业信誉。
标准五:创新与发展5.1 研发投入:评估企业在研发活动上的投资,以衡量企业的创新能力和技术领先性。
5.2 新产品上市率:评估企业新产品研发成功并上市的比例,以衡量企业的市场竞争力和创新水平。
5.3 合作伙伴关系:评估企业与外部合作伙伴的合作情况和效果,以促进创新和业务发展。
总结本文档提供了2024年版的企业绩效评价标准,涵盖财务绩效、客户满意度、员工绩效、社会责任以及创新与发展等方面。
国资委-企业绩效评价标准值
国资委(国务院国有资产监督管理委员会)制定的企业绩效评价标准值通常包括以下方面:
1. 经济效益:评价企业的经济效益主要考察企业的产出、销售收入、利润、利润率等指标,以及企业的财务状况和偿债能力等。
2. 资产效益:评价企业的资产效益主要考察企业的资产投资利润率、资本收益率、总资产周转率等指标,以及企业的资产负债率和固定资产利用率等。
3. 社会效益:评价企业的社会效益主要考察企业的纳税额、就业人数、员工工资福利、科技创新能力等,以及企业的环境保护和社会责任履行情况等。
4. 市场竞争力:评价企业的市场竞争力主要考察企业的市场占有率、产品销售情况、品牌影响力等指标,以及企业的市场营销策略和产品创新能力等。
5. 发展潜力:评价企业的发展潜力主要考察企业的技术创新能力、战略规划能力、组织管理能力等,以及企业的市场前景和行业地位等。
这些评价指标和标准值会根据企业所属行业、市场环境和企业发展阶段等因素而有所不同,并由国资委根据具体情况进行制
定和调整。
企业根据这些评价标准值,可以对自身经营状况进行评估,发现问题并采取措施改进。
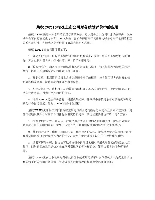
熵权TOPSIS法在上市公司财务绩效评价中的应用熵权TOPSIS法是一种常用的多指标决策方法,可以用于上市公司财务绩效评价。
该方法结合了信息熵权重方法和TOPSIS方法,能够在评价指标权重确定时考虑指标之间的相互关系和差异性,有效地提高评价结果的准确性和可靠性。
熵权TOPSIS法的具体步骤如下:1. 确定评价指标:根据财务绩效评价的目标和需求,选择一组与财务绩效相关的指标,如营业收入增长率、净利润增长率、资产回报率等。
2. 数据标准化:对各个指标的原始数据进行标准化处理,将其转化为无量纲的相对数值,以便于不同指标之间的比较和综合评价。
3. 确定权重:利用信息熵权重方法计算每个指标的权重,该方法可以考虑指标的信息熵和信息增益,反映指标的重要性和差异性。
4. 构建决策矩阵:将标准化后的数据按指标分别放入决策矩阵中,矩阵的行表示不同的评价对象,列表示不同的评价指标。
5. 计算TOPSIS综合评价指标:根据决策矩阵,计算每个评价对象相对于最优和最劣解的综合接近程度,得到TOPSIS综合评价指标。
熵权TOPSIS法能够在评价指标权重确定时综合考虑指标之间的相互关系和差异性,更加准确地反映评价对象在不同指标下的优势和劣势。
其优点主要体现在以下几个方面:1. 考虑指标相关性:该方法在计算权重时考虑了指标之间的相关性,能够更好地反映指标之间的影响和差异,避免了传统方法中对指标权重的简单平均或主观赋权。
2. 基于相对评价:熵权TOPSIS法是一种相对评价方法,能够将评价对象相对于最优和最劣解的综合接近程度作为评价结果,避免了绝对评价方法中的主观性和片面性。
3. 结果可解释性强:该方法可以输出每个评价对象相对于最优和最劣解的综合接近程度,能够直观地显示评价对象在不同指标下的优势和劣势,便于决策者进行分析和决策。
熵权TOPSIS法在上市公司财务绩效评价中的应用可以帮助决策者从多个角度全面评价和比较不同公司的财务绩效,辅助决策者进行合理的投资和资源配置决策。
【摘要】文章首先运用熵权法对相关财务指标数据进行处理,得到各项指标的权重,再运用功效系数法计算财务绩效评价得分,从而对DF 汽车公司财务绩效结果进行评价,并对该公司提出合理化建议。
【关键词】熵权法;功效系数法;财务绩效评价【中图分类号】F275企业财务绩效评估方法众多,但由于企业所在行业的不同,所面对的市场环境也不尽相同,如何正确地选取评估方法,对其进行评估显得尤为重要。
经过大量的调研,本文选取熵权法和功效系数法相结合的方法来对DF 汽车公司进行财务绩效评价。
一、构建财务绩效评级体系本文参考了《企业绩效评价标准值》,分别从偿债、盈利、运营、成长四个方面,结合目前汽车制造业特征和DF 汽车公司2018—2022年的财务状况,选择能够反映出企业财务状况的17个财务绩效评价指标,构建DF 汽车公司企业财务绩效评价指标体系,具体见表1。
二、采用熵权法确定指标权重计算选用的公式如下:(一)数据无量纲化处理基于熵权法和功效系数法的财务绩效评价——以DF 汽车公司为例张哓博(沈阳化工大学)表1 DF 汽车公司2018—2022年财务绩效评价指标数据一级指标二级指标2018年2019年2020年2021年2022年偿债能力速动比率(%)116.6114.6105.2119.8141.9资产负债率(%)62.059.159.958.352.0现金流动负债比率(%)-5.44.812.89.1-3.5盈利能力净资产收益率(%)7.65.57.0 4.7 3.5总资产报酬率(%)2.62.1 2.6 1.8 1.5营业利润率(%)3.5 3.04.4 2.5 2.3盈余现金保障倍数-1.21.22.6 2.6-1.0成本费用利润率(%) 3.93.44.2 2.6 2.6营运能力总资产周转率(次)0.80.70.70.80.7应收账款周转率(次)2.92.2 2.53.7 3.3流动资产周转率(次)2.1 1.8 1.9 2.0 1.6存货周转率(次)9.9 5.75.0 5.85.9资金现金回收率(%)-0.040.030.070.05-0.02成长能力总资产增长率(%)10.4-4.17.1-1.4-11.0营业收入增长率(%)-21.2-6.21.613.2-21.6营业利润增长率(%)-670.1-20.548.6-36.0-28.0资本保值增长率(%)106.2103.1105.2102.5102.2x min()max()min()ij j ij j j x Y x x −=−(二)计算指标比重ij W α=∑∑i(三)计算指标信息熵()i1j ij ij ln eP ln P n=∑ij ij j j(四)计算指标权重∑最后,把指标权重的数值乘以100,得到相应的指标权数。
企业绩效评价标准值
企业绩效评价标准值是用来衡量企业在特定时间内所取得的成绩和表现的一种指标体系。
这些标准值通常由企业的管理层根据企业的战略目标和业务特点制定,以便对企业的绩效进行评估和监控。
常见的企业绩效评价标准值包括但不限于以下几个方面:
1财务指标:包括销售收入、利润、资产回报率、利润率等指标,用于衡量企业的经济效益和财务健康状况。
2 .客户满意度:通过调查问卷、客户反馈等方式评估客户对企业产品或服务的满意程度,以衡量企业的市场竞争力和客户关系管理能力。
3 .员工绩效:包括员工的工作成果、工作质量、工作效率等指标,用于评估员工的工作表现和能力。
4 .创新能力:衡量企业在产品、技术、流程等方面的创新能力和创新成果,如新产品研发数量、专利申请数量等。
5 .环境与社会责任:评估企业在环境保护、社会责任履行等方面的表现,如能源消耗、碳排放量、员工福利等。
需要注意的是,企业绩效评价标准值应该根据企业的具体情况和战略目标进行制定,并且要考虑到行业特点和市场环境的变化。
同时,评价标准值应该具备可量化、可比较、可操作的特点,以便进行绩效分析和对比。
企业绩效评价标准值一、盈利能力状况净资产收益率(%)=税后利润/净资产X100%总资产报酬率(%)= (利润总额+利息支出)/平均资产总额X100% 平均资产总额=(资产总额年初数+资产总额年末数)/2主营业务利润率(%)=主营业务利润/主营业务收入×100%盈余现金保障倍数=经营现金净流量/净利润成本费用利润率(%)=利润总额/成本费用总额×100%资本收益率(%)= (净利润÷平均资本)×100%二、资产质量状况总资产周转率(次)=营业收入净额/平均资产总额应收账款周转率(次)=赊销收入净额/应收账款平均余额不良资产比率(%)=年末不良资产总额/年末资产总额×100%流动资产周转率(次)=主营业务收入/平均流动资产总额X100%资产现金回收率(%)=经营现金净流量/平均资产总额X100%三、债务风险状况资产负债率(%)=负债总额/资产总额×100%已获利息倍数=息税前利润总额/利息支出速动比率(%)=速动资产/流动负债=(流动资产-存货)/流动负债现金流动负债比率(%)= 年经营现金净流量/年末流动负债×100%带息负债比率(%)=带息负债总额/负债总额*100%或有负债比率(%)=或有负债余额/股东权益总额*100%四、经营增长状况销售(营业)增战率(%)=资本保值增值率(%)=(年初所有者权益+年末利润) /年初所有者权益x 100%销售(营业)利润增长率(%)= 总资产增长率(%)=技术投入比率(%)=五、补充资料存货周转率(次)=资本积累率(%)=三年资本平均增战率(%)=三年销售平均增长率(%)=不良资产比率(旧制度)(%)=13.33%(即(2亿元/15亿元)*100%)。
意义公司获利能力就比较适宜。
如果说净资产收益率的年度目标值是2.8%,目前至4月末,净资产收益率为1.6%合理;净资产收益率会随着时间的推移而增长(假定各月净利润均为正数)。
功效系数法和熵值法在财务绩效评价体系中的运用
周辉
【期刊名称】《现代商业》
【年(卷),期】2017(000)024
【摘要】企业财务绩效的评价指引着企业的发展,也是战略决策的重要依据.而财务绩效评价中最重要的两个环节便是选择合适的财务指标和确定所选指标的权重.本文以绩效评价理论为基础,在总结前人的研究成果后,确定了财务绩效方面较为系统的定量评价指标.在权数的确定方法上,本文使用功效系数法对指标的实际测算值进行无量纲化处理,使各指标转变为具有可融合性的、综合的相对数量化值,进一步运用熵值法确定各指标在绩效评分中所占的权重,最后加权得到财务绩效的综合评分体系.
【总页数】2页(P160-161)
【作者】周辉
【作者单位】天津财经大学 300222
【正文语种】中文
【相关文献】
1.动态功效系数法的银行业竞争力评价体系构建与运用 [J], 左良
2.运用熵值法赋权的功效系数法对临床科室进行绩效评价 [J], 李琳;宋宇明
3.基于熵值法和功效系数法的互联网保险公司财务风险预警研究 [J], 侯旭华;彭娟
4.基于熵值法和功效系数法的纵向紧密型医疗联合体绩效评价实证 [J], 王曼丽; 方
海清; 陶红兵
5.熵值法和功效系数法在企业财务风险预警应用研究——以A企业为例 [J], 崔笛因版权原因,仅展示原文概要,查看原文内容请购买。
企业绩效评价标准值1. 简介在现代商业竞争激烈的环境中,企业绩效评价成为衡量企业经营状况和发展潜力的重要指标。
通过评估企业绩效,企业能够发现问题、提高效率,并为未来的决策提供参考依据。
企业绩效评价的标准值是一系列用于评估企业绩效的参考数值。
本文将介绍一些常见的企业绩效评价标准值,并说明它们的意义和计算方法。
2. 常见的企业绩效评价标准值2.1 财务指标财务指标是评估企业绩效的重要依据之一,常见的财务指标包括:•利润率:利润率是反映企业盈利能力的指标。
常见的利润率包括毛利润率、净利润率等。
利润率的计算公式为:利润率 = 利润 / 销售收入。
•资产收益率:资产收益率是评估企业利用资产获取收益能力的指标。
资产收益率的计算公式为:资产收益率= 净利润 / 资产总额。
•偿债能力:偿债能力是评估企业还债能力的指标,包括流动比率、速动比率等。
偿债能力指标的计算公式根据具体指标而定。
2.2 客户满意度指标客户满意度是衡量企业在客户心目中的形象和服务质量的重要指标。
常见的客户满意度指标包括:•满意度调查结果:可以通过定期进行客户满意度调查来获得客户对企业产品和服务的满意度。
调查结果可转化为百分制,用于评估企业客户满意度水平。
•客户投诉率:客户投诉率是衡量客户投诉数量与总客户数之比的指标,可以反映客户对企业产品和服务不满意的程度。
2.3 品牌价值指标品牌价值是企业战略竞争力的核心,衡量了企业品牌在市场中的认可度和价值。
常见的品牌价值指标包括:•品牌知名度:通过市场调研和品牌曝光度来评估企业品牌在消费者心目中的知名度。
•品牌忠诚度:衡量消费者对企业品牌的忠诚度和推荐意愿。
•品牌价值评估:通过专业机构或方法来对企业品牌的经济价值进行评估。
3. 企业绩效评价标准值的意义和计算方法企业绩效评价标准值的意义在于帮助企业了解自身的经营状况和发展潜力,以便制定合理的发展战略和决策。
不同的指标反映了企业在财务、客户满意度和品牌价值等方面的表现,通过定期评估这些指标,企业可以及时发现问题并采取相应措施进行改进。
第35卷第6期Vol.35No.67070年6月Jun.,7070统计与信息论坛Statistics&Information Forum【统计理论与方法】指标无量纲化的性质分析与方法选择岳立柱,许可,施光磊(辽宁工程技术大学工商管理学院,辽宁葫芦岛125105)摘要:无量纲化方法影响数据分析结果,选择何种无量纲化函数是现实决策中的一个难题。
遵循指标数值需要映射到同一区间的原则,对指标无量纲应具备的性质进行了分析。
结果表明:当指标数据映射为[0,1*区间,线性无量纲函数最终归结为统一的表达形式;对任意单调非线性无量纲函数均可以由极差无量纲化函数和生成函数复合表示。
采用何种无量纲化方式均不能避免逆向问题,有效确认指标数据端点是避免逆序的关键性步骤。
实例分析表明,线性无量纲函数不能完全替代非线性无量纲函数,需要结合问题实际才能合理选择函数形式。
关键词:无量纲化;单调性指标;适度型指标;逆向指标中图分类号:C93A文献标志码:A文章编号:1007-3116(7070)06-0003-07一、引言指标数据无量纲化是数据分析的基础,如多准则决策(MCDM)、神经网络(NN)、线性判别法分析(LDA)和主成分分析(PCA)等模型,应用前均需要对原始数据进行无量纲化处理。
采用不同的无量纲化方法,模型结果往往并不相同。
选择哪种无量纲方法更适合模型,至今仍充满争议。
学者们对无量纲化问题进行了深入研究,但观点并不一致。
张卫华和赵铭军根据序数特征,在逐步探寻合理等级排序依据的前提下,认为均值化(数据除以其均值)是一种较好方法[1*。
樊红艳和刘学录认为均值化和比重化(数据除以其向量模)来进行数据的无量纲化的方法更加科学合理囚(与此不同,郭亚军和易平涛根据理想线性无量纲化6条性质,认为标准化处理法、极差正规化法和功效系数法满足的性质最多,因而相对于其他方法来说更为优良闪。
胡永宏的结论更具一般性,认为选择线性无量纲方法应遵循的基本原则:一般情况下宜采取不带截距项的线性无量纲化方法,如均值化、初值化、比重法等⑷。
财务绩效评价的方法与指标财务绩效评价是企业管理中非常重要的一个环节,通过评估企业的财务状况和经营状况,为决策者提供准确的数据支持。
本文将介绍一些常用的财务绩效评价方法和指标,帮助企业实现目标管理。
一、财务绩效评价方法1.财务比率分析财务比率分析是最常见的财务绩效评价方法之一。
它通过相关的财务比率指标来对企业的财务状况进行评估。
常用的财务比率包括:- 偿债能力比率:例如流动比率、速动比率等,用于评估企业偿还债务的能力。
- 运营能力比率:例如应收账款周转率、存货周转率等,用于评估企业运营效率和资金利用情况。
- 盈利能力比率:例如毛利率、净利率等,用于评估企业盈利能力和经营效益。
- 成长能力比率:例如销售增长率、资产增长率等,用于评估企业的成长潜力和发展趋势。
通过对这些财务比率进行分析,可以更全面地了解企业的财务状况。
2.财务绩效评估模型除了财务比率分析外,还可以使用一些财务绩效评估模型来评价企业的财务绩效。
常用的模型包括:- 资本资产定价模型(CAPM):用于评估企业的资本成本和资本回报率。
- 价值链模型:通过分析企业的价值链,确定价值创造点和成本驱动点。
- 利润增长模型:通过假设不同的利润增长率,计算企业的内在价值。
这些模型可以帮助企业更准确地评估自身的财务绩效,并作出相应的调整和改进。
二、财务绩效评价指标1.净资产收益率(ROE)净资产收益率是衡量企业资本运作效益的指标,它表明企业每单位净资产所创造的收益。
ROE越高,说明企业的盈利能力越强。
2.资本回报率(ROA)资本回报率是衡量企业资产利用效率的指标,它是净利润与资产总额的比值。
ROA越高,说明企业的资金运作效率越高。
3.毛利率毛利率是衡量企业销售产品或提供服务的利润能力指标,它是销售毛利与销售收入的比值。
毛利率越高,说明企业的盈利能力越好。
4.流动比率流动比率是衡量企业偿债能力的指标,它是流动资产与流动负债的比值。
流动比率越高,说明企业的偿债能力越强。
国资委下发企业绩效评价标准值
国资委下发的企业绩效评价标准值是根据企业的经营情况、财务状况、发展规模、创新能力、社会责任等方面的综合指标制定的。
具体标准包括但不限于以下几个方面:
1. 经营效益:包括企业的销售额、利润、资产收益率、市场占有率等指标,反映了企业经营的盈利能力和市场竞争力。
2. 资产负债状况:包括企业的总资产、负债总额、资本结构、偿债能力等指标,反映了企业的资产运营状况和财务风险。
3. 发展规模:包括企业的资产规模、营业额、员工规模等指标,反映了企业的发展水平和增长速度。
4. 创新能力:包括企业的研发投入、技术创新、新产品研发等指标,反映了企业的科技创新能力和市场竞争力。
5. 社会责任:包括企业的环境保护、社会公益、员工福利等指标,反映了企业在可持续发展和社会责任履行方面的表现。
国资委根据不同行业和企业的特点,以及国家宏观政策和行业竞争状况等因素,制定了相应的评价标准值,用于对国有企业的绩效进行评价和考核。
这些标准值不仅是对企业绩效的客观评价依据,也是国资委管理和指导企业发展的重要工具。
企业效绩评价标准值企业效绩评价标准值是企业经营管理中非常重要的一项指标,它可以帮助企业了解自身的经营状况,及时发现问题并加以改进,提高企业的竞争力和盈利能力。
企业效绩评价标准值主要包括财务指标、市场表现、员工绩效和客户满意度等方面,下面将从这几个方面详细介绍企业效绩评价标准值的相关内容。
首先,财务指标是评价企业效绩的重要标准之一。
财务指标包括营业收入、利润率、资产负债率、现金流量等,这些指标可以直观地反映企业的盈利能力、偿债能力和经营风险。
通过对财务指标的评价,企业可以及时了解自身的经营状况,找出存在的问题并及时采取措施加以改进,确保企业的经济效益稳步提升。
其次,市场表现也是评价企业效绩的重要标准之一。
市场表现包括市场份额、销售增长率、产品竞争力等,这些指标可以客观地反映企业在市场上的地位和竞争力。
通过对市场表现的评价,企业可以了解自身在市场上的表现,找出竞争对手的优势和劣势,从而制定更加有效的营销策略,提高企业在市场上的竞争力。
此外,员工绩效也是评价企业效绩的重要标准之一。
员工绩效包括员工满意度、绩效考核、培训投入等,这些指标可以直接影响企业的生产效率和服务质量。
通过对员工绩效的评价,企业可以了解员工的工作状态和需求,及时采取措施提高员工的工作积极性和满意度,从而提高企业的生产效率和服务质量。
最后,客户满意度也是评价企业效绩的重要标准之一。
客户满意度可以通过客户投诉率、客户续费率、客户反馈等指标来评价,这些指标可以直接反映客户对企业产品和服务的满意程度。
通过对客户满意度的评价,企业可以了解客户的需求和意见,及时改进产品质量和服务水平,提高客户的满意度和忠诚度。
综上所述,企业效绩评价标准值是企业经营管理中非常重要的一项指标,它可以帮助企业了解自身的经营状况,及时发现问题并加以改进,提高企业的竞争力和盈利能力。
企业应该重视这些评价标准值,不断完善评价体系,提高企业的整体绩效水平。
2004 上海第二工业大学学报 No.1 第1期 JOURNAL OF SHANGHAI SECOND POLYTECHNIC UNIVERSITY 2004 文章编号:1001-4543(2004)01-0009-05企业绩效标准值下的财务指标无量纲化与评价 王悌云(上海第二工业大学经济管理学院,上海 201209) 摘要:企业的绩效评价需要采用多种财务指标和非财务指标,是一个复杂的系统方法。
然而,由于企业财务指标的种类复杂多变且不同质,因此即便是同一指标在不同的行业,由于其标准、重要性不同而缺乏可比性。
为了解决上述问题,笔者以财政部各行业指导性的企业20个财务绩效指标组成的评价体系为基础,参照各行业内的各类财务绩效评价指标标准,将各种不同质的财务指标,进行了加权及无差异化的处理。
在给出一般工商企业的无量纲化指标评价标准的参考值时,对这种将不同质的业绩指标进行无量纲化处理的可能性从实务应用与理论研究两个角度作了探讨,提出了一种已实现的可具体使用的计算与分析模型框架。
关键词:绩效评价标准值;财务指标:加权无量纲指数中图分类号: F275 文献标识码:A0 引言企业的业绩评价是使用财务指标和非财务指标对企业的资产营运、偿债、获利能力及发展潜力等多种因素的系统综合评价,而将各种财务指标进行计算分析与多方位的比较,是对企业进行财务评价的一种基本的方法。
然而因为企业财务指标的种类繁多、复杂多样,且不同质,同时即便是同一指标,在不同的行业,也会因其标准、重要性不同而缺乏可比性,所以,企业的绩效评价难以用一个统一的综合性量化指标来进行。
本文试图提出一种对业绩评价中系统使用的多种财务指标进行无量纲化(同质化)处理的方法,以简化企业的评价标准与方法,并利用同质的综合性指数使评价指数单一化和纯数量化,以使在不同企业、不同指标间进行直接比较成为可能。
1 业绩评价中使用财务指标的不可比问题企业的绩效评价是一个复杂系统。
它既包括资产营运、偿债、获利能力等财务指标,也包括内部经营管理程序、社会经济价值和发展潜力的各种非财务指标,弥补了单纯使用财务指标的局限性,是企业业绩评价方法的一个质的提升。
但财务指标计算和分析依然是最重要的基本手段。
由于财务指标的不同质和不同标准,在使用时往往会出现不可比的问题,在不同行业尤为如此。
例如,同为反映企业盈利能力的销售利润率指标就会因行业背景不同、被重视程度不同而产生巨大差异,对其进行直接比较不尽合理,且其不可比性常会影响使用效果与可信度[1]。
为此,必须加以同质化处理,同时对重要与次要财务指标进行加权处理,以提高指标间可比性和可测量性。
收稿日期:2003-12-10; 修回日期:2004-05-25基金项目: 国家自然科学基金(79970001)作者简介:王悌云(1956-),男,同济大学工商管理硕士生,研究方向为企业财务管理、投资项目管理。
10上海第二工业大学学报 2004年第1期2 财务指标与加权权数及各因素分析在企业评价的财务指标体系中,一般可按财政部的《企业绩效评价标准值》20个财务评价指标[2]作为制定本企业评价标准的基本参考值。
这些指标的使用范围涵盖了偿债、盈利和营运各领域的相关指标。
然而,由于行业间的差别,各指标影响程度有较大差异,因此必须考虑使用定量与定性结合等各种财务信息处理方法[3]。
企业在确定各指标的权重数时可以通过网络寻找合适的软件(查询Multi-index criteria)作为辅助决策工具,运用“多变数决策机制”及有关多元目标决策方法确定各指标的权数[4]。
同时还应考虑按《会计准则》中的重要性原则因素加权。
权数确定的考虑因素是:(1)企业所在行业各指标的平均值与一般权数;(2)投资者与经营管理者对本企业各财务指标的关注程度;(3)该财务指标对于本企业总体绩效评价的影响程度。
这都是企业考虑确定自己各财务指标时的参照因素,是各有侧重的。
它不完全等同于传统的以三大指标为基础、以投资报酬率指标为中心的财务指标评价体系。
各财务指标在计算分析时应着重考虑各行业的不同标准和影响权数,应使各指标在评价体系中有适当的定位[5]。
以下笔者按三大财务指标体系就指标的标准数值和权数确定两个问题展开讨论。
2.1 盈利能力指标的局限性与加权 2.1.1 利用盈利能力指标标准数值评价的局限性分析因为赢利水平是财务指标的主导性内容,所以历来为投资人与经营者所关注。
其代表性指标是:投资报酬率、总资产报酬率及销售利润率。
上述指标是企业在一定时期获得息税前利润与投入或销售业绩之比值,反映了企业利用资产的创利水平。
之所以考虑息税前利润而不是利润总额,是基于企业的负债与权益,都是来自企业内部与外部的利益集团对企业资产、还本付息与分红的要求权。
这既是全部资产的投入结果,又来源于全部的产出。
但是该指标对不同性质行业,应使用不同的标准。
简单地将赢利指标直接比较并不合理。
重要的是需确定各盈利能力指标对企业的影响程度。
[5] 例如,制造类企业购买法人股时,因为证券投资回报率一般不会成为注意的焦点,而此时注重的是营业利润、成本利润指标等,所以确定一个适当的权数直接关系到该企业绩效评价的合理性。
2.1.2 盈利能力指标权数的确定因素分析确定盈利能力指标权数的因素是行业的经营重点、利润水平、产业特点等。
由于投资人与管理者都高度重视企业的盈利能力,利润既是企业评价的一个重要综合性指标,也是企业经营的最终目标,所以,在确定了本企业合适的利润水平后,可按企业对某项盈利能力指标的重要程度加不同的权数,以突出重要业务利润成果。
但就总体而言,盈利能力指标应给予较大的指标权重,一般定总权重系数为0.65~0.72,这样便于对该企业最终的绩效评价产生较大的影响。
2.2 营运能力指标分析的局限性与加权 2.2.1 利用营运能力指标标准数值评价的局限性分析对企业营运系统评价,一类主要以总资产周转率、存货周转率、应收账款周转率为代表的反映企业资产运作效率、财务管理效率、现金流量运转速度与产品的生产与销售状况的正指标;另一类则反映了企业营运能力的反指标,如各类经济活动的周转天数等。
在理论上第一类是高者为优,第二类是低者为佳。
但对不同行业性质企业,简单地将营运指标直接比较是不科学的。
如经营服务周期较短、现销比例较大、资金回笼速度较快的企业,营运指标的标准值就较高;反之对现销比例较低、资金周转较慢、生产经营服务周期较长的企业,营运指标的标准值就较低。
因此,不同企业除制定指标标准外,重要的是需确定营运能力各指标影响程度的差异。
对资金周转较快的企业,则不再过于关注应收帐款的周转;资本有机构成企业绩效标准值下的财务指标无量纲化与评价11较低的企业则比较重视资产的使用效率。
所以在评介中,必须确定一个适当的权数。
2.2.2 营运能力指标权数的确定因素分析确定权数的因素是企业的行业性质、资本的有机构成水平、生产经营周期的长短、现金流量、商品的销售方式、还有同行业的一般水平等。
对不同企业的营运能力指标实行相应的加权值。
例如,对资本有机构成较低的企业应加大资产使用效率指标的权数,以促使这类企业提高资产使用效率。
这时,权数值可定在0.09~0.13间。
又如,对商业零售便利店,可减少应收帐款周转率指标的权数值至0.08~0.1间,以消除虚假的高资金回收率影响对企业的正确评价。
2.3偿债能力指标分析的局限性与加权2.3.1 利用偿债能力标准数值评价的局限性分析企业的短期偿债能力指标是通过流动资产与流动负债的比值的大小,来衡量判断企业的短期债务到期前可以转化为现金的流动资产,用于偿还流动负债的能力。
然而,由于各类企业经营内容不同、特点各异、资本有机构成不一,故其流动资产构成比例不一致,因此很难将两类企业的短期偿债能力加以简单的类比。
这一指标一般在1~2的数值范围内较理想。
但用这个简单标准去套用不同性质的企业并将其孤立起来研究会有偏颇之处。
对于资产负债率这一反映企业长期偿债能力的指标,是通过企业全部负债与全部资产的比值来衡量企业负债水平。
因为偿债能力主要取决于企业的价值量大小,所以不能简单地套用指标来直接评价。
2.3.2偿债能力指标权数的确定因素分析因为各类企业对其偿债能力的关注程度是有差异的,更值得注意是一些债务较重、有机构成较低的企业应特别考察其短期偿债能力,而反之就不必太过于关注,所以适当地确定权数直接关系到对企业最终绩效的评价合理与否。
2.3.3指标权数的确定确定上述偿债能力指标标准后,企业最重要的是参照行业标准,根据该指标对本企业业绩评价的影响程度,确定其在整个企业的评价指标体系中的加权数。
那些盈利能力强,价值大、信誉良好的企业可将本指标的饱和权数值设定在0.09~0.15的参考值之间。
3 企业业绩评价中财务指标系统的无量纲化处理3.1 财务指标系统的无量纲化处理的依据 企业根据影响业绩评价程度将偿债、营运、盈利三大系统指标进行加权处理,实际上已经把各指标在整个系统评价中予以定位,突出了重要指标在评价系统中的影响,但仍没有解决不同质指标、不同行业及指标标准不同的企业间,同度量定量值的直接比较的问题,这样依然无法得出企业的最终评价结论。
因此,笔者考虑使用无量纲法对不同企业所使用的不同财务指标进行处理,将其抽象为同质的统一的纯量化指标,再进行加权处理,就可得到单一化的加权综合同度量指数,以方便企业间的评价。
3.2 财务指标的无量纲化处理的程序及步骤 财务指标的无量纲化可以按以下程序分为5个步骤进行。
以下笔者按赢利能力状况、资产运营状况、偿债能力状况的三大评价指标体系,通过选取一个企业部分有关财务指标的具体案例来分析说明在财政部各类企业绩效指导性评价指标下的综合无量纲化的过程。
(见表1) 3.2.1 确定本行业的各财务指标标准值为S i (Standard)。
该标准值可以根据财政部的《企业绩效评价标准值》制定有关行业的企业经济效益评价现行指导性指标来确定行业内的平均值[2]或可将相应的国际标准指标值作为参照指标。
因考虑到该标准尚未完全成熟,故企业或相关行业可以对大量财务指标的历史数据,运用相关软12上海第二工业大学学报 2004年第1期件进行分析处理,并可依据统计学的“大数概率法则”,制订相关参考指标值。
表1 行业指标标准值与无量纲加权指标Table 1 Industry standard and non-difference proportion coefficient index 指标行业标准值实际值转换函数加权系数无量纲指标值总资产报酬率 % 35 35.0 1.00 0.40 0.4000主营业务利润率% 30 30.0 1.00 0.25 0.2500资产保值增值率% 110 105.0 0.95 0.07 0.0665 总资产周转率 % 30 10.0 0.33 0.05 0.0165存货周转率(次) 5 2.50 0.50 0.04 0.0200应收帐款周转(次) 3 2.00 0.67 0.04 0.0268 资产负债率% 65 65.0 1.00 0.05 0.0500 已获利息倍数 5 7.00 1.40 0.04 0.0560 速动比率(倍) 1 0.80 0.80 0.03 0.0240 流动比率(倍) 2 2.36 1.18 0.03 0.0354综合指标(总体评价系数)0.94523.2.2 确定本企业相应财务指标的实际值为R i(reality)该指标值可以依据各财务指标的国际统一使用与计算口径,按照本企业实际发生的各种财务数据进行计算(见表1)。