激光切割参数
- 格式:doc
- 大小:82.00 KB
- 文档页数:2
3000w激光切割工艺参数对照表本文旨在总结和对比激光切割中使用的不同功率下的工艺参数,以帮助激光切割操作员更好地选择最适合的参数进行切割工作。
3000w激光切割工艺参数对照表下表列出了3000w激光切割中常用的工艺参数及其对照值,以供参考:参数1000w对照值2000w对照值3000w对照值切割速度(m/min)10 12 15气压(bar)8 10 12焦距(mm)100 120 150光斑直径(mm)0.2 0.15 0.1辅助气体氮气氧气氮气工艺参数解析切割速度3000w激光切割在提高功率的情况下,切割速度相对较快,可以有效提高生产效率。
但过快的切割速度可能会影响切割质量,因此需要根据具体材料进行调整。
气压气压直接影响激光切割时的气体流动情况和切割效果,3000w激光下,气压适当增加可以提高切割效果和速度,但过高的气压也会造成材料扭曲等问题。
焦距焦距的选择是影响切割质量的关键参数之一,对于3000w激光切割来说,焦距的优化可以提高切割质量和效率,通常情况下焦距越小(如150mm),切割效果越好。
光斑直径光斑直径是指激光在材料上聚焦形成的光斑大小,通常来说,3000w激光下,光斑直径越小,切割线条越细致。
因此,根据需要选择合适的光斑直径。
辅助气体辅助气体在激光切割过程中起着冷却材料、吹除熔融物等作用。
在3000w激光切割中,如氮气和氧气的选择直接影响切割效果,需要根据材料和要求选择合适的辅助气体。
结语通过对3000w激光切割工艺参数的对照比较,我们可以看到不同功率下的工艺参数选择有所差异,对于操作员来说,根据实际情况合理调整各项参数,以获得最佳的切割效果和效率。
希望本文提供的参数对照表能帮助您更好地进行3000w 激光切割工作。
大族激光切割机产品参数一、设备基本信息●型号:[具体型号,如LF1530]●类型:激光切割机●制造商:大族激光科技产业集团股份有限公司二、机械性能●工作台尺寸:[例如:1500mm x 3000mm]●最大切割速度:[例如:120m/min]●定位精度:[例如:±0.03mm]●重复定位精度:[例如:±0.02mm]●最大加速度:[例如:1.0G]●传动方式:齿轮齿条传动/滚珠丝杠传动三、激光参数●激光类型:光纤激光器●激光功率:[例如:500W-3000W,可选]●激光波长:[例如:1070nm]●光束质量:[例如:<2 M²]●冷却方式:水冷四、切割能力●最大切割厚度:●碳钢:[例如:20mm]●不锈钢:[例如:10mm]●铝合金:[例如:8mm]●铜:[例如:5mm]五、工作环境●电力需求:[例如:AC 380V ±5% 50Hz]●总功耗:[例如:≤12KW]●工作温度:[例如:0-45°C]●工作湿度:[例如:<95%, 无凝露]六、控制系统●操作系统:专业CNC控制系统●界面类型:触摸屏操作界面●支持格式:DXF、PLT、AI、G代码等七、气体系统●支持气体:●切割辅助气体:氧气、氮气、空气●气体压力:[例如:0.5-2.2Mpa]八、应用领域●钣金加工●金属制品●五金工具●机电设备●航空航天●汽车制造●船舶制造●电梯制造●家具制造●广告标识九、安全与环保●安全防护:激光头防撞功能自动对焦功能(可选)防护罩(可选)●环保措施:废气处理系统(可选)废料回收系统(可选)十、售后服务保修期:****服务内容:提供安装、调试、培训、维护等全程服务联系方式:****客服热线:****电子邮件:****官方网站:****备注1.以上参数可能会因具体型号或配置不同而有所变化,实际情况以厂家提供的最新资料为准。
2.可根据客户需求定制部分参数及功能,详情请咨询大族激光销售代表。
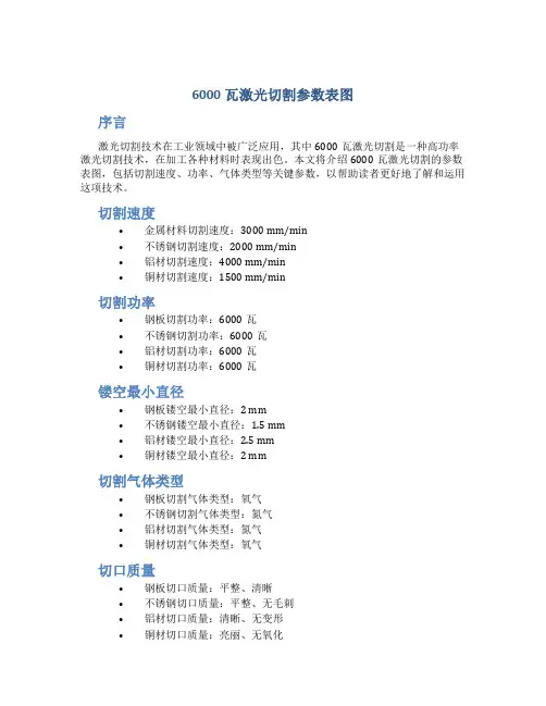
6000瓦激光切割参数表图
序言
激光切割技术在工业领域中被广泛应用,其中6000瓦激光切割是一种高功率激光切割技术,在加工各种材料时表现出色。
本文将介绍6000瓦激光切割的参数表图,包括切割速度、功率、气体类型等关键参数,以帮助读者更好地了解和运用这项技术。
切割速度
•金属材料切割速度:3000 mm/min
•不锈钢切割速度:2000 mm/min
•铝材切割速度:4000 mm/min
•铜材切割速度:1500 mm/min
切割功率
•钢板切割功率:6000瓦
•不锈钢切割功率:6000瓦
•铝材切割功率:6000瓦
•铜材切割功率:6000瓦
镂空最小直径
•钢板镂空最小直径:2 mm
•不锈钢镂空最小直径:1.5 mm
•铝材镂空最小直径:2.5 mm
•铜材镂空最小直径:2 mm
切割气体类型
•钢板切割气体类型:氧气
•不锈钢切割气体类型:氮气
•铝材切割气体类型:氮气
•铜材切割气体类型:氧气
切口质量
•钢板切口质量:平整、清晰
•不锈钢切口质量:平整、无毛刺
•铝材切口质量:清晰、无变形
•铜材切口质量:亮丽、无氧化
结论
6000瓦激光切割是一项高效的工业加工技术,通过合理设置参数表可以实现对各种材料的精准切割。
掌握这些关键参数,可以有效提高6000瓦激光切割的加工效率和产品质量,为工业生产提供有力支持。
以上为6000瓦激光切割参数表图的内容,希望对读者有所帮助。
12kw激光切割工艺参数激光切割技术是一种高精度的材料加工方法,广泛应用于金属加工、汽车制造、电子设备等行业。
其中,12kw激光切割机是一种常见的设备,具有较高的功率和切割速度。
本文将介绍12kw激光切割工艺参数,包括光束质量、切割速度、切割厚度等方面的内容。
一、光束质量光束质量是评价激光切割机性能的重要指标之一。
光束质量好的激光切割机可以获得更高的切割精度和更小的切缝宽度。
12kw激光切割机采用优质光学元件和先进的调焦系统,能够实现较好的光束质量,保证切割效果。
二、切割速度切割速度是激光切割工艺参数中非常重要的指标之一。
12kw激光切割机具有较高的功率,能够实现较快的切割速度。
切割速度的选择应根据材料的厚度和切割要求来确定,过高的切割速度可能导致切割质量下降,过低的切割速度则会影响生产效率。
三、切割厚度切割厚度是指激光切割机可以实现的最大切割材料厚度。
12kw激光切割机具有较高的功率,可以切割较厚的金属材料。
然而,切割厚度还受到其他因素的影响,如材料的种类、激光光束的聚焦效果等。
因此,在实际应用中,需要根据具体情况进行调整。
四、辅助气体辅助气体在激光切割过程中起到冷却和吹除熔融物的作用,对切割质量和效率起到重要的影响。
常用的辅助气体有氧气、氮气和氩气等。
选择合适的辅助气体需要考虑材料的种类、切割速度和切割质量要求等因素。
五、光斑直径光斑直径是指激光束在焦点位置的直径,也是影响切割质量的重要因素之一。
12kw激光切割机采用高质量的光学系统和先进的调焦技术,可以实现较小的光斑直径,从而获得更高的切割精度。
六、切割质量切割质量是评价激光切割工艺参数的关键指标之一。
12kw激光切割机具有较高的功率和较好的光束质量,可以实现高精度切割。
切割质量的好坏受到多个因素的影响,如光束质量、切割速度、切割厚度等。
在实际应用中,需要根据具体要求进行调整和优化,以获得最佳的切割质量。
12kw激光切割工艺参数涉及光束质量、切割速度、切割厚度、辅助气体、光斑直径和切割质量等方面的内容。
2mm铝板激光切割参数
切割2mm铝板的激光切割参数包括但不限于以下几个方面:
1.激光功率:根据铝板的厚度和材质,适当调整激光功率。
通常情况下,切
割2mm铝板的激光功率范围在800W至1200W之间。
2.切割速度:根据铝板的厚度和材质,以及切割的精度要求,选择合适的切
割速度。
对于2mm厚的铝板,建议选择中速或高速进行切割。
3.焦点位置:将激光束聚焦在铝板表面,焦点位置要适中,以确保切割断面
质量。
4.辅助气体:采用高纯度氧气作为辅助气体,可以提高切割质量和速度。
5.切割精度:根据需要切割的图形和精度要求,选择适合的切割参数,如焦
距、光斑直径等。
6.铝板预处理:在切割前对铝板表面进行清洗或预处理,去除油污和氧化膜,
可以提高切割质量和速度。
需要注意的是,具体的参数设置还需要根据激光切割机的型号、性能以及实际生产条件进行调整和优化。
在实际操作中,建议多做实验,不断摸索,找到最适合的参数组合,以达到最佳的切割效果。
#激光切割机的切割参数怎样调节大小激光切割机是一种高效精准的切割设备,广泛应用于金属加工、纺织、皮革等多个领域。
正确调节激光切割机的切割参数对于获得理想的切割效果至关重要。
在使用激光切割机时,我们通常需要调节以下几个关键参数来控制切割效果的大小:##1. 激光功率激光功率是影响切割深度和速度的关键参数之一。
通常情况下,提高激光功率可以增加切割深度和速度,降低激光功率则会导致切割效果不佳。
在调节激光功率时,需要根据被切割材料的类型和厚度来确定最佳的功率设置。
##2. 切割速度切割速度是指激光束在材料表面移动的速度,影响切割质量和效率。
一般来说,增加切割速度可以提高工作效率,但也会影响切割质量。
通过调节切割速度,可以找到最适合的速度范围,以获得最佳的切割效果。
##3. 焦距焦距是指激光聚焦头到被切割材料表面的距离,对切割效果有重要影响。
适当调节焦距可以使激光光斑聚焦在最佳位置,确保切割线条清晰且不产生焦糊。
通常情况下,焦点距离一般取决于被切割材料的类型和厚度。
##4. 激光束模式激光切割机通常具备不同模式的激光束,如连续模式和脉冲模式。
不同模式的激光束适用于不同的切割需求。
连续模式适合对材料进行快速切割,而脉冲模式则适合对细小材料进行精细切割。
根据具体需求选择合适的激光束模式也是调节切割大小的重要因素之一。
结语通过调节激光功率、切割速度、焦距和激光束模式等关键参数,可以有效控制激光切割机的切割大小。
在实际操作中,我们需要根据具体材料和切割要求进行不断调整,以获得最佳的切割效果。
激光切割技术的不断发展将为工业生产带来更高效、更精准的切割解决方案。
激光切割机标准参数激光切割机是一种广泛应用于金属加工、机械制造、汽车工业等领域的高精度切割设备。
它通过激光束对工件进行高速切割,具有切割精度高、速度快、效率高等优点。
而要确保激光切割机的正常运行和切割效果,关键在于掌握其标准参数。
下面将介绍激光切割机的标准参数,希望能为您的生产和加工提供一些帮助。
1. 激光功率。
激光功率是激光切割机的重要参数之一,它直接影响到切割速度和效果。
通常来说,激光功率越大,切割速度越快,切割厚度也越大。
在选择激光切割机时,需要根据实际加工需求来确定激光功率的大小,以确保能够满足工件的切割要求。
2. 切割速度。
切割速度是指激光切割机在单位时间内对工件进行切割的速度。
它与激光功率、工件材料、切割厚度等因素密切相关。
在实际操作中,需要根据工件材料的硬度、厚度等情况来调整切割速度,以确保切割效果和加工质量。
3. 切割厚度。
切割厚度是指激光切割机能够切割的工件厚度范围。
激光切割机通常可以对不同厚度的金属材料进行高精度切割,但是其切割厚度范围会受到激光功率、切割速度、光斑直径等因素的影响。
在使用激光切割机时,需要根据工件的厚度来调整相应的参数,以获得最佳的切割效果。
4. 光斑直径。
光斑直径是指激光束在工件表面的直径大小,它直接影响到激光切割机的切割精度和切割质量。
通常来说,光斑直径越小,切割精度越高,切割质量也越好。
因此,在实际操作中,需要根据工件的要求来调整光斑直径,以确保切割效果达到最佳状态。
5. 辅助气体。
辅助气体是激光切割机切割过程中不可或缺的一部分,它能够有效地冷却切割区域、清除切割渣和保护焊缝。
常用的辅助气体有氧气、氮气和惰性气体等。
在选择辅助气体时,需要考虑工件材料、切割厚度和切割速度等因素,以确保能够获得最佳的切割效果。
总结。
激光切割机的标准参数对于其正常运行和切割效果至关重要。
在实际操作中,需要根据工件的材料、厚度和切割要求等因素来合理调整激光功率、切割速度、切割厚度、光斑直径和辅助气体等参数,以确保能够获得高质量的切割效果。
6000w激光切割机参数表激光切割技术一直以来在工业领域中扮演着重要的角色,而6000w激光切割机作为高功率设备,在材料加工中有着广泛的应用。
下面是一个典型的6000w激光切割机的参数表,让我们来了解一下这个高性能设备具体的技术指标。
技术参数参数值激光波长 1.06μm激光功率6000W工作台尺寸3000mm×1500mm切割速度最大100m/min最大加工厚度不锈钢30mm、碳钢30mm定位精度±0.03mm重复定位精度±0.02mm辅助气体氮气、氧气、惰性气体控制系统Cypcut/FSCUT传动方式双动驱动冷却方式水冷主要特点1.高功率激光:6000w的激光功率可以快速切割各种金属材料,工作效率高。
2.大尺寸工作台:3000mm×1500mm的工作台尺寸能够满足大尺寸材料的加工需求。
3.高切割速度:最大100m/min的切割速度,提高了生产效率。
4.精准定位:±0.03mm的定位精度和±0.02mm的重复定位精度,保证加工质量。
5.多种辅助气体:可根据不同材料的要求选择氮气、氧气或惰性气体作为辅助气体。
6.稳定性好:采用双动驱动传动方式,工作稳定可靠。
7.智能控制:配备Cypcut或FSCUT控制系统,操作简便。
应用领域6000w激光切割机在以下领域有着广泛的应用:•金属加工:不锈钢、碳钢、铝合金等金属材料的切割加工。
•汽车制造:汽车零部件的切割加工,如车身板金等。
•家具制造:金属家具零部件的切割加工。
•航空航天:航空航天领域金属件的切割加工。
•电子器件:金属外壳的切割加工等。
结语以上是一个典型的6000w激光切割机参数表,通过了解这些技术参数和主要特点,可以更好地理解这种高功率激光设备在工业生产中的作用和应用范围。
希望今后能看到更多新型激光设备的发展,为工业生产带来更多便利和效率提升。
激光切割机具体产品参数介绍1.功率:激光切割机的功率通常以激光输出功率来表示,常见的功率有500W、1000W、2000W等。
功率越高切割速度越快,但也会增加设备的价格和能耗。
2.光束质量:激光切割机的光束质量是指激光束的聚焦度和聚焦点的大小,主要取决于激光器的质量。
光束质量好的设备可以实现更精细的切割效果。
3.切割速度:切割速度是指单位时间内切割的长度,一般以毫米/分钟为单位。
切割速度越高,生产效率越高。
4. 切割厚度:激光切割机的切割厚度取决于激光器的功率和切割材料的性质。
一般来说,激光切割机可以切割的金属材料的厚度范围在0.2mm到25mm左右。
5.切割精度:切割精度是一个评估激光切割机性能的重要指标,通常以毫米为单位。
切割精度受到多个因素的影响,包括激光光束的质量、切割速度及切割材料等。
6.工作区域尺寸:激光切割机的工作区域尺寸指的是设备可以切割的最大尺寸。
尺寸越大的设备可以处理更大尺寸的工件,适用于对工件尺寸要求较高的应用场景。
7.辅助气体类型:激光切割机通常需要辅助气体来帮助进行切割,常见的辅助气体有氧气、氮气等。
不同的辅助气体可以对切割质量产生不同的影响。
8.功能配置:激光切割机的功能配置也是用户选择的重要参数。
常见的功能配置包括自动上下料系统、自动换刀系统、智能识别系统等,这些功能可以提高设备的使用便捷性和生产效率。
9.设备重量和尺寸:设备的重量和尺寸也是购买时需要考虑的因素,尤其是对于有空间限制的用户来说。
10.功耗:功耗是指设备在工作时所消耗的电能。
功耗越高,设备的运行成本也就越高。
以上是激光切割机的一些具体产品参数介绍,用户在选择购买时可以根据自己的需求和预算来确定合适的设备。
同时,建议用户在选择购买前还要了解设备的质量、售后服务等方面的信息,以确保购买到性价比高的产品。
激光切割机的参数激光切割机是一种高精度切割设备,广泛应用于金属加工、汽车制造、电子制造等领域。
激光切割机的性能和效果很大程度上取决于其参数设置。
下面将介绍一些常见的激光切割机参数及其影响。
激光功率激光功率是激光切割机的一个重要参数,通常以瓦特(W)为单位表示。
激光功率越高,切割速度越快,但是也会增加切割成本。
在选择激光功率时,需要根据材料的种类和厚度进行合理的选择。
通常,对于金属材料,激光功率在数千瓦左右比较常见。
切割速度切割速度是指激光切割机在单位时间内切割的长度,通常以毫米/分钟(mm/min)表示。
切割速度的选择对切割效果和效率有很大影响。
过高的切割速度会导致切割质量下降,而过低的切割速度则会增加成本。
因此,需要在实际操作中进行合理调整。
焦距焦距是激光束聚焦的距离,也是影响切割效果的重要参数。
一般来说,较短的焦距可以获得更小的焦点直径,从而获得更高的能量密度,提高切割质量。
然而,焦距过短可能会导致焊缝过宽,需要根据具体情况选择合适的焦距。
激光波长激光切割机的激光波长也会影响切割效果。
常见的激光波长包括CO2激光(10.6um)和纤维激光(1.06um)。
不同波长的激光在材料上的吸收特性和切割效果有所不同,需要根据材料的种类和要求进行选择。
激光模式激光切割机的激光模式通常有连续激光和脉冲激光两种。
连续激光适用于对材料进行大面积切割,而脉冲激光适用于对细小部件进行精细切割。
选择合适的激光模式可以提高切割精度和速度。
辅助气体在激光切割过程中,通常需要使用辅助气体(如氮气、氧气等)来协助切割。
不同的辅助气体对切割效果和速度都会产生影响,需要根据具体情况选择合适的辅助气体类型和流量。
控制系统激光切割机的控制系统也是影响切割效果的重要参数。
现代激光切割机通常配备了先进的数控系统,可以实现高速、高精度的切割。
在操作时需要熟悉控制系统的各项参数设置,以获得最佳的切割效果。
综上所述,激光切割机的参数设置对其切割效果和效率有着重要影响。
12000激光切割参数设置技巧
激光切割是一种高精度、高效率的材料加工方法,对于不同材
料和厚度的切割,需要设置不同的参数。
以下是一些常见的激光切
割参数设置技巧:
1. 材料选择与准备,首先要根据需要切割的材料选择合适的激
光切割机。
不同材料的切割参数会有所不同,通常包括金属材料、
非金属材料等。
在进行切割之前,要确保材料表面清洁,无油污或
者其他杂质。
2. 激光功率设置,激光功率是影响切割速度和效果的重要参数。
一般来说,对于相同材料的不同厚度,需要设置不同的激光功率。
功率设置过低可能导致无法切割透彻,功率设置过高则可能导致材
料熔化或变形。
3. 切割速度设置,切割速度也是影响切割效果的重要参数之一。
过快的切割速度可能导致切口不整齐,过慢则会增加切割时间和能耗。
根据材料的种类和厚度,需要适当调整切割速度以获得最佳效果。
4. 焦距设置,激光切割机的焦距设置对切割效果有着重要影响。
一般来说,对于不同的材料和厚度,需要调整焦距以确保激光能够
准确聚焦在材料表面,从而获得最佳的切割效果。
5. 气压和气体选择,在激光切割过程中,通常会利用辅助气体
来吹除切割区域的熔渣,同时也可以保护激光头不受材料溅射的影响。
不同材料和厚度需要设置不同的气压和选择合适的辅助气体,
常见的辅助气体包括氮气和氧气。
以上是一些常见的激光切割参数设置技巧,需要根据具体的材
料和切割要求进行调整。
同时,为了获得最佳的切割效果,还需要
不断进行实验和调整,以找到最适合的参数设置。
激光切割加工是用不可见的光束代替了传统的机械刀,具有精度高,切割快速,不局限于切割图案限制,自动排版节省材料,切口平滑,加工成本低等特点,将逐渐改进或取代于传统的金属切割工艺设备。
激光刀头的机械部分与工件无接触,在工作中不会对工件表面造成划伤;激光切割速度快,切口光滑平整,一般无需后续加工;切割热影响区小,板材变形小,切缝(0.1mm~0.3mm);切口没有机械应力,无剪切毛刺;加工精度高,重复性好,不损伤材料表面;数控编程,可加工任意的平面图,可以对幅面很大的整板切割,无需开模具,经济省时。
激光器切割设备的组成激光器切割设备主要由激光器、导光系统、数控运动系统、自动调高切割头、工作平台和吹高压气体等系统组成。
许多参数会影响激光切割过程,其中一些取决于激光器和机床的技术性能,而另一些参数是变化的。
激光切割的主要参数有:激光切割的主要参数1光束模式基模,也称高斯模,是切割最理想的模式,主要出现在功率小于1kW的小功率激光器。
多模,是高阶模的混合,在相同功率下多模的聚焦性差,切割能力低,单模激光的切割能力和切割质量优于多模。
2激光功率激光切割所需要的激光功率主要取决于切割材料、材料厚度和切割速度要求。
激光功率对切割厚度、切割速度、切口宽度等有很大影响。
一般激光功率增大,所能切割材料的厚度也增加,切割速度加快,切口宽度也有所加大。
3焦点位置焦点位置对切口宽度影响较大。
一般选择焦点位于材料表面下方约1/3扳厚处切割深度最大,且口宽度最小。
4焦矩切割较厚钢板时,应采用焦矩较长的光束,以获得垂直度良好的切割面。
焦点深度大,光斑直径也增大,功率密度随之减小,切割速度降低。
要保持一定的切割速度需要增大激光功率。
切割薄板宜采用焦距较小的光束,这样光斑直径小,功率密度大,切割速度快。
5辅助气体切割低碳钢多采用氧气作切割气体,以利用铁-氧燃烧反应热促进切割过程,而且切割速度快,切口质量好,可以获得无挂渣的切口。
其压力增大,动能增加,排渣能力增强;切割气压的大小根据材料、板厚、切割速度和切割表面质量因素确定。
激光切割系数手册一、激光切割简介激光切割是一种高精度的切割加工方法,其具有快速、无接触、高精度、柔性加工、适应性强等特点。
在工业制造领域中得到广泛应用,激光切割系数手册旨在为使用者提供激光切割参数、材料性能指导以及操作技巧等方面的知识,以帮助用户更好地使用激光切割技术。
二、激光切割参数1. 激光功率:激光功率是影响切割速度和质量的重要参数,功率过小会导致切割速度慢,功率过大会造成材料熔化。
2. 切割速度:切割速度与激光功率、材料性能以及加工要求相关,需根据实际情况进行调整。
3. 焦距:焦距影响激光能量密度的分布,不同材料需要不同的焦距设置。
4. 激光气体流量:激光切割过程中需要激光气体对焦点进行保护和辅助切割,激光气体流量的大小直接影响切割效果。
三、材料性能指导1. 金属材料:普通碳钢、不锈钢、铝合金等,在激光切割时需要考虑材料的导热性和反射性,调整相应的激光参数。
2. 非金属材料:塑料、橡胶、陶瓷等,激光切割时需考虑材料的熔点、热膨胀系数等参数,选取合适的激光参数。
四、操作技巧1. 安全操作:使用激光切割设备时需戴防护眼镜,防止激光对眼睛造成伤害;操作人员需佩戴防护服,避免因激光辐射而受伤。
2. 设备维护:定期检查激光切割设备的光路是否清洁、导轨是否平整、激光器是否稳定等,保持设备良好的工作状态。
3. 刀具选择:不同的材料需要选择不同的刀具,合理选择刀具类型和品质可以提高切割效率和质量。
五、激光切割常见问题与解决方法1. 切口粗糙或有毛刺:可能是由于刀具磨损、激光焦点不准、气体流量不稳定等原因,可通过调整激光参数、更换刀具、调整气体流量等解决。
2. 切割变形:材料切割过程中产生变形,可通过优化激光参数、加强刀具冷却等方式改善。
3. 边缘氧化:部分金属材料切割后产生氧化的现象,可通过增加气体流量、降低激光功率等方式减少氧化。
六、激光切割应用领域激光切割技术已广泛应用于金属加工、电子元器件制造、汽车零部件生产、仪器仪表制造等领域,随着技术的不断发展,激光切割在材料加工行业有着广阔的应用前景。
3000w激光切割工艺参数表
引言
激光切割是一种高效精准的材料加工技术,在工业制造领域有着广泛的应用。
本文将介绍3000w激光切割的工艺参数表,帮助读者更好地了解该工艺的应用和
优势。
切割材料
在3000w激光切割过程中,常用的材料包括不锈钢、铝合金、碳钢等。
不同
材料的切割要求也不尽相同,因此需要根据具体材料的性质来设定合适的工艺参数。
工艺参数表
以下是3000w激光切割的工艺参数表,供参考:
材料切割速度
(m/min)
激光功率
(W)
气体类
型
切割厚度范围
(mm)
不锈
钢
10-20 3000 氮气0.5-20
铝合
金
15-25 3000 氮气1-25
碳钢8-15 3000 氧气0.5-25
参数解释
•切割速度:即激光头在材料表面移动的速度,影响切割效率和质量。
•激光功率:3000w表示激光器的功率,决定了激光切割的能量大小。
•气体类型:通常在激光切割中会使用氮气或氧气作为辅助气体,影响切割表面的清洁度。
•切割厚度范围:不同材料的最大切割厚度范围,超出范围可能影响切割效果。
应用领域
3000w激光切割工艺参数表适用于各种金属材料的精密加工,广泛应用于航空航天、汽车制造、电子冶金等行业。
激光切割具有高效、精准的特点,能够实现复杂形状的切割,提高生产效率和产品质量。
结论
通过本文介绍的3000w激光切割工艺参数表,读者可以更好地了解激光切割
的基本工艺参数和应用范围。
在实际生产中,合理设置工艺参数可以提高切割效率,降低成本,实现更精准高效的材料加工。
激光切割参数
激光切割是一种常见的材料加工方法,其参数的选择很关键,直接影响切割质量和效率。
常见的激光切割参数包括以下几个方面:
1. 激光功率:激光功率越大,切割速度越快,但过大的功率可能导致切割面变化较大,影响切割质量。
2. 激光波长:激光波长通常为几百纳米到几微米,不同波长的激光适用于不同材料的切割,选择合适的波长能够提高切割效果。
3. 切割速度:切割速度与激光功率和材料的切割性能有关,过高的速度可能导致切割质量下降,过低的速度则会降低效率。
4. 激光聚焦径:激光束的聚焦径决定了切割线宽度,通常选择适当的聚焦径能够获得更好的切割效果。
5. 气体辅助气体:激光切割通常需要辅助气体,如氮气、氧气或惰性气体,辅助气体的选择和流量也对切割质量有影响。
6. 切割厚度:不同材料和不同激光设备能够切割的最大厚度有一定限制,过厚的材料可能无法切割。
综上所述,选择合适的激光功率、波长、速度、聚焦径、辅助气体和切割厚度,是获得良好切割效果的关键参数。
因此,在激光切割过程中,需要根据具体材料和切割需求进行调整和优化。
激光切割机在使用前要知道一些工艺参数才能加工出有质的工件,所用的气体介质不一样,切割效果也不一样,激光切割设备主要由激光器、导光系统、数控运动系统、自动调高切割头、工作平台和吹高压气体等系统组成。
我们来了解一下一些常见的激光切割机参数及工艺和名词解释:光束模式基模,也称高斯模,是切割最理想的模式,主要出现在功率小于1kW的小功率激光器。
低阶模,它与基模比较接近,主要出现在1~2kW的中等功率激光器。
多模,是高阶模的混合,出现在功率大于3kW的大功率激光器。
在相同功率下多模的聚焦性差,切割能力低,单模激光的切割能力和切割质量优于多模。
激光功率激光切割所需要的激光功率主要取决于切割材料、材料厚度和切割速度要求。
激光功率对切割厚度、切割速度、切口宽度等有很大影响。
一般激光功率增大,所能切割材料的厚度也增加,切割速度加快,切口宽度也有所加大。
焦点位置焦点位置对切口宽度影响较大。
一般选择焦点位于材料表面下方约1/3扳厚处切割深度最大,且口宽度最小。
焦矩切割较厚钢板时,应采用焦矩较长的光束,以获得垂直度良好的切割面。
焦点深度大,光斑直径也增大,功率密度随之减小,是切割速度降低。
要保持一定的切割速度需要增大激光功率。
切割薄板宜采用焦距较小的光束,这样光斑直径小,功率密度大,切割速度快。
辅助气体切割低碳钢多采用氧气作切割气体,以利用铁-氧燃烧反应热促进切割过程,而且切割速度快,切口质量好,可以获得无挂渣的切口。
其压力增大,动能增加,排渣能力增强;切割气压的大小根据材料、板厚、切割速度和切割表面质量因素确定。
另外氧气的纯度对切割速度有一定的影响。
比如,氧气纯度降低2%,则切割速度就会降低50%。
喷嘴结构喷嘴的结构形状和出光口尺寸大小,也影响激光切割质量和效率,不同的切割要求选用不同的喷嘴。
常用的喷嘴形状有:圆柱形、锥形、所方形等形状。
激光切割一般采用同轴(气流与光轴同心)吹气方式,如气流与光轴不同轴,那么在切割时易产生大量的飞溅。
6000w激光切割20mm碳钢参数
对于6000W激光切割机切割20mm碳钢,其具体参数可能因设备型号、品牌和切割条件而有所不同。
以下是一些可能的参数值,供您参考:
激光功率:6000W
切割厚度:20mm
切割速度:根据实际需要调整,一般控制在1-3m/min
辅助气体:氧气或其他适宜的气体
切割头焦距:根据实际需要选择,一般采用短焦距切割头激光模式:优选基模,防止激光光束在聚焦前发生严重畸变
焦点位置:根据实际需要调整,一般将焦点位置调整到工件表面或略低于工件表面
切割质量:优异的切割质量,切口平滑,无毛刺
切割效率:较高,可快速完成切割任务
需要注意的是,以上参数值仅供参考,实际应用中需要根据具体情况进行调整和优化。
同时,为了保证切割质量和效率,建议定期对激光切割机进行维护和保养。