(完整版)五年级平面图形练习(易考题)
- 格式:doc
- 大小:27.68 KB
- 文档页数:6
2022-2023学年五年级数学下册典型例题系列之期末复习专题四:图形与几何—平面图形篇(解析版)【篇目一】长方形和正方形的周长与面积。
【知识总览】长方形的周长=(长+宽)×2 公式:C长=2(a+b)正方形的周长=边长×4 公式:C正=4a正方形的面积=边长×边长公式:S=a×a长方形的面积=长×宽公式:S=a×b【典型例题1】长方形的周长和面积。
一个长方形的运动场,长150米,宽100米,这个运动场的周长是多少米?解析:(150+100)×2=250×2=500(米)答:这个运动场的周长是500米。
【对应练习1】长方形的长是12米,宽是长的,长方形的面积是( )。
解析:108平方米【对应练习2】用一根长50厘米的铁丝,围一个长为12厘米、宽为10厘米的长方形,还剩下铁丝多少厘米?解析:(12+10)×2=44(厘米)50-44=6(厘米)答:还剩下铁丝6厘米。
【典型例题2】正方形的周长和面积。
一个正方形边长是20分米,它的周长是( )分米,面积是( )平方分米.解析:正方形的周长为:20×4=80(分米)正方形的面积为:20×20=400(平方分米)答:正方形的周长是80分米,面积是400平方分米。
【对应练习1】用一根长28厘米的铁丝围成一个正方形,正方形的边长是(),面积是()。
解析:28÷4=7(厘米)7×7=49(平方厘米)答:这个正方形的边长是7厘米,面积是49平方厘米。
【对应练习2】一个正方形的周长是12厘米,边长是( )厘米,面积是( )平方厘米。
解析:3;9【对应练习3】用一根长12厘米的铁丝围成一个正方形,这个正方形的周长是()厘米,面积是()平方厘米。
解析:12;9【典型例题3】长方形和正方形等长问题。
一根绳子,刚好可以做一个边长为8cm的正方形,如果用这根绳子做一个长是10cm的长方形,这个长方形的面积是( )cm2。
第四章基本平面图形练习题典型考题一: 线段的中点问题1.已知线段AB=10cm,在AB的延长线上取一点C,使AC=16cm,则线段AB的中点与AC的中点的距离为2.如果A,B,C三点在同一条直线上,且线段AB=4cm, BC=2cm,则那么A,C两点之间的距离为3.已知线段AB=20cm,在直线AB上有一点C,且BC=10cm,M是线段AC的中点,求线段AM的长.4.如图,点C在线段AB上,AC=8cm,CB=6cm,点M,N分别是AC,BC的中点.(1)求线段MN的长;(2)若C为线段AB上任一点,满足AC+CB=acm,其它条件不变,你能猜想MN的长度吗并说明理由;(3)若C在线段AB的延长线上,且满足AC﹣BC=bcm,M、N分别为AC、BC的中点,你能猜想MN的长度吗请画出图形,写出你的结论,并说明理由;(4)你能用一句简洁的话,描述你发现的结论吗典型考题二: 角的平分线问题1.已知:OC是∠AOB的平分线,若∠AOB=58°,则∠AOC=2.如图,OC是∠AOB的平分线,OD平分∠AOC,若∠COD=25°,则∠AOB的度数为3.如图,∠AOB=90°,∠BOC=30°,OM平分∠AOC,ON平分∠BOC,(1)求∠MON的度数。
(2)如果(1)中∠AOB=α,其他条件不变,求∠MON的度数。
(3)如果(1)中∠BOC=β(β为锐角),其他条件不变,求∠MON的度数。
(4)从(1)(2)(3)的结果你能看出什么规律4.已知∠AOB=120°,∠AOC=30°,OM平分∠AOC,ON平分∠AOB,(1)求∠MON的度数;(2)通过(1)题的解法,你可得出什么规律5.已知∠AOB是一个直角,作射线OC,再分别∠AOC和∠BOC的平分线OD、OE.(1)如图①,当∠BOC =70°时,求∠DOE的度数;(3)当射线OC在∠AOB外绕O点旋转时,画出图形,判断∠DOE的大小否发生变化若变化,说明理由;若不变,求∠DOE的度数.典型考题三: 时针分针夹角问题1.时钟在4点整时,分针与时针的夹角为度.2.时钟的分针从4点整开始,转过多少度分针才能与时针重合3.在4时和5时之间的哪个时刻,时钟的时针和分针成直角变式训练:试一试:o=_______度.1、3.76o=______度______分______秒;'"2232242、在直线AB上取C、D两个点,如图所示,则图中共有射线_____条。
五年级几何图形30道1、下图中哪几对三角形面积相等?(两条虚线互相平行)2、如下图,在△ABC中,D是BC的中点,E是AD中点,连结BE、CE,那么与△ABE面积相等的三角形有哪几个?3、李叔叔有四个儿子,他要把三角形的菜地平均分给他的四个儿子,你能帮李叔叔分吗?你能想出几种方法?4、计算以下图形的面积:1.6m2m3.9m5、求下面图形的面积(单位:m)。
你能想出几种方法。
101530406、求下面图形的面积。
(单位:cm )157、计算下面图形中阴影部分的面积。
30dm12dm 5m25dm 5m2010643482 1032 20 123m10、在下面的梯形中,剪去一最大的三角形,剩下的面积是多少,有几种剪法?11、计算下面每个图形的面积。
(1)(2)12、右图是教室的一面墙。
如果砌这面墙平均每平方米用砖185块,一共需要用多少块砖?13、有一台收割机,作业宽度是1.8m。
每小时行5km,大约多少小时可以收割完左边这块地?14、右图是一个火箭模型的平面图,计算它的面积。
15、计算中队旗的面积,说一说你是怎么想的。
17、学校要给30扇教室门的正面刷漆。
(单位:m)⑴需要刷漆的面积一共是多少?⑵如果刷漆每平方米需要花费5元,那么刷漆共要花费多少元?18、如图,有两个边长是8厘米的正方形卡片叠在一起,求重叠部分的面积。
(单位:cm)19、一快平行四边形的菜地,底是36米,高是25米,每平方米收白菜8千克,这块地共收白菜多少千克?21、计算下列组合图形的面积22、计算以下图形的面积23、计算以下图形的面积23、计算以下图形的面积24、计算以下图形的面积24、一个牧场的形状如图。
这个牧场的面积是多少平方米?是多少公顷?25、一块麦田(如图),去年共收小麦54吨,平均每公顷收小麦多少吨?26、张村小学每扇门的中间有一块玻璃,整扇门的形状如右图。
(1)维修校舍时,要给10扇门的正面涂上油漆,刷油漆的面积一共是多少平方厘米?。
类型二平面图形应用题【知识讲解】一、面积公式:平行四边形面积=底×高三角形面积=底×高÷2梯形面积=(上底+下底)×高÷2二、组合图形面积求法:1.割补法割:把组合图形分割成已学过图形,再求面积和例:阴影面积=12×2×6+12×4×6补:把不规则的组合图形补成已学过图形,再求面积差例:阴影面积=长方形面积-三角形Ⅰ面积-三角形Ⅱ面积-三角形Ⅲ面积2.平移法阴影面积=大长方形面积-小长方形面积【例题讲解】【例题1】计算下面图形的面积【解析】分别根据三角形的面积公式和梯形的面积公式计算出面积,然后相加即可解答【答案】解:60×(78﹣48)÷2+(60+100)×48÷2=60×30÷2+160×48÷2=900+3840=4740(平方米)答:图形的面积是4740平方米【小结】本题主要考查了三角形和梯形面积公式的应用,三角形的面积=长×宽÷2,梯形的面积=(上底+下底)×高÷2【例题2】在一长方形草地里有一条宽1米的曲折小路,如图所示,草坪的面积是________平方米【解析】如图,小路的宽为1米,如果把小路两边的草坪利用平移的性质将他们平移到一起,正好组成一个长为10﹣1=9,米宽为8﹣1=7米的长方形,由此计算得出这个长方形的面积就是草坪的面积【答案据题干分析:(10﹣1)×(8﹣1)=63(平方米),答:草坪的面积是63平方米【小结】根据平移的性质,将草坪平移到一个长方形中,利用长方形的面积公式计算即可解决问题【巩固练习】一、平行四边形1.把一个平行四边形割补成一个长方形后,面积不变,周长()A.扩大了 B.缩小了 C.不变2.如图,把平行四边形沿高剪开,在把三角形向右平移()cm,可以得到一个与原图形面积相等的长方形A.2 B.5 C.83. 用手拉一个活动的长方形框架,使它成为一个平行四边形,这个平行四边形的面积()原来长方形面积A.大于 B.小于 C.等于4. 在图中,平行四边形的面积是阴影部分面积的()A.3倍 B.4倍 C.6倍5. 平行四边形的底是0.6米,高是0.4米,与它等底等高的三角形的面积是()A.0.12平方米 B.0.48平方米 C.0.24平方米6. 一个平行四边形,底扩大12倍,高缩小4倍,那么这个平行四边形的面积()A.扩大12倍 B.缩小4倍 C.不变 D.扩大3倍7. 用两个完全一样的直角三角形拼成一个平行四边形,有下面两种拼法.(1)拼成的两个平行四边形的面积相等吗?()(2)拼成的两个平行四边形的周长相等吗?()A.相等B.不相等8. 如图:阴影部分甲与阴影部分乙比较()A.甲>乙B.甲<乙C.甲=乙D.无法比较9. 如图,在矩形ABCD中,横向阴影部分是矩形,另一阴影部分是平行四边形,其中a=10,b=5,c=1,计算图中空白部分的面积,其面积是()A.34B.35C.36D.3710. 一个平行四边形的面积是8平方分米,如果它的底和高分别扩大到原来的3倍,它的面积就变成平方分米11. 如图:已知三角形的面积是60平方米,求阴影部分梯形面积.(单位:米)12. 一个长方形木框,长10dm,宽8dm,将它拉成一个平行四边形,面积变,这个平行四边形的周长为 dm13. 有一块平行四边形的麦田,底275米,高60米,共收小麦19.8吨.这块麦田有多少公顷?平均每公顷收小麦多少吨?14. 有一块平行四边形钢板,底是8.4分米,高是3.5分米.如果每平方分米钢板重0.75千克,这块钢板重多少千克?15. 一块平行四边形的广告牌,每平方米大约要用油漆0.34千克,油漆工人带来15千克油漆,要刷完这块广告牌,这些油漆够吗?16. 你能准确地填出下表吗?底/cm 2.4 1.2高/cm 3.2 4.8平行四边形的面积/cm2 3.84 3.8417. 有一块平行四边形菜地(如图),在它的四周围一圈篱笆,请你求出篱笆的长度18. 一块平行四边形的草坪中有一条长8米、宽1米的小路,草坪的面积是多少?如果铺每平方米草坪的价格是16元,那么铺好这些草坪需要多少钱?二、三角形19. 用一张长方形纸剪同样的三角形(如图),最多能剪成()个这样的三角形20. 图中,平行线间的三个图形,它们的面积相比()A.平行四边形的面积大 B.三角形的面积大C.梯形的面积小 D.面积都相等21. 长、宽分别相等的两个长方形中,各有一个涂颜色的三角形(如图).这两个三角形的面积()A.一样大 B.不一样大 C.无法比较22. 等腰三角形一边长为4,另一边长为2,则其周长为()A.10B.10或8C.8D.623. 已知一个等腰三角形的周长为12cm,一条边为3cm,另有一条边为()cmA.6B.4.5C.6或4.524. 求阴影部分面积(单位:厘米)25. 你知道吗,我国古代数学名著《九章算术》中记载了一些常见图形的面积计算方法,如三角形面积的计算方法,数学家刘徽在注文中用“以盈补虚”的方法加以说明.如果三角形的底12厘米,高6厘米,用如下图的方法将三角形转化成长方形,那么转化成的长方形的长是厘米,宽是厘米,面积是平方厘米.(“广”指三角形的底,“从”指三角形的高)26. 公园里有两块空地,计划分别种玫瑰和牡丹玫瑰每棵占地1m2每棵6元牡丹每棵占地2m2每棵10元种玫瑰一共需要多少钱?牡丹园和玫瑰园一共占地多少平方米?三、梯形27. 如图,用篱笆围成一块梯形菜地,梯形一边是利用房屋墙壁,篱笆总长80米,这块梯形菜地的面积是()A.600㎡ B.487.5㎡ C.712.5㎡ D.975㎡28. 工地上有一堆钢管,横截面是一个梯形,已知最上面一层有2根,最下面一层有12根,共堆了11层,这堆钢管共有根29. 如图,A点是长方形一边上的中点,如果长方形的面积是40平方厘米,梯形的面积是平方厘米,三角形的面积是平方厘米四、组合图形30. 求阴影部分的面积31. 某市有一块工业园,地面形状如图,根据图上所标的长度计算这块地有多少公顷?32. 如图中,大梯形面积是阴影部分面积的倍33. 如图,一面装饰墙的墙面是由两种颜色的瓷砖贴成的.黑与白两种瓷砖的面积比是34. 计算下面图形的面积35. 计算下面图形的面积36. 求图形中阴影部分的面积.(单位:dm)参考答案与解析1. 【解析】根据题意可知,把一个平行四边形割补成一个长方形后,面积不变,但是平行四边形有两条斜边变成了直边(长方形的宽),长度减少了,所以周长也会减少周长变小了【答案】解:据分析可知:把一个平行四边形割补成一个长方形后,面积不变,周长变小了故选:B2. 【解析】根据平行四边形的面积公式和长方形的面积公式来进行解答【答案】解:因移动后得到的长方形的面积和平行四边形的面积相等,平行四边形的高和长方形的高相等,所以长方形的长要和平行四边形的底相等,要是8厘米所以要把三角形向右平移8厘米可得到一个与原图形面积相等的长方形故选:C3. 【解析】把一个活动的长方形框架拉成一个平行四边形,周长没变,面积比原来长方形的面积小了【答案】解:把一个活动的长方形框架拉成一个平行四边形,周长没变,由于拉成的平行四边形的高小于原来长方形的宽,所以面积比原来长方形的面积小答:它的面积则小于原来的长方形面积故选:B4. 【解析】图阴影部分三角形和平行四边形的高相等,底等于平行四边形底的一半,所以平行四边形的面积是阴影部分面积的2×2=4倍据此解答【答案】解:设平行四边形的底是a,高是h,所以,ah÷(12ah×12)=4所以平行四边形的面积是阴影部分面积的2×2=4倍故选:B5. 【解析】根据题意,三角形的底为0.6米,高为0.4米,那么根据三角形的面积公式进行计算即可得到答案【答案】解:0.6×0.4÷2,=0.12(平方米);答:与它等底等高的三角形的面积是0.12平方米故选:A6. 【解析】平行四边形的面积=底×高,若底扩大12倍,高缩小4倍,那么面积就扩大12÷4=3倍,据此解答【答案】解:因为平行四边形的面积=底×高,若底扩大12倍,高缩小4倍,那么面积就扩大12÷4=3倍答:这个平行四边形的面积扩大了3倍故选:D7. 【解析】用两个完全一样的直角三角形拼成一个平行四边形,用三种拼法,无论哪一种拼法面积都相等,但是不同的拼法得到的平行四边形周长不相等【答案】解:(1)拼成的两个平行四边形的面积相等.这种说法是对的(2)拼成的两个平行四边形的周长不相等.这种说法是错误的故选:(1)A;(2)B8. 【解析】根据长方形的面积等于与它同底等高的平行四边形的面积,得出阴影部分甲+空白三角形的面积=阴影部分乙+空白三角形的面积,再将等式两边同时减去空白三角形的面积,即可得出阴影部分甲与阴影部分乙的面积相等【答案】解:观察图形可知:阴影部分甲+空白三角形的面积=阴影部分乙+空白三角形的面积,所以阴影部分甲的面积=阴影部分乙的面积故选C9. 【解析】矩形ABCD的面积为a×b=10×5=50;横向阴影部分面积为c×a=1×10=10;另一阴影部分面积为c×b=1×5=5,两个阴影重复的部分是底为1高为1的平行四边形,面积为1,则空白部分的面积为矩形面积减去横向阴影部分面积减去另一阴影部分面积再加上两个阴影重复的部分面积,计算即可故选:C10. 【解析】根据平行四边形的面积公式:s=ah,再根据积的变化规律:积扩大的倍数等于因数扩大倍数的乘积.如果平行四边形的底和高都扩大3倍,那么它的面积就扩大3的平方倍,解答即可【答案】解:8×3×3=8×9=72(平分米)答:它的面积是72平方分米故答案为:7211. 【解析】首先根据三角形的面积公式:s=ah÷2,那么h=2s÷a,把数据代入公式求出三角形的高(梯形的高),再根据梯形的面积公式:s=(a+b)×h÷2,把数据代入公式解答【答案】解:60×2÷8=15(米),(8+24+24)×15÷2=56×15÷2=840÷2=420(平方米)答:阴影部分的面积是420平方米12. 【解析】把长方形木框拉成平行四边形,它的高变短了,所以它的面积就变小了,而四个边的长度没变,则其周长不变,所以长方形的木框的周长就是这个平行四边形的周长【答案】解:长方形木框拉成平行四边形,它的高变短了,所以它的面积就变小了;周长是(10+8)×2=18×2=36(分米)答:面积变小,这个平行四边形的周长为36分米故答案为:小,3613.【解析】先利用平行四边形的面积公式求出麦田的面积;总产量已知,总产量除以总面积就是单产量.【答案】解:275×60=16500(平方米)=1.65(公顷);19.8÷1.65=12(吨);答:这块麦田有1.65公顷,平均每公顷收小麦12吨14. 【解析】根据“平行四边形的面积=底×高”先计算出钢板的面积,进而根据“每平方分米钢板重(0.75)×钢板的面积=钢板的重量”进行解答即可【答案】解:0.75×(8.4×3.5)=0.75×29.4=22.05(千克)答:这块钢板重22.05千克15. 【解析】广告牌的底和高已知,利用平行四边形的面积公式先求出广告牌的面积,每平方米的用漆量已知,乘广告牌的面积就是总的用漆量,将得数与15千克相比,就可以知道这些油漆够不够【答案】解:(5×4)×0.34=20×0.34=6.8(千克)6.8千克<15千克答:要刷完这块广告牌,15千克油漆足够16. 【解析】根据平行四边形的面积公式=底×高进行计算即可得到答案【答案】解:3.84÷2.4=1.6(厘米)1.2×3.2=3.84(平方厘米)3.84÷4.8=0.8(厘米)底/cm 0.8高/cm 1.6平行四边形的面积/cm2 3.8417. 【解析】首先根据平行四边形的面积公式:s=ah,求出这块菜地的面积,然后求出高24米所对应的底边长是多少米,进而求出平行四边形的周长据此列式解答【答案】解:30×18÷24=22.5(米)(30+22.5)×2=52.5×2=105(米)答:篱笆的长度是105米18. 【解析】将两边草地向中间平移,可得底为20﹣1=19米,高为8米的平行四边形草地,再根据平行四边形面积公式求解即可,用草地的面积乘单位面积的草坪的价格,就是铺这块草坪需要的总钱数【答案】解:(20﹣1)×8=19×8=152(平方米)152×16=2432(元)答:草地的面积为152平方米,铺好这些草坪需2432元钱19. 【解析】剪的两个同样的三角形可组成一个长10厘米,宽4厘米的长方形.只要求出在长50厘米的边上,能剪几个4厘米宽的长方形,就能求出最多能剪几个这样的三角形.据此解答【答案】解:50÷4=12(个)…2(厘米),12×2=24(个)答:最多能剪24个这样的三角形故选:B20. 【解析】在图中,三个图形的高相等,梯形的上底、下底、平行四边形的底、三角形的底都已知,再依据三者的面积公式即可判断它们的面积大小【答案】解:平行四边形的面积=3×h=3h,三角形的面积=12×6×h=3h,梯形面积=(2+1)×h÷2=1.5h,所以梯形的面积最小故选:C21. 【解析】阴影部分都是这个长方形面积的一半,所以它们的面积相等【答案】故选:A22. 【解析】因为在三角形中任意两边的和大于第三边,所以根据题意4+4>2,2+2=4,判断4为等腰三角形的腰长,由此把三角形的三条边加起来就是三角形的周长【答案】解:4+4+2=10;故选:A23. 【解析】已知中等腰三角形的周长为12cm,一边长为3cm,但没有明确指明3cm是底边还是腰,因此要分两种情况,分类讨论【答案】解:因为等腰三角形的周长是12cm,一条边长是3cm,所以当3cm为底时,其它两边都为4.5cm,且3cm、4.5cm、4.5cm可以构成三角形;当3cm为腰时,其它两边为3cm和6cm,且3cm、3cm、6cm不可以构成三角形.所以另两边是4.5cm、4.5cm故选:B24. 【解析】(1)阴影的部分的面积等于平行四边形的面积减去空白三角形的面积,根据平行四边形的面积公式:s=ah,三角形的面积公式:s=ah÷2,把数据代入公式求出它们的面积差即可(2)阴影部分的面积等于梯形的面积减去空白三角形的面积,根据梯形的面积公式:s=(a+b)×h÷2,三角形的面积公式:s=ah÷2,把数据代入公式求出它们的面积差即可【答案】解:(1)12×6﹣8×6÷2=72﹣24=48(平方厘米)答:阴影部分的面积是48平方厘米(2)(8+10)×6÷2﹣8×6÷2=18×6÷2﹣48÷2=54﹣24=30(平方厘米)答:阴影部分的面积是30平方厘米25. 【解析】观察图形发现,按照图形的方法将三角形转化成长方形,那么转化成的长方形的长是三角形的底,宽是三角形高的一半,求面积是多少平方厘米用长方形的面积公式计算.所以三角形的面积就等于底乘高除以2【答案】解:6÷2=3(厘米)12×3=36(平方厘米)答:将三角形转化成长方形,那么转化成的长方形的长是12厘米,宽是3厘米,面积是36平方厘米26. 【解析】(1)先利用三角形的面积公式S=ah÷2计算出玫瑰园的面积,再除以每棵玫瑰占的面积计算出棵数,再乘上单价即可得解;(2)分别利用三角形的面积公式S=ah÷2计算出各自的面积,再相加即可得解【答案】解:60×20÷2÷1×6=600×6=3600(元)60×20÷2+30×20÷2=600+300=900(平方米)答:种玫瑰一共需要3600元钱,牡丹园和玫瑰园一共占地900平方米27. 【答案】解:(80﹣15)×15÷2=65×15÷2=975÷2=487.5平方米)答:梯形的面积是487.5平方米故选:B28. 【解析】根据梯形的面积公式等于梯形的上、下底之和乘以高除以2直接解答即可【答案】解:(2+12)×11÷2=14×11÷2=77(根)答:这堆钢管共有77根故答案为:7729. 【解析】如图所示,由“A点是长方形一边上的中点,长方形的面积是40平方厘米”可知,三角形的面积=12×长×宽×12=14×长×宽,由此可得三角形的面积是长方形面积的14,从而可以求出三角形的面积和梯形的面积【答案】解:三角形的面积=12×长×宽×12=14×长×宽=14×40=10(平方厘米),梯形的面积=40﹣10=30(平方厘米);故答案为:30、1030. 【解析】(1)阴影部分的面积=长方形的面积﹣梯形的面积,利用长方形的面积公式S=ab和梯形的面积公式S=(a+b)h÷2即可求解;(2)阴影部分的面积=梯形的面积﹣长方形的面积,利用长方形的面积公式S=ab 和梯形的面积公式S=(a+b)h÷2即可求解【答案】解:(1)52×34﹣(52+26)×12÷2=1768﹣78×12÷2=1690﹣468=1222(平方分米)答:阴影部分的面积是1222平方分米(2)(20+40)×15÷2﹣15×8=60×15÷2﹣120=450﹣120=330(平方厘米)答:阴影部分的面积是330平方厘米31. 【解析】观察图形可知,这个工业园的面积等于上面的梯形的面积与下面的三角形的面积之和,据此根据梯形和三角形的面积公式进行计算即可解答问题【答案】解:(200+420)×200÷2+420×300÷2=62000+63000=125000(平方米)=12.5公顷答:这块地的面积是12.5公顷32. 【解析】观察图形可知,AB是这个梯形的中位线,所以可得出这条中位线的长度是(x+2x+x)÷2=2x,据此可得出阴影部分的小梯形的上底是x,下底是2x,又根据梯形的中位线的性质可得,阴影部分的小梯形的高等于大梯形的高的一半,据此设小梯形的高是h,则大梯形的高就是2h,据此根据梯形的面积=上下底之和×高÷2,分别表示出这两个梯形的面积,再相除即可解答【答案】解:根据题干分析可得:AB是大梯形的中位线,设小梯形的高是h,则大梯形的高就是2h,则小梯形的面积是:(x+2x)×h÷2=32xh,大梯形的面积是:(x+3x)×2h÷2=4xh,4xh÷32xh=83,答:大梯形的面积是小梯形的面积的83倍33. 【解析】根据图可知:两个白色的三角形的瓷砖的面积和为整个四边形面积的14,两个小正方形的面积和为整个四边形面积的14的12,即整个四边形面积的1 4×12=18;则整个白色瓷砖的面积和为整个四边形面积的(14+18)=38,则整个黑色瓷砖的面积为整个四边形面积的(1﹣38)=58,然后根据题意进行比即可【答案】解:14+14×12=38,1-38=58,则黑与白两种瓷砖的面积比:58:38=5:3;34. 【解析】解(1)8×10+(10﹣5)×(12﹣8)÷2=80+5×4÷2=90答:面积是90(2)6×4÷2=24÷2=12答:阴影部分的面积是12(3)4×4+3×3﹣(4+3)×4÷2=16+9﹣14=25﹣14=11答:阴影部分的面积是1135. 【解析】这道题乍一看觉得难,仔细观察可以找到简单的算法,做题前要仔细观察观察可以发现甲比乙少的面积正好等于大三角形的面积减长方形的面积【答案】6×(5+4)÷2-6×4=3(平方厘米)答:阴影部分的面积是3平方厘米36. 【解析】由题意可知:阴影部分的面积就等于大正方形的面积的一半加上右侧梯形的面积再减去下面空白的大三角形的面积,据此解答即可【答案】解:8×8÷2+(6+8)×6÷2﹣(8+6)×6÷2=32+42﹣42=32(平方分米)答:图形中阴影部分的面积是32平方分米。
五年级平面图形面积练习题一、填空。
1、一个平行四边形的底长8厘米,是高的2倍,它的面积是(),与它等底等高的三角形面积是()。
2、一个梯形的上底是16米,下底是24米,高30米,它的面积是()平方米。
3、一堆钢管,最上层有3根,最下层有13根,每相邻两层相差1根,这堆钢管一共有()根。
4、一个直角三角形,三条边分别是10厘米、8厘米、6厘米,它的面积是(),用两个这样的三角形拼成的长方形面积是()。
5、一个三角形和一个平行四边形的底相等,面积也相等,已知三角形的高是32厘米,那么平行四边形的高是()厘米。
6、一个平行四边形的面积是8平方分米,高是2分米,它的底是()分米。
7、一个近似梯形的花坛,高10米,上下底之和是16米,面积是()。
8、一个三角形的面积是6平方分米,底3分米,高是()。
9、用四根硬纸条钉成一个长方形框架,将它拉成一个平行四边形后,周长(),面积()。
------(填“不变”或“变大”、“变小”)10、三角形的底扩大3倍,高不变,面积会()。
11、0.45公顷=()平方米。
12、两个完全一样的梯形可以拼成一个()形。
13、一个梯形上底与下底的和是15厘米,高是8.8厘米,面积是()平方厘米。
14、平行四边形的底是2分米5厘米,高是底的1.2倍,它的面积是()平方厘米。
15、梯形的上底增加3厘米,下底减少3厘米,高不变,面积()。
3、面积相等的两个梯形,形状不一定相等。
()6、梯形的上底下底越长,面积越大。
()7、任何一个梯形都可以分成两个等高的三角形。
()三、选择。
1、两个()梯形可以拼成一个长方形。
①等底等高②完全一样③完全一样的直角2、等腰梯形周长是48厘米,面积是96平方厘米,高是8厘米,则腰长()。
①24厘米②12厘米③18厘米④36厘米四、知识应用(每题7分)2、一个梯形广告牌,它的上底是8米,下底是12米,高是6米。
如果要给这个广告牌涂上油漆,按每平方米花费15元来计算,共要花多少元?3、张大伯靠一面墙用篱笆围成一个面积是72平方米的梯形养鸡场,至少需要多少米的篱笆?墙6米4、一种等腰直角三角形小旗,直角边长4分米。
小学五年级数学几何图形试题及参考答案试题一:判断题1. 正方形的四条边长度相等,对角线互相垂直。
2. 直角三角形的两条直角边长度相等。
3. 三角形至少有一个锐角。
4. 平行四边形的对边相等,对角线互相垂直。
5. 圆的直径是圆的两个切线的长度之和。
参考答案:1. 正确2. 错误3. 正确4. 正确5. 正确试题二:选择题1. 梯形ABCD中,AB∥CD,AB=5cm,CD=8cm,AC=3cm,BD=7cm,求梯形的面积是多少?A. 18平方厘米B. 20平方厘米C. 24平方厘米D. 30平方厘米2. 在长方形ABCD中,AB=6cm,BC=8cm,E为对角线BD的中点,连结AE。
求△ADE的面积是多少?A. 12平方厘米B. 18平方厘米C. 24平方厘米D. 36平方厘米3. 一个等边三角形的边长是3cm,一个正方形的边长是4cm。
两者的面积比是多少?A. 1:2B. 1:3C. 1:4D. 9:16参考答案:1. B. 20平方厘米2. A. 12平方厘米3. D. 9:16试题三:计算题1. 如图所示,求长方形ABCD的面积。
(图形描述:一个长方形,AB为底边,AB=6cm,BC为高,BC=4cm)2. 如图所示,求正方形EFGH的周长。
(图形描述:一个正方形,EFGH为四条边,EF=5cm)参考答案:1. 长方形ABCD的面积为6cm × 4cm = 24平方厘米。
2. 正方形EFGH的周长为4 × 5cm = 20厘米。
以上是小学五年级数学几何图形试题及参考答案,希望对您有帮助。
平面图形习题一、填空1、一个正方形的周长是1.2m,它的面积是()m2。
2、一个三角形的底是4dm,高是30cm,面积是()dm2。
3、一个三角形的面积是30cm2,底是6cm,高是()cm。
4、一个平行四边形的面积是48dm2,与它等底等高的三角形的面积是()dm2。
5、一个三角形面积是3.5 dm2,与它等底等高的平行四边形面积是()。
6、一块梯形地,上底和下底分别为50m和100m,高80m,它的面积是()m2,合()公顷。
7、一个梯形的上底是24 cm,下底16 cm,高1dm,面积是()。
8、一个梯形的上底是6cm,下底是10cm,高是0.4dm,它的面积是()c m2。
9、平行四边形的底是2dm5cm,高是底的2倍,它的面积是()cm2。
10、一个直角三角形,它的两条直角边分别是6cm和8cm,它的面积是()。
11、一个三角形的高是7dm,底是8dm,和它等底等高的平行四边形的面积是()dm2。
12、一个三角形的底是8dm,是高的2倍,它的面积是()cm2。
13、一个三角形的面积是4.8m2,与它等底等高的平行四边形的面积是()。
14、一个平行四边形的底是21dm,高是底的2倍,平行四边形的面积是()。
15、一个平行四边形面积60cm2,底10cm,高()cm。
16、一个等腰梯形的面积是20m2,高是4m,下底是3m,上底是()m。
17、有一堆圆木堆成梯形,最上面一层有3根,最下面一层有7根,一共堆了5层,这堆圆木共有()根。
18、一个平行四边形的面积是48cm2,高是6cm,底是()cm。
19、一个平行四边形的面积是20m2,高是4m,它的底是(),与它等底等高的三角形面积是()m2。
20、一个三角形的面积是5dm2,和它等底等高的平行四边形面积是()dm2。
21、一个三角形和一个平行四边形的底相等,面积也相等,已知三角形的高是32cm,那么平行四边形的高是()cm。
22、一个平行四边形和一个三角形等底等高,已知平行四边形比三角形的面积大7cm2,三角形的面积是()cm2,平行四边形的面积是()dm2。
五年级上平面图形的解决问题(三)1.一块平行四边形土地底是204米,高是16米。
在这块土地上栽白菜,每棵占地8平方分米。
这块地大约能栽多少棵白菜?2 .有一块三角形的地,底是20米,高是8米,共收蔬菜400千克。
这块地平均每平方米收蔬菜多少千克?3. 有一种三角形小旗的底是20厘米,高是25厘米。
做30面这样的小旗至少需要多少平方厘米的彩纸?4. 下图,已知正方形的边长是6厘米, 求平行四边形的面积是多少?5、一条红领巾的底长100厘米,高33厘米,做600条这样的红领巾需要红布多少平方米?6、一个平行四边形苗圃,底是72米,高是15米,平均棵树占地15平方分米, 这个苗圃可以栽树多少棵?7、有一块梯形的广告牌,上底是14米,下底是16米,高是4米。
要油漆这块广告牌,如果每平方米需要用油漆600克,施工队准备了30千克油漆,够不够?8、孙大叔家用80米长的竹篱笆在一块靠墙的空地上围了一个花圃(如图)(1)这个花圃的面积是多少平方米?30米(2)如果每平方米种菊花9棵,这个花圃一共可以种菊花多少棵?9、用一张长108厘米,宽80厘米的红纸,做一些直角边分别是27厘米和16 厘米的三角形小旗,最多能做多少面?10、一个梯形的麦田,上底400米,下底600米,高100米。
它的面积是多少公顷?如果每公顷收小麦7000千克,这块麦田能收小麦35吨吗?能口不能口11 、一块长方形的玉米地,长是40 米,宽是15 米,玉米地中间有一条2 米宽的小路(如图)。
如果每平方米土地能收获20 千克玉米,这块地一共能收小麦多少千克玉米?12 、一个桃园的占地面积是12 公顷。
如果每棵桃树占地6 平方米,每棵桃树能收获30 千克桃,这个果园一共能收获多少千克桃?合多少吨?13、把一个平行四边形转化成一个长方形,平行四边形的面积等于(),平行四边形的底等于长方形的(),平行四边形的高等于长方形的(),因为长方形的面积=(),所以平行四边形的面积=(),用字母表示()。
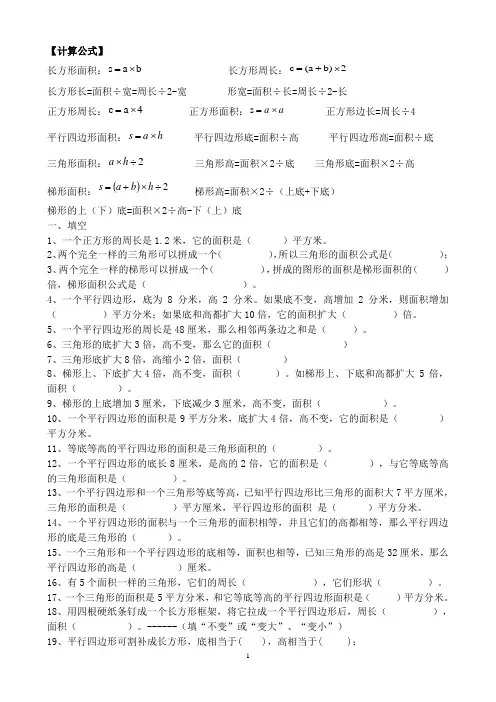
【计算公式】长方形面积:b a s ⨯= 长方形周长:2b)a (c ⨯+= 长方形长=面积÷宽=周长÷2-宽 形宽=面积÷长=周长÷2-长正方形周长:4a c ⨯= 正方形面积:a a ⨯=s 正方形边长=周长÷4 平行四边形面积:h a s ⨯= 平行四边形底=面积÷高 平行四边形高=面积÷底 三角形面积:2÷⨯h a 三角形高=面积×2÷底 三角形底=面积×2÷高 梯形面积:()2÷⨯+=h b a s 梯形高=面积×2÷(上底+下底)梯形的上(下)底=面积×2÷高-下(上)底 一、填空1、一个正方形的周长是1.2米,它的面积是( )平方米。
2、两个完全一样的三角形可以拼成一个( ),所以三角形的面积公式是( );3、两个完全一样的梯形可以拼成一个( ),拼成的图形的面积是梯形面积的( )倍,梯形面积公式是( )。
4、一个平行四边形,底为8分米,高2分米。
如果底不变,高增加2分米,则面积增加( )平方分米;如果底和高都扩大10倍,它的面积扩大( )倍。
5、一个平行四边形的周长是48厘米,那么相邻两条边之和是( )。
6、三角形的底扩大3倍,高不变,那么它的面积( )7、三角形底扩大8倍,高缩小2倍,面积( )8、梯形上、下底扩大4倍,高不变,面积( )。
如梯形上、下底和高都扩大5倍,面积( )。
9、梯形的上底增加3厘米,下底减少3厘米,高不变,面积( )。
10、一个平行四边形的面积是9平方分米,底扩大4倍,高不变,它的面积是( )平方分米。
11、等底等高的平行四边形的面积是三角形面积的( )。
12、一个平行四边形的底长8厘米,是高的2倍,它的面积是( ),与它等底等高的三角形面积是( )。
13、一个平行四边形和一个三角形等底等高,已知平行四边形比三角形的面积大7平方厘米,三角形的面积是( )平方厘米,平行四边形的面积 是( )平方分米。
人教版五年级下册《平面图形面积》小学数学-有答案-单元测试卷一、填空(每题3分)1. 一个平行四边形的底长8厘米,是高的2倍,它的面积是________,与它等底等高的三角形面积是________.2. 一个梯形的上底是16米,下底是24米,高30米,它的面积是________平方米。
3. 一堆钢管,最上层有3根,最下层有13根,每相邻两层相差1根,这堆钢管一共有________根。
4. 一个直角三角形,三条边分别是10厘米、8厘米、6厘米,它的面积是________,用两个这样的三角形拼成的长方形面积是________.5. 一个三角形和一个平行四边形的底相等,面积也相等,已知三角形的高是32厘米,那么平行四边形的高是________厘米。
6. 一个平行四边形的面积是8平方分米,高是2分米,它的底是________分米。
7. 一个近似梯形的花坛,高10米,上下底之和是16米,面积是________.8. 一个三角形的面积是6平方分米,底3分米,高是________.9. 用四根硬纸条钉成一个长方形框架,将它拉成一个平行四边形后,周长________,面积________A.不变B.变大C.变小。
10. 三角形的底扩大3倍,高不变,面积会________.二、判断(每题3分)三角形面积是平行四边形的一半。
________(判断对错)两个面积相等的三角形一定可以拼成一个平行四边形。
________.(判断对错)面积相等的两个梯形,形状不一定相等。
________(判断对错)三、知识应用(每题5分)一个梯形广告牌,它的上底是8米,下底是12米,高是6米。
如果要给这个广告牌涂上油漆,按每平方米花费15元来计算,共要花多少元?张大伯靠一面墙用篱笆围成一个面积是72平方米的梯形养鸡场,至少需要多少米的篱笆?一种等腰直角三角形小旗,直角边长4分米。
现在有一块长12分米,宽6分米的长方形布料,用它最多可以剪成多少块这样的小旗?(小旗不能用边角料拼合)参考答案与试题解析人教版五年级下册《平面图形面积》小学数学-有答案-单元测试卷一、填空(每题3分)1.【答案】32平方厘米,16平方厘米【考点】平行四边形的面积三角形的周长和面积【解析】先求平行四边形的高是多少,再根据平行四边形的面积S=aℎ,三角形的面积S=aℎ÷2,据此代入数据即可求解。
五年级图形题必练题知识要点:组合图形是由两个或两个以上的简单的几何图形组合而成的。
组合的形式分为两种:一是拼合组合,二是重叠组合。
由于组合图形具有条件相等的特点,往往使得问题的解决无从下手。
要正确解答组合图形的面积,应该注意以下几点:1.切实掌握有关简单图形的概念、公式,牢固建立空间观念;2.仔细观察,认真思考,看清所求图形是由哪几个基本图形组合而成的;3.适当采用增加辅助线等方法帮助解题;4,采用割、补、分解、代换等方法,可将复杂问题变得简单。
基础练习:1、 求下面图形的面积。
(单位:cm )152、计算下面图形中阴影部分的面积。
2010643482 1032 201230dm12dm 5m25dm 5m3、求下列阴影部分的面积。
① ②已知S 平=48dm 2,求S 阴。
③已知:阴影部分的面积为24④求S 阴。
平方厘米,求梯形的面积。
4、求下面各图形的面积。
(单位:分米)3m13cm 16cm8dm3dm12cm 7cm4dm8dm5、“实践操作”显身手:10分6、已知右面的两个正方形边长分别为6分米和4分米,求图中阴影部分的面积。
7、右图是两个相同的直角三角形叠在一起,求阴影部分的面积。
(单位:厘米)8、如图,这个长方形的长是9厘米,宽是8厘米,A 和B 是宽的中点,求长方形内阴影部分的面积。
9、在右图中,三角形EDF 的面积比三角形ABE 的面积大6平方厘米,已知长方形ABDC 的长和宽分别为6厘米、4厘米,DF 的长是多少厘米?16cm12cm14cm 24m10m8m1、求下面图形中阴影部分的面积。
2、求下面图形的面积。
10、右图是一块长方形公园绿地,绿地长24米,宽16米,中间有一条宽为2米的道路,求草地(阴影部分)的面积。
11、如图,三角形ABC的面积是24平方厘米,且DC=2AD,E、F分别是AF、BC的中点,那么阴影部分的面积是多少?12、如图,三角形ABC的面积是90平方厘米,EF平行于BC,AB=3AE,那么三角形甲、乙、丙的面积各是多少平方厘米?13、如图长方形,长18厘米,宽12厘米,AE、AF两条线段把长方形面积三等分,求三角形AEF的面积。
平面几何图形的面积板块一:基础巩固1、一个三角形的面积比与他等底等高的平行四边形的面积少12平方分米,则平行四边形的面积是()平方分米,三角形的面积是()平方分米。
2、李叔叔在院子里靠着墙边围城了一个鸡笼,围鸡笼的网子长20.5米,求这个鸡笼的占地面积是多少平方米?3、有一个长方形,如果宽减少2米,或长减少3米,则面积均减少24平方米,求这个长方形的是是多少平方米?324、如图是由边长分别为4厘米、8厘米的两个正方形组成的图形,求阴影部分面积。
5、如图是由边长分别为4、8、6厘米的三个正方形组成的图形,求阴影部分面积。
板块二:拓展提高【例题1】下图(单位:厘米)是两个相同的直角梯形重叠在一起,求阴影部分的面积.【例题2】右图中甲的面积比乙的面积大__________平方厘米.6厘米8厘米4厘米【例3】右图中,矩形ABCD 的边AB 为4厘米,BC 为6厘米,三角形ABF 比三角形EDF 的面积大9平方厘米,求ED 的长.A BC DEF【巩固】如图所示,CA=AB=4厘米,△ABE 比△CDE 的面积小2平方厘米,求CD 的长为多少厘米?A BECD【例4】一块长方形铁板,长15分米,宽12分米,如果长和宽各减少2分米,面积比原来减少多少平方分米?1215222【巩固】一个长方形,如果长减少5厘米,宽减少2厘米,那么面积就减少66平方厘米,这时剩下的部分恰好成为一个正方形,求原来长方形的面积?5×225【例5】下面图形中,长方形ABCD的面积是32平方厘米,EF都是所在边的中点,求三角形AEF的面积。
【例6】四边形ABCD是直角梯形,AD=12厘米,AB=8厘米,BC=15厘米,且三角形ADE,四边形DEBF,三角形CDF的面积相等,求阴影三角形的面积是多少平方厘米?【例7】一块长方形,用垂直于长和宽的两条线分成四块,其中三块面积分别为15、18、30平方米。
第四块面积是多少平方米?【巩固】如图有9个小长方形,其中的5个小长方形的面积分别为4、8、12、16、20平方米,其余4个长方形的面积分别是多少平方米?【例8】如下图,在一个之间三角形铁皮上剪下一个正方形,并且使正方形的面积尽可能的大,正方形的面积最大是多少?【巩固】如图,直角三角形ABC套住了一个正方形CDEF,E恰好在AB边上,直角边AC长40厘米,BC长12厘米,求正方形的边长是多少?【例9】如图,长方形ABCD 长是8厘米,宽是7厘米,点E 、F 、G 分别是长方形ABCD 边上的中点,H 为AD 边上的任意一点,求阴影部分的面积.E【巩固】如图,三角形ABC 的面积是24,D 、E 和F 分别是BC 、AC 和AD 的中点.求三角形DEF 的面积.FE DC BA【例10】如图,三角形ABC 中,DC=2BD ,CE=3AE ,三角形ADE 的面积是20平方厘米,三角形ABC 的面积是多少?ED CB A【巩固】图中三角形ABC 的面积是180平方厘米,D 是BC 的中点,AD 的长是AE 长的3倍,EF 的长是BF 长的3倍.那么三角形AEF 的面积是多少平方厘米?C B【答案】板块一:1、24 122、上底+下底=20.5-8.5=12(米)梯形面积=12×8.5÷2=51(平方米)3、原长方形的长:24÷2=12(米)原长方形的宽:24÷3=8(米)原来长方形的面积:12×8=96(平方米)4、方法一:可以分割成两个钝角三角形第一个钝角三角形的底是4,高是4,第二个钝角三角形的高是8,底是8-4=4,所以总共的面积是:4×4÷2+8×(8-4)÷2=24(平方厘米)方法二:两个正方形的面积-2处空白的面积=4×4+8×8-8×8÷2-4×(4+8)÷2=24(平方厘米)方法一:可以分割成三个钝角三角形第一个钝角三角形的底是4,高是4,面积是:4×4÷2=8(平方厘米)第二个钝角三角形的高是8,底是(8-4),面积:8×(8-4)÷2=16(平方厘米)第三个钝角三角形的高是8,底是6,面积是:6×8÷2=24(平方厘米)一共的面积:8+16+24=48(平方厘米)方法二:把右上角补起来阴影面积=三个正方形的面积+小长方形面积-两处空白的面积=4×4+8×8+6×6+6×(8-6)-(8+4)×4÷2-8×(6+8)÷2=48(平方厘米)板块二:拓展提高【例题1】、阴影部分+中间空白=中间空白+下面空白所以阴影部分=下面空白20-5=15(厘米)(15+20)×8÷2=140(平方厘米)【例题2】、利用同增同减差不变甲-乙=(甲+空白)-(乙+空白)=大三角形面积-小三角形面积=6×8÷2-4×8÷2=24-16=8(平方厘米)【例题3】、利用同增同减差不变三角形ABF-三角形EDF的面积=9平方厘米同时增加梯形BCDF的面积,则:长方形ABCD-三角形BCE=9长方形ABCD的面积=4×6=24(平方厘米)则三角形BCE的面积=24-9=15(平方厘米)EC=15×2÷6=5(厘米)ED=5-4=1(厘米)【巩固】、利用同增同减差不变三角形CDE-三角形ABE的面积=2平方厘米同时增加三角形BCE的面积,则:三角形BCD-三角形ABC=2三角形ABC的面积=4×4÷2=8(平方厘米)则三角形BCD的面积=8+2=10(平方厘米)CD=10×2÷4=5(厘米)【例题4】原来的面积=15×12=180(平方分米)现在的的面积=(15-2)×(12-2)=130(平方厘米)减少的面积:180-130=50(平方厘米)【巩固】66-2×5=56(平方厘米)设剩下的部分正方形的边长为x厘米5x+2x=56X=8原来长方形的长:8+5=13(厘米)原来长方形的宽:8+2=10(厘米)原来长方形的面积:13×10=130(平方厘米)【例题5】三角形ADF的面积:32÷2÷2=8(平方厘米)三角形ABE的面积:32÷2÷2=8(平方厘米)三角形CEF的面积:32÷2÷2÷2=4(平方厘米)三角形AEF的面积:32-8-8-4=12(平方厘米)【例题6】梯形的面积:(12+15)×8÷2=108(平方厘米)三角形ADE的面积:108÷3=36(平方厘米)AE 的长:36×2÷12=6(厘米)三角形ACF 的面积:108÷3=36(平方厘米)CF 的长:36×2÷8=9(厘米)BE 的长:8-6=2(厘米)BF 的长:15-9=6(厘米)阴影部分面积=2×6÷2=6(平方厘米)【例题7】15×30÷18=25(平方米)【巩固】A 面积:4×16÷8=8(平方米)B 面积:16×12÷8=24(平方米)D 面积:20×24÷16=30(平方米)C 面积:8×20÷16=10(平方米)【例题8】连接DB ,把大三角形分成两个小三角形,正方形的边长就是这两个三角形的高大三角形ABC 的面积是:40×10÷2=200(平方厘米)设正方形的边长为x 厘米40x÷2+10x÷2=20025x=200 X=8正方形面积=8×8=64(平方厘米)【巩固】连接CE ,把大三角形分成两个小三角形,正方形的边长就是这两个三角形的高大三角形ABC 的面积是:40×12÷2=240(平方厘米)设正方形的边长为x 厘米40x÷2+12x÷2=24026x=240X=120/13【例题9】长方形的面积:8×7=56(平方厘米) A B C D阴影部分面积:56÷2=28(平方厘米)【巩固】24÷2÷2÷2=3【例题10】三角形CDE的面积:20×3=60(平方厘米)三角形ADC的面积:20+60=80(平方厘米)三角形ABD的面积:80÷2=40(平方厘米)三角形ABC的面积:40+80=120(平方厘米)【巩固】三角形ABD的面积:180÷2=90(平方厘米)三角形ABE的面积:90÷3=30(平方厘米)三角形AEF的面积:30÷4×3=22.5(平方厘米)。
五年级图形练习题一、选择题1. 下列哪个图形是正方形?A. 长方形B. 圆形C. 正方形D. 三角形2. 一个圆的半径是3厘米,那么它的直径是多少?A. 6厘米B. 9厘米C. 12厘米D. 15厘米3. 一个平行四边形的底是8厘米,高是5厘米,它的面积是多少?A. 40平方厘米B. 32平方厘米C. 20平方厘米D. 16平方厘米4. 下列哪个图形的对称轴最多?A. 正方形B. 长方形C. 圆形D. 三角形5. 一个三角形的底是10厘米,高是6厘米,它的面积是多少?A. 30平方厘米B. 60平方厘米C. 90平方厘米D. 120平方厘米二、填空题6. 一个长方形的长是12厘米,宽是8厘米,它的周长是________厘米。
7. 一个圆的周长是31.4厘米,它的半径是________厘米。
8. 一个三角形的面积是24平方厘米,底是8厘米,它的高是________厘米。
9. 一个平行四边形的面积是40平方厘米,底是10厘米,它的高是________厘米。
10. 如果一个正方形的边长是5厘米,那么它的周长是________厘米。
三、计算题11. 一个梯形的上底是6厘米,下底是10厘米,高是4厘米,求这个梯形的面积。
12. 如果一个圆的直径是14厘米,求这个圆的周长和面积。
13. 一个正六边形的边长是3厘米,求这个正六边形的周长和面积。
四、解答题14. 一个长方形的长是15厘米,宽是10厘米,现在要在这个长方形内画一个最大的圆,求这个圆的半径是多少?15. 一个等腰三角形的底边长是10厘米,两腰的长度相等,且三角形的面积是50平方厘米,求这个三角形的高。
五、应用题16. 小明家有一个圆形的花园,半径是5米。
他想在花园周围围上一圈篱笆,需要多少米的篱笆?17. 小华要制作一个长方形的画框,画框的长是40厘米,宽是30厘米。
如果画框的边框宽度是2厘米,求画框边框的总长度。
六、拓展题18. 一个正五边形的内角是多少度?正五边形的外角和是多少度?19. 一个正多边形的内角和是720度,求这个正多边形的边数。
五年级上册平行四边形、三角形和梯形(8套练习)一、精学精练1.填空1)我们可以把一个平行四边形转化成一个矩形形,它的面积与原来的平行四边形的面积相等。
2)平行四边形的面积=底×高。
3)8平方米=800平方分米=平方厘米;3.5公顷=平方米;320平方厘米=32平方分米=0.0032平方米;平方米=4.8公顷;8.9平方分米=0.089平方米;平方米=6.3公顷。
4平方米8平方分米=4.08平方米=408平方厘米;0.69平方米=69平方分米=6900平方厘米。
4)一个平行四边形的面积是74平方厘米,高是10厘米,它的底是7.4厘米。
5)一个长方形的周长是24厘米,长是宽的2倍,长方形的面积是96平方厘米。
6)一个平行四边形的底是2.4米,是高的3倍,这个平行四边形的面积是7.2平方米。
7)等底等高的两个平行四边形的面积相等,形状可以不同。
8)一个平行四边形的底扩大3倍,高不变,面积扩大3倍。
2.判断1)已知一个平行四边形的底和高就可以求出平行四边形的面积。
√2)等底等高的平行四边形的面积一定相等。
√3)一个长方形和一个平行四边形的面积相等,那么长方形的长宽一定与平行四边形的底高相等。
×4)形状不同的两个平行四边形面积不相等。
×二、活学活用1.面积为100×85=8500平方厘米。
2.设平行四边形的高为h,则面积公式为3.2h=4×4,解得h=5厘米。
3.可以种150÷0.14≈1071.43棵大白菜,约为1071棵。
4.这块铁板的面积为8×3.5=28平方分米,重量为28×0.78=21.84千克。
5.这块地的面积为40×1.2=48平方米,可以收白菜的重量为48×250=千克,即12吨。
一、精学精练1.填空1)用两个完全一样的三角形拼成一个平行四边形,拼成的平行四边形的底是三角形的底,高是三角形的高,面积是一个三角形的面积,所以一个三角形的面积等于平行四边形面积的一半。
平面图形旳面积归纳与练习班级______姓名_______一、平面图形面积旳公式及其推导1、沿着平行四边形旳()将它剪成()和(),然后把剪下旳图形平移拼成一种()。
拼成旳图形旳()和平行四边形旳()相等,()和平行四边形旳()相等。
由于长方形旳面积=()×(),因此平行四边形旳面积=()×()。
用字母表达为:2、将两个()旳三角形拼成一种(),拼成旳图形旳()和三角形旳()相等,()和三角形旳()相等,每个三角形旳面积是拼成图形面积旳()。
由于平行四边形旳面积=()×(),因此一种三角形旳面积=()×()○()。
用字母表达为:3、将两个()旳梯形拼成一种(),拼成旳图形旳()和梯形旳()相等,()和梯形旳()相等,每个梯形旳面积是拼成图形面积旳()。
由于平行四边形旳面积=()×(),因此一种梯形旳面积=()×()○()。
用字母表达为:目前我们所学过旳平面图形面积公式旳推导过程,可以用如下图形来表达其中旳关系。
二、平面图形旳面积公式旳应用基础题型一、直接应用面积公式求图形旳面积。
易错点:(1)平行四边形、三角形旳面积公式中“底和高必须是想对应旳”;(2)三角形、梯形旳面积中不要忘了“除以2”。
1、求下面图形旳面积2、计算下面图形旳面积3、量出所需要旳数据,再求图形旳面积。
基础题型二、面积公式在生活中旳运用。
1、有一块平行四边形菜地,底是240m,宽是125m,在这块地里共收油菜7.38吨。
这块菜地有多少公顷?平均每公顷收油菜多少吨?2、有一块麦田旳形状是平行四边形。
它旳底是250m,高是84m,共收小麦14.7吨。
这块菜地平均每公顷收小麦多少吨?3、一块玻璃旳形状是一种三角形,它旳底是12.5dm,高是7.8dm。
每平方米玻璃旳价格是68元,买这块玻璃要用多少钱?4、小雨旳书房需要用某些同样大小旳平行四边形地砖铺地,每块砖旳第是7dm,高是4dm,每平方米地砖旳价格是0.25元,小雨带了200元钱去建材城买地砖,他最多能买多少块这样旳地砖?5、一架滑翔机模型旳尾翼是由两个完全相似旳梯形构成旳。
五年级数学几何图形练习题及答案1. 问题:下图是一个矩形,请计算其周长和面积。
答案:周长 = 2 × (AB + BC) = 2 × (3 + 5) = 16面积 = AB × BC = 3 × 5 = 152. 问题:下图是一个圆,请计算其周长和面积。
(取π=3.14) 答案:周长= 2πr = 2 × 3.14 × 4 = 25.12面积= πr² = 3.14 × 4² = 50.243. 问题:下图是一个三角形,请判断其形状并计算其周长。
答案:根据角度判断,该三角形是锐角三角形。
周长 = AB + BC + AC = 3 + 4 + 5 = 124. 问题:下图是一个长方体,请计算其体积和表面积。
答案:体积 = 长 ×宽 ×高 = 6 × 3 × 4 = 72表面积 = 2 × (长×宽 + 长×高 + 宽×高) = 2 × (6×3 + 6×4 + 3×4) = 1085. 问题:下图是一个正方形,请计算其周长和面积。
答案:周长 = 4 ×边长 = 4 × 6 = 24面积 = 边长² = 6² = 366. 问题:下图是一个平行四边形,请计算其周长。
答案:周长 = AB + BC + CD + DA = 8 + 6 + 8 + 6 = 287. 问题:下图是一个正三角形,请计算其周长和面积。
答案:周长 = 3 ×边长 = 3 × 7 = 21面积 = (边长² × √3) / 4 = (7² × √3) / 4 ≈ 9.588. 问题:下图是一个梯形,请计算其面积。
1.如图用60米长的篱笆靠一面墙围成一个直角梯形菜地,这块菜地的面积最大是多少平方米?
2.公园里有一块长方形草坪,草坪长30米、宽15米,为方便游客,在草坪中间开辟了两条宽2米的小路,现在草坪的面积是多少平方米?
15
3求阴影部分的面积。
(单位:厘米)
12 8
4.一个梯形,上底乘高是48平方厘米,下底乘高是96平方厘米,这个梯形的面
积是()平方厘米。
5.长方形ABCD被ED分成两部分,阴影部分的面积比空白部分大20平方厘米,已知AD=10厘米,CD=8厘米,阴影部分的面积是
多少平方厘米?
6.已知四条线段的长度分别是AB =3厘米,CF =8厘米,CD =7厘米,AE =4厘米,求四边形ABCD 的面积。
7、两个同样的直角三角形叠在一起,那么阴影部分的面积是多少平方厘米?
7、求出图中梯形ABCD 的面积,其中BC=56厘米。
(单位:厘米)
A
D
B C
E
8、正方形ABFD 的面积为100平方厘米,直角三角形ABC 的面积比直角三角形CDE 的面积大30平方厘米,求DE 的长是多少?
45° D E。