中国特色的短期胰岛素强化治疗模式
- 格式:pptx
- 大小:1.27 MB
- 文档页数:30
SGLT2i联合胰岛素治疗2型糖尿病中国专家共识(2023版)大多数2型糖尿病患者仅通过口服降糖药(OAD)治疗难以长期维持良好的血糖控制。
随着病程进展,患者通常需要启用胰岛素治疗。
近年来,能发挥降糖作用和心肾保护作用的钠-葡萄糖共转运蛋白2抑制剂(SGLT2i)使用广泛,如何将其与胰岛素安全、有效地联合应用呢?近日,《钠-葡萄糖共转运蛋白2抑制剂联合胰岛素治疗2型糖尿病中国专家共识(2023版)》发布,针对SGLT2i联合胰岛素的使用原则和优势、联合疗法的临床应用以及在特殊人群中应用的注意事项等提出13条推荐意见,帮助指导广大临床医师规范、合理用药,从而改善我国2型糖尿病患者的临床结局。
口服降糖药与胰岛素联用的原则对于合并动脉粥样硬化性心血管疾病(ASCVD)或心血管风险高危或存在多种心血管危险因素(如高龄、吸烟、高血压、血脂异常、肥胖等)]、心衰、慢性肾脏病的T2DM患者,治疗方案应包括具有心肾保护证据的降糖药物,如SGLT2i、胰高糖素样肽-1受体激动剂(GLP-1RA)等。
治疗过程中应定期评估和调整降糖药物治疗方案,从而避免临床惰性。
推荐意见:T2DM患者的降糖药物选择应以患者为中心。
有心肾疾病风险的患者,治疗方案应该包含具有心肾保护证据的降糖药物。
口服降糖药联合胰岛素治疗时也应遵循此原则。
各类口服降糖药的作用及其特性推荐意见:口服降糖药联合治疗血糖控制不达标的患者,启用胰岛素时应注意胰岛素治疗对患者体重和低血糖风险的影响,需合理维持或调整原口服降糖药方案。
短期胰岛素强化治疗:是严重高血糖患者中血糖控制的重要方法之一,具体疗程目前尚未完全统一。
对于不以T2DM缓解为目标的新诊断患者或病程较长的患者而言,一般1-2周的胰岛素强化治疗即可起到减轻糖毒性的作用;若以诱导T2DM缓解为目的,则疗程在2周至3个月之间。
后续治疗方案应结合患者个体化情况进行选择,具体建议如下:(1)对于新诊断或病程较短、年轻、胰岛β细胞功能较好的患者,可根据并发症或合并症、治疗目标等因素考虑转换为口服降糖药方案;(2)对于无明显高血糖诱发因素、既往方案不能维持血糖控制的患者,应在原有方案基础上予以优化,需要继续使用胰岛素治疗者,可考虑口服降糖药联合基础胰岛素或多次胰岛素注射方案。
胰岛素的强化治疗作者:暂无来源:《糖尿病新世界》 2013年第8期在胰岛素被发现后,虽然又发明了许多新的降糖药,但到目前为止,胰岛素仍是治疗糖尿病的“特效药”,它具有降糖效果好、价格便宜、保护胰岛功能等优点,是其他治疗糖尿病的药物不能替代的。
由于近年来技术的进步,使胰岛素注射时基本上无痛且注射方便,经医生、护士指导后,病人完全可以在家里给自己注射。
遗憾的是,社会上流传着一种愚昧的说法就是“用胰岛素会成瘾”,致使许多糖尿病患者拒绝胰岛素治疗。
实际上胰岛素是每个人体内都存在的一种激素。
糖尿病患者用胰岛素是补充机体内胰岛素分泌不足,不存在“上瘾”的可能。
糖尿病患者的胰岛素治疗方案分为两种:常规治疗和强化治疗,前者每日注射胰岛素1~2次,主要目的是缓解症状;后者每日注射胰岛素3~5次或采用胰岛素泵,使血糖控制在正常或接近正常的水平。
那么我们来了解一下胰岛素的强化治疗。
糖尿病强化治疗,可有效避免并发症研究表明,糖尿病以怠速强化治疗可有效避免并发症。
首先,强化治疗能够有效防止或延缓糖尿病视网膜病变、糖尿病肾病及神经病变的发生和发展。
其次,在血糖控制良好的基础上,强化治疗可以使与糖尿病相关的大小血管并发症和神经并发症的危险性明显降低。
再次,强化治疗可以降低糖尿病晚期并发症发生率和病死率。
最后,由于强化治疗能够促进高血糖症状的缓解,改善血脂水平,因此能够减少葡萄糖的毒性和改善胰岛素的抵抗作用,使一些糖尿病患者受损的胰岛细胞功能得到不同程度的改善和恢复。
1型糖友从1型糖尿病的发病机制,我们知道其根本原因就是胰岛素的绝对缺乏,导致体内葡萄糖的代谢障碍而出现严重高血糖症。
所以一旦确诊后应立即开始胰岛素的“替代治疗”,尽快恢复糖代谢的平衡,解除“高糖毒性状态”,这是1型糖尿病治疗的当务之急。
所谓糖尿病的“强化治疗”,就是利用各种可用的治疗手段,将患者的血糖水平控制到完全正常或接近正常,并始终以此为目标的一种治疗模式。
强化治疗每天测定4次血糖,最大限度地使血糖达到以下目标:(1)长期控制空腹血糖3.9~6.7mmol/L,餐后两小时血糖控制在7.8~10mmol/L。
临床上常用的胰岛素强化治疗方案糖尿病是一种终身性的疾病、如果不加以控制,并发症发生率很高。
国内外研究证实新诊2型糖尿病的早期胰岛素强化治疗可显著改善胰岛素β细胞功能,减少或延缓并发症的出现,使患者重建“对饮食治疗的反应性”,强化血糖控制可以明显降低并发症发生风险。
标签:糖尿病:胰岛素;强化治疗胰岛素强化治疗可通过减少β细胞负担和降低葡萄糖毒性使β细胞休息,从而降低β细胞功能下降的速度,延缓糖尿病自然病程的发展[1]。
新诊断的糖尿病患者早期强化血糖控制,确实可以长期获益。
而对于糖尿病病史较长,已出现心脑血管并发症或合并多种危险因素的患者,应尽量平稳血糖,避免低血糖反应造成的不良反应。
下面介绍四种胰岛素强化治疗的方案。
1 胰岛素泵:空腹血糖较高患者常难以获得满意的血糖水平控制,如果采用胰岛素泵治疗,即可使血糖获得较快速理想的控制,从而逆转高血糖的毒性作用,胰岛素泵是胰岛素强化治疗方案的最有效手段,它的工作原理是最大程度模拟人体的健康胰腺,精细地持续释放微量的胰岛素,更符合生理状态的胰岛素分泌,控制每餐之间和夜间的血糖,减少血糖波动,对高血糖和“黎明现象”的控制更加有效,也明显减少低血糖的風险,减少胰岛素用量,避免过大剂量导致体重增加,在控制血糖方面优于多次皮下注射,故胰岛素泵有人工胰腺之称,观察表明它可以明显降低血糖及糖化血红蛋白水平,这可能与胰岛素泵降低了全天血糖浓度曲线下的面积、改善靶器官胰腺受体敏感性有关。
2三短一长:即三餐前注射短效胰岛素或速效胰岛素类似物,每天注射一次长效胰岛素类似物。
速效胰岛素类似物可于进餐前注射,注射后无需等待即可进餐。
起效快,达峰快,作用时间短,更符合进餐时的生理要求。
短效胰岛素注射后需等待20—30分钟进餐,作用可持续至下一餐前。
容易发生餐前低血糖。
长效胰岛素类似物提供的基础胰岛素水平稳定,血糖控制较好,低血糖发生几率小。
3 三短一中:即三餐前注射短效胰岛素或速效胰岛素类似物,睡前注射一次中效胰岛素。
两种方法短期强化治疗对新诊断2型糖尿病患者岛素分泌恢复效果的比较摘要:目的:比较持续胰岛素泵皮下注射胰岛素(csii)和一日四次皮下注射胰岛素(msii)各2周强化降糖治疗前后胰岛b细胞第一时相胰岛素分泌恢复的效果。
方法:将初治的2型糖尿病患者随机分为两组,csii组20例患者,msii组20例患者。
治疗前后均进行口服葡萄糖耐量试验(ogtt),测定0、5、10、15min血浆胰岛素,0、15min血浆血糖,比较各组患者治疗前后自身及相互之间的胰岛b细胞第1时相胰岛素功能变化情况。
结果:两组治疗前后各点血浆胰岛素均明显升高,差异有统计学意义(p<0.01);csii组升高更为明显,与msii组比较差异有统计学意义(p<0.01)。
结论:持续胰岛素皮下注射胰岛素和一日四次皮下注射胰岛素均可以部分恢复新诊断2型糖尿病患者胰岛b细胞第一时相胰岛素分泌,前者的作用更加明显。
关键词:2型糖尿病胰岛素泵强化治疗第一时相胰岛素【中图分类号】r4 【文献标识码】a 【文章编号】1671-8801(2013)06-0007-02我国20岁以上的成年人糖尿病患病率为9.7%,目前我国可能已成为世界上糖尿病患病人数最多的国家[1]。
作为糖尿病主体的2型糖尿病,其发病以胰岛素分泌缺陷和/或胰岛素作用缺陷为主要特点。
其中胰岛素分泌缺陷主要表现为第一时相消失、第二时相延迟。
胰岛素第一时相分泌的意义在于抑制肝糖输出、维持餐后血糖的稳定。
目前认为,早期胰岛素强化治疗可有效控制血糖,减少高血糖的毒性作用,胰岛素分泌功能和胰岛素抵抗可随之改善,以后的血糖控制更为容易[1]。
本实验应用持续胰岛素泵皮下注射和一日四次皮下注射胰岛素的方法对新诊断的2型糖尿病患者各进行2周强化治疗,比较两种方法对第一时相胰岛素分泌恢复的效果。
1 对象与方法1.1 对象。
观察对象40例,为本院2011年06月至2012年05月新诊断的依从性较好的2型糖尿病住院患者(符合who1999年诊断标准),空腹血糖大于13mmol/l和或餐后2h血糖大于16mmol/l。
[讨论] 什么是“三短一长”胰岛素治疗方案三短一长”方案是临床上常用的胰岛素强化治疗方法之一。
因大多数人每日3次正餐,“三短一长”方案是指每次正餐前注射短效胰岛素或超短效胰岛素类似物,早餐前或睡前注射长效胰岛素或其类似物。
该方案比较接近生理性胰岛素分泌的模式“三短一长”方案中长效胰岛素或其类似物补充了基础胰岛素的不足,每餐前注射短效胰岛素或超短效胰岛素类似物补充了餐时胰岛素的不足。
该方案可较精细、周到地调控全天血糖。
理想的基础胰岛素的作用应能覆盖全天24小时,无明显峰值,避免空腹和餐前低血糖。
方案中长效胰岛素或其类似物(如甘精胰岛素)较符合要求。
餐时胰岛素注射后能在进餐后30分钟左右达到峰值,从而通过抑制肝糖输出和促进葡萄糖的利用以降低餐后高血糖。
此外,理想的餐时胰岛素还能在血糖下降到正常水平时其作用降至基础水平,避免下餐前出现低血糖。
方案中采用的短效人胰岛素或超短效胰岛素类似物(如门冬胰岛素)起效快、作用时间短,能较好地模拟生理性餐时胰岛素分泌。
方案的适宜和不适宜对象下列情况可采用“三短一长”方案:在基础胰岛素和口服药物联合治疗后,餐后血糖控制欠佳或者需要进餐时间灵活的患者;在预混胰岛素治疗的基础上,血糖仍然未达标或反复出现低血糖者;血糖较高如空腹血糖超过13.9mmol/L的初发2型糖尿病患者。
所有的1型糖尿病患者都可以采用这种胰岛素治疗方案。
凡是低血糖发生后对患者可能造成的危害比血糖达标的益处更大时,不宜长期采用“三短一长”胰岛素强化治疗,包括:严重低血糖高危患者(如最近有严重低血糖史者、对低血糖缺乏感知者、肾上腺皮质功能不全、β-阻滞剂治疗者、垂体功能低下者);幼年或高龄患者;有糖尿病晚期并发症者(已行肾移植者除外);有其他缩短预期寿命的疾病或医疗情况者;酒精中毒和有药物成瘾者;精神病或智障者。
“三短一长”方案如何实施?胰岛素每日总量依据个体血糖等情况估计。
基础餐时胰岛素分配是以胰岛素总剂量的5 0%作为基础量,剩余部分分配到餐前注射。
山东医药2021年第61卷第14期两种短期胰岛素强化治疗方案对不同HbA1c水平2型糖尿病患者的疗效及安全性比较吕丹,刘秀玲,石燕萍,刘阁玲唐山市工人医院,河北唐山063000摘要:目的对比基础+餐时4次胰岛素皮下注射及预混胰岛素类似物3次皮下注射两种短期胰岛素强化治疗方案对不同糖化血红蛋白(HbA1c)水平2型糖尿病患者的疗效与安全性。
方法选取2型糖尿病患者160例,随机分为两组,A组采用基础+餐时4次胰岛素皮下注射方案,B组采用预混胰岛素类似物3次皮下注射方案,强化治疗14天。
根据入选时的HbA1c水平,以HbA1c<9%、HbA1c≥9%对患者进行分层,比较血糖、达标时间、胰岛素用量、低血糖发生情况。
结果HbA1c<9%者,治疗后A、B两组FBG、2h PG及二者下降程度比较差异均无统计学意义(P均>0.05),血糖达标时间A组较B组缩短(P<0.01),达标时胰岛素用量B组较A组减少(P<0.05),两组血糖达标率、低血糖发生率比较差异均无统计学意义(P均>0.05);HbA1c≥9%者,治疗后A、B两组FBG、2h PG及二者下降程度比较差异均无统计学意义(P均>0.05),达标时间A组较B组缩短(P<0.01),两组达标时胰岛素用量、血糖达标率、低血糖发生率比较差异均无统计学意义(P均>0.05)。
结论2型糖尿病患者采用基础+餐时4次胰岛素皮下注射及预混胰岛素类似物3次皮下注射两种胰岛素强化治疗方案均能显著降低血糖,安全性较高。
对于HbA1c较低的2型糖尿病患者,基础+餐时4次血糖达标时间短,预混3次胰岛素用量更少;对于HbA1c较高的患者,基础+餐时4次方案血糖达标时间短。
关键词:2型糖尿病;糖化血红蛋白;胰岛素强化治疗;血糖达标doi:10.3969/j.issn.1002-266X.2021.14.011中图分类号:R587.1文献标志码:A文章编号:1002-266X(2021)14-0045-032型糖尿病的主要发病机制是胰岛β细胞功能进行性衰退和胰岛素抵抗,严格控制血糖能够延缓β细胞功能的衰退,减轻胰岛素抵抗[1]。
胰岛素强化治疗方案胰岛素强化治疗方案是针对糖尿病患者的一种治疗方法,旨在通过增加胰岛素的使用来控制血糖水平,以降低并发症的风险。
糖尿病是一种慢性疾病,患者需要长期的治疗和管理,而胰岛素强化治疗方案可以有效地帮助患者控制血糖,减少糖尿病相关的并发症。
首先,胰岛素强化治疗方案适用于那些口服药物无法控制血糖的糖尿病患者。
在这种情况下,医生会根据患者的血糖水平和个体情况,制定相应的胰岛素注射方案。
通常情况下,胰岛素强化治疗方案会在口服药物的基础上进行,以达到更好的血糖控制效果。
其次,胰岛素强化治疗方案的实施需要患者和医生的密切配合。
患者需要严格按照医生的建议进行胰岛素注射,同时定期监测血糖水平,并及时向医生反馈。
医生会根据患者的血糖变化情况,调整胰岛素注射剂量和时间,以确保血糖在合理范围内。
此外,胰岛素强化治疗方案还需要患者在日常生活中进行合理的饮食控制和运动锻炼。
饮食控制可以帮助患者减少血糖的波动,避免出现低血糖或高血糖的情况。
而适量的运动可以提高身体对胰岛素的敏感度,有助于血糖的稳定。
最后,胰岛素强化治疗方案的长期效果需要患者和医生共同努力。
患者需要坚持定期复诊,接受医生的监测和指导,及时调整治疗方案。
医生则需要根据患者的情况,制定个性化的治疗方案,以确保患者能够长期保持良好的血糖控制。
总之,胰岛素强化治疗方案是一种有效的糖尿病治疗方法,可以帮助患者更好地控制血糖,减少并发症的发生。
然而,这种治疗方案需要患者和医生的密切配合,以及长期的坚持和调整。
希望通过本文的介绍,能够让更多的糖尿病患者了解胰岛素强化治疗方案,并在医生的指导下进行有效的治疗和管理。
胰岛素强化治疗方案ADA指南中,强化胰岛素治疗方案是指在基础胰岛素治疗基础上,根据午餐前、晚餐前和睡前血糖水平,依次在早餐前、午餐前、晚餐前加用常规或速效胰岛素类似物的治疗方案,若晚餐前血糖不达标,亦可在早餐前加用中效胰岛素(NPH)。
指南中建议,患者应监测空腹、三餐前和睡前血糖,并根据餐前和睡前血糖水平调整前一次餐前的胰岛素用量。
这一方案主要基于下列几点考虑:1根据餐前血糖水平和本餐计划摄入的碳水化合物的量,可以估算胰岛素使用量;2检测餐前和睡前血糖,可以及时发现常见的餐前和夜间低血糖倾向,并可通过调整前一次餐前的胰岛素剂量或饮食,避免低血糖的发生;3目前的胰岛素制剂尚难以精确控制餐后血糖,如果通过检测餐后2小时血糖而决定餐前胰岛素用量,则可能在追求餐后血糖达标的过程中,导致发生更多的餐前或夜间的低血糖事件,而根据餐前和睡前血糖水平决定前一次餐前加用胰岛素或胰岛素剂量才是实用和安全的。
ADA指南中指出,强化胰岛素,治疗时应注意下列事项:1餐前血糖达标的标准是3.89~7.22mmol/L;2餐前胰岛素用量从4单位起始,剂量调整原则同基础胰岛素,直至血糖达标;3依次增加注射次数,如午餐前血糖不达标,在早餐前加注1次胰岛素;而晚餐前血糖不达标,午餐前加注1次胰岛素。
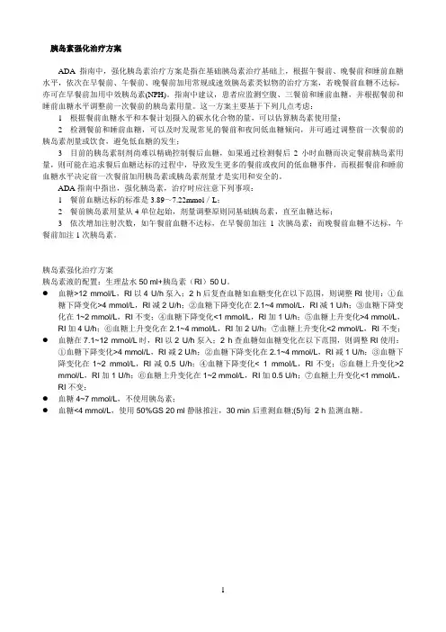
胰岛素强化治疗方案胰岛素液的配置:生理盐水50 ml+胰岛素(RI)50 U。
●血糖>12 mmol/L,RI以4 U/h泵入;2 h后复查血糖如血糖变化在以下范围,则调整RI使用:①血糖下降变化>4 mmol/L,RI减2 U/h;②血糖下降变化在2.1~4 mmol/L,RI减1 U/h;③血糖下降变化在1~2 mmol/L,RI不变;④血糖下降变化<1 mmol/L,RI加1 U/h;⑤血糖上升变化>4 mmol/L,RI加4 U/h;⑥血糖上升变化在2.1~4 mmol/L,RI加2 U/h;⑦血糖上升变化<2 mmol/L,RI不变;●血糖在7.1~12 mmol/L时,RI以2 U/h泵入;2 h查血糖如血糖变化在以下范围,则调整RI使用:①血糖下降变化>4 mmol/L,RI减2 U/h;②血糖下降变化在2.1~4 mmol/L,RI减1 U/h;③血糖下降变化在1~2 mmol/L,RI减0.5 U/h;④血糖下降变化< 1 mmol/L,RI不变;⑤血糖上升变化>2 mmol/L,RI加1 U/h;⑥血糖上升变化在1~2 mmol/L,RI加0.5 U/h;⑦血糖上升变化<1 mmol/L,RI不变;●血糖4~7 mmol/L,不使用胰岛素;●血糖<4 mmol/L,使用50%GS 20 ml静脉推注,30 min后重测血糖;(5)每2 h监测血糖。
短期胰岛素强化治疗对改善2 型糖尿病患者的胰岛β细胞功能和血糖控制的影响发表时间:2016-08-26T08:58:53.807Z 来源:《中国医学人文》2016年第9期作者:杨曼[导读] 对2 型糖尿病患者给予短期胰岛素强化治疗,能够改善患者的胰岛β 细胞功能,对患者血糖进行良好的控制,临床治疗效果显著,值得参考借鉴。
杨曼(贵州省黔南州人民医院内分泌科贵州都匀市558000)【摘要】目的:探究短期胰岛素强化治疗对改善2 型糖尿病患者的胰岛β 细胞功能和血糖控制的影响。
方法:采用回顾性分析的方法,将2014年10月~2015年10月在我院接受治疗的60 例2 型糖尿病患者的临床资料进行研究分析,并给予这60 例患者有效的分组,对照组30例,给予口服降糖药治疗;干预组30 例,给予短期胰岛素强化治疗,对这两组治疗前后的胰岛β 细胞功能以及低血糖发生情况进行综合分析。
结果:干预组患者治疗后的胰岛β 细胞功能明显优于对照组(P<0.05),有统计学意义;且干预组仅有1 例出现低血糖,低血糖发生率为3.3%,对照组有7 例出现低血糖,发生率为23.3%(p<0.05),统计学有意义。
结论:对2 型糖尿病患者给予短期胰岛素强化治疗,能够有效改善患者的胰岛β 细胞功能,降低血糖指标,临床治疗效果显著,可以在临床医学中得以广泛地推广应用。
【关键词】短期胰岛素强化治疗;2 型糖尿病;胰岛β 细胞【中图分类号】 R2 【文献标号】 A 【文章编号】 2095-9753(2016)9-0160-01作为临床医学中一种极为常见的代谢性疾病,2 型糖尿病的发病因素复杂多样,遗传、环境、饮食等都会诱发糖尿病的发生,且多发于中老年群体,近年来呈现出逐年增高的趋势[1]。
临床中多采用口服降糖药物对患者进行治疗,尽管能够在一定程度上控制患者的病情,然而并未达到预期。
近年来短期胰岛素在2 型糖尿病治疗中得到了广泛地应用,为了研究其临床治疗效果,对我院60 例2型糖尿病患者进行综合分析,现将研究结果做一个汇报:1. 资料与方法1.1 一般资料将2014 年10 月~2015 年10 月在我院接受治疗的60 例2 型糖尿病患者作为研究对象,并采取随机分组法分为干预组与对照组,每组各为30 例。