钢材的力学性能-强度
- 格式:pptx
- 大小:5.63 MB
- 文档页数:10
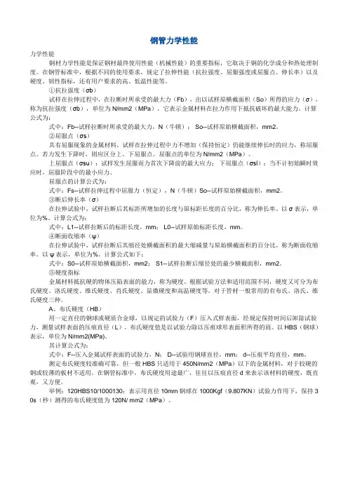
钢管力学性能力学性能钢材力学性能是保证钢材最终使用性能(机械性能)的重要指标,它取决于钢的化学成分和热处理制度。
在钢管标准中,根据不同的使用要求,规定了拉伸性能(抗拉强度、屈服强度或屈服点、伸长率)以及硬度、韧性指标,还有用户要求的高、低温性能等。
①抗拉强度(σb)试样在拉伸过程中,在拉断时所承受的最大力(Fb),出以试样原横截面积(So)所得的应力(σ),称为抗拉强度(σb),单位为N/mm2(MPa)。
它表示金属材料在拉力作用下抵抗破坏的最大能力。
计算公式为:式中:Fb--试样拉断时所承受的最大力,N(牛顿); So--试样原始横截面积,mm2。
②屈服点(σs)具有屈服现象的金属材料,试样在拉伸过程中力不增加(保持恒定)仍能继续伸长时的应力,称屈服点。
若力发生下降时,则应区分上、下屈服点。
屈服点的单位为N/mm2(MPa)。
上屈服点(σsu):试样发生屈服而力首次下降前的最大应力;下屈服点(σsl):当不计初始瞬时效应时,屈服阶段中的最小应力。
屈服点的计算公式为:式中:Fs--试样拉伸过程中屈服力(恒定),N(牛顿)So--试样原始横截面积,mm2。
③断后伸长率(σ)在拉伸试验中,试样拉断后其标距所增加的长度与原标距长度的百分比,称为伸长率。
以σ表示,单位为%。
计算公式为:式中:L1--试样拉断后的标距长度,mm; L0--试样原始标距长度,mm。
④断面收缩率(ψ)在拉伸试验中,试样拉断后其缩径处横截面积的最大缩减量与原始横截面积的百分比,称为断面收缩率。
以ψ表示,单位为%。
计算公式如下:式中:S0--试样原始横截面积,mm2; S1--试样拉断后缩径处的最少横截面积,mm2。
⑤硬度指标金属材料抵抗硬的物体压陷表面的能力,称为硬度。
根据试验方法和适用范围不同,硬度又可分为布氏硬度、洛氏硬度、维氏硬度、肖氏硬度、显微硬度和高温硬度等。
对于管材一般常用的有布氏、洛氏、维氏硬度三种。
A、布氏硬度(HB)用一定直径的钢球或硬质合金球,以规定的试验力(F)压入式样表面,经规定保持时间后卸除试验力,测量试样表面的压痕直径(L)。
钢铁的物理力学性能和机械性能fangjym 的钢铁的物理力学性能和机械性能钢材的主要机械性能(也叫力学性能)通常是指钢材在标准条件下均匀拉伸.冷弯和冲击等.单独作用下所显示的各种机械性能。
钢材通常有五大主要的机械性能指标:通过一次拉伸试验可得到抗拉强度,伸长率和屈服点三项基本性能;通过冷弯试验可得到钢材的冷弯性能;通过冲击韧性试验可得到冲击韧性。
1.屈服点(σs)钢材或试样在拉伸时,当应力超过弹性极限,即使应力不再增加,而钢材或试样仍继续发生明显的塑性变形,称此现象为屈服,而产生屈服现象时的最小应力值即为屈服点。
设Ps为屈服点s处的外力,Fo为试样断面积,则屈服点σs =Ps/Fo(MPa),MPa称为兆帕等于N(牛顿)/mm2,(MPa=106Pa,Pa:帕斯卡=N/m2)2.屈服强度(σ0.2)有的金属材料的屈服点极不明显,在测量上有困难,因此为了衡量材料的屈服特性,规定产生永久残余塑性变形等于一定值(一般为原长度的0.2%)时的应力,称为条件屈服强度或简称屈服强度σ0.2 。
3.抗拉强度(σb)材料在拉伸过程中,从开始到发生断裂时所达到的最大应力值。
它表示钢材抵抗断裂的能力大小。
与抗拉强度相应的还有抗压强度、抗弯强度等。
设Pb为材料被拉断前达到的最大拉力,Fo为试样截面面积,则抗拉强度σb= Pb/Fo (MPa)。
4.伸长率(δs)材料在拉断后,其塑性伸长的长度与原试样长度的百分比叫伸长率或延伸率。
5.屈强比(σs/σb)钢材的屈服点(屈服强度)与抗拉强度的比值,称为屈强比。
屈强比越大,结构零件的可靠性越高,一般碳素钢屈强比为0.6-0.65,低合金结构钢为0.65-0.75合金结构钢为0.84-0.86。
6.硬度硬度表示材料抵抗硬物体压入其表面的能力。
它是金属材料的重要性能指标之一。
一般硬度越高,耐磨性越好。
常用的硬度指标有布氏硬度、洛氏硬度和维氏硬度。
⑴布氏硬度(HB)以一定的载荷(一般3000kg)把一定大小(直径一般为10mm)的淬硬钢球压入材料表面,保持一段时间,去载后,负荷与其压痕面积之比值,即为布氏硬度值(HB),单位为公斤力/mm2 (N/mm2)。
钢材的物理力学性能和机械性能表钢材的主要机械性能(也叫力学性能)通常是指钢材在标准条件下均匀拉伸.冷弯和冲击等.单独作用下所显示的各种机械性能。
钢材通常有五大主要的机械性能指标:通过一次拉伸试验可得到抗拉强度,伸长率和屈服点三项基本性能;通过冷弯试验可得到钢材的冷弯性能;通过冲击韧性试验可得到冲击韧性。
1.屈服点(σs)钢材或试样在拉伸时,当应力超过弹性极限,即使应力不再增加,而钢材或试样仍继续发生明显的塑性变形,称此现象为屈服,而产生屈服现象时的最小应力值即为屈服点。
设Ps为屈服点s处的外力,Fo为试样断面积,则屈服点σs =Ps/Fo(MPa),MPa称为兆帕等于N(牛顿)/mm2,(MPa=106Pa,Pa:帕斯卡=N/m2)2.屈服强度(σ0.2)有的金属材料的屈服点极不明显,在测量上有困难,因此为了衡量材料的屈服特性,规定产生永久残余塑性变形等于一定值(一般为原长度的0.2%)时的应力,称为条件屈服强度或简称屈服强度σ0.2。
3.抗拉强度(σb)材料在拉伸过程中,从开始到发生断裂时所达到的最大应力值。
它表示钢材抵抗断裂的能力大小。
与抗拉强度相应的还有抗压强度、抗弯强度等。
设Pb为材料被拉断前达到的最大拉力,Fo为试样截面面积,则抗拉强度σb= Pb/Fo (MPa)。
4.伸长率(δs)材料在拉断后,其塑性伸长的长度与原试样长度的百分比叫伸长率或延伸率。
5.屈强比(σs/σb)钢材的屈服点(屈服强度)与抗拉强度的比值,称为屈强比。
屈强比越大,结构零件的可靠性越高,一般碳素钢屈强比为0.6-0.65,低合金结构钢为0.65-0.75合金结构钢为0.84-0.86。
6.硬度硬度表示材料抵抗硬物体压入其表面的能力。
它是金属材料的重要性能指标之一。
一般硬度越高,耐磨性越好。
常用的硬度指标有布氏硬度、洛氏硬度和维氏硬度。
⑴布氏硬度(HB)以一定的载荷(一般3000kg)把一定大小(直径一般为10mm)的淬硬钢球压入材料表面,保持一段时间,去载后,负荷与其压痕面积之比值,即为布氏硬度值(HB),单位为公斤力/mm2 (N/mm2)。
钢铁的物理力学性能和机械性能fangjym 的钢铁的物理力学性能和机械性能钢材的主要机械性能(也叫力学性能)通常是指钢材在标准条件下均匀拉伸.冷弯和冲击等.单独作用下所显示的各种机械性能。
钢材通常有五大主要的机械性能指标:通过一次拉伸试验可得到抗拉强度,伸长率和屈服点三项根本性能;通过冷弯试验可得到钢材的冷弯性能;通过冲击韧性试验可得到冲击韧性。
1.屈服点(σs)钢材或试样在拉伸时,当应力超过弹性极限,即使应力不再增加,而钢材或试样仍继续发生明显的塑性变形,称此现象为屈服,而产生屈服现象时的最小应力值即为屈服点。
设Ps为屈服点s处的外力,Fo为试样断面积,那么屈服点σs =Ps/Fo(MPa),MPa 称为兆帕等于N(牛顿)/mm2,(MPa=106Pa,Pa:帕斯卡=N/m2)2.屈服强度(σ0.2)有的金属材料的屈服点极不明显,在测量上有困难,因此为了衡量材料的屈服特性,规定产生永久剩余塑性变形等于一定值(一般为原长度的0.2%)时的应力,称为条件屈服强度或简称屈服强度σ0.2 。
3.抗拉强度(σb)材料在拉伸过程中,从开场到发生断裂时所到达的最大应力值。
它表示钢材抵抗断裂的能力大小。
与抗拉强度相应的还有抗压强度、抗弯强度等。
设Pb为材料被拉断前到达的最大拉力,Fo为试样截面面积,那么抗拉强度σb=Pb/Fo (MPa)。
4.伸长率(δs)材料在拉断后,其塑性伸长的长度与原试样长度的百分比叫伸长率或延伸率。
5.屈强比(σs/σb)钢材的屈服点(屈服强度)与抗拉强度的比值,称为屈强比。
屈强比越大,构造零件的可靠性越高,一般碳素钢屈强比为0.6-0.65,低合金构造钢为0.65-0.75合金构造钢为0.84-0.86。
6.硬度硬度表示材料抵抗硬物体压入其外表的能力。
它是金属材料的重要性能指标之一。
一般硬度越高,耐磨性越好。
常用的硬度指标有布氏硬度、洛氏硬度和维氏硬度。
⑴布氏硬度(HB)以一定的载荷(一般3000kg)把一定大小(直径一般为10mm)的淬硬钢球压入材料外表,保持一段时间,去载后,负荷与其压痕面积之比值,即为布氏硬度值(HB),单位为公斤力/mm2 (N/mm2)。
35号钢:一、热处理状态:正火、回火1、截面尺寸≤25平方毫米:抗拉强度:54公斤/平方毫米;屈服点:32公斤/平方毫米;伸长率:≥20%;断面收缩率:≥45%;冲击韧性:7公斤米/平方厘米;HB:热轧钢≤187。
2、截面尺寸≤100平方毫米:抗拉强度:52公斤/平方毫米;屈服点:27公斤/平方毫米;伸长率:≥18%;断面收缩率:≥43%;冲击韧性:3.5公斤米/平方厘米;HB:≤149-1873、截面尺寸>100-300平方毫米:抗拉强度:50公斤/平方毫米;屈服点:26公斤/平方毫米;伸长率:≥18%;断面收缩率:≥40%;冲击韧性:3.0公斤米/平方厘米;HB:≤149-1874、截面尺寸>300-500平方毫米:抗拉强度:48公斤/平方毫米;屈服点:24公斤/平方毫米;伸长率:≥17%;断面收缩率:≥37%;冲击韧性:3.0公斤米/平方厘米;HB:≤143-1875、截面尺寸>500-750平方毫米:抗拉强度:46公斤/平方毫米;屈服点:23公斤/平方毫米;伸长率:≥16%;断面收缩率:≥32%;冲击韧性:2.5公斤米/平方厘米;HB:≤143-1876、截面尺寸>750-1000平方毫米:抗拉强度:44公斤/平方毫米;屈服点:22公斤/平方毫米;伸长率:≥15%;断面收缩率:≥28%;冲击韧性:2.5公斤米/平方厘米;HB:≤137-187二、热处理状态:调制1、截面尺寸≤100平方毫米:抗拉强度:55公斤/平方毫米;屈服点:30公斤/平方毫米;伸长率:≥19%;断面收缩率:≥48%;冲击韧性:6.0公斤米/平方厘米;HB:≤156-2072、截面尺寸>100-300平方毫米:抗拉强度:54公斤/平方毫米;屈服点:28公斤/平方毫米;伸长率:≥18%;断面收缩率:≥40%;冲击韧性:5.0公斤米/平方厘米;HB:≤156-2071。
钢材的抗拉强度
抗拉强度是钢的最重要的力学性能之一,也是钢材加工过程中使用的主要性能参数之一。
抗拉强度不仅反映了钢材的强度,而且反映了钢材的塑性、韧性和断裂性能,对评价
判断材料质量有着重要的意义。
1、钢材材料成分:钢材的主要成分是铁,它有较高的熔点、熔融热和冷凝热,能形
成坚硬耐冷变法线冷变最强的变形层,从而使钢材具有良好的抗拉强度。
2、执行标准:不同标准要求的钢种对抗拉强度的要求也不同,这取决于它们的用途。
3、晶粒度:晶粒度较大会影响材料的机械性能,晶粒越细致,其形变韧性越大,抗
拉强度也越高。
4、处理工艺:钢材的处理工艺因素也会影响抗拉强度,例如变形工艺、表面处理等。
抗拉强度是钢材的一种重要力学性能,对决定材料的质量有着重要的意义。
钢材抗拉
强度的测试,不仅需要合理的检测程序,而且需要根据材料特性、实际使用情况确定合理
具体的测试要求,从而保证更准确、更可靠的测试结果。
建筑常用钢材的力学性能和工艺性能讲解钢材的技术性能包括力学性能、工艺性能和化学性能等。
力学性能主要包括拉伸性能、冲击韧性、疲劳强度、硬度等;工艺性能是钢材在加工制造过程中所表现的特性,包括冷弯性能、焊接性能、热处理性能等。
只有了解、掌握钢材的各种性能,才能正确、经济、合理地选择和使用各种钢材。
一、力学性能(一)拉伸性能钢材的拉伸性能,典型地反映在广泛使用的软钢(低碳钢)拉伸试验时得到的应力σ与应变ε的关系上,如图7.7所示。
钢材从拉伸到拉断,在外力作用下的变形可分为四个阶段,即弹性阶段、屈服阶段、强化阶段和颈缩阶段。
图7.7低碳钢受拉应力-应变1.弹性阶段在OA范围内应力与应变成正比例关系,如果卸去外力,试件则恢复原来的形状,这个阶段称为弹性阶段。
弹性阶段的最高点A所对应的应力值称为弹性极限σp。
当应力稍低于A点时,应力与应变成线性正比例关系,其斜率称为弹性模量,用e表示。
弹性模量反映钢材的刚度,即产生单位弹性应变时所需要应力的大小。
2.屈服阶段当应力超过弹性极限σp后,应力和应变不再成正比关系,应力在B上和B 下小范围内波动,而应变迅速增长。
在σ-ε关系图上出现了一个接近水平的线段。
试件出现塑性变形,AB称为屈服阶段,B下所对应的应力值称为屈服极限σs。
钢材受力达到屈服强度后,变形即迅速发展,虽然尚未破坏,但已不能满足使用要求。
所以设计中一般以屈服强度作为钢材强度取值的依据。
对于在外力作用下屈服现象不明显的钢材,规定以产生残余变形为原标距长度0.2%时的应力作为屈服强度,用σ0.2表示,称为条件屈服强度。
3.强化阶段当应力超过屈服强度后,由于钢材内部组织产生晶格扭曲、晶粒破碎等原因,阻止了塑性变形的进一步发展,钢材抵抗外力的能力重新提高。
在σ-ε关系图上形成BC段的上升曲线,这一过程称为强化阶段。
对应于最高点C的应力称为抗拉强度,用σb来表示,它是钢材所能承受的最大应力。
钢材屈服强度与抗拉强度的比值(屈强比σs/σb),是评价钢材受力特征的一个参数,屈强比能反映钢材的利用率和结构安全可靠程度。
钢材性能检测报告1. 引言本报告旨在对钢材的性能进行全面的检测分析,包括力学性能、化学成分、非破坏性检测等方面,以便评估钢材能否满足特定要求。
本次测试使用了标准的实验方法和仪器设备,得出的数据具有较高的准确性和可信度。
2. 实验方法2.1 力学性能测试钢材的力学性能测试主要包括拉伸试验和弯曲试验。
拉伸试验旨在评估钢材的强度和延展性,而弯曲试验则用于研究钢材的弯曲性能。
2.2 化学成分测试钢材的化学成分测试主要包括元素分析和含氧量测试。
元素分析方法一般使用光谱法进行,能够准确测定钢材中各种元素的含量。
含氧量测试则使用湿法或气相法进行,可以确定钢材中氧的含量。
2.3 非破坏性检测非破坏性检测主要包括超声波检测和磁粉检测。
超声波检测用于检测钢材中的内部缺陷,包括裂纹、夹杂等。
磁粉检测则可以检测钢材表面的缺陷,如裂纹、气孔等。
3. 实验结果3.1 力学性能测试结果钢材的力学性能测试结果如下: - 抗拉强度:500 MPa - 屈服强度:400 MPa -延伸率:20% - 弯曲强度:500 MPa3.2 化学成分测试结果钢材的化学成分测试结果如下: - 碳含量:0.2% - 硫含量:0.005% - 磷含量:0.02% - 含氧量:0.01%3.3 非破坏性检测结果钢材的非破坏性检测结果如下:- 超声波检测:未检测到内部缺陷- 磁粉检测:未检测到表面缺陷4. 分析与讨论通过对钢材的性能测试结果进行分析,可以得出以下结论:首先,钢材的力学性能表现良好。
其抗拉强度达到了500 MPa,屈服强度为400 MPa,远高于标准要求。
钢材的延伸率为20%,说明其具有较好的延展性。
弯曲强度也达到了500 MPa,可以满足弯曲应用的要求。
其次,钢材的化学成分符合要求。
其碳、硫、磷含量均在标准允许范围内,含氧量也较低,表明钢材制备工艺较为优良。
最后,钢材经过非破坏性检测后未发现明显的缺陷。
超声波检测未检测到内部缺陷,磁粉检测也未检测到表面缺陷,说明钢材的质量较好。
钢材的物理力学性能和机械性能表钢材的主要机械性能(也叫力学性能)通常是指钢材在标准条件下均匀拉伸.冷弯和冲击等.单独作用下所显示的各种机械性能。
钢材通常有五大主要的机械性能指标:通过一次拉伸试验可得到抗拉强度,伸长率和屈服点三项基本性能;通过冷弯试验可得到钢材的冷弯性能;通过冲击韧性试验可得到冲击韧性。
1.屈服点(σs)钢材或试样在拉伸时,当应力超过弹性极限,即使应力不再增加,而钢材或试样仍继续发生明显的塑性变形,称此现象为屈服,而产生屈服现象时的最小应力值即为屈服点。
设Ps为屈服点s处的外力,Fo为试样断面积,则屈服点σs =Ps/Fo(MPa),MPa称为兆帕等于N(牛顿)/mm2,(MPa=106Pa,Pa:帕斯卡=N/m2)2.屈服强度(σ0.2)有的金属材料的屈服点极不明显,在测量上有困难,因此为了衡量材料的屈服特性,规定产生永久残余塑性变形等于一定值(一般为原长度的0.2%)时的应力,称为条件屈服强度或简称屈服强度σ0.2 。
3.抗拉强度(σb)材料在拉伸过程中,从开始到发生断裂时所达到的最大应力值。
它表示钢材抵抗断裂的能力大小。
与抗拉强度相应的还有抗压强度、抗弯强度等。
设Pb为材料被拉断前达到的最大拉力,Fo为试样截面面积,则抗拉强度σb= Pb/Fo (MPa)。
4.伸长率(δs)材料在拉断后,其塑性伸长的长度与原试样长度的百分比叫伸长率或延伸率。
5.屈强比(σs/σb)钢材的屈服点(屈服强度)与抗拉强度的比值,称为屈强比。
屈强比越大,结构零件的可靠性越高,一般碳素钢屈强比为0.6-0.65,低合金结构钢为0.65-0.75合金结构钢为0.84-0.86。
6.硬度硬度表示材料抵抗硬物体压入其表面的能力。
它是金属材料的重要性能指标之一。
一般硬度越高,耐磨性越好。
常用的硬度指标有布氏硬度、洛氏硬度和维氏硬度。
⑴布氏硬度(HB)以一定的载荷(一般3000kg)把一定大小(直径一般为10mm)的淬硬钢球压入材料表面,保持一段时间,去载后,负荷与其压痕面积之比值,即为布氏硬度值(HB),单位为公斤力/mm2 (N/mm2)。
钢材的三项主要力学性能为___。
钢材的三项主要力学性能:
1.强度:钢材的强度是指其抗弯抗压或抗拉强度的大小,是用来衡量材料的坚固程度的最重要的物理性能指标。
2.弹性:钢材的弹性是指材料在施加变形后能够恢复原始形状所具有的能力,它与钢材的硬度和脆性有关,而钢材的弹性模量与钢材类型有关。
3.韧性:钢材的韧性是指材料在施加变形后,能够提高变形后的强度及耐腐蚀性,具有较大的延展性,从而抵抗机械振动、冲击和拉伸应力等外力的能力,它是衡量材料力学强度的重要指标。
钢材强度简介钢材是一种常见且重要的构造材料,具有优异的强度和耐久性。
钢材强度是指钢材在受力下的抵抗能力,主要由材料的化学成分、组织结构和热处理等因素决定。
钢材的强度对于各种工程应用至关重要,因此了解和评估钢材的强度特性是非常重要的。
钢材强度的分类钢材的强度可以分为以下几个方面:1.引伸强度(Ultimate Tensile Strength, UTS):钢材在拉伸试验中的最大抗拉应力称为引伸强度,通常用标准单位MPa(兆帕)表示。
2.屈服强度(Yield Strength):钢材在拉伸试验中开始发生塑性变形的抗拉应力称为屈服强度,通常也用兆帕表示。
3.延伸率(Elongation):钢材在拉伸试验中发生断裂前能延伸的长度与初始样品长度之比,通常以百分比表示,表示钢材的塑性变形能力。
4.抗压强度(Compressive Strength):钢材在抗压试验中的最大抗压应力,也用兆帕表示。
5.弯曲强度(Flexural Strength):钢材在弯曲试验中承受弯曲力而不发生破坏时的最大应力。
影响钢材强度的因素钢材的强度受到多种因素的影响,包括以下几个主要方面:1.化学成分:不同的合金元素添加和含量变化会显著影响钢材的力学性能。
例如,碳含量的增加会提高钢材的强度,但会降低其韧性。
2.热处理:通过加热和冷却等工艺可以改变钢材的组织结构和硬度。
常见的热处理方法包括淬火、回火和正火等,可使钢材获得不同的强度和硬度。
3.冷变形:钢材经过塑性变形,如轧制、拉伸等处理,可显著提高其强度。
这是因为冷变形过程中会引入位错和晶粒细化,增强钢材的内部结构。
4.微观结构:钢材的内部微观结构,包括晶体结构、晶粒大小和相分布等,对其强度产生重要影响。
优化材料的晶粒结构可以提高钢材的强度和韧性。
钢材强度的测试方法为了评估钢材的强度性能,常用的测试方法包括以下几种:1.拉伸试验:通过施加拉力来测试钢材的引伸强度、屈服强度和延伸率等指标。
Q235力学性能
Q235是一种常见的低碳钢,隶属于马氏体低碳钢。
钢的Q235大量用
于建筑业,机械制造业及其他工业和民用设施。
Q235的力学性能有其良好的抗拉强度(390~500MPa),抗压强度
(应力在245~500MPa范围内),伸长率高达26%左右,断后伸长率更高,可达50%左右。
Q235以其良好的抗拉强度和抗压强度和氃节伸长性,可
以在比较恶劣的环境条件下持续使用,抗应力腐蚀性也比较的佳,而且具
有良好的韧性和塑性。
钢Q235的冷弯性能良好,能够取得更高的塑性和变形性半径,具有
出众的静力性能和动态性能。
此外,Q235具有低碳量,优良的热处理性能,几乎所有的热力学性能都比同类钢材等级的钢材等级要高。
Q235钢
具有较高的硬度和强度,可以抗高温、高湿、腐蚀以及其他有害因素的影响,因此也适用于高强度的结构件,在风力发电机和水泵的制造中也有广
泛应用。
Q235钢对焊接的性能也很出色,可以采用双面焊接和下焊接方式,
无论是氩弧焊、手工电弧焊,还是MIG/MAG焊接,都可以得到良好的效果,且焊接强度极高,达到受力构件静载荷要求。
Q235钢具有良好的韧性,热处理过后更具有优良的韧性,具有较高
的强度和抗拉强度,可以抵抗热效应。