多导睡眠监测(2).doc
- 格式:doc
- 大小:555.04 KB
- 文档页数:13
多导睡眠检测操作(总1页) -CAL-FENGHAI.-(YICAI)-Company One1
-CAL-本页仅作为文档封面,使用请直接删除
多导睡眠监测操作流程
1.打开计算机及信号放大器开关
2.连接各个导连线
3.打开数据采集多导睡眠监测仪软件
4.新建一个数据,把文件名改为当天日期,录入病人的相
关数据(姓名、性别、出生日期、文件号及更多资料里身高、体重)点击确定
5.进入界面首先测阻抗(如阻抗在可接受范围内不影响判
图则可继续,反之则检查各个导联)然后点击开始记录进行生物定标包括测阻抗
6.数据采集完后,退出多导睡眠监测软件,关闭放大器电
源,摘除病人身上的各个导联线。
多导睡眠检测结束。
多导睡眠监测仪说明书通过睡眠监测仪,在患者安静入睡的状态下,连续记录睡眠时6—8小时的脑电图、心电图、肌电图、血氧饱和度、鼾声、呼吸动度等十多项指标的改变,用于诊断睡眠呼吸暂停综合症、确定其病因、分型、判定预后、提供治疗方案。
特别是各种睡眠障碍性疾病(慢性失眠、白日过度嗜睡、遗尿症、多梦、睡惊症、多发性睡病、周期性腿动、不宁腿综合症、帕金森氏病、精神抑郁症等)。
对其确定病因,确定诊断,制定行之有效的治疗方法提供可靠依据。
并可解除患者入睡难而需长期依赖口服镇静、安眠药之痛苦,从而达到根治的目的,进一步改善患者的睡眠和生活质量。
多导睡眠监测分析系统可连续10小时监测记录病人的口鼻气流、血氧、心率、胸、腹式呼吸、鼾声、体位等变化情况。
1、口鼻气流:用以了解呼吸暂停和低通气情况;2、血氧:了解血氧饱和度的变化;3、心率:了解呼吸暂停或低通气时的心率变化情况,了解呼吸暂停对心脏功能的影响;4、胸式呼吸:区分呼吸暂停类型,如阻塞型和中枢型等;5、腹式呼吸:区分呼吸暂停类型,如阻塞型和中枢型等;6、体位:了解体位和呼吸暂停及低通气的关系;7、鼾声:了解鼾声响度、持续时间以及和呼吸暂停或低通气的关系,辅助区分呼吸暂停类型。
七参数睡眠记录仪除了一般三参数睡眠记录仪所具备的功能外,增加了区分睡眠呼吸紊乱类型(阻塞型、中枢型和混合型)功能及了解体位和睡眠呼吸紊乱关系的功能,使诊断更加详细,更具治疗指导作用。
多导睡眠监测介绍多导睡眠监测(PSG)是在全夜睡眠过程中,连续并同步地描记脑电、呼吸等10余项指标,全部记录次日由仪器自动分析后再经人工逐项核实。
监测主要由三部份组成:①分析睡眠结构、进程和监测异常脑电。
②监测睡眠呼吸功能,以发现睡眠呼吸障碍,分析其类型和严重程度。
③监测睡眠心血管功能。
此外还可根据需要,记录肢体活动以了解失眠的某些原因等。
多导睡眠监测仪检查内容(一)睡眠情况通过记录脑电图,眼电图,肌电图准确反映睡眠状况和分期脑电图:区分睡眠与醒觉,睡眠各个分期及其各期所占比例。
多导睡眠监测名词解释多导睡眠监测(Multi-channel Sleep Monitoring)是一种用于分析和评估睡眠质量的方法,通过监测和记录多个生理信号来提供详细的睡眠信息。
下面是对与多导睡眠监测相关的几个重要名词的解释。
1. 多导睡眠监测仪(Multi-channel sleep monitoring device):它是一种可以同时记录多个生理信号的设备。
这些信号包括脑电图(EEG)、眼动图(EOG)、肌电图(EMG)、心电图(ECG)以及呼吸和体动等指标。
多导睡眠监测仪可以提供详细的睡眠周期、睡眠阶段和睡眠质量的信息。
2. 睡眠周期(Sleep cycle):睡眠周期是指从入睡到醒来的一段时间。
每个睡眠周期通常包括非快速动眼期(NREM)和快速动眼期(REM)两个主要阶段。
多导睡眠监测可以检测这些睡眠阶段的转换,从而更好地了解睡眠的整体模式。
3. 睡眠阶段(Sleep stage):睡眠阶段是指在睡眠过程中不同阶段的特征性电信号变化。
常见的睡眠阶段包括清醒、浅睡眠(N1和N2)、深睡眠(N3)和快速动眼期(REM)。
多导睡眠监测可以通过分析脑电图和眼动图等信号来精确地确定当前的睡眠阶段。
4. 睡眠质量(Sleep quality):睡眠质量是指一个人在入睡期间获得充分休息和恢复的程度。
多导睡眠监测可以提供有关睡眠质量的各种指标,如睡眠潜伏期、清醒时间、睡眠效率、呼吸事件和体动次数等。
这些指标可以用于评估一个人的睡眠质量和研究与睡眠相关的疾病。
5. 脑电图(Electroencephalogram,EEG):脑电图是一种测量大脑电活动的方法。
通过将电极放置在头皮上,脑电图可以记录到大脑皮层神经元的电活动。
在多导睡眠监测中,脑电图广泛用于分析睡眠阶段和睡眠质量。
6. 眼动图(Electrooculogram,EOG):眼动图是一种测量眼睛运动的方法。
通过将电极放置在眼睛周围,眼动图可以记录到眼球运动时产生的电信号。
多导睡眠监测技术总结睡眠对于我们的身心健康至关重要,然而,很多人都存在着各种各样的睡眠问题。
为了更准确地了解和诊断睡眠障碍,多导睡眠监测技术应运而生。
这一技术就像是睡眠的“侦探”,能够揭示出睡眠过程中的许多秘密。
多导睡眠监测技术是一种通过多种生理参数的同步记录和分析来评估睡眠质量和诊断睡眠障碍的方法。
它通常在专门的睡眠实验室中进行,患者需要在一个舒适、安静的环境中度过一整晚。
在进行多导睡眠监测时,技术人员会在患者的身体上连接多个传感器。
这些传感器的作用各不相同,它们共同构成了一个全面的监测系统。
首先是脑电图(EEG)传感器,它用于记录大脑的电活动。
通过分析脑电图的波形和频率,医生可以判断患者处于何种睡眠阶段,比如浅睡眠、深睡眠还是快速眼动睡眠。
眼电图(EOG)则负责监测眼球的运动。
在快速眼动睡眠阶段,眼球会快速转动,眼电图能够捕捉到这些运动,为睡眠阶段的判断提供重要依据。
肌电图(EMG)用于测量肌肉的活动。
特别是下颌和腿部的肌肉,通过它可以了解患者在睡眠中是否有肌肉抽搐、磨牙等异常情况。
此外,还有心电图(ECG)来监测心脏的活动,了解睡眠期间心脏的节律是否正常。
呼吸传感器则可以检测呼吸的频率、深度和是否存在呼吸暂停等问题。
血氧饱和度监测也是关键的一环。
它能反映患者在睡眠中是否有缺氧的情况,这对于诊断睡眠呼吸暂停综合征等疾病非常重要。
多导睡眠监测技术不仅能够诊断常见的睡眠障碍,如失眠、睡眠呼吸暂停综合征、嗜睡症等,还能为治疗方案的制定提供有力的支持。
对于失眠患者,通过监测可以了解其睡眠结构是否紊乱,是否存在入睡困难、睡眠浅、早醒等具体问题,从而针对性地进行治疗。
比如,调整睡眠习惯、使用药物或进行心理治疗。
睡眠呼吸暂停综合征是一种较为常见且严重的睡眠障碍。
多导睡眠监测能够明确呼吸暂停的类型(阻塞性、中枢性或混合性)、发生的频率和严重程度。
根据监测结果,医生可以决定是采用持续正压通气(CPAP)治疗,还是通过手术等方法来解决气道阻塞的问题。
多导睡眠监测的使用流程引言在现代社会,睡眠问题已经成为困扰人们健康的重要问题之一。
为了能够全面准确地评估和监测睡眠质量,多导睡眠监测技术应运而生。
本文将介绍多导睡眠监测的使用流程,包括设备准备、测量环境的要求、操作步骤以及数据分析等内容。
设备准备在进行多导睡眠监测之前,需要准备以下设备:1.多导睡眠监测仪:包括多通道导联盒、电极、脑电图(amplitude-integrated EEG)仪器等。
2.计算机或移动设备:用于数据记录和分析。
测量环境的要求为了确保多导睡眠监测的准确性和可靠性,需要满足以下测量环境的要求:1.安静无干扰的环境:确保测量期间没有噪音和干扰,以免影响结果的准确性。
2.适宜的温度和湿度:保持合适的室温和湿度,以提高被测者的舒适度。
3.舒适的床铺和睡眠环境:营造舒适的床铺和睡眠环境,有助于被测者进入自然的睡眠状态。
操作步骤1.准备工作–检查多导睡眠监测设备的完好性。
–为被测者安装导联盒和电极,注意正确的位置和贴敷。
–连接导联盒和脑电图仪器。
2.开始测量–打开脑电图仪器,启动数据记录和存储功能。
–提醒被测者进入自然睡眠状态,确保被测者不受外界干扰。
–监测期间,记录有关被测者的基本信息,包括姓名、年龄、性别等。
3.结束测量–根据被测者醒来的时间,停止数据记录。
–关闭脑电图仪器,断开导联盒和电极。
数据分析多导睡眠监测获取的数据需要进行进一步的分析和诊断,以评估被测者的睡眠质量和相关问题。
数据分析可以包括以下内容:1.睡眠阶段分析:根据脑电图信号特征,将睡眠分为清醒期、浅睡眠期和深睡眠期。
2.呼吸分析:检测和评估呼吸过程中的异常情况,如呼吸暂停等。
3.心电图分析:评估心电图信号是否存在异常,如心律失常等。
4.运动分析:分析睡眠期间的身体运动情况,如翻身、坐起等。
结论多导睡眠监测技术的使用流程包括设备准备、测量环境的要求、操作步骤和数据分析等步骤。
通过准确评估和监测睡眠质量,多导睡眠监测可以帮助人们及时发现和解决睡眠问题,提高生活质量和健康水平。
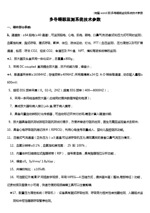
多导睡眠监测系统技术参数一、硬件部分参数:1、通道数:≥64.脑电(≥40通道),可监测脑电、心电、肌电、眼电、口鼻气流(热敏式和压力式可同时监测)、血氧饱和度、胸式呼吸、腹式呼吸、鼾声、体位、肢体运动、灯光、PTT(血压监测)、压力滴定以及可扩展通道,包括:呼末CO2、经皮CO2、食道压及PH值、NPT、模拟驾驶系统等的监测;★2、放大器及头盒采用一体化设计,总重量≤800g;3、采用DC coupled 直流耦合放大器,抗干扰能力强,噪音小;★4、单通道采样率≥16384HZ;存储频率≥4096HZ ,采用高精度≥24位A-D转换每通道,动态输入量程≥600mV;5、超低EEG频率采集(0。
02-0。
2HZ),超高EEG频率(400—8000HZ);6、采用一条网线连接放大器(此线同时提供数据传输和电源);7、集成放大器和病人接口job盒,便于病人携带;8、具备内置自动辨别灯光传感器,可自动标记开关灯时间,精准计算入睡潜伏期;9、放大器具备阻抗测试按钮及阻抗测试灯提示,方便床旁进行阻抗检测,医生无需回监控室点击软件;10、具备心电呼吸阻抗描记技术(RIPECG),利用心电信号测量成人、婴幼儿胸腔阻抗功能。
11、压差式气流通道(正负压力)≥3通道,可过滤呼吸机压力,展现真实的患者口鼻气流压力情况;12、血氧分辨率≤0.1%,血氧饱和度范围:25 到100%;13、内置体积扫描感应式胸腹绑带(RIP),信号更准确,具有胸腹相位分析功能;14、噪音≤0。
3μV rms/ 1.8μVpp;15、共模抑制比:≥105dB;16、可选配红外高清IP网络数字视频,采用MPEG—4压缩方式,提供画中画(整体,局部特征)功能,记录桢频及图像大小可调,快速方便的视频编辑工具可以任意剪辑;★17、配置压力滴定系统(呼吸机):设备具有潮式呼吸检测、呼吸努力相关性微觉醒检测、入睡起点监测和中枢性睡眠呼吸暂停检测。
二、软件部分参数:1、睡眠软件符合最新的AASM标准,R&K和AASM互相转换,具有全中文操作界面、全中文报告,并具有婴幼儿、儿童、成人三种分析软件;2、软件具备在记录病人数据的同时可对数据进行实时自动或手动分析;软件具备自动分析和人工分析两种方式;3、可增加EEG专业脑电软件,作为常规、视频、长程脑电及ERP设备单独使用;★4、高频信号(如:EEG,ECG,EMG,EOG)与低频信号(如血氧、口鼻气流、体位、腿动等)可以分别采用≥12种扫描速度同屏显示,便于医生直观的进行睡眠分析;5、专业PSG多导睡眠采集分析软件包括:睡眠分期、呼吸事件、心血管事件分析、睡眠微结构分析、体位分析、腿动分析、微觉醒事件分析、异态睡眠分析等;6、采集时病人发生异常情况,如血氧过低、脉率异常等可声光报警;7、采用开放式通道设置,可任意增加信号导联;8、功能丰富的回放分析软件,以色标标记睡眠各期纺锤波Spindles,K复合波,Delta波,REM期的反相眼球运动等。
神经电生理脑电图技术(主管技师)考试:2022第六章多导睡眠监测真题模拟及答案(2)1、有关医学影像技术伦理建设描述正确的是()(单选题)A. 建立医学影像技术应用规范以防止医学影像技术被滥用B. 影像医疗的需求应超前于患者的实际购买力C. 要增加医务人员对医学影像技术的依赖D. 医疗影像新技术的应用应遵循的唯一原则是"疗效最佳"E. 各级医院均应配置医学影像大型设备试题答案:A2、快波睡眠的生物学意义是()。
(单选题)A. 促进生长和体力恢复B. 促进细胞增殖和成熟C. 促进记忆和幼儿神经系统D. 促进食欲和消化E. 促进脑电图的同步化试题答案:C3、NREM Ⅳ期EEG标志性图形是()。
(单选题)A. 低波幅去同步化慢波B. 可见多量K-综合波C. 各项生理指标活跃D. 以高波幅波δ为主,数量超过50%E. δ波逐渐增多,数量超过25%~50%试题答案:D4、最能反映医患关系性质的表述是()。
(单选题)A. 商品关系B. 信托关系C. 主动被动关系D. 类似父子的关系E. 陌生人关系试题答案:B5、睡眠效率是指()。
(单选题)A. 总睡眠时间与卧床时间之比B. REM睡眠时间与总睡眠时间之比C. 慢波睡眠时间与总睡眠时间之比D. 入睡开始到清醒觉醒之间的时间与卧床时间之比E. 总睡眠时间与入睡开始到清晨觉醒之间的时间之比试题答案:A6、REM睡眠期眼球运动的特点为()。
(单选题)A. 持续而慢速运动B. 间歇性眼球快速运动C. 一进入REM期即出现D. 眼球运动与思睡眠类似E. 在整个REM期持续出现试题答案:B7、边缘系统的功能是管理()。
(单选题)A. 人的内脏功能和各种精神活动B. 躯体感觉和运动功能C. 语言功能D. 视觉功能E. 平衡功能试题答案:A8、做梦常出现于哪一期?()(单选题)A. 思睡期B. NREMⅡ期C. NREMⅢ期D. NREM Ⅳ期E. REM期试题答案:E9、生物钟系统中与睡眠调节有关的因素不包括()。
多导睡眠监测仪说明书通过睡眠监测仪,在患者安静入睡的状态下,连续记录睡眠时6-8小时的脑电图、心电图、肌电图、血氧饱和度、鼾声、呼吸动度等十多项指标的改变,用于诊断睡眠呼吸暂停综合症、确定其病因、分型、判定预后、提供治疗方案。
特别是各种睡眠障碍性疾病(慢性失眠、白日过度嗜睡、遗尿症、多梦、睡惊症、多发性睡病、周期性腿动、不宁腿综合症、帕金森氏病、精神抑郁症等)。
对其确定病因,确定诊断,制定行之有效的治疗方法提供可靠依据.并可解除患者入睡难而需长期依赖口服镇静、安眠药之痛苦,从而达到根治的目的,进一步改善患者的睡眠和生活质量。
多导睡眠监测分析系统可连续10小时监测记录病人的口鼻气流、血氧、心率、胸、腹式呼吸、鼾声、体位等变化情况。
1、口鼻气流:用以了解呼吸暂停和低通气情况;2、血氧:了解血氧饱和度的变化;3、心率:了解呼吸暂停或低通气时的心率变化情况,了解呼吸暂停对心脏功能的影响;4、胸式呼吸:区分呼吸暂停类型,如阻塞型和中枢型等;5、腹式呼吸:区分呼吸暂停类型,如阻塞型和中枢型等;6、体位:了解体位和呼吸暂停及低通气的关系;7、鼾声:了解鼾声响度、持续时间以及和呼吸暂停或低通气的关系,辅助区分呼吸暂停类型。
七参数睡眠记录仪除了一般三参数睡眠记录仪所具备的功能外,增加了区分睡眠呼吸紊乱类型(阻塞型、中枢型和混合型)功能及了解体位和睡眠呼吸紊乱关系的功能,使诊断更加详细,更具治疗指导作用.多导睡眠监测介绍多导睡眠监测(PSG)是在全夜睡眠过程中,连续并同步地描记脑电、呼吸等10余项指标,全部记录次日由仪器自动分析后再经人工逐项核实。
监测主要由三部份组成:①分析睡眠结构、进程和监测异常脑电.②监测睡眠呼吸功能,以发现睡眠呼吸障碍,分析其类型和严重程度.③监测睡眠心血管功能。
此外还可根据需要,记录肢体活动以了解失眠的某些原因等.多导睡眠监测仪检查内容(一)睡眠情况通过记录脑电图,眼电图,肌电图准确反映睡眠状况和分期脑电图:区分睡眠与醒觉,睡眠各个分期及其各期所占比例。
多导睡眠监测技术总结睡眠对于我们的身心健康至关重要,然而,许多人都面临着各种各样的睡眠问题。
为了更准确地了解睡眠状况,多导睡眠监测技术应运而生。
这一技术就像是睡眠的“侦探”,能够深入剖析我们在睡眠中的各种生理活动。
多导睡眠监测是一种全面、系统地评估睡眠质量和相关生理指标的方法。
它通过在受测者身上连接多个传感器,收集一系列的数据,包括脑电图、眼电图、肌电图、心电图、呼吸气流、呼吸运动、血氧饱和度等。
在脑电图的监测方面,它能够捕捉大脑在睡眠过程中的电波活动,帮助区分不同的睡眠阶段,比如浅睡眠、深睡眠和快速眼动睡眠。
眼电图则专注于记录眼球的运动,这对于确定快速眼动睡眠阶段十分关键。
肌电图主要用于监测肌肉的紧张和松弛状态,例如可以了解在睡眠中是否存在肌肉异常活动。
心电图的监测能让我们了解睡眠期间心脏的工作情况,及时发现可能存在的心律失常等问题。
而呼吸气流和呼吸运动的监测,则是针对睡眠呼吸障碍进行评估的重要手段。
通过测量呼吸气流的强度和速度,以及胸部和腹部的呼吸运动幅度,能够判断是否存在呼吸暂停、低通气等情况。
血氧饱和度的监测更是至关重要,它能反映出睡眠时身体的氧气供应是否充足,对于诊断睡眠呼吸暂停低通气综合征等疾病具有重要意义。
多导睡眠监测通常在专门的睡眠实验室中进行。
在监测前,受测者需要做好一系列的准备工作。
首先,要保持良好的作息时间,尽量在监测前几天保持规律的睡眠习惯,以获得更准确的结果。
监测当天,受测者需要提前洗澡,保持身体清洁,避免使用化妆品和美发产品,因为这些可能会影响传感器的粘贴效果。
受测者还需要穿着宽松舒适的睡衣,以便在睡眠中能够自如翻身,不影响监测的进行。
在睡眠实验室中,技术人员会非常细致地将各种传感器粘贴或佩戴在受测者的身体相应部位。
这个过程需要一定的耐心和技巧,以确保传感器能够准确地采集数据,同时又不会给受测者带来过多的不适。
在监测过程中,受测者需要尽量放松,像平常一样入睡。
尽管身上连接着众多的传感器,但只要心态放松,通常不会对睡眠造成太大的干扰。
多导睡眠监测————————————————————————————————作者: ————————————————————————————————日期:多导睡眠监测(PSG)多导睡眠监测(polysomnography,PSG)是OSAH S(obstructive sleep apnea hypopnea syndrome)诊治过程中非常重要的一环,直接影响治疗方案的选择和确定。
但值得指出的是,PSG检查的目的绝不仅限于OSAHS的诊断。
随着国内睡眠医学的不断发展,睡眠实验室的业务范围必将扩展到睡眠疾病全病种。
一、睡眠实验室的类型全病种睡眠实验室(Full-serviceSleep Lab.)专门诊治睡眠呼吸暂停的睡眠实验室(Lab. For Sleep Apnea)隶属于某认定睡眠实验室的卫星睡眠实验室(Satellite)二、睡眠呼吸紊乱检查分级Ⅰ级:标准多导睡眠仪检查(standard polysomnography)。
Ⅱ级:全指标便携式多导睡眠仪检查(comprehensive p ortablepolysomnography)。
Ⅲ级:改良便携式睡眠呼吸暂停检查(modifiedportable sleep apneatesting)。
Ⅳ级:单或双生物指标持续记录(continuous single or dualbioparameterrecording)。
三、标准多导睡眠仪检查指征满足下述两项主要标准,或满足一项主要标准及两项次要标准者应进行多导睡眠仪检查。
1、主要标准有:1.习惯性/干扰性打鼾;2.睡眠期间呼吸停止或有窒息感;3.原因不明的白天嗜睡/缺乏熟睡感;4.原因不明的睡眠期心律失常;5.原因不明的睡眠期血氧饱和度降低。
2、次要标准中的危险因子:1.肥胖/颈围〉43.2cm;2.40岁以上男性;3.闭经后女性;4.甲状腺功能减退(未治疗);5.脑血管疾病;6.神经肌肉疾病;7.五官科异常发现(头、颌面部异常,鼻塞,扁桃体肥大,小颏畸形,巨舌,软腭过长,咽部气道狭窄)。
神经电生理脑电图技术(师)考试:2022第六章多导睡眠监测真题模拟及答案(2)1、患儿,男,12岁。
发作性发笑伴意识障碍,偶有继发全身抽搐发作,并逐步出现认知功能衰退。
脑电图提示双侧前额和前颞有阵发性θ活动。
患者头颅MRI检查最可能发现的是()。
(单选题)A. 海马硬化B. 局灶性皮质发育不良C. DNTD. 下丘脑错构瘤E. 灰质异位试题答案:D2、在多导睡眠图中,肌电图的作用不包括()。
(单选题)A. 确定睡眠分期B. 发现局部或全身的运动,确定这些运动的特征和规律C. 常用于诊断睡眠周期性运动、不宁腿综合征、睡眠肌阵挛及各种运动障碍性疾病D. 确定肌电活动与脑电图中异常阵发性放电的关系,区分各种发作类型的异常肌电特征E. 确诊癫痫发作的起源试题答案:E3、癫痫持续状态的常见病因包括()(多选题)A. 停用抗癫痫药物不当B. 不规范治疗C. 感染D. 过劳E. 饮酒试题答案:A,B,C,D,E4、关于脑血栓形成的诊断要点正确的有()(多选题)A. 多发于中老年B. 多有动脉硬化或高血压病史C. 病前可有反复的短暂性脑缺血发作D. 多数意识清楚,具有局灶性神经功能缺损试题答案:A,B,C,D5、关于视觉诱发电位检查时的注意事项,正确的是()。
(单选题)A. 应佩戴平时所用的眼镜B. 不应佩戴平时所用的眼镜C. 检查前一天洗头,可用发蜡D. 散瞳后可以做视觉诱发电位E. 视野缺损的患者仅记录Oz电极即可试题答案:A6、头部FDG-PET的检查目的是了解大脑()。
(单选题)A. 在生理静息状态下葡萄糖代谢的情况B. 大脑在生理静息状态下神经递质情况C. 局部血流灌注的情况D. 皮质局部异常放电的情况E. 皮质异常发育的情况试题答案:A7、需要及时静脉给予抗惊厥药物的状态是()。
(单选题)A. 发作后状态B. 失神发作持续状态C. 持续性昏迷状态,除外癫痫D. 癔症发作E. 抗惊厥药物引起的深睡眠状态试题答案:B8、修正的Fry-MODS诊断标准中正确的是()(多选题)A. 循环系统:收缩压低于90mmHg,并维持1h以上,或需要药物支持才能使循环稳定B. 肾脏:血肌酐>2mg/dl伴有少尿或多尿,或需要血液净化治疗C. 胃肠:上消化道出血,24h出血量超过400ml,或胃肠蠕动消失不能耐受食物,或出现消化道坏死或穿孔D. 血液;血小板<50×109/L或降低25%,或出现DICE. 中枢神经系统:格拉斯哥昏迷评分<8分试题答案:A,B,C,D9、关于老年人NREM睡眠期的特点,不包括()。
附件 1
郑州大学第二附属医院新技术新项目开展申报表
项目名称多导睡眠检测
起止时间 2011 年 8 月━2012 年 8 月
负责人夏熙性别男民族汉出生年1955-12 姓名郑月
职务呼吸职称主任医师最高学本科科主历
任
电话学科专呼吸系
长统疾病诊
治
项目研制人员名单
姓名科室性别职学担任本项目的工作
称历
夏熙呼吸郑内科男主本任
医科
指导师
王林梅
呼吸女
内科
副主硕士任
医
执行
师
该技术项目目前在国内外或其它省、市医院临床应用基本情况:多导睡眠监测是当今睡眠医学中的一项重要新技术,在世界睡眠研究界又被称为诊断睡眠障碍疾病的" 金标准 " ,对于诊治各种睡眠障碍相关疾病、保障人们健康正发挥越来越重要的作用。
但此项检查技术在内地开展滞后,在省内属于先进技术。
临床应用意义、适应症和禁忌症:
睡眠呼吸暂停及低通气综合征发病率高,占总人群的 4%,是近年来才被医学界发现和认识的一种严重影响人们生活和生命质量的疾
病,睡眠结构的破坏和严重的睡眠低血氧症造成患者身体多个系统的
损害并发高血压、心率失常、脑血管疾病、糖尿病和肾病等,合并冠
心病的患者还可能发生猝死。
故有必要对睡眠呼吸障碍的患者进行睡眠监测,以及早明确病情诊断、及时治疗。
适应症:⑴客观评价睡眠质量:包括睡眠潜伏期、进程、睡眠周期、睡眠结构、睡眠维持率及睡眠效率等。
⑵鉴别、评估主观性失眠或客观性失眠。
⑶了解影响睡眠障
碍的其它因素,如不安腿综合症、周期
性下肢抽动症等。
⑷伴有严重失眠的抑郁症、精神分裂症、强迫症等
⑸睡眠呼吸暂停综合症的诊断及分型诊断。
⑹梦游或睡眠中伴有异常行为活动
⑺伴有失眠的内科疾患等。
禁忌症:严重的呼吸衰竭、心力衰竭、心律失常及急性心肌梗死等
患者,应待病情稳定后再进行睡眠呼吸监测。
社会效益、经济效益预测:
1、睡眠障碍患病人数多,多导睡眠监测的开展必将明确一部分患者的诊断,为患者得到及时有效的治疗提供客观依据。
2、我科开展多导睡眠监测,按省发改委收费标准,可获得可观的经济效益。
新技术、新项目的诊疗常规及操作规范:
病人拿申请单→ 护士站登记预约并填写病人信息;告知病人做睡眠监测的注意事项,安排时间→ 核对病人信息。
PSG监测:
1、信号放大器的操作:按一下信号放大器前面板的“ON/OFF”白色
键绿色电源指示灯亮,(“CAL”按键是定标键,按下后黄灯亮这是信
号放大器产生的信号,不是采集的人体信号。
工作站显示器上出现方
型波,所记录的数据也是无效的。
)
2、给病人安装电极线的操作:准备电极线、胶布、棉签、酒精、一
次性心电电极片→
测身高、体重→用 95%洒精、棉签处理一下皮肤,进行脱脂→监
测胸式呼吸、腹式呼吸→安装心电电极片→胸前剑突固定体位固定
带→鼾声传感器安装到衣领或下颌处→口鼻气流管插到鼻
孔挂到耳部→血氧传感器夹到手指上用胶布固定→脑电线用导电膏
和胶布固定。
3、在工作站上面的操作:工作站桌面上打开多导睡眠监测软件→“文件名” 框内输入年月日→ 把病人信息录入进去→ 点击“开始记录” → “存盘”开始保存数据。
4、监测结束后的操作:在软件上点击“退出”→ 关闭信号放大器
电源→摘除病人身上的电极线。
便携式记录器:
1、给病人安装电极线的操作:准备:电极线、胶布、棉签、酒精、
一次性心电电极片→测身高、体重→ 95%洒精棉签擦拭皮肤,进
行脱脂→ 监测胸式呼吸、腹式呼吸用→ 安装心电电极片→ 胸前
剑突部位固定体位固定带→ 鼾声传感器安装到脖子处→ 口鼻气流管插到鼻孔挂到耳部→ 血氧传感器夹到手指上用胶布固定→
打开机器,把上次做的病人数据抹除→进入记录界面→ 常按“OK”
键 5 秒,时间光标不闪烁后,开始保存。
2、监测结束后,关闭机器。
3、在工作站上面的操作:在工作站桌面上打开多导睡眠监测软件,
点击“文件”→“接收记录盒数据”→ “联机”→ “数据接
收”在“文件名”框内输入年月日,然后把病人信息录入进去,点击
“保存”。
保存数据结束后,点击“断开连接”→ “返回”。
科室技术力量、人力配备和设施:
郑州大学二附院呼吸内科是二附院的重点科室之一,现有正教授6 名,副教授 2 名,中级职称 3 名,住院医师 2 名,其中具有博士学位 1
名,硕士学位 7 名,开放病房 45 张(包括 RICU5张床位),附设纤支
镜室和肺功能室。
经过 26 年的发展壮大,呼吸内科技术力量雄
厚,人才梯队合理,科室文化先进,质量管理规范。
我科已成为在河
南省有一定影响的科室,尤其是在呼吸介入诊疗、呼吸系统疑难疾病的诊断、呼吸危重症救治等领域处于省内领先、国内先进地位。
新技术新项目预见的风险评估及应急处理预案:
多导睡眠监测风险较小,患者深睡眠期,易发生血氧饱和度下降,呼吸暂停严重者甚至出现心律失常,紫绀,窒息等。
加强夜间巡视,配制抢救装置。
附件 2
郑州大学第二附属医院
新技术新项目审批表
申报科室:呼吸内科科主任签字:夏熙郑2011年6月1日
项目名称:多导睡眠监测
医学伦理管理委员会意见
同意。
主任委员签字:
年月日院长办公会意见
同意。
院长签字:
年月日备注
附件 3
郑州大学第二附属医院
新技术、新项目及临床科研项目年度工作报告表科室名称呼吸内科
新技术、新项目多导睡眠监测
名称
需求1、记录和分析睡眠,正确评估和诊断失眠
2、发现睡眠呼吸障碍
3、确诊某些神经系统病变
4、确诊隐匿性抑郁症
社会效益1、睡眠障碍患病人数多,多导睡眠监测的开展必将
明确一部分患者的诊断,为患者得到及时有效的
治疗提供客观依据。
2、我科开展多导睡眠监测,按省发改委收费标准,
可获得可观的经济效益。
优点和缺点优点:无创伤,无任何副作用,不必担心会有损于被检
查者的健康。
可同步分析患者睡眠时发生的呼吸、心电紊乱,
了解他们之间发生的因果关系。
监测指标全面。
缺点:检查费用较昂贵,一般在数百元左右。
主要是
由于消耗较大,成本较高所致。
多导仪检查成功的前提是患者能够进入睡眠状
态,由于患者需异地到睡眠中心就寝,安装的电极多,
易干扰患者的睡眠,特别是对轻症患者,有时会因睡眠
不好而致检查失败。
分析结果耗时费力,长达 300 米的记录纸需耗费熟练的
技术人员 2~3 小时才能分析完毕。
医政办公室评可转入常规技术。
价及后续要求:主任签字:
2011年
12月3日
附件 4
郑州大学第二附属医院
新技术、新项目及临床科研项目检查及评价表
检查日期:2011年11月10日
新技术或新项目名称:多导睡眠监测
检查内容:多导睡眠监测的准确性
检查结果:通过调查我院既往实施过多导睡眠监测的病例,准确性较
高。
评价:多导睡眠监测是一项可靠的检测手段,可在我院继续开展。
检查人:
附件 4
郑州大学第二附属医院
新技术、新项目及临床科研项目检查及评价表
检查日期:2012年2月8日
新技术或新项目名称:多导睡眠监测
检查内容:多导睡眠监测的安全性
检查结果:通过调查我院既往实施过多导睡眠监测的病例,其并风险发生率为零。
评价:多导睡眠监测是一项安全性很高的检测手段,可在我院继续开
展。
检查人:
附件 4
郑州大学第二附属医院
新技术、新项目及临床科研项目检查及评价表
检查日期:2012年5月12日
新技术或新项目名称:多导睡眠监测
检查内容:多导睡眠监测的实用价值
检查结果:通过调查我院既往实施过多导睡眠监测的病例,其可同步分析患者睡眠时发生的呼吸、心电紊乱,了解他们之间发生的因果关系,实用价值高。
评价:多导睡眠监测是一项安实用价值高的检测手段,可在我院继续开展。
检查人:
附件 5
郑州大学第二附属医院
医学伦理管理委员会讨论记录
讨论多导睡眠监测
主题
讨论2011 年 7 月 27日记录王林梅
时间人
讨论门诊六楼会议室主持夏熙郑
地点人
参会
人员
签名
讨论多导睡眠监测无创伤,无任何副作用,不必担心会有损于
决议被检查者的健康。
可同步分析患者睡眠时发生的呼吸、心电紊乱,了解他们之间发生的因果关系。
监测指标全面。
是一项需
求量大、合时宜、安全可靠的检查项目,可在我院开展。