机械图纸中常见的符号及意义(中文)
- 格式:doc
- 大小:161.50 KB
- 文档页数:4
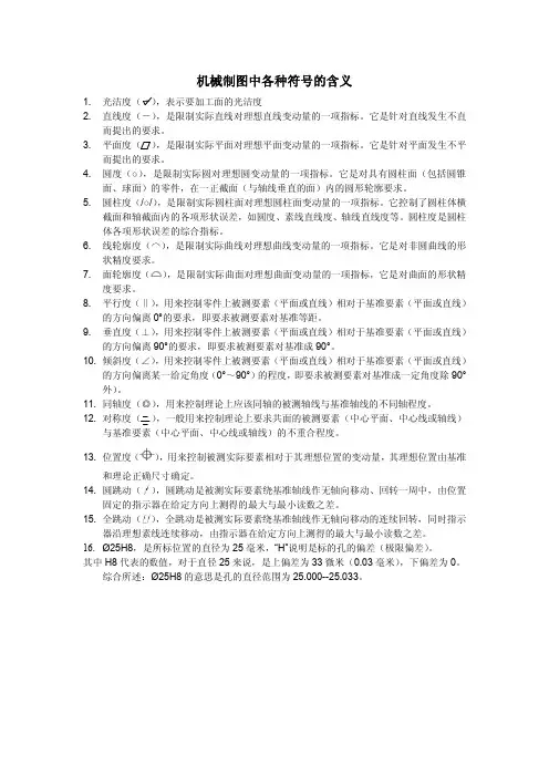
机械制图中各种符号的含义1. 光洁度( ) ,表示要加工面的光洁度2. 直线度(-) ,是限制实际直线对理想直线变动量的一项指标。
它是针对直线发生不直而提出的要求。
3. 平面度( ) ,是限制实际平面对理想平面变动量的一项指标。
它是针对平面发生不平而提出的要求。
4. 圆度(○) ,是限制实际圆对理想圆变动量的一项指标。
它是对具有圆柱面(包括圆锥面、球面)的零件,在一正截面(与轴线垂直的面)内的圆形轮廓要求。
5. 圆柱度(/○/) ,是限制实际圆柱面对理想圆柱面变动量的一项指标。
它控制了圆柱体横截面和轴截面内的各项形状误差,如圆度、素线直线度、轴线直线度等。
圆柱度是圆柱 体各项形状误差的综合指标。
6. 线轮廓度(⌒) ,是限制实际曲线对理想曲线变动量的一项指标。
它是对非圆曲线的形状精度要求。
7. 面轮廓度( ) ,是限制实际曲面对理想曲面变动量的一项指标,它是对曲面的形状精度要求。
8. 平行度(‖) ,用来控制零件上被测要素(平面或直线)相对于基准要素(平面或直线)的方向偏离 0°的要求,即要求被测要素对基准等距。
9. 垂直度(⊥) ,用来控制零件上被测要素(平面或直线)相对于基准要素(平面或直线)的方向偏离 90°的要求,即要求被测要素对基准成 90°。
10. 倾斜度(∠) ,用来控制零件上被测要素(平面或直线)相对于基准要素(平面或直线)的方向偏离某一给定角度(0°~90°) 的程度, 即要求被测要素对基准成一定角度除 90° 外)。
11. 同轴度(◎) ,用来控制理论上应该同轴的被测轴线与基准轴线的不同轴程度。
12. 对称度( ) ,一般用来控制理论上要求共面的被测要素(中心平面、中心线或轴线)与基准要素(中心平面、中心线或轴线)的不重合程度。
13. 位置度( ) ,用来控制被测实际要素相对于其理想位置的变动量,其理想位置由基准和理论正确尺寸确定。
机械制图全部符号及表示含义:你可以安装一个中文版的AUTO CAD不就好了吗?不过你需要我还是把英文的给你好了,当作翻译自己看吧。
这个软件还是很好用的。
2D Solid 二维实体2D 实面2D Wireframe 二维线框3D Array 三维阵列3D 阵列3D Dynamic View 三维动态观察3D 动态检视3d objects 三维物体3D 物件3D Orbit 三维轨道3D 动态3D Orbit 三维动态观察3D 动态3D Studio 3D Studio 3D Studio3D Viewpoint 三维视点3D 检视点3dpoly 三维多段线3D 聚合线3dsin 3DS 输入3D 实体汇入3DSolid 三维实体3D 实体3dsout 3DS 输出3D 实体汇出abort 放弃中断abort 中断中断absolute coordinates 绝对坐标绝对座标abut 邻接相邻accelerator key 加速键快速键access 获取存取acisin ACIS 输入ACIS 汇入acisout ACIS 输出ACIS 汇出action 操作动作active 活动(的)作用中adaptive sampling 自适应采样最适取样add 添加加入Add a Printer 添加打印机新增印表机Add mode 添加模式Add Plot Style Table 添加打印样式表Add Plot Style Table 添加打印样式表Add Plotter 添加打印机Add Plotter 添加打印机Add to Favorites 添加到收藏夹加入我的最爱ADI ADI(Autodesk 设备接口) ADI (Autodesk 设备介面)adjacent 相邻相邻Adjust 调整调整Adjust Area fill 调整区域填充调整区域填满AdLM (Autodesk License Manager) AdLM(Autodesk 许可管理器)Administration dialog box 管理对话框管理对话方块Advanced Setup Wizard 高级设置向导进阶安装精灵Aerial View 鸟瞰视图鸟瞰视景affine calibration 仿射校准关系校正alert 警告警示alias 别名别名aliasing 走样锯齿化align 对齐对齐aligned dimension 对齐标注对齐式标注alignment 对齐(方式) 对齐allocate 分配配置Altitude 标高高度ambient color 环境色环境颜色ambient light 环境光环境光源angular dimension 角度标注角度标注angular unit 角度单位角度单位annotation 注释注解anonymous block 无名块匿名图块anti-aliasing 反走样消除锯齿aperture 靶框锁点框apparent intersections 外观交点外观交点append 附加附加Application key 授权申请号应用程式码appload 加载应用程序载入应用程式Apply 应用/申请套用approximation points 近似点近似点arc 圆弧弧Architectual Ticks 建筑标记建筑斜线area 区域,面积区域,面积Argument 参数引数Arrange icons 排列图标排列图示array 阵列阵列arrowhead 箭头箭头ASCII ASCII (美国标准信息交换码)ASCII aseadmin ASE 管理ASE 管理aseexport ASE 输出ASE 汇出aselinks ASE 链接ASE 连结aserows ASE 行ASE 列aseselect ASE 选择ASE 选取asesqled SQL 编辑ASE SQL 编辑器Aspect 纵横向间距纵横向间距aspect ratio 宽高比纵横比assign 指定指定Assist 助理辅助associative dimension 关联标注关联式标注associative hatches 关联填充关联式剖面线attach v.附着贴附attdef 属性定义属性定义attdisp 属性显示属性显示attedit 属性编辑属性编辑attenuation 衰减衰减attenuation of light 灯光衰减光源衰减attext 属性提取属性萃取attredef 属性重定义属性重新定义attribute definition 属性定义属性定义Attribute Display 属性显示属性显示attribute extraction file 属性提取文件属性萃取档attribute extraction template file 属性提取样板文件属性萃取样板档attribute prompt 属性提示属性提示attribute tag 属性标签属性标签attribute value 属性值属性值audit 核查检核authorization code 授权码授权码AutoCAD library search path AutoCAD 库搜索路径AutoCAD 资源库搜寻路径autocommit 自动提交自动确定AutoTrack 自动追踪自动追踪axis tripod 三轴架三向轴azimuth 方位角方位Back Clipping On 后向剪裁打开back view 后视图后视景background color 背景色背景颜色backup 备份备份Backward 反向左右反向bad 不正确的不正确base 基点基准,底端,底部base dimension 基准标注基线式标注base grips 基夹点基准掣点base point 基点基准点baseline 基线基准线基线式baseline dimension 基线标注基线式标注Basic color 基本色基本颜色batch plotting 批处理打印批次出图beam angles of spotlights 聚光灯光束角度点光源光线角度Beep on Error 出错报警错误时发出哔声bevel 倒角斜切bevel 倒角斜切beveling objects 斜角对象斜切物件Bezier curve Bezier 曲线Bezier 曲线Big Font 大字体大字体bind 绑定并入bitmap 位图点阵图blend 合成混成blipmode 点标记模式点记模式block 块图块block definition 块定义图块定义block reference 块参照图块参考block table 块表图块表格bmpout BMP 输出BMP 汇出body 体主体Boolean operation 布尔运算布林运算borders 边框图框bottom view 仰视图下视景boundary 边界边界boundary sets 边界集边界集bounding 边(框)边界框break (v.) 打断切断Bring Above Object 置于对象之上置于物件上方Bring to Top 顶置置于最上方brower 浏览器浏览器built-in 内置的内建bulge 凸度凸度bump map 凹凸贴图凸纹贴图button menu 按钮菜单按钮功能表BYBLOCK 随块BYBLOCKBYLAYER 随层BYLAYERbyte 字节位元组cabling 电缆布线配线cal 计算器校正calibrate 校准校正call 调用呼叫callback 回调(for LISP) 回覆callback 回叫回覆camera 相机照相机camera angle 相机角度相机角度Cancel 取消取消cap 封口封口cascade 层叠(的)重叠排列case (大小)写大小写cast 投射投射catalog 目录目录cell 单元储存格Center 圆心中心center mark 圆心标记中心点标记centerline 中心线中心线centroid 形心,质心矩心chamfer 倒角倒角change 修改变更character 字符字元Check 检查检查Check Box 复选框勾选框Check Spelling 拼写检查拼字检查child dimension style 下级标注样式子标注型式chord 弦翼弦chprop 修改特性变更性质circle 圆圆circular external reference 循环外部参照循环外部参考Circumference 圆周圆周class 类等级, 类别clause 子句子句Clean 清除清理Clean 清除清理clear 清除清除client 客户机用户端clip 剪裁截取Clipboard 剪贴板剪贴簿clipping boundaries 剪裁边界截取边界clipping planes 剪裁平面截取平面Close 闭合关闭(用于档案),闭合(用于边界,线,面域) cluster 组丛集code pages 代码页字码页color 颜色著色color depth 颜色深度颜色深度color map 色表颜色对映Color Wheel 颜色轮盘色轮color-dependent 颜色相关Color-Dependent Plot Style Table 颜色相关打印样式表dangle 不固定的悬挂Dark Color 暗色暗色dash 虚线虚线data integrity 数据完整性资料完整性database 数据库资料库datum 基准基准面datum axis 基准轴基准轴datum dimension 基准标注基准标注datum identifier 基准标识基准识别字datum reference frames 基准参考框架基准参考框datum reference letters 基准参考字母基准参考文字dbConnect 数据库连接资料库连结dbConnect Manager 数据库连接管理器dblist 数据库列表资料库列示DBMS drivers DBMS 驱动资料库管理系统(DBMS) ddattdef 属性定义对话框动态属性定义ddatte 属性编辑对话框动态属性编辑ddattext 属性提取对话框动态属性萃取ddcolor 颜色对话框动态颜色设定ddedit 文字编辑对话框编辑文字与属性定义ddgrips 夹点对话框动态掣点设定ddim 标注设置对话框标注设定ddinsert 插入对话框图块插入ddmodify 图元编辑对话框动态修改ddptype 点类型对话框点型式ddrename 重命名对话框动态更名ddrmodes 绘图模式对话框绘图设定ddselect 对象选择对话框动态选取设定dducs UCS 对话框动态UCS 设定dducsp UCS 方向对话框动态UCS 预设ddunits 单位对话框动态单位设定ddview 视图对话框动态视景ddvpoint 视点对话框动态检视点deactivate 释放停用dealer 经销商经销商decal effect 修剪效果除去杂质效果decimal dimensions 十进制标注十进位标注decurve 非曲线化直线化default 缺省预设值,预设default drawing 缺省图形预设图面default drawing 缺省图形预设图面definition point 定义点定义点Degenerate 退化退化delay 延迟延迟delete 删除删除DELta 增量差值demand loading 按需加载应要求载入dependent symbols 依赖符号deployment 展开布署Depth Map 深度贴图深度贴图derive 导出导出description 说明描述Design Center 设计中心设计中心detach 拆离分离Detection 检测侦测deviation 极限偏差偏差deviation tolerances 极限公差偏差公差device 设备设备device 设备设备Device and Default Selection 设备和默认General 基本一般generate 生成产生geometric characteristic symbols 几何特性几何特性符号Geometric Tolerance 形位公差几何公差geometry 几何图形几何图形global 全局(的)整体Gouraud renderings Gouraud Gouraud 着色Gouraud 彩现Gradient 百分度渐层Grads 百分度分度graphic area 图形区图形区graphics cursor 图形光标图形游标graphics screen 图形屏图形萤幕graphics window 图形窗口图形视窗graphscr 图形屏图形萤幕gray 灰度灰阶grid 网格格点grid 网格,栅格格点grid mode 栅格模式格点模式grip 夹点掣点group 编组群组group code 组码群组码Haltftoning 半色调半色调handle 句柄处理码(用于性质对话方块) handshaking 握手信号交握Hardcopy 硬拷贝硬体复制,硬本hardware linetype 硬件线型硬体线型hardware lock 保密锁硬体锁hardware requirement 硬件需求硬体需求hatch 图案填充剖面线hatch areas 填充区域剖面区域hatch boundaries 填充边界剖面边界hatch pattern 填充图案剖面线样式hatch styles 填充样式剖面样式hatchedit 填充编辑剖面线编辑Heads-up Design 轻松设计抬头设计Height 高度高度help 帮助说明Hidden Line 隐藏线隐藏线hidden-line image 消隐图像隐藏线影像hide 隐藏(adj.) 隐藏hide 消隐(v.) 隐藏hideplot 消隐出图隐藏出图highlight 突出显示亮显highlight 亮光(for the color of 3D object) 亮显HIGHLIGHT 亮显亮显home page 主页首页home position 起始位置归位点hook line 钩线钩线hotspot 聚光角聚光点Hyperlink 超级链接超连结Icon 图标图示Identifier 标识符识别字IGES (International Graphics Exchange Specification) 初始图形交换标准基本图形交换规格Ignore 忽略忽略image 图像影像implement 实现实施import 输入汇入Imprint 压印盖印Imprint 压印盖印included angle 包含角夹角infinite lines 无限长线无限长直线information 信息资讯Inherit Properties 继承特性继承性质initial environment 初始环境初始环境Initialize 初始化起始设定in-place 在位现地inquiry 查询查询inscribed polygons 内接正多边形内接多边形insert 插入插入Insertion 插入点插入点insertobj 插入对象插入物件instance 引用实例Instruction 指示指示integer 整数整数IntelliMouse 智能鼠标智慧型滑鼠IntelliMouse 智能鼠标智慧型滑鼠Intensity 强度强度interactive 交互的互动式Interchange 互换交替interface 介面介面interfere 干涉干涉Interference 干涉干涉Interference 干涉干涉interlace 隔行交错internal 内部的内部Internet Utilities Internet应用程序网际网路公用程式interpolation points 插值点内插点intersect 交集交集interval 间距/间隔间隔时间Invalid 无效(的)无效inverse linear attenuation of light 线性衰减光线的线性反比衰减inverse square attenuation of light 平方衰减光线的平方反比衰减Invisible 不可见不可见invoke 调用呼叫island 孤岛孤立物件Island detection 孤岛检测侦测孤立物件ISO (International Standards Organization) ISO(国际标准化组织) ISOIsolation levels 隔离级别隔离层次isoline 素线等角线isometric 等轴测等角isometric snap style 等轴测捕捉样式等角锁点型式isometric view 等轴测视图等角视景isoplane 等轴测平面等角平面ISOPLANE 等轴测平面等角平面Italic 斜体斜体iterator 枚举器重述子join 合并结合joint 连接接合线Justification 对正对正方式justify 对正对正key 主键主键key n.名称主键knot vector 节点矢量要点向量label 标签标签landscape 横向横式Landscape 配景,风景,if used for "landscape object" etc. 横式Landscape Edit 编辑配景Landscape Library 配景库景物图库lateral tolerance symbol 尺寸公差符号侧向公差符号layer index 图层索引图层索引Layout 布局配置Layout from Template 来自样板的布局Layout from Template 来自样板的布局Layout Wizard 布局向导leader 引线引线Leading 前导前导Learning Assistance 学习助手学习助理Left View 左视图左视景legacy 传统旧式length 长度长度lengthen 拉长调整长度Lens Length 镜头长度镜头长度License Agreement 许可协议授权合约license key 许可证号授权码License Manager 许可管理器授权管理员License Server 许可服务器授权伺服器licenses 授权授权light 光源光源light color 浅色(for RAMT-wood ) 亮色Light Color 暖色亮色lighting 照明效果照明Lightness 亮度亮度limits 图形界限范围,图面范围合同协议模板line 行线line 直线线line font 线型线字体line object 线性对象线物件line segment 线段线段line width 线宽线宽Linear Dimension 线性标注线性标注linetype 线型线型Lineweight 线宽线宽link 链接连结list 表串列list 列表串列list box 列表框列示框List Files 文件列表load 加载载入locale 局部本地location 网址(for Internet) 位置location 位置(for file and directory) 位置locked 锁定锁护locked layer 锁定图层锁护图层logfileoff 关闭日志文件关闭记录档logfileon 打开日志文件开启记录档logical 逻辑逻辑的long file name 长文件名长档名loop 环回路ltscale 线型比例线型比例LTSCALE 线型比例线型比例Ltype 线型线型lump 块小块magnet 磁吸磁铁magnification (缩放)比例倍率magnifying glass 放大镜放大境main window 主窗口主视窗major axis 长轴长轴Make 新建制作Make 建立制作malformed 有缺陷畸形的Manipulate 操作管理Manipulate 操作管理Manufacture 制造商制造商mapper 贴图贴图mapping 贴图贴图,对映marble 大理石大理石mark 标记标记massprop 质量特性质量性质match 匹配相符material condition 包容条件材质条件material condition symbols 包容条件符号材质条件符号Materials 材质对话框材质Materials Library 材质库材质库matlib 材质库材质库measure 测量测量measure 等距等分(菜单内容)测量Measurement 测量单位测量结果MEASUREMENT 在图形中设置测量值测量结果member 成员成员memory 内存记忆体menu 菜单功能表menu bar 菜单栏功能表列menuload 加载菜单自订功能表Merge 合并合并message 信息讯息metafile 图元文件中继档Method 方法方法(用于物件导向程式观念)Middle 中央点中央Middle Center 正中点正中Midpoint 中点中点minsert 多重插入插入图块阵列mirror 镜像镜射mirror line 镜像射线镜射线mirror3d 三维镜像3 D 镜射Miscellaneous File Names 其他文件名其它档名Miter 斜接斜接mledit 多线编辑复线编辑mline 多线复线mlstyle 多线样式复线型式mode 模式模式model 型号模型model 型号模型model (v)建模,(n)模型模型model space 模型空间模型空间Modification 修改修改monitor resolution 显示器分辨率萤幕解析度monochrome 单色(的)单色mouse 鼠标滑鼠move 移动移动mslide 制作幻灯制作幻灯片mspace 模型空间模型空间mtext 多行文字多行文字Multiline 多线比例复线multiline scale 多线比例复线比例Multiline Style 多线样式复线型式mview 生成视口多重视埠mvsetup 设置图纸规格多重视埠设定named object 命名对象具名物件named plot style table 命名的打印样式表具名的出图型式表Named UCS 命名UCS 具名UCSnamed view 命名视图具名的视景NE Isometric 东北等轴测东北等角NE Isometric 东北等轴测东北等角Nearest 最近点最近点nested 嵌套巢状式nested blocks 嵌套块巢状式图块new 新建开新档案new 新的开新档案New Layout 新建布局New Layout 新建布局NURB surfaces NURBS(非一致有理B 样条曲线)NURBS 曲面NW Isometric 西北等轴测西北等角NW Isometric 西北等轴测西北等角object 对象物件Object Properties 对象特性物件性质Object Properties Manager 对象特性管理器物件性质管理员Object Snap 对象捕捉物件锁点object snap override 对象捕捉覆盖物件锁点取代Object Snap Setting 对象捕捉设置objects 对象物件Oblique 斜尺寸界线倾斜obsolete 废弃旧式ODBC database ODBC数据库ODBC 资料库offset 偏移偏移OLE OLE(对象链接和嵌入)物件连接与嵌入(OLE)olelinks OLE链接OLE 连结online help 联机帮助线上说明online manuals 联机手册线上手册oops 恢复取消删除opacity map 不透明贴图不透明贴图open 打开开启(大部分用于档案)open 打开(的) 开启(大部分用于档案)OPM(Object Property Manager) 对象特性管理器Optimization 优化最佳化option 选项选项Orbit 轨道动态, 动态检视Ordinate 坐标标注座标式orientation 方向方位origin 原点(对于坐标系)原点origin 原始位置(used for external Datebase) 原点origin 起点(对于尺寸界线和标注)原点ortho 正交正交Ortho mode 正交模式正交模式orthogonal 正交正交的orthographic 正交正投影osnap 对象捕捉物件锁点outside 外部的外侧(用于文字位置)overall dimension scale 全局比例整体标注比例overflow 溢出高溢(相对于underflow),溢位overlay 覆盖覆叠overline 上划线顶线override 忽略- For common sentences 取代override 替代- For dimension 取代overwrite 覆盖取代Palette 控制板选盘Palette 调色板选盘pan 平移平移pane 窗格窗格paper space 图纸空间图纸空间parameter 参数参数parent dimension style 上级标注样式父系标注型式parse 分析分析Partial 部分局部Partial Load 部分加载局部载入Partial Load 部分加载局部载入password 口令密码Paste Special 选择性粘贴选择性贴上pasteclip 粘贴贴上截取pastespec 选择性粘贴选择性贴上path 路径路径pattern 方式for "file search pattern" 样式pattern 图案for hatch pattern, line pattern, etc. 样式pedit 多段线编辑聚合线编辑pen plotters 笔式绘图仪笔式绘图机pen speed 笔速笔速pen width 笔宽笔宽Perfomance 性能效能perimeter 周长周长personalization 个人化个人化pface 复合面聚合面Phong shading Phong 着色描影Photo Raytrace renderer 照片级光线跟踪渲染光线追踪相片彩现Photo Real renderer 照片级真实感渲染真实相片彩现photo realistic rendering 照片级真实感渲染相片质感彩现pick button 拾取键点选钮pickbox 拾取框点选框PICKFIRST 选择优先先点选picture 图片图片pixel 像素像素placeholder 占位符定位器plan 平面图平面plan view 平面视图平面视景planar projection 平面投影平面投影pline 多段线聚合线plot 打印出图Plot Configuration 打印配置出图规划plot files 打印文件出图档plot rotation 打印旋转出图旋转plot spooling 打印假脱机出图伫列Plot Style Manager 打印样式管理器plot style table 打印样式表出图型式表plotter 绘图仪绘图机plotter linetype 绘图仪线型绘图机线型Plotter Manager 打印机管理器Point Filters 点过滤点过滤器point marker 点标记点标记Point Sample 点采样取样点Point Style 点样式点型式pointer 指针指标pointing device 定点设备指向设备polar array 环形阵列环形阵列polar coordinate 极坐标极座标polar tracking 极轴追踪极座标追踪polar tracking 极轴追踪极座标追踪polyface meshes 多面网格聚合面网面polygon 正多边形多边形polygon 多边形多边形polygon meshes 多边形网格多边形网面polygon window 多边形窗口多边形视窗polygonal clipping boundaries 多边形剪切边界多边形截取边界polyline 多段线聚合线polyline clipping boundaries 多段线裁剪边界聚合线截取边界polyline segments 多段线线段聚合线线段polymesh 多边形网格聚合网面popup 弹出弹出Popup List 弹出列表弹出列示port 端口埠Portrait 肖像直式Portrait 纵向,if used for paper layout 直式positional tolerances 位置公差位置公差precision 精度精确度predefine 预定义事先定义的preferences 系统配置环境设定Preferences dialog box 系统配置对话框「环境设定」对话方块preview 打印预览预览primitive 原型基本原件Priority 优先级优先权priviledge 特权专用权Procedural material 过程化材质程序材质process 处理程序Profile 配置/剖面(图) 轮廓program (v.) 编程程式Projected tolerance zone 投影公差带投影公差区Projected tolerances 投影公差投影公差prompt 提示提示Properties 特性内容Property painter 特性刷性质复制器Protocal 协议通讯协定prototype 原型原型proxy 代理代理proxy fonts 代理字体代理字型pull down menu 下拉菜单下拉功能表purge 清理清除pyramid 棱锥面三角锥体QDIM 快速标注快速标注qsave 快存快速存档qtext 快速文字快速文字Quadratic 二次二次quality 质量品质Quick Tour 快速指南快速导览radian 弧度弪度Radio Button 单选钮圆钮radius 半径?. ..。
直度-一个条件,一个面元素或轴是一条直线。
平整度-是条件,表面有所有的元素在一个平面。
圆度-描述条件对革命的表面(圆柱,圆锥,球)在所有点的表面相交的任何飞机。
圆柱度-描述了一个条件的旋转面,使所有的点面距离相等,一个共同的旋转轴。
线轮廓度-是条件允许量相同的剖面变化,醚单边或双边,沿着一条线元素的特征。
面轮廓度-是条件允许量相同的剖面变化,醚单边或双边,上表面。
周围标志-表明公差适用于所有周围的部分表面。
倾斜度-是表面,轴,或中线,这是从某一特定角度基准平面或轴。
垂直度-条件是表面,轴,或线,这是90度的基准平面或基准轴平行度-一个表面,线,或轴,这是等距离的所有点,基准平面或轴。
位置公差-定义一个区域内的轴或中心平面的一个特点是允许不同的真正的(理论上精确)位置。
同心度-描述在其中一个条件的2个或更多的功能,在任何组合,有一个共同的旋转轴。
对称度-是一种状况,其中一个功能(或功能)是处理有关对称中心平面基准特征。
跳动-是复合偏离理想形式的一部分表面上通过革命旋转(360度)的一部分,在基准轴全跳动-是同时复合控制所有表面元素在所有圆轮廓测量位置的部分是通过旋转360。
直径-圆形特征时使用的显示领域的绘图或表明,宽容是针锋相对的当用在特征控制框架圆锥锥度-是用来表明锥度锥度。
这个符号是始终显示垂直腿向左。
斜坡度-是用来表明坡平锥度。
这个符号是始终显示垂直腿向左。
深度-是用来表明,一方面适用于深度的特征。
这个符号之前的深度值之间没有空间。
正方形-是用来表明,一个单一的尺寸适用于方形。
符号之前的尺寸之间没有空间。
半径-创建一个区域定义的弧(最大和最小半径)。
零件表面必须躺在这个区域。
δ 厚度新代词(t )球形直径公差值-前应在指定的公差值代表球区。
此外,一个位置公差可能被用来控制的位置,一个球形特征相对于其他特征的一部分。
符号为球形直径之前的尺寸大小的特征和位置公差值,表明一个球形公差带C45°倒角 之间-表明一个外形公差适用于几个连续的功能,可以指定在外形公差的开始和结束。
机械制图全部符号及表示含义:你可以安装一个中文版的AUTO CAD不就好了吗?不过你需要我还是把英文的给你好了,当作翻译自己看吧。
这个软件还是很好用的。
2D Solid 二维实体2D 实面2D Wireframe 二维线框3D Array 三维阵列3D 阵列3D Dynamic View 三维动态观察3D 动态检视3d objects 三维物体3D 物件3D Orbit 三维轨道3D 动态3D Orbit 三维动态观察3D 动态3D Studio 3D Studio 3D Studio3D Viewpoint 三维视点3D 检视点3dpoly 三维多段线3D 聚合线3dsin 3DS 输入3D 实体汇入3DSolid 三维实体3D 实体3dsout 3DS 输出3D 实体汇出abort 放弃中断abort 中断中断absolute coordinates 绝对坐标绝对座标abut 邻接相邻accelerator key 加速键快速键access 获取存取acisin ACIS 输入ACIS 汇入acisout ACIS 输出ACIS 汇出action 操作动作active 活动(的)作用中adaptive sampling 自适应采样最适取样add 添加加入Add a Printer 添加打印机新增印表机Add mode 添加模式Add Plot Style Table 添加打印样式表Add Plot Style Table 添加打印样式表Add Plotter 添加打印机Add Plotter 添加打印机Add to Favorites 添加到收藏夹加入我的最爱ADI ADI(Autodesk 设备接口) ADI (Autodesk 设备介面)adjacent 相邻相邻Adjust 调整调整Adjust Area fill 调整区域填充调整区域填满AdLM (Autodesk License Manager) AdLM(Autodesk 许可管理器)Administration dialog box 管理对话框管理对话方块Advanced Setup Wizard 高级设置向导进阶安装精灵Aerial View 鸟瞰视图鸟瞰视景affine calibration 仿射校准关系校正alert 警告警示alias 别名别名aliasing 走样锯齿化align 对齐对齐aligned dimension 对齐标注对齐式标注alignment 对齐(方式) 对齐allocate 分配配置Altitude 标高高度ambient color 环境色环境颜色ambient light 环境光环境光源angular dimension 角度标注角度标注angular unit 角度单位角度单位annotation 注释注解anonymous block 无名块匿名图块anti-aliasing 反走样消除锯齿aperture 靶框锁点框apparent intersections 外观交点外观交点append 附加附加Application key 授权申请号应用程式码appload 加载应用程序载入应用程式Apply 应用/申请套用approximation points 近似点近似点arc 圆弧弧Architectual Ticks 建筑标记建筑斜线area 区域,面积区域,面积Argument 参数引数Arrange icons 排列图标排列图示array 阵列阵列arrowhead 箭头箭头ASCII ASCII (美国标准信息交换码)ASCII aseadmin ASE 管理ASE 管理aseexport ASE 输出ASE 汇出aselinks ASE 链接ASE 连结aserows ASE 行ASE 列aseselect ASE 选择ASE 选取asesqled SQL 编辑ASE SQL 编辑器Aspect 纵横向间距纵横向间距aspect ratio 宽高比纵横比assign 指定指定Assist 助理辅助associative dimension 关联标注关联式标注associative hatches 关联填充关联式剖面线attach v.附着贴附attdef 属性定义属性定义attdisp 属性显示属性显示attedit 属性编辑属性编辑attenuation 衰减衰减attenuation of light 灯光衰减光源衰减attext 属性提取属性萃取attredef 属性重定义属性重新定义attribute definition 属性定义属性定义Attribute Display 属性显示属性显示attribute extraction file 属性提取文件属性萃取档attribute extraction template file 属性提取样板文件属性萃取样板档attribute prompt 属性提示属性提示attribute tag 属性标签属性标签attribute value 属性值属性值audit 核查检核authorization code 授权码授权码AutoCAD library search path AutoCAD 库搜索路径AutoCAD 资源库搜寻路径autocommit 自动提交自动确定AutoTrack 自动追踪自动追踪axis tripod 三轴架三向轴azimuth 方位角方位Back Clipping On 后向剪裁打开back view 后视图后视景background color 背景色背景颜色backup 备份备份Backward 反向左右反向bad 不正确的不正确base 基点基准,底端,底部base dimension 基准标注基线式标注base grips 基夹点基准掣点base point 基点基准点baseline 基线基准线基线式baseline dimension 基线标注基线式标注Basic color 基本色基本颜色batch plotting 批处理打印批次出图beam angles of spotlights 聚光灯光束角度点光源光线角度Beep on Error 出错报警错误时发出哔声bevel 倒角斜切bevel 倒角斜切beveling objects 斜角对象斜切物件Bezier curve Bezier 曲线Bezier 曲线Big Font 大字体大字体bind 绑定并入bitmap 位图点阵图blend 合成混成blipmode 点标记模式点记模式block 块图块block definition 块定义图块定义block reference 块参照图块参考block table 块表图块表格bmpout BMP 输出BMP 汇出body 体主体Boolean operation 布尔运算布林运算borders 边框图框bottom view 仰视图下视景boundary 边界边界boundary sets 边界集边界集bounding 边(框)边界框break (v.) 打断切断Bring Above Object 置于对象之上置于物件上方Bring to Top 顶置置于最上方brower 浏览器浏览器built-in 内置的内建bulge 凸度凸度bump map 凹凸贴图凸纹贴图button menu 按钮菜单按钮功能表BYBLOCK 随块BYBLOCKBYLAYER 随层BYLAYERbyte 字节位元组cabling 电缆布线配线cal 计算器校正calibrate 校准校正call 调用呼叫callback 回调(for LISP) 回覆callback 回叫回覆camera 相机照相机camera angle 相机角度相机角度Cancel 取消取消cap 封口封口cascade 层叠(的)重叠排列case (大小)写大小写cast 投射投射catalog 目录目录cell 单元储存格Center 圆心中心center mark 圆心标记中心点标记centerline 中心线中心线centroid 形心,质心矩心chamfer 倒角倒角change 修改变更character 字符字元Check 检查检查Check Box 复选框勾选框Check Spelling 拼写检查拼字检查child dimension style 下级标注样式子标注型式chord 弦翼弦chprop 修改特性变更性质circle 圆圆circular external reference 循环外部参照循环外部参考Circumference 圆周圆周class 类等级, 类别clause 子句子句Clean 清除清理Clean 清除清理clear 清除清除client 客户机用户端clip 剪裁截取Clipboard 剪贴板剪贴簿clipping boundaries 剪裁边界截取边界clipping planes 剪裁平面截取平面Close 闭合关闭(用于档案),闭合(用于边界,线,面域) cluster 组丛集code pages 代码页字码页color 颜色著色color depth 颜色深度颜色深度color map 色表颜色对映Color Wheel 颜色轮盘色轮color-dependent 颜色相关Color-Dependent Plot Style Table 颜色相关打印样式表dangle 不固定的悬挂Dark Color 暗色暗色dash 虚线虚线data integrity 数据完整性资料完整性database 数据库资料库datum 基准基准面datum axis 基准轴基准轴datum dimension 基准标注基准标注datum identifier 基准标识基准识别字datum reference frames 基准参考框架基准参考框datum reference letters 基准参考字母基准参考文字dbConnect 数据库连接资料库连结dbConnect Manager 数据库连接管理器dblist 数据库列表资料库列示DBMS drivers DBMS 驱动资料库管理系统(DBMS) ddattdef 属性定义对话框动态属性定义ddatte 属性编辑对话框动态属性编辑ddattext 属性提取对话框动态属性萃取ddcolor 颜色对话框动态颜色设定ddedit 文字编辑对话框编辑文字与属性定义ddgrips 夹点对话框动态掣点设定ddim 标注设置对话框标注设定ddinsert 插入对话框图块插入ddmodify 图元编辑对话框动态修改ddptype 点类型对话框点型式ddrename 重命名对话框动态更名ddrmodes 绘图模式对话框绘图设定ddselect 对象选择对话框动态选取设定dducs UCS 对话框动态UCS 设定dducsp UCS 方向对话框动态UCS 预设ddunits 单位对话框动态单位设定ddview 视图对话框动态视景ddvpoint 视点对话框动态检视点deactivate 释放停用dealer 经销商经销商decal effect 修剪效果除去杂质效果decimal dimensions 十进制标注十进位标注decurve 非曲线化直线化default 缺省预设值,预设default drawing 缺省图形预设图面default drawing 缺省图形预设图面definition point 定义点定义点Degenerate 退化退化delay 延迟延迟delete 删除删除DELta 增量差值demand loading 按需加载应要求载入dependent symbols 依赖符号deployment 展开布署Depth Map 深度贴图深度贴图derive 导出导出description 说明描述Design Center 设计中心设计中心detach 拆离分离Detection 检测侦测deviation 极限偏差偏差deviation tolerances 极限公差偏差公差device 设备设备device 设备设备Device and Default Selection 设备和默认General 基本一般generate 生成产生geometric characteristic symbols 几何特性几何特性符号Geometric Tolerance 形位公差几何公差geometry 几何图形几何图形global 全局(的)整体Gouraud renderings Gouraud Gouraud 着色Gouraud 彩现Gradient 百分度渐层Grads 百分度分度graphic area 图形区图形区graphics cursor 图形光标图形游标graphics screen 图形屏图形萤幕graphics window 图形窗口图形视窗graphscr 图形屏图形萤幕gray 灰度灰阶grid 网格格点grid 网格,栅格格点grid mode 栅格模式格点模式grip 夹点掣点group 编组群组group code 组码群组码Haltftoning 半色调半色调handle 句柄处理码(用于性质对话方块) handshaking 握手信号交握Hardcopy 硬拷贝硬体复制,硬本hardware linetype 硬件线型硬体线型hardware lock 保密锁硬体锁hardware requirement 硬件需求硬体需求hatch 图案填充剖面线hatch areas 填充区域剖面区域hatch boundaries 填充边界剖面边界hatch pattern 填充图案剖面线样式hatch styles 填充样式剖面样式hatchedit 填充编辑剖面线编辑Heads-up Design 轻松设计抬头设计Height 高度高度help 帮助说明Hidden Line 隐藏线隐藏线hidden-line image 消隐图像隐藏线影像hide 隐藏(adj.) 隐藏hide 消隐(v.) 隐藏hideplot 消隐出图隐藏出图highlight 突出显示亮显highlight 亮光(for the color of 3D object) 亮显HIGHLIGHT 亮显亮显home page 主页首页home position 起始位置归位点hook line 钩线钩线hotspot 聚光角聚光点Hyperlink 超级链接超连结Icon 图标图示Identifier 标识符识别字IGES (International Graphics Exchange Specification) 初始图形交换标准基本图形交换规格Ignore 忽略忽略image 图像影像implement 实现实施import 输入汇入Imprint 压印盖印Imprint 压印盖印included angle 包含角夹角infinite lines 无限长线无限长直线information 信息资讯Inherit Properties 继承特性继承性质initial environment 初始环境初始环境Initialize 初始化起始设定in-place 在位现地inquiry 查询查询inscribed polygons 内接正多边形内接多边形insert 插入插入Insertion 插入点插入点insertobj 插入对象插入物件instance 引用实例Instruction 指示指示integer 整数整数IntelliMouse 智能鼠标智慧型滑鼠IntelliMouse 智能鼠标智慧型滑鼠Intensity 强度强度interactive 交互的互动式Interchange 互换交替interface 介面介面interfere 干涉干涉Interference 干涉干涉Interference 干涉干涉interlace 隔行交错internal 内部的内部Internet Utilities Internet应用程序网际网路公用程式interpolation points 插值点内插点intersect 交集交集interval 间距/间隔间隔时间Invalid 无效(的)无效inverse linear attenuation of light 线性衰减光线的线性反比衰减inverse square attenuation of light 平方衰减光线的平方反比衰减Invisible 不可见不可见invoke 调用呼叫island 孤岛孤立物件Island detection 孤岛检测侦测孤立物件ISO (International Standards Organization) ISO(国际标准化组织) ISOIsolation levels 隔离级别隔离层次isoline 素线等角线isometric 等轴测等角isometric snap style 等轴测捕捉样式等角锁点型式isometric view 等轴测视图等角视景isoplane 等轴测平面等角平面ISOPLANE 等轴测平面等角平面Italic 斜体斜体iterator 枚举器重述子join 合并结合joint 连接接合线Justification 对正对正方式justify 对正对正key 主键主键key n.名称主键knot vector 节点矢量要点向量label 标签标签landscape 横向横式Landscape 配景,风景,if used for "landscape object" etc. 横式Landscape Edit 编辑配景Landscape Library 配景库景物图库lateral tolerance symbol 尺寸公差符号侧向公差符号layer index 图层索引图层索引Layout 布局配置Layout from Template 来自样板的布局Layout from Template 来自样板的布局Layout Wizard 布局向导leader 引线引线Leading 前导前导Learning Assistance 学习助手学习助理Left View 左视图左视景legacy 传统旧式length 长度长度lengthen 拉长调整长度Lens Length 镜头长度镜头长度License Agreement 许可协议授权合约license key 许可证号授权码License Manager 许可管理器授权管理员License Server 许可服务器授权伺服器licenses 授权授权light 光源光源light color 浅色(for RAMT-wood ) 亮色Light Color 暖色亮色lighting 照明效果照明Lightness 亮度亮度limits 图形界限范围,图面范围合同协议模板line 行线line 直线线line font 线型线字体line object 线性对象线物件line segment 线段线段line width 线宽线宽Linear Dimension 线性标注线性标注linetype 线型线型Lineweight 线宽线宽link 链接连结list 表串列list 列表串列list box 列表框列示框List Files 文件列表load 加载载入locale 局部本地location 网址(for Internet) 位置location 位置(for file and directory) 位置locked 锁定锁护locked layer 锁定图层锁护图层logfileoff 关闭日志文件关闭记录档logfileon 打开日志文件开启记录档logical 逻辑逻辑的long file name 长文件名长档名loop 环回路ltscale 线型比例线型比例LTSCALE 线型比例线型比例Ltype 线型线型lump 块小块magnet 磁吸磁铁magnification (缩放)比例倍率magnifying glass 放大镜放大境main window 主窗口主视窗major axis 长轴长轴Make 新建制作Make 建立制作malformed 有缺陷畸形的Manipulate 操作管理Manipulate 操作管理Manufacture 制造商制造商mapper 贴图贴图mapping 贴图贴图,对映marble 大理石大理石mark 标记标记massprop 质量特性质量性质match 匹配相符material condition 包容条件材质条件material condition symbols 包容条件符号材质条件符号Materials 材质对话框材质Materials Library 材质库材质库matlib 材质库材质库measure 测量测量measure 等距等分(菜单内容)测量Measurement 测量单位测量结果MEASUREMENT 在图形中设置测量值测量结果member 成员成员memory 内存记忆体menu 菜单功能表menu bar 菜单栏功能表列menuload 加载菜单自订功能表Merge 合并合并message 信息讯息metafile 图元文件中继档Method 方法方法(用于物件导向程式观念)Middle 中央点中央Middle Center 正中点正中Midpoint 中点中点minsert 多重插入插入图块阵列mirror 镜像镜射mirror line 镜像射线镜射线mirror3d 三维镜像3 D 镜射Miscellaneous File Names 其他文件名其它档名Miter 斜接斜接mledit 多线编辑复线编辑mline 多线复线mlstyle 多线样式复线型式mode 模式模式model 型号模型model 型号模型model (v)建模,(n)模型模型model space 模型空间模型空间Modification 修改修改monitor resolution 显示器分辨率萤幕解析度monochrome 单色(的)单色mouse 鼠标滑鼠move 移动移动mslide 制作幻灯制作幻灯片mspace 模型空间模型空间mtext 多行文字多行文字Multiline 多线比例复线multiline scale 多线比例复线比例Multiline Style 多线样式复线型式mview 生成视口多重视埠mvsetup 设置图纸规格多重视埠设定named object 命名对象具名物件named plot style table 命名的打印样式表具名的出图型式表Named UCS 命名UCS 具名UCSnamed view 命名视图具名的视景NE Isometric 东北等轴测东北等角NE Isometric 东北等轴测东北等角Nearest 最近点最近点nested 嵌套巢状式nested blocks 嵌套块巢状式图块new 新建开新档案new 新的开新档案New Layout 新建布局New Layout 新建布局NURB surfaces NURBS(非一致有理B 样条曲线)NURBS 曲面NW Isometric 西北等轴测西北等角NW Isometric 西北等轴测西北等角object 对象物件Object Properties 对象特性物件性质Object Properties Manager 对象特性管理器物件性质管理员Object Snap 对象捕捉物件锁点object snap override 对象捕捉覆盖物件锁点取代Object Snap Setting 对象捕捉设置objects 对象物件Oblique 斜尺寸界线倾斜obsolete 废弃旧式ODBC database ODBC数据库ODBC 资料库offset 偏移偏移OLE OLE(对象链接和嵌入)物件连接与嵌入(OLE)olelinks OLE链接OLE 连结online help 联机帮助线上说明online manuals 联机手册线上手册oops 恢复取消删除opacity map 不透明贴图不透明贴图open 打开开启(大部分用于档案)open 打开(的) 开启(大部分用于档案)OPM(Object Property Manager) 对象特性管理器Optimization 优化最佳化option 选项选项Orbit 轨道动态, 动态检视Ordinate 坐标标注座标式orientation 方向方位origin 原点(对于坐标系)原点origin 原始位置(used for external Datebase) 原点origin 起点(对于尺寸界线和标注)原点ortho 正交正交Ortho mode 正交模式正交模式orthogonal 正交正交的orthographic 正交正投影osnap 对象捕捉物件锁点outside 外部的外侧(用于文字位置)overall dimension scale 全局比例整体标注比例overflow 溢出高溢(相对于underflow),溢位overlay 覆盖覆叠overline 上划线顶线override 忽略- For common sentences 取代override 替代- For dimension 取代overwrite 覆盖取代Palette 控制板选盘Palette 调色板选盘pan 平移平移pane 窗格窗格paper space 图纸空间图纸空间parameter 参数参数parent dimension style 上级标注样式父系标注型式parse 分析分析Partial 部分局部Partial Load 部分加载局部载入Partial Load 部分加载局部载入password 口令密码Paste Special 选择性粘贴选择性贴上pasteclip 粘贴贴上截取pastespec 选择性粘贴选择性贴上path 路径路径pattern 方式for "file search pattern" 样式pattern 图案for hatch pattern, line pattern, etc. 样式pedit 多段线编辑聚合线编辑pen plotters 笔式绘图仪笔式绘图机pen speed 笔速笔速pen width 笔宽笔宽Perfomance 性能效能perimeter 周长周长personalization 个人化个人化pface 复合面聚合面Phong shading Phong 着色描影Photo Raytrace renderer 照片级光线跟踪渲染光线追踪相片彩现Photo Real renderer 照片级真实感渲染真实相片彩现photo realistic rendering 照片级真实感渲染相片质感彩现pick button 拾取键点选钮pickbox 拾取框点选框PICKFIRST 选择优先先点选picture 图片图片pixel 像素像素placeholder 占位符定位器plan 平面图平面plan view 平面视图平面视景planar projection 平面投影平面投影pline 多段线聚合线plot 打印出图Plot Configuration 打印配置出图规划plot files 打印文件出图档plot rotation 打印旋转出图旋转plot spooling 打印假脱机出图伫列Plot Style Manager 打印样式管理器plot style table 打印样式表出图型式表plotter 绘图仪绘图机plotter linetype 绘图仪线型绘图机线型Plotter Manager 打印机管理器Point Filters 点过滤点过滤器point marker 点标记点标记Point Sample 点采样取样点Point Style 点样式点型式pointer 指针指标pointing device 定点设备指向设备polar array 环形阵列环形阵列polar coordinate 极坐标极座标polar tracking 极轴追踪极座标追踪polar tracking 极轴追踪极座标追踪polyface meshes 多面网格聚合面网面polygon 正多边形多边形polygon 多边形多边形polygon meshes 多边形网格多边形网面polygon window 多边形窗口多边形视窗polygonal clipping boundaries 多边形剪切边界多边形截取边界polyline 多段线聚合线polyline clipping boundaries 多段线裁剪边界聚合线截取边界polyline segments 多段线线段聚合线线段polymesh 多边形网格聚合网面popup 弹出弹出Popup List 弹出列表弹出列示port 端口埠Portrait 肖像直式Portrait 纵向,if used for paper layout 直式positional tolerances 位置公差位置公差precision 精度精确度predefine 预定义事先定义的preferences 系统配置环境设定Preferences dialog box 系统配置对话框「环境设定」对话方块preview 打印预览预览primitive 原型基本原件Priority 优先级优先权priviledge 特权专用权Procedural material 过程化材质程序材质process 处理程序Profile 配置/剖面(图) 轮廓program (v.) 编程程式Projected tolerance zone 投影公差带投影公差区Projected tolerances 投影公差投影公差prompt 提示提示Properties 特性内容Property painter 特性刷性质复制器Protocal 协议通讯协定prototype 原型原型proxy 代理代理proxy fonts 代理字体代理字型pull down menu 下拉菜单下拉功能表purge 清理清除pyramid 棱锥面三角锥体QDIM 快速标注快速标注qsave 快存快速存档qtext 快速文字快速文字Quadratic 二次二次quality 质量品质Quick Tour 快速指南快速导览radian 弧度弪度Radio Button 单选钮圆钮radius 半径?. ..。
机械图纸中常见的符及意义中文HUA system office room 【HUA16H-TTMS2A-HUAS8Q8-HUAH1688】resources for your desk, workbench or pocket. Be sure to check out our GD&T Tips!直度-一个条件,一个面元素或轴是一条直线。
平整度-是条件,表面有所有的元素在一个平面。
圆度-描述条件对革命的表面(圆柱,圆锥,球)在所有点的表面相交的任何飞机。
圆柱度-描述了一个条件的旋转面,使所有的点面距离相等,一个共同的旋转轴。
线轮廓度-是条件允许量相同的剖面变化,醚单边或双边,沿着一条线元素的特征。
面轮廓度-是条件允许量相同的剖面变化,醚单边或双边,上表面。
周围标志-表明公差适用于所有周围的部分表面。
倾斜度-是表面,轴,或中线,这是从某一特定角度基准平面或轴。
垂直度-条件是表面,轴,或线,这是90度的基准平面或基准轴平行度-一个表面,线,或轴,这是等距离的所有点,基准平面或轴。
位置公差-定义一个区域内的轴或中心平面的一个特点是允许不同的真正的(理论上精确)位置。
同心度-描述在其中一个条件的2个或更多的功能,在任何组合,有一个共同的旋转轴。
对称度 -是一种状况,其中一个功能(或功能)是处理有关对称中心平面基准特征。
跳动-是复合偏离理想形式的一部分表面上通过革命旋转(360度)的一部分,在基准轴全跳动-是同时复合控制所有表面元素在所有圆轮廓测量位置的部分是通过旋转360。
最大材料状态(三菱)-是条件的一部分功能其中包含的最高金额材料在规定的极限尺寸。
那就是:最小孔尺寸和最大轴尺寸。
最小材料状态(落马洲)-意味着条件的一部分功能的大小,其中也包含了最小(最低)的材料,例子,最大孔尺寸和最小轴径。
它的对面是最大材料状态。
不论大小的特征(范畴专题)-的情况下,形状公差,跳动或位置必须满足,不论在哪里,它的特点是在其尺寸公差。
机械制图中各种符号的含义1. 光洁度( ) ,表示要加工面的光洁度2. 直线度(-) ,是限制实际直线对理想直线变动量的一项指标。
它是针对直线发生不直而提出的要求。
3. 平面度( ) ,是限制实际平面对理想平面变动量的一项指标。
它是针对平面发生不平而提出的要求。
4. 圆度(○) ,是限制实际圆对理想圆变动量的一项指标。
它是对具有圆柱面(包括圆锥面、球面)的零件,在一正截面(与轴线垂直的面)内的圆形轮廓要求。
5. 圆柱度(/○/) ,是限制实际圆柱面对理想圆柱面变动量的一项指标。
它控制了圆柱体横截面和轴截面内的各项形状误差,如圆度、素线直线度、轴线直线度等。
圆柱度是圆柱 体各项形状误差的综合指标。
6. 线轮廓度(⌒) ,是限制实际曲线对理想曲线变动量的一项指标。
它是对非圆曲线的形状精度要求。
7. 面轮廓度( ) ,是限制实际曲面对理想曲面变动量的一项指标,它是对曲面的形状精度要求。
8. 平行度(‖) ,用来控制零件上被测要素(平面或直线)相对于基准要素(平面或直线)的方向偏离 0°的要求,即要求被测要素对基准等距。
9. 垂直度(⊥) ,用来控制零件上被测要素(平面或直线)相对于基准要素(平面或直线)的方向偏离 90°的要求,即要求被测要素对基准成 90°。
10. 倾斜度(∠) ,用来控制零件上被测要素(平面或直线)相对于基准要素(平面或直线)的方向偏离某一给定角度(0°~90°) 的程度, 即要求被测要素对基准成一定角度除 90° 外)。
11. 同轴度(◎) ,用来控制理论上应该同轴的被测轴线与基准轴线的不同轴程度。
12. 对称度( ) ,一般用来控制理论上要求共面的被测要素(中心平面、中心线或轴线)与基准要素(中心平面、中心线或轴线)的不重合程度。
13. 位置度( ) ,用来控制被测实际要素相对于其理想位置的变动量,其理想位置由基准和理论正确尺寸确定。
机械制图全部符号及表示含义:你可以安装一个中文版的AUTO CAD不就好了吗?不过你需要我还是把英文的给你好了,当作翻译自己看吧。
这个软件还是很好用的。
2D Solid 二维实体2D 实面2D Wireframe 二维线框3D Array 三维阵列3D 阵列3D Dynamic View 三维动态观察3D 动态检视3d objects 三维物体3D 物件3D Orbit 三维轨道3D 动态3D Orbit 三维动态观察3D 动态3D Studio 3D Studio 3D Studio3D Viewpoint 三维视点3D 检视点3dpoly 三维多段线3D 聚合线3dsin 3DS 输入3D 实体汇入3DSolid 三维实体3D 实体3dsout 3DS 输出3D 实体汇出abort 放弃中断abort 中断中断absolute coordinates 绝对坐标绝对座标abut 邻接相邻accelerator key 加速键快速键access 获取存取acisin ACIS 输入ACIS 汇入acisout ACIS 输出ACIS 汇出action 操作动作active 活动(的)作用中adaptive sampling 自适应采样最适取样add 添加加入Add a Printer 添加打印机新增印表机Add mode 添加模式Add Plot Style Table 添加打印样式表Add Plot Style Table 添加打印样式表Add Plotter 添加打印机Add Plotter 添加打印机Add to Favorites 添加到收藏夹加入我的最爱ADI ADI(Autodesk 设备接口) ADI (Autodesk 设备介面)adjacent 相邻相邻Adjust 调整调整Adjust Area fill 调整区域填充调整区域填满AdLM (Autodesk License Manager) AdLM(Autodesk 许可管理器)Administration dialog box 管理对话框管理对话方块Advanced Setup Wizard 高级设置向导进阶安装精灵Aerial View 鸟瞰视图鸟瞰视景affine calibration 仿射校准关系校正alert 警告警示alias 别名别名aliasing 走样锯齿化align 对齐对齐aligned dimension 对齐标注对齐式标注alignment 对齐(方式) 对齐allocate 分配配置Altitude 标高高度ambient color 环境色环境颜色ambient light 环境光环境光源angular dimension 角度标注角度标注angular unit 角度单位角度单位annotation 注释注解anonymous block 无名块匿名图块anti-aliasing 反走样消除锯齿aperture 靶框锁点框apparent intersections 外观交点外观交点append 附加附加Application key 授权申请号应用程式码appload 加载应用程序载入应用程式Apply 应用/申请套用approximation points 近似点近似点arc 圆弧弧Architectual Ticks 建筑标记建筑斜线area 区域,面积区域,面积Argument 参数引数Arrange icons 排列图标排列图示array 阵列阵列arrowhead 箭头箭头ASCII ASCII (美国标准信息交换码)ASCII aseadmin ASE 管理ASE 管理aseexport ASE 输出ASE 汇出aselinks ASE 链接ASE 连结aserows ASE 行ASE 列aseselect ASE 选择ASE 选取asesqled SQL 编辑ASE SQL 编辑器Aspect 纵横向间距纵横向间距aspect ratio 宽高比纵横比assign 指定指定Assist 助理辅助associative dimension 关联标注关联式标注associative hatches 关联填充关联式剖面线attach v.附着贴附attdef 属性定义属性定义attdisp 属性显示属性显示attedit 属性编辑属性编辑attenuation 衰减衰减attenuation of light 灯光衰减光源衰减attext 属性提取属性萃取attredef 属性重定义属性重新定义attribute definition 属性定义属性定义Attribute Display 属性显示属性显示attribute extraction file 属性提取文件属性萃取档attribute extraction template file 属性提取样板文件属性萃取样板档attribute prompt 属性提示属性提示attribute tag 属性标签属性标签attribute value 属性值属性值audit 核查检核authorization code 授权码授权码AutoCAD library search path AutoCAD 库搜索路径AutoCAD 资源库搜寻路径autocommit 自动提交自动确定AutoTrack 自动追踪自动追踪axis tripod 三轴架三向轴azimuth 方位角方位Back Clipping On 后向剪裁打开back view 后视图后视景background color 背景色背景颜色backup 备份备份Backward 反向左右反向bad 不正确的不正确base 基点基准,底端,底部base dimension 基准标注基线式标注base grips 基夹点基准掣点base point 基点基准点baseline 基线基准线基线式baseline dimension 基线标注基线式标注Basic color 基本色基本颜色batch plotting 批处理打印批次出图beam angles of spotlights 聚光灯光束角度点光源光线角度Beep on Error 出错报警错误时发出哔声bevel 倒角斜切bevel 倒角斜切beveling objects 斜角对象斜切物件Bezier curve Bezier 曲线Bezier 曲线Big Font 大字体大字体bind 绑定并入bitmap 位图点阵图blend 合成混成blipmode 点标记模式点记模式block 块图块block definition 块定义图块定义block reference 块参照图块参考block table 块表图块表格bmpout BMP 输出BMP 汇出body 体主体Boolean operation 布尔运算布林运算borders 边框图框bottom view 仰视图下视景boundary 边界边界boundary sets 边界集边界集bounding 边(框)边界框break (v.) 打断切断Bring Above Object 置于对象之上置于物件上方Bring to Top 顶置置于最上方brower 浏览器浏览器built-in 内置的内建bulge 凸度凸度bump map 凹凸贴图凸纹贴图button menu 按钮菜单按钮功能表BYBLOCK 随块BYBLOCKBYLAYER 随层BYLAYERbyte 字节位元组cabling 电缆布线配线cal 计算器校正calibrate 校准校正call 调用呼叫callback 回调(for LISP) 回覆callback 回叫回覆camera 相机照相机camera angle 相机角度相机角度Cancel 取消取消cap 封口封口cascade 层叠(的)重叠排列case (大小)写大小写cast 投射投射catalog 目录目录cell 单元储存格Center 圆心中心center mark 圆心标记中心点标记centerline 中心线中心线centroid 形心,质心矩心chamfer 倒角倒角change 修改变更character 字符字元Check 检查检查Check Box 复选框勾选框Check Spelling 拼写检查拼字检查child dimension style 下级标注样式子标注型式chord 弦翼弦chprop 修改特性变更性质circle 圆圆circular external reference 循环外部参照循环外部参考Circumference 圆周圆周class 类等级, 类别clause 子句子句Clean 清除清理Clean 清除清理clear 清除清除client 客户机用户端clip 剪裁截取Clipboard 剪贴板剪贴簿clipping boundaries 剪裁边界截取边界clipping planes 剪裁平面截取平面Close 闭合关闭(用于档案),闭合(用于边界,线,面域) cluster 组丛集code pages 代码页字码页color 颜色著色color depth 颜色深度颜色深度color map 色表颜色对映Color Wheel 颜色轮盘色轮color-dependent 颜色相关Color-Dependent Plot Style Table 颜色相关打印样式表dangle 不固定的悬挂Dark Color 暗色暗色dash 虚线虚线data integrity 数据完整性资料完整性database 数据库资料库datum 基准基准面datum axis 基准轴基准轴datum dimension 基准标注基准标注datum identifier 基准标识基准识别字datum reference frames 基准参考框架基准参考框datum reference letters 基准参考字母基准参考文字dbConnect 数据库连接资料库连结dbConnect Manager 数据库连接管理器dblist 数据库列表资料库列示DBMS drivers DBMS 驱动资料库管理系统(DBMS) ddattdef 属性定义对话框动态属性定义ddatte 属性编辑对话框动态属性编辑ddattext 属性提取对话框动态属性萃取ddcolor 颜色对话框动态颜色设定ddedit 文字编辑对话框编辑文字与属性定义ddgrips 夹点对话框动态掣点设定ddim 标注设置对话框标注设定ddinsert 插入对话框图块插入ddmodify 图元编辑对话框动态修改ddptype 点类型对话框点型式ddrename 重命名对话框动态更名ddrmodes 绘图模式对话框绘图设定ddselect 对象选择对话框动态选取设定dducs UCS 对话框动态UCS 设定dducsp UCS 方向对话框动态UCS 预设ddunits 单位对话框动态单位设定ddview 视图对话框动态视景ddvpoint 视点对话框动态检视点deactivate 释放停用dealer 经销商经销商decal effect 修剪效果除去杂质效果decimal dimensions 十进制标注十进位标注decurve 非曲线化直线化default 缺省预设值,预设default drawing 缺省图形预设图面default drawing 缺省图形预设图面definition point 定义点定义点Degenerate 退化退化delay 延迟延迟delete 删除删除DELta 增量差值demand loading 按需加载应要求载入dependent symbols 依赖符号deployment 展开布署Depth Map 深度贴图深度贴图derive 导出导出description 说明描述Design Center 设计中心设计中心detach 拆离分离Detection 检测侦测deviation 极限偏差偏差deviation tolerances 极限公差偏差公差device 设备设备device 设备设备Device and Default Selection 设备和默认General 基本一般generate 生成产生geometric characteristic symbols 几何特性几何特性符号Geometric Tolerance 形位公差几何公差geometry 几何图形几何图形global 全局(的)整体Gouraud renderings Gouraud Gouraud 着色Gouraud 彩现Gradient 百分度渐层Grads 百分度分度graphic area 图形区图形区graphics cursor 图形光标图形游标graphics screen 图形屏图形萤幕graphics window 图形窗口图形视窗graphscr 图形屏图形萤幕gray 灰度灰阶grid 网格格点grid 网格,栅格格点grid mode 栅格模式格点模式grip 夹点掣点group 编组群组group code 组码群组码Haltftoning 半色调半色调handle 句柄处理码(用于性质对话方块)handshaking 握手信号交握Hardcopy 硬拷贝硬体复制,硬本hardware linetype 硬件线型硬体线型hardware lock 保密锁硬体锁hardware requirement 硬件需求硬体需求hatch 图案填充剖面线hatch areas 填充区域剖面区域hatch boundaries 填充边界剖面边界hatch pattern 填充图案剖面线样式hatch styles 填充样式剖面样式hatchedit 填充编辑剖面线编辑Heads-up Design 轻松设计抬头设计Height 高度高度help 帮助说明Hidden Line 隐藏线隐藏线hidden-line image 消隐图像隐藏线影像hide 隐藏(adj.) 隐藏hide 消隐(v.) 隐藏hideplot 消隐出图隐藏出图highlight 突出显示亮显highlight 亮光(for the color of 3D object) 亮显HIGHLIGHT 亮显亮显home page 主页首页home position 起始位置归位点hook line 钩线钩线hotspot 聚光角聚光点Hyperlink 超级链接超连结Icon 图标图示Identifier 标识符识别字IGES (International Graphics Exchange Specification) 初始图形交换标准基本图形交换规格Ignore 忽略忽略image 图像影像implement 实现实施import 输入汇入Imprint 压印盖印Imprint 压印盖印included angle 包含角夹角infinite lines 无限长线无限长直线information 信息资讯Inherit Properties 继承特性继承性质initial environment 初始环境初始环境Initialize 初始化起始设定in-place 在位现地inquiry 查询查询inscribed polygons 内接正多边形内接多边形insert 插入插入Insertion 插入点插入点insertobj 插入对象插入物件instance 引用实例Instruction 指示指示integer 整数整数IntelliMouse 智能鼠标智慧型滑鼠IntelliMouse 智能鼠标智慧型滑鼠Intensity 强度强度interactive 交互的互动式Interchange 互换交替interface 介面介面interfere 干涉干涉Interference 干涉干涉Interference 干涉干涉interlace 隔行交错internal 内部的内部Internet Utilities Internet应用程序网际网路公用程式interpolation points 插值点内插点intersect 交集交集interval 间距/间隔间隔时间Invalid 无效(的)无效inverse linear attenuation of light 线性衰减光线的线性反比衰减inverse square attenuation of light 平方衰减光线的平方反比衰减Invisible 不可见不可见invoke 调用呼叫island 孤岛孤立物件Island detection 孤岛检测侦测孤立物件ISO (International Standards Organization) ISO(国际标准化组织) ISO Isolation levels 隔离级别隔离层次isoline 素线等角线isometric 等轴测等角isometric snap style 等轴测捕捉样式等角锁点型式isometric view 等轴测视图等角视景isoplane 等轴测平面等角平面ISOPLANE 等轴测平面等角平面Italic 斜体斜体iterator 枚举器重述子join 合并结合joint 连接接合线Justification 对正对正方式justify 对正对正key 主键主键key n.名称主键knot vector 节点矢量要点向量label 标签标签landscape 横向横式Landscape 配景,风景,if used for "landscape object" etc. 横式Landscape Edit 编辑配景Landscape Library 配景库景物图库lateral tolerance symbol 尺寸公差符号侧向公差符号layer index 图层索引图层索引Layout 布局配置Layout from Template 来自样板的布局Layout from Template 来自样板的布局Layout Wizard 布局向导leader 引线引线Leading 前导前导Learning Assistance 学习助手学习助理Left View 左视图左视景legacy 传统旧式length 长度长度lengthen 拉长调整长度Lens Length 镜头长度镜头长度License Agreement 许可协议授权合约license key 许可证号授权码License Manager 许可管理器授权管理员License Server 许可服务器授权伺服器licenses 授权授权light 光源光源light color 浅色(for RAMT-wood ) 亮色Light Color 暖色亮色lighting 照明效果照明Lightness 亮度亮度limits 图形界限范围,图面范围line 行线line 直线线line font 线型线字体line object 线性对象线物件line segment 线段线段line width 线宽线宽Linear Dimension 线性标注线性标注linetype 线型线型Lineweight 线宽线宽link 链接连结list 表串列list 列表串列list box 列表框列示框List Files 文件列表load 加载载入locale 局部本地location 网址(for Internet) 位置location 位置(for file and directory) 位置locked 锁定锁护locked layer 锁定图层锁护图层logfileoff 关闭日志文件关闭记录档logfileon 打开日志文件开启记录档logical 逻辑逻辑的long file name 长文件名长档名loop 环回路ltscale 线型比例线型比例LTSCALE 线型比例线型比例Ltype 线型线型lump 块小块magnet 磁吸磁铁magnification (缩放)比例倍率magnifying glass 放大镜放大境main window 主窗口主视窗major axis 长轴长轴Make 新建制作Make 建立制作malformed 有缺陷畸形的Manipulate 操作管理Manipulate 操作管理Manufacture 制造商制造商mapper 贴图贴图mapping 贴图贴图,对映marble 大理石大理石mark 标记标记massprop 质量特性质量性质match 匹配相符material condition 包容条件材质条件material condition symbols 包容条件符号材质条件符号Materials 材质对话框材质Materials Library 材质库材质库matlib 材质库材质库measure 测量测量measure 等距等分(菜单内容)测量Measurement 测量单位测量结果MEASUREMENT 在图形中设置测量值测量结果member 成员成员memory 内存记忆体menu 菜单功能表menu bar 菜单栏功能表列menuload 加载菜单自订功能表Merge 合并合并message 信息讯息metafile 图元文件中继档Method 方法方法(用于物件导向程式观念) Middle 中央点中央Middle Center 正中点正中Midpoint 中点中点minsert 多重插入插入图块阵列mirror 镜像镜射mirror line 镜像射线镜射线mirror3d 三维镜像3 D 镜射Miscellaneous File Names 其他文件名其它档名Miter 斜接斜接mledit 多线编辑复线编辑mline 多线复线mlstyle 多线样式复线型式mode 模式模式model 型号模型model 型号模型model (v)建模,(n)模型模型model space 模型空间模型空间Modification 修改修改monitor resolution 显示器分辨率萤幕解析度monochrome 单色(的)单色mouse 鼠标滑鼠move 移动移动mslide 制作幻灯制作幻灯片mspace 模型空间模型空间mtext 多行文字多行文字Multiline 多线比例复线multiline scale 多线比例复线比例Multiline Style 多线样式复线型式mview 生成视口多重视埠mvsetup 设置图纸规格多重视埠设定named object 命名对象具名物件named plot style table 命名的打印样式表具名的出图型式表Named UCS 命名UCS 具名UCSnamed view 命名视图具名的视景NE Isometric 东北等轴测东北等角NE Isometric 东北等轴测东北等角Nearest 最近点最近点nested 嵌套巢状式nested blocks 嵌套块巢状式图块new 新建开新档案new 新的开新档案New Layout 新建布局New Layout 新建布局NURB surfaces NURBS(非一致有理 B 样条曲线)NURBS 曲面NW Isometric 西北等轴测西北等角NW Isometric 西北等轴测西北等角object 对象物件Object Properties 对象特性物件性质Object Properties Manager 对象特性管理器物件性质管理员Object Snap 对象捕捉物件锁点object snap override 对象捕捉覆盖物件锁点取代Object Snap Setting 对象捕捉设置objects 对象物件Oblique 斜尺寸界线倾斜obsolete 废弃旧式ODBC database ODBC数据库ODBC 资料库offset 偏移偏移OLE OLE(对象链接和嵌入)物件连接与嵌入(OLE)olelinks OLE链接OLE 连结online help 联机帮助线上说明online manuals 联机手册线上手册oops 恢复取消删除opacity map 不透明贴图不透明贴图open 打开开启(大部分用于档案)open 打开(的) 开启(大部分用于档案)OPM(Object Property Manager) 对象特性管理器Optimization 优化最佳化option 选项选项Orbit 轨道动态, 动态检视Ordinate 坐标标注座标式orientation 方向方位origin 原点(对于坐标系)原点origin 原始位置(used for external Datebase) 原点origin 起点(对于尺寸界线和标注)原点ortho 正交正交Ortho mode 正交模式正交模式orthogonal 正交正交的orthographic 正交正投影osnap 对象捕捉物件锁点outside 外部的外侧(用于文字位置)overall dimension scale 全局比例整体标注比例overflow 溢出高溢(相对于underflow),溢位overlay 覆盖覆叠overline 上划线顶线override 忽略- For common sentences 取代override 替代- For dimension 取代overwrite 覆盖取代Palette 控制板选盘Palette 调色板选盘pan 平移平移pane 窗格窗格paper space 图纸空间图纸空间parameter 参数参数parent dimension style 上级标注样式父系标注型式parse 分析分析Partial 部分局部Partial Load 部分加载局部载入Partial Load 部分加载局部载入password 口令密码Paste Special 选择性粘贴选择性贴上pasteclip 粘贴贴上截取pastespec 选择性粘贴选择性贴上path 路径路径pattern 方式for "file search pattern" 样式pattern 图案for hatch pattern, line pattern, etc. 样式pedit 多段线编辑聚合线编辑pen plotters 笔式绘图仪笔式绘图机pen speed 笔速笔速pen width 笔宽笔宽Perfomance 性能效能perimeter 周长周长personalization 个人化个人化pface 复合面聚合面Phong shading Phong 着色描影Photo Raytrace renderer 照片级光线跟踪渲染光线追踪相片彩现Photo Real renderer 照片级真实感渲染真实相片彩现photo realistic rendering 照片级真实感渲染相片质感彩现pick button 拾取键点选钮pickbox 拾取框点选框PICKFIRST 选择优先先点选picture 图片图片pixel 像素像素placeholder 占位符定位器plan 平面图平面plan view 平面视图平面视景planar projection 平面投影平面投影pline 多段线聚合线plot 打印出图Plot Configuration 打印配置出图规划plot files 打印文件出图档plot rotation 打印旋转出图旋转plot spooling 打印假脱机出图伫列Plot Style Manager 打印样式管理器plot style table 打印样式表出图型式表plotter 绘图仪绘图机plotter linetype 绘图仪线型绘图机线型Plotter Manager 打印机管理器Point Filters 点过滤点过滤器point marker 点标记点标记Point Sample 点采样取样点Point Style 点样式点型式pointer 指针指标pointing device 定点设备指向设备polar array 环形阵列环形阵列polar coordinate 极坐标极座标polar tracking 极轴追踪极座标追踪polar tracking 极轴追踪极座标追踪polyface meshes 多面网格聚合面网面polygon 正多边形多边形polygon 多边形多边形polygon meshes 多边形网格多边形网面polygon window 多边形窗口多边形视窗polygonal clipping boundaries 多边形剪切边界多边形截取边界polyline 多段线聚合线polyline clipping boundaries 多段线裁剪边界聚合线截取边界polyline segments 多段线线段聚合线线段polymesh 多边形网格聚合网面popup 弹出弹出Popup List 弹出列表弹出列示port 端口埠Portrait 肖像直式Portrait 纵向,if used for paper layout 直式positional tolerances 位置公差位置公差precision 精度精确度predefine 预定义事先定义的preferences 系统配置环境设定Preferences dialog box 系统配置对话框「环境设定」对话方块preview 打印预览预览primitive 原型基本原件Priority 优先级优先权priviledge 特权专用权Procedural material 过程化材质程序材质process 处理程序Profile 配置/剖面(图) 轮廓program (v.) 编程程式Projected tolerance zone 投影公差带投影公差区Projected tolerances 投影公差投影公差prompt 提示提示Properties 特性内容Property painter 特性刷性质复制器Protocal 协议通讯协定prototype 原型原型proxy 代理代理proxy fonts 代理字体代理字型pull down menu 下拉菜单下拉功能表purge 清理清除pyramid 棱锥面三角锥体QDIM 快速标注快速标注qsave 快存快速存档qtext 快速文字快速文字Quadratic 二次二次quality 质量品质Quick Tour 快速指南快速导览radian 弧度弪度Radio Button 单选钮圆钮radius 半径 ?。
机械制图中常用的符号及表示燊直线度(-)——是限制实际直线对理想直线变动量的一项指标。
它是针对直线发生不直而提出的要求。
平面度——符号为一平行四边形,是限制实际平面对理想平面变动量的一项指标。
它是针对平面发生不平而提出的要求。
圆度(○)——是限制实际圆对理想圆变动量的一项指标。
它是对具有圆柱面(包括圆锥面、球面)的零件,在一正截面(与轴线垂直的面)内的圆形轮廓要求。
圆柱度(/○/)——是限制实际圆柱面对理想圆柱面变动量的一项指标。
它控制了圆柱体横截面和轴截面内的各项形状误差,如圆度、素线直线度、轴线直线度等。
圆柱度是圆柱体各项形状误差的综合指标。
线轮廓度(⌒)——是限制实际曲线对理想曲线变动量的一项指标。
它是对非圆曲线的形状精度要求。
面轮廓度——符号是用一短线将线轮廓度的符号下面封闭,是限制实际曲面对理想曲面变动量的一项指标。
它是对曲面的形状精度要求。
定向公差——关联实际要素对基准在方向上允许的变动全量。
定向公差包括平行度、垂直度、倾斜度。
平行度(‖)——用来控制零件上被测要素(平面或直线)相对于基准要素(平面或直线)的方向偏离0°的要求,即要求被测要素对基准等距。
垂直度(⊥)——用来控制零件上被测要素(平面或直线)相对于基准要素(平面或直线)的方向偏离90°的要求,即要求被测要素对基准成90°。
倾斜度(∠)——用来控制零件上被测要素(平面或直线)相对于基准要素(平面或直线)的方向偏离某一给定角度(0°~90°)的程度,即要求被测要素对基准成一定角度(除90°外)。
定位公差——关联实际要素对基准在位置上允许的变动全量。
定位公差包括同轴度、对称度和位置度。
同轴度(◎)——用来控制理论上应该同轴的被测轴线与基准轴线的不同轴程度。
对称度——符号是中间一横长的三条横线,一般用来控制理论上要求共面的被测要素(中心平面、中心线或轴线)与基准要素(中心平面、中心线或轴线)的不重合程度。
机械加工符号及含义
直线:表示直线零件的轮廓线。
圆:表示圆形零件的轮廓线。
正方形:表示正方形零件的轮廓线。
矩形:表示矩形零件的轮廓线。
圆角矩形:表示带有圆角的矩形零件轮廓线。
三角形:表示三角形零件的轮廓线。
菱形:表示菱形零件的轮廓线。
形状未定的轮廓线:表示零件轮廓线的一部分未定。
排列方式未定的零件:表示零件的排列方式未定。
平面:表示零件表面的一个平面。
凸台:表示零件表面上的一个凸起。
凹台:表示零件表面上的一个凹陷。
孔:表示零件内部的一个孔。
螺纹:表示零件表面上的螺纹。
齿轮:表示齿轮零件的轮廓线。
针:表示零件表面上的一个尖头。
箭头:表示零件中的一个方向。
指示符号:用于说明零件的一些特点,如材料、制造方法等。
机械图纸标注符号大全概述在机械制图中,使用标注符号对图纸进行标记和说明是十分重要的。
标注符号能够清晰地传达设计师的意图,提供给工人、技术人员等参考。
本文将介绍机械图纸中常见的标注符号,以便读者在制图过程中能够正确理解和使用这些符号。
尺寸标注符号尺寸标注符号用于标记零件的大小和几何形状,常见的尺寸标注符号包括:1.线性尺寸标注:用于表示直线的长度,如横线标注、竖线标注、波浪线标注等。
2.直径标注:用于表示圆形和圆柱体的直径,通常使用字符“∅”加上具体数值表示。
3.半径标注:用于表示圆形和圆柱体的半径,通常使用字符“R”加上具体数值表示。
4.角度标注:用于表示角度的大小,常用的符号有“°”、“′”和“″”。
5.倾斜标注:用于表示物体倾斜的角度和方向,常用的符号有一个带箭头的斜线。
表面质量标注符号表面质量标注符号用于表示零件表面的质量要求和处理方式,常见的表面质量标注符号包括:1.平面度标注:用于表示平面的偏差范围,通常使用字符“⒐”。
2.圆度标注:用于表示圆形的偏差范围,通常使用字符“Ⓡ”。
3.圆柱度标注:用于表示圆柱体表面的偏差范围,通常使用字符“Ⓒ”。
4.表面粗糙度标注:用于表示表面粗糙度,通常使用字符“Rz”加上具体数值表示。
5.倾斜度标注:用于表示表面倾斜度,通常使用字符“Ⓢ”。
运动标注符号运动标注符号用于表示零件之间的运动方式和相对位置,常见的运动标注符号包括:1.轴向标注:用于表示实线轴是零部件的旋转中心线。
2.辅助标注:用于表示辅助的轮廓线。
3.装配标注:用于表示零部件之间的相对位置,通常使用箭头来表示。
4.连接标注:用于表示零件之间的连接方式,如焊接、螺纹连接等。
5.移动标注:用于表示零部件之间的运动方式,如滑动、转动等。
标记符号标记符号用于对零件进行编号和标记,常见的标记符号包括:1.零件编号:用于对不同零部件进行编号,通常用整数表示。
2.零件名称:用于标记零部件的名称,通常位于图纸附图上方。
机械制图全部符号及表示含义:你可以安装一个中文版的AUTO CAD不就好了吗?不过你需要我还是把英文的给你好了,当作翻译自己看吧。
这个软件还是很好用的。
2D Solid 二维实体2D 实面2D Wireframe 二维线框3D Array 三维阵列3D 阵列3D Dynamic View 三维动态观察3D 动态检视3d objects 三维物体3D 物件3D Orbit 三维轨道3D 动态3D Orbit 三维动态观察3D 动态3D Studio 3D Studio 3D Studio3D Viewpoint 三维视点3D 检视点3dpoly 三维多段线3D 聚合线3dsin 3DS 输入3D 实体汇入3DSolid 三维实体3D 实体3dsout 3DS 输出3D 实体汇出abort 放弃中断abort 中断中断absolute coordinates 绝对坐标绝对座标abut 邻接相邻accelerator key 加速键快速键access 获取存取acisin ACIS 输入ACIS 汇入acisout ACIS 输出ACIS 汇出action 操作动作active 活动(的)作用中adaptive sampling 自适应采样最适取样add 添加加入Add a Printer 添加打印机新增印表机Add mode 添加模式Add Plot Style Table 添加打印样式表Add Plot Style Table 添加打印样式表Add Plotter 添加打印机Add Plotter 添加打印机Add to Favorites 添加到收藏夹加入我的最爱ADI ADI(Autodesk 设备接口) ADI (Autodesk 设备介面)adjacent 相邻相邻Adjust 调整调整Adjust Area fill 调整区域填充调整区域填满AdLM (Autodesk License Manager) AdLM(Autodesk 许可管理器)Administration dialog box 管理对话框管理对话方块Advanced Setup Wizard 高级设置向导进阶安装精灵Aerial View 鸟瞰视图鸟瞰视景affine calibration 仿射校准关系校正alert 警告警示alias 别名别名aliasing 走样锯齿化align 对齐对齐aligned dimension 对齐标注对齐式标注alignment 对齐(方式) 对齐allocate 分配配置Altitude 标高高度ambient color 环境色环境颜色ambient light 环境光环境光源angular dimension 角度标注角度标注angular unit 角度单位角度单位annotation 注释注解anonymous block 无名块匿名图块anti-aliasing 反走样消除锯齿aperture 靶框锁点框apparent intersections 外观交点外观交点append 附加附加Application key 授权申请号应用程式码appload 加载应用程序载入应用程式Apply 应用/申请套用approximation points 近似点近似点arc 圆弧弧Architectual Ticks 建筑标记建筑斜线area 区域,面积区域,面积Argument 参数引数Arrange icons 排列图标排列图示array 阵列阵列arrowhead 箭头箭头ASCII ASCII (美国标准信息交换码)ASCII aseadmin ASE 管理ASE 管理aseexport ASE 输出ASE 汇出aselinks ASE 链接ASE 连结aserows ASE 行ASE 列aseselect ASE 选择ASE 选取asesqled SQL 编辑ASE SQL 编辑器Aspect 纵横向间距纵横向间距aspect ratio 宽高比纵横比assign 指定指定Assist 助理辅助associative dimension 关联标注关联式标注associative hatches 关联填充关联式剖面线attach v.附着贴附attdef 属性定义属性定义attdisp 属性显示属性显示attedit 属性编辑属性编辑attenuation 衰减衰减attenuation of light 灯光衰减光源衰减attext 属性提取属性萃取attredef 属性重定义属性重新定义attribute definition 属性定义属性定义Attribute Display 属性显示属性显示attribute extraction file 属性提取文件属性萃取档attribute extraction template file 属性提取样板文件属性萃取样板档attribute prompt 属性提示属性提示attribute tag 属性标签属性标签attribute value 属性值属性值audit 核查检核authorization code 授权码授权码AutoCAD library search path AutoCAD 库搜索路径AutoCAD 资源库搜寻路径autocommit 自动提交自动确定AutoTrack 自动追踪自动追踪axis tripod 三轴架三向轴azimuth 方位角方位Back Clipping On 后向剪裁打开back view 后视图后视景background color 背景色背景颜色backup 备份备份Backward 反向左右反向bad 不正确的不正确base 基点基准,底端,底部base dimension 基准标注基线式标注base grips 基夹点基准掣点base point 基点基准点baseline 基线基准线基线式baseline dimension 基线标注基线式标注Basic color 基本色基本颜色batch plotting 批处理打印批次出图beam angles of spotlights 聚光灯光束角度点光源光线角度Beep on Error 出错报警错误时发出哔声bevel 倒角斜切bevel 倒角斜切beveling objects 斜角对象斜切物件Bezier curve Bezier 曲线Bezier 曲线Big Font 大字体大字体bind 绑定并入bitmap 位图点阵图blend 合成混成blipmode 点标记模式点记模式block 块图块block definition 块定义图块定义block reference 块参照图块参考block table 块表图块表格bmpout BMP 输出BMP 汇出body 体主体Boolean operation 布尔运算布林运算borders 边框图框bottom view 仰视图下视景boundary 边界边界boundary sets 边界集边界集bounding 边(框)边界框break (v.) 打断切断Bring Above Object 置于对象之上置于物件上方Bring to Top 顶置置于最上方brower 浏览器浏览器built-in 内置的内建bulge 凸度凸度bump map 凹凸贴图凸纹贴图button menu 按钮菜单按钮功能表BYBLOCK 随块BYBLOCKBYLAYER 随层BYLAYERbyte 字节位元组cabling 电缆布线配线cal 计算器校正calibrate 校准校正call 调用呼叫callback 回调(for LISP) 回覆callback 回叫回覆camera 相机照相机camera angle 相机角度相机角度Cancel 取消取消cap 封口封口cascade 层叠(的)重叠排列case (大小)写大小写cast 投射投射catalog 目录目录cell 单元储存格Center 圆心中心center mark 圆心标记中心点标记centerline 中心线中心线centroid 形心,质心矩心chamfer 倒角倒角change 修改变更character 字符字元Check 检查检查Check Box 复选框勾选框Check Spelling 拼写检查拼字检查child dimension style 下级标注样式子标注型式chord 弦翼弦chprop 修改特性变更性质circle 圆圆circular external reference 循环外部参照循环外部参考Circumference 圆周圆周class 类等级, 类别clause 子句子句Clean 清除清理Clean 清除清理clear 清除清除client 客户机用户端clip 剪裁截取Clipboard 剪贴板剪贴簿clipping boundaries 剪裁边界截取边界clipping planes 剪裁平面截取平面Close 闭合关闭(用于档案),闭合(用于边界,线,面域) cluster 组丛集code pages 代码页字码页color 颜色著色color depth 颜色深度颜色深度color map 色表颜色对映Color Wheel 颜色轮盘色轮color-dependent 颜色相关Color-Dependent Plot Style Table 颜色相关打印样式表dangle 不固定的悬挂Dark Color 暗色暗色dash 虚线虚线data integrity 数据完整性资料完整性database 数据库资料库datum 基准基准面datum axis 基准轴基准轴datum dimension 基准标注基准标注datum identifier 基准标识基准识别字datum reference frames 基准参考框架基准参考框datum reference letters 基准参考字母基准参考文字dbConnect 数据库连接资料库连结dbConnect Manager 数据库连接管理器dblist 数据库列表资料库列示DBMS drivers DBMS 驱动资料库管理系统(DBMS) ddattdef 属性定义对话框动态属性定义ddatte 属性编辑对话框动态属性编辑ddattext 属性提取对话框动态属性萃取ddcolor 颜色对话框动态颜色设定ddedit 文字编辑对话框编辑文字与属性定义ddgrips 夹点对话框动态掣点设定ddim 标注设置对话框标注设定ddinsert 插入对话框图块插入ddmodify 图元编辑对话框动态修改ddptype 点类型对话框点型式ddrename 重命名对话框动态更名ddrmodes 绘图模式对话框绘图设定ddselect 对象选择对话框动态选取设定dducs UCS 对话框动态UCS 设定dducsp UCS 方向对话框动态UCS 预设ddunits 单位对话框动态单位设定ddview 视图对话框动态视景ddvpoint 视点对话框动态检视点deactivate 释放停用dealer 经销商经销商decal effect 修剪效果除去杂质效果decimal dimensions 十进制标注十进位标注decurve 非曲线化直线化default 缺省预设值,预设default drawing 缺省图形预设图面default drawing 缺省图形预设图面definition point 定义点定义点Degenerate 退化退化delay 延迟延迟delete 删除删除DELta 增量差值demand loading 按需加载应要求载入dependent symbols 依赖符号deployment 展开布署Depth Map 深度贴图深度贴图derive 导出导出description 说明描述Design Center 设计中心设计中心detach 拆离分离Detection 检测侦测deviation 极限偏差偏差deviation tolerances 极限公差偏差公差device 设备设备device 设备设备Device and Default Selection 设备和默认General 基本一般generate 生成产生geometric characteristic symbols 几何特性几何特性符号Geometric Tolerance 形位公差几何公差geometry 几何图形几何图形global 全局(的)整体Gouraud renderings Gouraud Gouraud 着色Gouraud 彩现Gradient 百分度渐层Grads 百分度分度graphic area 图形区图形区graphics cursor 图形光标图形游标graphics screen 图形屏图形萤幕graphics window 图形窗口图形视窗graphscr 图形屏图形萤幕gray 灰度灰阶grid 网格格点grid 网格,栅格格点grid mode 栅格模式格点模式grip 夹点掣点group 编组群组group code 组码群组码Haltftoning 半色调半色调handle 句柄处理码(用于性质对话方块) handshaking 握手信号交握Hardcopy 硬拷贝硬体复制,硬本hardware linetype 硬件线型硬体线型hardware lock 保密锁硬体锁hardware requirement 硬件需求硬体需求hatch 图案填充剖面线hatch areas 填充区域剖面区域hatch boundaries 填充边界剖面边界hatch pattern 填充图案剖面线样式hatch styles 填充样式剖面样式hatchedit 填充编辑剖面线编辑Heads-up Design 轻松设计抬头设计Height 高度高度help 帮助说明Hidden Line 隐藏线隐藏线hidden-line image 消隐图像隐藏线影像hide 隐藏(adj.) 隐藏hide 消隐(v.) 隐藏hideplot 消隐出图隐藏出图highlight 突出显示亮显highlight 亮光(for the color of 3D object) 亮显HIGHLIGHT 亮显亮显home page 主页首页home position 起始位置归位点hook line 钩线钩线hotspot 聚光角聚光点Hyperlink 超级链接超连结Icon 图标图示Identifier 标识符识别字IGES (International Graphics Exchange Specification) 初始图形交换标准基本图形交换规格Ignore 忽略忽略image 图像影像implement 实现实施import 输入汇入Imprint 压印盖印Imprint 压印盖印included angle 包含角夹角infinite lines 无限长线无限长直线information 信息资讯Inherit Properties 继承特性继承性质initial environment 初始环境初始环境Initialize 初始化起始设定in-place 在位现地inquiry 查询查询inscribed polygons 内接正多边形内接多边形insert 插入插入Insertion 插入点插入点insertobj 插入对象插入物件instance 引用实例Instruction 指示指示integer 整数整数IntelliMouse 智能鼠标智慧型滑鼠IntelliMouse 智能鼠标智慧型滑鼠Intensity 强度强度interactive 交互的互动式Interchange 互换交替interface 介面介面interfere 干涉干涉Interference 干涉干涉Interference 干涉干涉interlace 隔行交错internal 内部的内部Internet Utilities Internet应用程序网际网路公用程式interpolation points 插值点内插点intersect 交集交集interval 间距/间隔间隔时间Invalid 无效(的)无效inverse linear attenuation of light 线性衰减光线的线性反比衰减inverse square attenuation of light 平方衰减光线的平方反比衰减Invisible 不可见不可见invoke 调用呼叫island 孤岛孤立物件Island detection 孤岛检测侦测孤立物件ISO (International Standards Organization) ISO(国际标准化组织) ISOIsolation levels 隔离级别隔离层次isoline 素线等角线isometric 等轴测等角isometric snap style 等轴测捕捉样式等角锁点型式isometric view 等轴测视图等角视景isoplane 等轴测平面等角平面ISOPLANE 等轴测平面等角平面Italic 斜体斜体iterator 枚举器重述子join 合并结合joint 连接接合线Justification 对正对正方式justify 对正对正key 主键主键key n.名称主键knot vector 节点矢量要点向量label 标签标签landscape 横向横式Landscape 配景,风景,if used for "landscape object" etc. 横式Landscape Edit 编辑配景Landscape Library 配景库景物图库lateral tolerance symbol 尺寸公差符号侧向公差符号layer index 图层索引图层索引Layout 布局配置Layout from Template 来自样板的布局Layout from Template 来自样板的布局Layout Wizard 布局向导leader 引线引线Leading 前导前导Learning Assistance 学习助手学习助理Left View 左视图左视景legacy 传统旧式length 长度长度lengthen 拉长调整长度Lens Length 镜头长度镜头长度License Agreement 许可协议授权合约license key 许可证号授权码License Manager 许可管理器授权管理员License Server 许可服务器授权伺服器licenses 授权授权light 光源光源light color 浅色(for RAMT-wood ) 亮色Light Color 暖色亮色lighting 照明效果照明Lightness 亮度亮度limits 图形界限范围,图面范围合同协议模板line 行线line 直线线line font 线型线字体line object 线性对象线物件line segment 线段线段line width 线宽线宽Linear Dimension 线性标注线性标注linetype 线型线型Lineweight 线宽线宽link 链接连结list 表串列list 列表串列list box 列表框列示框List Files 文件列表load 加载载入locale 局部本地location 网址(for Internet) 位置location 位置(for file and directory) 位置locked 锁定锁护locked layer 锁定图层锁护图层logfileoff 关闭日志文件关闭记录档logfileon 打开日志文件开启记录档logical 逻辑逻辑的long file name 长文件名长档名loop 环回路ltscale 线型比例线型比例LTSCALE 线型比例线型比例Ltype 线型线型lump 块小块magnet 磁吸磁铁magnification (缩放)比例倍率magnifying glass 放大镜放大境main window 主窗口主视窗major axis 长轴长轴Make 新建制作Make 建立制作malformed 有缺陷畸形的Manipulate 操作管理Manipulate 操作管理Manufacture 制造商制造商mapper 贴图贴图mapping 贴图贴图,对映marble 大理石大理石mark 标记标记massprop 质量特性质量性质match 匹配相符material condition 包容条件材质条件material condition symbols 包容条件符号材质条件符号Materials 材质对话框材质Materials Library 材质库材质库matlib 材质库材质库measure 测量测量measure 等距等分(菜单内容)测量Measurement 测量单位测量结果MEASUREMENT 在图形中设置测量值测量结果member 成员成员memory 内存记忆体menu 菜单功能表menu bar 菜单栏功能表列menuload 加载菜单自订功能表Merge 合并合并message 信息讯息metafile 图元文件中继档Method 方法方法(用于物件导向程式观念)Middle 中央点中央Middle Center 正中点正中Midpoint 中点中点minsert 多重插入插入图块阵列mirror 镜像镜射mirror line 镜像射线镜射线mirror3d 三维镜像3 D 镜射Miscellaneous File Names 其他文件名其它档名Miter 斜接斜接mledit 多线编辑复线编辑mline 多线复线mlstyle 多线样式复线型式mode 模式模式model 型号模型model 型号模型model (v)建模,(n)模型模型model space 模型空间模型空间Modification 修改修改monitor resolution 显示器分辨率萤幕解析度monochrome 单色(的)单色mouse 鼠标滑鼠move 移动移动mslide 制作幻灯制作幻灯片mspace 模型空间模型空间mtext 多行文字多行文字Multiline 多线比例复线multiline scale 多线比例复线比例Multiline Style 多线样式复线型式mview 生成视口多重视埠mvsetup 设置图纸规格多重视埠设定named object 命名对象具名物件named plot style table 命名的打印样式表具名的出图型式表Named UCS 命名UCS 具名UCSnamed view 命名视图具名的视景NE Isometric 东北等轴测东北等角NE Isometric 东北等轴测东北等角Nearest 最近点最近点nested 嵌套巢状式nested blocks 嵌套块巢状式图块new 新建开新档案new 新的开新档案New Layout 新建布局New Layout 新建布局NURB surfaces NURBS(非一致有理B 样条曲线)NURBS 曲面NW Isometric 西北等轴测西北等角NW Isometric 西北等轴测西北等角object 对象物件Object Properties 对象特性物件性质Object Properties Manager 对象特性管理器物件性质管理员Object Snap 对象捕捉物件锁点object snap override 对象捕捉覆盖物件锁点取代Object Snap Setting 对象捕捉设置objects 对象物件Oblique 斜尺寸界线倾斜obsolete 废弃旧式ODBC database ODBC数据库ODBC 资料库offset 偏移偏移OLE OLE(对象链接和嵌入)物件连接与嵌入(OLE)olelinks OLE链接OLE 连结online help 联机帮助线上说明online manuals 联机手册线上手册oops 恢复取消删除opacity map 不透明贴图不透明贴图open 打开开启(大部分用于档案)open 打开(的) 开启(大部分用于档案)OPM(Object Property Manager) 对象特性管理器Optimization 优化最佳化option 选项选项Orbit 轨道动态, 动态检视Ordinate 坐标标注座标式orientation 方向方位origin 原点(对于坐标系)原点origin 原始位置(used for external Datebase) 原点origin 起点(对于尺寸界线和标注)原点ortho 正交正交Ortho mode 正交模式正交模式orthogonal 正交正交的orthographic 正交正投影osnap 对象捕捉物件锁点outside 外部的外侧(用于文字位置)overall dimension scale 全局比例整体标注比例overflow 溢出高溢(相对于underflow),溢位overlay 覆盖覆叠overline 上划线顶线override 忽略- For common sentences 取代override 替代- For dimension 取代overwrite 覆盖取代Palette 控制板选盘Palette 调色板选盘pan 平移平移pane 窗格窗格paper space 图纸空间图纸空间parameter 参数参数parent dimension style 上级标注样式父系标注型式parse 分析分析Partial 部分局部Partial Load 部分加载局部载入Partial Load 部分加载局部载入password 口令密码Paste Special 选择性粘贴选择性贴上pasteclip 粘贴贴上截取pastespec 选择性粘贴选择性贴上path 路径路径pattern 方式for "file search pattern" 样式pattern 图案for hatch pattern, line pattern, etc. 样式pedit 多段线编辑聚合线编辑pen plotters 笔式绘图仪笔式绘图机pen speed 笔速笔速pen width 笔宽笔宽Perfomance 性能效能perimeter 周长周长personalization 个人化个人化pface 复合面聚合面Phong shading Phong 着色描影Photo Raytrace renderer 照片级光线跟踪渲染光线追踪相片彩现Photo Real renderer 照片级真实感渲染真实相片彩现photo realistic rendering 照片级真实感渲染相片质感彩现pick button 拾取键点选钮pickbox 拾取框点选框PICKFIRST 选择优先先点选picture 图片图片pixel 像素像素placeholder 占位符定位器plan 平面图平面plan view 平面视图平面视景planar projection 平面投影平面投影pline 多段线聚合线plot 打印出图Plot Configuration 打印配置出图规划plot files 打印文件出图档plot rotation 打印旋转出图旋转plot spooling 打印假脱机出图伫列Plot Style Manager 打印样式管理器plot style table 打印样式表出图型式表plotter 绘图仪绘图机plotter linetype 绘图仪线型绘图机线型Plotter Manager 打印机管理器Point Filters 点过滤点过滤器point marker 点标记点标记Point Sample 点采样取样点Point Style 点样式点型式pointer 指针指标pointing device 定点设备指向设备polar array 环形阵列环形阵列polar coordinate 极坐标极座标polar tracking 极轴追踪极座标追踪polar tracking 极轴追踪极座标追踪polyface meshes 多面网格聚合面网面polygon 正多边形多边形polygon 多边形多边形polygon meshes 多边形网格多边形网面polygon window 多边形窗口多边形视窗polygonal clipping boundaries 多边形剪切边界多边形截取边界polyline 多段线聚合线polyline clipping boundaries 多段线裁剪边界聚合线截取边界polyline segments 多段线线段聚合线线段polymesh 多边形网格聚合网面popup 弹出弹出Popup List 弹出列表弹出列示port 端口埠Portrait 肖像直式Portrait 纵向,if used for paper layout 直式positional tolerances 位置公差位置公差precision 精度精确度predefine 预定义事先定义的preferences 系统配置环境设定Preferences dialog box 系统配置对话框「环境设定」对话方块preview 打印预览预览primitive 原型基本原件Priority 优先级优先权priviledge 特权专用权Procedural material 过程化材质程序材质process 处理程序Profile 配置/剖面(图) 轮廓program (v.) 编程程式Projected tolerance zone 投影公差带投影公差区Projected tolerances 投影公差投影公差prompt 提示提示Properties 特性内容Property painter 特性刷性质复制器Protocal 协议通讯协定prototype 原型原型proxy 代理代理proxy fonts 代理字体代理字型pull down menu 下拉菜单下拉功能表purge 清理清除pyramid 棱锥面三角锥体QDIM 快速标注快速标注qsave 快存快速存档qtext 快速文字快速文字Quadratic 二次二次quality 质量品质Quick Tour 快速指南快速导览radian 弧度弪度Radio Button 单选钮圆钮radius 半径?. ..。
机械加工中各种常用符号机械加工中有许多常用的符号,这些符号在图纸上使用,用以表示与加工相关的各种要求和信息。
下面将介绍一些常见的机械加工符号及其含义。
1. 直线符号:直线符号通常用来表示两个点之间的直线连接,以及两个点之间的距离。
直线符号用一条直线连接两个点,表示这两个点之间应该有一条直线。
2. 圆弧符号:圆弧符号用来表示一个圆弧的位置和半径。
圆弧符号通常由一条弧线和两个点组成,弧线表示圆弧的位置,而两个点表示起始点和终止点。
3. 垂直符号:垂直符号用来表示两条直线或边框之间的垂直关系。
垂直符号通常由一个带有两个短线的直角符号表示,其中一条线与另一条线垂直相交。
4. 平行符号:平行符号用来表示两条直线或边框之间的平行关系。
平行符号通常由两个平行线组成,它们之间没有其他连接线。
5. 对称符号:对称符号用来表示一个图形或物体的对称性。
对称符号通常由一个中心线和两侧对称的形状组成,中心线表示对称轴。
6. 深度符号:深度符号用来表示零件的深度要求。
深度符号通常由一个竖线和一个箭头组成,箭头指向所需的深度。
7. 拉伸符号:拉伸符号用来表示零件的延长或拉伸要求。
拉伸符号通常由两条平行线和箭头组成,箭头指向拉伸的方向。
8. 放样符号:放样符号用来表示平面图形在另一个平面上的复制或放大。
放样符号通常由一个图形和一个箭头组成,箭头指向放样的方向。
9. 表面粗糙度符号:表面粗糙度符号用来表示零件表面的光滑程度要求。
表面粗糙度符号通常由一条波浪线和一个数值组成,波浪线表示表面的光滑程度,数值表示表面粗糙度的指标。
10. Ø符号:Ø符号用来表示直径尺寸。
Ø符号通常用于圆形零件的直径标记,如在孔洞和轴上使用。
这些都是机械加工中常见的符号,熟练掌握这些符号的含义对于正确理解和解读机械加工图纸非常重要。
机械制图符号大全引言:机械制图是工程设计中不可或缺的一环。
通过图纸中的符号和标记,工程师能够准确地传达设计意图,让制造人员和其他相关人员了解和执行设计方案。
机械制图符号是一种标准化的图形语言,用于描述各种工程和机械零部件的形状、尺寸、材料、工艺等信息。
本文将介绍一些常用的机械制图符号,帮助读者更好地理解和应用机械制图。
一、线条符号在机械制图中,线条符号用于表示物体的外形、尺寸和特定的构造关系。
常见的线条符号有实线、虚线、粗实线、粗虚线等。
实线一般用于表示物体的轮廓和主要结构,虚线用于表示辅助线和隐藏线。
二、尺寸符号尺寸符号用于表达物体的尺寸信息,它包括线性尺寸、角度尺寸和圆度尺寸等。
线性尺寸通过在图纸上画出并标记箭头来表示,角度尺寸则通过一个角度符号和具体数值表示。
圆度尺寸用于表示圆形物体的圆度偏差,常用的符号包括Φ(表示直径)和R(表示半径)等。
三、图案符号图案符号用于表示物体上的表面纹理、涂层和其他特定的图案信息。
常见的图案符号有齿轮、键槽、螺纹、曲线、箭头等。
每种图案符号都有其独特的形状和标记,可通过图例和图纸说明进行解读和理解。
四、标记符号标记符号用于标记图纸上重要的位置、特征和说明。
常见的标记符号有圆心标记、线段标记、符号标记等。
圆心标记用于表示圆的中心位置,线段标记用于表示直线的起止点或长度。
五、装配符号装配符号用于表示多个零件组装在一起形成的整体。
常见的装配符号包括边线、同心公差、配合用箭头等。
边线用于表示装配件的轮廓,同心公差用于表示多个零件的同心度要求,配合用箭头用于表示零件之间的配合方式。
六、电气符号电气符号用于表示机械设备中电气元件和电路的连接关系。
常见的电气符号有开关、电源、电动机、传感器等。
它们通过图纸上的图案和标记表示出电气信号的传输和操作方式。
七、液压和气动符号液压和气动符号用于表示机械设备中液压元件和气动元件的连接关系和工作状态。
常见的液压和气动符号有油缸、压力阀、流量控制阀等。
机械图纸中常见的符号及意义表⾯元素或⼀直线-- a condition where an element of a surface or an axis is a straight line. Straightness个轴是⼀条直线的情况。
是⼀个在⼀个平⾯上的所-平整度- is the condition of a surface having all elements in one plane. Flatness有元素的表⾯状况。
- describes the condition on a surface of revolution(cylinder, cone, sphere) where all points of Roundness描述了⼀个⾰命的表⾯(圆柱,圆锥,球体)表⾯各点的任圆度-the surface intersected by any plane. 何平⾯相交的条件。
- describes a condition of a surface of revolution in which all points of a surfaceare equidistant Cylindricity描述了⾰命的表⾯,在表⾯所有点都是从⼀个共同的轴等距离的⼀个条件。
圆柱-from a common axis.- is the condition permitting a uniform amount of profile variation, ether unilaterally orProfile of a Line允许统⼀轮廓的变化,⼄醚单边或双边沿线的功能-线路简介bilaterally, along a line element of a feature. 元素,是条件。
- is the condition permitting a uniformamount of profile variation, ether unilaterally or Profile of a Surface表⾯轮廓是单边或双边统⼀的剖⾯变化,⼄醚,表⾯上允许的条件。
机械制图中常见的符号及意义机械制图中常见的符号及意义:直度平整度圆度面相交的任何飞机。
圆柱度个共同的旋转轴。
线轮廓度一条线元素的特征。
面轮廓度面。
周围标志倾斜度轴。
垂直度轴平行度或轴。
位置公差不同的真正的(理论上精确)位置。
同心度有一个共同的旋转轴。
对称度称中心平面基准特征。
跳动度)的一部分,在基准轴全跳动的部分是通过旋转最大材料状态(三菱)最小材料状态(落马洲)中也包含了最小(最低)的材料,例子,最大孔尺寸和最小轴径。
它的对面是最大材料状态。
投影公差区控制孔的垂直度的程度的预测从洞,因为它涉及到交配的一部分清除。
投影公差区延伸高于地面的部分功能的针的长度,螺栓,螺钉相对于其组装与交配的一部分。
切平面自由状态的变化工过程中的应用直径对的当用在特征控制框架基本尺寸一个基本的层面总是与特征控制框架或基准目标。
(理论上精确尺寸标准)参考尺寸检验业务。
(辅助尺寸标准)基准特征尺寸源面特征控制框和形式,或位置公差。
如果需要,参照基准和改性剂适用于功能或数据也包含在箱。
圆锥锥度左。
斜坡度左。
沉孔或锪平埋头孔深度深度值之间没有空间。
正方形尺寸之间没有空间。
相同的地方绘制。
电弧长度半径须躺在这个区域。
球面半径球形直径公差值置公差可能被用来控制的位置,一个球形特征相对于其他特征的一部分。
符号为球形直径之前的尺寸大小的特征和位置公差值,表明一个球形公差带控制半径切向相邻表面。
其中一个控制半径是指定的,部分轮廓公差带内的月牙形必定是一个公平的曲线没有单位或逆转。
此外,半径在所有点上的部分轮廓不应小于规定的最低限额也不大于最大限度。
之间形公差的开始和结束。
这些信件是参考使用符号(之间的图纸发到早期版本的标准。
统计公差差等于平方根的平方和个别公差)。
应用统计公差,公差个别组件可以增加或间隙配合的零件可减少。
增加容忍或改进适合可能降低制造成本和提高产品的性能,但只应在适当的统计过程控制将被使用。
因此,应考虑到指定所需的处长和其他过程性能指数。
直度-一个条件,一个面元素或轴是一条直线。
平整度-是条件,表面有所有的元素在一个平面。
圆度-描述条件对革命的表面(圆柱,圆锥,球)在所有点的表面相交的任何飞机。
圆柱度-描述了一个条件的旋转面,使所有的点面距离相等,一个共同的旋转轴。
线轮廓度-是条件允许量相同的剖面变化,醚单边或双边,沿着一条线元素的特征。
面轮廓度-是条件允许量相同的剖面变化,醚单边或双边,上表面。
周围标志-表明公差适用于所有周围的部分表面。
倾斜度-是表面,轴,或中线,这是从某一特定角度基准平面或轴。
垂直度-条件是表面,轴,或线,这是90度的基准平面或基准轴
平行度-一个表面,线,或轴,这是等距离的所有点,基准平面或轴。
位置公差-定义一个区域内的轴或中心平面的一个特点是允许不同的真正的(理论上精确)位置。
同心度-描述在其中一个条件的2个或更多的功能,在任何组合,有一个共同的旋转轴。
对称度-是一种状况,其中一个功能(或功能)是处理有关对称中心平面基准特征。
跳动-是复合偏离理想形式的一部分表面上通过革命旋转(360度)的一部分,在基准轴
全跳动-是同时复合控制所有表面元素在所有圆轮廓测量位置的部分是通过旋转360。
最大材料状态(三菱)-是条件的一部分功能其中包含的最高金额材料在规定的极限尺寸。
那就是:最小孔尺寸和最大轴尺寸。
最小材料状态(落马洲)-意味着条件的一部分功能的大小,其中也包含了最小(最低)的材料,例子,最大孔尺寸和最小轴径。
它的对面是最大材料状态。
不论大小的特征(范畴专题)-的情况下,形状公差,跳动或位置必须满足,不论在哪里,它的特点是在其尺寸公差。
投影公差区-适用于孔内的销,螺栓,螺钉,等等,是插入。
它控制孔的垂直度的程度的预测从洞,因为它涉及到交配的一部分清除。
投影公差区延伸高于地面的部分功能的针的长度,螺栓,螺钉相对于其组装与交配的一部分。
切平面-切面显示。
该标志被放置在特征控制框后表示宽容。
自由状态的变化-是一个用来描述失真部分去除后的部队在加工过程中的应用
直径-圆形特征时使用的显示领域的绘图或表明,宽容是针锋相对的当用在特征控制框架
基本尺寸-用来描述的确切尺寸,轮廓,方向或位置的一个特征。
一个基本的层面总是与特征控制框架或基准目标。
(理论上精确尺寸标准)
参考尺寸-尺寸通常不容忍使用,仅供参考。
它不适用于生产或检验业务。
(辅助尺寸标准)
基准特征-实际是用来建立一个基准组件特征.
尺寸源-表示维源于飞机由短和三维表面的限制适用于其他表面
特征控制框-矩形盒包含几何特征符号,和形
式,或位置公差。
如果需要,参照基准和改性
剂适用于功能或数据也包含在箱。
圆锥锥度-是用来表明锥度锥度。
这个符号是始终显示垂直腿向左。
斜坡度-是用来表明坡平锥度。
这个符号是始终显示垂直腿向左。
沉孔或锪平-是用来表示一个扩孔或空口平面。
符号之前的尺寸的扩
孔或空口平面,没有空间
埋头孔-是用来表示一个锪。
符号之前的尺寸的锪没有空间。
深度-是用来表明,一方面适用于深度的特征。
这个符号之前的深度
值之间没有空间。
正方形-是用来表明,一个单一的尺寸适用于方形。
符号之前的尺寸
之间没有空间。
相同的地方-是用来与一个值显示的次数维度或特征是反复的绘制。
电弧长度-表明,维弧长度测量曲面轮廓。
符号放在上面的维度。
半径-创建一个区域定义的弧(最大和最小半径)。
零件表面必须躺
在这个区域。
δ厚度新代词(t)
球面半径-之前的价值维度或耐受性。
EQS均布-平均分布到某各部位
球形直径公差值-前应在指定的公差值代表球区。
此外,一个位置公
差可能被用来控制的位置,一个球形特征相对于其他特征的一部
分。
符号为球形直径之前的尺寸大小的特征和位置公差值,表明一
个球形公差带
控制半径-创造了一个宽容的定义双圆弧(最大和最小半径),切向
相邻表面。
其中一个控制半径是指定的,部分轮廓公差带内的月牙
形必定是一个公平的曲线没有单位或逆转。
此外,半径在所有点上
的部分轮廓不应小于规定的最低限额也不大于最大限度。
C45°倒角
之间-表明一个外形公差适用于几个连续的功能,可以指定在外形公
差的开始和结束。
这些信件是参考使用符号(1994)或词之间的图
纸发到早期版本的标准。
统计公差-是分配公差相关装配部件的基础上,统计(如装配公差等
于平方根的平方和个别公差)。
应用统计公差,公差个别组件可以
增加或间隙配合的零件可减少。
增加容忍或改进适合可能降低制造
成本和提高产品的性能,但只应在适当的统计过程控制将被使用。
因此,应考虑到指定所需的处长和/或血清或其他过程性能指数。
基准目标-是一个指定的点,线,或地区的一部分,
用于建立基准参考飞机制造及检验业务。
靶点显示的基准目标点三维位于直接表面的看法。