【乐理】不懂乐理,别教音乐——二部曲式、三部曲式
- 格式:doc
- 大小:21.50 KB
- 文档页数:3
第五章三部曲式一、教学目的:通过学习基本大型曲式结构“三部曲式”的基本原理,掌握高级曲式结构的构成及分析方法,指导分析实践二、教学要求:掌握三部曲式与各类小型曲式结构的根本区别,熟悉三部曲式的基本分类特点及每个乐部之间的区别与联系,能正确判断出运用三部曲式创作的各类音乐作品。
三、教学时数:预计授课时数7学时四、教学内容:第一节定义及基本特征第二节三部曲式的中部及三部曲式的基本类型1、呈示型中部2、展开型中部第三节三部曲式的两端部分第四节三部曲式的从属部分五、教学步骤:(一)导入:关于曲式的结构层次,不同的教科书有不同的划分方法并有不同的名称,一般来讲,按照由小到大的关系进行排列,可以分为:乐汇(动机)—乐节(短句)—乐句—乐段—乐部—乐章(乐曲)。
关于乐汇、乐节、乐句、乐段等概念,在上几章中乐举讲授过了,之前讲过的几种曲式,都是以乐段为基本单位构成的。
如以一个乐段构成的“一段曲式”。
两个乐段构成的“二段曲式”,以带再现的三个乐段构成的“三段曲式”。
这些以单个乐段为基本构成单位的曲式结构都可归为“小型曲式结构”。
从本章起,我们将要接触较大型的曲式结构,这些曲式常常不以乐段为结构单位,而是以上述某一种小型曲式结构作为结构单位来构成。
这种结构单位我们称它为“乐部”。
乐部是一个较大型曲式中的一个组成部分,它通常已经是二段式或三段式。
(二)展开讲授:一、定义及基本特征1、定义及结构原理由三个既有对比又有统一的乐部所组成的曲式,称为“三部曲式”。
每一个乐部本身可能就已经是一个二段式结构或三段式结构。
三部曲式也被许多教科书称为“复三部曲式”。
三部曲式与三段曲式一样,是按照三部性原则组合而成的曲式。
它的结构原理与第三章讲的三段曲式大致相同——即呈示、对比、再现。
其中,第一乐部称为“首部”,第二乐部称为“中部”,第三乐部称为“再现部”。
基本图示可以归纳为:二段曲式二段曲式或三段首部的重复或三段曲式曲式或展开性段(不变化或落;偶尔为乐段变化的再现)从图示中可以看到,三部曲式的结构比较复杂,它的每一个乐部(或者说至少其中一个乐部)的结构都是二段曲式或三段曲式。
曲式的结构是怎样的曲式的结构是怎样的曲式有很多种,正如大的宫殿有大的结构,小的屋舍有小的形式一样。
无论大小,无论是古典的还是现代的创新之作,都会包含以下三个原则:对比、变奏、重复。
你知道曲式的结构是怎样的吗?下面是小编为大家带来的曲式的结构的知识,欢迎阅读。
一部曲式1.乐段——是构成独立段落的最小结构。
速度、节拍、体裁取决于乐段的长度。
2.一部曲式的乐段的特点:(1)由多个乐句组成,有完整的旋律,不是零碎的展开:(2)能表达完整明确的乐思,乐段能表达一定的思想感情;(3)有明确的终止;(4)一般为稳定陈述。
3.乐段的内部结构:乐段——乐句——乐节——乐汇。
4.乐段的分类标准:(1)以乐段内部乐句的数量作为划分依据;(2)以句子之间的关系作为依据;(3)以构成乐段乐句的数量2的N次方和句子小节2的N次方为标准,可分为方正型和非方正型;(4)以乐段调性变化和终止作为依据;(5)以音乐结构的陈述方式作为依据,可分为呈示型乐段和中间展开或连接型的乐段。
单二部曲式1.单二部曲式——由两个对比又统一的乐段有机结合形成的曲式。
2.单二部曲式的分类:有再现单二部曲式、无再现单二部曲式(对比式和引申式)。
3.有再现单二部曲式(二段曲式)、四句式上下片乐段(四句式的平行乐段)和起、承、转合式乐段的区别:二段曲式比四句式上下片乐段的第一部分的主调收拢使句读划分更为清晰;二段曲式比起、承、转合式乐段,前两个乐句与后两个乐句的对比性及收拢性使乐段感增强,结构层次更分明。
单三部曲式1.单三部曲式(三段曲式)——由三个相对独立的'乐段按照三部性结构原则组合形成的曲式。
2.基本特征:呈示乐段——中段——再现乐段。
(ABA)图式:(1)a+a'+a(2)a+b+a(3)a+b+c3.中部:发展中段(引申型)、对比中段(并置型)、对比兼发展型①引申型的特征:与第一段之间的对比较少,更多的是第一段主题材料的延伸发展(模进、分裂、压缩)②对比中段(并置型)的特征:既有新材料的对比并置,又有第一段材料的引申发展形成的中段——综合性三段曲式。
有关曲式结构的一些基本术语概念曲式的定义及概述由各种音乐要素所构成的一些或同或异的音乐事件在一个有起讫的时间过程中按一定的逻辑结构加以分布、组合所形成的整体结构关系,便是音乐作品的曲式。
音乐作品的曲式结构是一个整体性的概念。
音乐是时间艺术,音乐的形式是在时间的过程中形成的。
因此,曲式也就是音乐过程的结构。
每一首具体音乐作品的曲式结构都是不尽相同的,但是我们仍然在其中发现一些规律应注意的一点,曲式的学习必须与具体音乐作品的形式内容相结合。
主题在一首或一个音乐段落中,能体现该乐曲或段落的基本性格面貌的乐思,称之为主题。
主题也即是主导乐思。
主题的长度并无严格的规定,他通常是一个乐句或一个乐段。
主题可以是单一材料的,也可以是对比的(多出现于大型的乐曲中)。
一首乐曲中的主题数量可多可少。
有多个主题时,可分为主要主题与次要主题。
在具有一定长度的主题中,主题的开头部分成为“主题头”,它往往体现为主题最核心的动机材料。
在乐曲发展过程中,主题头的乐思动机具有特别醒目的特点,从而成为辨认主题素材的最重要标志。
结构单元,次级结构与整体结构一首完整乐曲的曲式结构就是该乐曲的整体结构。
能够成为整体结构的最小曲式是乐段。
音乐中最小的具有一定完整性的结构单元是乐段(可以表达乐意的最小结构单位)。
由乐段构成的次级结构称为段,为最底层的次级结构单位。
有大于乐段的曲式构成的次级结构称之为部,部本身还可以分出下属层次的结构单位来。
收拢性结构与开放性结构乐曲中的某个结构单位,如果用它自身的主要调性的主功能来完全终止,那么该结构单位称为收拢性结构。
相反为开放性结构。
这也是一个相对的概念,一个结构在微观与宏观上来解释,它的结论将是不同的。
曲式的基本部分与从属部分一首乐曲中,曲式的各组成部分由于所处地位及所引起的不同作用而具有不同的曲式功能。
担负揭示及展开主要乐思(主题或若干主题)的段落,称之为曲式的基本部分。
其余的引子、连接、补充、结尾等段落,这些都是从属部分。
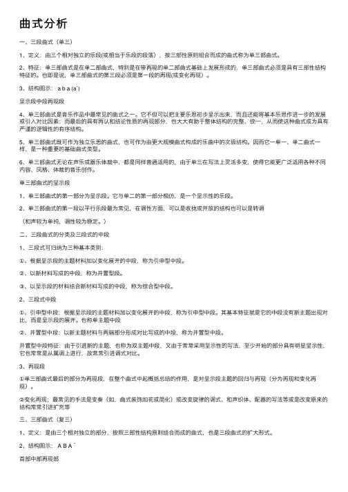
曲式分析⼀、三段曲式(单三)1、定义:由三个相对独⽴的乐段(或相当于乐段的段落),按三部性原则组合⽽成的曲式称为单三部曲式。
2、特征:单三部曲式是在单⼆部曲式,特别是在带再现的单⼆部曲式基础上发展形成的,单三部曲式必须是具有三部性结构特征的。
也即是说,单三部曲式的第三段必须是第⼀段的再现(或变化再现)。
3、结构图⽰: a b a (a`)呈⽰段中段再现段4、单三部曲式是⾳乐作品中最常见的曲式之⼀。
它不但可以把主要乐思初步呈⽰出来,⽽且还能将基本乐思作进⼀步的发展或引⼊对⽐因素;⽽最后的具有再认和结论性质的再现部分,也⼤⼤有助于整体结构的完整、统⼀,从⽽使这种曲式成为具有严谨的逻辑性的有序结构。
5、单三部曲式既可作为独⽴乐思的曲式,也可作为由更⼤规模曲式构成的乐曲中的次级结构。
因⽽它⼀单⼀、单⼆曲式⼀样,是⼀种重要的基础曲式类型。
6、单三部曲式⽆论在声乐或器乐体裁中,都是同样普通适⽤的,由于单三在写法上灵活多变,使得它能更⼴泛适⽤各种不同内容、风格、体裁的⾳乐创作。
单三部曲式的呈⽰段1、单三部曲式的第⼀部分为呈⽰段。
它与单⼆的第⼀部分相仿,是⼀个呈⽰性的乐段。
2、单三部曲式的第⼀段以平⾏乐段最为常见,在调性⽅⾯,可以是收拢或开放的结构也可以是转调(和声较为单纯,调性较为稳定。
)⼆、三段曲式的分类及三段式的中段1、三段式可归纳为三种基本类别:①、根据呈⽰段的主题材料加以变化展开的中段,称为引申型中段。
②、以新材料写成的中段,称为并置型段。
③、以呈⽰段的材料结合新材料写成的中段,称为综合型中段。
2、三段式中段①、引申型中段:根据呈⽰段的主题材料加以变化展开的中段,称为引申型中段。
其基本特征就是它的中段没有新主题出现对⽐,⽽是呈⽰段的展开。
也称单主题中段②、并置型中段:以新主题材料与两端部分形成对⽐写成的中段,称为并置型中段。
并置型中段特征:由于引进新的主题,也称为双主题中段,⼜由于常常采⽤呈⽰性的写法,⾄少开始的部分具有明显呈⽰性,它也常常是从属调上进⾏,故常常引进调式对⽐。
曲式分析知识点总结一、曲式的基本概念曲式是音乐作品结构的组织方式,它是指音乐作品中不同乐章或段落的排列和发展规律。
曲式通常包括两个层面的结构组织:宏观结构和微观结构。
宏观结构是指整个乐曲的组织方式,通常包括乐曲的主题、副题、发展和重复等部分的排列和发展规律。
微观结构是指乐曲中不同乐章或段落的组织方式,通常包括不同乐章或段落的内部结构和发展规律。
二、曲式的基本类型1. 二部曲式:二部曲式是最简单的曲式类型,由两个部分组成,通常为A-B结构,即第一个部分为A段,第二个部分为B段。
二部曲式通常用于简单的歌曲或小型器乐作品中。
2. 三部曲式:三部曲式由三个部分组成,通常为A-B-A结构,即第一个部分为A段,第二个部分为B段,第三个部分为A段。
三部曲式通常用于复调音乐作品或者一些中型器乐作品中。
3. 二重奏式:二重奏式由两个部分组成,通常为A-A’结构,即第一个部分为A段,第二个部分为A’段,A’段与A段类似但不完全相同。
二重奏式通常用于复调音乐作品或者一些器乐作品中。
4. 三重奏式:三重奏式由三个部分组成,通常为A-B-A’结构,即第一个部分为A段,第二个部分为B段,第三个部分为A’段,A’段与A段类似但不完全相同。
三重奏式通常用于复调音乐作品或者一些器乐作品中。
5. 套曲式:套曲式由多个部分组成,每个部分通常都是独立完整的乐曲,但它们又以某种形式相互联系,形成一个整体。
套曲式通常用于交响乐、协奏曲、组曲等大型音乐作品中。
以上是常见的曲式类型,不同类型的曲式具有不同的结构组织方式和发展规律,对于学习和理解曲式分析非常有帮助。
三、曲式分析的基本方法1. 主题和变奏:主题和变奏是曲式分析的一种常用方法,通过分析乐曲中不同部分对主题的发展和变奏,可以帮助我们理解乐曲的结构和组织方式。
2. 逐段分析:逐段分析是曲式分析的另一种常用方法,通过分析乐曲中不同段落的结构和发展规律,可以帮助我们理解乐曲的内部结构和发展方式。
织体:简单说来是作为音乐作品构成的基本材料的“音”,在作品中的组织形式。
这个问题之所以比较复杂,是因为织体已经是基于内容和情绪的要求并且事实上已经是:曲调的音高关系、调式、和声、调性、节奏、节拍、速度、音区、音强、演奏(唱)法、音色等基本手段一定程度的综合。
但它仍以不同的方式出现,以“织体”的身份作为完整音乐形式(音乐整体、主题及发展)的构成部分,但有时它甚至便已经是主题或音乐形式的全部。
复调体:是指在同一时间内若干曲调的结合,这些曲调互相配合但独立发展。
复调体的织体包括“非模仿”及“模仿”两种,前者又包括“志声式”及“对比式”两类。
和声体:是在若干声部的结合中明显地分出主要曲调与伴奏两部分。
和声织体大致可分为三种:①应用持续音的简单和声织体;②和弦式织体;③发展的伴奏音型的和声织体。
曲调、主题及其发展的意义:“曲调”是以一个声部来表现的乐思。
她可成为单声部音乐的整体(如许多民歌),也可能成为多声部音乐中的某一声部。
在任何情况下,它都是具有一定音乐表现力的、独立性的声部,其中已经综合了多种基本的音乐表现手段,成为一个完整的现象。
★主题:这一名词有两种含义:狭义的理解是指音乐作品的主要乐思。
广义的则指作品的某一独立的完整部分,如变奏曲的主题,则该“主题”之中有可能包含一个或多个代表基本乐思的主题。
★变奏:变奏是指保留原来音乐材料的结构基础上进行的装饰变化。
变化可能在音高(曲调线)、节奏、和声,甚至音强、音区、音色、演奏法、组织、织体等各方面,但最常见的是曲调的音高和节奏、织体方面的改变。
变奏的原则也应用到较大的段落上,如果多次不同的变化重复则以可构成完整曲式如“变奏曲式”。
★展开:触动并改变原来结构,这种“触动”可能只是从陈述过的音乐材料中抽取出一些小片段加以展开处理,或将主题的和声结构加以变化。
在对旧的音乐材料展开处理时常可自由运用音值扩大、缩小、倒影、音程扩大缩小、转位等方法取得较大变化。
可以将不同材料予以综合,再许多作品的“结尾”中所常见的这种现象。
【乐理】不懂乐理,别教音乐——二部曲式、三部曲式你真是个特别的人前言音乐是不是各种艺术形式中最令人动情的?似乎每个人的看法都不一样。
但是不管是对于声音的教学和物理特性而言,还是对音乐结构的建筑特性而言,音乐分析和音乐理论都具有惊人的数学性、理性和逻辑性,而这仅仅是音乐的一部分。
所以对音乐之美的充分欣赏,不仅与我们的情感活动有关,更和认知活动的参与联系紧密。
乐理讲的是音乐的结构音乐大厦时如何搭建起来的,它能帮助我们把头脑中处理音乐和复杂认知的功能与处理视觉艺术的功能联系起来。
学习乐理能增强孩子对音乐的感知。
很多人都无法记住听到的音乐中的的细节,就是因为他们对音乐中发生了什么基本没有概念。
但是如果你学过乐理,那么情况就会有很大不同。
对于古典音乐,了解音乐中发生的一切尤为重要,不然你就无法放松下来尽情享受音乐艺术的魅力。
例如,你在听音乐的时候,再次听到一段熟悉的主题旋律响起,你可能最多就会觉得:哦,重复了一下而已咯!如果从学过乐理的人角度看那就不是单纯的“重复一下”。
大多数音乐曲式都是由两种对立的情绪发展而来的,一种是对已知内容的渴望,另一种是对未知内容的期盼。
简单的二部曲式包含两个部分——A和B,这两个部分在长度上基本相同,但是旋律是不一样的。
它们被乐句的中止分开,通常情况下没部分都会反复一次,变成重复的二部曲式。
这样,我们就有了AABB这样一种形式,A段的重复让我们的音乐进行到不一样的B段之前,获得了熟悉的内容。
这样的重复也为两个段落标明了明显的界限,并且给了我们一次再听一遍甚至记住熟悉内容的机会。
如果你听过巴赫《G弦上的咏叹》就能明白二部曲式的意思了。
当然,二部曲式还有一种典型的辩题就是再现的二部曲式:ABA。
在这里,音乐同样是氛围两部分,但第二部分结束后又回到了开始的A段旋律,一般来说是缩短了的A段,如果再加上一些反复,就有了AA BABA这样一种形式。
例如莫扎特钢琴奏鸣曲的K284的第三乐章主题就告诉我们,A段的重复可以有什么样的变化:第一次重复时,A段旋律转调到了新的调性上,但最后一次出现时,它又回到了原来的调性上。
音乐基础知识(中级)一.美妙而神奇的音乐(一)单二部曲式:由两个乐段构成的乐曲形式称“单二部曲式”,也叫“二段体”,用A+B图示表示。
1. 歌曲中的单二部曲式:音响1:《嘀哩嘀哩》;音响2:《让我们荡起双桨》。
2. 器乐曲中的单二部曲式:音响3《瑶族舞曲》;(二)单三部曲式:单三部曲式也叫三段式,它由三个规模相近、相对独立的乐段组成。
单三部曲式有两种结构类型:有再现的单三部曲式(标记为“ ABA)和没有再现的单三部曲式(标记为“ ABC)。
1. 歌曲中的单三部曲式:音响4:《听妈妈讲那过去的事情》;音响5:《让在银色的月光下》;音响6《大中国》。
2. 器乐曲中的单三部曲式:音响7:《牧童短笛》;音响8:《安妮特拉舞曲》。
(三)复三部曲式:A (a+b)+B (c+d+c)+A音响9:《G大调小步舞曲》;音响10:《“绿袖子)主题幻想曲》二.缤纷多彩的声乐类别(一)声乐中的重唱和合唱1. 重唱:两个以上,每个声部一位演唱者音响11:《浓烈的白酒》(女声二重唱)音响12:《紫藤花》(男女声二重唱)音响13:《回娘家》(男声四重唱)音响14:《呣呣五重唱》(男女声五重唱)2. 同声合唱:两个或两个以上,每个声部多位演唱者音响15:《猎人之歌》(男声合唱)音响16:《山在虚无缥缈间》(女声合唱)3. 混声合唱音响17:《哈利路亚》音响18:《黄河船夫曲》音响19:《回声》音响20:《牧歌》5.领唱和合唱音响21:《我的祖国》音响22:《海韵》(二)常见的声乐类别1. 进行曲音响23:《马赛曲》音响24:《歌唱祖国》2. 歌舞曲音响25:《饮酒歌》音响26:《采茶舞曲》3. 抒情歌曲音响27:《啊,我的太阳》音响28:《负心人》4. 无伴奏合唱4. 小夜曲音响29:《小夜曲》(托斯蒂)音响30:《小夜曲》(托赛里)5. 摇篮曲音响31:《摇篮曲》(勃拉姆斯)音响32:《摇篮曲》(舒伯特)6. 颂歌音响33:《长江之歌》音响34:《圣母颂》7. 叙事歌曲音响35:《魔王》音响36:《歌唱二小放牛郎》8. 讽刺歌曲音响37:《跳蚤之歌》音响38:《茶馆小调》三.目不暇接的器乐合奏体裁类别(一)中国主要传统乐种1. 江南丝竹音响39:《中花六板》音响40:《欢乐歌》2. 广东音乐音响41:《步步高》音响42:《赛龙夺锦》3. 福建南音音响43:《八走马》4. 苏南吹打音响44:《下西风》5. 鲁西南鼓吹音响45:《一枝花》6. 河北吹歌音响46:《放驴》(二)西方器乐曲中主要的体裁类别1.独奏曲(1)舞曲音响47:《波罗奈兹舞曲》(2)夜曲音响48:《降b 小调夜曲》(3)幻想曲音响49:《卡门幻想曲》(4)叙事曲音响50:《叙事曲》(5)前奏曲音响51:《前奏曲第15 首》(6)戏谑曲音响52:《仲夏夜之梦》2. 室内乐(1)奏鸣曲音响53:《春天》第一乐章(2)弦乐四重奏音响54:《如歌的行板》(D大调第一弦乐四重奏第二乐章)(3)钢琴三重奏音响55:《杜卡姆》第二乐章(4)铜管五重奏音响56:《小号咏叹调》(5)木管五重奏音响57:《快乐的女战士》(6)其他组合音响58:《鳟鱼》3. 管乐合奏音响59:《星条旗进行曲》4. 弦乐合奏音响60:《弦乐小夜曲》音响61:《二泉映月》5. 管弦乐(1)交响乐音响62:《“自新大陆”第九交响曲》(2)交响诗音响63:《沃尔塔瓦河》(3)交响序曲音响64:《芬格尔山洞》(4)管弦乐组曲音响65:《培尔•金特第一组曲》之一:(5)圆舞曲音响66:《蓝色多瑙河》(6)协奏曲音响67:《e 小调小提琴协奏曲》第一乐章音响68:《黄河》第三乐章四.时尚的流行音乐(一)西方流行音乐1. 爵士乐音响69:《西区布鲁斯》音响70:《五拍》2. 乡村音乐音响71:《什锦菜》音响72:《乡村路带我回家》音响73:《答案在风中》3. 摇滚乐音响74:《昨天》4. 轻音乐音响75:《奥利诺科河流》音响76:《雪绒花》音响77:《回忆》(音乐剧《猫》插曲)(二)中国流行歌曲音响78:《夜来香》音响79:《小城故事》音响80:《乡间的小路》音响81:《我的中国心》音响82:《一无所有》音响83:《涛声依旧》音响84:《弯弯的月亮》音响85:《青藏高原》音响86:《青花瓷》(三)流行音乐所用的主要乐器1. 萨克斯管音响87:《回家》2. 短号音响88:《候鸟雷格泰姆》3. 吉他(1)原声吉他音响89:《加州旅馆》(2)电吉他(电贝司)音响90:《多佛悬崖》4. 架子鼓音响91:架子鼓音响5. 电子琴与电子合成器音响92:《假如我能告诉你》五.世界民族音乐中的乐器1. 拇指琴音响93:拇指琴音响2. 伽倻琴音响94:伽倻琴音响3. 风笛音响95:苏格兰风笛曲《优雅》4. 马林巴琴音响96:马林巴音响5. 摇奏竹筒琴(安格隆)音响97:安格隆音响6. 达拉布卡鼓音响98:达拉布卡鼓音响7. 欧洲大扬琴音响99:欧洲大扬琴音响8. 排箫音响100:排箫曲《森林的多耶那和妇》9. 萨朗吉音响101:萨朗吉音响10. 迪基瑞杜音响102:迪基瑞杜音响。
奏鸣曲式的乐理知识奏鸣曲式的乐理知识乐理中的奏鸣曲式,就是写作乐曲的一种格律,即用一种比较固定的框架把乐曲的大结构框出来,使具有某种固定曲式的乐曲具有比较规整的形态,利于聆听者理解与欣赏。
下面小编给大家带来奏鸣曲式的相关乐理知识,欢迎阅读!奏鸣曲式的乐理知识篇1奏鸣曲式,这一名称,最早是A.B.马克斯在他的《作曲法教程》中最早提出来的。
奏鸣曲式的前身古奏鸣曲式,是在17世纪末和18世纪上半叶形成的。
这种曲式是一种二段式。
第1部分在主部之后有一个连接部,起转调作用,副部则在属调出现(或主部是小调,则副部往往用关系大调)。
第2部分则将主部改在属调出现,或用主部的一部分在几个不同的调上展开,然后将连接段改变,使副部在主调上再现。
这种曲式不论第1部分还是第2部分都各自反复一遍,例如G.塔尔蒂尼的《小提琴及通奏低音奏鸣曲》的`末乐章和D.斯卡拉蒂的《a小调钢琴奏鸣曲》等。
古奏鸣曲式经过G.B.普拉蒂、斯卡拉蒂、C.P.E.巴赫、J.S.巴赫等的实践,到J.海顿时期发展为由3部分组成的奏鸣曲式。
奏鸣曲式的乐理知识篇2通常所说的奏鸣曲式,是指维也纳古典乐派时期由3个部分组成的奏鸣曲式。
它的结构由“呈示部”、“展开部”与“再现部”三大段依序组成。
第1部分是呈示部,包括主部、连接段、副部及小结尾。
主部与副部的调性关系仍保持古典奏鸣曲式的传统,乐思的性质或者是对比并置的,或者是对比冲突的`。
在较早的奏鸣曲中呈示部一般要反复一遍。
这个部分是这首乐曲的重心与精神所在。
第2部分是展开部,也称自由幻想部。
主要乐思在不同的调性上加以发挥,也可是不同乐思的交替出现,有时也用新材料或复调的处理方法。
结构上则以材料的片断性和终止的隐蔽为特征,使乐思以新的方式不断展开,甚至造成尖锐的矛盾冲突,最后是引向第3部分的过渡。
第3部分称为再现部。
这时主部仍在原调上再现,并通过连接段,使副部在主调上出现,以取得再现部的调性统一。
最后为尾声。
有的尾声很长,如L.van贝多芬某些作品的尾声有第二展开部的性质。
曲式的定义及概述有关曲式结构的一些基本术语概念曲式的定义及概述由各种音乐要素所构成的一些或同或异的音乐事件在一个有起讫的时间过程中按一定的逻辑结构加以分布、组合所形成的整体结构关系,便是音乐作品的曲式。
音乐作品的曲式结构是一个整体性的概念。
音乐是时间艺术,音乐的形式是在时间的过程中形成的。
因此,曲式也就是音乐过程的结构。
每一首具体音乐作品的曲式结构都是不尽相同的,但是我们仍然在其中发现一些规律应注意的一点,曲式的学习必须与具体音乐作品的形式内容相结合。
主题在一首或一个音乐段落中,能体现该乐曲或段落的基本性格面貌的乐思,称之为主题。
主题也即是主导乐思。
主题的长度并无严格的规定,他通常是一个乐句或一个乐段。
主题可以是单一材料的,也可以是对比的(多出现于大型的乐曲中)。
一首乐曲中的主题数量可多可少。
有多个主题时,可分为主要主题与次要主题。
在具有一定长度的主题中,主题的开头部分成为“主题头”,它往往体现为主题最核心的动机材料。
在乐曲发展过程中,主题头的乐思动机具有特别醒目的特点,从而成为辨认主题素材的最重要标志。
结构单元,次级结构与整体结构一首完整乐曲的曲式结构就是该乐曲的整体结构。
能够成为整体结构的最小曲式是乐段。
音乐中最小的具有一定完整性的结构单元是乐段(可以表达乐意的最小结构单位)。
由乐段构成的次级结构称为段,为最底层的次级结构单位。
有大于乐段的曲式构成的次级结构称之为部,部本身还可以分出下属层次的结构单位来。
收拢性结构与开放性结构乐曲中的某个结构单位,如果用它自身的主要调性的主功能来完全终止,那么该结构单位称为收拢性结构。
相反为开放性结构。
这也是一个相对的概念,一个结构在微观与宏观上来解释,它的结论将是不同的。
曲式的基本部分与从属部分一首乐曲中,曲式的各组成部分由于所处地位及所引起的不同作用而具有不同的曲式功能。
担负揭示及展开主要乐思(主题或若干主题)的段落,称之为曲式的基本部分。
其余的引子、连接、补充、结尾等段落,这些都是从属部分。
曲式常识一段曲式课程目录一部曲式单二部曲式单三部曲式复三部曲式与复二部曲式回旋曲式变奏曲式奏鸣曲式奏鸣回旋一部曲式导学一部曲式是规模最小的曲式单位,可以表达完整或相对完整的乐思。
它的内部可以划分为乐句、乐节及乐汇等次级结构。
句式构成、结构原则、和声安排、调性布局及方整程度等曲式学中的概念和形式,都能在一部曲式中得到体现,因此,本章是学好曲式课的基础。
一部曲式任务指派一、了解一部曲式的概念、类型,以及次级结构。
二、区分呈示型乐段与展开型乐段的差异。
三、了解复合乐段以及三重、四重复乐段。
四、区分开放性结构与收拢性结构的差别。
五、理解“无终旋律”式乐段的内涵。
六、具有对一部曲式的独立分析能力。
一部曲式一部曲式一、一部曲式的概述一部曲式通常由乐段构成,乐段的基本组成部分是乐句。
在音乐作品中,主题往往表现出乐段的结构形态,它通常具有明确、单纯的情绪特点。
主题开始的旋律音调(即“主题头”)往往具有揭示主题性格面貌的结构特征,“主题头”常含有动机的意义,成为整个主题形成的基础与核心。
二、乐段的分类(一)单乐段依据乐段内乐句的数量,结合主题材料的组合关系,可对乐段作如下分类:1、单乐句结构乐段结构中,乐思以一种连续发展的方式,或以分阶段发展方式在形成一定结构规模的段落后结束于完全终止的结构称为单乐句乐段。
由单乐句构成的乐段或多或少因乐思具有较强展开性质,通常具有一气呵成的结构特点。
例1-1 贝多芬《第一交响曲》Op21第三乐章开始主题由于模进、片断重复等关系致使乐段中间没有出现明显的换气间歇,从而没有必要或不便于细分乐句。
例1-2 肖邦《E大调夜曲》首部的再现乐段上例在第3、4小节出现往C大调的离调,又由于第4、5小节是对第2、3小节材料的自由模进,使音乐的进行分不出两个(4+4)乐句。
2、两个乐句构成的乐段(1)由两个乐句构成的乐段是传统音乐中最常见的结构,它表现出音乐结构中最基础的结合关系:在和声终止方面,一般第一句结束在半终止,第二句结束在完全终止(包括从属调性);在主题材料的组合方面,一般体现出两种基本形态:第一种为平行结构,通常用小写英文字母a,a1 标记,指两个乐句开始的主题材料表现出一致性或相似性,从两个乐句为重复关系到仅有主题头材料相同的情况都属于平行关系。
【乐理】不懂乐理,别教音乐——二部曲式、三部曲式
你真是个特别的人前言音乐是不是各种艺术形式中最
令人动情的?似乎每个人的看法都不一样。
但是不管是对于声音的教学和物理特性而言,还是对音乐结构的建筑特性而言,音乐分析和音乐理论都具有惊人的数学性、理性和逻辑性,而这仅仅是音乐的一部分。
所以对音乐之美的充分欣赏,不仅与我们的情感活动有关,更和认知活动的参与联系紧密。
乐理讲的是音乐的结构音乐大厦时如何搭建起来的,它能帮助我们把头脑中处理音乐和复杂认知的功能与处理视
觉艺术的功能联系起来。
学习乐理能增强孩子对音乐的感知。
很多人都无法记住听到的音乐中的的细节,就是因为他们对音乐中发生了什么基本没有概念。
但是如果你学过乐理,那么情况就会有很大不同。
对于古典音乐,了解音乐中发生的一切尤为重要,不然你就无法放松下来尽情享受音乐艺术的魅力。
例如,你在听音乐的时候,再次听到一段熟悉的主题旋律响起,你可能最多就会觉得:哦,重复了一下而已咯!如果从学过乐理的人角度看那就不是单纯的“重复一下”。
大多数音乐曲式都是由两种对立的情绪发展而来的,一种是对已知内容的渴望,另一种是对未知内容的期盼。
简单的二部曲式包含两个部分——A和B,这两个部分在长度上基本相同,但是旋律是不一样的。
它们被乐句的中止分开,
通常情况下没部分都会反复一次,变成重复的二部曲式。
这样,我们就有了AABB这样一种形式,A段的重复让我们的音乐进行到不一样的B段之前,获得了熟悉的内容。
这样的重复也为两个段落标明了明显的界限,并且给了我们一次再听一遍甚至记住熟悉内容的机会。
如果你听过巴赫《G弦上的咏叹》就能明白二部曲式的意思了。
当然,二部曲式还有一种典型的辩题就是再现的二部曲式:ABA。
在这里,音乐同样是氛围两部分,但第二部分结束后又回到了开始的A段旋律,一般来说是缩短了的A段,如果再加上一些反复,就有了AA BABA这样一种形式。
例如莫扎特钢琴奏鸣曲的
K284的第三乐章主题就告诉我们,A段的重复可以有什么样的变化:第一次重复时,A段旋律转调到了新的调性上,但最后一次出现时,它又回到了原来的调性上。
说到这里,不得不提一下三部曲式。
三部曲式(三段体)就是对主题旋律进行简单重复,即ABA,其中的B段是一个全新的主题,紧跟其后的是主题A的重复。
它与再现二部曲式的区别就是,三部曲式中的三个段落时相对独立的。
为了A段有所区别,B段往往采用一个新的调性,并在音量、织体和速度上与A段有所区别,从而在听觉上是一种新的感受。
例如格里格钢琴曲集《无词歌》里的那首《思乡曲》,开头是一个令人难忘的e小调旋律,这是A段,在一个稍显拖沓的终止之后,音乐忽然转到E大调上,一段快速活泼的旋律
似乎在表现在家乡的快乐时光,这就是B段,独立于A段存在,因为它是一个全新的主题、新的情绪,长度更长,在末尾也有一个光明的E大调上清晰的终止。
其实,我们还是想家的,所以那个令人难忘的e小调主题又重新出现了,这就是第二个A段,它和开始时不同,因为有了B段的对比,让听者有了更深刻的感受。