本院急性肾小球肾炎临床路径
- 格式:docx
- 大小:30.30 KB
- 文档页数:14
急性肾小球肾炎(急性链球菌感染后)临床路径(2019年版)一、急性肾小球肾炎临床路径标准住院流程(一)适用对象第一诊断为急性肾小球肾炎(急性链球菌感染后)(ICD-10:N00+B95.5)。
(二)诊断依据根据《诸福棠实用儿科学》(江载芳,申昆玲,沈颖主编,人民卫生出版社,2015年,第8版)、《儿科学》(王卫平,孙锟、常立文主编,人民卫生出版社,第9版)。
1.临床上有少尿,血尿,水肿,高血压。
2.血清补体C3下降。
3.伴随链球菌感染的证据,抗链球菌溶血素O明显升高。
(三)治疗方案的选择根据《诸福棠实用儿科学(第8版)》(人民卫生出版社,2015)、《儿科学》(人民卫生出版社,第9版)。
1.休息:急性期需卧床2~3周,直到肉眼血尿消失,水肿减退,血压正常,即可下床轻微活动。
2.饮食:以低盐饮食为好,严重水肿或高血压者需无盐饮食。
有氮质血症者应限制蛋白摄入,可给予优质动物蛋白0.5g/(kg·d)。
3.病因治疗:积极治疗链球菌感染,首选青霉素类或头孢类抗菌药物治疗10~14天,过敏患儿可改用大环内酯类抗菌药物治疗。
4.对症治疗:利尿消肿;降压治疗;维持水、电解质及酸碱平衡。
5.并发症防治:急性肾功能不全的防治、高血压脑病的防治、严重循环充血的防治。
(四)标准住院日为7~14天(五)进入路径标准1.第一诊断必须符合ICD-10:N00 + B95.5急性肾小球肾炎疾病编码。
2.当患者同时具有其他疾病诊断,但在住院期间不需要特殊处理,也不影响第一诊断的临床路径流程实施时,可以进入路径。
(六)住院后2~7天(指工作日)1.必需的检查项目:(1)血常规、尿常规、大便常规;(2)补体、ASO;(3)肝肾功能、电解质、血糖、血脂、钙磷代谢、凝血功能、ANA、dsDNA、ANCA、CRP、ESR、BNP;(4)24小时尿蛋白定量、尿红细胞位相或尿红细胞形态;(5)腹部超声、泌尿系超声、X线胸片、心电图、超声心动图。
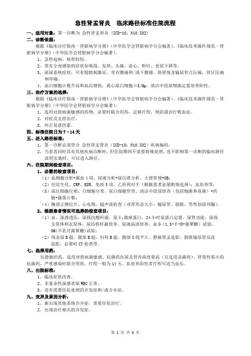
急性肾盂肾炎临床路径(2016县级医院版)一、急性肾盂肾炎临床路径标准住院流程(一)适用对象。
第一诊断为急性肾盂肾炎(ICD-10:N10)。
(二)诊断依据。
根据《临床诊疗指南–肾脏病学分册》(中华医学会肾编著,人民卫生出版社)、《临床技术操作规范–肾脏病学分册》(中华医学会编著,人民军医出版社)。
1.急性起病,病程较短。
2.常有全身感染的症状如寒战、发热、头痛、恶心、呕吐、食欲下降等。
3.泌尿系统症状:可有膀胱刺激征,常有腰痛和/或下腹痛、肋脊角及输尿管点压痛,肾区压痛和叩痛。
4.血白细胞计数升高和血沉增快,离心尿白细胞≥5个/HP,清洁中段尿细菌定量培养≥105/ml。
(三)治疗方案的选择。
根据《临床诊疗指南–肾脏病学分册》(中华医学会编著,人民卫生出版社)、《临床技术操作规范–肾脏病学分册》(中华医学会编著,人民军医出版社)。
1.选用对致病菌敏感的药物,必要时联合用药,足够疗程,控制和预防败血症。
2.减轻全身或局部症状,清除隐藏在生殖道和肠道内的病原体。
3.纠正易患因素,防止反复发作。
(四)标准住院日为7-15天。
(五)进入路径标准。
1.第一诊断符合ICD-10:N10.X02急性肾盂肾炎疾病编码。
2.当患者同时具有其他疾病诊断时,但住院期间不需要特殊处理,也不影响第一诊断的临床路径流程实施时,可以进入路径。
(六)住院期间检查项目。
1.必需的检查项目:(1)血常规、尿常规、便常规;(2)肝肾功能、电解质、血糖、血脂、凝血功能、CRP、ESR、血培养等;(3)尿白细胞分类、尿白细胞管型、清洁中段尿培养(包括细菌和真菌)+药敏、尿找抗酸杆菌;(4)超声波检查(双肾形态大小、输尿管、膀胱、男性加前列腺)。
2.根据患者情况可选择的检查项目:(1)血、尿渗透压,尿N-乙酰-β氨基葡萄糖苷酶(NAG)、尿β2微球蛋白、24小时尿蛋白定量、尿找支原体和衣原体、尿结核杆菌培养、尿液高渗培养、血G(1,3-β-D-葡聚糖)试验、GM(半乳甘露聚糖)试验;(2)胸片、心电图、残余尿B超、腹部B超、妇科B超、腹部X线平片、静脉肾盂造影、膀胱输尿管反流造影,CT检查等。
肾炎病例分析与临床路径分析报告首先,我们需要了解什么是肾炎。
肾炎是一种由多种原因引起的肾小球炎症的统称,大致可分为急性肾小球肾炎和慢性肾小球肾炎两种类型。
本文将通过一名临床案例,详细分析肾炎的病例并进行临床路径分析。
1. 病例介绍该病例为一名32岁男性患者,主诉肾区疼痛、尿液发黄并有少许血尿。
经过详细询问病史和身体检查,发现该患者在近期有过上呼吸道感染的病史。
尿液常规检查显示尿蛋白3+,血尿素氮(BUN)和血肌酐(Cr)水平正常。
2. 临床诊断根据该患者的病史和尿液检查结果,初步诊断为急性肾小球肾炎。
为了进一步确认诊断,实验室检查被安排。
血清抗链球菌溶血素O (ASO)和抗DNA酶B抗体(ADB)水平均正常。
肾活检进一步证实了诊断。
3. 病因分析针对该患者急性肾小球肾炎的病因进行分析,急性肾小球肾炎通常是由链球菌感染引起的,尤其是A型链球菌。
然而,本例中患者经过相关实验室检查排除了链球菌感染。
进一步检查发现该患者存在其他感染灶,如上呼吸道感染,提示该病例可能是由其他病原体引起的继发性肾小球肾炎。
4. 临床路径分析基于该病例的临床表现和实验室检查结果,制定了相应的临床路径。
在该临床路径中,首先对症状进行缓解治疗,包括提供充足的水分和适当的休息。
其次,使用抗生素治疗上呼吸道感染,以消除已知的感染源。
肾脏保护治疗也是临床路径中的重要环节,包括限制蛋白质和钠盐的摄入,用药物控制血压及尿蛋白。
此外,还需要定期进行复查,以监测疾病的进展情况。
5. 预后与后续治疗建议根据该病例的情况,急性肾小球肾炎的预后通常是良好的。
然而,患者仍需要遵循长期的管理方案,包括定期随访和复查。
此外,慢性肾小球肾炎的发展可能会引起肾功能损害,因此需要关注患者的肾功能,进行必要的监测和干预措施。
总结:通过以上肾炎病例分析与临床路径分析报告,我们可以看到临床路径分析在指导患者的治疗和预后方面起到了重要的作用。
该报告通过详细的病例描述、病因分析和临床路径制定,为医生提供了有力的依据和指导,有助于提高治疗效果和患者的生活质量。
(肾内科)卫生部下发的112个病种临床路径六、肾内科疾病临床路径6。
1终末期肾脏病6.2狼疮性肾炎行肾穿刺活检6.3急性肾损伤6。
4IgA肾病行肾穿刺活检终末期肾脏病临床路径(2009年版)一、终末期肾病临床路径标准住院流程(一)适用对象。
第一诊断为终末期肾脏病(ICD-10:N18.0)行自体动脉—静脉内瘘成型术(ICD—9—CM-3:39。
27)(二)诊断依据。
根据中华医学会肾脏病学分会编著的《临床诊疗指南—肾脏病学分册》和《临床技术操作规范—肾脏病学分册》进行诊断。
1。
有或无慢性肾脏病史.2.实验室检查:肾小球滤过率或eGFR小于15ml/min/1。
73m2,残余肾功能每周Kt/V小于2。
0。
(三)选择治疗方案的依据。
根据中华医学会肾脏病学分会编著的《临床诊疗指南—肾脏病学分册》和《临床技术操作规范-肾脏病学分册》进行治疗。
1.血液透析:有腹膜透析绝对禁忌症,需要建立血液透析通路。
对于糖尿病肾病、伴严重心血管并发症等患者,可酌情提早建立血管通路。
2。
征得患者或其代理人的同意,自愿选择。
(四)标准住院日为10-14天。
(五)进入路径标准.1。
第一诊断必须符合ICD-10:N18.0疾病编码。
2.当患者同时具有其他疾病诊断,但在住院期间不需要特殊处理也不影响第一诊断的临床路径流程实施时,可以进入路径。
(六)术前准备2-7天(工作日)完善检查。
1.必需的检查项目:(1)血常规、尿常规、大便常规;(2)肝肾功能、电解质、血糖、血脂、血型、凝血功能、感染性疾病筛查(乙型、丙型、HIV、梅毒等)、铁代谢、iPTH;(3)胸片、心电图、超声心动图;(4)双上肢动脉、深静脉彩超(血液透析).2。
根据患者病情,必要时行浅静脉DSA、MRA或CTA。
(七)选择用药.抗菌药物:按照《抗菌药物临床应用指导原则》(卫医发〔2004〕285号)执行,预防性使用抗菌药物。
(八)手术日为入院第3—8天(视病情决定)。
1。
泌尿道感染临床路径一、泌尿道感染临床路径标准住院流程(一)适用对象。
第一诊断为泌尿道感染(ICD-10:N39.000)。
(二)诊断依据。
根据《临床诊疗指南–肾脏病学分册》(中华医学会肾脏病学分会编着)、《临床技术操作规范–肾脏病学分册》(中华医学会肾脏病学分会编着)。
1.急性起病,病程较短。
2.有或无全身感染的症状如寒战、发热、头痛、恶心、呕吐、食欲下降等。
3.泌尿系统症状:可有膀胱刺激征,有或无腰痛和/或下腹痛、肋脊角及输尿管点压痛,肾区压痛和叩痛阳性或阴性。
4.血白细胞计数升高或正常,尿白细胞阳性,清洁中段尿细菌定量培养阳性/阴性。
(三)治疗方案的选择。
根据《临床诊疗指南–肾脏病学分册》(中华医学会肾脏病学分会编着)、《临床技术操作规范–肾脏病学分册》(中华医学会肾脏病学分会编着)。
1.选用对致病菌敏感的药物,必要时联合用药,足够疗程,预防或治疗败血症。
2.对症及支持治疗。
3.纠正易患因素。
(四)标准住院日为7–14天。
(五)进入路径标准。
1.第一诊断必须符合泌尿道感染(ICD-10:N39.000)疾病编码。
2.当患者同时具有其他疾病诊断时,但住院期间不需要特殊处理,也不影响第一诊断的临床路径流程实施时,可以进入路径。
(六)住院期间检查项目。
1.必需的检查项目:(1)血常规、尿常规、粪常规;(2)肝肾功能、电解质、血糖、血脂、凝血功能、CRP;(3)清洁中段尿培养+药敏;(4)超声波检查(双肾形态大小、输尿管、膀胱、男性加前列腺)。
2.根据患者情况可选择的检查项目:(1)血、尿渗透压,尿N-乙酰-β氨基葡萄糖苷酶(NAG)、尿β2微球蛋白、24小时尿蛋白定量、尿找支原体和衣原体、尿结核杆菌培养、尿液高渗培养、血G(1,3-β-D-葡聚糖)试验、GM(半乳甘露聚糖)试验、血培养;(2)胸片、心电图、残余尿彩超、腹部彩超、妇科彩超、腹部X线平片、静脉肾盂造影、膀胱输尿管反流造影,必要时CT 检查等。
急性肾盂肾炎临床路径标准住院流程一、适用对象:第一诊断为急性肾盂肾炎 (ICD-10:N10.X02)二、诊断依据:根据《临床诊疗指南–肾脏病学分册》(中华医学会肾脏病学分会编著)、《临床技术操作规范–肾脏病学分册》(中华医学会肾脏病学分会编著)。
1、急性起病,病程较短。
2、常有全身感染的症状如寒战、发热、头痛、恶心、呕吐、食欲下降等。
3、泌尿系统症状:可有膀胱刺激征,常有腰痛和/或下腹痛、肋脊角及输尿管点压痛,肾区压痛和叩痛。
4、血白细胞计数升高和血沉增快,离心尿白细胞≥5/Hp,清洁中段尿细菌定量培养阳性。
三、治疗方案的选择:根据《临床诊疗指南–肾脏病学分册》(中华医学会肾脏病学分会编著)、《临床技术操作规范–肾脏病学分册》(中华医学会肾脏病学分会编著)。
1、选用对致病菌敏感的药物,必要时联合用药,足够疗程,预防或治疗败血症。
2、对症及支持治疗。
3、纠正易患因素。
四、标准住院日为7–14天五、进入路径标准:1、第一诊断必须符合急性肾盂肾炎(ICD-10:N10.X02)疾病编码。
2、当患者同时具有其他疾病诊断时,但住院期间不需要特殊处理,也不影响第一诊断的临床路径流程实施时,可以进入路径。
六、住院期间检查项目:1、必需的检查项目:(1)血细胞分析+凝血4项、尿液分析+尿沉渣分析、大便常规+OB;(2)住院生化、CRP、ESR、免疫3项、乙肝两对半(根据患者意愿酌情选择);血培养等;(3)尿红细胞位相、白细胞分类、尿白细胞管型、清洁中段尿培养(包括细菌和真菌)+药敏+菌落计数;(4)胸部正侧位片、心电图、超声波检查(双肾形态大小、输尿管、膀胱、男性加前列腺)。
2、根据患者情况可选择的检查项目:(1)血、尿渗透压,尿找抗酸杆菌、尿β2微球蛋白、24小时尿蛋白定量、尿肾功能、尿找支原体和衣原体、尿结核杆菌培养、尿液高渗培养、血G(1,3-β-D-葡聚糖)试验、GM(半乳甘露聚糖)试验;(2)残余尿B超、腹部B超、妇科B超、腹部X线平片、静脉肾盂造影、膀胱输尿管反流造影,必要时CT检查等。
肾风(IgA肾病)中医临床路径路径说明:本路径适合于西医诊断为IgA肾病的患者一、肾风(IgA肾病)中医临床路径标准住院流程(一)适用对象中医诊断:第一诊断为肾风。
西医诊断:第一诊断为IgA肾病(ICD-10编码:N02.801)。
(二)诊断依据1.疾病诊断(1)中医诊断标准:参照“国家中医药管理局…十一五‟重点专科协作组肾风(IgA肾病)中医诊疗方案”。
(2)西医诊断标准:根据中华医学会肾脏病学分会编著或修订的《临床诊疗指南—肾脏病学分册》(中华医学会主编,第1版,人民卫生出版社)、《临床技术操作规范—肾脏病学分册》(中华医学会主编,第1版,人民军医出版社出版)、《肾脏病学》(王海燕主编,第3版,人民卫生出版社)进行诊断。
2.证候诊断参照“国家中医药管理局…十一五‟重点专科协作组肾风(IgA肾病)诊疗方案”。
肾风(IgA肾病)临床常见证候:1.基本证候气阴两虚证脉络瘀阻证风湿内扰证2.合并证候风热扰络证湿浊犯脾证下焦湿热证(三)治疗方案的选择参照“国家中医药管理局…十一五‟重点专科协作组肾风(IgA肾病)诊疗方案”及中华中医药学会《中医内科常见病诊疗指南》(ZYYXH/T100-2008)。
1.诊断明确,第一诊断为肾风(IgA肾病)。
— 172 —肾病科中医临床路径2.患者适合并接受中医治疗。
(四)标准住院日为≤21天。
(五)进入路径标准1.第一诊断必须符合肾风和IgA肾病(ICD-10编码:N02.801)的患者。
2.患者同时具有其他疾病,但在住院期间不需特殊处理,也不影响第一诊断的临床路径流程实施时,可以进入本路径。
(六)中医证候学观察四诊合参,收集该病种不同证候的主症、次症、舌、脉特点。
注意证候的动态变化。
(七)入院检查项目1.必需的检查项目(1)血常规、尿常规、便常规+潜血(2)尿红细胞形态分析、24小时尿蛋白定量(3)肝功能,肾功能、血糖、血脂、电解质(4)内生肌酐清除率(Ccr)或eGFR(5)凝血功能(6)蛋白电泳(7)免疫指标(ANA谱、IgG、IgA、IgM、C3、C4、RF、ASO)、CRP、ESR(8)感染性疾病筛查(乙肝、丙肝、梅毒、HIV等)(9)腹部超声、胸部X线片、心电图(10)肾活检病理检查,明确诊断及病理类型2.可选择的检查项目:根据病情需要而定,如ANCA、抗GBM抗体、HLA-B27、尿微量蛋白分析、尿NAG酶、尿渗透压、超声心动图、双肾ECT、双肾血管彩超或CT/MRI、甲状腺功能、血和尿免疫固定电泳、血和尿轻链定量、肿瘤标志物、血型、骨髓穿刺、电测听、检眼镜和裂隙灯检查等。
卫生部办公厅关于印发小儿内科19个病种临床路径的通知文章属性•【制定机关】卫生部(已撤销)•【公布日期】2010.12.10•【文号】卫办医政发[2010]198号•【施行日期】2010.12.10•【效力等级】部门规范性文件•【时效性】现行有效•【主题分类】卫生医药、计划生育综合规定正文卫生部办公厅关于印发小儿内科19个病种临床路径的通知(卫办医政发〔2010〕198号)各省、自治区、直辖市卫生厅局,新疆生产建设兵团卫生局:我部组织有关专家研究制定了矮小症、病毒性心肌炎、川崎病、传染性单核细胞增多症、癫痫、1型糖尿病、急性肾小球肾炎、免疫性血小板减少性紫癜、原发性肾病综合征、自身免疫性溶血性贫血、过敏性紫癜、毛细支气管炎、热性惊厥、胃食管反流病、消化性溃疡、新生儿呼吸窘迫综合征、新生儿胎粪吸入综合征、阵发性室上性心动过速和支气管肺炎等小儿内科19个病种的临床路径。
现印发给你们,请各省级卫生行政部门结合当地医疗工作实际,指导各试点医院制订具体实施的临床路径,及时总结试点工作经验,将有关情况报我部医政司。
联系人:卫生部医政司医疗机构管理处张文宝、胡鹏电话:************、68792730附件:小儿内科19个病种临床路径二○一○年十二月十日附件:小儿内科19个病种临床路径矮小症临床路径(2010年版)一、矮小症临床路径标准住院流程(一)适用对象。
第一诊断为矮小症(旧称侏儒症)(ICD-10︰E34.3)。
(二)诊断依据。
根据《儿科学》(王卫平主编,高等教育出版社,2004版)、《中华医学会儿科学分会内分泌遗传代谢学组矮身材儿童诊治指南》(中华儿科杂志,2008年,46:428-430)、《Pediatric Endocinology》(Mark A.Sperling主编,Saunders Elsevier 出版社,2007年)、《诸福棠实用儿科学(第七版)》(人民卫生出版社)、《小儿内分泌学》(颜纯、王慕逖主编,人民卫生出版社,2006年)。
肾炎患者的临床路径分析报告一、引言肾炎是一种常见的肾脏疾病,给患者带来了巨大的生活困扰和身体不适。
本文将通过对肾炎患者的临床路径分析,总结其治疗过程中的关键路径和优化方案,旨在提供给医务人员参考和借鉴。
二、患者概况患者A,女性,54岁,因尿液异常和腰背部疼痛于XX医院就诊。
经过检查和诊断,确诊为急性肾小球肾炎。
三、临床路径分析1. 诊断阶段在诊断阶段,尽快准确地确认患者是否患有肾炎是至关重要的。
该阶段的关键路径包括患者病史采集、尿液检查、血液检查、肾活检等。
通过这些检查,医务人员可以确定病情严重程度,并采取相应的治疗措施。
2. 急性期治疗阶段在急性期治疗阶段,主要目标是控制炎症反应、改善肾功能和缓解症状。
关键路径包括药物治疗、饮食控制和康复护理等。
根据患者的具体情况,医生会开具适当的抗生素、激素和利尿剂等药物,并指导患者控制饮食盐摄入,增加蛋白质摄入,并定期进行复查。
3. 慢性期治疗阶段对于部分患者来说,肾炎可能会进入慢性期,此时的治疗重点是延缓疾病进展、保护肾功能和预防并发症。
关键路径包括药物治疗、生活方式干预和心理支持等。
医生会给予患者肾保护药物、ACEI/ARB类药物以及适当的抗血小板和抗凝药物。
此外,患者应注意合理饮食、适量运动,并定期复查肾功能。
四、优化方案针对肾炎患者的临床路径,我们可以进一步优化治疗方案,提高治疗效果和患者生活质量。
1. 建立多学科协作团队肾炎的治疗涉及多个学科,包括肾内科、营养科、心理科等。
患者的病情需要得到全方位的评估和管理,因此建立多学科协作团队可以提供更为全面和个性化的治疗方案。
2. 强化患者教育和管理患者在治疗过程中需要得到足够的信息和指导,了解疾病的特点、治疗方法和饮食要求。
医务人员应加强针对患者的教育和管理,帮助患者更好地管理疾病、控制症状,并提高生活质量。
3. 加强随访和长期管理肾炎是一种慢性疾病,需要进行长期随访和管理。
医务人员应进行定期复查,监测患者的肾功能、血压和尿液情况,并根据患者的具体情况调整治疗方案。
临床路径表单急性肾小球肾炎的诊断临床路径表单适用对象:第一诊断为急性肾小球肾炎(ICD-10:N00 + B95.5) 患者姓名: 性别: 年龄: 门诊号: 住院号: 住院日期: 年月日出院日期: 年月日标准住院日:7–12天时间住院第1天住院第2天? 询问病史及体格检查 ? 上级医师查房? 完成病历书写 ? 完成必要的相关科室会诊主 ? 上级医师查房 ? 签署各种必要的知情同意书要 ? 及时处理各种临床危重情况(如高血压、? 观察病情变化,及时与患方沟通诊严重水、电解质、酸碱失衡等) ? 对症支持治疗疗 ? 初步确定是否需要肾脏替代,并制订诊疗工方案作 ? 向患方交待病情长期医嘱: 长期医嘱:? 肾脏病护理常规 ? 肾脏病护理常规? 一/二级护理,卧床休息 ? 一/二级护理? 低盐(0.5克/天)饮食 ? 记出入量? 记出入液量 ? 药物治疗临时医嘱: 临时医嘱: 重 ? 急查肾功能和电解质 ? 监测肾功能、电解质点 ? 血常规,尿常规、大便常规 ? 其他医嘱:感染相关指标医 ? 肝肾功能、电解质、血糖、凝血功能免疫? 可选择超声心动图、24小时动态血压、嘱指标双肾动静脉彩超? 24小时尿蛋白定量、中段尿培养、尿钙/肌酐、尿电解质、尿肌酐、尿红细胞位相? 超声、胸片、心电图? 双肾超声检查主要? 入院宣教 ? 宣教护理 ? 介绍病房环境、设施和设备工作 ? 入院护理评估病情?无 ?有,原因: ?无 ?有,原因: 变异记录护士签名医师签名住院第7–12天时间住院第3–6天 (出院日)? 继续对症支持治疗 ? 上级医师查房,评估一般情况、血压持续? 必要时肾脏穿刺平稳状况、尿量恢复状况、肉眼血尿消失? 必要时使用其他药物等状况,明确是否出院主 ? 必要时继续肾脏替代治疗,每次治疗前后评? 病情稳定后可出院要估是否可停止 ? 完成出院记录、病案首页、出院证明书等诊 ? 肾外合并症、并发症的治疗 ? 向患者交代出院后的注意事项疗工作长期医嘱: 出院医嘱:? 肾脏病护理常规 ? 出院带药? 一/二级护理 ? 门诊随诊(肾脏专科门诊)? 记出入液量重 ? 药物治疗点临时医嘱: 医 ? 监测电解质、肾功能嘱 ? 其他特殊医嘱主要? 观察患者病情变化 ? 指导患者办理出院手续护理? 心理与生活护理工作病情?无 ?有,原因: ?无,?有,原因: 变异记录护士签名医师签名急性菌痢临床路径表单适用对象:第一诊断为菌痢(A03、802)患者姓名: 性别: 年龄: 门诊号: 住院号:住院日期: 年月日出院日期: 年月日标准入院日:7-12天日期住院第1-3天住院期间? 询问病史及体格检查 ? 上级医师查房主 ? 进行病情初步评估 ? 评估辅助检查的结果要 ? 上级医师查房 ? 注意发热、腹痛、腹泻、感染性休克、全身诊 ? 明确诊断,决定诊治方案中毒症状、中毒性脑病的变化疗 ? 完善入院检查 ? 病情评估,根据患者病情变化调整治疗方案工 ? 完成病历书写 ? 观察药物不良反应作 ? 住院医师书写病程记录长期医嘱: 长期医嘱:? 传染科护理常规 ? 传染科护理常规? 一/二/三级护理常规(根据病情) ? 一/二/三级护理常规(根据病情)? 抗菌药物 ? 根据病情调整抗生素? 保证足够水分、电解质及酸碱平衡 ? 保证足够水分、电解质及酸碱平衡? 高热者使用退热药及物理降温、腹痛剧烈时使 ? 对症:高热者使刚退热药及物理降温、腹痛用解痉药剧烈时使用解痉药? 中毒型菌痢: ? 中毒型菌痢:?扩充血容量及纠正酸中毒:。
本院急性肾小球肾炎临床路径本临床路径适用对象:第一诊断为急性肾小球肾炎(急性链球菌感染后)(ICD-10:N00 + B95.5)。
原发性急性肾小球肾炎(AGN)是一组急性起病,以两侧肾脏弥漫性肾小球非化脓性炎症为主要病理特征的疾病,常为感染后免疫反应引起。
原发性急性肾小球肾炎根据致病的病原菌不同,可分为急性链球菌感染后肾小球肾炎(APSGN)和非链球菌感染后急性肾小球肾炎,其中以β溶血性链球菌感染后引起者在儿童期最常见,称为急性链球菌感染后肾炎。
APSGN 可以散发或流行的形式出现,2005 年发展中国家儿童APSGN 年发病率为万分之 2.43,发达国家为万分之 0.6。
通常认为儿童患者预后良好,但也有报道 APSGN 患儿长期随访尿检异常、高血压和肾功能不全的患病风险显著增加。
本文主要讨论 APSGN 型的诊断和治疗。
APSGN 的临床表现APSGN 常表现为水肿、血尿、少尿或无尿、高血压,也可出现一系列少见复杂的临床如呼吸窘迫、肺水肿和脑病可作为 APSGN 首发临床表现,先于尿检异常出现。
Chiu 等报道 6 例 APSGN 患儿表现为呼吸窘迫,被拟诊为肺炎,其中 2 例因延误治疗发展至呼吸衰竭。
Bircan 等报道 44 例 APSGN 伴肺水肿患儿,被当地医院误诊为肺炎或心力衰竭。
APSGN 亦有并发脑病的报道,这些患儿出现可逆性后白质脑病,除磁共振成像(MRI)特征性的顶枕叶长 T1、长 T2 信号,Flaire 加权显示高信号外,亦可出现视力减退、病理反射、惊厥等体征。
APSGN 的诊断APSGN 满足以下第①、④、⑤三条即可诊断,如伴有②、③、⑥的任一条或多条则诊断依据更加充分:①血尿伴(或不伴)蛋白尿伴(或不伴)管型尿;②水肿,70% 患儿有水肿,一般先累及眼睑及颜面部,继呈下行性累及躯干和双下肢,呈非凹陷性;③高血压,30%-80% 患儿出现血压增高;④血清 C3 短暂性降低,到病程第 8 周 94% 的患者恢复正常;⑤3 个月内链球菌感染证据(感染部位细菌培养)或链球菌感染后的血清学证据(抗链球菌溶血素 O,或抗双磷酸吡啶核苷酸酶,或抗脱氧核糖核酸酶 B,或抗透明质酸酶滴度增加),疑似 APSGN 的患儿应该完善链球菌血清学检查(敏感性 94.6%),其敏感性高于有明确的感染史(敏感性 75.7%)和链球菌培养阳性(24.3%)者;⑥临床考虑不典型的急性肾炎,或临床表现或检验不典型,或病情迁延者应考虑行肾组织病理检查,典型病理表现为毛细血管内增生性肾小球肾炎。
必需的检查项目(住院后2–7个工作日):(1)血常规、尿常规、大便常规;(2)补体、ASO;(3)肝肾功能、电解质、血糖、凝血功能、ANA、CRP、ESR; (4)24小时尿蛋白定量、尿红细胞位相;(5)腹部超声、胸片、心电图。
根据患者病情可选择的检查项目:(1)感染性疾病筛查(支原体抗体、EB病毒抗体,乙肝/丙肝、HIV、梅毒、中段尿培养等)、RF、血型;(2)ANCA、免疫球蛋白、心磷酯抗体、抗GBM抗体;(3)超声心动图;(4)肾活检肾组织病理检查。
APSGN 的治疗(一)西医治疗原则1. 一般治疗(1)休息患儿病初 2 周应卧床休息,待浮肿消退、血压正常、肉眼血尿及循环充血症状消失后,可以下床轻微活动并逐渐增加活动量;但 3 个月内仍应避免重体力活动,血沉正常才可上学。
(2)饮食一般患儿在水肿、少尿、高血压期间,应适当限制水、盐、蛋白质摄入。
水分一般以不显性失水加尿量计算供给,同时给予易消化的高糖、低盐、低蛋白饮食,食盐以 60 mg/(kg·d),蛋白质 0.5 g/(kg·d),尽量满足热能需要。
尿量增多、氮质血症消除后应尽早恢复蛋白质供应,以保证小儿生长发育的需要。
(3)清除感染灶,存在感染灶时应给予青霉素或其他敏感抗生素治疗。
经常反复发生炎症的慢性感染灶如扁桃体炎、龋齿等应予以清除,但须在肾炎基本恢复后进行。
本症不同于风湿热,不需要长期药物预防链球菌感染。
2. 对症治疗(1)水肿、少尿、循环充血适当限制钠盐摄入,应用利尿剂,轻症患者可口服氢氯噻嗪,每次 1-2 mg/kg,每日 1、2 次,有利尿降压作用。
重症患者如少尿及有明显循环充血者可静脉给予呋塞米强力利尿剂,每次 1-2 mg/kg,每日 1、2 次,再视情况酌增。
(2)高血压硝苯地平 0.25-0.50 mg/kg,q8 h,能有效控制患儿的高血压(A,I 级);治疗高血压伴有水肿时呋塞米 [1-8.5 mg/(kg·d)] 效果优于利血平 [每次 0.07 mg/kg,每天 2-3 次(A,I 级)]。
ACEI 如卡托普利 [0.2-1.5 mg/(kg·d)] 较呋塞米 [2 mg/(kg·d)] 联合利血平(0.02 mg/kg),能更好地控制仰卧位和站立位的高血压(A,I 级)。
Jankauskiene 等报告,依那普利 5-10 mg/d,6d,控制超声心动图参数改变和高血压的效果比β受体阻滞剂、血管扩张剂、利尿剂效果好(B,I 级)。
ACEI 有降低肾小球滤过率和引起高钾血症的不良反应。
(3)高血压脑病出现脑病征象应快速给予镇静、扩血管、降压等治疗,可选择以下药物:①硝普钠,可直接作用于血管平滑肌使血管扩张,血压在 1-2 min 内迅速下降,同时能扩张冠状动脉及肾血管,增加肾血流量。
开始以每分钟1 μg/kg 速度静脉滴注,严密监测血压,随时调节药物滴入速度(每分钟不宜超过8 μg/kg),防止发生低血压。
本品曝光后药物分解变成蓝色时即不能使用,故必须新鲜配置,输液瓶及输液管均用不透光的纸包裹以避光。
②肼苯哒嗪,肌肉或缓慢静脉注射,每次 0.1-0.25 mg/kg,4-6 h 可重复注射。
有研究报告 1 名 15 岁男孩因昏迷、惊厥 3d 入院,明确诊断为 APSGN继发可逆性后白质脑病,经单倍剂量呋塞米、拉贝洛尔和甲基泼尼松冲击(500 mg/d,2d)治疗,神经系统症状 4d 后消失,MRI、补体、尿蛋白 4 个月后恢复正常(C,I 级)。
(4)严重循环充血及肺水肿应卧床休息,严格限制水、钠摄入及降压。
尽快利尿,可静脉注射呋塞米。
烦躁不安时给予血管扩张剂如度冷丁 1 mg/kg、吗啡 0.1-0.2 mg/kg 皮下注射。
明显肺水肿者可给予血管扩张剂如硝普钠(用法同高血压脑病)、酚妥拉明(0.1-0.2 mg/kg 加入葡萄糖 10-20 ml 中静脉缓慢注射)可降低及减轻肺水肿。
上述处理无效者尽早进行持续性血液净化治疗。
目前认为洋地黄制剂易引起中毒,故多不主张应用。
(5)肾功能不全和肾病水平的蛋白尿急性(急进性)肾功能不全、严重的体液潴留(对利尿剂反应差)、难以纠正的高钾血症,应予以持续性血液净化治疗;APSGN 表现为肾病综合征或肾病水平的蛋白尿,给予泼尼松治疗有效(C,I 级)。
Suyama 等报告 1 例 APSGN6 岁女孩,表现为急性肾功能不全、肾病综合征,肾组织毛细血管袢花环状免疫复合物沉积,伴细胞性新月体形成,经血浆置换(2 周内,5 次)和甲基泼尼松龙冲击治疗(1 g/d,连续 3d),继之于泼尼松龙 1 mg/(kg·d),治疗 6 个月,2 周后肾功能恢复正常,3 个月后重复肾活检免疫复合物和新月体消失,尿蛋白转阴。
Uchida 等报告 1 例APSGN16 岁男孩,表现为急性肾衰竭,血尿,少尿,电镜下非典型的内皮下大量致密复合物沉积,经 4 次血液透析治疗肾功能恢复正常,3 个月后肾组织致密复合物消失,继续予以 ACEI 和双嘧达莫治疗近1 年,尿常规恢复正常。
(二)中医辨证论治一、辨证1.急性期辨证( 1 )常证:①风水相搏证:水肿自眼睑和面部开始迅速波及全身,以头面部肿势为著,皮色光亮,按之凹陷,随手而起,尿少色赤,微恶风寒或发热汗出,乳蛾红肿疼痛,口渴或不渴,骨节酸痛,鼻塞,咳嗽,气短,舌质淡、苔薄白或薄黄,脉浮紧或浮数。
②湿热内侵证:小便短赤,甚则尿血,发热或不发热,水肿或轻或重,烦热口渴,口苦口黏,头身困重,倦怠乏力,脘闷纳差,大便黏滞不爽,常有近期疮毒史,舌质红、苔黄腻,脉滑数。
( 2)变证:①邪陷心肝证:头痛眩晕,视物模糊,烦躁不安,口苦,恶心呕吐,甚至惊厥,抽搐,昏迷,肢体面部水肿,尿短赤,高血压,舌质红、苔黄糙,脉弦数。
②水凌心肺证。
全身明显水肿,频咳气急,胸闷心悸,烦躁不宁,不能平卧,面色苍白,甚则唇甲青紫,舌质暗红、舌苔白腻,脉沉细无力。
③水毒内闭证。
全身水肿,尿少或尿闭,色如浓茶,头晕头痛,恶心呕吐,畏寒肢冷,神疲乏力,嗜睡,甚则昏迷,血尿素氮、肌酐显著升高,舌质淡胖、垢腻,脉滑数或沉细数。
2.恢复期辨证( 1) 阴虚邪恋证:神倦乏力,头晕,手足心热,腰酸盗汗,或有反复乳蛾红肿,镜下血尿持续不消,舌红苔少,脉细数。
( 2) 气虚邪恋证:身倦乏力,面色萎黄,纳少便溏,自汗,易于感冒,舌淡红、苔白,脉缓弱。
二、治疗1.药物治疗本病以利水止血为主法,应区分急性期与恢复期,紧扣急性期以祛为主,宜宣肺利水、清热凉血、解毒利湿; 恢复期以扶正祛邪为要,并根据正虚与余邪孰多孰少,确定补虚与祛邪的轻重。
如恢复期之早期,以湿热未尽为主,治宜清除湿热余邪,佐以扶正如益气养阴等; 后期湿热已渐尽,当以扶正为主,佐以清热化湿或凉血活血。
若纯属正气未复,则宜以补益为法。
但应注意,治疗本病,不宜过早补益,以免留邪而致迁延不愈; 同时应活血而不伤血、凉血而不滞血,以免破血妄行而加重血尿或失血。
总体应把握补益不助邪、祛邪不伤正的原则。
对于变证,应根据证候采用分证论治:平肝息风、清心利水,或泻肺逐水、温阳扶正,或通腑泄浊、解毒利尿为主,并积极配合西医疗法进行综合治疗。
急性期常证:①风水相搏证。
治法:疏风宣肺,利水消肿。
主方: 风寒偏甚证用麻黄汤合五苓散加减; 风热偏甚证用麻黄连翘赤小豆汤合越婢汤加减。
常用药: 麻黄、桂枝、连翘、杏仁、赤小豆、茯苓、猪苓、泽泻、车前子( 包煎) 、桑白皮、大腹皮、陈皮、生姜皮、甘草。
加减: 咳嗽气喘加葶苈子、紫苏子、射干,骨节酸痛加羌活、防己,发热、汗出、口干渴、苔薄黄加金银花、黄芩,血压升高去麻黄,加浮萍、钩藤( 后下) 、牛膝、夏枯草,血尿加小蓟、大蓟、茜草、仙鹤草。
②湿热内侵证。
治法: 清热利湿,凉血止血。
主方: 五味消毒饮合小蓟饮子加减。
常用药: 金银花、野菊花、蒲公英、紫花地丁、紫背天葵、生地黄、小蓟、滑石、淡竹叶、通草、蒲黄( 包煎) 、当归、甘草。
加减: 小便赤涩加白花蛇舌草、石韦、金钱草,口苦口黏加苍术、黄柏、黄连、吴茱萸,皮肤湿疹加苦参、白鲜皮、地肤子,便秘加生大黄。