初中物理杠杆练习(含答案)
- 格式:doc
- 大小:91.26 KB
- 文档页数:4
杠杆综合练习一、作图题1、如图8所示,O点为杠杆的支点,画出力F的力臂,并用字母L表示。
2、渔夫用绳子通过竹杠拉起渔网,如图14所示.请在图上画出(1)绳子AB对杆拉力F1的力臂L1.(2)渔网对杆的拉力F2的示意图及该力的力臂L2.3、筷子是我国传统的用餐工具,它应用了杠杆的原理,如图1所示,请你在右图中标出这根筷子使用时的支点O,并画出动力F1和阻力臂L2。
4、画出图2中各力的力臂图1 图25、图3是使用道钉撬的示意图,请在图中画出最省力的力的示意图,并作出相应的力臂。
6、如图4所示,画出使杠杆平衡的最小力的示意图(要求保留作图痕迹)图3 图4二、实验题7、在探究杠杆平衡条件的实验中:(1)小明发现杠杆右端低左端高,要使它在水平位置平衡,应将杠杆右端的平衡螺母向_________调节。
小明调节杠杆在水平位置平衡的主要目的__________________。
(2)如图21甲所示,在杠杆左边A处挂四个相同钩码,要使杠杆在水平位置平衡,应在杠杆右边B处挂同样钩码____________个。
(3)如图21乙所示,用弹簧测力计在C处竖直向上拉,当弹簧测力计逐渐向右倾斜时,使杠杆仍然在水平位置平衡,则弹簧测力计的示数将_____________(变大/变小/不变),其原因是:___________________。
8、探究“杠杆的平衡条件”实验中:(1)实验前出现图甲所示情况,应将杠杆两端的螺母向调(填“左”或“右”),使杠杆在水平位置平衡,这样做的目的是。
(2)实验过程中出现了图乙所示的情况,为了使杠杆在水平位置平衡,这时应将左边的钩码向(填“左”或“右”)移动格。
(3)实验中,要改变力和力臂的数值,得到多组实验数据,这样做的目的是。
三、计算题9、某工地在冬季水利建设中设计了一个提起重物的机械,如图是这个机械一个组成部分的示意图.OA 是个钢管,每米长受重力为30牛顿;0是转动轴;重物的质量m为150千克,挂在B处,0B=1米;拉力F 加在A点,竖直向上.取g=1 0牛/千克.为维持平衡,钢管OA为多长时所用的拉力最小?这个最小拉力是多少?10、小华用一根长6米、半径7.5厘米的均匀粗木棒为爸爸设计了一架能搬运柴草的简易起重机(如图所示)。
1.为了使杠杆保持静止,可以在A 点拖加一个力F,力的方向不同,需要力的大小也不同,请在图8中画出力F最小时的示意图.答案:如图2所示.图8图22.两个小孩坐在跷跷板上,当跷跷板处于平衡时A.两个小孩的重力一定相等B.两个小孩到支点的距离一定相等C.轻的小孩离支点近一些D.重的小孩离支点近一些答案:D3.如图所示,一根杠杆可绕O点转动,B处挂着一重物G,如果在A点施加一个如图所示的动力F使杠杆在水平方向上平衡,则该杠杆为A.费力杠杆B.省力杠杆C.等臂杠杆D.以上三种情况都有可能答案:B4.同一物体沿相同水平地面被匀速移动,如下图所示,拉力分别为F甲、F乙、F丙,不记滑轮与轻绳间的摩擦,比较它们的大小,则A.F甲<F乙<F丙B.F甲>F乙>F丙C.F甲>F乙=F丙D.F甲=F乙>F丙答案:B5.如图所示,定滑轮重2N,动滑轮重1N。
物体A在拉力F的作用下,1s内将重为8N的物体A沿竖直方向匀速提高了0.2m。
如果不计绳重和摩擦,则以下计算结果正确的是A.绳子自由端移动速度为0.6m/sB.滑轮组的机械效率为80%C.拉力F的功率为1.8WD.拉力F的大小为5NC6.如图所示,分别用甲、乙两套装置将同一物体匀速提升相同的高度,所用的拉力分别为 F 甲、F乙,它们的机械效率分别为η甲、η乙。
则下列关系正确的是(不计绳重与摩擦.且动滑轮重小于物重) ()A.F甲>F乙η甲>η乙B. F甲<F乙η甲<η乙C. F甲>F乙η甲<η乙D. F甲<F乙η甲>η乙B7.如图所示,重力不计的杠杆OAB ,可绕O 点在竖直平面内转动。
重力为100N 的物体挂在OA 的中点处。
已知OA=40cm ,AB=30cm ,OA 垂直于AB ,杠杆与转动轴间的摩擦忽略不计。
要使杠杆平衡,且OA 段处于水平位置,那么作用于B 端的最小力的力臂等于 cm ,最小力的大小等于 N 。
杠杆作图题一、作图题1.如图所示,有一个杠杆可绕O点自由转动,在A点施加一个最小的动力使杠杆平衡。
请画出最小的动力F以及杠杆的阻力臂。
2.请按要求完成下列内容,如图乙所示,画出使杠杆平衡的最小力F 的示意图及其力臂L。
3.如图所示,用轻质撬棒撬动地面上的石头,O是撬棒的支点,F2是阻力。
请在图中画出作用在D点的最小动力F1、动力臂l1和阻力臂l2。
4.如图甲是一台石材运输车,提起石材时,钢杆AB可看成一个杠杆。
它能通过移动套管在AB上的位置来调节支点,其简化图如图乙所示,F1是作用在A点的动力。
⑴使用杠杆提起一石材,从图乙杠杆上已标明的两点中选择一点作为支点,使F1最小,在对应的括号内标明O,并作出对应的动力臂l1;⑴在图乙中画出绳子对石材的拉力F。
5.如图所示是某种吊灯,拉线AB上的拉力F1使横杆OA在水平方向保持平衡,O点为支点,请画出拉力F1的示意图和F2的力臂(用L2表示力臂)。
6.在如图中,为杠杆的支点,请在图中画出拉力的力臂。
7.在图中,画出动力F的力臂L。
8.如图所示的装置可改变照明灯的高度。
轻质杠杆ABO在力F1作用下可绕O点转动,在图中画出杠杆ABO所受阻力F2的示意图和动力臂F1。
9.如图甲所示的钢丝钳,其中A为剪钢丝处,B为手的用力点,O为转动轴,图乙为单侧钳柄及相连部分示意图,请在图乙中画出剪钢丝时的动力臂l1和杠杆在A点受到的阻力F2。
10.在综合实践课上,某同学的简易置物架设计如图所示,质地均匀的置物架OA左端固定在墙壁上,右端用绳子固定。
绳子的上端可在间移动,置物架始终保持水平.请你画出:绳子在图示位置时,置物架受到的动力和动力臂.11.如图甲所示是同学们常用的燕尾夹,使用时可简化成以O点为支点的杠杆,如图乙所示,请在图乙中作出打开夹子所需的最小动力F及其力臂L。
12.如图甲所示是一种蔬菜挤水器,其手柄可以看做一个杠杆,图乙是其简化的示意图,请在图乙中画出阻力臂L2及在A点施加的最小动力F1的示意图。
)( 初中物理——机械和力二四、杠杆;杠杆绕着转动的 1、杠杆是一根在力的作用下能绕着固定的点转动的”表示;作用在杠杆上,使杠杆转动的力叫,常用字母“点叫做”表示,沿着该力的方向,向两边延长所画的直做,常用字母“,常用;作用在杠杆上,阻碍杠杆转动的力叫做线叫做”表示,沿着该力的方向,向两边延长所画的直线叫做。
字母“2、力臂:就是从支点到力的作用线的距离(实际就是在几何学上,到的距离)。
从支点到动力作用线的距离叫做常用字母“”表示;从支点到阻力作用线的距离叫做,常用字母“”表示。
3、画出下列(1)-(7)杠杆的对应力臂。
4、(不做)如图(8)所示,是探究“杠杆平衡条件”的实验装置。
在探究时,一般将杠杆的中心(即杠杆的)支撑在支架上,这样做的目的是使杠杆的重力通过,避免杠杆本身的重力对“杠杆平衡”的影响;在未挂钩码时,螺母A、B的作用是,这样做的目的是使力的力臂与杠杆,便于测量力臂的大小;挂上钩码后,发现杠杆未在水平位置上平衡,则应。
5、杠杆平衡条件是,其数学表达式是;6、根据“杠杆平衡条件”可以把杠杆分为三种情况:其中动力臂大于阻力臂的杠杆是杠杆,它虽然省了力,却费了;另一种是动力臂小于阻力臂的杠杆,是杠杆,它虽然费了力,却省了;还有一种是动力臂等于阻力臂的杠杆,是杠杆,它既不省力,也不费力;天平是杠杆。
7、用一根轻质硬棒撬起一重600N的石头,其动力臂是1m,阻力臂是20cm,撬起这块石头至少要 N的动力。
8、在一根轻质杠杆上,已知动力是100N,阻力臂是30cm,则:(1)若阻力是500N,那么动力臂是 m;(2)若动力臂是5dm,那么阻力是 N;(3)若阻力与动力之比为4∶1,那么动力臂是 m;(4)若动力臂是阻力臂的3倍,那么阻力是 N。
9、如图,OA∶AB为2∶3,已知F=200N,那么物体受到的重力的实?若物体是一个边长为5dmkgN为多少?物体的质量为多少3?(g=10N/kg)kg/m心正方体,则物体的密度是多少.点对杠杆施加一个最小的力,点挂一重物,在C所示,在杠杆上的10、如图(10)A 使杠杆平衡在图中所示的位置.试画出这个力的示意图和力臂.F端用最小的力端着地,在11、在图(11)中,AB是一根自重为100N的均匀木棒,BA F= N时,恰好在如图位置处于平衡状态,请画出力F的图示。
初中物理杠杆试题及答案一、选择题1. 杠杆的五要素包括:A. 支点、动力、阻力、动力臂、阻力臂B. 支点、动力、阻力、力臂、力矩C. 支点、动力、阻力、力矩、力臂D. 支点、动力、阻力、力臂、力矩答案:A2. 杠杆平衡的条件是:A. 动力乘以动力臂等于阻力乘以阻力臂B. 动力乘以阻力臂等于阻力乘以动力臂C. 动力乘以阻力臂等于阻力乘以动力臂D. 动力乘以力矩等于阻力乘以力矩答案:A3. 杠杆可以分为三类,其中省力杠杆的特点是:A. 动力臂大于阻力臂B. 动力臂小于阻力臂C. 动力臂等于阻力臂D. 动力臂与阻力臂成任意比例答案:A4. 动力臂是杠杆上从支点到动力作用线的距离,下列关于动力臂的说法正确的是:A. 动力臂总是大于阻力臂B. 动力臂总是小于阻力臂C. 动力臂可以大于、小于或等于阻力臂D. 动力臂总是等于阻力臂答案:C二、填空题5. 在使用杠杆时,如果动力臂是阻力臂的2倍,则杠杆是______杠杆。
答案:省力6. 杠杆的平衡条件是动力乘以动力臂等于阻力乘以阻力臂,用公式表示为______。
答案:F1L1 = F2L27. 当杠杆的动力臂是阻力臂的一半时,这种杠杆被称为______杠杆。
答案:费力8. 杠杆的分类依据是动力臂和阻力臂的相对大小,其中费力杠杆的特点是______。
答案:动力臂小于阻力臂三、简答题9. 解释为什么在撬动重物时,使用长柄撬棍比短柄撬棍更省力。
答案:使用长柄撬棍时,动力臂较长,根据杠杆平衡条件,动力臂越长,所需的动力就越小,因此使用长柄撬棍更省力。
10. 描述一下在日常生活中,你能找到的省力杠杆和费力杠杆的例子。
答案:省力杠杆的例子包括钳子、扳手等,它们的动力臂较长,使得施加较小的力就能产生较大的力矩。
费力杠杆的例子包括镊子、鱼竿等,它们的动力臂较短,需要施加较大的力才能产生较小的力矩。
四、计算题11. 一个杠杆的动力臂是阻力臂的3倍,当动力为100N时,求阻力的大小。
教科版初中物理八年级下学期11.1 杠杆一、单项选择题〔共10题;共20分〕1.工人师傅使用如下图的剪刀修建树枝时,常把手尽量远离剪刀轴O,这样做的目的是〔〕A. 增大阻力臂更省力B. 减小阻力臂更省力C. 增大动力臂更省力D. 减小动力臂更省力2.以下说法中正确的选项是〔〕A. 只有杠杆静止不动时,才能称为杠杆平衡B. 杠杆匀速转动,也可以称为杠杆平衡C. 杠杆平衡时,支点必须在杠杆的中间D. 杠杆在水平位置静止,才能称为杠杆平衡3.两个小孩坐在跷跷板上恰好在水平位置平衡,此时〔〕A. 两个小孩的重力一定相等B. 两个小孩到支点的距离一定相等C. 小孩的重力和他们各自到支点的距离的和一定相等D. 小孩的重力和他们各自到支点的距离的乘积一定相等4.某人用力抬起放在水平地面上的一均匀杠杆的B端,F始终与直杆垂直,如下图,那么在抬起直杆的过程中〔〕A. F逐渐变大B. F逐渐变小C. F保持不变D. 无法确定5.如下图,杠杆在水平位置处于平衡状态,杠杆上每格均匀等距,每个钩码都相同。
以下四项操作中,会使杠杆右端下倾的是(1)在杠杆两侧同时各减掉一个钩码;(2)在杠杆两侧钩码下同时各加挂一个钩码;(3)将杠杆两侧的钩码同时各向外移动一个小格;(4)将杠杆两侧的钩码同时各向内移动一个小格。
〔〕A. (1)(3)B. (2)(4)C. (2)(3)D. (1)(4)6.如下图,杠杆处于水平位置平衡。
假设将两边所挂的钩码各减去一个,杠杆将〔〕A. 仍继续保持水平平衡B. 右端上升,左端下降C. 右端下降,左端上升D. 无法确定杠杆的运动状态7.如下图,在探究杠杆平衡条件〞实验中,弹弹簧测力计从位置A逆时针转到位置B,杠杆仍在水平位置平衡,那么弹簧测力计的示数将〔〕A. 变大B. 变小C. 不变D. 不能确定8.在探究“杠杆平衡条件〞的实验中,杠杆上每格等距.用图所示的方式悬挂钩码,杠杆也能平衡,但采用这种方式是不妥当的.这主要是因为〔〕A. 一个人无法独立操作B. 需要使用太多的钩码C. 力臂与杠杆不重合D. 力和力臂数目过多9.如下图,形状规那么、密度均匀的木板AB放在水平桌面上,OA=2OB.当B端挂30 N的重物G时,木板A端刚刚开始翘起,木板重为〔〕A. 10 NB. 15 NC. 30 ND. 60 N10.一根原木放在水平地面上,粗略估计它的质量时,我们视其粗细相同,质量分布均匀,现抬起一端使它稍离地面需要500N的力〔g=10N/kg〕,那么原木的质量大约为〔〕A. 50kgB. 100kgC. 250kgD. 500kg二、填空题〔共6题;共15分〕11.如下图,大李和小李用一根均匀的木棒抬重物,大李为了减轻小李的负担,他可以〔写出一种合理的做法〕________;假设大李要承当3/5的力,那么小李肩头到重物挂点的距离与大李肩头到重物挂点O的距离之比是________。
初二物理杠杆练习题及答案在初中物理学习中,杠杆是一个重要的概念和工具,它帮助我们理解力的作用、平衡条件和机械优势等内容。
下面是一些初二物理杠杆练习题及答案,希望能够帮助同学们更好地掌握这个知识点。
练习题一:一个杠杆,左侧是一个质量为2千克的物体A,右侧是一个质量为4千克的物体B。
杠杆的中心距离物体A和物体B之间的距离是1.5米。
如果杠杆保持平衡,问物体A和物体B分别所受到的力的大小是多少?答案一:根据杠杆的平衡条件,左侧力矩等于右侧力矩。
设物体A所受力为FA,物体B所受力为FB。
根据定义,力矩等于力乘以力臂,即力矩=力 ×力臂。
由于杠杆保持平衡,所以FA × 1.5 = 4 × FB。
同时,根据力的平衡条件,FA + FB = 6。
将上述两个方程联立,解得FA = 3和FB = 3。
所以,物体A所受力的大小为3牛顿,物体B所受力的大小也是3牛顿。
练习题二:一个杠杆,左侧是一个质量为3千克的物体A,右侧是一个质量为6千克的物体B。
杠杆的中心距离物体A和物体B之间的距离是2米。
杠杆的支点处有一个力的作用,保持杠杆平衡。
求此力的大小和方向。
答案二:同样利用杠杆的平衡条件和力的平衡条件,我们可以得到如下方程组:FA × 2 = 6 × FBFA + FB = 9通过求解上述方程组,可以得到FA = 3和FB = 6。
物体A所受力的大小为3牛顿,物体B所受力的大小为6牛顿。
由于杠杆保持平衡,所以杠杆支点处的力大小为9牛顿,方向向右。
练习题三:一个杠杆,左侧是一个质量为4千克的物体A,右侧是一个质量为2千克的物体B。
杠杆的中心点离物体A的距离为1.2米,离物体B的距离为0.8米。
杠杆的支点处有一个力的作用,保持杠杆平衡。
求此力的大小和方向。
答案三:以杠杆支点为参照点,设物体A所受力的大小为FA,方向向左;物体B所受力的大小为FB,方向向右。
由杠杆的平衡条件和力的平衡条件,我们可以得到如下方程组:4 × FA = 2 × FB(力矩平衡条件)FA + FB = 6(力平衡条件)通过求解上述方程组,可以得到FA = 1.5,FB = 4.5。
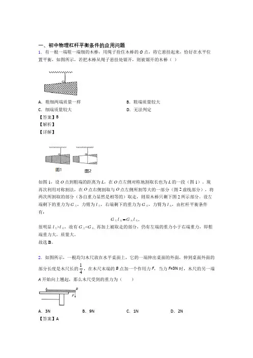
一、初中物理杠杆平衡条件的应用问题1.如图所示,AOB 为一杠杆,O 为支点,杠杆重不计,AO =OB .在杠杆右端A 处用细绳悬挂重为G 的物体,当AO 段处于水平位置时,为保持杠杆平衡,需在B 端施加最小的力为F 1;当BO 段在水平位置时保持杠杆平衡,这时在B 端施加最小的力为F 2,则A .F 1<F 2B .F 1>F 2C .F 1=F 2D .无法比较【答案】B 【解析】 【分析】 【详解】(1)当AO 段处于水平位置时,如左图所示最省力,∵F 1l OB =Gl OA∴F 1=OAOBGl l =G ; (2)当OB 段处于水平位置时,如右图所示最省力, ∵F 2l OB =Gl OC∴F 2=OC OCOB OBGl G l l l ⨯= ∵l OC <l OB∴F 2<G∴F 1>F 2;故选B .2.按如下原理制作一杆可直接测量液体密度的秤,称为密度秤,其外形和普通的杆秤差不多,装秤钩的地方吊着体积为1cm3的较重的合金块,杆上有表示液体密度数值的刻度,当秤砣放在Q点处时秤杆恰好平衡,如图所示。
当合金块完全浸没在待测密度的液体中时,移动秤砣的悬挂点,直至秤杆恰好重新平衡,便可直接在杆秤上读出液体的密度,下列说法中错误的是()A.密度秤的零点刻度在Q点B.密度秤的刻度都在Q点的左侧C.密度秤的刻度都在Q点的右侧D.秤杆上密度读数较大的刻度在较小的刻度的左边【答案】C【解析】【分析】【详解】A.合金块没有浸入液体时,液体的密度应为零,所以秤的零刻度应该在Q处;故A正确,不符合题意;BC.若秤砣由Q向右移动,它的力臂变长,则左边合金块拉秤杆的力应增大,但合金块受到的浮力不可能竖直向下,所以零点的右边应该是没有刻度的,其刻度都在Q点的左侧。
故B正确,不符合题意,C错误,符合题意;D.秤砣的质量不变,由Q向左移动时,它的力臂变短,则左边合金块拉秤杆的力减小,说明合金块受到的浮力增大,而合金块排开液体的体积不变,说明液体的密度变大,所以刻度应逐渐变大,即秤杆上较大的刻度在较小的刻度的左边;故D正确,不符合题意。
2012年苏教版初中物理九年级上11.1杠杆练习卷(带解析)一、填空题1.杠杆在我国古代就有了许多巧妙的应用,护城河上安装的吊桥就是一个杠杆(如图所示),它的支点在____点,在匀速拉起吊桥时,它属于一个______杠杆。
【答案】C 省力【解析】考点定位分析:本试题考查的是杠杆的知识。
杠杆的支点是杠杆绕着转动的点,如果动力臂大于阻力臂是省力杠杆,动力臂小于阻力臂是费力杠杆,动力臂等于阻力臂是等臂杠杆。
解答过程分析:此题中支点是C 点,阻力作用在吊桥的中心,动力作用在A 点。
根据力臂的知识可知,此杠杆的动力臂大于阻力臂,它属于省力杠杆。
试题总结评价:对于此类试题,学生应把握杠杆的概念,能准确地找到杠杆的支点。
同时会依据动力臂和阻力臂的关系,知道是省力杠杆。
2.不法商贩在商品交易中,把标准秤砣换成质量较小的秤砣,则称出物品的质量比真实质量偏______【答案】大【解析】考点定位分析: 本试题考查的是杠杆的平衡条件。
杠杆的平衡条件是动力和动力臂的乘积等于阻力和阻力臂的乘积,即F 1L 1=F 2L 2.解答过程分析: 此题中假定物体一侧是动力和动力臂,秤砣一侧是阻力和阻力臂。
不法商贩在商品交易中,把标准秤砣换成质量较小的秤砣,阻力在减小,物体的质量和对应的力臂不变,根据杠杆平衡条件,秤砣的位置必须移动,即秤砣一侧的阻力臂增大,所以称出物品的质量比真实质量偏偏大。
试题总结评价:对于此类试题,学生应该运用杠杆平衡条件判断。
此题中的动力和动力臂的乘积不变,不法商贩在商品交易中,把标准秤砣换成质量较小的秤砣,阻力在减小,所以阻力臂增大,称出物品的质量比真实质量偏偏大。
3.如图所示,一根粗细均匀的硬棒AB 被悬挂起来,已知AB=6BO,当在B 处挂100N 的重物时,杠杆恰好平衡,则杠杆自身重为_________N 。
【答案】50【解析】考点定位分析: 本试题考查的是杠杆的平衡条件。
杠杆的平衡条件是动力和动力臂的乘积等于阻力和阻力臂的乘积,即F 1L 1=F 2L 2.解答过程分析: 此题中假定杠杆的自重是阻力,所挂的重物是动力。
人教版八年级杠杆精选试卷练习(含答案)学校:___________姓名:___________班级:___________考号:___________一、单选题1.如图所示,O 为杠杆的支点,为了提高重物G ,用一个跟杠杆始终保持垂直的力F 使杠杆由竖直向下的位置缓慢转到竖直向上的位置,在这个过程中( )A .杠杆始终是省力的B .杠杆始终是费力的C .杠杆先是费力的,后是省力的,后又是费力的D .杠杆先是省力的,后是费力的,后又是省力的【来源】初中物理思维方法15枚举法【答案】D2.如图所示,用200牛的力拉着物体A 以3米/秒的速度在水平面上匀速前进,若不计滑轮的重力、绳的重力和物A 与地面的摩擦,则物体B 与地面间的滑动摩擦力为( )A .200牛B .100牛C .500牛D .无法确定 【来源】初中物理思维方法05整体法【答案】B3.如图所示,分别用1234,,,F F F F 匀速提升同一重物,若不计滑轮的重及摩擦,则( )A .1234F F F F ===B .1234F F F F ==>C .1234F F F F <<<D .1234F F F F >>>【来源】二、初中物理各阶段测试选用卷第二学期第一次月考【答案】B4.如图所示,小华用苹果和桔子来玩跷跷板,她将苹果、桔子分别放在轻杆的左、右两端,放手后,杆马上转动起来.使杆逆时针转动的力是( )A .苹果的重力B .桔子的重力C .杆对桔子的支持力D .苹果对杆的压力【来源】专题09 简单机械和功-2年中考1年模拟备战2018年中考物理精品系列(江苏专版)【答案】D5.(2017•大庆卷)下列四幅简单机械图中,属于费力杠杆的是( )A .羊角锤B .钓鱼杆C .托盘天平D .瓶起子【来源】专题09 简单机械及其效率-2年中考1年模拟备战2018年中考物理精品系列(黑龙江、辽宁专版)【答案】B6.(2017•山西卷)下列工具属于省力杠杆的是( )A.瓶盖起子B.笤帚C.筷子D.船桨【来源】专题09 简单机械及其效率-2年中考1年模拟备战2018年中考物理精品系列(各省统一命题专版)【答案】A7.(2016江苏连云港卷)如图所示是生活中几种常见的杠杆其中属于费力杠杆的是A.B.C.D.【来源】《考前20天终极攻略》-倒数第9天简单机械【答案】D8.在研究杠杆平衡条件的实验中,小红同学调节杠杆在水平位置平衡后,再在两边挂上已知质量的钩码,当钩码处于如图位置时,杠杆仍在水平位置平衡,如图所示。
杠杆原理训练题及详细解析【典型例题】类型一、杠杆的概念及力臂1、(2016春•南京校级月考)下列关于杠杆的说法中正确的是()A.杠杆的力臂一定在杠杆上B.支点到阻力作用线的距离就是阻力臂C.支点到动力作用点的距离就是动力臂D.力臂的长度不可能为零【思路点拨】杠杆是能在力的作用下绕着固定点转动的硬棒;根据对杠杆的支点、力臂和作用力的了解可逐一做出判断。
【答案】B【解析】A、杠杆的力臂是从支点到力的作用线的距离,力臂不一定在杠杆上,故A错误;B、根据力臂的概念,支点到阻力作用线的距离就是阻力臂,故B正确;C、支点到动力作用线的距离就是动力臂,而不是到动力作用点的距离,故C错误;D、当力的作用线通过支点时,力臂的长度正好为零,故D 错误,故选B。
【总结升华】熟知并正确理解杠杆的定义和五个要素,是我们学习杠杆最基本的要求。
举一反三:【变式】关于力臂,下列说法不准确的是()A 力臂一定在杠杆上B 支点到动力的作用线的距离叫动力臂C 支点到阻力的作用线的距离叫阻力臂D力的作用线通过支点,这个力的力臂为零【答案】A2、如图所示,轻质杠杆的支点在O点,在杠杆A点用力F1竖直向上拉。
请画出拉力F1的力臂和作用在杠杆上阻力F2的示意图。
【答案】如图所示【解析】杠杆A点用力F1竖直向上拉,那么F1就是动力,物体的重力G 就是阻力F2。
【总结升华】画力臂的步骤:首先在杠杆的示意图上,确定支点O,再从支点O向力的作用线作垂线,画出垂足,则支点到垂足的距离就是力臂。
力臂用虚线表示,支点到垂足用大括号勾出,并用字母L1表示是动力臂。
注意力臂是从支点到力的作用线的垂直距离,不要错误地理解为从支点到力的作用点的距离。
举一反三:【变式】如图所示,杠杆AO在力F1、F2的作用下处于静止状态,L1是力F1的力臂,在图中画出力F1。
【答案】类型二、杠杆的平衡条件3、小明在做“研究杠杆平衡条件”实验时进行了如下实验步骤:把杠杆的中点支在支架上;把钩码挂在杠杆的两边,改变钩码的位置使杠杆平衡;记下两边钩码的重量,并用尺量出它们的力臂,分别填入实验数据的表格内;改变力和力臂的数值,做三次实验;求出各次实验的动力乘以动力臂和阻力乘以阻力臂的数值。
初中八年级下册物理杠杆练习题含答案学校:__________ 班级:__________ 姓名:__________ 考号:__________1. 关于杠杆,下列说法中正确的是()A.使用杠杆的目的都是为了省力B.从支点到力的作用点的距离叫力臂C.杠杆可以是直的,也可以是弯曲的D.支点不可能在杠杆的一端2. 如图所示的杠杆,动力F的力臂是()A.ODB.OFC.OAD.OC3. 如图所示的杠杆,每个砝码重均为1牛顿,杠杆处于平衡状态,若在杠杆两边各减去一个砝码,则()A.杠杆保持平衡B.杠杆左边向下倾C.杠杆右边向下倾D.无法判断4. 如图所示。
杠杆上分别站着大人和小孩(G大人>G小孩)。
且在水平位置平衡,杠杆自重不计。
如果两人同时以大小相等的速度向支点移动。
则杠杆将()A.仍能平衡B.不能平衡,大人那端下沉C.不能平衡,小孩那端下沉D.条件不够,无法判断5. 用如图所示的实验装置测量杠杆的机械效率.实验时,竖直向上匀速拉动弹簧测力计,使挂在较长杠杆下面的钩码缓缓上升,钩码总重G为1.0N,钩码上升高度ℎ为0.1m,测力计移动距离s为0.3m,下列说法正确的是()A.弹簧测力计的示数是1.5NB.机械效率是66.7%C.阻力×阻力臂=G×OAD.钩码位于A和B机械效率不变6. 如图所示,在处于水平平衡的杠杆上A点,挂上4个钩码(每个钩码的质量为50g),若使杠杆在水平位置保持平衡,作用在杠杆B点的力最小的是()A.6NB.1.5NC.3ND.15N7. 如图所示,关于开门的情境,下列说法错误的是()A.在图中A点沿箭头方向施力时的力臂大于在C点沿箭头方向施力时的力臂B.在图中B点沿箭头方向施力时的力臂大于在C点沿箭头方向施力时的力臂C.在图中A点沿箭头方向施力比在C点沿箭头方向施力更容易把门推开D.推这个门需要的动力与动力臂的长短有关8. 下列说法正确的是()A.杠杆的长度就是动力臂与阻力臂之和B.要省力又要少移动距离的杠杆是没有的C.使用杠杆不可能省距离,但可能省力D.省力杠杆的动力臂一定要比阻力臂短9. 如图所示,吊车向上吊起一箱货物,利用伸缩撑杆可使吊臂绕O点缓慢转动,伸缩撑杆为圆弧状,起吊时伸缩撑杆对吊臂的支持力F始终与吊臂垂直,且支持力F的作用点不变.则在吊起货物的过程中,支持力F与货物对吊臂的拉力的力臂l的关系图象是()A. B.C. D.10. 在棉产区,每年秋天拔去地里的棉杆是农民的一项繁重体力劳动.王刚仿照钳子的结构改制成一种农具解决了这一问题.如图所示,使用时,将小铲着地,用虎口夹住棉杆的下部,然后在套管上用力,棉杆就拔出来了.该农具整体视为杠杆,则支点、动力作用点、阻力作用点对应下列位置正确的是()A.转轴—虎口—套管B.小铲—套管—虎口C.小铲—虎口—套管D.虎口—转轴—套管11. O为支点的轻质杠杆原处于水平静止,现同时施加大小相等的力F1、F2(如图).(1)此时杠杆能否保持平衡?________.(2)画出图中F1的力臂L1.12. 如图所示,用一根硬棒搬动一个石块,棒的上端A是动力的作用点,若要用最小的力搬动这个石块,请在图中确定杠杆的支点________(填写字母,其中DC=BC),并画出此时最小动力F的示意图.13. 在探究杠杆平衡条件的实验中:在探究杠杆平衡条件的实验中:(1)小明发现杠杆右端低左端高,要使它在水平位置平衡,应将杠杆右端的平衡螺母向________调节.小明调节杠杆在水平位置平衡的主要目的是________.(2)如图甲所示,在杠杆左边A处挂四个相同钩码,要使杠杆在水平位置平衡,应在杠杆右边B处挂同样钩码________个(杠杆上每小格等距).(3)如图乙所示,用弹簧测力计在C处竖直向上拉,当弹簧测力计拉住C点逐渐向右倾斜时,使杠杆仍然在水平位置平衡,则弹簧测力计的示数将________(选填:“变大”、“变小”或“不变”),其原因是________.(4)为了得到结论,本实验需要多次实验的目的是________.A.减小实验误差B.得到普遍规律(5)通过该实验得到杠杆的平衡条件是________.14. 如图所示,人的体重为600N,所挑物体重为100N.不计杠杆重.CO=BO,则人肩头所受压力为________N,人对地面的压力为________N.15. 在物理综合实践活动中,小华设计了如图所示的机械模型.推动硬棒CD或EF,使它们在水平面内绕轴O转动,即可将绳逐渐绕到轴O上,提升重物G.硬棒CD是________(省力/费力)杠杆,滑轮B________(能/不能)改变力的大小.在重物上升的过程中,轴O上绕进(增加)的绳长________(大于/小于/等于)重物上升的高度.请指出该装置的一个主要优点:________,该装置使用带来的一个不利影响:________.16. 机械的基本元素是________、________、________等.杠杆的五要素:________、________、________、________、________.①支点是指________;②动力是指________;③阻力是指________;④动力臂是指________;⑤阻力臂是指________.17. 某同学做探究杠杆平衡条件的实验.(1)实验时,为了方便对力臂的测量,该同学先调节平衡螺母,使杠杆在________位置平衡;通过多次实验,该同学得到了杠杆的平衡条件。
2021-2022学年人教版初二物理下册第12章第1节杠杆综合训练班级__________ 座号_____ 姓名__________ 分数__________一、选择题1.吕一健同学把一根蜡烛截成长度不同的两段,竖立在轻质杠杆的两边(支点在中点)。
调整使杠杆水平平衡,如图所示。
若同时点燃蜡烛(设燃烧速度相同),则杠杆()A.左端下沉B.右端下沉C.仍保持平衡D.条件不足,无法判断2.如图所示是一种指甲刀的结构示意图,下列说法不正确的是()A.ABC是一个省力杠杆B.D处刀刃较薄,可以增大压强C.杠杆ABC上有粗糙的花纹,可以增大摩擦D.指甲刀有三个杠杆,两个省力杠杆,一个费力杠杆3.如图重为G的木棒在水平力F的作用下,绕固定点沿逆时针方向缓慢转动接近水平位置,在棒与竖直方向的夹角逐渐增大的过程中,下列说法中错误的是()A.动力F变大,但不能拉到水平位置B.阻力臂逐渐变大C.动力F变大,动力臂逐渐变小D.动力F与动力臂乘积大小不变4.小明自制的杆秤如图所示,O为杆秤提纽,不挂重物和秤砣时,手提提纽杆秤可水平平衡。
用它称鱼,已知秤砣质量m=0.2kg,OA=8cm,当OB=40cm时,杆秤水平平衡,则鱼的质量为()A.1.0kg B.0.8kg C.0.6kg D.0.4kg5.如图所示是某收费站栏杆的示意图,当在A处安装的电动机施加一个动力时,可将栏杆拉抬起来,它是一根()A.省力杠杆B.费力杠杆C.等臂杠杆D.无法确定6.如图所示,这款图钉来自于一个初中生的创意,翘起部分为我们预留下施力空间。
当拔起图钉时,将图钉看作杠杆,其支点为()A.A点B.B点C.C点D.D点7.如图所示,一根质地均匀的木杆可绕O点自由转动,在木杆的右端施加一个始终垂直于木杆的作用力F,使木杆从OA位置匀速转到OB位置的过程中,力F的大小将()A.先变大,后变小B.先变小,后变大C.一直是变大的D.一直是变小的8.如图所示,用一根自重可忽略不计的撬棒撬石块,若撬棒C点受到石块的压力是1500N,且AB=1m,AD=0.5m,CD=0.3m,则要撬动该石块所用的最小的力是()A.900N B.750N C.300N D.150N9.一把杆秤,当称砣缺损了一些时,用它称出物体的质量与实际质量比较是()A.小了B.相等C.大了D.不能确定10.如图所示用三个力沿不同的方向拉绳子,则()A.F1最大B.F2最大C.F3最大D.一样大二、填空题11.如图所示,OAB为一可绕O点自由转动的轻质杠杆,OA垂直于AB,且OA长度为40 cm,AB长度为30 cm,在OA中点C处挂一质量为1 kg的物块,要求在端点B处施加一个最小的力F,使杠杆在图示位置平衡,则力F的力臂应是cm,最小的力F是N(g取10 N/kg)。
人教版初中物理八年级物理下册第十二章《杠杆》综合练习题号一二三四五六七总分得分评卷人得分一、选择题1.甲、乙两个身高相同的人抬着一个木箱沿斜坡上山,木箱的悬点恰好在抬杠的中央。
如图所示,则甲、乙两人所用的力F甲与F乙的关系是 .................................................... ()A.F甲=F乙B.F甲>F乙C.F甲<F乙D.已知条件不足,所以无法判断2.如图所示是古代战争中的“大炮”——抛石机,用它把大石块抛出去,打击远处的敌人,它实际是一个................................................................................................................. ()A.费力杠杆; B.等臂杠杆; C.省力杠杆; D.斜面.3.图所示,生活中经常使用的工具,属于费力杠杆的是 ........................................... ()A.瓶盖起子; B.钳子; C.镊子; D.推独轮车.4.在生活和生产中经常使用简单机械,其目的在于................................................... ()A.省力; B.省距离; C.改变力的方向; D.工作的方便.5.下列说法中错误的是................................................................................................... ()A.使用费力杠杆可以省距离; B.使用省力杠杆一定费距离;C.使用杠杆一定省力; D.既省力,又省距离的杠杆是没有的.6.一根轻质木杆,A端细线下所挂50N的重物静止在水平地面上。
当在B点加竖直向下的力F=30N作用时,木杆恰能在水平位置处于平衡状态,此时细线竖直。
杠杆综合练习
一、作图题 1、如图8所示,O 点为杠杆的支点,画出力F 的力臂,并用字母L 表示。
2、渔夫用绳子通过竹杠拉起渔网,如图14所示.请在图上画出
(1)绳子AB 对杆拉力F 1的力臂L 1.
(2)渔网对杆的拉力F 2的示意图及该力的力臂L 2.
3、筷子是我国传统的用餐工具,它应用了杠杆的原理,如图1所示,请你在右图中标出这根筷子使用时的支点O ,并画出动力F 1和阻力臂L 2。
4、画出图2中各力的力臂
图1 图2
5、图3是使用道钉撬的示意图,请在图中画出最省力的力的示意图,并作出相应的力臂。
6、如图4所示,画出使杠杆平衡的最小力的示意图(要求保留作图痕迹)
图3 图4
二、实验题
7、在探究杠杆平衡条件的实验中:
(1)小明发现杠杆右端低左端高,要使它在水平位置平衡,应将杠杆右端的平衡螺母向_________调节。
小明调节杠杆在水平位置平衡的主要目的__________________。
(2)如图21甲所示,在杠杆左边A 处挂四个相同钩码,要使杠杆在水平位置平衡,应在杠杆右边B 处挂同样钩码____________个。
(3)如图21乙所示,用弹簧测力计在C 处竖直向上拉,当弹簧测力计逐渐向右倾斜时,使杠杆仍然在水平位置平衡,则弹簧测力计的示数将_____________(变大/变小/不变),其原因是:___________________。
8、探究“杠杆的平衡条件”实验中:
(1)实验前出现图甲所示情况,应将杠杆两端的螺母向调(填“左”或“右”),使杠杆在水平位置平衡,这样做的目的是。
(2)实验过程中出现了图乙所示的情况,为了使杠杆在水平位置平衡,这时应将左边的钩码
向(填“左”或“右”)移动格。
(3)实验中,要改变力和力臂的数值,得到多组实验数据,这样做的目的是。
三、计算题
9、某工地在冬季水利建设中设计了一个提起重物的机械,如图是这个机械一个组成部分的示意图.OA 是个钢管,每米长受重力为30牛顿;0是转动轴;重物的质量m为150千克,挂在B处,0B=1米;拉力F 加在A点,竖直向上.取g=1 0牛/千克.为维持平衡,钢管OA为多长时所用的拉力最小?这个最小拉力是多少?
10、小华用一根长6米、半径7.5厘米的均匀粗木棒为爸爸设计了一架能搬运柴草的简易起重机(如图所示)。
他把支架安在木棒的1/4长处,每捆柴草重1000牛,为了使木棒平衡以达到省力的目的,他又在另一端吊一块配重的石头,请你算出这块配重的石头应有多重?(木棒密度0.8103千克/米3,g取10牛顿/千克。
)
11、为保证市场的公平交易,我国已有不少地区禁止在市场中使用杆秤。
杆秤确实容易为不法商贩坑骗顾客提供可乘之机。
请看下例。
秤砣质量为1千克,秤杆和秤盘总质量为0.5千克,定盘星到提纽的距离为2厘米,秤盘到提纽的距离为10厘米(图9)。
若有人换了一个质量为0.8千克的秤驼,售出2.5千克的物品,物品的实际质量是多少?
12、如图所示,一轻质杠杆OA可绕O点无摩擦转动,A端用绳子系在竖直墙壁的B点,在杠杆的C点悬挂一重为20N的物体,杠杆处于水平静止状态.已知OA长为50cm,OC长为30cm,∠OAB=30º.
(1)请在图中画出绳子对杠杆拉力F的力臂.
(2)拉力F的大小是多少?
答案:
1、
2-4略,
5-6题答案
7、左 ;力臂在杠杆上便于测力臂 ; 3 ; 变大 ;根据杠杆平衡条件 力臂变小 力变大
8、(1)右;便于直接在杠杆上读出力臂的大小
(2)右;1(3)避免实验结果具有偶然性(或看“”是否总等于“”)
9、设OA=x ,OB=b ,每米长钢管重为w=30牛.根据杠杆平衡条件可以列出以下方程: bmg+x/2 ·wx=F ·x 整理后得WX 2-2F ·x+2bmg=0 ①
这个方程有解的条件是△≥0,其中 △=(-2 F)2-8wbmg ②
由此解出F ≥2wbmg
把数值代入得F ≥300牛顿,这表示拉力的最小值为300牛.
从①式可以解出钢管长x
由于拉力最小时A=O ,所以拉力最小时的钢管长为:x=1 0米
10、解:受力分析如图2所示。
木棒重 G 木=m 木g=p 木V 木g=p 木prr 木2l 木g.
代入数值,得:G 木=847.8牛。
(1分)
根据杠杆平衡条件,有:G 柴=43l+G 木41l=G 石41l.
代入数值,得:
G 石=3848牛。
(1分)
11、参考解答 代表物理量的符号:m 1--秤砣质量,m 1’--假秤砣质量,m 2--秤杆和秤盘的总质量,m 3--货物的实际质量,m 3’--货物的标称质量,a--定盘星到提纽的距离,b--秤盘到提纽的距离,c--过秤杆、秤盘质心的铅垂线到提
纽的距离,d--25千克秤星到提纽的距离(图2)
秤盘空载,真砣置于定盘星时的平衡条件m 2gc=m 1ga (1)
秤盘持25千克物体,使用真砣时的平衡条件 m 2gc+m 3’gb=m 1gd
(2)假砣置于25千克秤星时的平衡条件 m 2gc+m 3gb (3)
从(1)(2)、(3)式消去,解出m 3=1.96千克 (4)
12、解:1)F 的力臂如图所示。
2)如图,在Rt △OAD 中,∠OAD=90°,∴OD=1/2OA=1/2*50cm=25cm
根据杠杆平衡条件得:F*OD=G*OC 有F*25cm=20N*30cm 解得F=24N。