酵母水的作用与功效
- 格式:docx
- 大小:16.31 KB
- 文档页数:2
酵母菌发酵产物滤液在护肤品中的作用酵母菌发酵产物滤液,这名字听上去是不是有点科学怪人的感觉?别担心,听我慢慢说。
这玩意儿其实是个护肤界的小秘密,很多护肤品里都藏着它的身影。
你可能不知道,其实在咱们的护肤品里,酵母菌可不是简单的“调味料”,它可是个全能小助手,让你的皮肤焕然一新,真的是个了不起的家伙。
先说说这个酵母菌,它们可不是普通的菌啊。
想象一下,咱们喝的啤酒、吃的面包,里面都有它们的身影。
它们通过发酵,把简单的糖变成了更复杂的东西,就像在厨房里捣鼓出美味的蛋糕一样。
而这些发酵的产物,经过滤,留下的就是酵母菌发酵产物滤液。
哎呀,听起来好高大上,但实际上,它能给皮肤带来不少好处。
皮肤常常需要补水,就像花儿渴望雨水一样。
酵母菌发酵滤液里可是含有丰富的氨基酸和维生素,能让皮肤像海绵一样吸水。
你用完之后,简直能感觉到水分在皮肤表面舞动。
打个比方,像是在给皮肤喝水,喝到了“活水”,瞬间水润起来,连干燥都跑得远远的。
这可比喝那种普通的矿泉水强多了,效果杠杠的。
除了补水,酵母菌还很会修复皮肤。
咱们的皮肤会因为日晒、熬夜或者一不小心过敏而变得红红肿肿,这时候就得求助于这位小英雄。
它的修复能力可不是说说而已,真的能帮助舒缓肌肤的敏感。
就像冬天的一杯热茶,能让你暖暖心窝,肌肤用上它,瞬间感觉舒心。
这种修复作用,就像老话说的“良药苦口”,虽然听着有点严肃,但效果绝对是一等一的好。
再来聊聊抗氧化,皮肤衰老、暗沉,这可让很多小仙女心里不舒服。
酵母菌发酵滤液里还有一把“抗氧化”的利器。
它能帮助抵抗自由基的侵袭,减少细纹和皱纹的出现。
就像给皮肤装上一层保护膜,让它在阳光下也能悠然自得,焕发光彩。
想想看,等你到了一定年龄,回头一看,自己的皮肤依然水嫩嫩的,那可是羡煞旁人啊。
酵母菌发酵产物滤液的使用方式也很简单。
你可以直接涂抹在脸上,或者加到你的面霜里,简直是随心所欲,像调味品一样。
想要浓郁一点,效果更明显,可以多加一点;想要清淡一点,轻轻一拍就好。
酵母用多少度的水酵母可以让面粉充分发酵,因此在发面过程中酵母是一个必不可少的角色。
但是往面粉中放入酵母的时候酵母也不适宜过量,否则容易让面制品发苦。
放酵母之前需要使用水和酵母一起混合才能够放入,这样才能够让面粉中的酵母更加均匀达到更充分的发酵成果。
在混合酵母的过程中,大概需要多少度的水?一、酵母粉用多少度的水一般30一35度,需要加一点白糖进去,搅拌后放30分钟再拌入面粉。
酵母使用方法用量:按照面粉重量的0.5%左右添加(每小包5克,可制作面粉1公斤左右);温度:用35°C左右的温水溶解酵母加入面粉置于温暖处(温度35°C左右,空气湿度为80%左右)发酵;时间:馒头需发酵40-60分钟,面包需发酵90-120分钟,面坯内出现蜂窝状即可上笼屉蒸或烤箱烤制。
注意事项通常情况下,气温较低时可适当增加酵母添加比例,较高时则应适当减少;制作馒头建议使用中低筋面粉,包子、面包使用高筋面粉。
二、酵母粉用开水能发吗不能。
用酵母发面的原理是酵母在生长繁殖的过程中,会产生大量的二氧化碳,使面团发泡,要酵母大量繁殖你用的酵母就必须是活的酵母,你用开水,酵母被你烫死了,面当然就发不起来了。
市场上售的不论是干酵母还是鲜酵母(块状)都是活的酵母,而活酵母含量越多质量越好,发面越快。
所以不管你用干酵母还是用鲜酵母都不能用开水,用温水(不烫手)效果最好。
三、酵母粉怎么发面蒸馒头1、发面首选安琪酵母,用前需“活化”。
常用的发酵剂主要有三种:“老面”、泡打粉和酵母。
其中安琪酵母是首选,因为其不仅自身含有丰富的维生素和矿物质,还对面粉中的维生素还有保护作用,能增加面团中的B族维生素。
安琪酵母使用前,先要使酵母菌“活化”。
先将安琪酵母加入温水和至溶化,静置3—5分钟,再放入面粉中搅拌,这样才能保证和好的面团充分发酵。
2、和面时,加糖、蜂蜜、酸奶,发酵更快。
和面时,除了加入安琪酵母,再添一小勺白糖,或是蜂蜜、酸奶,都可以提高酵母菌活性,加速发酵。
什么是Pitera酵母?Pitera酵母作用是什么?酵母提取物——国内首家进口酵母提取液,与SK2配方类似。
是以氨基酸为首,内含矿物质、糖、蛋白质等肌肤所需的18种成分,赋予肌肤细胞活性。
此外还有给肌肤补充水润,保护肌肤远离干燥等功效。
发酵是微生物利用自身所含酵素分解有机物的过程。
接下来,就给你说一下吧!什么是Pitera酵母?Pitera酵母原液是酵母在发酵过程中,所提炼出来的一种液体。
内含健康肤质不可或缺的游离氨基酸、矿物质、有机酸、无机酸等自然成分,具有优异的滋润及特殊保湿功能。
Pitera酵母作用是什么?用过多年的神仙水,最大的感触是它对于皮肤的稳定性及毛孔的疏通有一定的作用。
对于SK-II的神仙水,更加侧重于水油平衡,能温和地清除老化角质细胞,促进肌肤的新陈代谢。
所以也就有了很多姑娘用后神仙水的欲罢不能。
味道:希芸的品牌方最自信的就是味道。
众所周知SKII 的神仙水有股酸酸的味道,很多人接受不了。
那么希芸在酵素的味道上做了处理,将东之水味道做出来清香,也没有酒精味道。
酵母的来由:1975年,日本北海道的清酒酿酒厂,一对前去参观的科学家发现:年迈的酿酒婆婆拥有一双少女般细嫩的手。
惊奇之余,他们意识到,清酒的酿造过程中蕴含着一个秘密……一个令肌肤晶莹剔透的秘密。
于是后来有了几十年经久不衰的神仙水。
日本科学家们开始对清酒进行研究,发现了酵母提取液是可以实现岁月超越肌肤的秘密。
于是,他们带着这个秘密成功研发了pitera。
并与日本科玛OEM 合作生产了“神仙水”。
1980年,SK-II公司成立,由pitera为主要成分的主力产品“神仙水”首次亮相。
近年来“神仙水”受到了各路明星的追捧,甚至成为了众多使用者不可更换的护肤单品之一。
为了研发这款新品,公司也是做了很多的市场调研,了解到消费者现在的需求,多次打样,多次试用,最后,以消费者最喜爱的使用感和使用效果呈现在大家面前很多人可能用过sk-II的神仙水,没错,我们这款水和它有异曲同工之妙,但我们采用的是更高级的分裂酵母,这种酵母跟人体更接近,分裂方式是裂殖。
酵母粉浇花的正确方法
1 酵母粉的作用
酵母粉是一种膨化剂,可以促进植物的生长和发育。
它含有许多维生素和微量元素,对于植物的营养和免疫系统都有很好的作用。
因此,酵母粉在花卉养护中也被广泛使用。
2 浇花的正确方法
选购合适的酵母粉
首先要选购合适的酵母粉。
市面上有很多品牌的酵母粉,建议选择纯天然、无添加的酵母粉。
一般而言,酵母粉的用量为每公斤水中加入2克酵母粉。
兑水
将酵母粉兑入清水中,搅拌均匀后倒入喷壶中。
兑水时要根据具体情况来决定使用的酵母粉量,一般建议控制在每升水中加入1克的量水。
喷洒
将喷壶中的酵母粉溶液均匀地喷洒在花卉周围的土壤中。
每一块土壤面积都需要均匀喷洒,让酵母粉分布均匀,不能太集中喷洒。
一般建议每10天至半个月喷洒一次。
但是注意,不要将酵母粉喷洒在花瓣或叶子上,避免对植物造成伤害。
3 适宜的酵母粉浇水时间
酵母粉浇花的最佳时间是在晨间或傍晚时。
这时的气温较低,酵
母粉的吸收效果较好。
同时,天气干燥或阳光直射的天气也不适合用
酵母粉浇花。
4 总结
酵母粉是一种很好的花卉营养补充物,可以促进花卉的健康生长。
我们在使用酵母粉时,要注意兑水时的量水,喷洒的均匀性和喷洒的
时间等多个方面。
只有做到这些,才能让酵母粉的养护效果最大化。
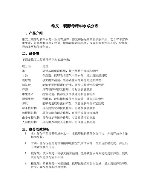
维艾二裂酵母精华水成分表一、产品介绍维艾二裂酵母精华水是一款具有滋养、修复和保湿功效的护肤产品。
它含有丰富的维生素、氨基酸和多种矿物质,能够深层滋养肌肤,改善肌肤弹性和亮度,使肌肤看起来更加健康年轻。
二、成分表下面是维艾二裂酵母精华水的成分表:成分名功效水提供基础保湿作用,使产品易于涂抹和吸收甘油保湿剂,能够吸附空气中的水分,增加皮肤湿润度玻尿酸强大的保湿剂,能够锁住水分并提高皮肤弹性精氨酸能够促进胶原蛋白合成,增加皮肤弹性和紧致度芦荟具有镇静和修复作用,可舒缓敏感肌肤维生素C 抗氧化剂,能够减少肌肤老化和色素沉积透明质酸保湿剂,能够增加皮肤水分含量,提高皮肤弹性多肽能够促进胶原蛋白产生,改善皮肤弹性和紧致度绿茶提取物具有抗氧化和抗炎作用,可舒缓敏感肌肤辣根提取物具有抗菌和消炎作用,有助于改善痘痘问题山金车提取物具有修复和镇静作用,可改善受损的皮肤人参提取物具有滋养和抗衰老作用,可改善皮肤亮度三、成分功效解析1.水:作为产品的基础成分之一,水能够提供基础保湿作用,并使产品易于涂抹和吸收。
2.甘油:作为保湿剂的甘油能够吸附空气中的水分,增加皮肤湿润度,并且具有柔软皮肤的作用。
3.玻尿酸:玻尿酸是一种强大的保湿剂,能够锁住水分并提高皮肤弹性,使肌肤看起来更加饱满和年轻。
4.精氨酸:精氨酸是一种氨基酸,能够促进胶原蛋白合成,增加皮肤弹性和紧致度,减少细纹和松弛现象。
5.芦荟:芦荟具有镇静和修复作用,可舒缓敏感肌肤,并改善皮肤红血丝等问题。
6.维生素C:维生素C是一种抗氧化剂,能够减少肌肤老化和色素沉积,提亮肤色,并具有一定的抗炎作用。
7.透明质酸:透明质酸是一种保湿剂,能够增加皮肤水分含量,提高皮肤弹性,并改善干燥和粗糙的问题。
8.多肽:多肽能够促进胶原蛋白产生,在改善皮肤弹性和紧致度方面具有重要作用,减少皱纹的出现。
9.绿茶提取物:绿茶提取物具有抗氧化和抗炎作用,可舒缓敏感肌肤,并改善肌肤质地和光滑度。
酵母粉的药用价值关于《酵母粉的药用价值》,是我们特意为大家整理的,希望对大家有所帮助。
发酵粉这一东西对我们而言并不生疏,生活起居中常常采用它,做糕点,烤饼,也有馍馍,无所不在,用它以后就觉得东西非常的美味,例如有的烤饼,没有用发酵粉,我们第一口就能吃出去,沒有那类使用过发酵粉的美味,老方言便是醒面的美味。
那麼它的功效仅限此吗?它有没有功效与作用呢?发酵粉的功效与作用又是什么呢?发酵粉尽管是大家做糕点,烤饼,也有馍馍,不可或缺的,可是我们也要掌握好,它的使用量,不可以过多,也不可以太少,要依据具体情况,恰当的把握它的使用量,那麼发酵粉的功效与作用有没有?让我们一起来了解一下。
老潼关肉夹馍的作法卤肉的做法:生猪肉(略微带点肥的美味)1000克、炖肉调料包一个(还可以将八角、麻椒、良姜、砂仁、丁香花、小茴香等用沙布包好制成调味料包,炒好的炒糖色一碗、红烧汁或酱油10克、葱段30克、姜片15克、盐适量1.将生猪肉切割成10公分厚为的块状,放进冷水中侵泡2个钟头以上,正中间最好是换2次水,那样肉里边的积血都是被泡出去2.将泡好的生猪肉洗干净放进锅中加多一些冷水随后开大火烧开3.煮沸后河面会出现很多乳白色的白沫,要用汤勺所有撇干净4.将全部的调味品都放进锅中大火烧开后放进电高压锅中挑选煮牛肉键,口味挑选标准就可以,语音提示传来后拔出电源插座不必放气,直至彻底没压时再开启就可以了;用一般大锅要文火煮2个钟头,直至肉非常酥烂才能够肉夹馍的作法:小麦面粉500克、发酵粉1/2勺子(2.5克)、发孝粉1/2勺子、食用纯碱1/2勺子、植物油(我的食用油)30ML、温开水200克上下(面的吸水能力不一样,水的使用量也会不一样)5.将小麦面粉放进盆里放进发酵粉、发孝粉、食用纯碱和食用油6.倒进冷水用筷子拌和成小雪花状面絮7.将用力搓成光洁的面糊(面糊要略微硬一点)8.将面糊盖上放到溫暖处发醇,不必彻底发透,略微有一点进行就可以,换句话说面糊割开能够发觉里边有小圆孔洞而不是大孔眼9.将发好的面团揉匀随后均分为8份(搞好的饼和外边卖的一样尺寸)10.取在其中的一份先搓发展包子皮,随后用擀面棍擀发展条(我擀的有点儿宽了,能够将面剂子先揉成长细的条形再挤扁擀便会又细又长了)11.将擀平的条形面片从顶部翻卷,叠成一个圆桶。
酵母兑水水浇花的正确方法1. 酵母的神奇魔力说到养花,大家总会想起那些五彩缤纷的花朵,仿佛它们是大自然的调色板。
不过,有没有想过,花儿们的养分来源可不止是阳光和水,酵母也是它们的好朋友!嘿,你没听错,酵母!这种看似平凡的小东西,实际上能给花儿带来大大的滋养。
它就像是花园里的“隐形推手”,帮助花儿更好地吸收养分,茁壮成长。
所以,今天就来聊聊如何把这神奇的小东西兑水,然后浇到你的花花草草上,让它们开得更加娇艳。
2. 准备工作2.1 选择酵母首先,咱们得选好酵母。
一般来说,超市里卖的干酵母就可以了,像是泡面旁边的小袋子。
说真的,别小看这小袋子,里面的“魔力”可不少,简直是花儿们的超级食品。
要是你有家里的啤酒酵母,那就更好了,能让花儿在土壤里开个party!不过,记得要用少量就行,不然花儿可受不了。
2.2 准备水接下来,准备水。
这里的水要用清水,最好是放置一段时间的自来水,避免直接用自来水,因为那水里可能有些化学物质,花儿可不喜欢。
用温水兑酵母也是个不错的选择,能更好地激活酵母。
想象一下,就像给花儿喝了一杯温暖的牛奶,顿时感觉精神焕发!3. 酵母兑水3.1 混合比例现在,咱们来兑水。
一般来说,酵母和水的比例是1:10,也就是说,你用一小勺酵母,就加十小勺水。
这比例可要记牢,太浓了反而对花儿不好,太稀了又没啥效果。
混合的时候,可以先把酵母放在碗里,然后慢慢倒入水,搅拌均匀。
这个过程就像在给花儿调制一杯特制的鸡尾酒,想想就觉得兴奋!3.2 浇花时间接下来就是浇花的环节啦!在浇花之前,建议先把花儿的土壤稍微浇湿,这样能帮助酵母更好地渗透进去。
然后就可以用刚刚兑好的酵母水,轻轻地浇在花儿的根部。
记住,浇水的时候别太急,慢慢来,给花儿一点时间吸收。
就像跟朋友聊天,别着急,慢慢来,才能把话说好。
4. 注意事项4.1 频率控制当然,浇酵母水也不能太频繁。
一般每两周一次就可以了,别让花儿觉得你太过“热情”,那可就成了“过度关心”的老妈子了。
酵母在烘焙中的功能
酵母在烘焙中起着至关重要的作用,主要功能包括以下几个方面:
1. 发酵作用:酵母是一种单细胞真菌,当它与糖和水混合时,会进行发酵过程。
在这个过程中,酵母将糖分解为二氧化碳和乙醇,产生的二氧化碳气体使面团膨胀,从而使烘焙食品变得松软。
2. 改善口感和质地:通过发酵产生的二氧化碳气体在面团中形成小气孔,使面包、蛋糕等烘焙食品具有松软的质地。
酵母还可以使面团更加有弹性,增加口感的丰富性。
3. 增加香味:酵母在发酵过程中会产生一些副产物,如酒精、有机酸等,这些物质可以为烘焙食品增添独特的风味。
发酵还可以使面团中的糖分和蛋白质发生美拉德反应,进一步增强食品的香味。
4. 影响烘焙食品的颜色:酵母发酵过程中产生的二氧化碳可以使面团膨胀,形成较薄的细胞壁,从而使烘焙食品在烤制过程中更容易上色,形成金黄的外皮。
5. 延长保质期:酵母在发酵过程中产生的有机酸可以抑制细菌的生长,从而延长烘焙食品的保质期。
总之,酵母在烘焙中扮演着多重角色,它不仅可以改善食品的口感和质地,还可以增加香味和颜色,并且有助于延长食品的保质期。
因此,在烘焙过程中正确使用酵母是制作美味、高质量烘焙食品的关键之一。
二裂酵母发酵产物滤液在护肤品中的作用嘿,大家好,今天咱们聊聊一个超级有趣的话题,那就是二裂酵母发酵产物滤液,听起来有点复杂对吧?别担心,我会把它讲得简单易懂,咱们一起轻松一下。
这种神奇的成分在护肤品中可是大显身手,让很多人都爱不释手。
二裂酵母,这名字听起来就像是某种外星生物,但其实它就是一种微小的酵母菌。
它可不简单,发酵后能产生一些非常有用的物质。
这些物质经过滤液处理后,就成了护肤品中的“明星成分”。
想象一下,它像个小助手,把你的皮肤问题一个个打败,简直就是护肤界的超级英雄。
你知道吗?二裂酵母发酵产物滤液能帮助你的皮肤变得水嫩嫩的。
它里面含有的各种营养成分,像是氨基酸和维生素,简直就像给皮肤开了个丰盛的自助餐。
肌肤喝饱水,心情都跟着变好了。
这种感觉就像是在炎热的夏天喝上一杯冰凉的柠檬水,瞬间神清气爽。
再来聊聊它的抗氧化作用。
大家都知道,岁月不饶人,皮肤也会随着时间的流逝而逐渐失去光泽,甚至出现皱纹。
二裂酵母发酵产物滤液就像一位不知疲倦的守护者,能帮助抵抗自由基的侵害,减缓衰老的脚步。
想想吧,明明可以优雅变老,却偏要抗拒衰老的魅力,简直太酷了。
哦,对了,还有一个让人心动的效果,那就是它对敏感肌的友好程度。
许多护肤品中的成分一用上去就像辣椒油,刺激得要命,但二裂酵母却恰恰相反。
它温和得就像妈妈的怀抱,能舒缓肌肤的不适感,让你感觉像是在云朵上漫步。
敏感肌的小伙伴们可要好好记住这个小秘密哦。
再说说它的保湿效果,这可是护肤品中不可或缺的一环。
水分是肌肤的命根子,没有了水,皮肤就像干涸的沙漠,皱纹和干纹就会悄悄找上门。
而二裂酵母发酵产物滤液就像是为沙漠带来了甘霖,源源不断地提供水分,让你的肌肤时刻保持水润光滑,真的是让人感到心里暖暖的。
很多护肤品中都把它当成了秘密武器,尤其是精华、面霜等产品中,使用后效果简直棒极了。
你抹上一点,感觉像是给肌肤开了个新鲜的“补给站”,每个细胞都在欢呼雀跃。
用起来就像是给皮肤喝了一杯“营养鸡汤”,整个人都觉得焕然一新,心情大好。
酵母的作用
酵母是一种单细胞真菌,广泛存在于自然界中,包括空气、土壤、水和植物表面。
酵母具有很多重要的应用和作用,以下是酵母的主要作用:
1. 酿酒:酵母是酿酒的重要原料之一。
在酿酒过程中,酵母通过发酵作用将葡萄中的糖分解成酒精和二氧化碳,产生了美味的酒类饮料。
2. 发酵食品:酵母也广泛应用于制作各种发酵食品,如面包、蛋糕、发酵酱油、味精等。
酵母通过发酵过程使食品发酵,提高食品的口感和营养价值。
3. 面团发酵:酵母在烘焙中是一种不可缺少的原料。
在制作面包、披萨等面食时,酵母通过发酵作用使面团膨胀,增加面食的体积和柔软度。
4. 生物燃料:酵母可通过发酵作用将生物质转化为生物燃料,如乙醇。
酵母发酵生产的乙醇被广泛应用于汽车燃料和生物制药工业。
5. 生物修复:酵母具有生物修复污染环境的潜力。
酵母可以通过吸附、降解或转化有机物和重金属等污染物质,以促进环境的修复和恢复。
6. 药物生产:酵母在医药工业中常用于生产一些重要的药物,如抗生素、维生素和酶等。
酵母通过发酵过程产生这些药物,
提供了大量的药物供应。
7. 基因工程:酵母是生物制药和基因工程研究中的理想模型生物。
由于酵母生长快速、易于培养和转化,研究人员常常使用酵母来研究基因功能以及生物工程的新技术。
总之,酵母在食品工业、医药工业、环境保护和科学研究等领域中都发挥着重要的作用。
酵母通过发酵作用改变物质的性质,产生了很多重要的产物,为人类生活和发展做出了巨大的贡献。
使用朝露酵母水乳,安全吗?
朝露酵母水乳是一种用于皮肤护理的化妆品产品,其成分主要包括水、甘油、酵母提取物等。
这些成分都是经过严格筛选和检测的,符合相关化妆品卫生标准和安全要求。
因此,朝露酵母水乳的成分是安全的。
从产品成分角度来看,水是天然的无害物质,能够保持皮肤湿润。
甘油也是一种常见的保湿剂,可以有效地锁住水分,防止皮肤干燥。
酵母提取物则含有多种活性成分,具有增强皮肤免疫力、促进细胞再生等功效。
朝露酵母水乳还经过了多项严格的质量检测和安全评估,确保其符合各项卫生标准和安全要求。
因此,在正常使用情况下,朝露酵母水乳不会对人体造成任何伤害或副作用。
在使用任何化妆品时都应该注意以下几点:首先要选择适合自己肤质的产品;其次要注意产品的质量和安全性;最后要注意使用方法和频率,避免过度使用或不当使用导致皮肤问题。
朝露酵母水乳的成分是安全的,但我们在选择和使用化妆品时还是应该谨慎选择,并注意正确使用方法和频率。
酵母水的作用与功效关于《酵母水的作用与功效》,是我们特意为大家整理的,希望对大家有所帮助。
大家都知道酵母菌是人类运用较为早的,也是运用更为普遍的微生物菌种。
在人类文明行为发展趋势中酵母水充分运用其需有的功效。
能够说成大家常常运用它的发醇功效生产制造各种各样醒面食品和制酒。
酵母菌是由加工厂纯种塑造菌培养而成的活酵母,含70%上下的水份叫榨取酵母菌,含10%上下水份的叫酵母粉。
发酵粉关键为面包制作或包子馒头以配搭中粉及高粉较多,关键功效是拓展面条筋度及提升面糊容积,做出去的制成品口味较韧。
酵母菌营养分析:1. 发酵粉含有维生素b2群,素食主义者常欠缺的B1、B2、B12,在发酵粉中皆可出示彻底的考虑;2. 酵母添加面糊内,在25~30度溫度标准下,酵母菌便运用面糊中存有的绵白糖、葡萄糖、葡萄糖及其由面糊自身的胃蛋白酶转换而成的麦芽糖浆开展生长发育,将一部分糖转化成二氧化碳和乙醇,使面糊马上澎涨进行,最终在馍馍等食品中产生很多空泡化,即松散暄软又具备香味。
酵母菌补充信息内容:1. 酵母菌要是沒有臭味就可以应用了,假如发出臭味就干万不能用;2. 带有较多植物油脂的面糊不能用酵母菌发制;3. 销售市场上售卖的鲜酵母一般要储存在10~25度中间;4. 酵母粉应放置荫凉干躁处,留意隔热、防水,假如放到电冰箱中,能够增加保质期。
酵母菌合适群体:一般群体均可食,维生素B族欠缺者特别是在合适服用。
酵母菌作法具体指导:应用酵母发面时,能够添加小量食用糖,做为酵母菌活性时的营养成分。
酵母菌的调料是:天然酵母、破乳剂样子是小颗粒的,估算由于过度细微象粉一样因此就叫发酵粉。
经发醇后普遍用以生产吐司面包、馍馍、小笼包、花卷馒头、饼中西餐面点这些。
不能立即泡水喝酵母菌有很高的营养成分,不但带有较多蛋白、B族维生素,还带有核苷酸和矿物,另外,带有健康保健作用的活性物质。
维生素B族可控制身体的新陈代谢作用,维持一切正常的神经功效。
酵母发酵产物提取物功效
酵母发酵产物提取物具有多种功效,包括:
1. 保湿和滋润:酵母发酵产物提取物能够通过增强角质层的保水能力,提供充足的水分,从而保持皮肤的湿润度,有效改善干燥和水分不足导致的皮肤问题。
2. 提亮肤色:酵母发酵产物提取物含有丰富的维生素和氨基酸等养分,能够促进皮肤新陈代谢,淡化色斑和黑色素沉积,使肤色更加均匀明亮。
3. 抗炎和修复:酵母发酵产物提取物具有抗炎和修复皮肤的作用,可以减轻肌肤因外界刺激而引起的红肿、发痒和过敏现象,并促进肌肤的修复和再生。
4. 抗氧化:酵母发酵产物提取物富含多种抗氧化剂,能够中和自由基的活性,减少氧化应激对皮肤的损害,有助于延缓皮肤老化,保持肌肤的年轻和健康。
5. 提升免疫力:酵母发酵产物提取物中的多糖和多肽等成分有促进皮肤免疫力的作用,能够增强皮肤的抵抗力,减少外界环境对皮肤的伤害。
总之,酵母发酵产物提取物能够通过多种途径改善皮肤质地,增加皮肤的光彩和弹性,以及保护皮肤免受外界环境的伤害。
酵母作用原理
嘿,朋友们!今天咱来聊聊酵母这家伙的作用原理。
有一次啊,我心血来潮想自己做面包。
我把面粉、水、糖啥的都准备好了,然后拿出一包酵母。
嘿,这小小的一包酵母,真能让我的面团变得蓬松好吃吗?我心里还真有点怀疑。
我按照网上的教程,把酵母倒进面粉里,然后加水搅拌。
一开始,这面团看起来没啥特别的,就是一团黏糊糊的东西。
我就想,这能行不?
过了一会儿,神奇的事情发生了。
面团开始慢慢变大了,就像一个小气球在吹气一样。
我凑近一看,哇,面团里面出现了好多小气泡。
我这才明白,原来酵母在发挥作用呢。
后来我查了一下才知道,酵母这家伙里面有好多小生命,叫酵母菌。
这些酵母菌在温暖潮湿的环境里,就会开始大吃大喝。
它们吃的是面粉里的糖分,然后就会产生一种气体,叫二氧化碳。
这些二氧化碳就会让面团变得蓬松起来。
我记得有一回,我做面包的时候,不小心把酵母放多了。
结果面团长得老大,都快从盆里溢出来了。
我赶紧把面团分成小块,放进烤箱里烤。
烤出来的面包那叫一个蓬松,咬一口,软绵绵的,可好吃了。
总之呢,酵母虽然小小的,但是作用可大了。
它能让我们的面食变得更加美味。
以后咱做面食的时候,可别忘了加上酵母这个神奇的小家伙哦。
嘿嘿!。
酵母水养殖方法和注意事项摘要:酵母水是一种富含有益菌和营养物质的水,可以用于养殖植物、动物等多个领域。
本文将介绍酵母水的制作方法和使用注意事项,帮助读者了解如何有效利用酵母水进行养殖。
正文:一、酵母水的制作方法酵母水的制作方法相对简单,只需准备好以下材料:白糖、面粉、水和酵母。
具体步骤如下:1. 准备一个宽口瓶子或容器,并彻底清洗消毒,确保无杂质。
2. 往瓶子中倒入适量的水,混合面粉和白糖,按照比例2:1:1的比例配制成糊状物。
3. 将酵母溶解在温水中,放入糊状物中,轻轻搅拌均匀。
4. 用保鲜膜或纱布盖住容器口,确保通气但不让杂质进入瓶中。
5. 放置在温暖通风的地方,让其自然发酵。
6. 大约24至48小时后,酵母水就可使用了,可以根据需求适量取用。
二、酵母水的使用注意事项1. 温度控制:酵母水在发酵过程中需要适宜的温度条件。
一般来说,20-30摄氏度是最适宜的温度范围。
过高或过低的温度都会影响发酵效果。
2. 容器选择:制作酵母水时应选择干净、无杂质的容器,并确保容器通风良好。
建议使用宽口瓶子或容器,便于搅拌和发酵进程的观察。
3. 水质选择:水质的纯净度对酵母水的质量有一定影响。
建议使用过滤或煮沸后的水来制作酵母水,避免去氯处理的自来水或含有化学物质的水源制作。
4. 酵母选择:制作酵母水时选择优质活性酵母,可以前往具有良好信誉的商店购买。
注意保存酵母的质量和新鲜度,避免使用过期或变质的酵母。
5. 功效与浓度:酵母水的浓度应根据不同使用目的来调整。
一般来说,种植植物使用较低浓度的酵母水即可,而饲养动物可能需要较高浓度的酵母水。
具体调整浓度时,可以进行适当的试验和观察。
6. 存储与保质:制作好的酵母水可保存一段时间,但其活性和功效会随时间衰减。
建议储存在冰箱内,避免长时间暴露于高温环境,以延长酵母水的保鲜期。
结论:酵母水作为一种天然的、富含活性菌和营养成分的液体,在养殖植物、动物等领域具有广泛的应用前景。
酵母粉多少度的水最好酵母多少度发酵最好
生活中很多地方可以用到酵母,酵母本身就是一种发酵食材,可以用来发面、酿酒等,那么酵母粉多少度的水最好?
一、酵母粉多少度的水最好
一般30一35度,需要加一点白糖进去,搅拌后放30分钟再拌入面粉。
用35°C左右的温水溶解酵母加入面粉置于温暖处(温度35°C 左右,空气湿度为80%左右)发酵;馒头需发酵40-60分钟,面包需发酵90-120分钟,面坯内出现蜂窝状即可上笼屉蒸或烤箱烤制。
二、酵母多少度发酵最好
酵母活动的温度范围是4-40度,最适宜的温度是25-35度。
如果温度低于10度或高于45度酵母活性会大大降低,温度达到4度以下时发酵会完全停止,酵母即使在-60度时也不会死亡,但如果超过55度,酵母会短时间内死亡。
所以溶解酵母的水温不能太高,也不能太低。
三、酵母粉可以用开水发吗
不能。
用酵母发面的原理是酵母在生长繁殖的过程中,会产生大量的二氧化碳,使面团发泡,要酵母大量繁殖你用的酵母就必须是活的酵母,你用开水,酵母被你烫死了,面当然就发不起来了。
市场上售的不论是干酵母还是鲜酵母(块状)都是活的酵母,而活酵母含量越多质量越
好,发面越快。
所以不管你用干酵母还是用鲜酵母都不能用开水,用温水(不烫手)效果最好。
四、酵母粉怎么挑选
一是查看生产日期,应选用在保质期之内的酵母;
二是选用包装坚硬的酵母,活性干酵母采用真空包装,如果包装袋变软,说明有空气进入,活力降低了;
三是注意酵母种类的区别,安琪酵母有高糖型和低糖型两种,一般在包装袋上印有“高糖型”或“低糖型”字样。
tst活酵母的作用与功效活酵母是一种可以发酵面团的微生物,主要由酵母菌组成。
它有着特殊的作用和功效,成为了面包和其他面点食品中不可或缺的重要成分。
下面将详细介绍活酵母的作用和功效。
首先,活酵母可以使面团发酵。
当面粉、水和其他原料混合在一起时,通过添加活酵母,可引起发酵过程。
在发酵过程中,酵母菌将糖分解成二氧化碳和酒精。
二氧化碳会被促使发酵的面团所捕获,使得面团膨胀起来。
这个过程称为二次发酵,会导致面团变得松软、蓬松,并在烘烤时膨胀。
其次,活酵母还有助于提高面团的营养价值。
酵母菌在发酵过程中,不仅能够将糖分解成二氧化碳和酒精,还能合成一些重要的维生素和氨基酸。
例如,活酵母可以合成维生素B1、B2、B6和B12,这些维生素对于维持神经系统的正常功能和促进新陈代谢是至关重要的。
此外,酵母菌还可以合成氨基酸,这些氨基酸是身体构建蛋白质的基本组成部分。
另外,活酵母还具有促进消化的功能。
酵母菌可以分解面粉中的一些复杂碳水化合物,如淀粉,使其变得更容易消化。
这对于那些消化能力较弱的人群来说是非常有益的。
此外,活酵母还可以促进肠道健康。
酵母菌在肠道内生长繁殖,可以帮助消化食物、吸收营养,并维护肠道微生物群的平衡。
活酵母还具有调节体内酸碱平衡的作用。
当我们摄入过多的酸性食物时,体内会产生过多的酸性代谢产物,导致酸中毒。
活酵母中的酵母菌可以分解这些酸性代谢产物,将其转化为碱性物质,从而维持体内的酸碱平衡。
这对于预防酸中毒和保持身体健康非常重要。
此外,活酵母还具有调节血糖水平的功效。
酵母菌在发酵过程中会产生一些低聚糖,如胞酸和β-葡聚糖。
这些低聚糖可以在肠道内被细菌分解成短链脂肪酸,这些短链脂肪酸可以促进胰岛素的分泌,并降低血糖水平。
因此,活酵母对于调节血糖的波动和预防糖尿病具有一定的作用。
除了以上的作用和功效,活酵母还有一些其他的益处。
例如,酵母菌可以抑制有害菌的生长,对调节肠道菌群平衡和预防肠道感染有一定的帮助。
酵母水的作用与功效
众所周知酵母是人类应用比较早的,也是应用最为广泛的微生物。
在人类文明发展中酵母水充分发挥其应有的作用。
可以说是人们经常利用它的发酵作用制造各种发面食品和酿酒。
酵母是由工厂纯种培养菌培育而成的活酵母,含70%左右的水分叫压榨酵母,含10%左右水分的叫干酵母。
酵母粉主要为面包制作或包子馒头以搭配中粉及高粉较多,主要作用是扩展面筋筋度及增加面团体积,做出来的成品口感较韧。
酵母营养分析:
1.酵母粉富含维生素B群,素食者常缺乏的B1、B2、B12,在酵母粉中皆可提供完全的满足;
2.酵母菌加入面团内,在25~30度温度条件下,酵母便利用面团中存在的蔗糖、葡萄糖、果糖以及由面团本身的淀粉酶转化而成的麦芽糖进行生长,将一部分糖分解成二氧化碳和酒精,使面团立即膨胀发起,最后在馒头等食品中形成大量空泡,即疏松暄软又具有香气。
酵母补充信息:
1.酵母只要没有异味就可以使用了,如果发臭就千万不能用;
2.含有较多油脂的面团不能用酵母发制;
3.市场上出售的鲜酵母一般要保存在10~25度之间;
4.干酵母应置于阴凉干燥处,注意防热、防潮,如果放在冰箱中,可以延长保存期。
酵母适合人群:
一般人群均可食用,维生素B族缺乏者尤其适合食用。
酵母做法指导:使用酵母发面时,可以加入少量食糖,作为酵母活化时的营养。
酵母的配料是:天然酵母、乳化剂
形状是小颗粒状的,估计因为过于细小象粉一样所以就叫酵母粉。
经发酵后广泛用于生产面包、馒头、包子、花卷、饼中西餐面食等等。
不可以直接泡水喝
酵母有很高的营养价值,不仅含有较多蛋白质、B族维生素,还含有核酸和矿物质,同时,含有保健功能的活性物质。
维生素B族可控制人体的代谢功能,保持正常的神经作用。
维生素B2与维生素B6对皮肤是很重要的维生素。
维生素B12有防止贫血的作用,且有促进肠内维生素合成的作用,所以对肠或肝功能不强的人有增强体力的效果。