干部选拔任用流程
- 格式:doc
- 大小:342.50 KB
- 文档页数:6
干部选拔任用工作流程干部选拔任用工作是党的领导下实现党的路线、方针、政策,以及中央、省级有关规定的重要政治工作,在全党进行建设中起着重要作用。
干部选拔任用工作流程一般包括四个基本步骤,即实事求是选拔人才、廉洁任用、严肃考核、全面行政管理等几个步骤。
第一步:实事求是选拔人才。
在实施干部选拔任用工作的全过程中,需要根据党的纲领和政策要求,制定选拔计划,并实事求是地进行人才选拔。
一方面要重视人才的素质和能力,结合实际情况,从严格的标准筛选和择优选用;另一方面,要重视以下几个方面:一是干部年龄,要根据干部年龄特点仔细审查;二是他们的学历状况和职业发展路线;三是他们的政治表现;四是关于他们责任感和职能履行情况的调查材料;五是推荐的人员的思想、实践和作风等情况的调查和考核。
第二步:廉洁任用。
严格遵守“任人唯贤”的原则,对被任用的人进行认真的任用程序,针对“三类人”要求严厉管理,形成以法律规定为根据的责任追究、处罚制度。
任用干部时,应加强党处纪律,严格文礼仪,形成以“双实、双全”原则为基础、严格控制环节为重点的任用程序。
第三步:严肃考核。
考核是干部选拔任用工作的重要环节。
考核的实施,要严格按照考核的分类、程序、程序、内容等要求,将各级干部的业绩考核纳入绩效考核体系,实现考核的分层次化、全面性和科学性,从而及时发现干部的突出优点和不足,为从更大的视野来研究问题和改善问题提供考核参考。
第四步:全面行政管理。
全面行政管理是干部选拔任用工作的重要组成部分,也是党的领导下建设共和国的重要保证。
它将各种政策、制度、规则、程序统一起来,结合实际,以全面、科学、便捷的方式,对参加选拔任用的人员进行管理,实现公正透明、公平公正。
通过上述四个步骤,详细阐述了干部选拔任用工作的完整流程。
实施干部选拔任用工作,必须严格遵守国家关于干部选拔任用的法律、法规及相关政策、政策性文件,用廉洁正直的态度和行动,严格把关、认真履行职责,为社会各领域的发展提供优秀的人才和必要的政治保证。
干部选拔任用流程
干部选拔任用流程一般包括以下几个环节:1.提出候选人名单:由组
织部门或者相关单位提出候选人名单,一般需要经过多方面的考察和评估,包括个人素质、工作能力、业绩表现等方面。
2.组织考察:对候选人进行
综合考察,包括个人面试、调查核实、考察材料审核等环节,以了解候选
人的真实情况和能力水平。
3.组织评审:由相关领导和专家组成评审委员会,对候选人进行评审,综合考虑各方面因素,确定最终的选拔名单。
4.
公示和反馈:将选拔名单公示,并接受社会各界的反馈和意见,以确保选
拔过程的公开、公正和透明。
5.确定任用:最终确定干部任用名单,并进
行任前培训和考核,以确保干部能够胜任工作并取得良好的业绩表现。
干部选拔任用工作方案一、背景干部选拔任用工作是组织部门的重要职责之一,对保证干部队伍的高素质和正确方向具有重要意义。
为了确保干部选拔任用工作的公平、公正、公开,制定本方案。
二、目的本方案旨在规范干部选拔任用工作流程,促进干部选拔的科学性和公正性,提高干部队伍的整体素质和工作效能。
三、工作流程1.需求确定:–相关组织部门根据工作需要和职位要求,确定干部选拔任用的需求和岗位职责。
2.发布选拔方案:–组织部门根据需求,在内部或外部发布干部选拔方案,包括招聘条件、选拔程序和材料提供要求等。
3.材料筛选:–根据招聘条件,对申请材料进行筛选,初步确定符合条件的候选人。
4.考核评估:–对初步筛选出的候选人进行面试、笔试、考核评估等环节,综合考察其综合素质和胜任能力。
5.录用决策:–根据考核评估结果,组织部门进行综合评议,并最终确定录用人选。
6.确定职位等级:–根据录用人选的能力和经验,确定其职位的等级和工资待遇。
7.上报审批:–提交干部选拔任用工作的结果和相关材料,由上级机构进行审批并下达任命文件。
四、注意事项1.公平公正:–干部选拔任用工作必须本着公平、公正、公开的原则,避免任何不合理的干扰和不当干预。
2.材料保密:–对申请人的材料必须进行严格保密,避免信息泄露和人员歧视现象的发生。
3.选拔程序规范:–选拔程序必须严格按照方案确定的流程进行,确保程序合规和结果准确。
4.评估标准科学:–考核评估的标准必须科学合理,综合考察候选人的能力、经验、素质等方面的表现。
五、评估指标干部选拔任用工作的评估指标如下:•能力素质评估:包括专业知识技能、组织管理能力、决策执行能力等方面的考察。
•领导潜质评估:考察候选人的领导能力、团队合作精神、创新能力等方面的表现。
•综合素质评估:综合考察候选人的思想政治素质、廉洁自律等方面的表现。
六、工作计划1.需求确定:3天2.发布选拔方案:1天3.材料筛选:7天4.考核评估:15天5.录用决策:3天6.确定职位等级:1天7.上报审批:5天七、工作责任•组织部门负责制定干部选拔任用工作方案,并监督方案执行。
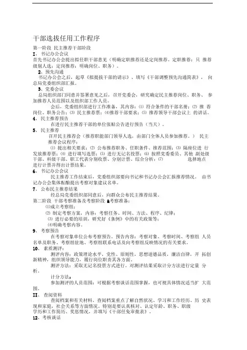
干部选拔任用工作程序第一阶段民主推荐干部阶段I、书记办公会议首先书记办公会提出拟任职干部意见(明确定职推荐还是定岗推荐。
定职推荐:只推荐级别人选;定岗推荐:明确岗位、职务)。
2、预先沟通书记办公会之后,起草《拟提拔干部的请示》、填写《干部调整预先沟通简表》,向总局党委组织部汇报。
3、党委会议总局组织部门同意并签署意见之后,召开党委会,研究确定民主推荐岗位、职务、参加推荐人员范围以及组织部工作人员。
会后,党委组织部进行工作准备,其内容:⑴ 符合条件的干部名册;⑵ 推荐岗位、职务公告;⑶ 民主推荐票;⑷推荐干部要求;⑸ 推荐领导干部会议上的讲话。
4、民主推荐预告在进行民主推荐干部的单位张贴公告进行预告(当天)。
5、民主推荐召开民主推荐会(推荐职能部门领导人选,由部门全体人员参加推荐。
)民主推荐会议程序:⑴ 提出相关要求;⑵ 公布推荐职务、任职条件、推荐范围;⑶ 隔座位进行发放推荐票;⑷ 进行填写选票;⑸ 进行无记名投票;⑹ 按照党委委员、其他副处级干部、科级干部、职工代表分别收票、分别计票、综合分析;⑺选择地点进行计票并得出计票结果。
6、书记办公会议民主推荐工作结束后,党委组织部要向书记和书记办公会汇报推荐情况。
由书记办公会集体酝酿提出考察对象建议名单。
7、公布民主推荐结果经总局党委组织部同意后,向群众公布民主推荐结果。
第二阶段干部考察准备及考察阶段&考察准备:⑴成立考察组;⑵ 制定考察方案,内容:考察任务、时间、方法、程序、纪律;⑶ 进行必要的培训,研究好《条例》中的有关政策等;⑷明确考察内容。
9、考察预告在考察对象单位公布考察预告。
预告内容:考察对象、考察时间、考察组人员名单及职务、考察组驻地、考察组联系电话及向考察组反映情况的有关要求。
10、素质测评:测评内容:政策理论水平,党性、原则性,思想道德品质,廉洁自律,开拓创新精神,组织领导能力,履行岗位职责其各方面。
测评方法:采取无记名投票方式进行。
干部选拔任用工作流程
一、准备工作:1、党组织及有关部门根据实际情况,结合上级党组
织的部署,确定拟选拔人员的职务和职级范围;2、根据上述范围,结合
实际情况,党组织和有关部门分类制定拟任用人员的任用条件;3、党组
织和有关部门负责编制必要的文件,对有关工作进行宣传。
二、发布通知:1、党组织拟任用的职务和职级,在省级机关党组织和党委(党工委)、
市级机关党组织和党委(党工委)等党组织发布任用通知,指定报名时间;
2、在网络、媒体等发布任用通知,宣传任用动态和条件。
三、报名:1、
个人按规定条件填写申请表,在截止日期内报名;2、党组织和有关部门
会对报名者进行审核,并将经过审核的报名人员进行备案。
四、组织评审:1、专家评审小组根据任用条件,认真研究各报名者的材料,组织党组织
法定有权限的代表、上级党组织的党务工作负责人等人员组成评审小组;2、进行评审,确定最终提名人员名单,并上报有关上级党组织审批。
五、审批任命:1、上级党组织根据实际情况,审批最终拟任用人员名单;2、
上级党组织发布任用决定;3、宣布被任命的干部。
附件3干部选拔任用流程图一、第三分局任用权限干部选拔任用流程节点A1:部门或项目上报任职请示相关部门或项目部提出岗位及岗位职务设置意向,将任职请示报送第三分局。
节点B2:沟通酝酿第三分局主要领导小范围内沟通酝酿,形成统一意见。
节点C3:党政办公室确定考察对象通过民主推荐、提名、会议研究等方式确定考察对象。
节点D4:组织考察由第三分局党委组织考察或委托下级组织进行考察,考察组要对每一个考察对象形成考察报告。
节点C5:征求有关方面意见主要征求纪检监察部门意见,有必要时征求上级单位意见,形成考察报告,提请党委会(党总支会议、党支部会议)研究。
节点D6:党委会决策召开党委会对干部任命进行决策,形成会议纪要。
节点C7:公示会议研究决定聘用的对象须在第三分局范围内进行公示,公示期为5~7天。
公示文件需抄报上级党委、纪委。
节点A8:任前谈话进行任前任职谈话及任职廉洁谈话。
节点C9:形成任职文件公示期满后,未接到投诉举报的可以办理任职手续,下文进行任命。
若在公示期内接到投诉举报的,一律不准办理任职手续,必须先核实落实投诉举报线索。
二、单位(项目)任用权限干部选拔任用流程节点A1:沟通酝酿项目部根据实际需要,确定岗位及岗位职务设置意向。
节点E2:第三分局党委审核新组建项目部的组织机构、干部(主要指项目部中层以上干部)岗位设置和在建项目部组建新机构、设置干部新岗位须先征得第三分局党委、第三分局审核同意,不同意则结束。
节点A3:确定考察对象通过民主推荐、提名、会议研究等方式确定考察对象。
节点B4:组织考察由项目部党组织进行考察,形成考察报告。
节点C5:征求有关方面意见主要征求本单位纪检委员、专兼职纪检员意见,有必要时征求上级单位意见。
节点B6:讨论决定组织召开党总支会议(党支部会议),讨论决定是否任职。
会议要公布考察报告和征求的意见,并形成会议纪要。
节点E7:第三分局党委审核项目中层及以上干部在公示前必须上报第三分局党委核准(必要岗位由第三分局党委进行任前考核)。
干部选拔任用工作程序第一阶段民主推荐干部阶段1、书记办公会议首先书记办公会提出拟任职干部意见(明确定职推荐还是定岗推荐。
定职推荐:只推荐级别人选;定岗推荐:明确岗位、职务)。
2、预先沟通书记办公会之后,起草《拟提拔干部的请示》、填写《干部调整预先沟通简表》,向总局党委组织部汇报。
3、党委会议总局组织部门同意并签署意见之后,召开党委会,研究确定民主推荐岗位、职务、参加推荐人员范围以及组织部工作人员。
会后,党委组织部进行工作准备,其内容:⑴符合条件的干部名册;⑵推荐岗位、职务公告;⑶民主推荐票;⑷推荐干部要求;⑸推荐领导干部会议上的讲话。
4、民主推荐预告在进行民主推荐干部的单位张贴公告进行预告(当天)。
5、民主推荐召开民主推荐会(推荐职能部门领导人选,由部门全体人员参加推荐。
)民主推荐会议程序:⑴提出相关要求;⑵公布推荐职务、任职条件、推荐范围;⑶隔座位进行发放推荐票;⑷进行填写选票;⑸进行无记名投票;⑹按照党委委员、其他副处级干部、科级干部、职工代表分别收票、分别计票、综合分析;⑺选择地点进行计票并得出计票结果。
6、书记办公会议民主推荐工作结束后,党委组织部要向书记和书记办公会汇报推荐情况。
由书记办公会集体酝酿提出考察对象建议名单。
7、公布民主推荐结果经总局党委组织部同意后,向群众公布民主推荐结果。
第二阶段干部考察准备及考察阶段8、考察准备:⑴成立考察组;⑵制定考察方案,内容:考察任务、时间、方法、程序、纪律;⑶进行必要的培训,研究好《条例》中的有关政策等;⑷明确考察内容。
9、考察预告在考察对象单位公布考察预告。
预告内容:考察对象、考察时间、考察组人员名单及职务、考察组驻地、考察组联系电话及向考察组反映情况的有关要求。
10、素质测评:测评内容:政策理论水平,党性、原则性,思想道德品质,廉洁自律,开拓创新精神,组织领导能力,履行岗位职责其各方面。
测评方法:采取无记名投票方式进行。
对测评结果采取计分方法进行定量分析。
干部选拔任用工作程序第一阶段民主推荐干部阶段1、书记办公会议首先书记办公会提出拟任职干部意见(明确定职推荐还是定岗推荐。
定职推荐:只推荐级别人选;定岗推荐:明确岗位、职务)。
2、预先沟通书记办公会之后,起草《拟提拔干部的请示》、填写《干部调整预先沟通简表》,向总局党委组织部汇报。
3、党委会议总局组织部门同意并签署意见之后,召开党委会,研究确定民主推荐岗位、职务、参加推荐人员范围以及组织部工作人员。
会后,党委组织部进行工作准备,其内容:⑴符合条件的干部名册;⑵推荐岗位、职务公告;⑶民主推荐票;⑷推荐干部要求;⑸推荐领导干部会议上的讲话。
4、民主推荐预告在进行民主推荐干部的单位张贴公告进行预告(当天)。
5、民主推荐召开民主推荐会(推荐职能部门领导人选,由部门全体人员参加推荐。
)民主推荐会议程序:⑴提出相关要求;⑵公布推荐职务、任职条件、推荐范围;⑶隔座位进行发放推荐票;⑷进行填写选票;⑸进行无记名投票;⑹按照党委委员、其他副处级干部、科级干部、职工代表分别收票、分别计票、综合分析;⑺选择地点进行计票并得出计票结果。
6、书记办公会议民主推荐工作结束后,党委组织部要向书记和书记办公会汇报推荐情况。
由书记办公会集体酝酿提出考察对象建议名单。
7、公布民主推荐结果经总局党委组织部同意后,向群众公布民主推荐结果。
第二阶段干部考察准备及考察阶段8、考察准备:⑴成立考察组;⑵制定考察方案,内容:考察任务、时间、方法、程序、纪律;⑶进行必要的培训,研究好《条例》中的有关政策等;⑷明确考察内容。
9、考察预告在考察对象单位公布考察预告。
预告内容:考察对象、考察时间、考察组人员名单及职务、考察组驻地、考察组联系电话及向考察组反映情况的有关要求。
10、素质测评:测评内容:政策理论水平,党性、原则性,思想道德品质,廉洁自律,开拓创新精神,组织领导能力,履行岗位职责其各方面。
测评方法:采取无记名投票方式进行。
对测评结果采取计分方法进行定量分析。
干部选拔任用工作流程图-标准化文件发布号:(9556-EUATWK-MWUB-WUNN-INNUL-DDQTY-KII干部选拔任用工作流程图(供参考)一、拟写考察方案,组织考察组。
二、民主推荐。
会前由所在单位、乡镇提供符合拟提拔职位条件的干部花名册,做到参会人员人手1份,在会议投票推荐前发布拟提拔职位职数预告。
(一)会议投票推荐。
1、县直单位参会人员:全体干部职工(超过30人的单位为中层以上干部),离退休干部代表。
2、乡镇参会人员:本乡镇全体干部职工,村支书、村主任,部份党代表、人民代表、非党人士、离退休干部代表,拟提拔职位服务对象代表。
(二)个别谈话推荐。
谈话范围与参加会议投票人员范围相同。
三、考察组对推荐情况进行汇总,根据会议推荐与谈话推荐情况提出预备人选。
四、确定考察对象。
考察组向所在单位党委(党组)汇报推荐情况,单位党委(党组)根据推荐情况及职位要求集体票决确定考察对象。
五、将考察对象基本情况在本单位张榜公示。
六、考察。
1、在民主测评前,向参会人员发布考察预告。
2、对考察对象进行民主测评。
参与测评人员:①县直单位全体干部职工(超过30人的单位为中层以上干部),部份离退休干部代表;②乡镇为领导班子成员(含改任非领导职务人员),中层领导干部,部份村支书、村主任,部份党代表、人民代表、非党人士、离退休干部代表,考察对象服务范围的部份代表。
3、个别谈话。
坚持七个必谈,“七个必谈”的内容是:考察对象主管部门领导必谈;所在单位领导班子成员必谈;所在单位纪检监察、财务部门及机关党组织、群团组织负责人必谈;直接分管的下属必谈;工作服务的范围必谈;居住地邻居及配偶必谈;所在单位的离退休干部代表必谈。
在谈话中主要了解考察对象“德、能、勤、绩、廉”等方面的表现情况,着重了解考察对象优、缺点和存在的不足。
七、查阅本人档案以及相关资料,进一步核实考察对象在考察中反映出来的有关问题。
八、撰写考察综合报告和个人考察材料。
①在一定范围内公布选拔或缺额职位。
②初始推荐可采取组织部门推荐、单位党组织推荐、领导干部推荐、自荐等方式。
除组织部门根据平时民主推荐、测评和考核情况进行推荐外,其它推荐方式须填写导干部推荐登记表》。
③组织部门在汇总并分析推荐情况基础上,到有关单位开展民主推荐(包括会议投票推荐和个别谈话推荐),参加推荐人数须达到规定范围三分之二以上。
④民主推荐实行差额推荐,必要情况下可开展二次会议投票推荐;换届时实行全额定向推荐。
⑤民主推荐结果一年内有效。
⑥个别提拔任职的,经组织部门多方沟通研究后确定提名人选。
提名人选应多于拟任职位。
⑦提名人选属提拔任职或平级转任重要职务(含非领导职务转任同级领导职务)的,由组织部门集体研究确定考察对象。
班子换届,由本级党委常委会根据考察组反馈的情况,研究提出考察对象建议人选,经与上级组织部门沟通后确定考察对象。
⑧原则上选取会议投票推荐和个别谈话推荐都比调整动议小推荐提名\7 \7 ①组织部门根据动议条件提出动议意见,经党委书记同意后启动推荐提名程序;或党委书记根据动议条件适时提出动议意见,要求组织部门启动程序。
②动议内容包括原则、职位、条件、方式等,一般不涉及具体人选。
③不得超职数配备干部,不得违反规定提高干部职级待遇。
④一次性提拔超过职数的10%,或调整面超过职数15%,或一年内集中调整超过4次的,须提前书面征得上级组织部门同意。
⑤除换局、机构改革外,党委书记任期内调整干部选拔任用工作流程图㈠事前书面报批:①机构变动或主要领导已明确将离任时提拔调整干部O②越级提拔。
③不经民主推荐确定为考察对象。
④县、乡党政正职在同一岗位任期不到3年调整的须报更上一级组织部门审批。
㈡决定前书面征得同意:①破格提拔,包括基层工作经历不满两年,或缺少在下一级两个以上职位任职经历,或不具有大专学历提任副处级领导职务, 或提任正职领导耳R务(非领导职务)在副职岗位工作不满2年(4年),或提任上一级副职领导耳R务(非领导职务)在下一级正职岗位工作不满3年(4年)。
干部选拔任用工作流程干部选拔任用工作流程11、书记办公会动议(提出拟选岗位)2、提交党委会研究(是否同意拟选岗位)3、制定考察方案(包括考察组组成人员、考察时间、民主推荐方式、考察方式等)4、会议推荐(召开干部大会,吸收各方面代表参加。
以无记名投票方式推荐)5、个别推荐(单独听取部分干部、职工代表推荐人选)6、统计民主推荐和个别推荐情况7、向党委(或党委主要领导)汇报推荐情况,商讨后确定考察对象8、调取考察对象档案,核实“三龄两历一身份情况;核实任职条件;通过纪委核实有无违纪违法方面的举报(核查情况要由核查人签字认可)9、公布考察预告10、考察组开展考察工作(通过谈话等方式了解考察对象学习、工作、生活、纪律及遵守党风濂政建设方面的情况。
要求如实记录谈话内容)。
同时开展跑官要官、卖官买官问卷调查。
11、形成考察意见12、召开党委会议研究13、公示14、向党委报告公示情况(包括纪委意见)。
党委会研究决定15、发任(聘)职(或推荐)文件16、党委组织任前谈话,纪委组织任前濂政谈话17、召开会议宣布任职文件18、本人表态发言,任职单位主要领导表态发言19、上级领导提要求20、组织部门形成干部任免材料,装入本人档案21、组织部门建立干部管理电子档案。
干部选拔任用工作流程2(一)动议1.工作启动。
提出启动处级干部选拔任用工作意见。
2.制定方案。
校(院)委会议研究审定,形成处级干部选拔任用工作方案。
3.呈报审批。
报省委组织部审批,报省编办备案。
(二)民主推荐1.公布方案。
2.资格审查。
3.个别谈话推荐。
4.会议推荐。
5.确定考察对象。
(三)考察1.组织考察组,制定考察工作方案。
2.考察公示。
3.民主测评、征求意见,个别谈话。
4.审查档案。
5.填报、核查个人报告事项。
组织考察对象填报《拟提拔考察对象基本信息表》《查询对象基本信息表》和《领导干部个人有关事项报告表》报省委组织部干部监督处审核。
6.听取纪检部门意见。
干部选拔任用工作流程图①在一定范围内公布选拔或缺额职位。
②初始推荐可采取组织部门推荐、单位党组织推荐、领导干部推荐、自荐等方式。
除组织部门根据平时民主推荐、测评和考核情况进行推荐外,其它推荐方式须填写《领导干部推荐登记表》。
③组织部门在汇总并分析推荐情况基础上,到有关单位开展民主推荐(包括会议投票推荐和个别谈话推荐),参加推荐人数须达到规定范围三分之二以上。
④民主推荐实行差额推荐,必要情况下可开展二次会议投票推荐;换届时实行全额定向推荐。
⑤民主推荐结果一年内有效。
⑥个别提拔任职的,经组织部门多方沟通研究后确定提名人选。
提名人选应多于拟任职位。
⑦提名人选属提拔任职或平级转任重要职务(含非领导职务转任同级领导职务)的,由组织部门集体研究确定考察对象。
班子换届,由本级党委常委会根据考察组反馈的情况,研究提出考察对象建议人选,经与上级组织部门沟通后确定考察对象。
⑧原则上选取会议投票推荐和个别谈话推荐都比较集中的作为考察对象提名人选。
⑨非领导职务转任同级领导职务必须经过民主推荐和组织考察。
市管后备干部理论水平任职资格考试成绩合格方可确定为副处级考察对象。
⑩实行差额考察,考察对象一般多于拟任职位1-2人。
特殊情况下需进行等额考察的,应经上级组织部门同意。
㈠事前书面报批:①机构变动或主要领导已明确将离任时提拔调整干部。
②越级提拔。
③不经民主推荐确定为考察对象。
④县、乡党政正职在同一岗位任期不到3年调整的须报更上一级组织部门审批。
㈡决定前书面征得同意:①破格提拔,包括基层工作经历不满两年,或缺少在下一级两个以上职位任职经历,或不具有大专学历提任副处级领导职务,或提任正职领导职务(非领导职务)在副职岗位工作不满2年(4年),或提任上一级副职领导职务(非领导职务)在下一级正职岗位工作不满3年(4年)。
②超过50(55)周岁提拔为副(正)处级。
③从企业、事业单位调入党政机关任职。
④领导干部近亲属、身边工作人员提任。
⑤超过任职年龄或规定任期需继续留任。
干部选拔任用工作流程参考文件:《党政领导干部选拔任用工作条例》(2014年1月14日,中发〔2014〕3号)1、党委动议2、组织人事部根据党委意图形成工作方案(根据需要报省委组织部审核)3、民主推荐(1)确定民主推荐参会人员名单;(2)根据工作方案中的推荐表比率统计民主推荐结果。
4、根据统计结果上报学院党委,请示考察名单5、形成考察方案,发布考察预告,派出考察组开展组织考察(1)开展民主测评;(2)组织谈话,谈话不少于7人,本部门处级、科级必谈;(3)形成考察材料;(4)个人如下填写材料:①如实填写《领导干部个人有关事项报告表》,并签名;②如实填写《江西省拟提拔人选廉政报告表》一式四份且不得复印,并签名;③如实填写《干部任免审批表》,并签名;其中年龄统一填写出生年月,亲属信息栏去世的也必须填写,(去世前或退休前)工作单位及职务请填写完整;④撰写1500字左右的个人述职报告,并提交电子及纸质稿。
6、征求纪检、综治办的意见7、形成上会材料,材料清单如下:①考察人员情况一览表,附民主推荐、民主测评、组织谈话情况;②考察材料汇编③征求纪检、综治办意见的回函④党委票决的选票及统计用表8、党委票决形成决议,党政办下达抄告9、进行任前公示,《江西省拟提拔人选廉政报告表》一并公示,公示时间一周10、拟写干部职务任免的文件,经OA发文流程进行发布注:以上流程适合科级干部的任用,涉及处级干部在内设机构任职,需经省组干部三处进行职数审核,经审核同意后才能发文。
从内设机构调任非内设机构不用向省组递交任免请示,只需职数审核。
以下是附加文档,不需要的朋友下载后删除,谢谢高二班主任教学工作总结5篇高二班主任工作总结1本学期,我担任高二(14)班班主任。
在学校领导的支持下,在学生科的领导下,我顺利地完成了学校布置的各项任务。
在从事德育教学过程中,有顺利也有挫折,有成功也有失败,既有困惑,也有启迪,交织着酸甜苦辣,现就本学期班主任工作做如下总结。
干部提拔任用流程一、制定选拔计划1. 根据组织需求和岗位空缺情况,制定选拔计划,明确选拔的目的、对象、程序、时间和要求等。
2. 确定选拔方式,包括公开选拔、竞争上岗、推荐选拔等。
二、发布选拔信息1. 通过官方网站、媒体、公告等方式发布选拔信息,向社会公众公开选拔条件和程序。
2. 提供选拔岗位的职位说明、资格要求、薪酬待遇等相关信息。
三、受理申请1. 接受符合条件的申请人提出申请,进行资格审查。
2. 对审查合格的申请人进行受理,并通知其参加选拔考试或考核。
四、审查资格1. 对申请人的基本情况进行审核,包括学历、年龄、工作经历等。
2. 对申请人进行政治审查,了解其思想品德、政治觉悟等方面的情况。
五、考试考核1. 组织申请人进行考试,包括笔试、面试、实际操作能力测试等。
2. 根据岗位需求和申请人实际情况,采取不同的考试考核方式,确保选拔的科学性和公正性。
六、民主测评1. 组织民主测评,了解申请人在同事、领导心目中的形象和评价。
2. 民主测评结果作为选拔的重要参考依据。
七、综合评价1. 根据考试考核成绩、民主测评结果以及其他相关信息,对申请人进行综合评价。
2. 确定拟提拔人选,并对其进行公示。
八、公示1. 将拟提拔人选进行公示,接受社会监督。
2. 公示期间,如有异议或反映问题,相关部门应及时进行调查核实,并作出相应处理。
3. 公示期满,无异议或问题得到处理的拟提拔人选,进入下一步程序。
九、任前谈话1. 由上级领导或组织部门负责人与拟提拔人选进行任前谈话。
2. 谈话内容主要包括岗位认识、工作目标、工作要求等,同时提醒其履行好领导职责,树立良好的形象和作风。
3. 谈话结束后,正式任命干部并颁发任命书。
干部选拔任用工作程序第一阶段民主推荐干部阶段1、书记办公会议首先书记办公会提出拟任职干部意见(明确定职推荐还是定岗推荐。
定职推荐:只推荐级别人选;定岗推荐:明确岗位、职务)。
2、预先沟通书记办公会之后,起草《拟提拔干部的请示》、填写《干部调整预先沟通简表》,向总局党委组织部汇报。
3、党委会议总局组织部门同意并签署意见之后,召开党委会,研究确定民主推荐岗位、职务、参加推荐人员范围以及组织部工作人员。
会后,党委组织部进行工作准备,其内容:⑴符合条件的干部名册;⑵推荐岗位、职务公告;⑶民主推荐票;⑷推荐干部要求;⑸推荐领导干部会议上的讲话。
4、民主推荐预告在进行民主推荐干部的单位张贴公告进行预告(当天)。
5、民主推荐召开民主推荐会(推荐职能部门领导人选,由部门全体人员参加推荐。
)民主推荐会议程序:⑴提出相关要求;⑵公布推荐职务、任职条件、推荐范围;⑶隔座位进行发放推荐票;⑷进行填写选票;⑸进行无记名投票;⑹按照党委委员、其他副处级干部、科级干部、职工代表分别收票、分别计票、综合分析;⑺选择地点进行计票并得出计票结果。
6、书记办公会议民主推荐工作结束后,党委组织部要向书记和书记办公会汇报推荐情况。
由书记办公会集体酝酿提出考察对象建议名单。
7、公布民主推荐结果经总局党委组织部同意后,向群众公布民主推荐结果。
第二阶段干部考察准备及考察阶段8、考察准备:⑴成立考察组;⑵制定考察方案,内容:考察任务、时间、方法、程序、纪律;⑶进行必要的培训,研究好《条例》中的有关政策等;⑷明确考察内容。
9、考察预告在考察对象单位公布考察预告。
预告内容:考察对象、考察时间、考察组人员名单及职务、考察组驻地、考察组联系电话及向考察组反映情况的有关要求。
10、素质测评:测评内容:政策理论水平,党性、原则性,思想道德品质,廉洁自律,开拓创新精神,组织领导能力,履行岗位职责其各方面。
测评方法:采取无记名投票方式进行。
对测评结果采取计分方法进行定量分析。
党委(党组)或者组织(人事)部门按照干部管理权限,根据工作需要和领导班子建设实际,提出启动干部选拔任用工作意见。
民主推荐由同级党委(党组)主持,党委成员、纪委成员、及其他需要参加的人员参加参加。
领导班子换届,由本级党委书记与副书记、分管组织、纪检等工作的常委根据上级党委组织部门反馈的情况,对考察对象人选进行酝酿,本级党委常委会研究提出考察对象建议名单,经与上级党委组织部门沟通后,确定考察对象。
个别提拔任职,由党委(党组)研究确定考察对象。
组织考察组进行考察党委(党组)集体讨论决定。
属于上级党委(党组)管理的,本级党委(党组)可以提出选拔任用建议领导职位出现空缺领导班子换届个别提拔任职动议提出启动干部选拔任用工作意见就选拔任用的职位、条件、范围、方式、程序等提出初步建议形成工作方案民主推荐会议推荐个别谈话推荐个人推荐(适用于个别提拔任职)公布推荐职位、任职条件、推荐范围,提供干部名册,提出有关要求,写推荐材料并署名对推荐结果综合分析向上级党委汇报情况考察酝酿、确定考察对象、公示组织考察组,制定考察工作方案根据考察对象的不同情况,通过适当方式在一定范围内发布干部考察预告采取个别谈话、发放征求意见表、民主测评、实地走访、查阅干部档案和工作资料、同考察对象面谈等方法,广泛深入地了解情况,根据需要进行民意调查、专项调查、延伸考察;综合分析考察情况,与考察对象的一贯表现进行比较、相互印证,全面准确地对考察对象作出评价;向考察对象呈报单位或者所在单位党委(党组)主要领导成员反馈考察情况考察组研究提出人选任用建议,向派出考察组的组织(人事)部门汇报,经组织(人事)部门集体研究提出任用建议方案,向本级党委(党组)报告。
讨论决定党委(党组)分管组织(人事)工作的领导成员或者组织(人事)部门负责人,逐个介绍领导职务拟任人选的推荐、考察和任免理由等情况,其中涉及破格提拔的人选,应当说明破格的具体情形和理由;进行表决,以党委(党组)应到会成员超过半数同意形成决定任职任职前公任职试用任职谈话确认任职时间酝酿、征求意见、参加会议人员进行充分讨论。
领导干部选拔任用工作流程一、制订方案,进行民主推荐(一)组成工作组,拟订民主推荐工作方案;(二)组织进行民主推荐;一、召开民主推荐动员会,发布推荐职务、任用条件、推荐范围,由所在单位提供参会人员花名册、符合推荐条件人员花名册。
参会人员范围一样为单位领导班子成员、直属(下属)单位要紧负责人和其他相关人员,如单位人数较少那么可全部人员参加。
二、组织进行会议投票推荐和个别谈话推荐(民主推荐表见附件一、二、3,谈话推荐表见附件4)。
3、工作组对推荐票进行分类统计,民主推荐结果在一年内有效。
4、工作组将推荐情形报人力资源部门研究后向党委汇报。
二、党委会议研究,确信考察对象由人力资源部门依照民主推荐情形,结合工作需要,提出意见报党委会议研究,确信考察对象。
三、组织干部考察(一)组成考察组,拟订考察方案。
人力资源部门组织成立2人以上的干部考察工作组,制订考察工作方案。
考察组要由思想政治好、有较丰硕工作体会并熟悉干部工作的同志组成;(二)沟通意见。
与考察对象所在单位要紧负责人就考察工作方案沟通情形,征求意见;(三)考察预报。
考察前须依照考察对象的不同情形,通过适当方式在必然范围内进行考察预报(附件5);(四)进行考察;一、召开会议,确信参会人员范围,明确工作程序和要求。
对考察对象进行民主测评(附件6《民主测评表》),填写《干部民主测评汇总表》(附件7)。
二、组织个别谈话,详细了解考察对象德能勤绩廉各方面表现情形,征求谈话人对被考察对象拟任职的意见。
谈话人员范围一样为上级主管部门领导、本单位领导班子成员、单位中层及直属(下属)单位的要紧负责人。
整个谈话进程须在封锁室内依次单独进行,并形成谈话记录(附件8)。
3、征求单位党委(总支、支部)、分管领导、纪检部门、人力资源部门和计生部门等各方意见,纪检部门出具廉政鉴定(附件9),计生部门出具打算生育证明(附件10)。
除采取民主测评、个别谈话方式外,还可结合实际采取发放征求意见表、实地考察、查阅资料、同考察对象面谈等方式一并进行。
Q/YNYC 云南省保山市烟草专卖局(公司)企业标准
Q/YNYC(BS).G04.19—2011
5.2干部选拔任用流程
2011-06-15发布2011-06-15实施云南省保山市烟草专卖局(公司)发布
前言
本标准对云南省保山市烟草专卖局(公司)干部选拔任用管理做出了规定。
本标准由人事劳资部提出。
本标准由人事劳资部归口管理并负责解释。
本标准由人事劳资部起草。
本标准主要起草人:李萍、杨华
本标准2011年首次发布。
干部选拔任用流程
1 目的
为规范保山市烟草专卖局(公司)中层干部的选拔任用工作,建立和完善科学的用人制度,推进干部队伍的革命化、年轻化、知识化、专业化进程,促进市局(公司)又好又快地发展,制订本流程。
2 范围
适用于保山市烟草专卖局(公司)中层干部的选拔任用管理。
3 术语和定义
无
4 流程主要涉及者
公司党委、人事劳资部、考察组。
5 流程拥有者
人事劳资部
6 流程相关者
员工
7 流程图及说明7.1 流程图
7.2 流程说明
8 支持文件
8.1 《中层干部选拔任用工作暂行办法》8.2 《享受待遇干部管理办法》
9 附录。