DCS及现场总线技术实践报告
- 格式:doc
- 大小:179.00 KB
- 文档页数:6
一、实习背景随着工业自动化技术的不断发展,现场总线技术在工业生产中的应用越来越广泛。
为了更好地了解现场总线技术,提高自己的实践能力,我于20xx年x月x日至20xx年x月x日在XX科技有限公司进行了为期一个月的现场总线实习。
二、实习目的1. 了解现场总线技术的原理和应用;2. 熟悉现场总线设备的使用和调试;3. 提高自己的动手能力和团队协作能力;4. 为今后的工作积累实践经验。
三、实习内容1. 现场总线基础知识学习实习期间,我首先对现场总线的基本概念、发展历程、分类及特点进行了系统学习。
通过学习,我了解到现场总线技术是一种新型的工业自动化通信技术,它将现场仪表、执行器、控制器等设备连接起来,实现实时数据传输、控制指令下达等功能。
2. 现场总线设备使用和调试在实习过程中,我参与了现场总线设备的安装、调试和维护工作。
具体内容包括:(1)设备安装:根据现场总线设备的使用说明书,按照要求进行设备安装,确保设备安装位置合理、牢固。
(2)设备调试:对安装好的现场总线设备进行调试,包括参数设置、通信测试、功能测试等。
通过调试,确保设备能够正常运行。
(3)设备维护:对现场总线设备进行日常维护,包括清洁、紧固、润滑等,以保证设备的正常运行。
3. 现场总线工程实践在实习期间,我参与了XX科技有限公司现场总线改造工程。
具体工作如下:(1)现场调研:了解现场设备情况,收集现场总线改造需求。
(2)方案设计:根据现场需求,设计现场总线改造方案,包括设备选型、线路布局、控制策略等。
(3)现场施工:按照设计方案,进行现场总线设备的安装、调试和施工。
(4)系统测试:对改造后的现场总线系统进行测试,确保系统稳定、可靠。
四、实习收获1. 理论与实践相结合:通过实习,我深刻体会到理论知识在实际工作中的应用,提高了自己的实践能力。
2. 团队协作:在实习过程中,我与同事们共同完成了现场总线改造工程,锻炼了团队协作能力。
3. 工作经验:通过实习,我积累了现场总线设备的安装、调试和维护经验,为今后的工作打下了坚实基础。
现场总线实习报告一、实习背景及目的随着工业自动化技术的不断发展,现场总线技术在国内外的应用越来越广泛。
为了更好地了解现场总线技术及其在工业控制系统中的应用,提高自己在自动化领域的实际操作能力,我参加了为期一个月的现场总线实习。
本次实习的主要目的是掌握现场总线的基本原理、配置方法和在实际工程中的应用。
二、实习内容与过程1. 实习前的培训在实习开始前,我们接受了为期一周的现场总线理论知识培训,内容包括现场总线的定义、分类、特点、通信协议等。
通过培训,我们对现场总线技术有了初步的认识,为后续的实习操作打下了基础。
2. 现场总线设备认识与操作实习期间,我们在指导老师的带领下,参观了现场总线设备的生产车间,并学习了现场总线设备的各种组成部分,如传感器、执行器、现场总线仪表等。
同时,我们还学会了如何使用现场总线设备进行参数设置、数据采集和故障诊断。
3. 现场总线系统配置与调试在实际操作环节,我们分组进行了现场总线系统的配置与调试。
通过实际操作,我们掌握了现场总线设备的接线方法、参数设置和通信测试。
此外,我们还学会了如何根据实际需求进行现场总线系统的优化和调整,以提高系统的稳定性和可靠性。
4. 现场总线应用案例分析实习过程中,我们还分析了多个现场总线技术在工业生产中的应用案例。
通过案例分析,我们了解了现场总线技术在提高生产效率、降低成本和改善产品质量方面的优势,进一步巩固了现场总线技术在实际工程中的应用。
三、实习收获与体会1. 理论联系实际通过实习,我们深刻体会到现场总线技术理论与实际操作相结合的重要性。
在实际操作过程中,我们不断回顾和运用所学的理论知识,使现场总线技术在实际工程中的应用更加熟练。
2. 团队协作在现场总线实习过程中,我们学会了如何与团队成员协作,共同完成实习任务。
这对我们今后在工作和生活中形成良好的团队协作能力具有重要意义。
3. 培养解决问题的能力在实习过程中,我们遇到了各种现场总线设备故障和系统配置问题。
现场总线技术课程演⽰实验报告现场总线技术课程演⽰实验报告⼀、实验⽬的1、掌握s7-300PLC的基本硬件组成及各模块的作⽤。
2、掌握s7-300PLC的编程软件和基本编程⽅法。
3、掌握现场总线技术在⼯业控制中的作⽤及地位,4、掌握上位机Wincc、组态王等监控设备及软件的开发应⽤。
5、了解⼯业仪表(压⼒变送器、超声波液位计、温度传感器等)在⼯业⾃动化控制中的应⽤。
6、了解变频器与⼯控机通讯的基本思路和⽅法。
⼆、实验所需硬件和软件1、控制器:s7-300PLC两套、扩展机架⼀套。
本实验平台所⽤的CPU为CPU315-2DP。
图1 S7-300PLC控制器两套2、被控设备:三相⿏笼式异步电动机两台。
图2 三相⿏笼式异步电动机3、调速设备:西门⼦M440变频器⼀台。
西门⼦M440变频器功率:1.1kw输出电压:380-480V输出电流:4.9A输出频率:0-650Hz图3 西门⼦M440变频器4、⼯业仪表:E+H恩德豪斯PMP55压⼒变送器⼀台、The Probe西门⼦/妙声⼒超声波液位计⼀台和Pt100 热电偶温度传感器⼀台。
(1)Endress+Hauser(恩德斯豪斯)PMP55压⼒变送器。
测量范围:+100kpa~-100kpa供电电压:11.5-45VDC输出:4-20MA标准电流(两线制)⽀持PROFIBUS-PA、现场基⾦会总线(FF)和HART协议。
图4 PMP55压⼒变送器(2)The Probe西门⼦/妙声⼒原装进⼝超声波液位计测量范围:0.25-5m盲区:0.25m(可⾃⾏调整)分辨率:3mm输出:4-20MA 两线制供电电压:12-28VDC图5 The Probe西门⼦/妙声⼒超声波液位计(3)PT100标准热电偶温度传感器供电电压:24VDC(四线制接法)测量范围:0-100摄⽒度输出:4-20mA标准电流图6 PT100标准热电偶温度传感器5、STEP7 V5.5编程软件西门⼦plc编程软件可进⾏远程编程、诊断或数据传输。
dcs实训报告2000字摘要DCS(Distributed Control System),即分布式控制系统,是一种工业领域中常见的控制系统,它可以实现高效的过程控制。
因此,DCS的使用越来越普遍。
本文首先介绍了DCS应用的基本原理,然后介绍了如何在DCS系统中实现控制算法,最后介绍了本人在DCS系统实训中进行的相关实验。
结果表明,DCS系统能够实现精确的控制任务,整体控制效果良好。
关键词:DCS,原理,实验,控制1、DCS系统的基本原理DCs系统是分布式控制系统的简称,是工业领域中主要应用的系统之一。
DCs系统可以实现现场设备数据的采集、处理、控制等功能。
在分布式控制系统中,具有可控设备的控制现场控制现场被分布式分为多个控制系统,其中每个控制系统都由一个控制器和其相关的设备构成,各种控制器之间依靠网络连接,实现了分布式控制系统的功能的实现。
当DCS系统设置好参数后,就可以实现控制功能了,它可以根据过程变量及设定了的控制算法,实现现场设备的自动控制和监控,实现精确的过程控制,提高了控制的准确性和可靠性。
2、DCS系统中控制算法的实现DCS系统是以设备和控制算法为基础的,通过控制算法来实现自动化控制,因而在实际应用中控制算法的选择是十分重要的,有一定的计算复杂度和计算负荷要求。
控制系统中可以使用常见的算法来实现控制,如PID(比例-积分-微分)控制和状态反馈控制,这些控制算法都能够实现更精确的控制,控制精度更高,且可以根据实际的需求进行修改。
3、DCS系统实训实验为了更好的了解DCS系统,本人在大学实习期间进行了DCS系统的实训实验。
实验中使用了瑞普特(Riptise)DCS系统,通过实验,可以有效地说明DCS系统的基本原理以及实现技术。
首先,根据实验要求,按照实验指导书的指示进行系统构建,实现过程控制系统的建立。
其次,在实验中,使用Riptise仿真工具,实现流程控制系统的仿真,并进行实验,以确定该系统的建立是否正确。
dcs实训总结DCS实训总结1. 前言在大学期间,我们不仅要学习理论知识,还需要掌握实践技能。
而DCS实训就是一种非常重要的实践活动。
在这次实训中,我深刻体会到了理论知识与实践技能的紧密联系,也收获了很多宝贵的经验和教训。
2. 实训内容本次DCS实训主要包括以下内容:(1)DCS基础知识:包括什么是DCS、DCS的组成部分、DCS系统的工作原理等。
(2)DCS软件:包括控制逻辑编写、控制策略设计、参数设置等。
(3)现场设备调试:包括现场设备安装调试、信号调整等。
(4)系统联调测试:包括系统联调测试、功能测试等。
3. 实训过程在实训过程中,我们首先学习了DCS基础知识。
通过老师的讲解和自己的学习,我们初步了解了什么是DCS以及它的组成部分。
接着,我们开始学习DCS软件。
老师详细介绍了控制逻辑编写、控制策略设计和参数设置等方面的知识,并通过实例演示了如何使用DCS软件进行控制逻辑编写和策略设计。
在这个阶段,我们也开始了自己的实践操作,通过模拟实验来掌握软件的使用方法。
在学习软件的过程中,我们还需要进行现场设备调试。
这一环节是非常重要的,因为只有将软件和硬件结合起来才能真正发挥DCS系统的作用。
在现场设备调试中,我们需要安装设备、调整信号等,以确保系统能够正常运行。
最后,我们进行了系统联调测试和功能测试。
这个阶段是整个实训过程中最重要的部分之一。
在测试过程中,我们需要测试DCS系统是否能够正常运行、控制策略是否正确、参数设置是否合理等方面的问题。
通过测试,我们可以发现问题并及时解决。
4. 实训收获通过这次DCS实训,我收获了很多宝贵的经验和教训。
首先,在学习软件方面,我深刻认识到理论知识与实践技能之间的联系是非常紧密的。
只有将理论知识应用到实践中去才能真正掌握它们。
其次,在现场设备调试方面,我也学到了很多。
在实践中,我们需要注意安全、细心认真地调试信号等,以确保系统能够正常运行。
最后,在测试方面,我也有了更深刻的认识。
dcs及现场总线技术总结dcs及现场总线技术总结最新发布的《dcs及现场总线技术总结》的详细范文参考文章,感觉很有用处,这里给大家转摘到。
篇一:DCS技术和现场总线DCS技术和现场总线DCS及现场总线技术是由计算机、信号处理、测量控制、网络通信和人机接口等技术综合产生的一门应用技术。
DCS即所谓分布式控制系统,或称之为集散系统,是相对于集中控制系统而言的一种新型计算机控制系统,它是集中式控制系统的基础上发展、演变而来的。
1995年国际标准化组织(ISO)定义:DCS 系统式一类满足大型工业生产和日益复杂的过程控制要求,从综合自动化角度出发,按功能集散,管理集中的原则构思,具有高度可靠性指标,将微处理技术、数字通讯技术、人机接口技术相结合,用于采集、过程控制和生产管理的综合控制系统。
生产发展的需要,电子技术、计算机技术的发展,最早的基于大型机的直接数字控制技术即DDC技术,集中管理,集中控制,这些都促进了DCS技术的发展。
DCS具有如下特点:1.相同或类似的结构。
2.分级递阶结构。
3.计算机技术的应用。
4.丰富的功能软件包。
5.强有力友好的操作界面。
6.高可靠性的技术。
DCS自70年代问世以来,很多公司各自推出了不同设计、风格各异的即使是同一厂家,范文TOP100其早期产品和近期产品也有不少的差异。
但是,尽管种种的DCS千差万别,其核心却基本上是一致的,我们可以简单的将其归纳为“三点一线”式的结构。
“一线”是指DCS的骨架计算机网络,“三点”则是指连接在网络上的3个不同类型的节点。
这3种不同类型的节点是:面向被控制过程现场的IO控制站;面向操作人员的控制站;面向DCS监督管理人员的工程师站。
DCS主要的基本组成部分如下:的系统网络SNET用于DCS的计算机网络很多方面的要求不同于通用的计算机网络。
它是一个实时网络,也就是说,网络需要根据现场通信的实时性的要求,在确定的时限内完成信息的传送。
2.现场IO控制站现场IO控制站是完成对过程现场IO处理并实现直接数字控制(DDC)的网络节点。
计算机控制技术实习报告班级:电气1331班小组成员:罗欢、刘双、罗鸣指导教师:胡乃清、熊媛媛实习地点:实B301一、实习目的1熟悉集散控制系统(DCS)的组成2掌握Advan Trol Por组态软件的使用方法。
3培养灵活组态的能力。
4掌握系统组态与装置调试的技能。
二、实训内容以CS2000型实训装置为对象,按照实习任务书利用Advan Trol Por组态软件完成组态包括:1 数据库组态2 设备组态3控制器算法组态4 画面组态5 系统调试实习任务书如下:CS2000型实训装置DCS控制系统设计与调试任务书1.装置简述CS2000型实训装置是我院所购的微型装置,主要包括水槽、水箱、锅炉、换热器等对象。
它还集成了差压式流量计、涡轮流量计、液位计、热电阻等检测仪表,还集成了电动调节阀、变频泵、交流调压模块等执行器。
可配调节仪表或DCS实现常规仪表控制和DCS控制。
可实现的主要控制方案包括:液位单回路控制、流量单回路控制、流量—液位串级控制、液位—液位串级控制、前馈控制、温度单回路控制、流量比值控制.2.项目要求:要求按照DCS工程项目的设计、施工流程完成以下工作:(1)用户管理要求见表1表1 CS2000DCS系统用户管理要求表(2)按照表2所见的测点配置清单完成I/O组态表2 CS2000DCS系统测点配置清单(4)控制站及操作站配置✓项目由1个控制站、1个工程师站构成✓控制站地址根据网络确定(为02或04或06),工程师站地址设为本机地址. ✓要求主控卡、电源、数据转发卡、网络均冗余配置✓利用工程师站或操作员站可查看水箱和换热器的所有过程参数和画面(5)数据分为锅炉数据组和液位数据组, 炉数据组分为锅炉、换热器两个数据区;水箱操作小组设置液位数据组,液位数据组分为流量、液位数据区。
(6)工程师操作小组要求见表4表4 CS2000操作小组设置表A在工程师操作小组下绘制相关回路流程图B在分组画面第二页中显示累积量C添加液位的动画效果。
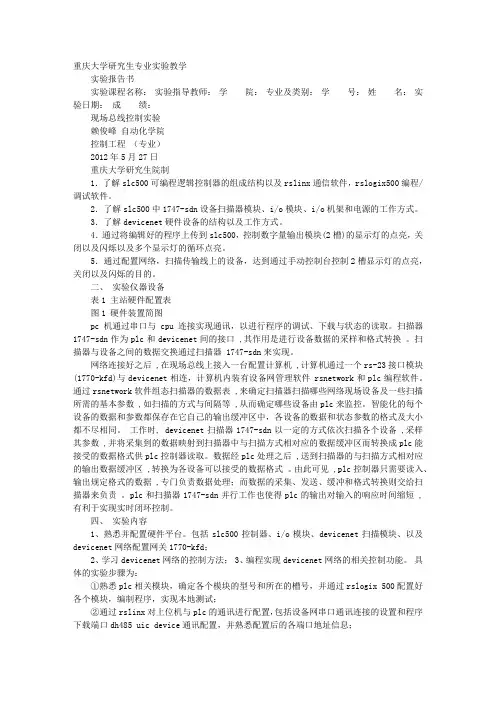
重庆大学研究生专业实验教学实验报告书实验课程名称:实验指导教师:学院:专业及类别:学号:姓名:实验日期:成绩:现场总线控制实验赖俊峰自动化学院控制工程(专业)2012年5月27日重庆大学研究生院制1.了解slc500可编程逻辑控制器的组成结构以及rslinx通信软件,rslogix500编程/调试软件。
2.了解slc500中1747-sdn设备扫描器模块、i/o模块、i/o机架和电源的工作方式。
3.了解devicenet硬件设备的结构以及工作方式。
4.通过将编辑好的程序上传到slc500,控制数字量输出模块(2槽)的显示灯的点亮,关闭以及闪烁以及多个显示灯的循环点亮。
5.通过配置网络,扫描传输线上的设备,达到通过手动控制台控制2槽显示灯的点亮,关闭以及闪烁的目的。
二、实验仪器设备表1 主站硬件配置表图1 硬件装置简图pc机通过串口与cpu连接实现通讯,以进行程序的调试、下载与状态的读取。
扫描器1747-sdn作为plc和devicenet间的接口 ,其作用是进行设备数据的采样和格式转换。
扫描器与设备之间的数据交换通过扫描器 1747-sdn来实现。
网络连接好之后 ,在现场总线上接入一台配置计算机 ,计算机通过一个rs-23接口模块(1770-kfd)与devicenet相连,计算机内装有设备网管理软件 rsnetwork和plc编程软件。
通过rsnetwork软件组态扫描器的数据表 ,来确定扫描器扫描哪些网络现场设备及一些扫描所需的基本参数 ,如扫描的方式与间隔等 ,从而确定哪些设备由plc来监控。
智能化的每个设备的数据和参数都保存在它自己的输出缓冲区中,各设备的数据和状态参数的格式及大小都不尽相同。
工作时, devicenet扫描器1747-sdn以一定的方式依次扫描各个设备 ,采样其参数 ,并将采集到的数据映射到扫描器中与扫描方式相对应的数据缓冲区而转换成plc能接受的数据格式供plc控制器读取。
现场总线实验报告现场总线实验报告引言:现场总线(Fieldbus)是一种用于工业自动化领域的通信协议,它将传感器、执行器和控制器等设备连接在同一条总线上,实现设备之间的数据交换和控制指令传输。
本实验旨在通过对现场总线的实际应用进行研究和探索,了解其原理和优势。
一、现场总线的基本原理现场总线是一种基于串行通信的网络协议,它使用单根通信线路连接各个设备,通过总线控制器实现数据的传输和设备的控制。
其基本原理是将各个设备连接在同一条总线上,通过总线控制器进行数据的传输和设备的控制,实现实时监测和控制。
二、现场总线的应用领域现场总线广泛应用于工业自动化领域,包括制造业、能源、交通等行业。
它可以实现设备之间的实时通信和数据交换,提高生产效率和质量。
例如,在制造业中,现场总线可以用于机器人控制、生产线监测和设备故障诊断等方面,实现自动化生产和智能制造。
三、现场总线的优势与传统的点对点通信方式相比,现场总线具有以下优势:1. 灵活性:现场总线可以连接多个设备,方便设备的添加和移除,减少了布线和维护的成本。
2. 实时性:现场总线能够实现设备之间的实时通信和数据交换,提高了生产过程的响应速度和准确性。
3. 可靠性:现场总线采用冗余设计和错误检测机制,能够保证数据的可靠传输和设备的可靠运行。
4. 扩展性:现场总线支持多种通信协议和设备接口,可以满足不同设备的需求,便于系统的扩展和升级。
四、实验过程和结果本次实验选取了一台工业机器人和几个传感器作为实验对象,通过现场总线连接它们,并利用总线控制器进行数据的传输和设备的控制。
实验过程中,我们使用了现场总线配置工具对设备进行初始化和参数设置,然后通过编程控制总线控制器发送指令和接收数据。
实验结果显示,通过现场总线,我们能够实时监测机器人的运动状态和传感器的数据,并能够远程控制机器人的动作。
同时,现场总线还能够实现故障诊断和报警功能,及时发现并处理设备故障,保证生产过程的稳定性和安全性。
现场总线实训报告总结
一、实训背景
现场总线是工业控制领域中常见的一种数据传输方式,它弥补了传统的模拟信号传输方式的不足,提高了系统的可靠性和稳定性。
为了更好地掌握现场总线的工作原理和应用技术,我们参加了相关的现场总线实训。
二、实训内容
1. 现场总线基础知识
我们首先了解了现场总线的概念和基本原理,包括现场总线的定义、结构、通信协议和常见的现场总线类型等。
通过学习,我们对现场总线的工作原理有了更深入的了解。
2. 现场总线实际应用
在实际应用方面,我们学习了PLC控制系统中的现场总线应用,包括了现场总线的配置、现场总线设备的接线和PLC程序的编写等。
通过实际操作,我们掌握了现场总线设备的初始化、地址分配、数据读写、故障诊断等操作方法。
3. 现场总线性能测试
我们对现场总线进行了性能测试,包括了现场总线的通信速率、抗干扰能力、可靠性等性能指标。
通过测试,我们发现现场总线的通信速率很快,抗干扰能力强,可靠性高。
三、实训成果
通过现场总线实训,我们掌握了现场总线的基本知识和应用技术,增强了我们的实践能力和技能水平。
我们还发现,现场总线在工业控制领域中的应用非常广泛,具有很高的应用价值。
我们将把所学的技术应用到实际工作中,并不断提高自身的技能水平。
四、实训收获
通过本次实训,我们不仅学到了理论知识,更重要的是通过实际操作,加深了对现场总线的理解和掌握,提高了我们的实践能力和技术水平。
我们相信这些知识和技能将对我们今后的工作和学习有很大的帮助,我们会不断学习和探索,为工业控制领域的发展做出自己的贡献。
现场总线实习报告一、实习背景及目的随着工业自动化技术的不断发展,现场总线技术在我国工业控制领域中的应用日益广泛。
为了更好地了解现场总线技术原理及其在实际工程中的应用,提高自己在自动化领域的实际操作能力,我参加了为期两周的现场总线实习。
本次实习的主要目的是:1. 学习现场总线的基本原理、协议及应用;2. 掌握现场总线设备的接线、调试与维护方法;3. 培养自己解决实际问题的能力,提高综合素质。
二、实习内容与过程1. 现场总线基本原理学习在现场总线实习的第一天,我们首先学习了现场总线的基本原理。
现场总线是一种串行通信网络,它将控制器、传感器、执行器等现场设备连接起来,实现设备之间的数据交换和信息共享。
现场总线具有高速、高可靠性、抗干扰性强等特点,适用于工业控制现场。
2. 现场总线协议了解在掌握现场总线基本原理的基础上,我们进一步学习了现场总线协议。
现场总线协议是现场总线设备之间进行通信的规则,常见的现场总线协议有基金会现场总线(FF)、过程现场总线(PROFIBUS)和以太网/现场总线(EtherCAT)等。
通过学习,我们了解了各种协议的特点、适用范围及其在实际工程中的应用。
3. 现场总线设备接线与调试在理论学习之后,我们开始了现场总线设备的接线与调试实践。
首先,我们学习了现场总线设备的接线方法,包括设备之间的电缆连接、终端电阻的接入等。
接着,我们分组进行了现场总线网络的搭建,通过实际操作掌握了现场总线设备的接线技巧。
在现场总线网络搭建完成后,我们进行了设备的调试。
通过调试,我们学会了如何检查现场总线设备的通信状态、故障诊断与排查方法。
在调试过程中,我们遇到了一些问题,如设备间通信故障、数据传输速率不稳定等。
在老师和同学的帮助下,我们共同分析问题,查找原因,并找到了相应的解决办法。
4. 现场总线设备维护与故障处理在实习的最后两天,我们学习了现场总线设备的维护与故障处理方法。
现场总线设备在长时间运行过程中,可能会出现故障,影响生产。
DCS实训总结引言本文对DCS实训进行总结,讨论了实训的目标、流程以及取得的成果。
同时,还对实训过程中遇到的困难和问题进行了分析,并提出了改进措施。
目标实训的目标是培养学生在分布式控制系统(DCS)领域的能力。
通过参与实际项目,学生可以掌握DCS的基本原理和应用技术,了解DCS的组成结构和工作原理,并具备独立开发和调试DCS系统的能力。
流程实训的流程如下: 1. 确定项目:根据实训目标和学生的实际情况,确定适合的DCS项目。
2. 系统学习:学生通过自学或集中培训的方式,学习DCS的基本知识和技术。
3. 系统设计:学生根据项目需求和系统要求,进行DCS系统的设计和规划。
4. 编码开发:学生使用相关编程语言和开发工具,进行DCS系统的编码开发。
5. 系统调试:学生根据实际情况,对DCS系统进行调试和优化。
6. 系统测试:学生进行系统测试,检验系统是否满足需求。
7. 总结总结:学生对整个实训过程进行总结,提出改进意见。
成果在实训过程中,学生取得了以下成果: - 掌握了DCS系统的基本原理和应用技术。
- 学习了相关编程语言和开发工具的使用。
- 熟悉了DCS系统的设计和开发流程。
- 能够独立完成DCS系统的开发和调试工作。
困难和问题在实训过程中,学生面临了一些困难和问题,主要包括: 1. 知识储备不足:部分学生对DCS系统的基本原理和应用技术了解不深,需要进行额外的学习。
2. 编码能力不足:部分学生对编程语言和开发工具的使用还不熟练,需要加强练习和实践。
3. 调试困难:DCS系统的调试过程较为复杂,需要学生具备良好的逻辑思维和问题分析能力。
改进措施针对上述困难和问题,可以采取以下改进措施: 1. 加强知识讲解:在实训开始前,组织专门的讲座或培训,对DCS系统的基本原理和应用技术进行详细讲解,帮助学生建立知识框架。
2. 增加编码练习:提供更多的编码练习题和开发项目,让学生通过实践提升编码能力。
一、实验目的1. 理解现场总线的基本概念和原理。
2. 掌握现场总线的硬件连接和软件配置方法。
3. 学习使用现场总线进行数据传输和设备控制。
4. 分析现场总线在实际应用中的优缺点。
二、实验原理现场总线(Field Bus)是一种用于工业自动化领域的通信网络,主要用于连接现场设备和控制系统。
它具有以下特点:1. 串行通信:现场总线采用串行通信方式,可以实现多节点之间的数据传输。
2. 多点通信:现场总线支持多点通信,可以实现多个设备之间的数据交换。
3. 抗干扰能力强:现场总线具有较好的抗干扰能力,可以在恶劣的工业环境中稳定运行。
本实验采用CAN总线(Controller Area Network)作为现场总线的通信协议,其基本原理如下:1. CAN总线采用双绞线作为传输介质,具有较高的抗干扰能力。
2. CAN总线采用多主从通信方式,任何一个节点都可以主动发送数据。
3. CAN总线采用帧结构进行数据传输,包括标识符、数据、校验和等字段。
三、实验内容1. 硬件连接(1)连接CAN总线模块和单片机开发板。
(2)连接电源线和地线。
(3)连接杜邦线,将CAN模块的TXD、RXD、GND等引脚与单片机开发板的相应引脚连接。
2. 软件配置(1)编写单片机程序,初始化CAN控制器,配置波特率、消息ID、接收滤波器等参数。
(2)编写数据发送和接收程序,实现节点之间的数据传输。
3. 实验步骤(1)启动单片机程序,初始化CAN控制器。
(2)发送数据:在主节点上编写发送程序,发送一个数据帧。
(3)接收数据:在从节点上编写接收程序,接收主节点发送的数据帧。
(4)分析接收到的数据,验证数据传输的正确性。
四、实验结果与分析1. 数据传输成功通过实验,成功实现了主从节点之间的数据传输。
发送的数据帧被从节点正确接收,验证了现场总线通信的正确性。
2. 波特率设置实验中,根据实际需求设置了不同的波特率。
结果表明,在不同波特率下,数据传输仍然稳定可靠。
关于DCS操作学习总结(通用3篇)DCS操作学习总结1 首先感谢蔡总和郁主任给我提供了这么好的一个学习机会去上海参加横河CS3000 DCS系统组态的培训。
使我能在更好的环境中更加系统的学习我公司所使用到的DCS系统。
这是我毕业大约5年时间第一次脱产学习,我非常珍惜这次学习机会,在十多天的学习生活中,我始终保持较高的学习热情,争取能更好的为公司服务。
2017年3月4日,我受公司安排前往上海横河电机中国培训中心学习CS3000 DCS系统组态。
在这十多天的学习过程中,通过课程学习,了解了DCS系统的硬件构成、软件安装,以及项目创建、常规反馈、顺序控制和人机界面定义等内容。
DCS是分布式控制系统的英文缩写(Distributed Control System),在国内自控行业又称之为集散控制系统。
是相对于集中式控制系统而言的一种新型计算机控制系统,它是在集中式控制系统的基础上发展、演变而来的。
它是一个由过程控制级和过程监控级组成的以通信网络为纽带的多级计算机系统,综合了计算机,通信、显示和控制等4种技术,其基本思想是分散控制、集中操作、分级管理、配置灵活以及组态方便。
首先,DCS的骨架—系统网络,它是DCS的基础和核心。
由于网络对于DCS整个系统的实时性、可靠性和扩充性,起着决定性的作用,因此各厂家都在这方面进行了精心的设计。
对于DCS的系统网络来说,它必须满足实时性的要求,即在确定的时间限度内完成信息的传送。
这里所说的“确定”的时间限度,是指在无论何种情况下,信息传送都能在这个时间限度内完成,而这个时间限度则是根据被控制过程的实时性要求确定的。
因此,衡量系统网络性能的指标并不是网络的速率,即通常所说的每秒比特数(bps),而是系统网络的实时性,即能在多长的时间内确保所需信息的传输完成。
系统网络还必须非常可靠,无论在任何情况下,网络通信都不能中断,因此多数厂家的DCS均采用双总线、环形或双重星形的网络拓扑结构。
现场总线控制技术实验报告一、实验目的1.了解现场总线控制技术的基本原理和应用;2.学习使用现场总线控制模块搭建控制系统;3.掌握现场总线控制系统的调试方法。
二、实验仪器和材料1.PC机;2.现场总线控制模块;3.电源模块;4.传感器模块;5.执行器模块;6.接线板;7.串口线;8.电源线。
三、实验步骤1.连接硬件设备:将现场总线控制模块、电源模块、传感器模块、执行器模块依次连接到接线板上,并接通电源。
2.开启PC机并连接串口线:将串口线的一端连接到接线板上的串口接口,另一端连接到PC机的串口接口。
3.安装现场总线控制软件:打开PC机,安装现场总线控制软件。
4.打开现场总线控制软件:双击桌面上的现场总线控制软件图标,打开软件。
5.配置系统参数:在软件界面中,根据实际情况配置系统的基本参数,包括串口通信参数、设备地址等。
6.现场总线控制系统搭建:根据控制需求,使用软件界面中的图形化界面将传感器、执行器等设备进行连接和配置。
9.实验数据收集:通过软件界面提供的数据采集功能,收集实验数据,并保存到PC机中。
10.实验结果分析:根据实验数据的分析,对现场总线控制系统进行性能评估。
四、实验结果与讨论通过实验,成功搭建了现场总线控制系统,并编写了相应的控制程序。
在调试过程中,各个设备连接正常,执行器能够按照预期工作。
采集到的实验数据表明,现场总线控制系统具有较好的控制精度和响应速度。
在实验结果分析中,还可以进一步探讨不同参数对控制系统性能的影响,以及优化现场总线控制系统的方法。
五、实验结论通过本次实验,我深入了解了现场总线控制技术的基本原理和应用,掌握了搭建和调试现场总线控制系统的方法。
实验结果表明,现场总线控制系统具有较好的控制精度和响应速度,可应用于工业自动化控制领域。
本实验对我今后的学习和科研工作具有一定的指导意义。
六、实验心得体会通过本次实验,我对现场总线控制技术有了更深入的理解。
在实验过程中,我不仅学会了搭建和调试现场总线控制系统的方法,还学习到了如何编写控制程序以及如何分析和优化控制系统的性能。
现场总线技术实验报告实验报告课程名称《现场总线技术》题目名称现场实验报告学生学院信息工程学院专业班级学生学号学生姓名指导教师2015年1月1日实验一0STEP7V5.0编程基础及S7--C300PLC组态一、实验目的通过老师讲解STEP7软件和硬件组态的基础知识,使同学们掌握使用STEP7的步骤和硬件组态等内容,为后续实验打下基础。
二、实验内容1、组合硬件和软件STEP7V5.0是专用于SIMATICS7-300/400PLC 站的组态创建及设计PLC控制程序的标准软件。
按照以下步骤:(1)运行STEP7V5.0的软件,在该软件下建立自已的文件。
(2)对SIMATICS7-300PLC站组态、保存和编译,下载到S7-300PLC。
(3)使用STEP7V5.0软件中的梯形逻辑、功能块图或语句表进行编程,还可应用STEP7V5.0对程序进行调试和实时监视。
2、使用STEP7V5.0的步骤设计自动化任务解决方案生成一个项目下载到CPU进行调试诊断硬件组态程序生成程序生成硬件组态图1-1STEP7的基本步骤3、启动SIMATIC管理器并创建一个项目(1)新建项目首先在电脑中必须建立自己的文件:File→New→写上Name(2)通信接口设置为保证能正常地进行数据通信,需对通信接口进行设置,方法有2种:1)所有程序SIMATICSTEP7设置PG/PC接口PCAdapter(Auto)属性本地连接USB/COM(根据适配器连接到计算机的方式选择);2)SIMATIC管理器界面选项PCAdapter(Auto)属性本地连接USB/COM(根据适配器连接到计算机的方式选择)。
(3)硬件组态在自己的文件下,对S7-300PLC进行组态,一般设备都需有其组态文件,西门子常用设备的组态文件存在STEP7V5.0中,其步骤如下;插入→站点→SIMATIC300站点;选定SIMATIC300(1)的Hardwork(硬件)右边Profi→标准→SIMATIC300将轨道、电源、CPU、I/O模块组态到硬件中:轨道:RACK-300→Rail;,插入电源:选中(0)UR中11,插入电源模块PS-300→PS3075A;插入CPU:选中(0)UR中22,插入CPU模块CPU-300→CPU315-2DP→配置CPU的型号(CPU模块的最下方);插入输入/输出模块DI/DO:1)选中(0)UR中4,插入输入/输出模块SM-300→DI/DO→配置输入/输出模块的型号(CPU模块的最上方);2)S7-300PLC中有些CPU自带输入/输出模块,此时不需进行DI/DO组态。
dcs实验报告
DCS实验报告
实验目的:通过DCS(分布式控制系统)的实验,探索其在工业控制领域的应
用及性能表现。
实验设备:我们使用了一套由DCS控制器、传感器、执行器等组成的工业控制
系统,并搭建了一个简单的模拟工业生产线。
实验过程:在实验过程中,我们首先对DCS控制器进行了配置和编程,设置了
一些基本的控制逻辑和参数。
然后,我们将传感器和执行器连接到DCS控制器,并进行了调试和测试。
最后,我们模拟了一些常见的工业生产场景,如温度控制、液位控制等,通过DCS控制器对生产线进行了控制和监控。
实验结果:通过实验,我们发现DCS在工业控制领域具有以下优点:首先,DCS可以实现分布式控制,多个控制器可以相互通信和协作,提高了系统的灵
活性和可靠性;其次,DCS具有强大的数据采集和处理能力,可以实时监控和
分析生产过程中的数据,为生产过程的优化提供了有力支持;此外,DCS还具
有良好的扩展性和可维护性,可以方便地进行系统升级和维护。
结论:通过本次实验,我们认为DCS在工业控制领域具有广阔的应用前景,可
以为工业生产带来更高的效率和更好的控制性能。
我们将继续深入研究DCS在
实际生产中的应用,并不断优化和完善其性能,以更好地满足工业生产的需求。
辽宁省高等教育自学考试DCS及现场总线技术课程实验报告书
助学单位大连鹏华教育
专业自动化
姓名李佶姣
准考证号021*********
辽宁石油化工大学
2014年3 月
实验报告
课程名称:DCS及现场总线技术2014年3月15日
象)通过以上分析可得:
AI:LT1 1~5V(信号范围)0~20cm(量程)
LT2 1~5V(信号范围)0~20cm(量程)
AO:OP1 4~20mA(信号范围)0~100%(量程)
硬件的选取:
(1)I/O:FM148A(一块)FM151A(一块)
(2)主控模块:FM801(一块)
(3)操作员站(一台)
(4)工程师站(一台)
控制原理框图:
2、工程建立
1)打开:开始→程序→macsv组态软件→数据库总控。
2)点击按钮或选择工程|新建工程,新建工程,输入工程名字:GAOJING HEZONGLIN
3)点击“确定”按钮,然后在空白处选择这个工程,此时会显示当前域号为65535等信息。
4)选择“编辑>域组号组态”,选择组号为1,将刚创建的工程从“未分组的域”移动到右边“该组所包括的域”里,点“确定”按钮。
出现当前域号:0等信息。
5)在数据库总控组态中添加变量。
选择菜单栏,编辑→编辑数据库,弹出窗口,输入用户名和口令bjhc/3dlcz。
点击“确定”按钮。
6)选择系统→数据操作,出现下面对话框,点击“确定”。
7)因为双容水箱定制控制系统用到一个模块,两个通道,所以需要编辑两个点号。
点击“AI模拟量输入”选项出现下图。
8)将右侧的选择项名选中,点击“确定”按钮。
9)选择后确定进入编辑数据界面。
10)数据库编辑,注意:设置它的参数,根据实际情况,设置设备好(即设备地址),通道号,量程上限下限,点名(注意:点名不能重复使用)。
其他的可以不用设置。
按照上面的步骤设置所有的变量,包括模拟量的输入和输出。
11)添加好变量后,选择图标更新数据库。
12)用同样的方法来定义模拟量输出AO。