2020中考状元笔记生物-精校.pdf
- 格式:pdf
- 大小:5.68 MB
- 文档页数:158
中考状元笔记生物初中学霸提升成绩的 16 个习惯1、记忆习惯。
一分钟记忆,把记忆和时间联系起来,这里还含有注意的习惯。
一分钟写多少字,读多少字,记多少字,时间明确的时候,注意力一定好。
把学习任务和时间联系起来,通过一分钟注意、记忆来培养学习习惯。
2、演讲习惯。
让自己会整理、表达自己的思想,演讲是现代人应该具有的能力。
3、读的习惯。
读中外名著或伟人传记,与高层次的思想对话,每天读一、两分钟,与大师为伍,很多教育尽在不言中,一旦形成习惯,自己会终生受益。
4、写的习惯。
写日记,有话则长,无话则短,通过日记可以看出一个人有没有能力,有没有思想,有没有一以贯之的品质。
5、定计划的习惯。
凡事预则利、不预则废。
后进生毛病都出在计划性不强,让人家推着走,而优秀的自己长处就在于明白自己想要干什么。
6、预习习惯。
让自己学进去,感受学习、探索、增长能力的快乐。
所以请各位同学一定要培养自己预习的习惯。
7、适应老师的习惯。
自己同时面对各学科教师,长短不齐、在所难免。
自己要适应老师,与老师共同进步,不要稍不如意就埋怨环境。
8、大事做不来,小事赶快做的习惯。
这也是非常要紧的一个习惯。
尖子自己做尖子的事,后进自己别盲目攀比。
大的目标够不到,赶快定小的目标。
难题做不了,挑适合你的容易做的题去做。
人生最可怕的就是大事做不来,小事不肯做,高不能成,低不肯就,上得去、下不来。
所以要让我们的自己永不言败。
9、自己留作业的习惯。
老师留的作业不一定同时适应所有同学。
同学们要让自己做到脚踏实地、学有所得,从自己的实际出发,为自己布置作业。
10、错题集的习惯。
每次考试之后,90 多分的、50 多分的、30 多分的同学,如何整理错题?扔掉的分数就不要了,这次30 分,下次40 分,这就是伟大的成绩。
找到可以接受的类型题、同等程度的知识点研究一下提高的办法。
整理错题集是很多同学公认的好习惯。
11、出考试题的习惯。
自己应该觉得考试不神秘。
高中自己应该会出高考试题,初中自己会出中考试题。
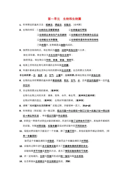
第一单元生物和生物圈1、科学探究的基本方法:观察法、调查法、实验法。
(会判断)2、生物的特征:①生物的生活需要营养②生物能进行呼吸③生物排出身体内产生的废物④生物能对外界刺激作出反应⑤生物能生长和繁殖⑥生物都有遗传和变异的特性⑦除病毒外,生物都是由细胞构成的。
3、按照形态结构特点,将生物归为植物、动物和其他生物三大类;按生活环境,将生物分为水生生物和陆生生物等;按照用途,将生物分为作物、家禽、家畜、宠物等。
4、地球上所有的生物与其环境的总和叫做生物圈。
5、环境中影响生物生活和分布的因素叫做生态因素。
生态因素分为两类:非生物因素:光、温度、水、空气、土壤等;生物因素:影响生物生活的其他生物。
6、生物的生存所需要的基本条件营养物质、阳光、空气、水,还有适宜的温度和一定的生存空间。
7、非生物因素对生物的影响。
(能举例)生物与生物之间的关系:捕食、竞争、合作、寄生等。
(能举例且能判断)生物对环境的适应。
(能举例)生物对环境的影响。
(能举例)8、理解“光对鼠妇生活的影响”实验过程,并能够举一反三。
(P14-15)9、科学探究(即实验)的一般过程;提出问题→作出假设→制订计划→实施计划→得出结论→表达和交流。
学会提出问题和作出假设。
10、在研究一种条件对研究对象的影响时,所进行的除了这种条件不同外,其他条件都相同的实验,叫做对照实验。
实验变量是指对照实验中的不同的条件。
11、每组对照实验中只能设计一个变量。
除了变量不同外,其他实验条件都必须相同。
(即单一变量原则)接受这个变量处理的为实验组,不接受这个变量处理的为对照组。
12、实验的过程中进行多次重复实验是为了尽量避免偶然因素的发生,实验结果求平均值或求和的方法,是为了增强实验结果的可信度。
13、在一定地域内,生物与环境所形成的统一整体叫做生态系统。
14、生态系统由生物部分和非生物部分组成。
(P20)生物部分包括生产者(植物)、消费者(动物)、分解者(细菌、真菌);非生物部分包括阳光、空气、水、温度等。
中考生物必背知识点汇编➢主题1生物体的结构层次1.细胞是生命活动的基本结构和功能单位(Ⅱ)(1)除病毒外,所有的生物都是由细胞构成的,细胞是生物体生命活动的结构与功能的基本单位。
(2)植物细胞和动物细胞都具有的结构有细胞膜、细胞质、细胞核、线粒体。
植物细胞特有的结构有细胞壁、液泡和叶绿体。
细胞壁-具有支持和保护作用细胞膜-控制物质进出细胞质-具有流动性,内有各种细胞器细胞核-内有遗传物质,控制生物的遗传和变异液泡-有细胞液,内含各种色素、营养物等线粒体-呼吸作用的场所叶绿体-光合作用的场所(3)细胞小,需要借助于显微镜观察。
观察细胞的材料需要薄而透明,可以制作为临时装片。
制作临时装片的基本步骤有擦→ 滴→取→展→盖→染。
2.单细胞生物可以独立完成生命活动(Ⅱ)包括单细胞植物(如衣藻)和单细胞动物(如草履虫,眼虫等),可以在一个细胞内进行各项生命活动。
如衣藻可以进行光合作用。
3.细胞分裂、细胞分化形成生物体的不同组织(1)细胞分裂指一个细胞分成两个细胞。
在细胞分裂的过程中,首先是细胞核发生一系列的变化,例如核膜消失、出现丝状的染色体等,随后细胞核一分为二;最后细胞质也发生一定的变化,由一份分成大致相等的两份,每一份中含一个细胞核。
草履虫的结构进行的生命活动纤毛运动表膜呼吸口沟、食物泡营养伸缩泡和收集管排泄(2)细胞分化即细胞在形态、结构、功能上发生差异的过程。
细胞分化的结果即形成了各种不同的组织。
4.绿色开花植物体和人体的结构层次(Ⅰ)(1)绿色开花植物体的结构层次(从微观到宏观):细胞→组织→器官→绿色开花植物体(2)人体的结构层次:细胞→组织→器官→系统→人体➢主题2生物与环境5.生物与环境相互依赖、相互影响(Ⅰ)(1)环境包括生物因素和非生物因素。
(2)生物与环境相互依赖、相互影响,生物能够适应环境。
(3)生物间的关系包括种内关系(互助和斗争)和种间关系(捕食、竞争、寄生、共生等)6.生态系统的组成(Ⅱ)(1)生态系统是在一定区域内,各种生物与非生物环境相互作用形成的统一整体。
第一单元生物和生物圈1、科学探究的基本方法:观察法、调查法、实验法。
(会判断)2、生物的特征:①生物的生活需要营养②生物能进行呼吸③生物排出身体内产生的废物④生物能对外界刺激作出反应⑤生物能生长和繁殖⑥生物都有遗传和变异的特性⑦除病毒外,生物都是由细胞构成的。
3、按照形态结构特点,将生物归为植物、动物和其他生物三大类;按生活环境,将生物分为水生生物和陆生生物等;按照用途,将生物分为作物、家禽、家畜、宠物等。
4、地球上所有的生物与其环境的总和叫做生物圈。
5、环境中影响生物生活和分布的因素叫做生态因素。
生态因素分为两类:非生物因素:光、温度、水、空气、土壤等;生物因素:影响生物生活的其他生物。
6、生物的生存所需要的基本条件营养物质、阳光、空气、水,还有适宜的温度和一定的生存空间。
7、非生物因素对生物的影响。
(能举例)生物与生物之间的关系:捕食、竞争、合作、寄生等。
(能举例且能判断)生物对环境的适应。
(能举例)生物对环境的影响。
(能举例)8、理解“光对鼠妇生活的影响”实验过程,并能够举一反三。
(P14-15)9、科学探究(即实验)的一般过程;提出问题→作出假设→制订计划→实施计划→得出结论→表达和交流。
学会提出问题和作出假设。
10、在研究一种条件对研究对象的影响时,所进行的除了这种条件不同外,其他条件都相同的实验,叫做对照实验。
实验变量是指对照实验中的不同的条件。
11、每组对照实验中只能设计一个变量。
除了变量不同外,其他实验条件都必须相同。
(即单一变量原则)接受这个变量处理的为实验组,不接受这个变量处理的为对照组。
12、实验的过程中进行多次重复实验是为了尽量避免偶然因素的发生,实验结果求平均值或求和的方法,是为了增强实验结果的可信度。
13、在一定地域内,生物与环境所形成的统一整体叫做生态系统。
14、生态系统由生物部分和非生物部分组成。
(P20)生物部分包括生产者(植物)、消费者(动物)、分解者(细菌、真菌);非生物部分包括阳光、空气、水、温度等。
高中生物状元笔记.pdf
正在加载
请点击右上角「...」,进行分享了解详情
仅支持在微信小程序中进行收藏了解详情
该二维码的制作者已设置不允许下载文件
了解详情
该二维码的制作者已设置不允许下载文件,
因此无法进行打印
了解详情
切换预览模式
常见问题
默认
同文档真实排版
高清
放大看更清晰
下载文档
复制链接,粘贴到浏览器下载
操作教程
ewm....8a4646a8.pdf
✕
收藏成功
可以前往「草料二维码查看二维码」小程序查看将文件放进你的微信卡包里,
以便随时访问,不用担心无法找到
保存至微信卡包
✕
收藏成功。
初中生物状元知识点总结初中生物是一门研究生命现象和生物活动规律的科学,对于初中生来说,掌握好生物知识点对于理解自然界和提高科学素养至关重要。
以下是初中生物的重要知识点总结,旨在帮助学生巩固和提高生物学知识。
一、细胞的结构与功能1. 细胞是生命的基本单位,包括植物细胞和动物细胞。
植物细胞具有细胞壁、叶绿体和液泡等特殊结构。
2. 细胞核是细胞的控制中心,负责储存和传递遗传信息。
3. 细胞质是细胞内充满的半流体物质,其中包含许多细胞器,如线粒体、内质网、高尔基体等,各自承担不同的生理功能。
二、生物的分类与进化1. 生物分类是研究生物多样性的一种基本方法,根据生物的形态结构和生理功能等特点进行分类。
2. 进化论是生物学的一个重要理论,由达尔文提出,主张物种是通过自然选择和适者生存的过程逐渐演变而来的。
三、遗传与变异1. 遗传是指生物将其特征传递给后代的现象,主要通过基因实现。
2. 变异是指生物个体之间或亲子代之间存在的差异,包括可遗传的变异和不可遗传的变异。
3. DNA是主要的遗传物质,它的结构像一个螺旋形的梯子,上面携带着遗传信息。
四、生态系统与环境保护1. 生态系统是由生物群落和它们所处的非生物环境相互作用而形成的一个整体。
2. 环境保护是指人类为了保护生物多样性和维持生态平衡,采取的各种行动和措施。
3. 人类活动对环境的影响日益增大,因此每个人都应该积极参与环保,保护我们共同的家园。
五、植物的生长发育1. 植物的生长包括细胞分裂、伸长和分化等过程。
2. 植物的发育是指植物从种子发芽到成熟、衰老、死亡的全过程。
3. 光合作用是植物通过叶绿体利用光能将二氧化碳和水转化为有机物,并释放氧气的过程。
六、人体的结构与功能1. 人体的结构层次是:细胞→组织→器官→系统→人体。
2. 人体的八大系统包括:循环系统、消化系统、呼吸系统、泌尿系统、运动系统、神经系统、内分泌系统和生殖系统。
3. 免疫系统是人体的重要防御机制,能够识别和清除外来病原体和体内的异常细胞。