合肥一中理科学霸高中生物重要知识点3_2014高考状元笔记
- 格式:pdf
- 大小:6.75 MB
- 文档页数:23
高三生物所有要背的知识点高三生物是考生们备战高考的重要科目之一,而生物的知识点多且广泛。
在备考过程中,对于高三生物所有要背的知识点的全面了解和掌握显得尤为重要。
以下是高三生物所有要背的知识点的详细介绍。
遗传与进化1. 基因:基因是遗传的最小单位,携带着生物继承和变异的信息。
2. DNA与RNA:DNA和RNA是生物体内的核酸,DNA携带着基因信息,RNA参与蛋白质的合成。
3. 蛋白质合成:包括转录和翻译两个过程,DNA的信息通过RNA被转录出来,然后通过翻译合成蛋白质。
4. 遗传规律:包括孟德尔的遗传规律(单基因单纯遗传)、中和原理、随机配合定律(随机组合)、遗传连锁和基因突变等。
5. 突变与变异:突变是指基因或染色体发生突然而显著的变化,而变异则是指基因或染色体的长期积累,能够为进化提供材料。
细胞与组织1. 细胞结构:细胞的组成部分包括细胞膜、细胞质和细胞核,细胞还含有各种细胞器。
2. 细胞呼吸:细胞利用有机物质和氧气,通过细胞呼吸产生能量。
3. 光合作用:光合作用是细胞内的一种重要化学反应,植物利用太阳能将二氧化碳和水转化为有机物质和氧气。
4. 细胞分裂:细胞分裂包括有丝分裂和减数分裂两种方式,是细胞生长和繁殖的重要过程。
5. 组织结构:生物体内细胞按照一定的形态、功能和空间上的联系分化形成组织,包括上皮组织、结缔组织、肌肉组织、神经组织等。
生物进化与动物1. 进化论:进化论是生物学的重要理论,指出物种是通过自然选择和突变等途径进行进化的。
2. 动物分型:动物可以根据不同的特征进行分类,包括无脊椎动物和脊椎动物、节肢动物和軟體动物等。
3. 动物行为:动物的行为包括向性、进食、繁殖、保护和社会行为等,反映了动物对生存环境的适应能力。
4. 动物生殖:动物以不同的方式进行繁殖,包括无性生殖和有性生殖,有性生殖又可分为内受精和外受精。
5. 动物生态:动物与其生存和发展所处的环境之间相互作用的关系,包括生境、种群、群落和生态系统等。
生物学高三年级必背知识点高三生物学必背知识点细胞是生命的基本单位,所有生物由细胞组成。
细胞分为原核细胞和真核细胞两类。
细胞内部结构包括细胞质、细胞器以及细胞膜、核膜等。
细胞的结构与功能密切相关。
细胞膜是细胞的保护屏障,它控制物质的进出,保持细胞内稳定的环境。
细胞质是细胞内各种化学反应的场所,其中包括细胞器,如线粒体、内质网、高尔基体等。
核膜则包裹着细胞的遗传物质——DNA。
细胞分裂是细胞生命周期的重要过程。
有两种类型的细胞分裂:有丝分裂和减数分裂。
有丝分裂是生物体细胞的一种形式,它包括五个阶段:前期、早期、中期、晚期和后期。
减数分裂则是生殖细胞发生的一种分裂方式,通过两次分裂产生四个非同源的细胞。
遗传是生物多样性的基础,而遗传的基本单位是基因。
基因是DNA分子上的一段特定序列,它携带着遗传信息。
基因通过转录和翻译的过程,将遗传信息转化为蛋白质。
蛋白质决定了生物的形态、结构和功能。
基因组是一个生物体内全部基因的集合。
基因组可以分为有丝分裂型和减数分裂型两种。
有丝分裂型基因组即体细胞基因组,它是真核细胞中的染色体组成。
减数分裂型基因组则是生殖细胞中的染色体组成。
进化是生物演化的过程。
进化是因为物种间的遗传变异、适应性选择和隔离等因素的作用而发生的。
进化理论由达尔文提出,它解释了生物体适应环境和物种多样性形成的原因。
生态系统是由生物体、非生物体和它们之间的相互关系组成的。
生物体和非生物体之间相互作用的结果形成了食物链和食物网。
生态环境的破坏和全球气候变化是当今世界面临的重要问题,需要采取相应的保护措施。
克隆技术是当代生物学的重要领域之一。
克隆是指从一个原始个体中产生出与之基因完全相同的个体。
克隆技术已经被应用于动物和植物的繁殖、医学领域的疾病诊断和治疗等方面。
基因工程是将外源基因导入到目标生物体中,从而改变其遗传信息的技术。
基因工程在医学、农业和工业领域有着广泛的应用。
转基因作物是一种应用基因工程技术改良的农作物,它具有抗虫、抗草药等特性。
【导语】⾼中⽣物对于许多理科学⽣来说不是⼀门简单的学科,因为在⽣物学上有太多的记忆和理解。
如果我们不重视孩⼦,他们就会被抛弃,结果会下降。
所以,当我们学习⽣物学的时候,我们不仅要知道很多知识,⽽且要学会正确的学习。
以下内容是©⽆忧考⽹为⼤家准备的相关内容。
⾼中⽣物知识点总结 必修⼀《分⼦与细胞》 1.⽣命系统的结构层次:细胞→组织→器官→系统→个体→种群→群落→⽣态系统→⽣物圈 2.显微镜的使⽤:先低后⾼,不动粗焦(调到⾼倍镜后再不能转动粗准焦螺旋) 3.真核细胞与原核细胞的根本区别:有⽆核膜包被的细胞核 4.细菌、蓝藻的结构模式图(略) 5.⼤量元素:C、H、O、N、P、S、Ka、Ca、Mg等。
微量元素:Fe、Mn、Zn、Cu、B、Mo等。
基本元素:C、H、O、N。
最基本元素:C 6.⽔在细胞中以两种形态存在:⾃由⽔(约95.5%)和结合⽔(约4.5%),⼆者可以相互转化。
⽔是⽣物体内含量最多的化合物。
7.⽣命活动的直接能源物质为ATP、主要能源物质为葡萄糖、⽣物体的储能物质是脂肪 8.糖类由C、H、O组成,包括单糖(葡萄糖、果糖、半乳糖、核糖、脱氧核糖)、⼆糖(蔗糖、麦芽糖、乳糖)、多糖(淀粉、纤维素、糖原(动物))。
9.酶的特点:专⼀性、⾼效性。
激素作⽤的特点是:特异性、⾼效性 10.鉴定下列有机物的试剂及现象: 淀粉:碘液——变蓝还原性糖(如葡萄糖):斐林试剂(加热)——砖红⾊沉淀 蛋⽩质:双缩脲试剂——紫⾊脂肪:苏丹Ⅲ染液——橘黄⾊;苏丹Ⅳ染液——红⾊ 11.蛋⽩质基本组成单位:氨基酸。
元素组成:C、H、O、N,⼤多数蛋⽩质还含有S 氨基酸结构通式:必须有⼀个氨基和⼀个羧基,且连接在同⼀个C上 形成:氨基酸分⼦间通过脱⽔缩合形成肽键(—CO—NH—或—NH—CO—,不能省略“—”)相连⽽成。
⼆肽:由2个氨基酸分⼦组成的肽链。
三肽:由三个氨基酸组成。
多肽:n≥3 公式:脱⽔缩合时脱去的⽔分⼦数=肽键数=氨基酸数-肽链数 蛋⽩质结构的多样性的原因:氨基酸的种类、数⽬、排列顺序不同 12.核酸:由C、H、O、N、P组成,包括DNA和RNA DNA:脱氧核糖核酸,基本单位:脱氧核苷酸,碱基类型:A-T,C-G,DNA可被甲基绿染成绿⾊ RNA:核糖核酸,基本单位:核糖核苷酸,碱基类型:A-U,C-G,RNA可被吡罗红染成红⾊ 13.细胞膜的化学成分是:脂质、蛋⽩质、多糖,其中基本⾻架是磷脂双分⼦层 14.细胞膜的结构特点:流动性。
高三生物笔记知识点生物不像物理和数学,很多问题只要记住一个公式,可以凭借自己的聪明和智慧去推测,而是知道就是知道,不知道就是不知道。
今天小编在这给大家整理了高三生物笔记,接下来随着小编一起来看看吧!高三生物笔记1酶和ATP1、美国科学家萨姆纳通过实验证实酶是一类具有催化作用的蛋白质,科学家切赫和奥特曼发现少数RNA也具有生物催化作用。
总之,酶是活细胞产生的一类催化作用的有机物,胃蛋白酶、唾液淀粉酶等绝大多数的酶是蛋白质,少数的酶是RNA。
不能说所有的蛋白质和RNA都是酶,只是具有催化作用的蛋白质或RNA,才称为酶。
酶的特性有高效性、专一性、需要适宜的条件。
2、进行有关的实验和探究,学会控制自变量,观察和检测因变量的变化,以及设置对照组和重复实验。
3、ATP中文名叫三磷酸腺苷,结构式简写A-p~p~p,几乎所有生命活动的能量直接来自ATP的水解,由ADP合成ATP所需能量,动物来自呼吸作用,植物来自光合作用和呼吸作用,ATP可在细胞器线粒体或叶绿体中和在细胞质基质中合成。
在细胞内ATP含量很少,转化很快,熟悉89页图。
4、构成生物体的活细胞,内部时刻进行着ATP与ADP的相互转化,同时也就伴随有能量的释放_和储存_。
故把ATP比喻成细胞内流通着的"通用货币"。
高三生物笔记2基因突变和基因重组一、基因突变的实例1、镰刀型细胞贫血症⑴症状红细胞由正常的圆饼状变成镰刀型,导致红细胞不能顺利通过毛细血管聚集在一起,红细胞破裂(溶血),造成贫血。
⑵病因基因中的碱基替换。
直接原因:血红蛋白分子结构的改变根本原因:控制血红蛋白分子合成的基因结构的改变2、基因突变概念:DNA分子中发生碱基对的替换、增添和缺失,而引起的基因结构的改变二、基因突变的原因和特点1、基因突变的原因:有内因和外因外因有:物理因素:如紫外线、X射线化学因素:如亚硝酸、碱基类似物生物因素:如某些病毒⑵自然突变(内因)2、基因突变的特点⑴普遍性⑵随机性⑶不定向性⑷低频性⑸多害少利性3、基因突变的时间有丝分裂或减数第一次分裂间期4.基因突变的意义:是新基因产生的途径;生物变异的根本来源;是进化的原始材料三、基因重组1、基因重组的概念2、基因重组的类型随机重组(减数第一次分裂后期)交换重组(四分体时期)3.时间:减数第一次分裂过程中(减数第一次分裂后期和四分体时期)4.基因重组的意义四、基因突变与基因重组的区别高三生物笔记3细胞分裂细胞增殖是生物的重要生命特征。
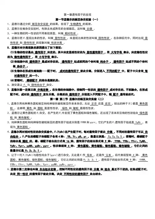
第一章遗传因子的发现第一节孟德尔的豌豆杂交实验(一)1.孟德尔通过分析豌豆杂交实验的结果,发现了生物遗传的规律。
2.孟德尔在做杂交实验时,先除去未成熟花的全部雄蕊,这叫做去雄。
3.一种生物的同一性状的不同表现类型,叫做相对性状。
4.孟德尔把F1显现出来的性状,叫做显性性状,未显现出来的性状叫做隐性性状。
在杂种后代中,同时出现显性性状和隐性性状的现象叫做性状分离。
5.孟德尔对分离现象的原因提出了如下假说:(1)生物的性状是由遗传因子决定的,其中决定显现性状的为显性遗传因子,用大写字母表示,决定隐性性状的为隐性遗传因子,用小写字母表示。
(2)体细胞中的遗传因子是成对存在的,遗传因子组成相同的个体叫做纯合子,遗传因子组成不同的个体叫做杂合子。
(3)生物体在形成生殖细胞——配子时,成对的遗传因子彼此分离,分别进入不同的配子中,配子中只含有每对遗传因子的一个。
(4)受精时,雌雄配子的结合是随机的。
6.测交是让 F1与隐性纯合子杂交。
7.孟德尔第一定律又称分离定律。
在生物的体细胞中,控制同一性状的遗传因子成对存在的,不相融合,在形成配子时,成对的遗传因子发生分离,分离后的遗传因子分别进入不同配子中,随配子遗传给后代。
第一章第二节孟德尔的豌豆杂交实验(二)1.孟德尔用纯种黄色圆粒豌豆和纯种绿色皱粒豌豆作亲本杂交,无论正交还是反交,结出的种子(F1)都是黄色圆粒。
这表明黄色和圆粒是显性性状,绿色和皱粒是隐性性状。
2.孟德尔让黄色圆粒的F1自交,在产生的F2中发现了黄色圆粒和绿色皱粒,还出现了亲本所没有的性状组合绿色圆粒和黄色皱粒。
3.纯种黄色圆粒和纯种绿色皱粒豌豆的遗传因子组成分别是YYRR和yyrr,它们产生的F1遗传因子组成是 YyRr ,表现为黄色圆粒。
4.孟德尔两对相对性状的杂交实验中,F1(YyRr)在产生配子时,每对遗传因子彼此分离,不同对的遗传因子可以自由组合。
F1产生的雌配子和雄配子各有4种: YR、Yr、yR、yr ,数量比例是: 1:1:1:1 。
高三生物笔记分享对于理科生来说,生物这一门可能是他们比较难学的一门科目。
因为对于擅长练习和解题的理科生来说,生物有太多知识点要硬性记忆了。
今天小编在这给大家整理了高三生物笔记,接下来随着小编一起来看看吧!高三生物笔记1生物的生殖和发育1.有性生殖产生的后代具双亲的遗传特性,具有更大的生活能力和变异性,因此对生物的生存和进化具有重要意义。
2.营养生殖能使后代保持亲本的性状。
3.减数分裂的结果是,新产生的生殖细胞中的染色体数目比原始的生殖细胞的减少了一半。
4.减数分裂过程中联会的同源染色体彼此分开,说明染色体具一定的独立性;同源的两个染色体移向哪一极是随机的,则不同对的染色体(非同源染色体)间可进行自由组合。
5.减数分裂过程中染色体数目的减半发生在减数第一次分裂中。
6.一个精原细胞经过减数分裂,形成四个精细胞,精细胞再经过复杂的变化形成精子。
7.一个卵原细胞经过减数分裂,只形成一个卵细胞。
8.对于进行有性生殖的生物来说,减数分裂和受精作用对于维持每种生物前后代体细胞中染色体数目的恒定,对于生物的遗传和变异,都是十分重要的9.对于进行有性生殖的生物来说,个体发育的起点是受精卵。
10.很多双子叶植物成熟种子中无胚乳,是因为在胚和胚乳发育的过程中胚乳被胚(子叶)吸收,营养物质贮存在子叶里,供以后种子萌发时所需。
11.植物花芽的形成标志着生殖生长的开始。
12.高等动物的个体发育,可分为胚胎发育和胚后发育两个阶段。
胚胎发育是指受精卵发育成为幼体,胚后发育是指幼体从卵膜孵化出来或从母体内生出来以后,发育为性成熟的个体。
高三生物笔记2基因工程及其应用1.概念:按照人们的意愿,把一种生物的某种基因提取出来,加以修饰改造,然后放到另一种生物的细胞里,定向地改造生物的遗传性状。
2.原理基因重组3.工具:A.基因的"剪刀":限制性内切酶①分布:主要在微生物中。
②作用特点:特异性,即识别特定核苷酸序列,切割特定切点。
高三生物背诵知识点一、细胞的结构和功能- 细胞膜:细胞的包围层,能够调控物质的进出。
- 细胞质:包括细胞质基质和细胞器,是细胞内物质的主要环境。
- 线粒体:能够进行细胞呼吸,产生能量。
- 叶绿体:进行光合作用,制造有机物。
- 液泡:用于储存物质,调节细胞内环境。
- 核糖体:合成蛋白质的场所。
- 核膜:包围细胞核,调控核内外物质的交换。
- 核糖体:合成蛋白质的场所。
二、细胞的分裂- 有丝分裂:成熟细胞的常见分裂方式。
- 减数分裂:生殖细胞的分裂方式,形成配子。
- 重要概念:染色体、中心体、纺锤体、细胞膜、核膜。
三、遗传与突变- 重要概念:基因、等位基因、基因型、表型、纯合、杂合。
- 孟德尔遗传定律:包括自由组合定律、分离定律和两性交叉定律。
- 突变:遗传信息的突然改变,可引起种群遗传结构的变动。
四、生物进化- 进化论:地球上生物种类的变化与发展。
- 自然选择:个体适应环境的差异引起的选择过程。
- 人工选择:人类根据需求选择有利的性状进行繁殖。
- 重要人物:达尔文、拉马克。
五、细胞的呼吸和光合作用- 细胞呼吸:将有机物中的化学能转化为ATP。
- 光合作用:利用光能将二氧化碳和水合成有机物。
六、遗传物质的复制与表达- DNA复制:在细胞分裂过程中,DNA的复制是基本的一步。
- DNA的转录:DNA通过转录作用产生mRNA。
- 蛋白质的合成:通过翻译作用将mRNA翻译成蛋白质。
七、生态系统的结构和功能- 食物链和食物网:描述物种之间的能量流动和相互关系。
- 生物圈:地球上生物存在的范围。
- 生态位:生物在生态系统中的角色和功能。
- 生态系统:包括生物群落、生物群体和非生物环境。
八、人体的免疫和调节- 免疫系统:人体的防御系统,包括先天免疫和获得性免疫。
- 激素调节:通过内分泌系统调节人体的生理功能。
- 协调运动:人体的肌肉和神经系统的协同作用。
九、遗传工程和生物技术- 重要概念:克隆、基因工程、转基因、PCR、蛋白质工程。
高三生物必背知识点总结一、细胞与分子生物学1. 细胞的基本结构和功能:细胞膜、细胞质、细胞核、细胞器等。
2. 细胞的代谢:包括物质的摄取、合成、分解和排泄过程。
3. DNA的结构和功能:DNA双螺旋结构、DNA复制、DNA的遗传信息传递等。
4. RNA的结构和功能:mRNA、tRNA、rRNA的结构和功能、RNA的转录、翻译等。
5. 基因的结构和功能:基因组的结构、编码蛋白质的基因、非编码RNA基因等。
6. 酶的结构和功能:酶的特性、酶的分类、酶的作用机理等。
7. 免疫系统的结构和功能:免疫细胞、免疫固有性和适应性、免疫应答等。
二、生物进化与环境适应1. 进化论的基本原理:物种的起源、物种的变异和选择等。
2. 生物的分类与命名:分类的原则、生物分类的等级、生物的种类等。
3. 人类的进化:人类的起源、人类进化的证据、人类的同源性等。
4. 生物的适应性结构和功能:生物对环境的适应、结构和功能的适应性等。
5. 生物的行为进化:动物的行为模式、进化的影响因素等。
三、植物生物学1. 植物的结构和生长:植物器官的结构、根茎叶花果的功能等。
2. 植物的生殖:有性生殖和无性生殖、植物的花和果实等。
3. 植物的光合作用:光合作用的过程、光合作用的调节等。
4. 植物的激素调节:激素的种类和功能、植物对激素的响应等。
5. 植物的病虫害防治:植物的常见病虫害、防治方法等。
四、动物生物学1. 动物的结构和功能:动物器官的结构、器官的功能和相互关系等。
2. 动物的生殖与发育:性别的形成、生殖和发育的过程等。
3. 动物的生理调节:动物的神经系统、内分泌系统等。
4. 动物的行为:动物行为的分类、动物行为的调节、动物行为的进化等。
5. 动物的进化与适应:动物的起源、进化的影响因素等。
五、生态学1. 生态系统的组成和功能:生态因子、生态物种、生态位等。
2. 水域生态系统:湖泊生态、河流生态、海洋生态等。
3. 土壤生态系统:土壤的结构、土壤中的生物等。
高三生物必背学问点重要笔记中学生物学得好的人,没有一个不是熟背课本的,因为生物属于文科性质,须要背的东西特殊多,假如把它当做理科来学,分数一般不会高。
下面我为大家带来高三生物必背学问点重要笔记,盼望大家宠爱!高三生物必背学问点1.人的成熟红细胞的特殊性:①成熟的红细胞中无细胞核;②成熟的红细胞中无线粒体、核糖体等细胞器构造;③红细胞吸取葡萄糖的方式为帮助扩散;④葡萄糖在成熟的红细胞中通过糖酵解获得能量(两条途径:糖干脆酵解途径EMP和磷酸己糖旁路途径HMP)。
2.蛙的红细胞增殖方式为无丝_。
3.乳酸菌是细菌,全称叫乳酸杆菌。
4.XY是同源染色体,但其大小不一样(Y染色体短小得多),所携带的基因不完全一样(Y染色体上基因少得多)。
5.酵母菌是菌,但为真菌类,属于真核生物。
6.一般的生化反响都须要酶的催化,可水的光解不须要酶,只是利用光能进展光解,这就是证明“并不是生物体内全部的反响都须要酶”的例子。
7.人属于需氧型生物,人的体细胞主要是进展有氧呼吸的,但红细胞却进展无氧呼吸。
8.细胞分化一般不行逆,但是植物细胞很简洁重新脱分化,然后再分化形成新的植株。
9.高度分化的细胞一般不具备全能性,但卵细胞是个特例。
10.细胞的_次数一般都很有限,但癌细胞又是一个特例。
11.人体的酶发挥作用时,一般须要接近中性环境,但胃蛋白酶却须要酸性环境。
12.矿质元素一般都是灰分元素,但N例外。
13.双子叶植物的种子一般无胚乳,但蓖麻例外;单子叶植物的种子一般有胚乳,但兰科植物例外。
14.植物一般都是自养型生物,但菟丝子、大花草、天麻等是典型的异养型植物。
15.蜂类、蚁类中的雄性个体是由卵细胞单独发育而来的,只具有母方的遗传物质;雌性个体由受精卵发育而来。
16.一般养分物质被消化后,吸取主要是进入血液,但是甘油与脂肪酸那么被主要被吸取进入淋巴液中。
17.纤维素在人体中是不能消化的,但是它能促进肠的蠕动,有利于防止结肠癌,也是人体必需的养分物质了,所以也称为“第七养分物质”。
学霸高三生物笔记总结生物总是出现在最前面,因为生物最简单。
我为什么这么说呢,因为只要你背了,只要你知道书上哪一页讲了什么,你绝对可以做出题来。
今天小编在这给大家整理了高三生物笔记,接下来随着小编一起来看看吧!高三生物笔记11、生命系统的结构层次依次为:细胞→组织→器官→系统→个体→种群→群落→生态系统细胞是生物体结构和功能的基本单位;地球上最基本的生命系统是细胞2、光学显微镜的操作步骤:对光→低倍物镜观察→移动视野中央(偏哪移哪)→高倍物镜观察:①只能调节细准焦螺旋;②调节大光圈、凹面镜3、原核细胞与真核细胞根本区别为:有无核膜为界限的细胞核①原核细胞:无核膜,无染色体,如大肠杆菌等细菌、蓝藻②真核细胞:有核膜,有染色体,如酵母菌,各种动物注:病毒无细胞结构,但有DNA或RNA4、蓝藻是原核生物,自养生物5、真核细胞与原核细胞统一性体现在二者均有细胞膜和细胞质6、细胞学说建立者是施莱登和施旺,细胞学说建立揭示了细胞的统一性和生物体结构的统一性。
细胞学说建立过程,是一个在科学探究中开拓、继承、修正和发展的过程,充满耐人寻味的曲折7、组成细胞(生物界)和无机自然界的化学元素种类大体相同,含量不同8、组成细胞的元素①大量无素:C、H、O、N、P、S、K、Ca、Mg②微量无素:Fe、Mn、B、Zn、Mo、Cu③主要元素:C、H、O、N、P、S④基本元素:C⑤细胞干重中,含量最多元素为C,鲜重中含最最多元素为O9、生物(如沙漠中仙人掌)鲜重中,含量最多化合物为水,干重中含量最多的化合物为蛋白质。
10、(1)还原糖(葡萄糖、果糖、麦芽糖)可与斐林试剂反应生成砖红色沉淀;脂肪可苏丹III染成橘黄色(或被苏丹IV染成红色);淀粉(多糖)遇碘变蓝色;蛋白质与双缩脲试剂产生紫色反应。
(2)还原糖鉴定材料不能选用甘蔗(3)斐林试剂必须现配现用(与双缩脲试剂不同,双缩脲试剂先加A 液,再加B液)11、蛋白质的基本组成单位是氨基酸,氨基酸结构通式为NH2—C—COOH,各种氨基酸的区别在于R基的不同。
高考状元生物整理笔记学生在复习阶段由于复习不得法而导致基础知识依然有欠缺,那么高考生物该怎么学习呢?高考状元怎么学习,下面由小编为整理有关高考状元生物整理笔记的资料,供参考!高考状元生物整理笔记1.细胞是生物体结构和功能的基本单位2.生命系统的结构层次是生物圈、生态系统、群落、种群、个体、系统、器官、组织、细胞。
3.原核细胞:分为细胞膜、细胞质、拟核(无核膜,并不是真正的细胞核)[大肠杆菌/肺炎双球菌/硝化细菌]4.真核细胞:分为细胞膜、细胞质、细胞核等[水绵-绿藻/伞藻/草履虫/变形虫//酵母菌/蛔虫]5.科学家根据有无以核膜为界限的细胞核,将细胞分为原核细胞和真核细胞原核细胞真核细胞细胞壁较小(1-10微米)较大(10-100微米)核结构没有成形的细胞核,组成核的物质集中在拟核,无核膜、核仁有成形的细胞核,组成核的物质集中在拟核,有核膜、核仁细胞器核糖体多种细胞器染色体无有种类原核生物(细菌、放线菌、蓝藻)真核生物(植物、动物、真菌-蘑菇)6.光学显微镜的操作步骤:对光→低倍物镜观察(视野亮)→移动视野中央(偏左移左)→高倍物镜观察(视野暗):①只能调节细准焦螺旋;②调节大光圈、凹面镜7.细胞学说建立者是施莱登和施旺,细胞学说建立揭示了细胞的统一性和生物体结构的统一性。
细胞学说建立过程,是一个在科学探究中开拓、继承、修正和发展的过程,充满耐人寻味的曲折。
高考生物知识点之细胞的基本结构一、真核细胞的结构和功能(一)细胞壁植物细胞在细胞膜的外面有一层细胞壁,其主要成分为纤维素和果胶,可用纤维素酶和果胶酶来除去。
细胞壁作用为支持和保护。
(二)细胞膜对细胞膜进行化学分析得知,细胞膜主要由脂质(磷脂)分子和蛋白质分子构成,其中脂质最多,约占50%;此外,还有少量的糖类。
在组成细胞膜的脂质中,磷脂最丰富。
细胞膜的功能是将细胞与外界环境分隔开、控制物质进出细胞、进行细胞间的信息交流(三)细胞质在细胞膜以内,核膜以外的部分叫细胞质。
高三生物重点知识点总结一、细胞的结构和功能1. 细胞的组成:细胞膜、细胞质、细胞核2. 细胞膜的结构和功能:脂质双层结构、选择性通透性、维持细胞内外环境平衡3. 细胞核的结构和功能:核膜、染色质、核糖体、核仁;控制细胞的遗传信息和生物合成过程二、生物的基本单位——生物分子1. 蛋白质:氨基酸的组成、氨基酸的分类、蛋白质的结构和功能2. 脂质:脂肪酸、甘油、磷脂的组成和结构3. 碳水化合物:单糖、二糖、多糖的构成和特点4. 核酸:核苷酸的组成、DNA和RNA的结构和功能三、遗传与进化1. 遗传的基本规律:孟德尔遗传规律、单基因遗传和多基因遗传、常染色体和性染色体遗传、基因突变2. DNA的复制和蛋白质的合成:DNA的复制过程、蛋白质的翻译过程3. 进化的基本概念和证据:化石记录、生物地理学证据、胚胎相似性等4. 自然选择和适应性进化:达尔文的进化论、自然选择的条件和机制、适应性进化的例子四、人体生物1. 血液和循环系统:血液的成分和功能、心脏和血管的结构和功能、循环系统的调节2. 呼吸系统:呼吸器官的结构和功能、呼吸过程、气体交换和运输3. 消化系统:消化器官的结构和功能、消化过程、吸收和排泄4. 神经系统:神经元的结构和功能、神经传导、感觉和运动5. 免疫系统:免疫细胞的分类和功能、免疫反应的过程、免疫系统的调节五、遗传工程和生物技术1. 重组DNA技术:限制性内切酶、DNA连接酶、DNA电泳、PCR 技术2. 克隆技术:体细胞克隆、细胞核移植、基因治疗3. 基因工程:基因转导、转基因生物、基因药物的开发和利用综上所述,高三生物的重点知识点包括细胞结构与功能、生物分子、遗传与进化、人体生物和遗传工程与生物技术等方面。
熟练掌握这些知识点,对于高三生物考试和高考都至关重要。
同时,理解这些知识点的科学原理和应用背景,可以帮助我们更好地理解生命的奥秘和推动生物科学的进步。
高三生物必背全知识点下面将为大家总结高三生物必背的全部知识点,希望对同学们的备考有所帮助。
一、遗传学1. 遗传物质的发现和性质- DNA的发现及结构:特点、组成、双螺旋结构。
- RNA的种类和功能:mRNA、tRNA和rRNA的功能及特点。
2. 遗传的基本概念- 基因的定义和性质:遗传信息的基本单位。
- 线粒体DNA的特点和遗传。
3. 一、二、三法则- 一法则:孟德尔的遗传规律,包括自交和亲交的实验结果。
- 二法则:随机分离规律,包括二倍体生物的减数分裂和同源染色体的分离。
- 三法则:自由组合规律,包括交叉互换的发生。
二、生物圈1. 物种和种群- 物种的定义和分类:种的划分依据、物种的识别和分类方法。
- 种群的组成和动态:种群数量的变化,包括出生率、死亡率和迁移等因素。
2. 生物群落和生态系统- 生物群落的组成和特点:不同种群的相互关系和作用。
- 生态系统的结构和功能:生物圈的层级和物质循环。
3. 生态平衡与微生物- 生态平衡的概念和机制:食物链、食物网和生物调控。
- 微生物的重要性和分类:原核生物和真核生物的分类。
三、细胞与组织1. 细胞的结构和功能- 细胞的基本结构:细胞膜、细胞质、细胞核和细胞器的组成和功能。
- 原核细胞和真核细胞的区别:核膜的有无和染色体的形态。
2. 组织的分类和特点- 动植物组织的分类:上皮组织、结缔组织、肌肉组织和神经组织等。
- 组织的结构和功能:组织细胞的形态和功能特点。
3. 动物生殖细胞和动物生殖- 生殖细胞的形成和特点:卵子和精子的形成过程和特点。
- 动物繁殖方式的分类和特点:无性繁殖和有性繁殖的区别。
四、生物进化1. 进化的基本概念和证据- 进化的定义和发展:达尔文的进化理论。
- 进化的证据:化石、同系物比较和胚胎发育等。
2. 进化的途径和机制- 自然选择:适应环境和生存能力的选择。
- 遗传漂变和基因流:基因频率的改变和基因的交流。
3. 物种的起源和多样性- 物种的形成:隔离和适应性的演化。
高三生物知识点总结安徽在高三的生物学习中,我们学习了许多有关生命的知识,从植物的生长、动物的进化到人体的各个系统,每一个知识点都是构成生物学的重要组成部分。
在安徽的高考中,生物作为一门重要科目,占据了一定的分值比例。
因此,在高三生物学习中,我们需要对知识点进行归纳总结,以便更好地掌握并在考试中取得好成绩。
1. 植物的生长与发育植物的生长与发育是高三生物学习的重点内容之一。
在这个知识点中,我们需要了解植物的生长方式、叶绿素与光合作用的关系、植物的生殖方式以及植物对环境的适应等。
深入理解植物的生长与发育,可以帮助我们更好地理解植物世界的奥秘。
2. 基因的传递与表达基因的传递与表达是生物学的核心内容之一。
在高三生物学习中,我们需要掌握基因的结构与功能、DNA的复制与转录以及编码蛋白质的过程。
此外,了解基因突变及其对个体与种群的影响也是重要的知识点。
3. 动物的组织与器官动物的组织与器官是生物学中的另一个重要知识点。
在高三生物学学习中,我们需要理解不同组织与器官的结构与功能,并了解它们在动物体内的相互作用。
此外,还需要掌握动物的呼吸、消化、循环、排泄等系统的结构和功能,以及适应环境的特殊器官,如腮和气孔。
4. 生物进化与生物多样性生物进化与生物多样性是生物学中的重要概念。
在高三生物学习中,我们需要了解进化的基本概念,如自然选择、突变和基因流等。
此外,还要了解生物多样性的重要性、生物分类学的原则以及种群遗传学的基本原理。
5. 人体的各个系统人体的各个系统是高考生物学习的重点内容之一。
我们需要掌握人体的消化系统、呼吸系统、循环系统、神经系统、内分泌系统、泌尿系统、生殖系统等各个系统的结构与功能,并了解它们之间的相互关系。
6. 生物技术与社会生物技术与社会是高三生物学习中的新兴知识点。
我们需要了解基因工程的原理与应用、克隆技术的原理与方法、转基因生物的诱导与利用等。
此外,还要了解生物技术的社会影响、伦理问题以及生物安全等方面的内容。
高三生物必背必把握学问点学在于恒,学如逆水行舟,不进那么退。
贵有恒何必三更眠五更起,最无益只怕一日曝十日寒。
学习是关怀我们翻开新世界的大门钥匙,是学会学问的道路,也是你人生技能的根底,努力吧,下面是我给大家带来的〔高三生物〕必背必把握学问点,期望大家能够宠爱!高三生物必背必把握学问点1免疫失调引起的自身免疫疾病(免疫功能过高):1、自身免疫:在特殊状况下,人体免疫系统对自身成分所引起的作用。
2、自身免疫疾病:因自身免疫反响而对自身的组织和器官造成损伤并毁灭了病症的现象。
3、病例:类风湿性关节炎;系统性红斑狼疮等。
免疫缺陷疾病分类:⑴、先天性免疫缺陷病:由于遗传造成,生来就有。
⑵、获得性免疫缺陷病:由于疾病或其他因素造成,后天形成。
达尔文试验觉察:①、胚芽鞘受单侧光照射弯向光源生长。
②、切去胚芽鞘的尖端,胚芽鞘不生长也不弯曲。
③、用锡箔小帽将胚芽鞘的尖端罩住,胚芽鞘直立生长。
④、单侧光只照射胚芽鞘的尖端,胚芽鞘向光源弯曲生长。
高三生物必背必把握学问点21、向性运动:是植物体受到单一方向的外界刺激(如光、重力等)而引起的定向运动。
2、感性运动:由没有确定方向性的外界刺激(如光暗转变、触摸等)而引起的局部运动,外界刺激的方向与感性运动的方向无关。
3、激素的特点:①量微而生理作用显著;②其作用缓慢而长期。
激素包括植物激素和动物激素。
植物激素:植物体内合成的、从产生部位运到作用部位,并对植物体的生命活动产生显著调整作用的微量有机物;动物激素:存在动物体内,产生和分泌激素的器官称为内分泌腺,内分泌腺为无管腺,动物激素是由循环系统,通过体液传递至各细胞,并产生生理效应的。
4、胚芽鞘:单子叶植物胚芽外的锥形套状物。
胚芽鞘为胚体的第一片叶,有疼惜胚芽中更幼小的叶和生长锥的作用。
胚芽鞘分为胚芽鞘的尖端和胚芽鞘的下部,胚芽鞘的尖端是产生生长素和感受单侧光刺激的部位和胚芽鞘的下部,胚芽鞘下面的局部是发生弯曲的部位。
5、琼脂:能携带和传送生长素的作用;云母片是生长素不能穿过的。
高中高三生物必背知识点高中生物是学生必修的一门科目,在高三备考阶段,掌握高中生物的必背知识点对于理解和应对考试至关重要。
下面将介绍一些高中生物的必背知识点,帮助同学们进行复习备考。
1. 细胞生物学细胞是生物的基本单位,了解细胞的结构和功能对于理解生物体的组织结构和生理功能非常重要。
必须掌握细胞的基本结构,包括细胞膜、细胞质、核和细胞器等;此外,还要了解细胞的功能,如物质的进出、能量的转换、蛋白质的合成等。
2. 遗传学遗传学是生物学的重要分支,要掌握遗传学的基本原理和遗传变异的形式。
必须了解基因的概念、DNA的结构和功能,以及基因的表达和调控等。
同时,要熟悉孟德尔遗传定律和遗传信息的传递方式,如显性遗传、隐性遗传等。
3. 生物进化生物进化是生物学的核心概念,要理解物种起源和演化的过程。
掌握达尔文的进化理论和进化驱动力,例如自然选择和性选择等。
了解进化的证据,如化石记录、生物地理学分布和生物化石等。
4. 生态学生态学研究生物与环境的相互关系,要理解生态系统的组成和功能。
掌握生态学的基本概念,如生态位、种群密度、食物链和食物网等。
了解生物之间的共生关系,如互利共生和寄生关系等。
此外,要熟悉环境问题和生态保护方面的知识。
5. 分子生物学分子生物学研究生命的分子基础和分子进程,要了解生物分子的结构和功能。
掌握蛋白质合成的过程和调控机制。
了解DNA复制、转录和翻译等基本过程。
此外,还要了解基因工程和基因编辑等前沿技术的原理和应用。
6. 免疫学免疫学是研究生物体对抗疾病的科学,要了解免疫系统的组成和功能。
掌握机体的非特异性和特异性免疫反应,了解免疫细胞和抗体的作用机制。
熟悉疫苗的原理和应用,了解免疫系统的疾病和异常反应,如过敏和自身免疫病等。
以上是高中生物的一些必背知识点,通过掌握这些知识点,同学们能够更好地理解和应对生物学的考试。
在备考过程中,要注重理论和实践相结合,积极参与实验和观察。
同时,要善于总结归纳,掌握理论的要点和考点,提高解题能力和思维能力。