高血压合理用药病例分析
- 格式:ppt
- 大小:1.60 MB
- 文档页数:41
合理用药分析病例报告引言:合理用药是现代医学的重要原则之一,通过科学、合理的使用药物,可以最大限度地发挥药物的治疗效果,同时减少因药物使用不当而引发的不良反应和药物相互作用。
本文将结合一位患有高血压的病例,进行合理用药分析,以便更好地理解并应用合理用药的原则。
病例介绍:患者66岁,男性,体检发现血压升高,血压测量结果为170/100 mmHg,经过一段时间的观察和血压监测,诊断为原发性高血压。
该患者无明显临床症状,但由于高血压存在一定的心血管系统危险性,需要适当的治疗干预。
合理用药分析:1. 根据指南选择首选药物:根据世界卫生组织(WHO)和美国心脏协会(AHA)的指南,针对原发性高血压,首要选择的药物是钙离子拮抗剂(CCB)和血管紧张素转化酶抑制剂(ACEI)或血管紧张素受体拮抗剂(ARB)的组合治疗。
考虑到患者的年龄和性别,以及WHO和AHA的指南建议,应选用长效CCB和ARB的固定剂量复方制剂。
2. 个体化调整药物剂量:患者根据需要个体化进行药物剂量的调整。
在治疗初期,可以选择较低剂量的复合制剂,以观察患者的耐受性和相应的降压效果。
在血压持续升高的情况下,可以逐渐增加剂量,直到达到治疗目标。
3. 监测和评估药物治疗效果:在用药治疗过程中,需要持续监测患者的血压变化,并根据目标血压进行调整。
在治疗初期,每周监测血压,以确保患者对药物的反应。
随着治疗的进行,患者血压稳定后,可以延长监测间隔。
4. 药物不良反应的处理:在合理用药过程中,应关注患者可能出现的药物不良反应。
对于本例中使用的药物,可能出现的不良反应主要包括头晕、心动过速、消化不良等。
在监测中发现这些不良反应时,应及时调整药物剂量或选择其他更适合患者的药物。
5. 并发症的预防和处理:由于高血压可以引发多种并发症,如心脏病、脑卒中等,因此需要定期进行相关检查以预防和及时处理潜在并发症。
例如定期进行心电图、血脂、肾功能等相关检查,以及积极控制患者的其他危险因素,如体重、吸烟、饮酒等。
高血压合理用药病例分析高血压是一种常见的慢性疾病,其发病与不良的生活方式、环境因素和遗传因素有关。
对于高血压患者,合理用药是控制血压、预防并发症的关键。
本文将结合具体病例,分析高血压合理用药的情况。
病例一:患者李先生,50岁,高血压病史5年,平时血压波动较大,服药不规律。
最近,他感到头痛、头晕、心悸等症状,前往医院就诊。
医生诊断为高血压三级,建议他使用氨氯地平片和缬沙坦胶囊。
经过一周的治疗,李先生的血压控制在正常范围内,症状明显缓解。
分析:该患者使用了两种降压药物,其中氨氯地平片属于钙通道阻滞剂,主要作用是扩张血管,降低血压;缬沙坦胶囊属于血管紧张素Ⅱ受体拮抗剂,可抑制血管紧张素Ⅱ的作用,进一步降低血压。
两种药物联合使用,可协同降低血压,提高疗效。
此外,医生还应对患者进行健康教育,指导其规律服药,定期监测血压。
病例二:患者张女士,40岁,高血压病史2年,平时无明显症状,偶尔感到头痛。
她自行购买了硝苯地平缓释片,每天服用一次。
然而,最近她感到头痛加重,还出现了心悸、胸闷等症状。
到医院就诊后,医生发现她的血压偏高,心电图提示心肌缺血。
经过进一步检查,医生诊断为高血压性心脏病。
考虑到张女士的病情和药物治疗反应,医生调整了用药方案,增加了利尿剂和ACE抑制剂。
分析:该患者使用了硝苯地平缓释片,属于钙通道阻滞剂,但在药物治疗过程中出现了不良反应。
医生根据患者的病情和药物反应,调整了用药方案,增加了利尿剂和ACE抑制剂。
利尿剂可促进钠排出,减少血容量,降低血压;ACE抑制剂可抑制血管紧张素的作用,扩张血管,降低血压。
三种药物联合使用,可协同降低血压,减少不良反应,提高疗效。
综上所述,高血压合理用药需要结合患者的具体病情、药物反应和个体差异进行综合考虑。
医生应根据患者的具体情况制定个体化的治疗方案,并对其进行健康教育,指导其规律服药,定期监测血压。
患者也应积极配合医生的治疗建议,调整生活方式,保持健康的生活习惯,提高药物治疗效果和生活质量。
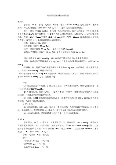
高血压案例分析合理用药案例1:患者男,42岁,农民,高血压10余年,最高220/120 mmHg, 无明显症状,未规律用药,否认其他病史,吸烟20年(20支/日),父亲有高血压脑出血病史。
查体:血压180/112 mmHg。
心电图:左心室高电压,提示心肌肥厚,V4-6 ST段水平下移0.1-0.2 mV, 且T波倒置,但2年内无明显动态性改变。
心脏超声:左心室舒张功能减退,左房(LA)38 mm,室间隔(IVS)13 mm,后壁(PW)11 mm, 符合高血压左心室肥厚改变。
尿常规(-)。
血脂血糖均在正常范围内。
诊断:高血压3级、高危卡托普利(国产)25 mg Tid;治疗:双氢克尿噻25 mg Qd, 1周后改为12.5 mg Qd;硝苯地平缓释片(国产)10 mg Bid;1周后加用阿司匹林100 mg Qd。
1周时复测血压110/70 mmHg,病人有时从平卧突然站立时感觉头昏不适调整:将硝苯地平缓释片改为5 mg Bid,几天后头昏不适的症状消失,血压132/84 mmHg。
再调整:待2周后又将硝苯地平缓释片恢复为10 mg Bid,余药同前,患者无不适症状,血压114/70 mmHg,维持长期治疗。
1年后将卡托普利改为25 mg Bid, 余药同前。
每天治疗费用1元左右,血压2年来一直维持于100-110/60-70 mmHg之间,无任何不适。
分析:(1)因该患者为中年男性、3级高危高血压,合并左心室肥厚、吸烟等危险因素,故降压目标应该<120/80 mmHg。
(2)开始用药时,曾因不适应,一度头昏不适,待治疗一段时间后大多数病人会逐渐适应的,可据具体情况随时调整用药。
(3)目前,ACEI类药物的强适应症最多,故本方主药为卡托普利,最佳配角为双氢克尿噻,两者合用效果可翻倍。
处方1分析:(4)因患者年轻、血压太高、病程长、未规律用药,故加硝苯地平缓释片,以尽快达标、提高顺从性;如果年龄较大、非高危,用药及加量不必像本方那样“强烈”。
高血压病例分析一、引言高血压是一种常见的慢性疾病,严重影响人类健康。
据世界卫生组织统计,全球约有10亿人患有高血压,且患病率逐年上升。
在我国,高血压患病人数已超过2.7亿,成为心脑血管疾病的主要危险因素。
本报告通过对一例高血压病例的分析,探讨高血压的病因、临床表现、诊断、治疗及预防措施。
二、病例介绍患者,男,60岁,退休工人。
主诉:头痛、眩晕、乏力1个月。
现病史:患者1个月前无明显诱因出现头痛、眩晕、乏力,活动后加重,休息后缓解。
无恶心、呕吐,无视物模糊。
近期体重无明显变化。
既往史:患者有高血压家族史,父亲、母亲均患有高血压。
否认糖尿病、冠心病病史。
个人史:吸烟史30年,约20支/天,饮酒史20年,已戒酒5年。
无特殊药物过敏史。
三、病例分析1.病因分析(1)遗传因素:患者有高血压家族史,遗传因素在高血压发病中占有重要地位。
(2)不良生活习惯:患者长期吸烟、饮酒,这些不良生活习惯可导致血压升高。
(3)年龄因素:患者年龄较大,随着年龄的增长,血管壁弹性降低,血压调节能力减弱,易导致高血压。
2.临床表现患者出现头痛、眩晕、乏力等症状,与高血压的临床表现相符。
头痛多位于额部、枕部,可能与血管扩张、脑水肿有关;眩晕可能与脑供血不足有关;乏力可能与心脏负荷加重、全身小动脉痉挛有关。
3.诊断根据患者病史、临床表现及相关检查,诊断为原发性高血压。
诊断依据如下:(1)患者有高血压家族史。
(2)患者出现头痛、眩晕、乏力等症状。
(3)血压测量:患者血压持续高于140/90mmHg。
(4)排除继发性高血压的可能性,如肾性高血压、原发性醛固酮增多症等。
四、治疗及预防1.非药物治疗(1)生活方式干预:戒烟、限酒、合理膳食、减轻体重、增加运动等。
(2)心理干预:保持良好的心态,避免情绪波动。
2.药物治疗根据患者病情,选用合适的降压药物。
初始治疗可选用利尿剂、钙通道阻滞剂等。
如单药治疗无效,可联合用药。
治疗过程中需密切监测血压,根据血压变化调整药物剂量。
病例分析高血压高血压是一种常见的慢性疾病,也是全球范围内的公共卫生问题。
病例分析可以帮助我们更好地了解高血压的发病机制、临床表现、诊断方法和治疗措施。
患者,男性,60岁,长期从事脑力劳动,有吸烟和饮酒习惯。
近几年来,患者经常感到头痛、头晕、心悸等症状,且血压波动较大。
在就诊时,患者血压为160/90mmHg。
该患者血压升高,且伴有头痛、头晕、心悸等症状,可以诊断为高血压。
高血压可以分为原发性高血压和继发性高血压,其中原发性高血压占绝大多数。
原发性高血压的病因包括遗传因素、体重大小、饮食习惯、生活规律、心理状态和药物等。
该患者长期从事脑力劳动,缺乏运动,且吸烟和饮酒习惯不良,这些因素都可能加剧高血压的发展。
高血压的症状因人而异,有些人可能会出现头痛、头晕、心悸等症状,而有些人可能没有任何症状。
当血压升高时,患者可能会出现头痛、头晕、心悸、胸闷、气短等症状,严重时可能会出现心脑血管意外事件。
高血压的诊断主要依据血压测量结果。
正常的血压范围为139-90/89-60mmHg,而高血压是指在休息状态下连续三次测量血压均高于正常值的情况。
该患者血压为160/90mmHg,可以诊断为高血压。
治疗高血压的目标是将血压降至正常范围,并减少心脑血管事件的发生率。
对于该患者,我们采取了以下治疗措施:药物治疗:给予患者降压药物,如血管紧张素转换酶抑制剂(ACEI)、血管紧张素受体拮抗剂等。
非药物治疗:建议患者改变生活方式,如增加运动量、减少盐的摄入量、戒烟限酒等。
心理干预:减轻患者的心理压力,改善睡眠质量。
经过治疗,患者的血压逐渐降至正常范围,头痛、头晕、心悸等症状明显减轻。
在后续的随访中,患者的血压一直保持稳定,且生活质量明显提高。
该患者患有高血压,且血压升高伴有头痛、头晕、心悸等症状。
通过病理分析发现,该患者的高血压可能与长期缺乏运动、不良的生活习惯和遗传因素有关。
经过药物治疗和非药物治疗以及心理干预后,患者的血压降至正常范围,症状明显减轻。
县级医院高血压门诊病人降压药应用及疗效分析[关键词]高血压门诊;降压药特点;疗效分析高血压病是一种常见病,确诊后需长期、甚至终身服药。
目前该病的防治存在“三高”(高发病率、高致残率、高致死率)和“三低”(低知率晓、低治疗率、低控制率)[1]状况。
为分析高血压病人的门诊降压药使用特点及疗效,从2001年始我院高血压门诊对就诊病人的血压及降压药应用进行了系统的观察和记录。
现将有关资料分析报告如下:1 资料和方法1.1 一般资料:收集2001年9月至2006年12月我院高血压门诊病人,符合1999年WHO/ISH《高血压防治指南》诊断标准[2],除外继发性高血压、恶性高血压及伴严重心、肾功能障碍者。
其中降压药分析组912例,男437例,女475例,年龄32~86岁,平均(60.96±10.47)岁。
疗效观察组681例,男324例,女357例,年龄32~85岁,平均(60.94±10.43) 岁。
1.2 方法:高血压门诊健康宣教护士,为每位就诊患者建立统一编号的门诊高血压病人治疗档案,记录每次就诊时血压、降压药使用、药物不良反应和并发症等情况,并由高血压门诊保管存档。
按高血压危险分级水平、并发症、经济条件、药物耐受性及用药习惯等选择降压药。
疗效观察组病例血压和用药观察时间持续1月至24月不等,期间有降压药应用调整的,统计以调整后的降压药为准。
1.3 标准:入选降压药分析的病例标准:高血压治疗档案中有完整、详细降压药使用记录的病例。
入选疗效观察的病例标准:高血压治疗档案中,每周至少有一次,连续有四次非同日血压记录的病例。
血压控制标准:中青年患者连续3次以上非同日血压<130/85mmHg,老年患者连3次以上非同日血压<139/89mmHg。
2 结果2.1 降压药分析组资料:有完整口服降压药使用记录病例共912例,其中单药使用708例(7 7.6%),选用钙离子拮抗剂354例(38.8%),血管紧张素I转化酶抑制剂(ACEI)136例(14.9% ),复方降压制剂146例(16.0%),血管紧张素Ⅱ受体(AT)阻断剂21例(2.3%),α_受体阻断剂4例(0.44%),其它降压药47例占5.2%(吲达帕胺45例、美托洛尔片2例)。
病例讨论高血压一、病例导入病例:张先生,55岁,体型偏胖,长期吸烟饮酒,近日出现头晕、头痛、心悸等症状。
在家庭自测血压时,发现血压偏高,多次测量结果为140/90mmHg左右。
前来就诊,要求进行高血压的治疗和管理。
二、病例分析该病例属于中年男性,具有高血压家族史、体型偏胖、长期吸烟饮酒等危险因素,出现头晕、头痛、心悸等症状,血压偏高,符合高血压的诊断标准。
三、治疗原则1、改善生活方式:包括控制饮食、减轻体重、戒烟限酒等。
2、药物治疗:根据患者情况,选择合适的降压药物进行治疗。
3、监测血压:定期监测血压,及时调整治疗方案。
四、药物治疗选择根据病例患者的具体情况,可以选择以下药物进行治疗:1、二氢吡啶类钙通道阻滞剂:如非洛地平缓释片、硝苯地平缓释片等。
2、血管紧张素转换酶抑制剂(ACEI):如卡托普利、依那普利等。
3、血管紧张素Ⅱ受体拮抗剂(ARB):如氯沙坦、缬沙坦等。
4、利尿剂:如氢氯噻嗪等。
5、β受体拮抗剂:如美托洛尔等。
五、监测与随访1、定期监测血压:每周至少测量一次血压,并记录测量结果。
2、定期随访:每3个月随访一次,了解患者病情变化及药物副作用情况。
3、根据患者情况调整治疗方案:根据患者病情变化及血压监测结果,及时调整药物治疗方案。
六、健康教育1、高血压的危害:高血压是心血管疾病的主要危险因素之一,可导致心脑血管事件的发生。
因此,控制高血压对于预防心血管疾病具有重要意义。
2、合理饮食:控制饮食是高血压治疗的重要措施之一。
建议低盐低脂饮食,增加蔬菜、水果和全谷类食物的摄入量。
减少饱和脂肪酸和胆固醇的摄入量,控制饮酒量。
3、适量运动:适量运动有助于降低血压和改善心血管健康。
建议每周进行至少150分钟的中等强度有氧运动或75分钟的高强度有氧运动。
4、心理调节:心理压力和焦虑等情绪问题也可能导致高血压。
建议通过放松技巧、瑜伽、冥想等方式进行心理调节,以缓解压力和焦虑情绪。
病例讨论高血压一、病例导入病例:张先生,55岁,体型偏胖,长期吸烟饮酒,近日出现头晕、头痛、心悸等症状。
高血压药物治疗病例分析关键疾病:低血压科室:内科病例心血管内科病例高血压药物治疗病例分析1【一般资料】患者,女性,65岁【现病史】高血压十余年。
【既往病史】既往史:无慢性肾病史,无糖尿病史,无脑梗史,血脂不高。
家族史:父母均有高血压。
【查体】心界不大,心尖部Ⅰ~Ⅱ级收缩期杂音,HR92bpm,齐,两肺未及啰音,肝脾肋下未及,双下肢不肿,BP:145/90mmHg。
心超:左房增大,室间隔肥厚,轻度二尖瓣反流。
【诊治经过】治疗第一阶段患者于三年前开始服用珍菊降压片(非处方类降压药物,上海地区常用)一粒每日三次,由于当时血压控制不理想,伴心率较快,加用比索洛尔2.5mg每日一次。
一个月后患者出现严重脱发。
考虑到该患者为女性,门诊查风湿结缔组织疾病方面检查,结果均为阴性,皮肤科未发现异常。
查阅比索洛尔药物说明书未提到脱发不良反应,但文献有个案报道口服比索洛尔出现脱发,遂停用比索洛尔,改用倍他乐克25mg每日两次,患者脱发症状得到控制,血压控制在120~130/70~80mmHg,HR:80bpm。
治疗第二阶段约一年后,患者出现严重抑郁表现,甚至有自杀倾向。
心理门诊就诊,口服帕罗西汀未缓解,失眠症状严重。
分析患者口服用药情况,珍菊降压片的主要成分是可乐定,可以引发抑郁症,倍他乐克也可以引起抑郁症状。
为避免两药同时停药引起血压波动,根据临床用药经验和文献报道,考虑可乐定引起抑郁症的可能性较大,拟定先停用珍菊降压片,加用缬沙坦80mg 每日一次,与倍他乐克联用。
停珍菊降压片后患者抑郁症状明显改善,但血压出现“反跳”,收缩压波动于160~170mmHg,甚至达到180mmHg,出现头晕症状。
在此用药基础上,加用氨氯地平5mg每日一次,2周后血压仍然控制不良,收缩压维持在170mmHg,再联合应用利尿剂氢氯噻嗪12.5mg每日一次,收缩压仍然在170mmHg。
考虑患者原复方制剂+倍他乐克就能良好控制血压,患者生活方式未改变,目前4药联合仍然无法控制,可能有其他原因。
引言:高血压是一种常见的慢性疾病,它与很多严重的心血管疾病有关。
治疗高血压的关键是合理用药,通过选择适当的药物和剂量,控制患者的血压水平,减少心血管风险。
本文将通过分析一个高血压患者的病例,探讨高血压合理用药的相关问题。
概述:本文采用病例分析的方法,分析一个高血压患者的病例,包括病史、体格检查、实验室检查等内容。
通过对该患者的详细分析,我们将深入探讨高血压合理用药的各个方面,包括药物的选择、剂量的确定、联合用药的原则等。
正文:一、药物的选择1.1针对不同类型的高血压患者,选择合适的降压药物1.2考虑患者的年龄、性别、合并症等因素,选择适宜的药物1.3考虑药物的疗效、副作用和价格等因素,综合评估药物的选择二、剂量的确定2.1根据患者的血压水平和个体差异,确定合适的起始剂量2.2根据患者的血压反应,调整药物剂量,达到有效的降压效果2.3定期监测血压,根据需求适时调整药物剂量三、联合用药的原则3.1根据患者的血压水平和个体差异,选择合适的联合用药方案3.2合理搭配不同类别的降压药物,发挥协同作用,增强降压效果3.3考虑药物的相互作用,避免不适当的药物组合四、药物的副作用与并发症4.1分析患者可能面临的降压药物副作用以及严重并发症4.2提供相应的预防和处理方案,减少副作用和并发症的发生4.3定期监测患者的生化指标,评估药物的安全性和耐受性五、控制高血压的长期管理策略5.1强调患者的生活方式干预,如合理饮食、减少盐摄入、增加体育锻炼等5.2介绍高血压的自我监测和自我管理方法,帮助患者掌握自己的病情5.3提供合适的教育和支持,让患者了解高血压的疾病知识,积极配合治疗总结:通过对高血压患者病例的详细分析,本文深入探讨了高血压合理用药的各个方面。
药物的选择、剂量的确定、联合用药的原则等都是保证高血压患者治疗效果的重要因素。
药物的副作用与并发症以及长期管理的策略也是需要重点关注的问题。
通过合理用药和有效管理,我们可以更好地控制患者的血压水平,减少心血管风险,提高生活质量。
高血压合理用药病例分析报告高血压合理用药病例分析报告一、病例概述张先生,年龄55岁,体重指数(BMI)为28,被诊断为高血压。
他的血压数值持续超过140/90毫米汞柱,并且已接受至少两种降压药的治疗,但血压控制仍不理想。
二、病例分析1、用药历史:张先生已经接受了至少两种降压药的治疗,包括钙通道阻滞剂和ACE抑制剂。
然而,他的血压控制并不理想,这可能表明需要调整用药方案。
2、药物选择:对于像张先生这样血压控制不理想的患者,医生应考虑选择更强的降压药。
例如,β受体拮抗剂或利尿剂。
3、剂量和频次:药物剂量和频次也需要考虑。
例如,如果张先生的血压主要是由于过度紧张的工作环境,那么可能需要增加药物的剂量或频次来控制血压。
4、患者教育:患者对高血压的认识和自我管理技能对于有效控制血压至关重要。
医生应向张先生提供有关高血压的详细信息,包括如何管理情绪、如何调整饮食以及如何正确使用药物等。
5、合并症:张先生被诊断为患有高血脂和轻度糖尿病,这两种疾病都可能加剧高血压。
医生应考虑对这些合并症进行治疗,以帮助控制血压。
三、总结与建议根据对张先生的病例分析,我们提出以下建议:1、调整用药方案:考虑增加一种降压药,如β受体拮抗剂或利尿剂,以增强血压控制效果。
2、提高用药频次:如果张先生的血压主要是由于紧张的工作环境,建议增加药物的剂量或频次。
3、提供患者教育:向张先生提供高血压的相关知识和自我管理技能,以帮助他更好地控制血压。
4、治疗合并症:对高血脂和轻度糖尿病进行治疗,以帮助控制血压。
5、监测和评估:定期监测张先生的血压和其他相关指标,以便及时调整用药方案。
总之,对于像张先生这样高血压控制不理想的患者,医生需要通过合理的用药方案、适当的用药频次、提供患者教育、治疗合并症以及定期监测和评估等手段,以达到有效控制血压的目标。
只有这样,才能最大限度地减少高血压对张先生身体健康的潜在影响。