骨科病历书写
- 格式:ppt
- 大小:555.50 KB
- 文档页数:37
骨科病历书写范文-CAL-FENGHAI.-(YICAI)-Company One11.现病史(1)损伤:损伤情况(时间、地点、致伤种类、受伤姿势),局部及全身症状,现场救治情况。
(2)炎症:发病缓急、发热情况、肿块性质,窦道有无死骨排出及畸形情况。
(3)有疼痛、跛行、畸形、关节僵硬和功能障碍或丧失者,要详细记录其特点、演变过程、治疗经过和疗效。
(4)肿块:发现时间、部位、大小、生长速度,有无疼痛及与运动的关系等。
2.过去史(1)结核病人应了解肺、淋巴结及其他脏器结核病史。
(2)有肿块者应了解肿瘤史、外伤史或感染情况。
(3)损伤史:了解既往损伤情况及治疗结果。
3.个人史与职业有关者应了解其工作环境、工种、操作方式,有无毒物接触史及同车间工人健康状况。
4.家族史(1)先天性或遗传性疾病患者要询问家族中有无类似病人。
(2)结核病人要了解家族成员中有无肺结核史、淋巴结核史。
5.体格检查1)一般情况(1)视诊:病变部位的肿胀、肿块、畸形、皮肤色泽、创面(肉芽及分泌物性质)、窦道、瘢痕、皮下静脉等,患肢的姿势、步态和活动情况。
(2)触诊:压痛及其范围,有无放射痛,肿块(部位、大小、形态、质地、边界、表面情况、活动度、深度、与骨关节的关系)、局部皮温、全身或局部淋巴结肿大等。
(3)运动:自主运动与被动运动,静态和动态的检查(需与健侧对比)。
上肢包括手功能的检查,下肢包括步态检查,脊柱包括站立活动检查。
(4)测量:肢体:测量长度和周径。
关节活动:角度以关节中立位为0°,以此为起点,测量其伸、屈、外展、内收、外旋及内旋等角度。
记录方法:膝、肘关节记录如下:0°(伸)←30°(屈) 25°(收)← 30°(展)→→脊柱活动:记录如下:肌力测定:可用6级分类法。
感觉消失区测定法:触觉边缘标记用断续直线(——————),痛觉边缘标记用锐角(ⅤⅤⅤⅤⅤⅤ),温度觉边缘标记用断续波浪线(~~~~~~),深感觉边缘标记用圆圈(○○○○○),位置感觉边缘标记用三角(△△△△△)表示。
骨折患者病历书写规范一、患者信息患者姓名:XXX 性别:X 年龄:X岁出生日期:XXXX年X月X日家庭住址:XXXXXXXXXXXXXXXXXXXXXXXXXXXXXX 电话:XXXXXXXXX二、主诉与现病史主诉:患者反映受伤后出现疼痛和畸形。
现病史:患者在XXXX年X月X日下午X时左右受伤,左手、左腿出现疼痛和畸形。
事故发生时,患者正从楼梯上滑倒,导致左侧身体着地。
伤后患者能够自行行走,但左肢活动受限。
未采取任何治疗措施。
三、既往史患者无慢性病史或手术史。
无药物过敏史。
四、体格检查一般情况:患者清醒,表情痛苦,生理功能正常。
神志:清楚。
面色:稍苍白。
体型:体格正常。
呼吸:平稳,无困难。
皮肤:无异常。
心率:X次/分钟,规则。
血压:X mmHg(收缩压)/X mmHg(舒张压)。
口腔:口唇无发绀。
颈部:颈软,无抵抗。
肺:双肺呼吸音正常,无啰音。
心脏:心音清晰,无杂音。
腹部:腹平坦,无压痛。
四肢:左上肢活动受限,左腿活动受限。
皮肤完整,无明显红肿。
五、辅助检查1. X射线检查:左手X射线:左……骨……骨折,……,……影。
评估:左手……骨……骨折。
左腿X射线:左……骨……骨折,……,……影。
评估:左腿……骨……骨折。
2. 其他辅助检查(如MRI、CT等):无六、初步诊断与治疗计划初步诊断:左手……骨……骨折;左腿……骨……骨折。
治疗计划:1. 分别对左手和左腿进行精确的骨折复位。
2. 采用XXX技术进行创可贴固定。
3. 应用XXX药膏进行局部喷洒,并使用冷敷物以减轻疼痛。
4. 第三天复查X射线检查,评估骨折愈合情况。
七、诊疗过程与护理1. XX年X月X日X时,将患者送至手术室进行骨折复位手术。
2. 患者术后转至病房进行观察,加强定时测量血压、心率、呼吸等生命体征。
3. 根据患者的疼痛指数,适时给予镇痛药物。
4. 进行患肢的定期翻身和肌肉锻破以避免肌肉萎缩。
5. 定期更换患部敷料,并保持患部干燥清洁。
骨科门诊病历书写范文就诊日期:xxxx年xx月xx日患者信息:姓名:李某性别:男年龄:65岁联系电话:xxxxxxxxxx主诉:患者主诉左膝关节疼痛、肿胀已持续3个月。
现病史:患者3个月前无明显诱因下出现左膝关节疼痛、肿胀,无明显外伤史,逐渐加重并影响行走能力。
未采取任何治疗措施。
既往史:患者无高血压、糖尿病等慢性疾病史,无手术史。
家族史:无特殊。
体格检查:患者一般情况尚可,体温36.5℃,血压120/80mmHg,心率80次/分钟。
查体左膝关节红肿,压痛明显,活动受限,无明显畸形。
辅助检查:1. X线检查:左膝关节正位片示左膝关节间隙变窄,骨质增生明显。
2. 血常规:白细胞计数正常,血沉正常。
初步诊断:左膝关节骨性关节炎治疗计划:1. 给予非甾体抗炎药物(如布洛芬)口服,缓解疼痛和炎症反应。
2. 建议患者进行物理治疗,包括热敷、理疗、康复训练等,促进关节功能恢复。
3. 避免过度活动和负重,减轻关节负担。
4. 定期复查并调整治疗方案。
随访计划:患者预约复诊时间为xxxx年xx月xx日,根据患者症状和体征的改善情况,进一步评估治疗效果,调整治疗方案。
注意事项:1. 患者需注意药物的使用方法和副作用,如胃溃疡、出血等不良反应。
2. 定期监测患者血常规、肾功能、肝功能等相关指标,以评估药物的安全性和疗效。
以上为骨科门诊病历书写范文,仅供参考。
具体治疗方案需根据患者实际情况综合考虑,因此还需结合医生的具体意见进行调整。
骨科大病历模板篇一:骨科病历2分) 病历首页a. 各项目填写完整、正确、规范b. 有一处不符要求扣0.5分,可以超扣入院记录姓名:李四性别:女性 a.姓名、年龄、性别、地出生日期:1986.1.1 出生地:河南开封址四项中有一项缺或错(1分)职业:农民民族:汉族写,此项不得分婚姻:已婚联系地址:浙江省绍兴市……b.其他项目有缺或错写入院日期:2006.1.1 病史陈述者:患者本人及家属扣0.5分(2分) 主诉:左大腿下段胀痛半年余,疼痛与肿胀加剧半月 a.如用体征代主诉,而在病史中发现有症状的则须扣1分b.主诉超过20个字扣0.5分(12分) 现病史:患者半年余前无明显诱因感左大腿下段1疼痛,胀a.起病时间与诱因(1分)痛,为阵发性无放射痛,休息后疼痛无明显缓解,夜间疼b.主要症状、体征的部位、痛较日间明显,行路、上下楼梯稍有不适,无左下肢麻木时间、性质、程度描述:,无头痛发热,无咳嗽咳痰,无胸闷气促,无腹胀腹痛,无伴随病情,症状与体征恶心呕吐,无低热乏力盗汗,患者未与重视未就诊。
患者描述(5分)半月余前感左大腿下段疼痛加重,发作频率较以往更为频 c.有鉴别诊断意义的阴性繁,左大腿下段较前增粗,活动更为不利,不适,无肢体症状与体征(1分) 麻偶有低热乏力木,无胸闷气促。
就诊于绍兴市人民医院,d.疾病发展情况,入院前诊2005.12.25摄X线示“左股骨下端骨肉瘤首先考虑”,为治过程(3分) 进一步诊治来我院就诊,门诊拟“左股骨下端骨肉瘤”收e.一般情况(饮食、睡眠、住入院。
二便等)(0.5分)病来患者神志清,一般情况可,纳可,睡眠可,二便 f.与本病虽无紧密关系,但无殊,体重无明显增减。
仍需同时治疗的疾病(1.52(糖尿病、高血压等诊断、治疗情况可记在这个位置) 分)(3分) 既往史:患者两年前因急性阑尾炎于当地医院行阑尾切除 a.药物过敏史必问,缺如扣术,现恢复情况良好;有青霉素过敏史,皮试反应呈阳2分性;有海鲜、花粉过敏史;否认其他手术、外伤、中毒史,否认肝炎、结核等传染病史,否认糖尿病、高血压等内科疾病史,否认其他药物、食品过敏史,常规预防接种,否认输血史。
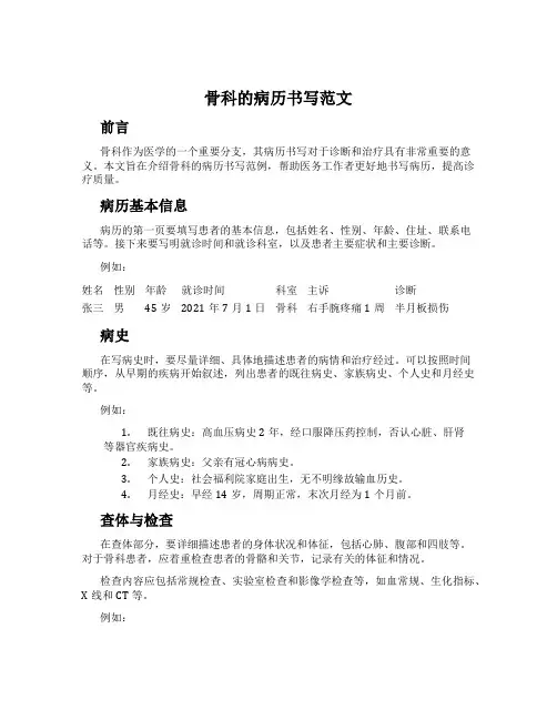
骨科的病历书写范文前言骨科作为医学的一个重要分支,其病历书写对于诊断和治疗具有非常重要的意义。
本文旨在介绍骨科的病历书写范例,帮助医务工作者更好地书写病历,提高诊疗质量。
病历基本信息病历的第一页要填写患者的基本信息,包括姓名、性别、年龄、住址、联系电话等。
接下来要写明就诊时间和就诊科室,以及患者主要症状和主要诊断。
例如:姓名性别年龄就诊时间科室主诉诊断张三男45岁2021年7月1日骨科右手腕疼痛1周半月板损伤病史在写病史时,要尽量详细、具体地描述患者的病情和治疗经过。
可以按照时间顺序,从早期的疾病开始叙述,列出患者的既往病史、家族病史、个人史和月经史等。
例如:1.既往病史:高血压病史2年,经口服降压药控制,否认心脏、肝肾等器官疾病史。
2.家族病史:父亲有冠心病病史。
3.个人史:社会福利院家庭出生,无不明缘故输血历史。
4.月经史:早经14岁,周期正常,末次月经为1个月前。
查体与检查在查体部分,要详细描述患者的身体状况和体征,包括心肺、腹部和四肢等。
对于骨科患者,应着重检查患者的骨骼和关节,记录有关的体征和情况。
检查内容应包括常规检查、实验室检查和影像学检查等,如血常规、生化指标、X线和CT等。
例如:1.查体:神志清楚,精神状态良好,体温36.6℃,血压130/80mmHg,心率82次/分。
2.肢体检查:右手腕受限,伸、屈活动受限,压痛明显,无强制活动受限,无浮肿。
3.实验室检查:血常规、生化指标等正常。
4.影像学检查:右手腕X线片示:右侧腕关节半月板断裂。
诊断与治疗在诊断部分,应根据病史、查体和检查结果,给出详细的诊断。
在治疗部分,应根据诊断结果和患者病情,制定出详细、具体的治疗方案,包括药物治疗、手术治疗、康复训练和营养支持等。
例如:1.诊断:右侧腕关节半月板损伤。
2.治疗:目前采取保守治疗,建议半月板修复术后继续康复训练。
结语以上就是骨科病历的书写范例及建议,希望对医务工作者有所帮助。
在实际书写中,应始终保持科学、准确、规范的原则,注重细节,提高诊疗质量。
骨科病历书写模板病历编号:__________患者姓名:__________性别:__________年龄:__________联系电话:__________就诊日期:__________一、主诉患者因__________(病因)导致__________(症状),经过初步诊断,拟行__________(手术名称)。
二、现病史患者自述,过去几年/几个月/几周内,出现__________(主要症状),经过__________(治疗方式)治疗后,未见明显好转。
近来症状加重,影响正常生活和工作,故来我院就诊。
三、既往史患者无过敏史、无传染病史、无手术史、无家族遗传病史。
四、体格检查1. 一般情况:患者神志清楚,精神状态良好。
体温:______℃,脉搏:______次/分,呼吸:______次/分,血压:______/______mmHg。
2. 骨科检查:患处疼痛明显,活动受限。
患处局部肿胀,皮肤色泽正常,无破溃。
患肢远端感觉、血运、肌力正常。
五、实验室检查1. X线检查:显示__________(检查结果)。
2. CT/MRI检查:显示__________(检查结果)。
3. 其他相关检查:__________。
六、初步诊断根据患者症状、体征及辅助检查结果,初步诊断为__________(疾病名称)。
七、治疗方案1. 保守治疗:药物治疗、物理治疗等。
2. 手术治疗:手术名称、手术指征、手术风险及预后等。
3. 其他治疗:康复治疗、心理治疗等。
八、注意事项1. 保持患处清洁干燥,避免剧烈运动。
2. 定期复查,如有不适,及时就诊。
3. 遵循医生指导,按时服药、治疗。
骨科病历书写范文模板# 骨科病历。
一、一般项目。
姓名:[患者姓名]性别:[男/女]年龄:[X]岁。
职业:[具体职业]籍贯:[籍贯地址]婚姻状况:[已婚/未婚/离异等]住址:[详细住址]联系电话:[电话号码]入院日期:[具体日期]记录日期:[具体日期]二、主诉。
“大夫啊,我这腿(或者其他受伤部位)可把我折腾惨了。
”比如说,“大夫啊,我这右胳膊疼得不行,就从昨天搬了个重东西之后就开始了,现在都不敢抬,像废了一样。
”或者“我这左腿啊,疼了好几天了,尤其是走路的时候,就跟被针扎似的,可难受了。
”三、现病史。
“大夫啊,我得跟您好好说说。
就前几天(具体时间)吧,我当时在[做什么事情],突然就感觉我这骨头(或者关节等部位)不对劲了。
比如说我是在打篮球的时候,跳起来落地的那一下,就听见我这脚踝‘咔哒’一声,然后就开始疼得要命。
当时我还想着可能就是扭了一下,歇歇就好了,就没太在意。
可是啊,这疼不仅没减轻,还越来越重了。
这两天,我这脚踝肿得像个馒头似的,稍微动一下就钻心地疼,更别说走路了。
”要是慢性病的话,就像这样说:“大夫啊,我这腰啊,疼了好几年了。
最开始的时候吧,就是偶尔疼一下,我就觉得可能是累着了。
后来呢,疼得越来越频繁了,尤其是坐久了或者弯腰干活的时候,就感觉像有根刺在里面扎着一样。
我也试过贴那些止痛的膏药,刚开始有点用,但是现在根本就不管用了。
”另外,还得说一下有没有做过什么处理:“我自己在家拿冰敷过(或者擦了红花油之类的),可是好像没什么效果。
”四、既往史。
“大夫,我以前身体还算可以的。
就是小时候得过一次肺炎,不过早就治好了。
我也没有什么高血压、糖尿病那些乱七八糟的病。
不过啊,我这腿(或者其他部位)以前也受过伤,那是[具体多久之前]的事儿了,当时也是不小心磕了一下,但是没这次这么严重,去医院简单处理了一下就好了。
”再就是手术史:“我就做过一次阑尾炎手术,那都是好多年前的事儿了。
”过敏史:“我对青霉素过敏,上次打针的时候,身上起了好多小红疙瘩,可吓人了。
书写工号7208每天下午要将工人送到护士台的本组患者影像学报告及时放入病历中。
办理出院首页时把所有能选择的都要填写不要留空项1大病历注意事项:注意书写时间,如果不是当天写大病历,注意修改时间!诊断不要忘记基础疾病,如高血压、糖尿病等。
写完后及时把72小时谈话、药物连续性协调表、VTE。
2体格检查:注意骨折等患者体位(不能写主动体位,如可写被动体位)及步态(不能写步态正常;如可写推车推入)及面容(一般不能写正常面容,可写痛苦面容)及骨折等患者不能写(四肢活动度正常,四肢正常,脊柱正常,无畸形。
压痛叩击痛无),可写脊柱和四肢检查见专科。
3专科体格检查:请把入院生命体征写上。
骨科查体按视触动量顺序写。
一般脊柱写:脊柱曲度、压痛、下肢感觉、运动、血运、肌力、肌张力,反射、病理征等;可摸到肿块写明肿块的位置、数量、大小、质地、活动度、边界等;关节一般写步态、压痛、畸形、活动度等;创伤一般写局部肿胀畸形、活动障碍、压痛、骨擦音,谨记必须写明骨折远端肢体血运、感觉及运动情况!肌力几级,能具体到肌肉最好(上肢:三角肌、肱二三头肌、拇外展肌,下肢:髂腰肌、股四头肌、胫前肌、拇背伸肌),不行就只写明屈肌或伸肌肌力。
感觉障碍写明具体位置,如上臂内侧/前臂外侧。
实在不会写,看病区其他类似诊断的患者模板。
神清,精神可,皮肤巩膜未见黄染,全身浅表淋巴结未及明显肿大,心律齐,未闻及病理性杂音,双肺呼吸音清,未闻及干湿性罗音,腹平软,全腹未及压痛反跳痛,肝脾肋下未及,移动性浊音阴性。
腰椎(具体情况灵活改动)脊柱曲度正常,未及明显压痛,腰椎活动受限(前屈90°,后伸10°,侧弯不能),左下肢肌力正常,右下肢股四头肌肌力4级,胫前肌肌力2级;拇背伸肌肌力2级,右小腿外侧感觉过敏,右足外侧感觉减退,足背动脉搏动可及,余肢体感觉、运动、血运正常。
双侧4字征阴性,双侧膝反射及踝反射未引出,巴氏征阴性,余神经系统检查未见阳性表现。
骨外科病历书写
就诊日期:xxxx年x月x日
患者基本信息:
姓名:李先生
性别:男
年龄:45岁
就诊号码:xxxxxx
主诉:
患者主诉右膝疼痛、肿胀已有两周,活动受限。
病史:
患者四个月前曾遭受车祸受伤,导致右膝部受损。
当时就诊于我院急诊科,经X光检查后,未见明显骨折,诊断为扭伤,
建议患者休息和局部冷敷治疗。
然而,患者并未完全按医嘱进行治疗。
体格检查:
右膝关节肿胀,触摸有温度升高,压痛明显。
右膝活动度受限,屈曲及伸直时有疼痛感。
膝关节轻度积液。
辅助检查:
X光片显示右膝关节略有骨质疏松,未见明显骨折。
MRI显示右膝关节骨软骨损伤,伴有韧带拉伤。
初步诊断:
右侧膝关节骨软骨损伤,伴有韧带拉伤。
治疗计划:
1. 及时进行膝关节抽液,减轻积液压力。
2. 配合止痛药物和冷敷治疗,减轻疼痛和肿胀症状。
3. 进行物理治疗,包括热敷、膝关节局部按摩,促进血液循环恢复。
4. 进行康复训练,包括针对膝关节的屈伸运动,增强关节肌肉力量。
随访计划:
患者将于两周后进行复诊,以评估疼痛和活动状况,并调整治疗计划。
骨科门诊病历书写范文患者基本信息:姓名:张三性别:男年龄:45岁职业:教师住址:xx市xx区xx路xx号就诊日期:xxxx年xx月xx日主诉:患者主诉右膝关节疼痛、肿胀、活动受限1个月。
现病史:患者1个月前无明显外伤史,右膝关节开始出现疼痛,疼痛程度逐渐加重,伴有关节肿胀和活动受限。
患者自行使用一些常见的止痛药物和贴敷药物,但效果不佳。
既往史:患者无其他关节疾病史,无骨质疏松、风湿性疾病等相关疾病史。
个人史:患者体格指数正常,无过度运动史。
无吸烟、酗酒等不良生活习惯。
家族史:患者无家族遗传性骨关节疾病史。
体格检查:一般情况:患者神志清楚,体力一般,精神状态正常。
皮肤:双下肢无异常皮肤变化,无红肿、破溃、瘀斑等。
局部:右膝关节处见明显肿胀,皮肤温度正常,无明显红肿,有轻度压痛。
运动功能:右膝关节活动受限,屈曲、伸直受限,无法负重行走。
辅助检查:1. X线检查:右膝关节正侧位片显示右侧膝关节内见明显关节积液,关节间隙正常,骨质未见明显异常。
2. 血常规:白细胞计数正常,无明显炎症反应。
3. C反应蛋白:正常范围。
初步诊断:右膝关节炎治疗方案:1. 非手术治疗:建议患者休息,避免过度活动,使用非甾体消炎药物控制疼痛,局部冷敷缓解关节肿胀,保持关节功能活动,可进行适量的物理治疗。
2. 术后康复:如非手术治疗无效,考虑行关节镜手术,术后进行康复锻炼。
随访计划:患者要求随访,预约下次复诊时间为xxxx年xx月xx日,如有症状加重或新症状出现,请提前就诊。
医生签名:xxx 日期:xxxx年xx月xx日以上为骨科门诊病历书写范文,根据患者的基本信息、主诉、现病史、既往史、个人史和家族史,对患者进行体格检查并辅助检查,给出初步诊断和治疗方案,最后安排随访计划。
整篇病历以清晰的标题和段落组织,使读者易于阅读和理解。
骨折病历书写模板患者信息- 姓名:[患者姓名]- 年龄:[患者年龄]- 性别:[患者性别]- 地址:[患者地址]- 联系[患者电话]主诉[患者病情主要表现和症状]病史- 既往病史:[患者曾经患有或正在接受的其他疾病治疗情况] - 家族史:[患者家族中是否有与骨折相关的疾病史]体格检查- 外观检查:[患者受伤部位的观察结果,如肿胀、红肿、瘀伤等]- 活动度检查:[患者在受伤部位的活动情况,如能否主动活动、活动受限程度等]- 疼痛评估:[患者受伤部位的疼痛评估,如VAS评分]影像学检查结果- X光检查:[患者骨折部位的X光检查结果,包括骨折程度、骨折类型等]- CT扫描:[如有进行CT扫描,列出相关结果]诊断[根据患者病情和检查结果做出的诊断,包括具体骨折类型和程度]治疗方案- 保守治疗:[如对于轻微骨折使用保守治疗的方案,如固定、石膏包扎等]- 手术治疗:[如对于复杂骨折使用手术治疗的方案,如手术操作、材料选择等]- 康复训练:[如对于康复训练的方案,如运动指导、物理疗法等]随访计划- 随访时间:[规定的随访时间和频率]- 随访内容:[随访中的注意事项、复查项目等]注意事项- 注意休息:[患者需要注意的日常生活中的休息事项]- 饮食指导:[患者需要注意的饮食指导,如摄入足够的营养等] - 保持清洁:[患者需要注意的伤口清洁和消毒事项]- 禁忌活动:[患者需要注意的禁忌活动,如避免承重等]备注[其他需要补充的信息,如复查时间、医生签名等]以上信息仅供参考,如有其他特殊情况,需根据具体情况调整病历内容。
请在使用病历模板时谨慎填写,确保准确记录患者病历。
骨科术后康复简易病历
姓名:张三
性别:男
年龄:45岁
手术日期:2021年5月10日
手术名称:右膝关节置换术
主诉:
患者因右膝关节疼痛、活动受限,行走困难,影响日常生活。
于2021年5月10日在我院骨科接受右膝关节置换术治疗。
手术过程:
患者经全身麻醉后,采用经皮肌肉注射和神经阻滞联合麻醉技术。
在清洁消毒后,进行右膝关节置换手术。
手术中发现患者右膝关节软骨磨损严重,经过清创、去除软骨碎片、放置假体等步骤后,手术顺利完成。
术后情况:
患者于次日恢复意识,无明显不适。
开始进行康复训练,并按医嘱进行药物治疗和护理。
患者在康复期间积极配合医护人员的指导,并坚持进行康复训练。
第3天拔除尿管和胃管后,患者自主进食,排便正
常。
术后第7天,患者完成拆线并进行康复评估,发现右膝关节活动
度明显改善,疼痛减轻,行走能力明显增强。
患者于术后第10天出院。
随访情况:
患者出院后继续按医嘱进行康复训练和药物治疗,并定期到医院进行
随访。
术后3个月、6个月和1年的随访中,患者右膝关节活动度逐
渐恢复到正常水平,并未出现感染、假体松动等并发症。
结论:
本例患者行右膝关节置换术治疗后康复良好,手术效果满意。
在手术前、手术中和术后的全方位护理下,使得患者得到了较好的治疗效果。
骨科留观病历患者信息
- 姓名:[患者姓名]
- 年龄:[患者年龄]
- 性别:[患者性别]
- 就诊日期:[就诊日期]
主诉
[患者主诉的病情描述]
现病史
[患者目前的病情及症状描述]
既往史
- 高血压:[是否有高血压史及病情描述]
- 糖尿病:[是否有糖尿病史及病情描述]
- 心脏疾病:[是否有心脏疾病史及病情描述] - 其他:[其他既往疾病及病情描述]
体格检查
- 一般情况:[患者整体情况的描述]
- 体温:[患者体温]
- 脉搏:[患者脉搏情况]
- 心率:[患者心率情况]
- 呼吸:[患者呼吸情况]
- 血压:[患者血压情况]
- 其他:[其他体格检查相关信息]
辅助检查
- X射线:[X射线检查结果的描述]
- CT扫描:[CT扫描结果的描述]
- MRI:[MRI检查结果的描述]
- 实验室检查:[实验室检查结果的描述]
诊断
[医生对患者病情的初步诊断]
治疗计划
- 药物治疗:[所开具的药物及用量]
- 物理治疗:[所进行的物理治疗措施]
- 手术治疗:[是否需要手术治疗,如需要,请提供详细信息] - 其他治疗:[其他治疗方案]
随访计划
- 随访时间:[下次随访的时间]
- 随访内容:[下次随访时需要关注的内容]
- 随访方式:[随访方式,如电话随访、门诊复诊等]
以上为骨科留观病历的内容,仅供参考。
具体情况需要根据患者具体病情进行补充和调整。
第1篇患者姓名:张三性别:男年龄:45岁身份证号:123456789012345678就诊时间:2023年3月8日就诊科室:骨科一、主诉患者自述腰痛,伴有下肢放射痛,加重1个月。
二、现病史患者1个月前无明显诱因出现腰部疼痛,呈持续性,疼痛逐渐加重,伴有下肢放射痛,以右侧明显。
患者曾自行服用止痛药,症状有所缓解,但未彻底治愈。
近1周来,疼痛加重,影响日常生活和工作,故来我院就诊。
三、既往史患者既往有高血压病史,长期服用降压药,血压控制良好。
否认其他慢性病史、手术史、外伤史及传染病史。
四、个人史患者出生地:XX省XX市,居住地:XX省XX市,职业:工人,吸烟史:20年,每日约20支,饮酒史:10年,每日约半斤白酒。
五、家族史父母健康,无家族遗传病史。
六、体格检查1. 一般情况:患者神志清楚,精神状态良好,发育正常,营养中等,步态正常。
2. 生命体征:体温36.5℃,脉搏80次/分,呼吸20次/分,血压130/80mmHg。
3. 神经系统检查:无异常发现。
4. 腰椎检查:(1)腰部肌肉紧张,压痛明显,以L4-5、L5-S1间隙为主。
(2)直腿抬高试验(+),加强试验(+),腰骶部压痛,下肢放射痛。
(3)腰神经根压迫试验(+),右侧明显。
(4)神经反射检查:膝反射、跟腱反射正常。
七、辅助检查1. X线片:腰椎正侧位片示L4-5、L5-S1间隙椎间盘突出,椎间隙狭窄,腰椎不稳。
2. CT检查:L4-5、L5-S1间隙椎间盘突出,硬膜囊受压,神经根受压。
3. MRI检查:L4-5、L5-S1间隙椎间盘突出,硬膜囊受压,神经根受压,符合腰椎间盘突出诊断。
八、诊断1. 腰椎间盘突出(L4-5、L5-S1)2. 高血压病九、治疗计划1. 休息:患者需卧床休息,避免腰部过度活动,减少疼痛。
2. 药物治疗:给予非甾体抗炎药、肌肉松弛剂等药物,缓解疼痛和肌肉痉挛。
3. 物理治疗:进行腰背肌锻炼,增强腰部肌肉力量,改善腰椎稳定性。