快滤池气水反冲洗最佳运行参数研究
- 格式:pdf
- 大小:174.87 KB
- 文档页数:5
直接过滤气水反冲洗参数的确定
刘学军;王利平
【期刊名称】《包头钢铁学院学报》
【年(卷),期】1998(017)004
【摘要】根据西安市曲江水厂二期改造拟来用直接过滤技术,对在微絮凝直接过滤条件下的石英砂均持滤料层进行气水反冲洗试验,从理论上建立了气水反冲洗气洗强度和水洗强度的计算公式,并根据试验结果,提出了在冲洗伤的3,3,4min的反冲洗参数,即单独气冲强度为15-18L/m^2.s,气水混冲的气冲强度为15-18L/m^2.s,水冲强度为4-6L/m^2.s,清水漂洗为4-6L/m^2.s。
【总页数】4页(P317-320)
【作者】刘学军;王利平
【作者单位】包头钢铁学院设计院;包头钢铁学院环境工程系
【正文语种】中文
【中图分类】TU991.2
【相关文献】
1.海上油田多介质过滤器气水反冲洗工艺优化 [J], 杜虹
2.气水反冲洗工艺提高油田采出水过滤器再生效果 [J], 夏福军;任彦中;隋向楠
3.生物砂滤池气水反冲洗的最佳运行参数确定 [J], 李思敏;宿程远;张建昆
4.微灌砂滤料的表层过滤和气水反冲洗试验研究 [J], 张文正;翟国亮;邓忠;刘杨;陈
震
5.正交试验确定好气滤池气水反冲洗参数的研究 [J], 曹相生;孟雪征;张杰;孙现伟因版权原因,仅展示原文概要,查看原文内容请购买。
滤池冲洗最佳膨胀率的探讨摘要:本文从颗粒材料水力学的基本概念出发,提出了均匀颗粒砂层的冲洗功率,推导出其计算式,求得了冲洗均匀颗粒砂层时,使孔隙比为0.74将有最大冲洗功率。
关键词:滤池冲洗最佳膨胀率一般生产滤池采用非均匀砂层。
计算其最佳膨胀率应使截泥最大的表层砂获得最大冲洗功率,即孔隙比达到0.74,从而取各层的平均值。
可求得某一砂层的最佳膨胀率为52%,而粒径较大的砂层则可小些。
建议设计滤池冲洗水强度时,以表层砂孔隙比达到0.74为准。
快滤池用于公共给水,约有一百多年的历史,但是设计和运行多半凭经验,而其中滤池冲洗强度及最佳膨胀率为国内外研究滤池的重要课题。
本文从颗粒材料水力学的观点出发,提出滤池冲洗时,冲洗水所提供的冲洗功,从而求得滤层最佳孔隙比及最佳膨胀比(率),以与国内外同行探讨。
一、滤层冲洗时水力学流态冲洗水由下而上流经滤层时,实质上是一种反向过滤,开始为砂层逐步膨胀,污浊水开始流出的挤压出流阶段;当冲洗水达到一定流速后,滤层膨胀,砂粒悬浮于水中,处于一种不停地运动的动平衡状态,即达到固定膨胀阶段,此时砂粒表面被水流冲刷,砂粒之间互相碰撞,小颗粒在上面,大颗粒在下面。
冲洗水流速愈大,滤层膨胀率愈大。
上升流速——对于均匀颗粒砂层.MHHH曾得出流速v与滤层孔隙比m的关系式。
Re=Pwvd/6μ(1-m)a (1)n=Pm3d/LPwv26(1-m)a (2)通过实验求得:n=A/Re0.7 (3)式中:a——砂粒形状系数(砂为1,煤为1.31)Pw——水的密度(g/cm3)d——粒径(cm)μ——水的粘滞系数(g/cm·s)m——砂层孔隙比P/L——单位厚度砂层水压降(g/cm2·s2)A——常数(砂层3.73,煤层5.90)a——滤层阻力系数Re——雷诺数L——滤层厚度(cm)对于悬浮砂层P/L=(Ps-Pw)g(1-m) (4)g——重力加速度(cm/s2)Ps——砂的密度(g/cm3)将(1),(2),(4)式代入(3)式,得冲洗水上升流速表达式:v=(g/A61.7)0.77砂粒对水的阻力[1]——冲洗水以流速v/m通过悬浮均匀砂层,受到来自砂粒的阻力。
过滤系统气水反冲洗滤池原理以及应用(海滨)滤池反冲洗原理【摘要】过滤系统作为污水处理厂、净水处理厂整个工艺过程的关键工序,对整个系统处理效果起最终的把关保安作用,其运行工况直接影响水厂产品水的质量。
为提高滤池滤层截污能力的恢复效果,水厂的滤池反洗近年多采用气水联合反冲洗的方式,分为气冲过程、气水同时反洗过程、水洗过程(或省略气水同时反洗过程),同时一般伴随着表面漂洗过程,使滤池滤层内的污物能有效的被剥离和冲洗排出滤池,从而保证后续的正常过滤周期和效果。
关键字:气水反冲洗滤池一、概述过滤系统作为污水处理厂、净水处理厂整个工艺过程的关键工序,对整个系统处理效果起最终的把关保安作用,其运行工况直接影响水厂产品水的质量。
为提高滤池滤层截污能力的恢复效果,水厂的滤池反洗近年多采用气水联合反冲洗的方式,分为气冲过程、气水同时反洗过程、水洗过程(或省略气水同时反洗过程),同时一般伴随着表面漂洗过程,使滤池滤层内的污物能有效的被剥离和冲洗排出滤池,从而保证后续的正常过滤周期和效果。
由于这种高效的再生滤层过滤能力的作用,气水反洗滤池被日益广泛地应用到了水厂改造及需要深度处理的净水和污水处理厂。
由于其布水布气结构和控制系统复杂,依靠传统的操作人员凭经验手动或半自动控制其实际效果很差,很难达到设计要求。
我公司自主开发的水资源远程集中在线监控管理系统(滤池分版),能针对气水反洗滤池的工艺特点,实现智能控制,系统简单易用,达到无人化管理。
二、应用广泛应用于各行业给水、污水回用等较大水量的深度固液分离过程和市政给水厂的净化以及旧水厂的改造。
三、气水反冲洗滤池工艺简介1过滤机理气水反冲洗滤池正常工作时,通常采用等速过滤方式,即恒定水位(水压)过滤。
滤层可采用单层均质滤料,也可采用多层滤料(常采用陶粒、石英砂、沸石等)。
采用尽量均匀的布水方式将待处理水布到滤层表面,在恒定水位的作用下,过滤水通过滤层进入下部集水区。
过滤作用主要基于以下几点:机械截留作用:将水中较大颗粒的悬浮状颗粒截留在滤层的颗粒空隙之间;吸附架桥作用:颗粒滤料吸附有机物和微生物,起到吸附架桥作用,悬浮颗粒及胶体粒子粘结在一起,形成细小絮体,通过接触絮凝作用而被去除。
第20卷第6期重庆建筑大学学报Vol .20No .61998年12月Journal of Chon gq in g Jianzhu Universit y Dec .1998滤池气水反冲洗机理综述与初探刘荣光罗辉荣汪义强吴希熊国锋罗佳(重庆建筑大学城市建设学院400045)摘要根据国内外文献和实验观测,对滤池气水反冲洗的单水冲洗、单气冲洗和气水同时反冲洗的机理作了较系统的综述,并对个别问题作了初探。
关键词滤池,气水反冲洗,机理中图法分类号TU991.2给水处理中的滤池气水反冲洗日益受到人们的青睐,其原因是,给水水源受污染日益严重,从而促使给水处理在使用无机混凝剂的同时,愈来愈多的水厂还使用了有机高分子絮凝剂,高分子絮凝剂的使用,滤池在采用单水冲洗时,往往冲洗不彻底,滤料易结泥球,而采用气水反冲洗(特别是气水混合冲洗)时,冲洗较彻底,能防止泥球的产生。
加之,气水反冲洗要比单水反冲洗的运行维护费要低,还可节省大量的反冲洗水量。
另外,长柄滤头的出现,也为气水混合冲洗创造了良好的条件。
本文就单水冲洗时滤池的反冲洗机理、单气冲洗时的气冲洗机理和气水同时冲洗时的冲洗机理等三个问题,加以简浅论述。
1单水冲洗机理1.1碰撞机理该机理认为,滤料在反冲洗时,彼此碰撞而分离滤料颗粒上的杂质,冲洗效果是随着滤料间的碰撞次数的增多而提高。
滤料颗粒群的碰撞次数的表达式,可应用凝聚理论的公式,即:N o =(4/3)n 2d 3G(1)G =P o /μ(2)P o =Q γh A L =V γh 1-m L o (1-m o )(3)式中:P o ———反冲洗时单位滤料体积消耗的功率(W /m 3);Q ———反冲洗流量(m 3/s );h ———反冲洗时滤料层中的水头损失(m );V ———反冲洗时水流上升速度(m /s );收稿日期:1998-03-18刘荣光.男,1932年生,教授8重庆建筑大学学报第20卷γ———水的容重(N/m3);A———滤池面积(m2);L———冲洗时滤料层的厚度(m);L o———静止时滤料层的厚度(m)。
反冲洗水泵比例标准反冲洗水泵比例标准是指在进行反冲洗过程中,各种参数之间的比例关系,以保证反冲洗的效果和效率达到最佳状态。
下面是一些相关参考内容,包括反冲洗水泵比例标准的计算、调整和优化方法。
1. 反冲洗比例标准的基本原理:反冲洗水泵比例标准的制定是为了保证反冲洗水的强度、时间和水量,使其能够有效地清除滤料表面的杂质和污染物,恢复滤料的滤水能力。
基本原理是在滤料排水速度和清洗水流量之间找到一个最佳的比例关系。
2. 反冲洗比例标准的计算方法:反冲洗比例通常是通过实际测试或经验得出的。
一种常用的计算方法是根据滤料颗粒大小、污染物种类和浊度、水质等参数,以及滤料容积或面积,来确定反冲洗水泵的流量、压力和时间。
例如,一般推荐反冲洗流量为滤料流量的3-5倍,反冲洗时间为30-60秒,反冲洗压力为1.5-2倍滤料床层高度。
3. 反冲洗比例标准的调整方法:在实际应用中,反冲洗比例标准可能需要根据具体情况进行调整。
一种常见的调整方法是根据滤料床层的实际情况来确定反冲洗的参数。
例如,如果床层中的杂质比较重或容易结垢,可以适当增加反冲洗水量和时间,提高清洗效果。
另外,可以通过监测滤料床层的压差、出水浊度、反冲洗后滤水能力等指标,来判断是否需要调整反冲洗比例标准。
4. 反冲洗比例标准的优化方法:为了提高反冲洗的效果和效率,可以采取一些优化方法。
首先,根据水质变化和滤料性质,定期检查和调整反冲洗比例标准。
其次,可以使用自动控制系统来监测和调整反冲洗参数,提高反冲洗的一致性和可控性。
另外,选择合适的反冲洗水泵和管道,以确保反冲洗水的流量、压力和稳定性。
5. 反冲洗比例标准的注意事项:在制定和调整反冲洗比例标准时需要注意以下几点。
首先,要考虑滤料的类型和特性,不同类型的滤料可能需要不同的反冲洗比例标准。
其次,要根据水质和水量变化来调整反冲洗比例标准,以保证滤料的长期运行效果。
另外,要注意反冲洗水的来源和质量,确保反冲洗水不会引入新的污染物或损坏滤料。
曝气生物滤池反冲洗操作规程在曝气生物运行过程中,伴随运行进行,滤料上生长微生物膜逐步增厚,这有利于去除率提升;而在增厚到一定程度时,微生物活性降低,并开始有一定程度脱落。
同时会出现氧传输速率降低、传质速度减慢、伴随滤料空隙度降低,水头损失增加。
此时应停止运行并进行反冲洗。
反冲洗是恢复曝气生物滤池功效关键步骤,其基础要求是在较短反冲洗时间内,使滤料得到适度清洗,恢复滤料上微生物膜活性,并将滤料截留悬浮物和老化微生物膜冲洗出去。
反冲洗过程常采取:“气洗→气水同时反洗→水漂洗”三步。
(1)气洗阶段:关闭过滤进水阀→关闭过滤出水阀→关闭正常曝气阀门→开启反冲洗进气阀门。
进行气洗,目标是松动滤料层,使滤料层膨胀。
气洗强度为10L/(m2·s),时间为5分钟。
折合每个池子进气量5.4 m3/分。
(和造币厂气站沟通是否满足)(2)气水联合反冲洗:保持反洗进气→开启反冲洗水泵→同时开启反冲洗进水阀。
进行气水联合反冲洗,目标是将滤料上截留悬浮物和老化微生物膜冲洗出去。
反冲洗水洗强度为5.0L/(m2·s),反洗水泵满足条件,时间为10分钟。
(3)清水反冲洗:关闭反冲洗进气阀门→维持反冲洗进水只进行水漂洗。
目标是将滤料表面悬浮物和老化微生物膜冲洗出去。
时间为10分钟.(4)清洗完成。
每次反冲洗历时25分钟。
反冲洗成败关键步骤1:本工程共5个BAF池,其中5#池弃用,其它1#、2#、3#、4#池正常运行,反洗时,全部BAF池过滤进水和过滤出水阀关闭,对一个BAF池进行反洗,反洗操作按上述规程进行,反洗完成后,关闭全部反洗泵、反洗气阀,重新打开全部BAF池过滤进水和过滤出水阀,系统进行正常运行。
反冲洗成败关键步骤2:反冲洗泥水混合物回到了配水池2,再经过泵提升至合建式曝气池,势必造成污泥浓度过高,应依据合建式曝气池污泥浓度高低(SV30在30-70左右),合适对合建式曝气池旁污泥中转池污泥进行排放,才能确保后续污水处理达标。
优化滤池运行参数的几点做法上海南汇自来水有限公司李梅,顾春平摘要青草沙原水切换后,对水厂的生产和水质管理要求更高,通过发挥在线水质仪表的作用,加强过程监控,及时发现和解决航头水厂一期滤池运行中出现的问题,确保出厂水质安全、稳定。
关键词:在线水质仪表监测气水反冲洗均质滤料滤池反冲洗程序过滤周期1引言随着青草沙原水的切换,原水水质的改善,对制水生产的管理和水质控制指标的要求有了进一步的提高,近期通过发挥在线水质仪表的监测作用,加强水质指标数据的分析,发现航头水厂一期滤池在反冲洗过程中存在滤后水浊度突变的现象,对此,通过原因排查分析,进行滤池清水阀门维修,科学调控反冲洗程序,优化调整过滤周期,有效解决了滤后水浊度突变问题,确保了出厂水质安全、稳定。
2航头水厂一期滤池基本情况及出现的问题航头水厂一期滤池原设计为普通快滤池,处理规模12万吨/天,共有10个滤格,成双行排列,每行5格,中间是管廊,单格滤池面积83.64m2(滤砂面积71.40m2)。
2001年改造成气水反冲均质滤料滤池。
设计滤速7.84 m/h,石英滤砂粒径0.8~1.0mm,滤料厚度1.20m,支撑层滤砂粒径2.0mm,厚度0.05m;滤池反冲洗采用气、水反冲加表扫方式;池体结构由于条件限制未作大的改动。
自2012年12月初开始,在线滤后及出厂浊度仪读数显示,航头水厂一期滤池反冲洗过程中存在滤后水浊度明显升高的现象,有6~7个滤格反冲时,滤后水浊度由冲洗前的0.15NTU左右,一路飙升至2NTU以上,从而对出厂水造成一定的水质波动,见图1。
3原因查找分析针对以上问题,通过逐一分析排查,找出问题症结所在。
3.1清水阀门渗漏在排除在线浊度监测仪表问题的情况下,图1异常情况下航头出厂水浊度曲线首先考虑为清水阀门渗漏致使部分冲洗高浊度水流入清水总渠引起滤后水浊度升高,对此,通过手动控制滤格运行状态,关闭进水阀和清水阀,测试3分钟内滤格液位变化值,液位均有不同程度下降,严重者3分钟液位下降10cm以上,证明清水阀门的确存在渗漏,于是对阀门进行调节和维修,基本解决了清水阀渗漏问题。
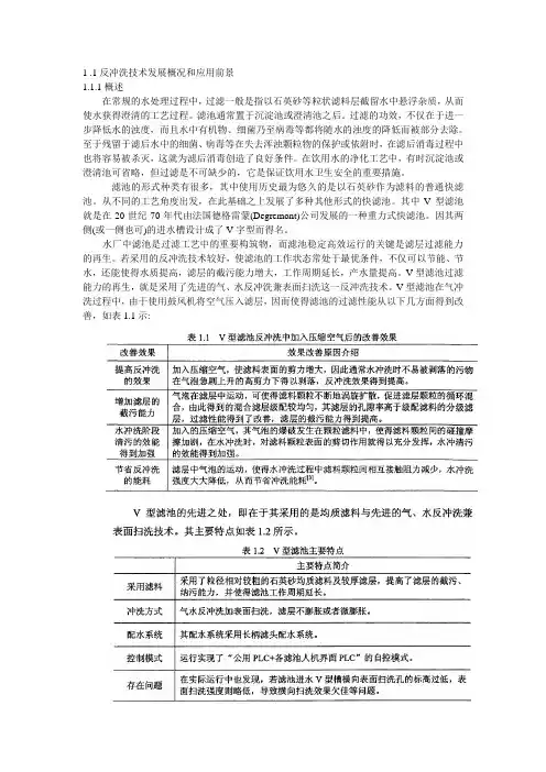
1 .1反冲洗技术发展概况和应用前景1.1.1概述在常规的水处理过程中,过滤一般是指以石英砂等粒状滤料层截留水中悬浮杂质,从而使水获得澄清的工艺过程。
滤池通常置于沉淀池或澄清池之后。
过滤的功效,不仅在于进一步降低水的浊度,而且水中有机物、细菌乃至病毒等都将随水的浊度的降低而被部分去除。
至于残留于滤后水中的细菌、病毒等在失去浑浊颗粒物的保护或依附时,在滤后消毒过程中也将容易被杀灭,这就为滤后消毒创造了良好条件。
在饮用水的净化工艺中,有时沉淀池或澄清池可省略,但过滤是不可缺少的,它是保证饮用水卫生安全的重要措施。
滤池的形式种类有很多,其中使用历史最为悠久的是以石英砂作为滤料的普通快滤池。
从不同的工艺角度出发,在此基础之上发展了多种其他形式的快滤池。
其中V型滤池就是在20世纪70年代由法国德格雷蒙(Degremont)公司发展的一种重力式快滤池。
因其两侧(或一侧也可)的进水槽设计成了V字型而得名。
水厂中滤池是过滤工艺中的重要构筑物,而滤池稳定高效运行的关键是滤层过滤能力的再生。
若采用的反冲洗技术较好,使滤池的工作状态常处于最优条件,不仅可以节能、节水,还能使得水质提高,滤层的截污能力增大,工作周期延长,产水量提高。
V型滤池过滤能力的再生,就是采用了先进的气、水反冲洗兼表面扫洗这一反冲洗技术。
V型滤池在气冲洗过程中,由于使用鼓风机将空气压入滤层,因而使得滤池的过滤性能从以下几方面得到改善,如表1.1示:相信随着我们对水资源利用问题越来越重视,V型滤池的普及和运用也会越来越广泛.1.2反冲洗技术的发展在滤池的运行过程中,从进水中去除的杂质积聚在滤料表面和颗粒间的孔隙内,随着滤池的继续运转,贮集在滤床中的杂质会导致滤床的孔隙率降低,滤床所能截留的杂质量不断减少,当水头损失增加至水流按预定流量通过时所需的水头即最大允许水头损失时,或是由悬浮物质的穿透最后导致滤后水水质下降时,最终将使滤池停运,此时,需对滤池进行反冲洗,以去除截留的杂质,恢复滤池的运行能力。
滤池气水冲洗设计规程滤池是水处理过程中最重要的设备之一,它能够有效地去除水中的悬浮物、有机物和微生物等。
然而,长期运行后,滤床就会出现污染现象,影响处理效果。
为了保证滤床的正常运行和处理效果,需要对其进行定期气水冲洗,以清除滤床中的污染物。
下面是滤池气水冲洗设计规程,旨在规范滤池气水冲洗的操作流程和具体要求。
一、滤床冲洗前的准备工作1、检查冲洗设备,包括泵、管道、水塔等,确保正常运转,不漏水。
2、查看冲洗水源的质量和流量,确保符合冲洗要求。
3、关掉滤池进水阀门和滤后水出口,正常运行冲洗设备,将冲洗水流入滤床内。
4、将滤床内的水全部排出,滤床内高度控制在10-15cm左右。
5、检查滤床内水泥层的状况,如有破损或裂缝,需进行维护或更换。
二、气水冲洗操作流程1、先进行气洗,将压缩空气导入滤床底部,将滤床内的杂质和污垢排出。
2、接着进行水洗,在气洗的过程中,将冲洗水流入到滤床内,使其中的污染物溶解和冲洗到滤床底部。
3、连续进行气水冲洗,以保证滤床内的杂质和污垢被充分清除。
5、开启滤后水出口和进水阀门,重新恢复正常运行,并做好记录。
三、冲洗周期和冲洗时间1、冲洗周期滤床冲洗的周期,一般根据水的颜色和杂质浓度来决定。
建议滤床冲洗周期为1-2个月,滤床工艺较差的,建议每周至少冲洗1次。
2、冲洗时间冲洗时间一般为30-60分钟,具体时间可以根据滤床的尺寸、污染程度和水源水质等因素进行适当调整。
冲洗时间过长或过短都会影响滤床的正常运行和处理效果。
四、操作安全注意事项1、操作人员必须经过专业培训,熟悉操作流程和注意事项。
2、在进行气水冲洗时,必须佩戴防护眼镜、手套、口罩等个人防护用具,以防气体和水的溅射。
3、严格控制冲洗水源的流量,以免冲洗水源超过滤床的调节水位。
4、不得在运行滤床时进行冲洗,避免冲洗水流对滤床造成冲击。
5、冲洗结束后,必须将冲洗水全部排干净,避免对下一次运行造成影响。
总之,滤池气水冲洗是水处理过程中必不可少的环节。
水厂砂滤池反冲洗操作规程砂滤池正常过滤时,值班长和中控人员应经常观察液位、差压和清水阀开度。
液位、进水阀、清水阀开度异常时,在故障复位无效时应检查PLC柜是否上电、空压机是否正常运行、贮气罐压力大小。
(一)自动反冲洗1.滤池反冲洗根据“参数设定”中的“冲洗周期、冲洗差压高限”自动根据“气冲时间、混冲时间、水冲时间”设定值进行自动反冲洗。
2、中控人员应监控每格滤池反冲洗的全过程。
3、冲洗前要求滤池、鼓风机、反冲洗泵均在自动状态,同时检查反冲洗水泵和鼓风机控制模式内“自动”状态,“上电指示”显示红灯,且“仿真模式”处未显示仿真状态,出口阀也显示自动状态,且无故障信息。
4、运行中观察各工艺阀门、鼓风机、反冲洗泵的开或关是否正常。
如果出现故障,在故障复位无效时,应将自动改为中控冲洗。
(二)强制冲洗1、点击“砂滤池”——点击所要冲洗的滤格。
2、检查遥控信号是否到位。
3、冲洗前要求滤池、鼓风机、反冲洗泵均在自动状态,同时检查反冲洗水泵和鼓风机工作状态内“远控开关”显示键盘,“上电指示”显示红灯,且“仿真模式”处未显示仿真状态,出口阀也显示自动状态,且无故障信息。
4、进入“系统管理”菜单,选择“用户登录”,设定“用户名”及“口令”。
5、进入“参数设置”,设定“气冲时间”、“混冲时间”、“漂洗时间”;参数设定可根据实际情况来设定气冲时间、混冲时间、漂洗时间。
6、选择“强制冲洗”——点击“强制冲洗”。
注:中控冲洗完毕后,点击“自动”,使滤池进入自动正常过滤。
运行中观察各工艺阀门、鼓风机、反冲洗泵的开或关是否正常。
如果出现故障,在故障复位无效时,应将中控冲洗改为滤池手动冲洗。
(三)手动反冲洗1、在反冲洗泵房的控制柜上将反冲洗水泵、鼓风机的转换开关选择在“手动”状态。
2、滤池手动反冲洗具体步骤如下:(1)在操作台上将所要冲洗的滤池的“手动/自动”转换开关旋转到“手动”位置。
(2)关闭进水阀,将出水阀开至80%左右,待到滤池水位到达预设水位时,关闭出水阀,打开排水阀,打开气冲阀,开启鼓风机(两台),进行气冲,冲至预设时间。