气水反冲洗滤池专项施工方案
- 格式:docx
- 大小:35.18 KB
- 文档页数:13
滤后水池专项施工方案一、前言随着城市人口的增加和工业化进程的加快,市政污水处理设施的建设变得尤为重要。
而在污水处理系统中,滤后水池的建设和维护是至关重要的环节。
为了确保滤后水池的正常运转和高效处理污水,我们制定了以下专项施工方案。
二、施工准备工作1. 人员配备•工程施工主管•工程技术人员•施工工人2. 施工材料准备•混凝土•钢筋•沙、石料•防水材料3. 施工设备准备•混凝土搅拌机•钢筋剪切机•振动器•泵车三、施工流程1. 地基处理•对施工场地进行清理,确保平整干净。
•进行地基处理,边坡加固,确保地基稳固。
2. 基础施工•按照设计要求搭建钢模板。
•浇筑混凝土,加入适量的钢筋。
3. 水池建造•依照设计图纸进行水池的建造,包括进水口、滤料层、排水口等部分的建设。
4. 防水处理•在水池内部进行防水处理,以确保水池不渗漏。
5. 完善设施•安装进水管道、排水管道等设施。
•进行水池的验收,确保水池建设符合设计标准。
四、施工质量控制1. 施工过程监管•设立专人对施工现场进行监管,确保施工按照设计要求进行。
2. 施工质量检查•对水池的建设过程进行质量检查,发现问题及时整改。
3. 竣工验收•完成水池建设后,进行竣工验收,确保水池建设质量符合标准要求。
五、安全措施1. 安全教育培训•对参与施工的人员进行安全教育培训。
2. 安全防护措施•使用安全帽、手套等安全防护用具。
•遵守施工现场的安全规定,确保施工过程中的安全。
六、总结本文介绍了滤后水池的施工方案,包括施工准备工作、施工流程、施工质量控制和安全措施等内容。
通过严格按照施工方案进行施工,可以确保滤后水池的正常运转,为城市污水处理提供保障。
滤后水池专项施工方案一、工程概况1、工程概况净化站滤后水池池顶高程▽ 4.30m,地面高程^ 4.00m,基础开挖高程▽ -0.75m , 开挖深度4.75m。
基础设300mn厚碎石垫层,100厚C10混凝土垫层。
池体外径①10.70m,池底板厚400mm池壁厚350mm面板厚150mm池中设4根400X 400 柱子,4 根500X 300 大梁。
2、工程数量(1)土方开挖:1700m3(2)碎石垫层:36 m3(3)混凝土垫层:12 m3(4)钢筋制安:20T(5)模板安装:430m2(6)混凝土浇筑:120 m3(7)沥青防腐:180m2(8) 土方回填:1300 m3二、施工程序施工程序土方开挖-碎石垫层-混凝土垫层-底板钢筋-底板模板-止水片-底板混凝土—池壁钢筋—池壁模板—池壁混凝土—沥青防腐—土方回填。
三、滤后水池施工1、基坑土方开挖滤后水池底板直径①11.70m,基坑开挖底部直径①14.0m,开挖边坡1: 1.5,开挖深度4.75m,开挖土方1700n3。
采用后退法开挖,-台挖掘机挖土装车,2-3台自卸汽车运土,土方运到指定地点堆放。
挖掘机挖到基坑底时,底部留20 cm保护层用人工俢挖,并凿除搅拌桩头及清挖30 cm 深的桩间土。
基坑深4.75m,有地下水,又有粉细砂土层,开挖到3.0m以下时要注意边坡出現流砂管涌,因此基坑开挖前要准备好编织袋和2-3m长的竹桩,在基坑下部用竹桩和砂包护坡护脚。
开挖到-2.5m以下时基坑有水,要及时排水,每层开挖前先挖-个比开挖层深的集水坑,用潜水泵提前排水,集水坑用栅格网和砂石料滤水,防止集水坑垮塌。
2、铺筑砂石垫层基坑开挖验槽后即可舖筑砂石垫层,砂石垫层厚30 cm,宽出边桩30 cm。
砂石垫层要辗压密实,压实系数不小于0.97。
3、混凝土垫层澆筑在砂石垫层上面澆筑混凝土垫层,垫层混凝土标号C10厚度100伽,宽出底板100 mm。
垫层澆筑后要整平、收光、养护。
曝气生物滤池【2 】反冲洗操作规程在曝气生物运行进程中,跟着运行的进行,滤料上发展的微生物膜逐渐增厚,这有利于去除率的进步;而在增厚到必定程度时,微生物的活性下降,并开端有必定程度的脱落.同时会消失氧的传递速度削减.传质速度减慢.跟着滤料闲暇度的削减,水头损掉增长.此时应停滞运行并进行反冲洗.反冲洗是恢复曝气生物滤池功效的症结步骤,其根本请求是在较短的反冲洗时光内,使滤料得到适度的清洗,恢复滤料上的微生物膜的活性,并将滤料截留的悬浮物和老化的微生物膜冲洗出去.反冲洗进程常采用:“气洗→气水同时反洗→水漂洗”三步.(1)气洗阶段:封闭过滤进水阀→封闭过滤出水阀→封闭正常曝气阀门→开启反冲洗进气阀门.进行气洗,目标是松动滤料层,使滤料层膨胀.气洗强度为10L/(m2·s),时光为5分钟.折合每个池子进气量5.4m3/分.(和造币厂气站沟通是否知足)(2)气水结合反冲洗:保持反洗进气→启动反冲洗水泵→同时开启反冲洗进水阀.进行气水结合反冲洗,目标是将滤料上截留的悬浮物和老化的微生物膜冲洗出去.反冲洗水洗强度为 5.0L/(m2·s),反洗水泵知足前提,时光为10分钟.(3)清水反冲洗:封闭反冲洗进气阀门→保持反冲洗进水只进行水漂洗.目标是将滤料表面的悬浮物和老化的微生物膜冲洗出去.时光为10分钟.(4)清洗完成.每次反冲洗历时25分钟.反冲洗成败症结步骤1:本工程共5个BAF池,个中5#池弃用,其他1#.2#.3#.4#池正常运行,反洗时,所有BAF池的过滤进水和过滤出水阀封闭,对一个BAF池进行反洗,反洗操作按上述规程进行,反洗完成后,封闭所有的反洗泵.反洗气阀,从新打开所有BAF池的过滤进水和过滤出水阀,体系进行正常运行.反冲洗成败症结步骤2:反冲洗泥水混杂物回到了配水池2,再经由过程泵晋升至合建式曝气池,势必造成污泥浓渡过高,应根据合建式曝气池污泥浓度高下(SV30在30-70阁下),恰当的对合建式曝气池旁的污泥中转池污泥进行排放,才能保证后续污水处理达标.反冲洗成败症结步骤3:反洗周期:1.天天只反洗一个池子,反洗时光不要在来水岑岭时进行,应避开岑岭.每个池子每四天轮流进行一次反冲洗,不能持续反洗的原因是反冲洗池容积不够,造成的反洗水量不足.2.天天反洗两个池子,反洗时光不要在来水岑岭时进行,应避开岑岭.一般情形下,避峰时段上午一个下昼一个,每个池子每两天进行一次反冲洗.须要解释的是可根据现场情形,肯定反洗周期.最直接的根据是不雅察BAF池液面变化情形,液面急剧升高时,必须立刻反冲洗.一般情形下原水悬浮物浓度高时,反洗频仍,悬浮物浓度较低时,反洗周期长.。
滤池反冲洗的几种方法滤池冲洗的方法滤池冲洗质量的好坏,对滤池的性能有很大影响。
滤层的冲洗方法应结合滤层的设计来选择,因此也往往影响滤池的整体构造。
常用的冲洗方法有下面三种。
1.高速水流反冲洗反冲洗是滤池最常用的冲洗方法,利用流速较大的反向水流冲洗滤料层,使整个滤层达到流态化状态,且具有一定的膨胀度,悬浮颗粒在水流剪切力和颗粒碰撞磨擦力双重作用下脱落去除。
根据理论计算,水流所产生的剪切力数值较小,对剥离滤料表面所沉积的悬浮颗粒的能力有限,这是单纯用水反冲洗很难完全冲洗干净的原因。
为了改进滤层冲洗的效果,快滤池反冲洗常辅以表面冲洗或气洗。
2.反冲洗加表面冲洗表面冲洗指从滤池上部,用喷射水流向下对上层滤料进行清洗的操作,利用喷嘴所提供的射流冲刷作用,使滤料颗粒表面的污泥脱落去除。
喷嘴孔径一般为3~6mm。
由理论计算可知,表面冲洗对滤料表面沉积的悬浮颗粒具有较大的剥离作用。
表面冲洗设备主要有固定管式和旋转管式两种形式,如图8-18所示。
固定管式一般由布置在砂面上5cm处带有防砂孔口装置的水平管道系统组成,孔眼与水平方向呈300角向下,冲洗强度为1.4L/(s.m2)。
还可采用图8-18(a)所示的固定管式,喷水穿孔帽位于砂面上5~10cm处,喷口压力约5个大气压,冲洗强度为2~3L/(s.m2)。
旋转管式是借位于中心两侧的、方向相反的两组射流的反作用力,推动喷水管旋转,如图8-18(b)所示。
由于旋转管式射流的紊动作用容易把滤料冲入反冲洗水流中,因此必须注意使射流的位置处于膨胀后滤层的更内部。
冲洗强度一般为2~3L/(s.m2)。
3.水冲洗加气冲洗气冲洗就是借助空气对滤层的搅动作用,使附着在滤料上的悬浮颗粒脱落。
水反冲洗与气冲洗相结合,可以较大程度地提高冲洗效果,同时可节省冲洗水量。
均质滤料的气水混合冲洗而不使滤料膨胀,见V型滤池的冲洗过程。
水冲洗加气冲洗有三种方式:①先气冲洗后水冲洗。
空气擦洗使悬浮颗粒从滤料表面脱落,水流反冲洗以较小的冲洗强度使滤层膨胀,把悬浮颗粒带出滤池。
滤池反冲洗操作规程滤池反冲洗分三个阶段:单独气冲、气水冲和水漂洗,其操作过程如下:
第一阶段:单独气冲
1、操作步骤:
1关闭“滤池出水阀”、“滤池进水闸”.
2开启“滤池反冲洗进气阀”、“滤池反冲洗排污阀”.
3待应开的阀门全开,应关的阀门全关后,再开启“反洗风机”对滤池进行气冲,运行约3~5分钟后,进入下一阶段气水冲.
2、注意事项:
1反洗操作前将反洗管道中所有手动阀全开.
2反洗风机为1用1备,反洗时只能启动1台风机,不得启动2台.
3开启反洗风机前需保证滤池水位在拦截盖板之下,水位在拦截盖板之上或满水位时不得启动反洗风机.
4需先开反洗风机前的阀门,再开反洗风机,否则会损害反洗风机或者管路.
第二阶段:气水冲
1、操作步骤:
1开启“滤池反冲洗进水阀”.
2待阀门全开后,再开启“反洗水泵”对滤池进行气水冲,运行8~10分钟后,进入下一阶段水漂洗.
2、注意事项:
1反洗水泵为1用1备,反洗时只能启动1台水泵,不得启动2台.
2需做到先开水泵前后的阀门,再开反洗水泵.
第三阶段:水漂洗
水漂洗工艺流程图
1、操作步骤:
1停止“反洗风机”,关闭“反冲洗进气阀”.
2保持“反洗水泵”运行3~5分钟后,停止“反洗水泵”,关闭“反冲洗进水阀”. 3开启“初滤排污阀”、“滤池进水闸”.
4运行1~3分钟后,关闭“初滤排污阀”、“反冲洗排污阀”.
5开启“滤池出水阀”,此时一个反冲洗过程全部完成.
2、注意事项:
1滤池反冲洗时只能单独一个滤池进行,且一个滤池反冲洗完成后待清水池满后才能进行下一个滤池反冲洗操作.
2反冲洗过程中注意观察设备及管网的运行情况,出现异常立即停止操作.。
*******水厂滤池工程施工方案***********有限责任公司2012.3******滤池施工方案第一章工程概况本单体为****公司**水厂工程净水厂的一部分,位于**区,由于地势较低洼,地下水非常丰富,但滤池所处位置地基良好。
滤池(一座)位于净水厂。
滤池是净水厂中工艺与结构最复杂的工程。
池体部分位于设计地面以下,滤池与反应沉淀池单体工作内容包括:施工排水、基坑开挖、垫层、底板、池壁、池柱、顶板与其它附属工作。
滤池长26.7米,宽14.1米,池体总体高度为4.9米左右;根据一期地质报告滤池地基按设计深度能达到设计持力层要求,垫层采用100mm厚C15砼;水池主体结构砼标号为C30,抗渗等级为S6;筏式底板顶为30米与时30.6米高程,底板厚度为350㎜;池顶部为34.6米高程。
第二章施工进度计划一、工期目标根据工程需要工期要求,为按计划九月份供水,且为整个厂区工程安装调试创造时间,本单体工程计划开工日期为2012年3月15日,计划竣工日期为2012年6月5日,总工期83日历天。
安装调试施工应在2012年8月31日前完成。
二、指导思想以确定的工期为目标,加强对施工所需的人力、物力与机具、设备等资源的调配,分阶段对施工进度控制、抓住关键线路的主导工序,确保工程按计划顺利进行组织。
三、编制原则1、本工程工期目标为83日历天。
2、工序搭接要严密合理,统筹规划,合理安排,采用平行流水立体交叉作业,充分利用技术间歇穿插施工。
3、集中精力控制好关键工序,确保如期完工。
4、施工中以总计划为依据,分解成短小计划和月、旬、周计划,以便灵活运用,切实跟踪和指导施工。
5、基础阶段根据实际地质变化情况与时做出调整,加大人员机械与材料供应,保证总工期目标的实现。
四、计划控制与调整工期进度计划是工程进度的核心指导文件,是各单位工程的施工顺序、施工时间以与相互衔接关系的依据。
在执行过程中,根据实际进度情况,适时对计划进行检查、记录、分析,若发现偏离工期目标因素,与时对计划进行调整,确保计划工期和资源平衡目标的实现。
滤池反冲洗操作规程滤池反冲洗分三个阶段:单独气冲、气水冲和水漂洗,其操作过程如下:第一阶段:单独气冲1、操作步骤:(1)关闭“滤池出水阀”、“滤池进水闸”。
(2)开启“滤池反冲洗进气阀”、“滤池反冲洗排污阀”。
(3)待应开的阀门全开,应关的阀门全关后,再开启“反洗风机”对滤池进行气冲,运行约3~5分钟后,进入下一阶段气水冲。
2、注意事项:(1)反洗操作前将反洗管道中所有手动阀全开。
(2)反洗风机为1用1备,反洗时只能启动1台风机,不得启动2台。
(3)开启反洗风机前需保证滤池水位在拦截盖板之下,水位在拦截盖板之上或满水位时不得启动反洗风机。
(4)需先开反洗风机前的阀门,再开反洗风机,否则会损害反洗风机或者管路。
第二阶段:气水冲1、操作步骤:(1)开启“滤池反冲洗进水阀”。
(2)待阀门全开后,再开启“反洗水泵”对滤池进行气水冲,运行8~10分钟后,进入下一阶段水漂洗。
2、注意事项:(1)反洗水泵为1用1备,反洗时只能启动1台水泵,不得启动2台。
(2)需做到先开水泵前后的阀门,再开反洗水泵。
第三阶段:水漂洗水漂洗工艺流程图1、操作步骤:(1)停止“反洗风机”,关闭“反冲洗进气阀”。
(2)保持“反洗水泵”运行3~5分钟后,停止“反洗水泵”,关闭“反冲洗进水阀”。
(3)开启“初滤排污阀”、“滤池进水闸”。
(4)运行1~3分钟后,关闭“初滤排污阀”、“反冲洗排污阀”。
(5)开启“滤池出水阀”,此时一个反冲洗过程全部完成。
2、注意事项:(1)滤池反冲洗时只能单独一个滤池进行,且一个滤池反冲洗完成后待清水池满后才能进行下一个滤池反冲洗操作。
(2)反冲洗过程中注意观察设备及管网的运行情况,出现异常立即停止操作。
仅供个人用于学习、研究;不得用于商业用途。
For personal use only in study and research; not for commercial use.Nur für den persönlichen für Studien, Forschung, zu kommerziellen Zwecken verwendet werden.Pour l 'étude et la recherche uniquement à des fins personnelles; pas à des fins commerciales.толькодля людей, которые используются для обучения, исследований и не должны использоваться в коммерческих целях.以下无正文。
1 .1反冲洗技术发展概况和应用前景1.1.1概述在常规的水处理过程中,过滤一般是指以石英砂等粒状滤料层截留水中悬浮杂质,从而使水获得澄清的工艺过程。
滤池通常置于沉淀池或澄清池之后。
过滤的功效,不仅在于进一步降低水的浊度,而且水中有机物、细菌乃至病毒等都将随水的浊度的降低而被部分去除。
至于残留于滤后水中的细菌、病毒等在失去浑浊颗粒物的保护或依附时,在滤后消毒过程中也将容易被杀灭,这就为滤后消毒创造了良好条件。
在饮用水的净化工艺中,有时沉淀池或澄清池可省略,但过滤是不可缺少的,它是保证饮用水卫生安全的重要措施。
滤池的形式种类有很多,其中使用历史最为悠久的是以石英砂作为滤料的普通快滤池。
从不同的工艺角度出发,在此基础之上发展了多种其他形式的快滤池。
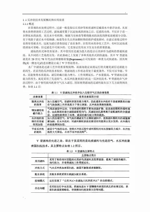
其中V型滤池就是在20世纪70年代由法国德格雷蒙(Degremont)公司发展的一种重力式快滤池。
因其两侧(或一侧也可)的进水槽设计成了V字型而得名。
水厂中滤池是过滤工艺中的重要构筑物,而滤池稳定高效运行的关键是滤层过滤能力的再生。
若采用的反冲洗技术较好,使滤池的工作状态常处于最优条件,不仅可以节能、节水,还能使得水质提高,滤层的截污能力增大,工作周期延长,产水量提高。
V型滤池过滤能力的再生,就是采用了先进的气、水反冲洗兼表面扫洗这一反冲洗技术。
V型滤池在气冲洗过程中,由于使用鼓风机将空气压入滤层,因而使得滤池的过滤性能从以下几方面得到改善,如表1.1示:相信随着我们对水资源利用问题越来越重视,V型滤池的普及和运用也会越来越广泛.1.2反冲洗技术的发展在滤池的运行过程中,从进水中去除的杂质积聚在滤料表面和颗粒间的孔隙内,随着滤池的继续运转,贮集在滤床中的杂质会导致滤床的孔隙率降低,滤床所能截留的杂质量不断减少,当水头损失增加至水流按预定流量通过时所需的水头即最大允许水头损失时,或是由悬浮物质的穿透最后导致滤后水水质下降时,最终将使滤池停运,此时,需对滤池进行反冲洗,以去除截留的杂质,恢复滤池的运行能力。
排水反滤收集池施工方案一、施工前准备现场勘查:对施工现场进行详细勘查,了解地形、地质、水文条件等基本情况,为施工方案的设计提供依据。
技术交底:组织施工人员进行技术交底,明确施工要求、技术难点和安全注意事项。
安全防护:根据现场情况,制定并落实施工安全措施,确保施工过程中的人员和财产安全。
二、设计施工方案方案选择:根据现场勘查结果,选择合适的排水反滤收集池设计方案,确保方案的经济性、可行性和安全性。
结构设计:根据设计方案,进行详细的结构设计,包括池体尺寸、排水系统、反滤系统等。
图纸绘制:根据结构设计结果,绘制施工图纸,明确各部分尺寸、材料和施工要求。
三、材料设备准备材料采购:根据施工图纸和施工要求,采购合格的建筑材料和设备,确保材料质量符合设计要求。
设备选型:选择适用的施工设备,包括挖掘机、装载机、泵车等,确保设备性能满足施工需求。
材料运输:合理安排材料运输,确保材料按时到达施工现场。
四、施工步骤基础施工:按照施工图纸要求,进行基础开挖和混凝土浇筑,确保基础稳定。
池体施工:在基础施工完成后,进行池体结构的施工,包括池体钢筋绑扎、模板搭设和混凝土浇筑等。
排水与反滤系统施工:在池体结构施工完成后,进行排水系统和反滤系统的施工,确保系统正常运行。
装饰与防护:完成排水与反滤系统施工后,进行池体外部的装饰和防护措施施工。
五、质量监测与验收过程监测:在施工过程中,对施工质量进行实时监测,确保各项施工指标符合设计要求。
质量验收:施工完成后,组织专业人员进行质量验收,确保排水反滤收集池的整体质量和功能满足设计要求。
资料整理:整理施工过程中的相关资料,包括施工图纸、施工记录、质量检测报告等,为后续维护和管理提供依据。
以上为本次排水反滤收集池的施工方案,施工过程中需严格按照方案执行,确保施工质量和安全。
反滤层施工方案反滤层施工方案一、施工前准备工作1. 确定施工选址和地质环境,避免施工过程中可能出现的地质灾害。
2. 对施工区域进行测量并制定详细的施工图纸,将施工方案落实到具体操作层面。
3. 准备施工所需的材料和设备,包括反渗透膜、滤层材料、重锤、卷尺等。
4. 对施工人员进行培训,确保他们了解施工方案的要求和操作流程。
二、施工步骤1. 清理施工区域,保持施工场地的整洁。
2. 进行基底处理,包括填平坑洼、夯实地基等,确保基底平整。
3. 铺设反渗透膜,将反渗透膜按照施工图纸上的要求铺设在基底上,并用重锤将膜边缘固定在地面上。
4. 制备滤层材料,按照设计方案进行配比和搅拌,保证滤层材料的质量。
5. 将滤层材料铺设在反渗透膜上,厚度均匀,边缘与膜缝紧密贴合。
6. 对已铺设的滤层进行压实,使用重锤按照设计要求进行锤击,保证滤层的密实程度。
7. 进行施工质量检查,检查滤层的厚度、密实度等指标是否符合要求。
8. 进行后续处理,包括清理施工场地、收集和处理废弃材料等。
三、安全保障措施1. 严格执行施工现场管理制度,指定专人负责施工安全工作。
2. 对施工人员进行安全教育和培训,确保他们了解施工中可能出现的危险和应急处理措施。
3. 为施工人员配备必要的个人防护用品,如安全帽、防护眼镜、防尘口罩等。
4. 加强施工现场巡查,避免施工中出现安全事故。
5. 根据环保要求,正确处理施工过程中产生的废弃材料和废水。
四、施工质量控制1. 严格按照施工图纸和设计要求进行施工,确保施工质量。
2. 进行施工过程中的质量检查,及时发现和纠正施工中的不合格问题。
3. 对施工过程中的关键节点进行抽样检测,确保滤层材料的质量。
4. 配合监理单位进行施工过程中的质量验收,确保施工质量符合要求。
以上是一份反滤层施工方案,包括施工前准备工作、施工步骤、安全保障措施和施工质量控制等方面的内容。
在实施施工过程中,需要严格按照方案要求进行操作,并不断进行施工质量检查和安全巡查,以确保施工质量和施工安全。
滤池反冲洗操作规程滤池反冲洗分三个阶段:单独气冲、气水冲和水漂洗,其操作过程如下:第一阶段:单独气冲气冲流程图1、操作步骤:(1)关闭“滤池出水阀”、“滤池进水闸”。
(2)开启“滤池反冲洗进气阀”、“滤池反冲洗排污阀”。
(3)待应开的阀门全开,应关的阀门全关后,再开启“反洗风机”对滤池进行气冲,运行约3~5分钟后,进入下一阶段气水冲。
2、注意事项:(1)反洗操作前将反洗管道中所有手动阀全开。
(2)反洗风机为1用1备,反洗时只能启动1台风机,不得启动2台。
(3)开启反洗风机前需保证滤池水位在拦截盖板之下,水位在拦截盖板之上或满水位时不得启动反洗风机。
(4)需先开反洗风机前的阀门,再开反洗风机,否则会损害反洗风机或者管路。
第二阶段:气水冲气水混冲流程图1、操作步骤:(1)开启“滤池反冲洗进水阀”。
(2)待阀门全开后,再开启“反洗水泵”对滤池进行气水冲,运行8~10分钟后,进入下一阶段水漂洗。
2、注意事项:(1)反洗水泵为1用1备,反洗时只能启动1台水泵,不得启动2台。
(2)需做到先开水泵前后的阀门,再开反洗水泵。
第三阶段:水漂洗水漂洗工艺流程图1、操作步骤:(1)停止“反洗风机”,关闭“反冲洗进气阀”。
(2)保持“反洗水泵”运行3~5分钟后,停止“反洗水泵”,关闭“反冲洗进水阀”。
(3)开启“初滤排污阀”、“滤池进水闸”。
(4)运行1~3分钟后,关闭“初滤排污阀”、“反冲洗排污阀”。
(5)开启“滤池出水阀”,此时一个反冲洗过程全部完成。
2、注意事项:(1)滤池反冲洗时只能单独一个滤池进行,且一个滤池反冲洗完成后待清水池满后才能进行下一个滤池反冲洗操作。
(2)反冲洗过程中注意观察设备及管网的运行情况,出现异常立即停止操作。
欢迎您的下载,资料仅供参考!致力为企业和个人提供合同协议,策划案计划书,学习资料等等打造全网一站式需求。
某工程循环水泵房水池及反洗池施工方案一、前期准备工作1.制定施工计划。
2.准备所需材料和设备。
3.组织施工人员进行安全培训,确保施工人员具备必要的安全意识。
4.在施工现场进行勘察,确定施工地点和施工范围。
二、水池施工1.开始施工之前,确保施工地点的清洁和平整。
2.根据设计图纸,确定水池的尺寸和形状。
3.按照设计要求进行基坑开挖,确保基坑的稳定性和安全性。
4.进行地面或墙面的板模工作,确保水池的结构牢固。
5.进行钢筋工作,按照设计要求进行钢筋的布设。
6.进行混凝土浇筑,注意混凝土的配比和浇筑方法,保证混凝土的强度和密实度。
7.进行养护工作,确保混凝土的早期强度和耐久性。
三、反洗池施工1.根据设计要求确定反洗池的尺寸、形状和位置。
2.进行基坑开挖,确保基坑的稳定性和安全性。
3.进行地面或墙面的板模工作,确保反洗池的结构牢固。
4.进行钢筋工作,按照设计要求进行钢筋的布设。
5.进行混凝土浇筑,注意混凝土的配比和浇筑方法,保证混凝土的强度和密实度。
6.进行养护工作,确保混凝土的早期强度和耐久性。
7.安装反洗系统的管道和设备,确保其正常运行。
四、其他工作1.施工过程中,按照相关规范和标准对施工质量进行监控和检查。
2.施工完毕后,进行工程验收,确保施工质量符合设计要求。
3.完成施工记录和资料,包括施工日志、施工记录和材料验收记录等。
以上是工程循环水泵房水池及反洗池的施工方案。
在具体施工过程中,应严格按照设计要求进行施工,确保工程质量和施工安全。
另外,施工过程中应注意与其他施工部位的衔接和协调,避免影响其他施工工序的进行。
最后,施工完毕后应进行工程验收,并完成相关的施工记录和资料,以备后续参考和使用。
曝气生物滤池反冲刷把持规程之阿布丰王创作在曝气生物运行过程中,随着运行的进行,滤料上生长的微生物膜渐渐增厚,这有利于去除率的提高;而在增厚到一定水平时,微生物的活性降低,并开始有一定水平的脱落.同时会呈现氧的传递速率减少、传质速度减慢、随着滤料空隙度的减少,水头损失增加.此时应停止运行并进行反冲刷.反冲刷是恢复曝气生物滤池功能的关键步伐,其基本要求是在较短的反冲刷时间内,使滤料获得适度的清洗,恢复滤料上的微生物膜的活性,并将滤料截留的悬浮物和老化的微生物膜冲刷出去.反冲刷过程常采纳:“气洗→气水同时反洗→水漂洗”三步.(1)气洗阶段:关闭过滤进水阀→关闭过滤出水阀→关闭正常曝气阀门→开启反冲刷进气阀门.进行气洗,目的是松动滤料层,使滤料层膨胀.气洗强度为10L/(m2·3/分.(和造币厂气站沟通是否满足)(2)气水联合反冲刷:坚持反洗进气→启动反冲刷水泵→同时开启反冲刷进水阀.进行气水联合反冲刷,目的是将滤料上截留的悬浮物和老化的微生物膜冲刷出去.反冲刷水洗强度为 5.0L/(m2·s),反洗水泵满足条件,时间为10分钟.(3)清水反冲刷:关闭反冲刷进气阀门→维持反冲刷进水只进行水漂洗.目的是将滤料概况的悬浮物和老化的微生物膜冲刷出去.时间为10分钟.(4)清洗完成.每次反冲刷历时25分钟.反冲刷成败关键步伐1:本工程共5个BAF池,其中5#池弃用,其他1#、2#、3#、4#池正常运行,反洗时,所有BAF池的过滤进水和过滤出水阀关闭,对一个BAF池进行反洗,反洗把持按上述规程进行,反洗完成后,关闭所有的反洗泵、反洗气阀,重新翻开所有BAF池的过滤进水和过滤出水阀,系统进行正常运行.反冲刷成败关键步伐2:反冲刷泥水混合物回到了配水池2,再通过泵提升至合建式曝气池,势必造成污泥浓渡过高,应根据合建式曝气池污泥浓度高低(SV30在30-70左右),适当的对合建式曝气池旁的污泥中转池污泥进行排放,才华保证后续污水处置达标.反冲刷成败关键步伐3:反洗周期:1.每天只反洗一个池子,反洗时间不要在来水高峰时进行,应避开高峰.每个池子每四天轮流进行一次反冲刷,不能连续反洗的原因是反冲刷池容积不够,造成的反洗水量缺乏.2.每天反洗两个池子,反洗时间不要在来水高峰时进行,应避开高峰.一般情况下,避峰时段上午一个下午一个,每个池子每两天进行一次反冲刷.需要说明的是可根据现场情况,确定反洗周期.最直接的依据是观察BAF池液面变动情况,液面急剧升高时,必需立即反冲刷.一般情况下原水悬浮物浓度高时,反洗频繁,悬浮物浓度较低时,反洗周期长.。
气水反冲洗摘要:在常规的水处理过程中,过滤一般是指以石英砂等粒状滤料层截留水中悬浮杂质,从而使水获得澄清的工艺过程。
过滤的功效,不仅在于进一步降低水的浊度,而且水中有机物、细菌乃至病毒等都将随水的浊度的降低而被部分去除。
滤池的形式种类有很多,其中使用历史最为悠久的是以石英砂作为滤料的普通快滤池。
从不同的工艺角度出发,在此基础之上发展了多种其他形式的快滤池。
其中V型滤池就是在20世纪70年代由法国德格雷蒙(Degremont)公司发展的一种重力式快滤池。
因其两侧(或一侧)的进水槽设计成了V字型而得名。
关键词:V型滤池;优缺点;反冲洗水厂中滤池是过滤工艺中的重要构筑物,而滤池稳定高效运行的关键是滤层过滤能力的再生。
若采用的反冲洗技术较好,使滤池的工作状态常处于最优条件,不仅可以节能、节水,还能使得水质提高,滤层的截污能力增大,工作周期延长,产水量提高。
V型滤池过滤能力的再生,就是采用了先进的气、水反冲洗兼表面扫洗这一反冲洗技术。
本文主要结合自身亲身经历的工程实例对气水反冲洗V型滤池的工作原理、优缺点等内容做如下简单阐述:一、气水反冲洗V型滤池工作原理:在滤池的运行过程中,从进水中去除的杂质积聚在滤料表面和颗粒间的孔隙内,随着滤池的继续运转,贮集在滤床中的杂质会导致滤床的孔隙率降低,滤床所能截留的杂质量不断减少,当水头损失增加至水流按预定流量通过时所需的水头即最大允许水头损失时,或是由悬浮物质的穿透最后导致滤后水水质下降时,最终将使滤池停运,此时,需对滤池进行反冲洗,以去除截留的杂质,恢复滤池的运行能力。
所谓“反冲洗”,就是为恢复滤池的正常工作所采用的反向水流冲洗滤层的操作过程,是让经过过滤后的清洁水反向(由下而上)高速通过过滤层,截留在滤料表面的悬浮杂质依靠高速水流的作用冲洗下来,被水流带出滤层。
反冲洗的效果好坏会直接影响过滤行为,如果滤池冲洗的效果不佳,就会产生一系列的有害作用。
气水反冲洗是设定在水反冲洗之前或者冲洗的同时,将空气由滤料层的下部通入,使污物从粘附的滤料层中分离,然后再用低速水进行漂洗,废水排出。
页眉内容 1 气
水 反 冲 洗 滤 池 专 项 施 方 案 编制:谢磊 审核:邱京信 中国对外建设海南有限公司清澜水厂工程项目部 目录 第一章 工程概况 .......................................................................................................................................... 2 第二章 组织机构及设备 .............................................................................................................................. 3 2.1组织机构 .......................................................................................................................................... 3 2.2主要设备 .......................................................................................................................................... 4 第三章 施工方案 .......................................................................................................................................... 5 3.1施工顺序 ........................................................................................................................................... 5 3.2施工测量放线及沉降观测 ............................................................................................................... 5 页眉内容 2 3.3土方工程 ........................................................................................................................................... 6 3.4钢筋工程 ........................................................................................................................................... 6 3.5模板工程 ........................................................................................................................................... 7 模板拆下后及时清理粘结物,涂刷水性脱模剂,拆下的配件及时集中收集管理。3.6砼工程 ... 8 3.7满水试验 ......................................................................................................................................... 10 第四章 施工措施 ........................................................................................................................................ 12 4.1夏季施工措施 ................................................................................................................................. 12 4.2雨季施工措施 ................................................................................................................................. 12 12、对职工宿舍、办公室、仓库进行检修、加固、挖好排水沟,防止漏雨和积水。 ...................... 13 4.3排水措施 ......................................................................................................................................... 13 4.4水池构筑物抗浮保证措施 ............................................................................................................. 13
第一章 工程概况 气水反冲洗滤池设计规模为1.0万m3/d,共设4格,单排布置形式。设计参数:设计过滤滤速为8m/h,单格过滤面积为5.0×3.0m,滤池采用均质级配粗砂滤料,厚度为1.2m,采用双层砾石承托层,总厚度0.2m。滤池反冲洗采用气冲-水冲方式,设计气冲强度:17L/(m2.s);冲洗时间3min。设计水冲强度:10L/(m2.s);冲洗时间6min。 滤池占地面积146.41 m2,建筑面积80.44m2。滤池下部及回收水池为钢筋混凝土结构,滤池上部为框架结构。滤池下部高度为4.5m,上部为3.3m。滤池4.5m以下及回收池采用钢筋混凝土砌筑,1:2水泥砂浆(内掺3%WL防水剂)粉面20厚,在标高1.000~2.300范围内为拉毛墙面,4.5m以上女儿墙采用250mm加气混凝土块,M7.5混合砂浆砌筑,管廊1.600m以下为钢筋混凝土结构,1.600m以上采用250mm加气混凝土块,M7.5混合砂浆砌筑。屋面为有组织排水,天沟纵向排水坡度为1%,在屋面泛水,雨水口及管道穿通处,均应加铺一道防水材料,凡檐口处、雨篷及女儿墙压顶处、窗顶处,必须认真做好泛水滴水处理。排雨水管采用Φ100UPVC。外墙四周均为800mm宽混凝土散水,坡度4%。 页眉内容 3 设鼓风机房一座,内设罗茨鼓风机两台,一用一备,单台Q=15m3/min,升压34.3KPa,配套电机功率18.5Kw。内设空压机两台,一用一备,单Q=0.25m3/min,H=0.7MPa,P=2.2Kw。 鼓风机房占地面积91.36m2,建筑面积91.36m2。鼓风机房高度为6.500~6.900m。机房0.400以下采用MU10蒸压灰砂砖,M7.5水泥砂浆砌筑,0.400以上采用250mm加气混凝土块,M7.5混合砂浆砌筑。墙体耐火极限2小时,所有墙体均低于室内地面标高-0.060m处设置墙身防潮层,做法:20mm厚1:2.5水泥砂浆掺3~5%防水剂抹平。屋面为有组织排水,天沟纵向排水坡度为1%,在屋面泛水,雨水口及管道穿通处,均应加铺一道防水材料,凡檐口处、雨篷及女儿墙压顶处、窗顶处,必须认真做好泛水滴水处理。排雨水管采用Φ100UPVC。外墙四周均为800mm宽混凝土散水,坡度4%。
第二章 组织机构及设备 2.1组织机构 根据该工程的特点,我公司将本工程列为我公司本年度重点工程组织施工,实行项目管理。公司组织精兵强将,成立由具有丰富水厂施工经验的项目经理为首的项目经理部。各个施工管理职能部门在项目经理部的直接指挥下,做到有计划的组织施工和管理,确保工程项目的质量、工期、安全、成本及文明施工取得高水平、高效益。 本工程将严格按照“项目法”组织施工,建立以项目经理为首的工程项目部(由项目经理、项目技术责任人、各类专业技术人员构成)进行工程项目管理。项目经理由法人代表授权,全面负责施工管理、物资采购供应、施工技术、工程质量、施工进度、安全生产、劳务管理、机械设备保障、文明施工、环境保护、对外对内联络等项工作。 工程项目部的项目经理、项目技术负责人构成管理核心层;工程项目部成员有责任工长、施工员、测量员、质检实验员、预算内业员、安全员、材料员、机具管理员、财务员、协调员。各成员根据业务范围制定岗位责任制,成册上墙,同时实行目标责任制管理,将各个施工阶段的质量工期安全等目标分解并落实到人头,公布考核办法建立激励机制,加强检查,兑现奖惩,同时公司在技术、资金、设备等各方面给予积极配合。 施工组织机构详见图1“施工组织机构框图”。 图1 施工组织机构框图 页眉内容 4 2.2主要设备 2.2.1 主要施工设备 主要施工机械设备配备表 序号 机械设备名称 规格型号 数量(台) 备注 1 挖掘机 320C 1 2 装载机 ZL50 1 3 插入式振捣器 ZX 4 4 平板式振捣器 ZB11 2 5 交流电焊机 BX3-300 3 6 钢筋切断机 QJ40 1 7 钢筋弯曲机 WJ40 1 8 砂浆搅拌机 UJW200 1 9 砼输送泵 1 10 切割机 Z512 1 11 自卸卡车 15T 1 12 砼罐车 12m3 7 2.2.2 主要检测仪器设备 主要检测仪器设备配备表 序号 仪器设备名称 规格型号 数量(台) 备注
项目经理部 项目经理
质安室
物设室
财务室
试验室
综合室
项目副经理 项目总工程师
施工技
钢筋工班
木工工班
机 械土方
混凝土 工
吊装工班
综合作业
安装作业