S30408焊接接头低温力学性能试验
- 格式:pdf
- 大小:1.14 MB
- 文档页数:7
S30408成分标准一、化学成分S30408材质的化学成分符合国家标准,主要成分包括铁、铬、镍、氮等元素。
其中,铁是钢的基本成分,铬和镍则有助于提高材料的耐腐蚀性和力学性能。
具体的化学成分含量如下:1. 铁(Fe):余量2. 铬(Cr):18.00~20.00%3. 镍(Ni):8.00~11.00%4. 氮(N):≤0.10%二、力学性能S30408材质的力学性能在室温下屈服强度为205 MPa,抗拉强度为520 MPa。
在高温下,其屈服强度和抗拉强度会相应降低。
同时,S30408材质的硬度随温度的升高而降低。
三、物理性能S30408材质的物理性能包括密度、比热容、导热系数等。
其密度为7.85 g/cm³,比热容为450 J/(kg·℃),导热系数为15 W/(m·℃)。
这些物理性能对材料的加工、使用和热处理工艺有着重要的影响。
四、耐腐蚀性S30408材质具有良好的耐腐蚀性,能够在多种腐蚀介质中长时间使用。
其耐腐蚀性主要得益于铬和镍元素的含量较高,这些元素在表面形成一层致密的氧化膜,阻止了进一步的腐蚀。
同时,S30408材质也具有较好的耐高温氧化性能,能够在高温环境下保持较好的耐腐蚀性。
五、加工性能S30408材质的加工性能较好,可以进行车、铣、钻、刨等机械加工操作。
在加工过程中,应选择合适的刀具和切削参数,以避免产生裂纹和变形。
同时,S30408材质也可以进行冷变形和热变形操作,但需要注意变形量的控制,以避免产生裂纹和变形。
六、焊接性能S30408材质的焊接性能较好,可以采用多种焊接方法进行焊接,如焊条电弧焊、气体保护焊、埋弧焊等。
在焊接过程中,应选择合适的焊接工艺和焊接材料,以避免产生裂纹和气孔等缺陷。
同时,S30408材质的焊接接头具有良好的耐腐蚀性和力学性能。
七、热处理工艺S30408材质的热处理工艺包括退火、正火、淬火和回火等操作。
退火和正火主要用于消除应力、改善组织和性能;淬火和回火主要用于提高材料的硬度和耐磨性。
奥氏体不锈钢Sxxx适用温度一、概述奥氏体不锈钢Sxxx作为一种常用的不锈钢材料,在工业生产和日常生活中应用广泛。
它的适用温度是一个重要的参数,直接关系到其在不同环境下的性能表现。
本文将从深度和广度上全面评估奥氏体不锈钢Sxxx的适用温度,并结合个人观点和理解,撰写一篇有价值的文章。
二、奥氏体不锈钢Sxxx概述奥氏体不锈钢Sxxx,又称为304不锈钢,是一种常见的具有优良耐腐蚀性能和成型性的不锈钢材料。
其主要化学成分为:C ≤ 0.08,Si ≤ 1.00,Mn ≤ 2.00,Cr 18.00-20.00,Ni 8.00-10.50,S ≤ 0.03,P ≤ 0.035。
由于其具有优越的耐腐蚀性能和机械性能,因此被广泛应用于化工、石油、食品加工等领域。
三、奥氏体不锈钢Sxxx的适用温度探讨1. 常温下的适用性奥氏体不锈钢Sxxx在常温下具有良好的加工性能和耐腐蚀性,常被用于制作各种化工设备、食品加工设备等。
其低温强度较高,具有较好的冷弯成形性能。
2. 高温下的适用性奥氏体不锈钢Sxxx在高温下的适用性也值得关注。
一般来说,其在长期高温下会出现晶间腐蚀敏感性,因此不宜在800℃以上长时间工作。
但是,在高温氧化性环境下,304不锈钢又表现出较好的抗氧化性能,因此适用于高温氧化性环境下的使用。
3. 总结回顾综合来看,奥氏体不锈钢Sxxx在常温下具有良好的加工性能和耐腐蚀性,适用于大多数一般工业领域。
而在高温下,尤其是在长时间高温下,则需要考虑其晶间腐蚀敏感性的问题。
在实际应用中,需根据具体工作温度和环境选择合适的不锈钢材料。
四、个人观点和理解奥氏体不锈钢Sxxx作为一种常用的不锈钢材料,在不同温度下的适用性表现较为复杂。
我认为,对于工程师和设计人员来说,需要充分了解材料的性能特点,结合具体的工作环境和温度条件,做出合理的材料选择。
加强对材料在不同温度下性能的研究和评估,可以为材料的合理应用提供重要参考。
室温与超低温时奥氏体不锈钢S30408的屈强比刘岑;杨帆;刘兵;袁小会;陈帆;刘小宁【摘要】为了比较与评价钢材屈强比在不同温度条件下的变化规律,应用概率论与数理统计知识,构建了不同温度钢材屈强比的比较方法与评价体系.基—非预应变奥氏体不锈钢S30408在室温与液氮温度时的有效拉伸试验数据,在双侧置信度为99%时,比较与评价了其屈强比的变化.室温屈强比均值范围为0.3970~0.4260,标准差范围为0.0033~0.0277,变异系数范围为0.0077~0.0697.液氮温度屈强比均值范围为0.2937~0.3207,标准差范围为0.0311~0.0502,变异系数范围为0.0969~0.1707.%To compare and evaluate the variation rules of the steel yield ratio under different temperature conditions,a comparison and evaluation system for yield ratio of different temperature steels was established by using the theories of probability and mathematical statistics. Based on the valid tensile test data of non-pre-stressed austenitic stainless steel S30408 at room temperature and liquid nitrogen temperature,the change of the yield ratio was compared and evaluated when the bilateral confidence was 99%.The mean values of yield ratio ranged from 0.397 0 to 0.426 0,the standard deviation ranged from 0.003 3 to 0.027 7,and the coefficient of variation ranged from 0.007 7 to 0.069 7 under room temperature.While the mean values of yield ratio ranged from 0.290 3 to 0.320 7,the standard deviation ranged from 0.031 1 to 0.050 2,and the coefficient of variation ranged from 0.096 9 to 0.170 7 at liquid nitrogen temperature.【期刊名称】《武汉工程大学学报》【年(卷),期】2018(040)002【总页数】5页(P228-232)【关键词】温度;屈强比;变化规律;奥氏体不锈钢【作者】刘岑;杨帆;刘兵;袁小会;陈帆;刘小宁【作者单位】湖北轻工职业技术学院机电工程学院,湖北武汉430070;武汉软件工程职业学院机械工程学院,湖北武汉430205;武汉软件工程职业学院机械工程学院,湖北武汉430205;武汉软件工程职业学院机械工程学院,湖北武汉430205;武汉软件工程职业学院机械工程学院,湖北武汉430205;武汉软件工程职业学院机械工程学院,湖北武汉430205【正文语种】中文【中图分类】TH140屈强比是钢材在一定温度时屈服强度与抗拉强度的比值。
S30408是一种不锈钢材料,焊管是其常见的一种应用形式。
针对S30408焊管的检测标准,以下是一些建议的参考标准项目:
1. 化学成分分析:根据GB/T 20878-2007《不锈钢和耐热钢钢号和化学成分》标准,对S30408焊管的化学成分进行检测,包括C、S、P、Si、Mn、Cr、Ni等元素含量。
2. 力学性能测试:根据GB/T 228.1-2010《金属材料拉伸试验》标准,对S30408焊管的拉伸性能、屈服强度、抗拉强度、伸长率等进行检测。
3. 耐腐蚀性能测试:根据GB/T 151-2016《不锈钢焊接钢管》标准,对S30408焊管的耐腐蚀性能进行评估,包括耐酸、耐碱、耐盐雾等腐蚀试验。
4. 焊接性能试验:根据GB/T 3091-2015《焊接钢管》标准,对S30408焊管的焊接性能进行检测,包括焊接工艺试验、焊接残余应力测试等。
5. 尺寸和形状检测:根据GB/T 17395-2017《不锈钢无缝钢管》标准,对S30408焊管的直径、壁厚、长度等尺寸以及圆形度、直度等形状进行检测。
6. 表面质量检测:根据GB/T 8949.2-2018《不锈钢焊接钢管表面质量》标准,对S30408焊管的表面光滑度、焊缝外观、裂纹、毛刺等表面质量进行检测。
7. 无损检测:根据GB/T 5084-2017《不锈钢焊接钢管无损检测》标准,对S30408焊管进行无损检测,包括X射线探伤、超声波检测、涡流探伤等。
8. 热处理状态检测:根据GB/T 1591-2018《低合金高强度钢》标准,对S30408焊管的热处理状态进行检测,包括硬度、金相组织等。
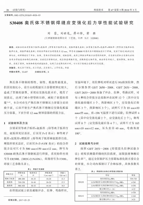
26 •试验与研究•焊接技术第47卷第3期2018年3月文章编号:1002-025X(2018)03-0026-03S30408奥氏体不锈钢焊缝应变强化后力学性能试验研究刘蓉,刘世龙,蒋六保,黄胜(江西制氧机有限公司工艺组,江西九江332000#摘要:试验分别采用等离子弧焊+氩弧焊(即等离子弧焊打底、氩弧焊填充盖面)和等离子弧焊+氩弧焊+埋弧焊(即等离子弧焊和氩弧焊打底、埋弧焊填充盖面)的组合焊接方法对厚度为12&&,牌号为S30408的奥氏体不锈钢板进行了焊接,室温下经过9+的应变强化后,对焊缝进行了冲击、拉伸、弯曲力学性能试验。
试验表明:采用2种组合焊接方法得到的试件,应变强化前和应变强化后的各项力学性能指标都已经合格,且经过拉伸强化后,抗拉强度稍微升高,屈服强度大幅升高,断后伸长率减小,塑性降低,综合来讲,实现了塑性、韧性和强度的理想组合,达到了应变强化的目的,可以用于制造应变强化压力容器。
关键词:奥氏体不锈钢;压力容器;应变强化;力学性能;焊接中图分类号:TG407文献标志码:B奧氏体不镑钢的塑性、韧性、低温性能优良,但其屈强比小,设计出的低温压力容器壁厚比较大,造成了资源的浪费,采用应变强化技术后,提高了屈强比,达到了减小壁厚的目的,减轻了容器的质量%1-2&。
本公司在生产奧氏体不镑钢压力容器方面经验丰富,已经开始生产奧氏体不镑钢应变强化低温压力容器,下面介绍12 mm壁厚容器的焊接方法。
1试验材料及方法分别采用等离子弧焊+氩弧焊(即等离子弧焊打底、氩弧焊充层盖面,后面用P+T表示)和等离子弧焊+氩弧焊+埋弧焊(即等离子弧焊和氩弧焊打底、埋弧焊填充盖面,后面用P+T+SAW表示)的组合焊接方法对尺寸为500 mmx150 mmx12 mm,牌号为S30408的奥氏体不锈钢板进行焊接,采用的焊丝型号为 ER308L (H03Cr21Ni10Si),焊剂型号为 F308L,焊接工艺参数见表1。
云南国防工业职业技术学院毕业论文云南播送电视大学云南国防工业职业技术学院机械电子工程学院毕业论文〔设计〕课题 S30408 不锈钢压力容器封头环缝焊接工艺研究教研室专业班级学生姓名学号导师姓名职称201年月日目录摘要 (I)第 1 章绪论 (1)研究背景 (1)压力容器根本要求及存在问题 (2)2 压力容器根本要求 ..................................................................................压力容器焊接中存在的问题 (2)本论文的主要研究问题 (3)第 2 章 S30408 不锈钢焊接性 (4)S30408 成分及性能 (4)S30408 焊接性 (5)本章小结 (5)第 3 章 S30408 焊接工艺 (6)焊接方案 (6)焊接设备及材料 (6)6 手弧焊设备及材料 ..................................................................................埋弧焊材料及设备 (7)焊接工艺 (9)9 焊接参数选择 ..........................................................................................焊接工艺流程 (10)12焊接考前须知 ........................................................................................本章小结 (12)第 4 章焊后检测 (13)焊后检验意义 (13)力学性能试验 (13)拉伸试验 (13)14弯曲试验 ...............................................................................................15冲击试验 ...............................................................................................X 射线探伤 (16)4.3.1 X 射线探伤仪器及设备 (16)17试样制备 ...............................................................................................4.3.3 试验结果及分析 (17)4.4 本章小结 (17)结论 (18)致谢......................................................................................................................................................... 错误!未定义书签。
不锈钢管s30408焊接工艺评定1.引言1.1 概述概述本文以不锈钢管S30408的焊接工艺评定为主题,通过对不锈钢管焊接工艺的分析和探讨,旨在评估S30408不锈钢管焊接工艺的可行性和优劣,为相关领域的从业人员提供参考和指导。
随着不锈钢管在工业领域的广泛应用,其焊接工艺的质量和稳定性对管道系统的完整性和可靠性至关重要。
S30408不锈钢管作为一种常见的材料,其焊接工艺的评定具有重要的实际意义和理论研究价值。
文章将从概述、正文和结论三个部分展开。
引言部分将对文章的背景和目的进行简要介绍,为读者提供一个整体了解的框架。
正文部分将详细讨论S30408不锈钢管焊接工艺的关键要点,从理论和实践两个方面进行探讨。
结论部分将对文章进行总结,并对未来不锈钢管焊接工艺的发展方向进行展望。
通过本文的阅读,读者将能够深入了解S30408不锈钢管焊接工艺的评定过程和相关要点,为实际应用中的焊接工艺选择提供科学依据。
同时,本文也会对不锈钢管焊接工艺的发展趋势进行分析,为相关研究提供参考和启示。
总之,本文旨在系统探讨S30408不锈钢管焊接工艺的评定,为相关领域的从业人员提供研究和实践指导。
期望本文能够给读者带来启发,促进不锈钢管焊接工艺的改进和创新。
1.2 文章结构文章结构部分的内容可以包括以下内容:文章结构:本文将分为三个部分进行详细讨论。
首先,在引言部分,我们将对不锈钢管s30408焊接工艺评定的背景和重要性进行概述,并介绍本文的结构。
其次,在正文部分,我们将从两个要点出发,分别探讨不锈钢管s30408焊接工艺评定的相关问题。
最后,在结论部分,我们将对全文进行总结,并对未来的研究方向进行展望。
引言:引言部分旨在为读者提供对不锈钢管s30408焊接工艺评定的背景和重要性的理解。
首先,我们将概述不锈钢管s30408焊接工艺评定的基本概念和目的。
其次,我们将介绍本文的结构,即正文的两个要点和结论的总结与展望。
正文:正文部分将从两个要点出发,分别深入探讨不锈钢管s30408焊接工艺评定的相关问题。
S30408钢PAW+TIG组合焊应变强化接头组织与力学性能的研究奥氏体不锈钢应变强化技术作为压力容器轻量化的方法之一,在保证奥氏体不锈钢压力容器力学性能的情况下,使压力容器的壁厚减薄,实现经济与安全并重。
目前,针对奥氏体不锈钢应变强化的研究较多,但焊接接头作为压力容器的薄弱环节,尚缺乏对应变强化接头性能的研究。
因此,研究应变强化接头的组织性能对评估S30408奥氏体不锈钢深冷容器的安全性具有重要的意义。
本课题选用308LSi焊丝,采用等离子弧与钨极氩弧组合焊(PAW+TIG)方法对厚度10mm的S30408奥氏体不锈钢进行焊接,并对焊接接头区进行应变强化试验,采用金相显微镜(OM)、扫描电镜(SEM)和X射线能谱仪(EDS)等对应变强化前后接头组织进行研究,用显微硬度计以及拉伸试验机等对应变强化前后接头的性能进行测试,通过对比分析应变强化前后接头组织性能的变化,探究奥氏体不锈钢应变强化接头的组织演变规律。
采用PAW+TIG组合焊的试验结果表明,焊接热输入的增加(从22.5kJ/cm至25.7kJ/cm)使得等离子弧焊接头侧焊缝组织变得粗大,Fe、Cr、Ni等元素从焊缝到热影响区呈现上升的趋势,但较大的焊接热输入下Fe、Cr、Ni等元素的分布更加陡峭。
填丝氩弧焊接头侧随着焊接热输入的升高,焊缝及熔合区中的δ铁素体分布更加均匀,从焊缝到热影响区Fe、Cr、Ni等元素波动较小。
PAW+TIG组合焊接头的抗拉强度达到761MPa,氩弧焊接头侧显微硬度的分布从焊缝中心到母材呈先升高后降低的趋势,等离子弧焊接头侧的显微硬度分布由焊缝中心到母材呈下降的特点。
PAW+TIG组合焊接头应变强化后,接头各个区域(特别是焊缝和热影响区)发生了应变诱发马氏体转变,但由于各区域组织成分的不同,致使应变诱发马氏体转变存在很大差异。
应变强化前焊缝区的组织主要由奥氏体和δ铁素体(蠕虫状、骨架状等)组成,应变强化后焊缝区的晶粒有沿着拉伸方向被拉长的趋势,可观察到有平行交叉排列的马氏体在奥氏体晶粒内形成,但这种转变只在局部区域观察到,EDS点成分测试结果显示形变诱发的马氏体相和奥氏体相中的主要元素含量没什么变化,马氏体相变是无扩散型相变;熔合区由未混合区和半熔化区组成,应变强化后熔合区也有少量的形变马氏体生成,并且主要分布在熔合区边缘附近即半熔化区。
S30408不锈钢角焊缝低温力学性能试验高喜峰;杨怡昕;刘红波;李景;周婷【期刊名称】《天津大学学报:自然科学与工程技术版》【年(卷),期】2022(55)8【摘要】焊接接头作为压力容器的重要组成,其低温下的力学性能直接影响容器的安全性.目前针对奥氏体不锈钢焊接接头的力学性能研究主要集中在对接焊缝连接件,且试验温度多为常温和-196℃,对角焊缝在不同温度下的研究较少.为了研究S30408不锈钢角焊缝接头的低温力学性能,采用100 t万能试验机,在-60~20℃的温度范围内,进行了一批正面和侧面角焊缝接头试件低温下的拉伸试验,绘制其在各温度下的应力-应变曲线,以及焊缝强度、变形和破坏特征.采用热场发射扫描电子显微镜JSF对断口形貌进行了观测研究,分析其组织特点.试验结果表明:-60℃相较于20℃,正面角焊缝构件屈服强度提高了18%、抗拉强度提高了25%,侧面角焊缝构件分别提高了约35%和30%,低温强化效应显著;正面角焊缝构件的抗拉强度与侧面件的比值略小于理论值1.5;正面角焊缝受到拉力和剪力共同作用,20℃时其弹性模量为198 GPa,侧面构件仅受剪力作用,其弹性模量约102 GPa;弹性模量随温度降低增长缓慢,正面构件的弹性模量最大增幅为6%,侧面构件为9%;正面角焊缝的断口呈多边形韧窝形貌,侧面为剪切型韧窝形貌,温度降低,韧窝数量均减少,颜色变浅,塑性变形能力减弱,但仍旧为韧性断裂.【总页数】8页(P820-827)【作者】高喜峰;杨怡昕;刘红波;李景;周婷【作者单位】天津大学建筑工程学院;河北工程大学土木工程学院;中铁十八局集团建筑安装工程有限公司;天津大学建筑学院【正文语种】中文【中图分类】TG407【相关文献】1.S30408焊接接头低温力学性能试验2.304奥氏体不锈钢焊缝低温热老化后的显微组织与力学性能3.低温环境下使用的S30408不锈钢焊接工艺研究4.焊接工艺对不锈钢角焊缝连接试件力学性能影响研究5.预应变奥氏体不锈钢S30408低温棘轮效应因版权原因,仅展示原文概要,查看原文内容请购买。
Q345R和S30408异种钢焊接接头组织与性能分析辛伟;张艳;魏礼运【摘要】异种钢焊接在各工程领域中应用广泛,但由于异种钢在冶金相容性、物理和化学牲能方面差异较大,接头组织不均匀,力学性能较差,因此有必要研究其组织及性能.选用A302焊条,采用焊条电弧焊(SMAW)对Q345R和S30408异种钢进行焊接,并进行焊后热处理,利用微观金相组织观察,冲击、弯曲及拉伸等力学测试分析焊接接头的组织和力学性能.实验结果表明:Q345R和S30408异种钢焊接接头具有优良的力学性能,抗拉强度达到569 MPa以上,-20℃低温平均冲击功达到48 J以上,材料最佳热处理温度为550℃.【期刊名称】《电焊机》【年(卷),期】2016(046)011【总页数】4页(P131-134)【关键词】Q345R;S30408;焊接接头;热处理【作者】辛伟;张艳;魏礼运【作者单位】江苏省特种设备安全监督检验研究院张家港分院,江苏张家港215600;江苏科技大学冶金与材料工程学院,江苏张家港215600;江苏科技大学冶金与材料工程学院,江苏张家港215600【正文语种】中文【中图分类】TG457.11异种金属焊接既能满足耐高温、耐腐蚀和耐磨损的要求[1],又能节约贵重金属,降低成本,减轻质量,因此异种钢焊接在航空航天、石油石化、电站锅炉、机械等领域应用越来越多[2]。
但由于异种钢在化学成分、冶金相容性、物理和化学性能方面存在较大差异[3],导致接头的化学成分、金相组织不均匀,易出现焊接裂纹等问题[4]。
针对S30408和Q345R异种钢焊接接头,选择合适的焊接方法和焊接材料,并进行焊后热处理,分析异种钢焊接接头的组织和力学性能。
试件母材选用S30408和Q345钢板各一块,钢板尺寸650mm×110mm×38mm,加工成X型坡口,如图1所示;焊接材料选用奥氏体不锈钢焊条A302,焊条直径4mm,母材和焊材的化学成分如表1所示。
小孔型TIG 焊是2000年左右出现的一种大电流TIG 焊接新技术,其原理是通过大电流形成的电弧压力与熔池液态金属的表面张力相平衡形成小孔,从而实现深熔焊接。
该焊接方法可以实现3-12mm 不锈钢、3-16mm 钛合金以及3-8mm 低合金钢的单程全熔透焊接成型,且无需填丝、无需开坡口。
小孔型TIG 焊电弧很集中,形成类似于等离子和激光焊的效果。
小孔型TIG 焊由于不需要填丝,接头全部由母材组成,消除了夹渣、气孔以及许多焊接工艺常见的其它缺陷,在极大提高焊接效率的同时,保证了焊接质量。
因其显著的高效性特点,在工程中具有巨大的应用价值。
近几年,该技术已逐步应用于管道组焊、薄壁压力容器组焊等工业领域[1]。
S30408是不锈钢压力容器的常用钢种,目前国内同材质压力容器主要采用的焊接方法为钨极氩弧焊、焊条手工焊、埋弧焊,存在焊接质量控制困难,效率低等特点。
本文针对30408不锈钢小孔型TIG 焊接头的力学性能和组织特性进行研究,为国内同类材料的压力容器制造提供基础数据。
一、试验方法试验所用母材为国产S30408奥氏体不锈钢,不填丝焊接,母材成分见表1。
试板尺寸为500mm ×120mm ×12mm ,采用小孔型TIG 焊进行单程全熔透一次性焊接,焊接工艺参数见表2。
焊后参照NB /T 47014--2011《承压设备焊接工艺评定》进行拉伸、弯曲、晶间腐蚀性能测试,并使用金相显微镜对焊接接头进行宏观、微观显微组织进行分析。
二、试验结果分析1.焊缝成形分析。
图1为小孔型TIG 焊焊缝成形照片。
由于小孔型TIG 焊采用大电流焊接,焊接过程中电弧直接穿透工件,在电弧吹力、表面张力和重力的共同作用下,形成稳定的小孔效应,实现单面焊双面成型。
焊道正面宽度为10mm ,背面宽度为2mm ,由于背面熔透宽度小,这对焊接时钨极与焊缝的对中程度和焊缝装配间隙要求较高。
一般要求钨极与焊缝对中偏差不超过0.5mm ,焊缝装配间隙不超过1mm 。
第52卷第2期2018年2月浙 江 大 学 学 报(工学版)J o u r n a l o f Z h e j i a n g U n i v e r s i t y (E n g i n e e r i n g Sc i e n c e )V o l .52N o .2F e b .2018收稿日期:20161220.网址:w w w.z j u j o u r n a l s .c o m /e n g /f i l e u p/H T M L /201802002.h t m 基金项目:国家重点研发计划资助项目(2016Y F C 0801905).作者简介:丁会明(1990 ),男,博士生,从事新能源储运装备与深冷压力容器等研究.o r c i d .o r g/0000-0002-4145-8013.E -m a i l :d d h h m m 558@163.c o m.通信联系人:吴英哲,男,助理研究员.o r c i d .o r g /0000-0002-7246-8767.E -m a i l :y z w u @z ju .e d u .c n D O I :10.3785/j.i s s n .1008-973X.2018.02.002S 30408焊接接头低温力学性能试验丁会明1,吴英哲1,郑津洋1,2,3,陈朝晖4,尹立军4(1.浙江大学化工机械研究所,浙江杭州310027;2.浙江大学流体动力与机电系统国家重点实验室,浙江杭州310027;3.高压过程装备与安全教育部工程研究中心,浙江杭州310027;4.全国锅炉压力容器标准化技术委员会,北京100029)摘 要:为了研究国产奥氏体不锈钢S 30408在低温下的力学性能变化规律,通过-196~20ħ下的低温拉伸试验和冲击试验,获得S 30408焊接接头与母材的低温拉伸性能和冲击性能数据.试验结果表明:焊接接头与母材的屈服强度和抗拉强度随温度降低呈现明显的增加趋势,低温强化效应显著;夏比冲击吸收能量和侧膨胀值则随温度降低呈现下降趋势;焊缝处铁素体含量最高,冲击韧性最差,且焊缝处冲击韧性的降低与其本身在低温下抵抗裂纹扩展能力的降低有关;铁素体分布的不均匀性致使焊接接头存在微观力学性能的差异,对接头处变形产生塑性拘束,削弱了焊接接头的承载能力.关键词:不锈钢;深冷容器设计;焊接接头;低温强度;冲击韧性中图分类号:T G407 文献标志码:A 文章编号:1008973X (2018)02021707E x p e r i m e n t a l s t u d y o n l o w -t e m p e r a t u r em e c h a n i c a l p r o pe r t i e s of S 30408w e l d e d j o i n t sD I N G H u i -m i n g 1,WU Y i n g -z h e 1,Z HE N GJ i n -y a n g 1,2,3,C H E NZ h a o -h u i 4,Y I NL i -ju n 4(1.I n s t i t u t e o f P r o c e s sE q u i p m e n t ,Z h e j i a n g U n i v e r s i t y ,H a n g z h o u 310027,C h i n a ;2.S t a t eK e y L a b o r a t o r y o fF l u i dP o w e r a n d M e c h a n i c a lS y s t e m s ,Z h e j i a n g U n i v e r s i t y H a n g z h o u 310027,C h i n a ;3.H i g h -P r e s s u r eP r o c e s sE q u i pm e n t a n dS a f e t y E n g i n e e r i n g R e s e a r c hC e n t e r o f M i n i s t r y o f E d u c a t i o n ,H a n gz h o u 310027,C h i n a ;4.C h i n aS t a n d a r d i z a t i o n C o m m i t t e e o nB o i l e r s a n dP r e s s u r eV e s s e l s ,B e i j i n g 100029,C h i n a )A b s t r a c t :T e n s i l ea n di m p a c t t e s t sa t -196~20ħw e r ec o n d u c t e do u t t oo b t a i nt h e l o w -t e m pe r a t u r e t e n s i l e p r o p e r t i e sa n di m p a c tt o u g h n e s so ft h eS 30408b a s e m e t a la n d w e l d e d j o i n t .T h ee x p e r i m e n t a l r e s u l t s s h o wt h a t t h e y i e l d s t r e n g t ha n d t e n s i l e s t r e n g t hof b o t hb a s em e t a l a n dw e l d e d j o i n t s ig n i f i c a n t l y i n c r e a s ew i t ht e m p e r a t u r ed e c r e a s i n g d u et oth ec r y o g e ni cs t r e n g t h e n i n g e f f e c t .T h e C h a r p y a b s o r b e d e n e r g y a n d l a t e r a l e x p a n s i o n t e n d t o d e g r a d ew h e n t e m p e r a t u r e d e c r e a s e s .T h ew e l d i n g zo n e h a s t h ew o r s t i m p a c t t o u g h n e s s b e c a u s e i t c o n t a i n s t h e l a r g e s t a m o u n t o f t h e f e r r i t e c o n t e n t .T h e r e d u c t i o n o f t h e i m p a c t t o u g h n e s s i n t h ew e l d i n g z o n e i s r e l a t e d t o t h ed e c r e a s i n g i n t h e c r a c k p r o p a g a t i o nr e s i s t a n c e a t c r y o g e n i c t e m p e r a t u r e s .T h ei n h o m o ge n e o u sf e r r i t ed i s t r i b u t i o ni nt h e w e l d e d j o i n tl e a d st on o n -u n i f o r m m i c r o -m e c h a n i c a l p r o p e r t i e sw h i c h c a u s e s a p l a s t i c c o n s t r a i n t o n t h e d e f o r m a t i o n ,a n d c o n s e q u e n t l y r e s u l t s i n t o a w e a ku l t i m a t eb e a r i ng c a p a c i t y o f th ew e l d e d jo i n t .K e y wo r d s :s t a i n l e s s s t e e l ;c r y o g e n i c p r e s s u r e v e s s e l d e s i g n ;w e l d e d j o i n t ;c r y o g e n i c s t r e n g t h ;i m p a c t t o u gh n e s s奥氏体不锈钢制深冷压力容器是液氦㊁液氮㊁液氧㊁L N G 等冷冻液化气体储存和运输的主要工具.随着天然气等清洁能源需求量的迅速增加,奥氏体不锈钢制深冷压力容器也受到越来越多的关注[1-2].目前,在设计深冷压力容器时,国家标准G B 1502011[3]和G B /T 184422011[4]等规定,当设计温度低于20ħ时,采用20ħ下的许用应力,未充分利用奥氏体不锈钢在低温下的力学性能,从而造成材料性能的过渡冗余和容器增重.从奥氏体不锈钢在低温环境下的实际力学性能出发,对深冷压力容器进行设计,无疑更加合理.相比常规设计方法,基于低温力学性能的设计可允许选用更高的许用应力,充分利用奥氏体不锈钢在低温下的力学性能,实现深冷压力容器的轻量化设计.作为深冷压力容器的重要组成部分,焊接接头在低温下的力学性能将直接决定深冷压力容器的服役性能,对容器安全性和轻量化设计有重要影响.针对奥氏体不锈钢焊接接头低温力学特性的研究,国内外学者已开展了一些工作.I b r a h i m 等[5]通过实验对比分析了304L ㊁316L 和双相不锈钢2505焊接接头在-196~25ħ下的低温冲击韧性;M i l i t i t s k y 等[6]研究了无镍奥氏体不锈钢在-196~150ħ下的冲击断裂行为;舒翔宇等[7]研究了预拉伸和非预拉伸S 30408焊接接头在-196ħ下的冲击性能;毛楠[8]研究了316L 不锈钢焊接接头的组织分布和在-196ħ下的低温冲击韧性.但是,针对国产奥氏体不锈钢S 30408焊接接头在-196~20ħ下力学性能变化规律的系统性研究甚少.本文针对奥氏体不锈钢S 30408焊接接头,进行-196~20ħ下拉伸试验和冲击试验,探讨了S 30408焊接接头在低温环境下的力学性能变化规律,为基于低温力学性能的深冷压力容器轻量化设计提供基础数据.1 材料与试验方法1.1 材料试验材料为经固溶热处理的国产奥氏体不锈钢S 30408,钢板厚度为16m m ;焊丝为H 03C r 21N i 10S i ,直径为3.2m m.钢板和焊丝化学成分如表1所示,表中w B 为质量分数.表1 板材和焊丝的化学成分T a b .1 C h e m i c a l c o m p o s i t i o no f t h e p l a t e a n dw e l d i n g wi r e 材料名称w B/%CS iM nPSC rN iNS 304080.0400.431.100.0300.00118.168.010.04H 03C r 21N i 10S i0.0190.422.070.0130.00618.8910.181.2 焊接工艺焊接接头采用埋弧自动焊(S AW ),V 型坡口,进行平板对接焊接.焊接电流为460A ,电弧电压为30V ,焊接线速度为500m m /m i n,层间温度为100ħ,焊接过程示意图如图1所示.图1 埋弧焊焊接过程示意图F i g .1 S c h e m a t i c i l l u s t r a t i o n o f S AW w e l d i n gpr o c e s s 1.3 试样尺寸拉伸试验采用平行段直径为5m m 的等截面圆棒试样,冲击试验采用10ˑ10ˑ55m m 的标准冲击试样(每3个一组),试样尺寸如图2所示.图2 拉伸试样和冲击试样尺寸F i g .2 S a m p l e s i z e s f o r t e n s i l e t e s t s a n d i m pa c t t e s t s 1.4 试验条件拉伸试验和冲击试验分别在8个温度点(-196㊁-160㊁-120㊁-80㊁-40㊁-20㊁0㊁20ħ)下进行,拉伸试验的应变速率为3ˑ10-4s -1.在拉伸试验和冲击试验前,对试样进行20m i n 保温处理,保证试样达到稳定的热平衡状态.812浙 江 大 学 学 报(工学版) 第52卷1.5试验设备拉伸试验在深冷疲劳试验机装置926L X C T1502上进行,该试验机可实现材料在-196~100ħ下的拉伸试验,最大载荷为150k N.冲击试验在金属摆锤夏比冲击试验机J B D300C上进行,试验机量程为450J,最小分辨率为0.1J.侧膨胀值则采用数显游标卡尺测量,最小分辨率为0.01m m.2讨论与分析2.1低温拉伸性能通过-196~20ħ下的低温拉伸试验,获得了S30408焊接接头与母材在低温下的应力应变关系曲线,如图3所示.图中,εn为工程应变,σn为工程应力.随温度降低,应力应变关系曲线逐渐由抛物线状变为倒 S 形,而且在低温下出现了屈服平台.试验曲线与P a r k等[9-12]在低温下获得的奥氏体不锈钢低温应力应变曲线变化规律相似,表明了本试验结果的有效性.图3母材和焊接接头不同温度下的应力应变关系曲线F i g.3 E n g i n e e r i n g s t r e s s-s t r a i nc u r v e so fb a s e m e t a la n dw e l d e d j o i n t s a t d i f f e r e n t t e m p e r a t u r e s屈服强度㊁抗拉强度和断后延伸率等拉伸性能指标随温度的变化规律,如图4所示.图中,θ为温度, R p0.2为屈服强度,R m为抗拉强度,A为断后伸长率.由图4母材与焊接接头在-196~20ħ下的拉伸性能F i g.4 L o w-t e m p e r a t u r e t e n s i l e p r o p e r t i e so fb a s e m e t a la n dw e l d i n g j o i n t s a t-196~20ħ20ħ到-196ħ,屈服强度和抗拉强度显著提升,表现出明显的低温强化效应.其中,母材的屈服强度增加了55.7%,抗拉强度增加了112.7%;焊接接头的屈服强度增加了67.2%,抗拉强度增加了133.8%.另一方面,随温度降低,材料的断后伸长率降低.在低温试验中,由于试样内部和外表面在初始降温过程中存在一定温度差,致使试样内部承受一定的压应力而产生塑性变形,使晶粒得到一定程度的细化[13],晶界面积增加.金属在受拉伸后,晶粒的滑移带终止在晶界附近,形成位错塞积,随着位错塞积数目的增加,材料呈现出了强化效果[14-15].另一方面,变形过程中的马氏体转变[16],都会致使不锈钢抵抗塑性变形的能力增加,在低温下表现出更高的强度.但是,随温度降低,奥氏体不锈钢在低温下912第2期丁会明,等.S30408焊接接头低温力学性能试验[J].浙江大学学报:工学版,2018,52(2):217223.空位平衡浓度降低,临界孔洞体积分数和失效孔洞分数变小,不锈钢在较低的变形下发生断裂失效,使其断后伸长率降低[17].此外,奥氏体不锈钢在低温下会有孪生变形,而孪生变形本身提供的变形量小,也会使其在低温下产生塑性变形的能力降低[18-19].对比E N1002872016[20]中给出的1.4301在-196ħ下的性能参考值(见表2),与其化学组成相似的S30408在低温下的实测性能均已超过标准值.可见,S30408焊接接头与母材在-196ħ下有良好的拉伸性能.表2-196ħ下材料力学性能对比T a b.2 C o m p a r i s o no fm e c h a n i c a l p r o p e r t i e s a t-196ħ材料名称R p0.2/M P a R m/M P a A/% 1.4301300125030.0母材464170640.6焊接接头627154834.4由图4可知,在相同温度下,焊接接头比母材拥有更高的屈服强度,但是抗拉强度和断后延伸率明显低于母材值.与由纯奥氏体相组成的母材相比,焊接接头部位不仅有奥氏体相,还有铁素体相.根据焊丝化学成分和WR C1992相组分图[21]可知,在焊缝冷却过程中,铁素体作为先析出相,形成凹凸不平的奥氏体铁素体晶界[8],在一定程度上增加了晶界处位错滑移的阻力[22],使得焊接接头对微量塑性变形的抗力增加,表现出更高的屈服强度.同时,铁素体相的形成能够阻碍一次奥氏体组织的长大和具有强烈的形核效果,能够细化奥氏体组织,也有助于焊缝强度的提高.但是,铁素体相的存在使焊接接头对变形过程中产生的缺陷更加敏感,易形成裂纹源[23],削弱焊接接头承载能力.另一方面,微观组成相的不均匀性会致使局部力学性能存在差异性[24].如图5(a)所示为焊接接头横截面经腐蚀后的样貌,可以清晰辨认出焊缝的形状,利用铁素体测量仪F e r i t s c o p eF M P30对焊接接头不同区域的铁素体含量进行测量,获得了铁素体含量分布云图(图5(b)),w F为铁素体质量分数.从图中可以看出,焊缝处铁素体含量最高,并向两边递减,焊接接头处存在明显的铁素体分布不均匀性.在热影响区附近,铁素体形态主要为长条状(见图6(a));在焊缝处则存在枝状铁素体和絮状铁素体(图6(b)).这种微观组织形态的差异和含量分布的不均匀性会导致局部力学性能的差异,对焊接接头的变形产生塑性拘束,致使焊缝与热影响区之间容易产生应力突变[25-26],削弱焊接接头的承载能力,从而使焊接接头的抗拉强度和断后延伸率低于母材值.2.2低温冲击性能冲击试验是衡量金属材料韧性的常用方法,可图5焊接接头横截面及铁素体含量分布F i g.5 S c h e m a t i c i l l u s t r a t i o no fw e l d e d j o i n t s c r o s s-s e c t i o na n d f e r r i t e c o n t e n t d i s t r ib u t i o n i nc r o s s-s e c t i on图6焊接接头不同区域处的铁素体微观形态F i g.6 D i f f e r e n t f e r r i t em i c r o s t r u c t u r e s i n h e a t-a f f e c t e d z o n ea n dw e l d i n g z o n e以评定材料断裂时吸收变形能量的能力和表征抵抗裂纹扩展的水平,主要评价指标为夏比冲击吸收能量和侧膨胀值.母材㊁焊缝和热影响区在低温冲击试022浙江大学学报(工学版)第52卷验过程中的载荷位移曲线如图7所示.图中,x 为位移,F 为载荷.随温度降低,载荷位移曲线变窄,曲线包围的面积减少,抵抗断裂的能力降低,但仍具有低温韧性断裂特征.图7 不同温度下的冲击载荷位移曲线F i g .7 L o a d -d i s p l a c e m e n t t r a c e s o f i m p a c t t e s t s a t d i f f e r e n t t e m pe r a t u r e s 随温度降低,焊接接头与母材的夏比冲击吸收能量和侧膨胀值均显著降低,低温对材料的冲击韧性有明显削弱,如图8所示.图中,K V 2为夏比冲击吸收能量,L E 为侧膨胀值.随温度降低,不锈钢抵图8 焊接接头与母材在-196~20ħ下冲击性能F i g .8 I m p a c tt o u g h n e s s p r o pe r t i e so fb a s e m e t a la n d w e l d e d jo i n t s a t-196~20ħ抗塑性变形的能力增加,产生塑性变形的能力降低,焊接接头冲击韧性降低,在冲击载荷位移曲线则表现出更高的冲击载荷峰值和较低的位移值.从20ħ到-196ħ,母材的夏比冲击吸收能量下降了60.8%,侧膨胀值降低了33.4%;焊缝区的夏比冲击吸收能量下降了44.5%,侧膨胀值降低了68.7%;热影响区的夏比冲击吸收能量降低了50.2%,侧膨胀值降低了45.3%.在整个温度范围内,母材冲击韧性最好,热影响区次之,焊缝最差.E N 1002872016[2]规定奥氏体不锈钢板材在低温下的夏比冲击吸收能量不得低于60J,本文中母材在-196ħ下的夏比冲击吸收能量为163.5J,远高于标准规定.另一方面,焊缝处的夏比冲击吸收能量为51.6J ,高于N B /T 470142011[27]中规定的31J ;侧膨胀值为0.44m m ,满足A S M E B P V C .V I I I .12017[28]中侧膨胀值不低于0.38m m 的规定.可见,S 30408焊接接头在-196~20ħ范围内有良好的低温冲击韧性.对比母材在低温下的夏比冲击吸收能量,焊缝处较之平均低70.1%,热影响区处较之平均低42.5%,这与焊接接头组织中存在的铁素体相有关.铁素体相含量越高,焊接接头的冲击韧性越差,甚至由韧性断裂转变为脆性断裂[5].由图5可知,焊缝处铁素体含量最高,w F =8%~14.3%;热影响区处铁素体含量为2.5%~5.2%.相比热影响区处排列比较规则的长条状铁素体,焊缝处的枝状铁素体和絮状铁素体对变形中产生的缺陷更加敏感[12],易成为裂纹源,致使焊缝部位冲击韧性变差.122第2期丁会明,等.S 30408焊接接头低温力学性能试验[J ].浙江大学学报:工学版,2018,52(2):217223.对于冲击过程中的载荷位移曲线,通常认为裂纹在载荷达到最大值时开始形成,并将最大载荷前曲线包围的面积称为裂纹形成能量[29].根据焊缝在不同温度下的冲击曲线,获得了裂纹形成能量在低温下的变化规律,如图9所示.图中,Q J 为裂纹形成能量,K 为裂纹形成能量占比.由图9(a)可见,随温度降低,裂纹形成能量呈现了先增加后降低的变化趋势,在-196~20ħ下有峰值,明显不同于夏比冲击吸收能量随温度的变化规律.图9(b)展示了裂纹形成能量在整个夏比冲击吸收能量中所占比例的变化趋势.随温度降低,裂纹形成能量占比增加,表明焊缝在低温冲击断裂的过程中,有更多的能量用于阻止裂纹的形成,保持结构完整性.另一方面,裂纹形成能量占比增加,导致用于阻止裂纹扩展的能量份额减少,试样阻止裂纹扩展的能力降低,一旦裂纹形成,裂纹将迅速扩展,致使试样快速发生断裂.由此可见,焊缝在低温下阻止裂纹扩展能力的降低是致使其低温冲击韧性变差的重要因素.通过国产奥氏体不锈钢S 30408焊接接头在低温下的一系列拉伸试验和冲击试验,结果表明S 30408焊接接头有良好的低温综合力学性能.在低温环境下,较高的屈服强度和抗拉强度允许S 30408在设计时可以选用更高的许用应力,充分利用材料的低温性能,实现图9 焊缝处裂纹形成能量在-196~20ħ下的变化规律F i g .9 V a r i a t i o no fc r a c kf o r m a t i o n e n e r g y in w e l d z o n ea t -196~20ħ深冷容器的轻量化设计,而良好的冲击韧性则保证了深冷容器具有足够抵抗低温冲击断裂的能力.3 结 论本文以国产奥氏体不锈钢S 30408焊接接头为研究对象,通过-196~20ħ下的拉伸试验和冲击试验研究,得出以下结论:(1)与室温相比,在-196ħ下,焊接接头的屈服强度增加了67.2%,抗拉强度增加了133.8%;母材屈服强度增加了55.7%,抗拉强度增加了112.7%.由于低温对材料晶粒有细化作用,在变形过程中有更多滑移塞积形成,使材料抵抗塑性变形的能力增加,表现出明显的低温强化效应.(2)铁素体的存在增加了初始位错滑移的阻力,使焊接接头比母材表现出更高的屈服强度.但是铁素体的非均匀性分布致使焊接接头存在微观力学性能不均匀性,在接头变形的过程中产生塑性拘束,削弱了焊接接头的承载能力,相对母材呈现了较低的抗拉强度值.(3)在-196~20ħ下,母材冲击韧性最好,热影响区次之,焊缝区最差.铁素体含量越高,低温冲击韧性越差,存在较高铁素体含量的焊缝区有较低的夏比冲击吸收能量和侧膨胀值.在深冷压力容器制造过程中,应对焊缝区的铁素体含量加以控制.参考文献(R e f e r e n c e s):[1]S H IX ,V A R I AM H M P .G a s a n dL N Gt r a d i n g h u b s ,h u bi n d e x a t i o na n dd e s t i n a t i o nf l e x i b i l i t y in E a s t A s i a [J ].E n e r g y P o l i c y,2016,96:587596.[2]L E E J ,R Y U Y ,K I M N ,e ta l .S t u d w e l d i n g f o r f i x a t i o no fc r y o g e n i ci n s u l a t i o n o f m e m b r a n et a n k si n L N G s h i p b u i l d i n g [J ].T r a n s a c t i o n s o f N o n f e r r o u s M e t a l s S o c i e t y o fC h i n a ,2009,19:s 271s 275.[3]G B1502011.压力容器[S ].北京:中国标准出版社,2012.G B1502011.P r e s s u r ev e s s e l s [S ].B e i j i n g:S t a n d a r d s P r e s s o f C h i n a ,2012.[4]G B /T184422011.固定式真空绝热深冷压力容器[S ].北京:中国标准出版社,2012.G B /T184422011.S t a t i cv a c u u mi n s u l a t e dc r y o ge n i c v e s s e l [S ].S t a n d a r d sP r e s s o fC h i n a ,2012.[5]I B R A H I M O H ,I B R A H I M IS ,K HA L I F A T A F .I m pa c tb e h a v i o r o f d i f f e r e n t s t a i n l e s s s t e e lw e l d m e n t s a t l o w t e m p e r a t u r e s [J ].E n g i n e e r i n g F a i l u r e A n a l y s i s ,2010,17(5):10691076.[6]M I L I T I T S K Y M ,MA T L O C K D K ,R E G U L L Y A ,e ta l .I m p a c t t o u g h n e s s p r o pe r t i e so fn i c k e l -f r e ea u s t e n i t i c s t a i n l e s s s t e e l s [J ].M a t e r i a l sS c i e n c ea n dE ng i n e e r i n g :A ,2008,496(1):189199.[7]舒翔宇,郑津洋,寿比南,等.应变强化奥氏体不锈钢焊接接头冲击试验研究[J ].浙江大学学报:工学版,222浙 江 大 学 学 报(工学版) 第52卷2012,46(7):11621167.S HU X i a n g-y u,Z H E N G J i n-y a n g,S H O U B i-n a n,e t a l.E x p e r i m e n t a l s t u d y o n i m p a c tb e h a v i o ro f a u s t e n i t i c s t a i n l e s s s t e e lw e l d i n gj o i n t sa f t e rc o l ds t r e t c h i n g[J]. J o u r n a l o f Z h e j i a n g U n i v e r s i t y:E n g i n e e r i n g S c i e n c e, 2012,46(7):11621167.[8]毛楠.316L不锈钢焊接接头的组织和力学性能研究[D].哈尔滨工业大学,2012.MA O N a n,M i c r o s t r u c t u r e a n dm e c h a n i c a l p r o p e r t i e s o f w e l d e d j o i n t o f316L s t a i n l e s s s t e e l[D].H a r b i nI n s t i t u t e o fT e c h n o l o g y,2012.[9]P A R K W S,Y O O S W,K I M M H,e ta l.S t r a i n-r a t ee f f e c t so n t h em e c h a n i c a l b e h a v i o r o f t h eA I S I300s e r i e s o f a u s t e n i t i c s t a i n l e s s s t e e l u n d e r c r y o g e n i c e n v i r o n m e n t s [J].M a t e r i a l s&D e s i g n,2010,31(8):36303640.[10]郑津洋,王珂,黄泽,等.液氮温度下奥氏体不锈钢强度试验研究[J].压力容器,2014(8):16.Z H E N GJ i n-y a n g,WA N G K e,HU A N G Z e,e ta l. S t u d y o ns t r e n g t h o fa u s t e n i t i cs t a i n l e s ss t e e lu n d e r l i q u i d-n i t r o g e n t e m p e r a t u r e[J].P r e s s u r e V e s s e l T e c h n o l o g y,2014(8):16.[11]K I MJH,P A R K W S,C HU N M S,e t a l.E f f e c t o f p r e-s t r a i n i n g o nl o w-t e m p e r a t u r e m e c h a n i c a lb e h a v i o r o fA I S I304L[J].M a t e r i a l sS c i e n c ea n dE n g i n e e r i n g: A,2012,543:5057.[12]Y O OS W,L E ECS,P A R K W S,e t a l.T e m p e r a t u r ea n d s t r a i n r a t e d e p e n d e n t c o n s t i t u t i v em o d e l o f T R I P s t e e l s f o r l o w-t e m p e r a t u r e a p p l i c a t i o n s[J].C o m p u t a t i o n a lM a t e r i a l s S c i e n c e,2011,50(7):20142027. [13]王琼琦.深冷处理提高奥氏体不锈钢服役性能机理的研究[D].华东理工大学,2009.W A N G Q i o n g-q i.A s t u d y o fi m p r o v e m e n t o fs e r v i c e p r o p e r t i e s o f c r y o g e n i c t r e a t e ds t a i n l e s ss t e e l s[D].E a s tC h i n a u n i v e r s i t y o f S c i e n c e a n dT e c h n o l o g y,2009.[14]刘俊伟.M g A l Z n系合金板材中低温变形研究[D].湖南大学,2009.L I UJ u n-w e i.D e f o r m a t i o n c h a r a c t e r i s t i c s o fM g A lZ n m a g n e s i u m a l l o y s h e e t si n m o d e r a t et e m p e r a t u r e s[D].H u n a nU n i v e r s i t y,2009.[15]杜大鹏,董湘怀.基于位错密度的流动应力模型的研究[J].模具技术,2010(3):68.D U Y a-p e n g,D O N G X i a n g-h u a i.S t u d y o n f l o ws t r e s sm o d e l b a s e do nd i s l o c a t i o nd e n s i t y[J].D i e a n d M o u l d T e c h n o l o g y,2010(3):68.[16]郑津洋,李雅娴,徐平,等.应变强化用奥氏体不锈钢力学性能影响因素[J].解放军理工大学学报:自然科学版,2011,12(5):512519.Z H E N G J i n-y a n g,L I Y a-x i a n,X U P i n g,e t a l.I n f l u e n c ef a c t o r s o f m e c h a n i c a l p r o p e r t y f o r s t r a i n s t r e n g t h e n i n g a u s t e n i t i cs t a i n l e s ss t e e l[J].J o u r n a l o f P L A U n i v e r s i t y o f S c i e n c e a n d T e c h n o l o g y:S c i e n c eE d i t i o n,2011,12(5):512519.[17]吴琳琳.考虑三轴度效应的奥氏体不锈钢深冷容器强度预测方法及其应用研究[D].浙江大学,2014.W uL i n-l i n.R e s e a r c h o n s t r e n g t hb e h a v i o r o f a u s t e n i t i cs t a i n l e s ss t e e lc r y o g e n i c p r e s s u r e v e s s e lc o n s i d e r i n g t r i a x i a l i t y e f f e c t[D].Z h e j i a n g U n i v e r s i t y,2013. [18]束德林.工程材料力学性能[M].北京:机械工业出版社,2003:8.[19]高灵清,朱金华,李慧,等.高应变速率及低温对工业纯钛力学性能的影响[J].稀有金属材料与工程, 2008,37(6):10511055.G A OL i n g-q i n g,Z HUJ i n-h u a,L IH u i,e t a l.E f f e c t s o f h i g hs t r a i nr a t ea n dl o wt e m p e r a t u r eo n m e c h a n i c a l p r o p e r t i e s o f T A2[J].R a r e M e t a l M a t e r i a l s a n dE n g i n e e r i n g,2008,37(6):10511055.[20]E N100287:2016.F l a t p r o d u c t sm a d eo f s t e e l s f o r p r e s s u r e p u r p o s e s-P a r t7:S t a i n l e s s s t e e l s[S].L o n d o n:T h eB r i t i s hs t a n d a r d s I n s t i t u t i o n,2016.[21]K O T E C K I D J,S I E W E R T T A.WR C1992c o n s t i t u t i o nd i a g r a mf o rs t a i n le s ss t e e lw e l d m e t a l s:am o d i f i c a t i o no f t h e WR C1988d i a g r a m[J].W e l d i n g J o u r n a l,1992,71(5):171178.[22]邓宝柱,彭云,廖丕博.氮对316L不锈钢焊缝力学性能的影响[J].机械工程学报,2011,47(18):6671.D e n g B a o-z h u,PE N G Y u n,L I A O P i-b o.E f f e c t o f n i t r o g e no n t h em e c h a n i c a l p r o p e r t i e so fw e l d m e t a l o f 316L a u s t e n i t i c s t a i n l e s s s t e e l[J].J o u r n a l o f M e c h a n i c a l E n g i n e e r i n g,2011,47(18):6671.[23]K UMA RS,S HA H IAS.S t u d i e s o nm e t a l l u r g i c a l a n di m p a c t t o u g h n e s sb e h a v i o ro fv a r i a b l y s e n s i t i z e d w e l dm e t a l a n dh e a t a f f e c t e dz o n eo fA I S I304L w e l d s[J].M a t e r i a l s&D e s i g n,2016,89:399412. [24]K A M I Y A O,K UM A G A IK,K I K U C H IY.E f f e c t so f δf e r r i t em o r p h o l o g y o n l o wt e m p e r a t u r e f r a c t u r e t o u g h n e s s o fS U S304L s t e e l w e l d m e t a l[J].T r a n s a c t i o n s o ft h e J a p a nW e l d i n g S o c i e t y,1990,21(2):129134. [25]朱亮.力学性能失配焊接接头的强度及变形行为[D].兰州理工大学,2005.Z H UL i a n g.T h ed e f o r m a t i o nb e h a v i o r sa n dt h es t r e n g t h o fw e l d e d j o i n t sw i t hm e c h a n i c a l p r o p e r t i e sm i s m a t c h[D].L a n z h o uU n i v e r s i t y o fT e c h n o l o g y,2005.[26]MO C H I Z U K I M,S H I N T OM I T,HA S H I MO T O Y,e t a l.A n a l y t i c a l s t u d y o nd ef o r m a t i o na n ds t r e ng thi nHA Z-s o f t e n e dw e l d e d j o i n t s o f f i n e-g r a i n e ds t e e l s[J].W e l d i n g i n t h eW o r l d,2004,48(910):212. [27]N B/T470142011.承压设备焊接工艺评定[S].北京:新华出版社,2011.N B/T470142011.W e l d i n gp r o c e d u r e q u a l i f i c a t i o n f o r p r e s s u r e e q u i p m e n t[S].B e i j i n g:X i n h u aP u b l i s h i n g H o u s e,2011.[28]A S M EB P V C.V I I I.12017.A S M EB o i l e r a n d p r e s s u r e v e s s e l c o d e-S e c t i o n V I I I:R u l e s f o r c o n s t r u c t i o n o f p r e s s u r e v e s s e l s d i v i s i o n1[S].N e w Y o r k:T h eA m e r i c a n S o c i e t y o fM e c h a n i c a l E n g i n e e r s,2017.[29]唐振廷.冲击试样断口与力位移曲线之间的关系[J].物理测试,2004(4):15.T A N G Y a n-d o n g.R e l a t i o n s h i p b e t w e e nf r a c t u r ea n d f o r c e-d i s p l a c e m e n tc u r v e o f i m p a c t s p e c i m e n[J]. P h y s i c sE x a m i n a t i o na n dT e s t i n g,2004(4):15.322第2期丁会明,等.S30408焊接接头低温力学性能试验[J].浙江大学学报:工学版,2018,52(2):217223.。