教育学考研参考书清单【河北大学篇】
- 格式:pdf
- 大小:69.09 KB
- 文档页数:4
河大考研专业及参考书目考研是许多同学为了提升自己学术能力、追求更高教育水平而选择的道路,而选择合适的专业和准备相关的参考书目是考研成功的关键之一。
本文将为大家介绍河大(河北大学)的考研专业及相关的参考书目,帮助大家更好地进行考研准备。
1. 经济学类专业及参考书目河大经济学类专业是该校的研究重点之一,包括经济学、国际经济与贸易、财政学等专业方向。
对于准备考研经济类专业的同学,推荐以下参考书目:- 《宏观经济学》(作者:格里高利·曼昆)- 《微观经济学》(作者:哈尔·瓦尔德)- 《经济学原理》(作者:尼. 格里高利·曼昆)- 《现代金融学》(作者:弗兰克·费尔南迪斯)2. 管理学类专业及参考书目河大的管理学专业涵盖了人力资源管理、市场营销、企业管理等方向,对于准备考研管理类专业的同学,以下是一些常用的参考书目:- 《组织行为学导论》(作者:理查德·达费尔)- 《人力资源管理》(作者:加里·狄波)- 《市场营销》(作者:菲利普·科特勒)- 《企业战略管理》(作者:弗朗西斯·阿尔曼)3. 工学类专业及参考书目河大的工学专业涵盖了电子工程、计算机科学与技术、材料科学与工程等方向。
对于准备考研工学类专业的同学,以下是一些常用的参考书目:- 《电路分析基础》(作者:顾奕成)- 《计算机组成与设计》(作者:David A. Patterson)- 《材料力学基础》(作者:陈震洲)- 《自动化原理与实践》(作者:蔡明慧)4. 文学与新闻传播类专业及参考书目河大的文学与新闻传播类专业涵盖了中国现当代文学、新闻与传播学等方向。
对于准备考研文学与新闻传播类专业的同学,以下是一些常用的参考书目:- 《中国现当代文学研究导读》(作者:陈平原)- 《新闻学理论与实践》(作者:王利民)- 《传播学原理》(作者:庄力钧)- 《媒介批评》(作者:史万金)总结:考研是一项需要认真准备的挑战,选择适合自己的专业及相关参考书目对于考研的成功至关重要。
河北省考研教育学复习资料推荐教育心理学重点知识点梳理教育学作为一门研究教育现象和教育理论的学科,是考研教育学专业的重要科目之一。
在备考过程中,熟悉教育心理学的重点知识点是非常关键的。
本文将为考生们推荐一些河北省考研教育学复习资料,并梳理教育心理学的重点知识点,帮助考生们更好地备考。
一、河北省考研教育学复习资料推荐1.教育学教材教育学教材是考研教育学复习的重要基础。
河北省考研教育学参考教材一般以教育学原理、教育学导论、教育心理学等为主要内容,其中包含了教育学的基本概念、理论框架和研究方法等重要内容。
考生们可以通过系统地学习这些教材,建立起对教育学的整体认识。
2.历年真题历年真题是考生们了解考试内容和考试形式的重要参考资料。
通过分析历年真题,考生们可以了解考试的命题趋势、重点考点和难点,有针对性地进行备考。
同时,做题也是检验自己学习成果和提高解题能力的有效方法。
河北省考研教育学的历年真题可通过相关的图书或者网上资源获取。
3.复习资料汇编考研教育学复习资料汇编是集合了各种教育学复习资料的综合性书籍。
这些书籍往往包括了教育学的基本知识点、重要概念、常见考点的解析和扩展阐述等内容。
通过阅读这些复习资料,考生们可以更加系统地掌握教育学的知识框架和要点,对于备考有很大的帮助。
二、教育心理学重点知识点梳理1.教育心理学的基本概念教育心理学是研究教育中的心理现象和心理规律的学科。
考生们需要掌握教育心理学的基本概念,如教育心理学的定义、研究对象、研究方法等。
2.学习与记忆学习和记忆是教育过程中非常重要的心理现象。
考生们需要了解学习和记忆的基本原理、类型和影响因素,同时学习一些有效的学习和记忆方法。
3.发展心理学发展心理学研究的是人在不同阶段的生理和心理发展过程。
考生们需要了解婴幼儿、儿童、青少年和成人各个发展阶段的特点、发展任务和发展规律。
4.个体差异与教育个体差异是指不同个体在心理和行为上存在的差异。
考生们需要了解个体差异的类型、原因和对教育的影响,同时了解如何通过个体差异来开展个性化教育。
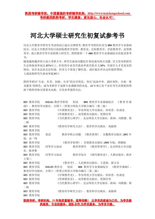
河北大学硕士研究生初复试参考书河北大学教育学研究生考试初试已退出全国统考,教育学考研科目改为696教育学专业基础综合,河北大学教育学院目前招收教育学原理、教育史、比较教育学、学前教育学、高等教育学、成人教育学等专业的硕士研究生。
凯程推荐一下696教育学专业基础综合初复试参考书:随着越来越多的人加入考研大军,研究生就业问题近年来也成为热点话题。
官方发布的研究生总体就业率高达95%以上,但有的专业首次就业率甚至低至5.56%。
究竟什么才是真实的情况,也许永远也无法知道,但多几个渠道了解信息,或许能在作决定时提供帮助。
七成高校研究生就业率超95%凯程考研以"专业、负责、创新、分享"的办学理念,突出"高命中率、强时效性、全面一条龙服务"的特色,成为考研学子选择专业课辅导的首选。
10年来已有千余位考生在凯程的帮助下顺利考取全国著名高校,引发业界强烈关注。
003 教育学院040101教育学原理初试696 教育学专业基础综合《教育学基础》,教育科学出版社,全国十二所重点师范大学联合编写(第二版)003 教育学院《中国教育史》,华东师范大学出版社,孙培青,杜成宪003 教育学院《外国教育史》,高等教育出版社,贺国庆等003 教育学院《当代教育心理学》,北京师范大学出版社,陈琦,刘儒德,第二版003 教育学院《教育科学研究方法》,教育科学出版社,袁振国003 教育学院003 教育学院复试教育学核心问题《教育原理》,安徽教育出版社1995年版,金一鸣003 教育学院《教育学原理》,甘肃教育出版社1998年版,胡德海003 教育学院同等学力加试教育管理学《教育管理学》,北京师范大学出版社,陈孝彬003 教育学院同等学力加试教育学综合《现代教育论》,人教出版社,黄济王策三003 教育学院《教育学》,人民教育出版社,王道俊,郭文安003 教育学院040103教育史初试696 教育学专业基础综合《教育学基础》,教育科学出版社,全国十二所重点师范大学联合编写(第二版)003 教育学院《中国教育史》,华东师范大学出版社,孙培青,杜成宪003 教育学院《外国教育史》,高等教育出版社,贺国庆等003 教育学院《当代教育心理学》,北京师范大学出版社,陈琦,刘儒德,第二版003 教育学院《教育科学研究方法》,教育科学出版社,袁振国003 教育学院003 教育学院复试中外教育史《中国教育史》,华东师范大学出版社,孙培青003 教育学院《外国教育史》,高等教育出版社,贺国庆003 教育学院同等学力加试教育学《教育学基础》,教育科学出版社,全国十二所重点师范大学联合编写(第二版)003 教育学院同等学力加试教育科研方法《教育科学研究方法》,教育科学出版社,袁振国003 教育学院040104比较教育学初试696 教育学专业基础综合《教育学基础》,教育科学出版社,全国十二所重点师范大学联合编写(第二版)003 教育学院《中国教育史》,华东师范大学出版社,孙培青,杜成宪003 教育学院《外国教育史》,高等教育出版社,贺国庆等003 教育学院《当代教育心理学》,北京师范大学出版社,陈琦,刘儒德,第二版003 教育学院《教育科学研究方法》,教育科学出版社,袁振国003 教育学院003 教育学院复试比较教育学综合《比较教育学》,人民教育出版社,吴文侃003 教育学院《当代教育学》,教育科学出版社,袁振国003 教育学院《教育社会学新论》,河北大学出版社,傅松涛003 教育学院《教育研究》、《人大复印•教育学》期刊003 教育学院同等学力加试比较教育学《比较教育学》,人民教育出版社,吴文侃等003 教育学院同等学力加试教育社会学《教育社会学新论》,河北大学出版社,傅松涛003 教育学院040105学前教育学初试696 教育学专业基础综合《教育学基础》,教育科学出版社,全国十二所重点师范大学联合编写(第二版)003 教育学院《中国教育史》,华东师范大学出版社,孙培青,杜成宪003 教育学院《外国教育史》,高等教育出版社,贺国庆等003 教育学院《当代教育心理学》,北京师范大学出版社,陈琦,刘儒德,第二版003 教育学院《教育科学研究方法》,教育科学出版社,袁振国003 教育学院003 教育学院复试学前教育基础理论《学前教育学》,华东师范大学出版社,李生兰003 教育学院003 教育学院同等学力加试外国教育史《外国教育史》,高等教育出版社,贺国庆003 教育学院同等学力加试中国教育史《中国教育史》,华东师范大学出版社,张惠芬003 教育学院040106高等教育学初试696 教育学专业基础综合《教育学基础》,教育科学出版社,全国十二所重点师范大学联合编写(第二版)003 教育学院《中国教育史》,华东师范大学出版社,孙培青,杜成宪003 教育学院《外国教育史》,高等教育出版社,贺国庆等003 教育学院《当代教育心理学》,北京师范大学出版社,陈琦,刘儒德,第二版003 教育学院《教育科学研究方法》,教育科学出版社,袁振国003 教育学院003 教育学院复试高等教育学《高等教育学》高等教育出版社,杨德广,谢安邦,2009版003 教育学院同等学力加试比较教育学《比较教育学》,人民教育出版社,吴文侃,杨汉清003 教育学院同等学力加试教育管理学《教育管理学》,北京师范大学出版社,陈孝彬003 教育学院040107成人教育学初试696 教育学专业基础综合《教育学基础》,教育科学出版社,全国十二所重点师范大学联合编写(第二版)003 教育学院《中国教育史》,华东师范大学出版社,孙培青,杜成宪003 教育学院《外国教育史》,高等教育出版社,贺国庆等003 教育学院《当代教育心理学》,北京师范大学出版社,陈琦,刘儒德,第二版003 教育学院《教育科学研究方法》,教育科学出版社,袁振国003 教育学院003 教育学院复试成人教育学《现代成人教育学研究》,同济大学出版社,2011版,叶忠海003 教育学院同等学力加试教育基本理论《教育学》,人民教育出版社,2009版,王道俊,郭文安003 教育学院同等学力加试教育管理学《教育管理学》,北京师范大学出版社,2008版,陈孝彬,高洪源关于凯程:凯程考研成立于2005年,国内首家全日制集训机构考研,一直致力于高端全日制辅导,由李海洋教授、张鑫教授、卢营教授、王洋教授、杨武金教授、张释然教授、索玉柱教授、方浩教授等一批高级考研教研队伍组成,为学员全程高质量授课、答疑、测试、督导、报考指导、方法指导、联系导师、复试等全方位的考研服务。
河北大学2015年教育学考研参考书籍一、河北大学历史简介二、凯程教育学2014年在北师大方面保录班7多金花全部录取,专业课押题全部命中,其中张海y同学是来自某三本院校国经贸专业,,考取了北师大学校咨询状元,7名学员的经验视频均在凯程网站有展示,有志于考教育学的同学,可以去查看, 凯程的教育学由徐影团队负责教研,在集训营和远程进行全方面授课指导,加上凯程教育学资源,教育学考研十拿九稳. 特别提醒的是考教育学的学生,99%都是跨专业考生,且难度没有那么大,所以想跨专业考研的同学,教育学是首选. 择校择专业就找凯程老师河北大学是河北省惟一一所由河北省人民政府和教育部共同建设的综合性大学,也是河北省惟一一所入选国家“中西部高校综合实力提升工程”的高校。
学校前身是1921年法国耶稣会士创办的天津工商大学,其后历经天津工商学院、津沽大学、天津师范学院、天津师范大学等几个时期,1960年改建为综合性大学并定名河北大学,1970年由天津迁至国家历史文化名城棗保定。
二、河北大学参考书籍河北大学教育学考研退出了统考,实行自主命题。
它的考试科目包括①101思想政治理论②201英语一或203日语③696教育学专业基础综合。
其中政治和英语是全国统考,专业课774教育学基础综合是自主命题,有指定参考书,没有参考大纲。
696教育综合的考试范围主要包括教育学原理、教育心理学、中外教育史、教育研究方法,博仁教育的老师根据历年的试题和大纲,向参加教育学考研的同学推荐以下书籍:一、教育学原理《教育学基础》教育科学出版社十二所重点师范合编《教育学》人民教育出版社王道俊、郭文安二、教育心理学《教育心理学》北京师范大学出版社刘儒德、陈琦三、中外教育史《中国教育史》华东师范大学出版社孙培青《外国教育史教程》人民教育出版社吴式颖四、教育研究方法《教育研究方法导论》安徽教育出版社裴娣娜因为教育学考研专业课的分数占300分。
所以博仁教育的老师强烈建议刚开始备考河北大学教育学研究生的同学们从教材开始,而且教育学考研强调的就是基础知识的理解和运用,回到教材中才能达到不仅“知其然“还”知其所以然”的水平。
河北大学全日制教育硕士考研综合参考书?河北大学教育硕士考研参考书很多人都不清楚,这里凯程老师给大家整理出来了:333教育综合参考书:①教育学原理:《教育学》,王道俊、郭文安编人民教育出版社②中国教育史:《中国教育史》,孙培青编华东师范大学出版社《简明中国教育史》,王炳照等著北京师范大学出版社③外国教育史:《外国教育史》,张斌贤、王晨副编教育科学出版④教育心理学:《教育心理学》,张大均编人民教育出版社《教育心理学》,陈琦、刘儒德编高等教育出版社以上参考书比较多,实际复习的时候,请按照凯程老师指导的重点进行复习,有些内容是不考的,帮助你减轻复习压力,提高复习效率。
河北大学全日制教育硕士考研难度本文系统介绍河北大学全日制教育硕士考研难度,河北大学全日制教育硕士就业方向,河北大学全日制教育硕士学费介绍,河北大学全日制教育硕士考研参考书,河北大学全日制教育硕士考研初试经验五大方面的问题,凯程河北大学全日制教育硕士老师给大家详细讲解。
特别申明,以下信息绝对准确,凯程就是王牌的教育硕士考研机构!一、河北大学全日制教育硕士考研难度大不大,跨专业的人考上的多不多?2015年河北大学全日制教育硕士专业招生人数45人,院校招生量较大,总体来说,河北大学的教育硕士考研难度不大,但是其专业课复习较容易,考试题目难度不高。
据统计,录取的人基本都是跨专业的学生。
据凯程从河北大学内部统计数据得知,每年教育硕士考研的考生中95%是跨专业考生,在录取的学生中,基本都是跨专业考的。
在考研复试的时候,老师更看重跨专业学生自身的能力,而不是本科背景。
其次,教育硕士考研考试科目里,教育硕士基础综合本身知识点难度并不大,跨专业的学生完全能够学得懂。
即使本科师范类的同学,专业课也不见得比你强多少(大学学的内容本身就非常浅)。
在凯程辅导班里很多这样三凯程生,都考的不错,而且每年还有很多二本院校的成功录取的学员,主要是看你努力与否。
所以记住重要的不是你之前学得如何,而是从决定考研起就要抓紧时间完成自己的计划,下定决心,就全身心投入,要相信付出总会有回报。
河北大学考研专业及参考书目河北大学考研专业及参考书目:一、文科类1. 政治学及行政学:参考书目:《中国政治学史》、《当代中国政治制度》、《公共管理学》、《行政法学原理》、《行政经济学》、《中国行政法制史》等。
2. 法学:参考书目:《宪法学》、《行政法学原理》、《普通话法》、《民商法总论》、《刑法学》、《经济法》、《国际法》、《法学概论》、《法律文书学》等。
3. 社会学:参考书目:《社会学》、《社会工作史》、《社会组织学》、《社会调查方法》、《社会心理学》、《社会生态学》、《社会统计学》、《社会学概论》、《社会学研究方法》等。
4. 教育学:参考书目:《教育学基础》、《教育学原理》、《教育心理学》、《教育史》、《教育管理学》、《课程与教学论》、《学校管理学》、《教育统计学》、《学校社会学》等。
5. 哲学:参考书目:《古代哲学史》、《现代哲学史》、《逻辑学》、《形而上学》、《伦理学》、《美学》、《中国哲学思想史》、《中国思想史》、《外国哲学史》、《哲学概论》等。
二、理科类1. 信息与计算机科学:参考书目:《计算机基础》、《C++程序设计》、《数据库原理》、《数据结构与算法》、《计算机网络》、《操作系统》、《计算机系统结构》、《计算机图形学》、《编译原理》等。
2. 电子信息科学与技术:参考书目:《电子线路》、《电子技术基础》、《模拟电子技术》、《数字电子技术》、《电子设计自动化》、《单片机应用》、《微机原理及接口技术》、《模拟电子技术实验》、《数字电子技术实验》等。
3. 机械工程:参考书目:《机械原理》、《机械制图》、《机械设计》、《机械制造技术》、《机械制造系统设计》、《机械加工原理》、《机械传动原理》、《机械运动控制原理》、《液压与气动技术》等。
2020年河北大学教育硕士333教育综合和专业课二考研参考书(本文根据19年考研院校专业目录整理,仅供参考)凯程教育学/教育硕士教研组整理全日制教育硕士考试科目及分值1、英语二100分2、政治100分3、333教育综合150分4、专业课二150分333教育综合考研参考书教育学原理1.《教育学》王道俊,人民教育出版社第七版333必看的参考书,内容稍有陈旧,但是知识体系与333教育综合大纲完全吻合。
教育心理学1.《当代教育心理学》刘儒德,陈琦,北京师范大学出版社,第二版(凯程推荐必读)这本书是中国最权威的教心教材,也是教育学、心理学考研的必读教材,专业词汇很多,理论介绍也多,但是由于专业词汇多,所以初次读书有点难理解,往往很多考生读书到第2-3轮才能理解,但是这本书的介绍深层次,全方位,虽然有点小难,但是却是教育学考研最应该读的书,这本书理解好了,教心考试一定可以过关。
2.《教育心理学》张大均主编,人民教育出版社2005年。
可参考部分知识点,有些地方介绍不够详细深入,最好辅助陈琦版的《当代教育心理学》进行学习。
除了以上参考书,这里还向大家推荐凯程333教育综合的相关辅导资料,凯这套辅导资料,是历年市面销量最好的333教育综合考研类教辅。
1、《333教育综合应试解析》北京理工大学出版,主编徐影老师包含333教育综合的四个科目,以参考书为依托,根据最新大纲提炼编写而成,100%覆盖大纲所有考点。
知识点精炼,总结性和应试性强。
作为一本大纲解析,是教育学考研复习最主要和最核心的一本资料。
2、《333教育综合应试题库》北京理工大学出版,主编徐影老师《333教育综合应试解析》配套必做题库。
题型全面,难度适中,对大纲所有考点考查细致,用以考生知识点记忆过程中的巩固和检测。
和解析一起,学练结合,有利于考生对知识点更为深入的理解和掌握。
3、《333教育综合真题汇编》北京理工大学出版,主编徐影老师汇集近几年333教育综合考研真题,以及凯程独家解析。
河北大学2017年教育学考研参考书河北大学设有教育学学硕和教育学专硕,专业课都是由学校自己命题。
考试科目和参考书都不同,博仁教育老师整理出河北大学教育学学硕和专硕考研参考书,如下:注:2017年招生信息一般在2016年9月左右发布,所以对于备考河北大学2017年教育学学硕或者专硕研究生的同学们来说,现阶段的复习可以以2016年招生信息为准。
一、教育学学硕河北大学教育学学硕招收方向很多,专业课都是696教育学专业基础综合。
考试科目:①101思想政治理论、②201英语一或者203日语、③696教育学专业基础综合。
696教育学专业基础综合是自主命题,学校有给出指定的参考书,博仁教育整理了河北大学696教育学专业基础综合参考书目,备考同学可参考:《教育学基础》,教育科学出版社2008年(第二版),全国十二所重点师范大学联合编写;《中国教育史》,华东师范大学出版社2009年,孙培青、杜成宪;《外国教育史》,高等教育出版社2009年,贺国庆等;《当代教育心理学》,北京师范大学出版社2007年(第二版),陈琦、刘儒德;《教育研究方法》,高等教育出版社2000年,袁振国。
二、教育学专硕河北大学教育学专硕考察四科政治、外国语、专业课一、专业课二。
不同研究方向第四科目考察不同,所以同学在备考前要先决定好专业方向,如果还没有决定前可以先复习专业课一,河北大学教育学专硕对于专业课一的考察是一样的。
考试科目:①101思想政治理论、②204英语二、③333教育综合、④专业课二根据报考专业方向而定。
河北大学有指定333教育综合参考书,博仁考研老师整理了河北大学333教育综合参考书,具体内容如下:《教育学》,人民教育出版社2009年,王道俊、郭文安;《中国教育史》,华东师范大学出版社2009年,孙培青、杜成宪;《外国教育史》,教育科学出版社2009年,张斌贤、王晨;《教育心理学》,高等教育出版社2011年(第2版),陈琦、刘儒德。
教育学考研参考书清单【河北大学篇】
696教育学基础初试参考书:
《教育学》,人民教育出版社,2016年(第七版),王道俊、郭文安主编
《中国教育史》,华东师范大学出版社2009年,孙培青、杜成宪
《外国教育史》,高等教育出版社2009年,贺国庆等
《当代教育心理学》,北京师范大学出版社2007年(第二版),陈琦、刘儒德《教育研究方法》,高等教育出版社2000年,袁振国
复试同等学力需要加试的参考书和科目:
教育学原理:
《教育学》,人民教育出版社,2016年(第七版),王道俊、郭文安主编
教育史:
《中国教育史》,华东师范大学出版社2009年,孙培青、杜成宪《外国教育史》,高等教育出版社2009年,贺国庆等
复试各个专业的参考书:
教育学原理方向:
《教育原理》,安徽教育出版社1995年,金一鸣
《教育学原理》,甘肃教育出版社1998年,胡德海
教育史方向:
《中国教育史》,华东师范大学出版社2009年,孙培青、杜成宪《外国教育史》,高等教育出版社2009年,贺国庆等
比较教育方向:
《比较教育学》,人民教育出版社1999年,吴文侃
《当代教育学》,教育科学出版社2008年,袁振国
《教育社会学新论》,河北大学出版社1996年,傅松涛
《教育研究》、《人大复印•教育学》期刊
学前教育学:
《学前教育学》,华东师范大学出版社2013年,李生兰
高等教育学:
《高等教育学》,高教育出版社2009年,杨德广、谢安邦
成人教育学:
《现代成人教育学原理》,中国人民大学出版社,2015年,叶忠海主编
少年儿童组织与思想意识教育基础:
《儿童社会工作》,社会科学文献出版社2003年,陆士桢、任伟、常晶晶《品德心理学》,安徽大学出版社2005年,欧阳文珍。