电路基础3第4章 正弦交流电路
- 格式:ppt
- 大小:3.46 MB
- 文档页数:118
第 3 章单相正弦交流电路正弦交流电是日常生活和科技领域中最常见、应用最广泛的一种电的形式。
正弦交流电路的理论在电路基础课程中占有极其重要的位置,学习和掌握好正弦交流电路的基本概念和基本分析方法,是本课程中的一个重要环节,应给予足够的重视。
本章将在分析直流电阻性电路的基础上,探讨正弦交流电路的分析方法。
学习的主要内容有:正弦交流电路的基本概念,正弦量的三要素和正弦量的有效值,正弦交流参量的基本运算,电抗元件在交流电路中的基本性质及电阻元件、电感元件、电容元件上的电压、电流关系及功率关系。
本章教学要求深入了解正弦交流电的诸多基本概念,重点理解正弦交流电的三要素和正弦交流电有效值的概念;熟悉和掌握正弦交流电的解析式表示法和波形图表示法;深刻理解和牢固掌握单一电阻元件参数电路、单一电感元件参数电路、单一电容元件参数电路的电压、电流关系及其功率情况,在此基础上,掌握多参数组合的简单正弦交流电路的分析与计算方法。
掌握正弦交流电路中电路参数的测量方法,学会交流电压表、交流电流表、单相功率表的正确使用方法。
3.1 正弦交流电路的基本概念学习目标:深刻理解正弦交流电的三要素,熟悉相位、相位差及同频率正弦量之间超前、滞后的概念;掌握正弦交流电有效值的概念及有效值与最大值之间的数量关系;理解和掌握频率、周期、角频率的概念及其三者之间的数量关系。
1820年奥斯特发现了电能生磁的现象后,又经过十多年,英国学徒出身的物理学家法拉第在1831年通过大量实验证实了磁能生电的现象,向人们揭示了电和磁之间的联系。
从此,开创了普遍利用交流电的新时代。
电磁感应现象奠定了交流发电机的理论基础。
现代发电厂(站)的交流发电机都是基于电磁感应的原理工作的:发电机的原动机(汽轮机或水轮机等)带动磁极转动,与固定不动的发电机定子绕组相切割从而在定子绕组中感应电动势,与外电路接通后即可供出交流电。
3.1.1 正弦量的三要素1.正弦交流电的周期、频率和角频率发电厂的发电机产生的交流电,其大小和方向均随时间按正弦规律变化。
《电工基础》试题库说明:『1』本试题库使用专业:机电系大专专业『2』课程考核要求与知识点第一章电路的基本概念和基本定律1、识记:基本概念基本定律2、理解:(1)电位、电功率、电能的概念。
(2)电压、电流及它们的参考方向。
(3)电阻元件电压与电流关系,欧姆定律。
(4)电压源和电流源的电压与电流关系(5)基尔霍夫电流定律和电压定律。
3、运用:(1)参考方向的应用;(2)应用KCL、KVL求未知电流和电压第二章电路的分析方法1、识记:(1)电阻并、串联特性;(2)电阻星、三角连接的等效互换公式(3)两种电源模型的等效互换条件;(4) 戴维宁定理的条件和内容2、理解:(1)等效变换的概念。
(2)两种电源模型的等效互换条件;(3)戴维宁定理的条件和内容(4)叠加定理的条件和内容3、运用:(1)电阻串联、并联、混联的连接方式和等效电阻、电压、电流、功率的计算,电路中各点电位的计算。
(2)支路电流法、网孔法、节点法求解电路的方法(3)应用戴维宁定理确定负载获得最大功率的条件(4)运用叠加定理分析含有两个直流电源的电路。
第三章正弦交流电路1、识记:(1)正弦量的频率、角频率、周期的关系;(2)正弦量有效值、最大值、平均值的关系;(3)正弦量的相量表示法;(4)各种元件的复阻抗;(5)R、L、C元件电压与电流关系,感抗、容抗,平均功率(有功功率)、无功功率。
2、理解:(1)正弦交流电路量的特点;(2)R、L、C元件在正弦交流电路中电压和电流的各种关系;(3)串、并联谐振;3、运用:(1)RL、RC串、并联电路的分析(2)RLC串、并联电路的分析(3)有功功率、无功功率、视在功率、功率因数的计算第四章三相正弦交流电路1、识记:(1)对称三相正弦量(2)星形、三角形两种联结方式下线电压、相电压的关系,线电流、相电流、中性线电流的关系(3)对称三相电路的功率2、理解:(1)对称三相电路的分析方法(2)不对称三相电路的分析方法及中线的作用3、运用:(1)对称三相电路的分析计算(2)不对称三相电路的分析计算第五章磁路与变压器1、识记:(1)磁路的基本概念和定律;(2)变压器的特性参数2、理解:(1)铁磁性物质的磁化性能与磁化曲线和磁路的欧姆定律(2)交流铁心线圈电路磁通与外加电压的关系(3)变压器的结构和工作原理(4)特殊变压器的使用第六章供电与安全用电1、识记:安全用电和节约用电常识2、理解:发电、输电及工企供电配电第七章电工测量1、识记:(1)电工仪表与测量的基本常识;(2)万用表的使用方法2、理解:万用表的的结构3、运用:电压、电流的测量;电阻的测量;电功率的测量;电能的测量『3』考试命题内容具体分配情况(1)试题对不同能力层次要求的比例为:识记约占15%,理解约占45%,运用占40%;(2)试卷中不同难易度试题的比例为:较易占20%,中等占70%,较难占10%;(3)期末试题从本试题库中抽取。
项目二正弦交流电路分析任务1 正弦交流电路基本知识一、交流电的产生1、演示实验教师作演示实验,演示交流电的产生。
展示手摇发电机模型,介绍主要部件(对应学生设计的发电机原理图),进行演示。
第一次发电机接小灯泡。
当线框缓慢转动时,小灯泡不亮;当线框快转时,小灯泡亮了,却是一闪一闪的。
第二次发电机接电流表。
当线框缓慢转动时电流计指针摆动;仔细观察,可以发现:线框每转一周,电流计指针左右摆动一次。
表明电流的大小和方向都做周期性的变化,这种电流叫交流电。
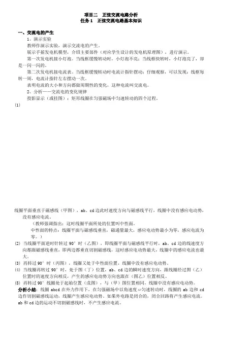
2、分析——交流电的变化规律投影显示(或挂图):矩形线圈在匀强磁场中匀速转动的四个过程。
(1)线圈平面垂直于磁感线(甲图),ab、cd边此时速度方向与磁感线平行,线圈中没有感应电动势,没有感应电流。
(教师强调指出:这时线圈平面所处的位置叫中性面。
中性面的特点:线圈平面与磁感线垂直,磁通量最大,感应电动势最小为零,感应电流为零。
)(2) 当线圈平面逆时针转过90°时(乙图),即线圈平面与磁感线平行时,ab、cd边的线速度方向都跟磁感线垂直,即两边都垂直切割磁感线,这时感应电动势最大,线圈中的感应电流也最大。
(3) 再转过90°时(丙图),线圈又处于中性面位置,线圈中没有感应电动势。
(4) 当线圈再转过90°时,处于图(丁)位置,ab、cd边的瞬时速度方向,跟线圈经过图(乙)位置时的速度方向相反,产生的感应电动势方向也跟在(图乙)位置相反。
(5) 再转过90°线圈处于起始位置(戊图),与(甲)图位置相同,线圈中没有感应电动势。
分析小结:线圈abcd在外力作用下,在匀强磁场中以角速度ω匀速转动时,线圈的ab边和cd 边作切割磁感线运动,线圈产生感应电动势。
如果外电路是闭合的,闭合回路将产生感应电流。
ab和cd边的运动不切割磁感线时,不产生感应电流。
设在起始时刻,线圈平面与中性面的夹角为,t时刻线圈平面与中性面的夹角为。
分析得出,cd边运动速度v与磁感线方向的夹角也是,设cd边长度为L,磁场的磁感应强度为B,则由于cd边作切割磁感线运动所产生的感应电动势为同理,ab边产生的感应电动势为由于这两个感应电动势是串联的,所以整个线圈产生的感应电动势为(式5-1)式中,是感应电动势的最大值,又叫振幅。
三相正弦交流电路《电工基础》配套多媒体CAI课件电子教案1.了解三相交流电源的产生和特点。
2.握三相四线制电源的线电压和相电压的关系。
1. 3.掌握对称三相负载Y形连接和? 连接时,负载线电压和相电压、线电流和相电流的关系。
4.掌握对称三相功率的计算方法。
1.掌握三相电路线电压与相电压、线电流与相电流的相位关系。
2.熟练分析与计算三相电路电压、电流、功率等。
电源一、三相交流电动势的产生1.对称三相电动势振幅相等、频率相同,在相位上彼此相差120?的三个电动势称为对称三相电动势。
99《电工基础》配套多媒体CAI课件电子教案对称三相电动势瞬时值的数学表达式为第一相(U相)电动势:e1=Emsin(? t)第二相(V相)电动势:e2 = Emsin(? t ? 120?)第三相(W相)电动势:e3 = Emsin(? t ? 120?)显然,有e1 ? e2 ? e3 = 0。
波形图与相量图如图10-1所示。
图10-1 对称三相电动势波形图与相量图2.相序三相电动势达到最大值(振幅)的先后次序叫做相序。
e1比e2超前120?,e2比e3超前120?,而e3又比e1超前120?,称这种相序称为正相序或顺相序;反之,如果e1比e3超前120?,e3比e2超前120?,e2 比e1超前120?,称这种相序为负相序或逆相序。
相序是一个十分重要的概念,为使电力系统能够安全可靠地运行,通常统一规定技术标准,一般在配电盘上用黄色标出U相,用绿色标出V相,用红色标出W相。
二、三相电源的连接三相电源有星形(亦称Y形)接法和三角形(亦称? 形)接法两种。
1.三相电源的星形(Y形)接法将三相发电机三相绕组的末端U2、V2、W2(相尾)连接在一点,始端U1、V1、W1(相头)分别与负载相连,这种连接方法叫做星形(Y形)连接。
如图10-2所示。
图10-2 三相绕组的星形接法图10-3 相电压与线电压的相量图从三相电源三个相头U1、V1、W1引出的三根导线叫作端线或相线,俗称火线,任意两个火线之间的电压叫做线电压。