西安交大系统工程期末详细考点
- 格式:pdf
- 大小:2.71 MB
- 文档页数:14
*系统四个共同点:1系统由两个或两个以上的要素构成。
要素是构成系统的基本单位是系统存在的基础和实际系统的共同特征载体2要素与要素之间存在着一定的有机联系,从而在系统的内部和外部形成一定的结构或只需任一系统又是它所从属的一个更大系统的组成部分。
3任何系统必须具有目的性都有一定的有机联系。
这是整体具有不同于各个组成要素的新功能。
4系统不仅是作为状态而存在而且具有时间性。
*系统→系统是由相互作用相互依赖的若干组成部分结合成的具有特定功能的有机体而且这个系统本身又是它所从属的一个更大系统的组成部分*系统根据生成原因:自然系统人造系统根据组成性质:实体系统概念系统根据状态是否随时间变化:静态系统动态系统根据有无环境交换关系:开系统闭系统对人类活动其重要作用的是实体系统和概念系统相结合的人造复合系统*系统科学以系统及其机理为对象研究系统的类型性质和运动规律系统理论:一般系统论控制论信息论耗散结论理论协同学理论突变论混沌学分形非线性科学和复杂性研究*道路运输系统作为社会经济系统的子系统由基础设施运输装备运输服务从业人员运营组织与管理五个子系统组成外部系统包括政治其他运输方式系统社会经济系统和自然环境*人-机-环境系统中人是主要方面其主导作用人-车-道路系统的显著条件是人的参与人是交通事故的主要因素*车辆的宜人化设计:车辆驾驶操作系统中人机界面的优化设置车辆的行车安全性及车内乘员的人体保护技术车辆环境的舒适性1·系统的特征:整体性系统是由两个或两个以上可以区别的要素按照作为系统所应具有的综合整体性而构成系统整体性说明系统的各要素之间存在一定的组合方式各要素之间相互统一和协调系统整体的功能不是个组成要素功能的简单叠加而是呈现出各组成要素所没有的新功能一般来说系统的整体功能大于各组成要素的功能总和要使整体功能大于部分功能之和组成该整体的要素必须协调统一即使每个要素都是良好的当作为整体却不具备某种良好的功能也不能称之为完善的系统系统整体性要求使各要素形成整体构成系统已获得更多更大的功能注意从提高整体功能的角度去提高要素的功能相关性组成系统的要素是相互联系相互作用相互依存相互制约的系统中每个要素的存在都依赖于其他要素的存在系统中任一要素的变化都将引起其他要素的变化乃至整个系统的变化系统的相关性要求努力建立起系统各要素之间的合理关系以消除各要素相互间的盲目联系和无效行动提高系统的有序性尽量避免系统的“内耗”提高系统整体运行的效果目的性通常系统都具有某种目的要达到既定目的系统都具有一定功能这是区别两个系统的标志系统的目的一般用更具体的目标来体现对不具有不止一个目标的系统需要用一个指标体系来描述系统的目标系统的目的性要求明确系统功能从而进一步确定系统结构环境适应性任一系统都存在与一定的物质环境中必然与外界环境产生物质能量信息交换外界环境的变化必然引起系统内部各要素之间的变化系统必须适应外部环境的变化不能适应环境变化的系统是没有持续生命力的只有能经常与外界环境保持最有适应状态的系统才是经常保持不断发展势头的理想系统环境的适应性要求明确系统存在的条件想法设法创造有利条件保证系统的生存发展。
系统:由两个及以上有机联系、相互作用的要素组成,具有特定结构、功能和环境的整体。
系统边界:从空间结构上看,把系统和环境分开的所有点的集合;从逻辑上看,边界是系统构成关系从起作用到不起作用的边界,系统质从存在到消失的边界。
系统的属性:整体性{是系统最核心的特性,是系统性最集中的体现}关联性(由多个有机联系、相互作用的要素组成,具备独立要素所不具备的功能)环境适应性(环境输入系统,系统输出环境,系统要生存,一定要适应环境)层次性(作为总体来看,系统可以分解一系列子系统,并有一定的层次结构)目的性(有一定目的,为达到既定目的而具备一定的功能)集合性(把具备某种属性的一些对象看成一个整体,从而形成一个集合)系统的类型:人造系统和自然系统实体系统和概念系统、动态系统和静态系统、封闭系统和开发系统系统工程的概念:是组织管理系统的规划、研究、设计、制造、试验、使用的科学方法,是一种对所有系统具有普遍意义的科学方法。
系统工程方法论:是研究、探索系统问题的一般规律和途径重要思想:最优思想、总体思想、组合思想、分解和协调思想、反馈思想霍尔三维结构:知识维、时间维、逻辑维时间维(6个阶段):规划阶段、方案阶段、研制阶段、生产阶段、运行阶段、更新阶段逻辑维(7个步骤):明确问题、选择目标、系统综合、系统分析、方案优化、做出决策、付诸实施特点:强调目标明确,核心是最优化,认为一切现实问题都可以规划为工程系统问题,运用定量分析法,做最优解答。
该方法论在研究方法上有整体性,在技术应用上有综合性,在组织管理上有科学性,在系统工程上有问题导向性。
切克兰德方法论:主要内容:问题、根底定义、建立概念模型、比较与探索、选择、设计与实施、评估与反馈主要步骤(略)比较:同:同为系统工程方法论,均以问题为起点,具备相应的逻辑结构异:前者主要研究工程系统问题,后者更适用于“软”系统问题的研究前者以优化分析为核心,后者以比较学习为核心前者使用定量分析方法,后者使用定性、定量与定性相结合的方法前者研究对象为良结构,后者则为不良结构系统分析:运用建模及预测、优化、仿真、评价等技术,对系统的各方面进行定性与定量相结合的分析,为选择最优或满意的方案提供决策依据的分析研究过程。
系统工程导论期末复习资料一、系统工程基础理论1.什么是系统?系统的特性有那些?答:系统是由相互制约、相互作用的一些组成部分组成的具有某种功能的有机整体。
系统的特点有:整体性、集合性、层次性、相关性、目的性、环境适应性。
2.什么是系统工程?系统工程的特点是什么?系统工程方法的特征是什么?系统工程的理论基础有哪些?什么是系统工程方法论答:系统工程是从整体出发合理开发、设计、实施和运用系统技术从而达到全局最优的一门工程技术,它是系统科学中直接改造世界的工程技术。
系统工程具有三个基本特点:整体性、综合性、最优性。
系统工程方法的特征:先总体后详细的设计程序、综合即创造的思想、系统工程的“软科学"性.系统工程的理论基础:系统论、信息论、控制论以及运筹学等。
控制论的发展经历了:经典控制论、现代控制论、大系统控制论三个时期.控制论最重要的观点是:反馈和信息。
系统工程方法论是分析和解决系统开发、运作及管理实践中的问题所应遵循的工作程序、逻辑步骤和基本方法,是系统工程考虑和处理问题的一般方法和总体框架。
3.作为系统工程重要基础的信息论可分为哪三种不同的类型?答:狭义信息论、一般信息论、广义信息论.4.霍尔系统工程方法论和切克兰德系统工程方法论的核心是什么?其方法和步骤各有什么特点?二者有何区别和联系?霍尔三维体系结构的具体内容?霍尔三维集中体现了系统工程方法的哪些特点?霍尔系统工程方法论的核心是“最优化”,切克兰德系统工程方法论的核心是“比较”和“学习"。
霍尔系统工程方法论的步骤为:弄清问题→目标选择→方案设计→建立数学模型→最优化→决策→实施。
切克兰德系统工程方法论的步骤为:问题现状说明→弄清关联因素→概念模型→改善概念模型→比较→实施.霍尔的三维体系结构指的是知识维、时间维和逻辑维。
霍尔三维结构集中体现了系统工程方法的系统化综合化最优化、程序化、标准化等特点。
5.什么是系统的生命周期?系统生命周期的阶段是怎样划分的?答:从提出或建立一个系统到该系统停止运行或为其他系统代替的这段时间,称为系统的生命周期。
第一章系统与系统工程1.系统:由两个或两个以上相互关联的元素组成的、具有特定功能的有机整体。
2.系统的性质:集合性、相关性、目的性、层次性、整体性、环境适应性。
3.常见的系统形态:自然系统和人工系统,实体系统和概念系统,静态系统和动态系统,封闭系统和开放系统,控制系统和行为系统,简单系统、简单巨系统和复杂巨系统。
4.如何理解系统的整体性?(1)系统整体的统一性。
在系统中各个要素对整体的影响不是独立的,而要依赖于其他若干个要素的协同作用。
(2)系统功能的非加和性,即系统的整体功能不等于各要素功能之和。
(3)构成系统的要素不一定都很完善,但可以构成性能良好的整体。
5.如何理解系统的相关性?相关性是指系统内部要素之间的某种相互作用、相互依赖的特定关系。
若某一要素发生变化,则会影响其他要素的变化。
6.如何理解系统的环境适应性?环境适应性是指环境的变化往往能够引起系统特性的变化,系统要实现预定的目标或功能,必须能够适应外部环境的变化。
7.什么是系统工程?它有哪些基本特征?系统工程:凡是用定量和定性相结合的系统思想和方法处理大型复杂问题,无论是系统的设计或组织建立,还是系统的经营管理,都可以看成是一类工程实践,统称为系统工程。
基本特征:(1)研究方法的整体性。
(2)处理问题的综合性。
系统目标的多样性与综合性,要统筹兼顾综合考虑,不能顾此失彼。
处理问题要全面,综合考虑某项措施可能产生的各种后果。
(3)组织管理的科学化和现代化。
8.系统工程的方法论:是指运用系统工程研究问题的一套程序化的工作方法和策略,或者为了达到预期目标,运用系统工程思想和技术解决问题的工作程序或步骤。
9.霍尔三维结构(硬系统方法论):霍尔三维结构将系统工程活动分为前后紧密连接的7个阶段和7个步骤,同时考虑到为完成各阶段和步骤所需要的各种专业知识,为解决规模大、结构复杂、涉及因素众多的大系统问题,提供了科学的思维方法。
霍尔三维结构包括时间维、逻辑维、知识维。
第一章系统S的定义(钱学森):S是由相互作用和相互依赖的若干组成部分结合的。
基本特征:• S由若干元素组成;• 元素之间相互作用、相互依赖;• 由于元素间的相互作用,使得S作为一个整体具有特定的功能。
系统的五个基本特性:整体性、层次性、相关性、稳定性、适应性S的特性:•(1)整体性:S由两个或两个以上的能相互区别的要素组成,又是一个不可分割的有机整体。
•(2)层次性:任何一个S都可分解为一系列不同层次的子S,它本身又是所从属的一个更大S的子S。
即任何S向上可合,向下可分。
关于系统的层次性:系统的层次结构:组分(子系统)及组分(子系统)间关联方式的总和。
关联方式主要是因果关联(数学和逻辑关系),表现形式有树状结构和网状结构两种。
•(3)相关性:S各要素间有密切关系,相互影响、相互制约、相互作用,牵一发而动全身。
故要求S内各要素应根据整体目标,尽量避免“内耗”,设法提高S整体运行效果。
•(4)稳定性:S必须具有能抵抗干扰的稳定性。
稳定是相对的。
--物理稳定性--惯性稳定性--趋好稳定性--动态稳定性•(5)适应性(开放动态性):S都存在于一定环境,与外界存在物质、能量和信息交换,环境的变化必会引起S内部各要素的变化。
不适应环境变化的S没有生命力,只有能经常与环境保持最优适应的S,才是具有不断发展势头的理想S。
S内部各要素相互联系和相互作用的方式或秩序称S结构。
S与外部环境相互联系和作用过程的秩序和能力称S功能。
故结构是从内部对S的整体性的刻画,而功能是从外部刻画了S对象的整体性质。
凡S都有结构和功能,即S是结构和功能的统一体。
要素是S形成的基础,但要素不能直接形成S的功能,它必须通过结构这个中介,才能获得S的功能。
S的功能和结构的关系:S=f(E,R)S(System)——系统E(Elements)——要素的集合R(Relationship)——要素之间各种关系的集合由上式可知,作为一个S,必须包括其要素的集合与要素之间关系的集合,两者缺一不可。
系统工程复习要点1、系统是由相互作用和相互依赖的若干组成部分结合而成的、具有特定功能的有机整体。
系统一般具有整体性、相关性、目的性、环境适应性等特征。
2、管理系统工程是运用系统工程理论与方法,提高管理科学性的一门组织管理技术。
3、管理系统分析就是对管理系统内的基本问题,用系统观点思维推理,在确定和不确定的条件下,探索可能采取的方案,通过分析对比,为达到预期目标选出最优方案的一种辅助决策的方法。
4、系统的结构:指系统内部各组成要素之间的相互联系、相互作用的方式或秩序,即各要素在实践或空间上排列和组合的具体形式。
5、系统的功能:反映系统与外部环境的关系,表达出系统的性质和行为。
6、系统的结构与功能的关系:结构是功能的内在依据,功能是要素与结构的外在表现。
一定的结构总是表现出一定的功能,一定的功能总是由一定的结构系统产生的。
因此,没有结构的功能和没有功能的结构都是不存在的。
系统的结构决定系统的功能,结构的变化制约着系统整体的发展变化。
结构的改变必然引起功能的改变。
结构对功能之所以起主要决定作用,原因有二:一是结构使系统形成了不同于它的诸要素的新质;二是组成要素的行为在一定约束条件下的协同作用决定着系统的功能,“约束”和“协同”是由系统的结构赋予的。
结构和功能的关系不是一一对应的,而功能具有相对的独立性;功能对结构不仅具有相对性,而且对结构有巨大的反作用。
7、不确定性:事件发生的可能性完全不可知的情形,即没有概率分布能与所考察的事件的结果相联系大的情形。
8、不确定性的四个层次:环境前景清晰明显、环境前景有几种可能、环境前景有一定范围、环境前景不明确。
9、循环经济:是对物质闭环流动型经济的简称,即模仿自然生态系统,按照自然生态系统物质循环和能量流动规律重构经济系统,使得经济系统和谐地融入自然生态系统的物质循环过程中,实现环境与经济协调发展的一种新的经济形态。
10、循环经济原则:减量化原则;再利用原则;资源化原则。
第一章1. 系统老三论:系统论,控制论,信息论。
2.系统:是由两个及两个以上有机联系,相互作用的要素所组成,具有特定功能,特定结构和特定环境的整体。
3.系统的一般属性:整体性,关联性,环境适应性。
其次还有目的性,层次性。
4.系统类型:(1)自然系统:主要由自然物(动物,植物,水资源)所自然形成的系统。
人造系统:根据特定的目的,通过人的主观努力所形成的系统。
(2)实体系统:凡是以矿物,生物,机械和人群为基本要素所组成的系统。
概念系统:凡是以概念,原理,政策,制度等非物质要素所构成的系统。
(3)动态系统:系统的状态随时间变化而变化的系统。
静态系统:表征系统运行规律的模型中不含有时间因素,即模型的变量不随时间变化,它可视为动态系统的一种特殊情况,即状态处于稳定状态的系统。
(4)封闭系统:该系统与环境之间没有物质,能量和信息的交换,呈现一种封闭状态的系统。
开放系统:系统与环境之间具有物质,能量与信息的交换系统。
第二章1.霍尔三维结构:分逻辑维,时间维和专业维。
逻辑维:摆明问题,系统设计,系统综合,模型化,最优化,决策,实施计划。
时间维:规划阶段,设计阶段,分析阶段,运筹阶段,实施阶段,运行阶段,更新阶段。
专业维:内容表征系统工程所需要的知识,反映系统工程的专业领域。
其核心内容为:最优化。
2.切克兰德方法论:(1)认识问题;(2)根底定义(3)建立概念模型(4)进行比较(5)寻找改善途径(6)选择(7)设计(8)实施(9)评估。
最优化是比较和探寻改善途径。
3.霍尔三维结构与.切克兰德方法论方法论均是系统工程的方法论,具有相应的逻辑过程。
两种方法论的不同点为:(1)霍尔三维结构主要以工程系统为主要研究对象,是研究硬系统。
切克兰德方法论适用于对社会经济等软技术的研究。
(2)前者的核心是优化分析,后者的核心是比较学习。
(3)前者比较关心定量分析方法,后者强调定量和定性相结合的分析方法。
4.系统分析是运用建模,仿真,优化和评价等技术对系统各方面进行定量与定性相结合的分析,为选择最优的系统方案提供决策依据的分析研究过程。
第一章:系统:是由相互作用和相互依赖的若干组成部分结合而成的、具有特定功能的有机整体。
系统的三个条件:1、必须两个或两个以上的要素;2、要素间存在着一定的有机联系;3、有特定的功能。
系统工程:是从整体出发合理开发、设计、实施和运用系统的工程技术。
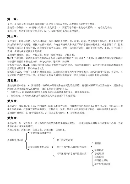
第三章:系统分析:利用科学的分析工具和方法,分析和确定系统的目的、功能、环境、费用与效益等问题,抓住系统中需要决策的若干关键问题,根据其性质和要求,在充分调查研究和掌握可靠信息资料的基础上,确定系统目标,提出为实现目标的若干可行方案,通过模型进行仿真试验,优化分析和综合评价,最后整理出完整、正确、可行的综合资料,从而为决策提供充分的依据。
系统分析的要素:目的、替代方案,模型,费用和效益、评价基准。
HALL三维结构:就是把系统工程的活动分为前后紧密相连接的7个阶段和7个步骤,并同时考虑到为完成各阶段和步骤所需要的各种专业知识。
分为时间维、逻辑维、知识维。
硬系统方法论:HALL三维结构的提出标志硬系统方法论的建立。
强调明确的目标,认为对任何现实问题都必须而且可能弄清其需求,核心内容是优化。
软系统方法论:针对不良结构问题而提出的,这类问题往往很难用数学模型表示,通常只能用半定量、半定性,甚至只能用定型的方法来处理,主要标志是吸取人们的判断和直觉,更多的考虑了环境因素和人的因素。
第四章:系统建模基本理论:1、黑箱理论:将系统外部环境和内部变化看成黑箱,通过控制系统可控因素的输入、观测系统的输出来模拟系统所实现的功能、确定系统运行规律的方法。
2、白箱理论:控制系统模型的输入和输出来引起系统状态的变化,描述系统规律。
3、灰箱理论:对内部构成和各构成要素之间联系情况只有部分清楚。
第八章:系统评价:根据确定的目的,利用最优化的结果和各种资料,用技术经济的观点对比各种替代方案,考虑成本与效果之间的关系,权衡各方案的利弊得失,选择技术上先进,经济上合理和现实中可行的、良好的或满意的方案。
系统⼯程期末复习Chapter 1:什么是系统,系统的含义,系统的⼏个特征,五⾏相克,系统的边界(是否确定,什么样的),什么是系统的结构(含义),系统结构分析的内容。
系统:系统是由两个以上有机联系、相互作⽤的要素所组成,具有特定功能、结构和环境的整体。
系统的⼀般属性:整体性(最基本最核⼼的特性)、关联性、环境适应性。
以上三个为基本属性,许多系统还具有⽬的性、层次性。
(1)系统的整体性:确定系统的组成要素;(2)相关性:反映要素之间的关系(3)系统的⽬的性:反映系统的功能,确定系统和环境的边界(4)有序性:反映了系统的结构形态(5)环境适应性:明确了系统与环境之间的关系(6)动态性:反映了系统的变化趋势系统边界:系统边界就是属于系统的要素和不属于系统的要素之间的分界线,即确定系统边界就是确定什么因素属于系统要素的范围。
边界划分的作⽤:有助于解决问题⼀般在系统分析阶段定义,只有明确了系统边界,才能继续进⾏下⾯的分析、设计等⼯作。
边界是模糊不定的。
系统结构:是指系统的构成要素在时空连续区上的排列组合⽅式和相互作⽤⽅式。
常⽤的系统结构有:因果结构、反馈结构、S型结构、多重结构。
系统结构分析的内容:构成系统的要素集要素间的相互关系要素在系统中的排列⽅式系统的整体性Chapter 2:系统⼯程基本⽅法(3个),3个基本⽅法的内容是什么,霍尔的三维结构模型(针对硬问题)与切克兰德⽅法论(针对软问题)之间的⽐较,系统分析过程的逻辑结构(3个阶段、5个⾏动环节:⽐如谋划阶段),系统模型的含义(概念)。
系统⼯程基本⽅法:分析、评价和综合。
分析的内容:根据系统的要求、功能明确系统的特性;研究系统构成的信息;对系统的构成和⾏为最佳⽅式的探讨。
评价的内容:评价基准的确定;约束条件的研究;研究基准满⾜的程度。
综合的内容:解释评价结果;确定系统的构成、⾏为和⽅式;多个备选⽅案;选出最优设计。
软系统⽅法论与硬系统⽅法论之间的⽐较:(与下⾯的⼀个是同⼀个问题)硬系统⽅法论关注的是问题解决的决策阶段,⽽软系统⽅法论关注的是问题(议题)的认识阶段,关注重点不同。
1.如何理解系统这个概念?
2.怎样理解交通运输系统的性质与作用?
3.系统理论的“老三论”的主要论点是什么?
4.系统理论的“新三论”的主要论点是什么?
5.什么是系统工程?
6.怎样理解系统工程与一般工程的区别?
7.什么是系统工程三维结构的时间维、逻辑维、知识维?8.什么是系统结构?如何理解系统结构鱼系统功能之间的关系?9.预测的工作步骤的什么?
10.常用的基本预测方法有哪几种?各有什么特点?
11.网络分析优化的主要内容是什么?
12.网络图有哪些要素组成?
13.什么是PRET-CPM技术?
14.什么是关键路线?
15.什么是系统评价?
16.运输系统评价的内容是什么?
17.系统评价与系统分析、系统设计、系统优化之间的关系?
18.层次分析法的特点?
19.决策的内容和步骤是什么?
20.如何理解决策要素?。
西交《化工系统工程》第三章数学模型求解方法一、计算机流程模拟模拟是过程工程中的一项基本工作,下述定义阐释了其本质特性:模拟过程通过数学模型准确再现过程系统操作过程中一些特定方面的行为特性,通过此模型进行试验,可以理解过程系统的行为特性,也可评估改变系统某些操作策略带来的影响。
模拟离不开模型化,即建立与实验数据相吻合的模型。
之后结合软件技术方可通过模型进行“虚拟实验”。
另外,模拟的结果在一定程度上准确,只是接近而非现实本身。
因此,必须时刻注意评估模拟器给出的结果的可靠性。
过程工程中的模拟工作需要特定的科学知识,从而准确描述各种纯净物或复杂混合物的物理性质,针对种类繁多的反应器和操作单元建立模型,以及求解庞大的代数或微分方程组的数值方法。
与化学过程工业(CPI)相关,目前有一系列的专业化的模型化、模拟工作,称为计算机辅助过程工程(CAPE),欧洲化工协会每年召开相关领域的国际学术会议(ESCAPE)。
过程工程中的主要模拟工作是流程模拟(flowsheeting)。
流程模拟最初定义为通过计算机辅助方式运行一个化工过程,以显现其中的热质平衡,计算装置尺度和费用情况。
这种定义反映出流程模拟工作与过程设计的紧密联系,但最近30年间,模型化和模拟技术均有惊人的进步,流程模拟的内涵也更加丰富。
如今,流程模拟不单单用于设计新的过程,也用于现有装置的革新改造、过程的操作和控制管理,以及研究开发过程。
对一个复杂工厂,最好采用模拟方式去理解众多单元所构成的系统。
考虑以往这方面的发展情况,流程模拟的定义可以拓展为:通过计算机模拟方式,对一个过程工厂中物料与能量流股的进行系统描述,用于新工厂的设计或现有工厂的性能改进,也可用于辅助执行某种厂区范围上的控制策略,或管理工厂操作。
按上述定义,流程模拟中最优先的考虑是研究整个系统的行为特性。
各个单元的模型必须服从系统的整体目标。
流程模拟的目的虽有设计、操作之分,新的过程开发设计也需要一个现有工厂的过程操作的知识作用基础。
1.系统的特征和要求人们在认识客观事物或改造事物的过程中,用综合分析的思维方式看待事物,根据事物内在的、本质的、必然的联系,从整体的角度进行分析和研究,这类事物就被看成为一个系统。
系统的特征: 1 整体性。
系统整体性要求使各要素形成整体,构成系统,以获得更多、更大的功能。
在认识和改造系统的时候,必须从整体出发,从全局考虑,从系统、要素、环境的相互关系中探求系统整体的本质和规律。
各要素的结合要保持合理,注意从提高整体功能的角度去提高和协调要素的功能,提高要素的基本质量是提高系统整体效能的基础,但在提高要素质量的同时,还要注意与系统的协调。
2 相关性。
系统的相关性要求努力建立起系统各要素之间的合理关系,以消除各要素相互间的盲目联系和无效行动,提高系统的有序性,尽量避免系统的“内耗”,提高系统整体运行的效果。
3 目的性。
系统目的性要求明确系统功能,从而进一步确定系统结构。
4 环境适应性。
系统的环境适应性要求明确系统存在的条件,想方设法创造有利条件,保证系统的生存发展。
2.交通系统的特性交通系统具有一般系统所共有的特点,即整体性、相关性、目的性、环境适应性。
1 整体性体现在由人、车、道路、设施、管理组成的综合整体; 2 相关性体现在交通系统内部各系统之间是有机联系、相互依存又相互作用的; 3 目的性表现为为人们从事各种活动提供必要的物质条件和空间活动条件; 4 环境适应性表现为交通系统处于社会环境之中,受周围环境的影响和制约,并与周围环境相协调。
交通系统还具有的特性: 1 开放性。
交通系统是开放系统,它的服务时间、地点和路线不需要事先申请,也没人事先掌握这些信息,因而它的管理难度比较大。
2 高度随机性。
交通系统使用者在使用交通系统的时间上和方式上的高度随机,使得城市交通系统在供求关系的调节上往往难以摆脱被动和滞后的局面。
3 可控性。
无论是交通源、流的产生及其时空分布,还是交通流向和路径的选择,以及交通方式的构成等等,均有不同程度的可控性。
系统工程复习(理论部分)
1、系统是由两个以上相互关联的要素所构成的具有特定功能的整体。
2、系统的特性:(1)集合性(2)相关性(3)阶层性(4)整体性(5)目
的性(6)环境适应性
3、由系统要素间的相互作用产生、所有系统要素及其总和都不具有的、只有整
体才具有的性质叫做系统的整体涌现性。
4、系统的分类:(1)按组成要素的性质可分为自然系统和人造系统(2)按物
质和精神的角度可分为实体系统和概念系统(3)按物体的运动状态可分为
动态系统和静态系统(4)按物体之间的关联程度可分为开放系统和封闭系5、
6、
7、
8、
9、
10、
11、
12、
13、
14、
15、控制系统一般由控制者(控制装置)、被控制者(受控对象)和控制作用等
组成。
16、系统的稳定性:(1)第一类稳定性。
当外界的变化不致使系统发生显著变化,
系统变化总是在可控范围内。
(2)第二类稳定性。
当系统受到干扰偏离正常
的状态,但在干扰消失后能自动恢复其正常状态。
17、通信过程是由以下几个环节构成:信源发出信息,通过信息通道来传送信息,
最后由信宿获取信息。
18、申农把信息定义为“不确定性减少的量”
19、交通运输系统的设备构成:(1)固定设备子系统(2)移动设备子系统
20、信息的价值:(1)完全信息(2)抽样信息。
系统工程复习整理:一、名词解释(20分)(线性规划,动态规划)二、解答题(单纯循环,对偶单纯循环,化标准形式,Matlab求解线性规划,解整数规划)三、论述题(灰色预测,时间序列(实验),最小二乘,马尔克夫例题)四、案例应用(25分)动态规划一、名词解释(20分)(1)系统工程:是从系统的观点出发,跨学科的考虑问题,运用工程的方法去研究和解决各种系统问题,以实现系统目标的综合最优化。
(2)线性规划:a、可行解:满足线性约束条件和非负条件的决策变量的一组取值。
b、可行解集:所有可行解的集合。
c、可行域:LP问题可行解集构成n维空间的区域,可以表示为: D = {X\AX = b,X>0}d、最优解:使目标函数达到最优值的可行解。
e、最优值:最优解对应目标函数的取值。
f、求解LP问题:求出问题的最优解和最优值。
g、基:设A是约束方程组mXn的系数矩阵,A的秩R(A)=m, B是A中mXm阶非奇异子式(可逆),即|B|尹0,则称B是LP问题的一个基。
(B是由m个互相独立列向量组成)h、基变量:B=「P1,P2,.…Pml,称Pi(i=l,2,.…m)为基向量,与Pj对应的变量xj (j=l,2, 称为基变量,其余的xm+1 , ...,xn为非基变量。
i、基本解:令非基变量等于0,从AX=b中解出的基变量所得的解称为LP关于基B的基本解。
j、基本可行解(对应的基为可行基):满足非负条件的基本解。
(3)动态规划:a、阶段:是针对所给的问题,依据其若干个相互联系的不同部分,给出的对整个过程的自然划分。
通常根据时间顺序或空间特征来划分阶段,以便按阶段的次序解决优化问题。
引入了一个变量来表示阶段,通常称为阶段变量。
b、状态:就是决策者在作决策时所依据的某一阶段开始时或结束时所处的自然状况或客观条件,它描述过程的特征具有无后效性,即当某阶段的状态给定时,这个阶段以后过程的演变与该阶段以前的状态无关而只与当前的状态有关。
西安交通大学22春“计算机科学与技术”《管理信息系统》期末考试高频考点版(带答案)一.综合考核(共50题)1.信息系统开发共需要经历初始、细化、构建和移交四个阶段。
()A、错误B、正确参考答案:B2.结构化分析与设计是信息系统开发时常用的方法,按其生命周期特征,它应属于()。
A.螺旋模型B.喷泉模型C.混合模型D.瀑布模型参考答案:D3.系统设计时()A.按用户要求划分子系统B.按领导要求划分子系统C.按逻辑功能划分子系统D.按机构划分子系统参考答案:C4.UML把概念类分为实体类、控制类。
()A.对B.错参考答案:B对于大型程序设计来说,首先应强调的是()A.运行效率B.可维护性C.开发成本D.使用方便参考答案:B6.在多种信息系统规划方法中,典型的有企业系统规划法、战略目标转移法、关键成功因素法。
()A.正确B.错误参考答案:A7.不同的组织管理模型之间有一定的差异,但同一组织内部不存在不同的管理模型。
()A.正确B.错误参考答案:B8.管理工作的成败取决于()A、能否及时获取信息B、是否重视信息系统的作用C、是否将信息作为资源来管理D、能否作出有效的决策参考答案:C9.管理信息具有等级性,下面属于策略级的信息是()A.库存管理信息B.产品投产C.工资单D.每天统计的产量数据10.功能分析的依据是信息系统目标,信息系统功能的主要来源是用户需求,功能分析的主要手段是用例分析。
()A.正确B.错误参考答案:A11.数据库的数据模型是指()。
A.数据项之间的联系形式B.记录型之间的联系形式C.文件之间的联系形式D.数据之间的联系形式参考答案:B12.用户界面设计应该遵循合理、有效、安全的原则。
()A.正确B.错误参考答案:A13.需求调查的内容包括总体需求、功能需求、性能需求和其他需求。
()A.正确B.错误参考答案:A14.决策支持系统支持()。
A.结构化和半结构化决策D.半结构化与风险型决策参考答案:C15.购置计算机系统的原则是能够满足管理信息系统设计的要求,并且()A.选择最先进的配置B.具有一定扩充余地C.价格低廉D.操作方便参考答案:B16.按照数据的动态特性划分,具有随机变动属性的数据应放在()。