会计利润与所得税费用调整过程的填表说明
- 格式:docx
- 大小:17.95 KB
- 文档页数:3
一、概述在会计利润与所得税费用调整过程中,填表说明是非常重要的一环。
正确的填表方法可以确保财务报表的准确性和合规性。
本文将对会计利润与所得税费用调整过程中填表的要点进行详细的说明。
二、会计利润与所得税费用调整过程1. 确定会计利润。
会计利润是指企业在一定时期内通过经营活动所取得的、抠除所得税后的净利润。
在填表过程中,需要准确计算会计利润的数值。
2. 确定所得税费用。
所得税费用是企业按照税法规定应缴纳的税金。
在填表过程中,需要按照税法的规定计算所得税费用的数值。
3. 调整会计利润。
在填表过程中,可能需要对会计利润进行一些调整,比如抠除非经常性损益、调整前期错误等。
4. 调整所得税费用。
同样地,可能需要对所得税费用进行调整,比如抠除非税收入、税前亏损抵减等。
5. 填表说明。
填表说明是对填表过程中涉及的各项数据和调整计算方法进行说明,以便审计人员和监管部门能够理解并核实填表的准确性和合规性。
三、填表说明要点1. 数据来源。
在填表说明中,需要清楚地说明所使用的数据的来源,包括会计利润和所得税费用的具体计算方法和数据来源。
2. 调整计算方法。
对于会计利润和所得税费用的调整过程中涉及到的各项调整计算方法,都需要进行详细的说明,包括计算公式、计算过程和数据依据等。
3. 调整依据。
对于会计利润和所得税费用的调整依据,需要提供相关的法律法规、税收政策、会计准则或内部规章制度等依据,以证明调整的合规性和合理性。
4. 审计证明。
在填表说明中,需要提供审计部门出具的审计报告或审计意见,以证明填表的准确性和真实性。
四、填表说明的示例以下是填表说明的示例:1. 数据来源:会计利润的数据来源于企业的财务报表,包括利润表、资产负债表和现金流量表。
所得税费用的数据来源于税务部门核定的纳税申报表。
2. 调整计算方法:对于会计利润的调整,主要包括抠除非经常性损益、调整前期错误等。
对于所得税费用的调整,主要包括抠除非税收入、税前亏损抵减等。
利润表“所得税费⽤”要怎样正确填报《企业所得税法实施条例》第⼀百⼆⼗⼋条规定,企业所得税分⽉或者分季度预缴,由税务机关具体核定。
《企业所得税法》第五⼗四条规定,企业分⽉或者分季度预缴企业所得税时,应当按照⽉度或者季度的实际利润额预缴;按照⽉度或者季度的实际利润额预缴有困难的,可以按照上⼀纳税年度应纳税所得额的⽉度或者季度平均额预缴,或者按照经税务机关认可的其他⽅法预缴。
预缴⽅法⼀经确定,该纳税年度内不得随意变更。
关于实际利润额的确定,国家税务总局《关于填报企业所得税⽉季度预缴纳税申报表有关问题的通知》(国税函〔2008〕635号)规定,按会计制度核算的利润额减除以前年度待弥补亏损以及不征税收⼊、免税收⼊后的余额来确认。
在实际操作中,纳税⼈按⽉度或者按季度申报缴纳企业所得税和年终汇算清缴申报利润表时,经常遇到三个⽅⾯的问题:1.预缴企业所得税时,确定的实际利润额即应纳税所得额不准确。
2.年终汇算清缴时,遇到多预缴企业所得税的情况,不作账务调整。
3.年度利润表中填报的所得税费⽤不正确。
现举例进⾏说明。
与所得税核算有关的资料某公司适⽤的企业所得税税率为25%,按季度申报预缴企业所得税,年终汇算清缴。
递延所得税资产及递延所得税负债不存在期初余额。
2009年有关情况如下:(1)第⼀季度实现会计利润总额为90万元,包括从市级财政部门取得的专项⽤途的财政性资⾦3万元(符合税法规定的不征税收⼊条件)、国债利息收⼊2万元。
以前年度尚未弥补的亏损为5万元。
被⼯商部门罚款1万元。
(2)第⼆季度累计实现会计利润总额为100万元,第三季度累计实现会计利润总额为-10万元,第四季度累计实现会计利润总额为60万元。
(3)年末A固定资产的账⾯价值为30万元,计税基础为20万元;B固定资产的账⾯价值为20万元,计税基础为26万元(其他资产和负债⽆暂时性差异)。
(4)年终汇算清缴纳税调整后应纳税所得额为64万元。
预缴及年终汇算清缴(1)第⼀季度预缴企业所得税时的应纳税所得额为80万元(90-3-2-5)。
所得税申报表填表说明一、适用范围本表适用于实行查账征收的企业所得税居民纳税人填报。
二、填报依据及内容根据《中华人民共和国企业所得税法》及其实施条例的规定计算填报,并依据企业会计制度、企业会计准则等企业的《利润表》以及纳税申报表相关附表的数据填报。
三、有关项目填报说明表头项目1.“税款所属期间”:正常经营的纳税人,填报公历当年1月1日至12月31日;纳税人年度中间开业的,填报实际生产经营之日的当月1日至同年12月31日;纳税人年度中间发生合并、分立、破产、停业等情况的,填报公历当年1月1日至实际停业或法院裁定并宣告破产之日的当月月末;纳税人年度中间开业且年度中间又发生合并、分立、破产、停业等情况的,填报实际生产经营之日的当月1日至实际停业或法院裁定并宣告破产之日的当月月末。
2.“纳税人识别号”:填报税务机关统一核发的税务登记证号码。
3.“纳税人名称”:填报税务登记证所载纳税人的全称。
表体项目本表是在企业会计利润总额的基础上,加减纳税调整额后计算出“纳税调整后所得”。
会计与税法的差异通过纳税调整明细表集中体现。
本表包括利润总额的计算、应纳税所得额的计算、应纳税额的计算和附列资料四个部分。
1.“利润总额的计算”中的项目,适用《企业会计准则》的企业,其数据直接取自《利润表》;实行《企业会计制度》、《小企业会计制度》等会计制度的企业,其《利润表》中项目与本表不一致的部分,应当按照本表要求对《利润表》中的项目进行调整后填报。
该部分的收入、成本费用明细项目,适用《企业会计准则》、《企业会计制度》或《小企业会计制度》的纳税人,通过附表一《收入明细表》和附表二《成本费用明细表》反映;适用《企业会计准则》、《金融企业会计制度》的纳税人填报附表一《金融企业收入明细表》、附表二《金融企业成本费用明细表》的相应栏次;适用《事业单位会计准则》、《民间非营利组织会计制度》的事业单位、社会团体、民办非企业单位、非营利组织,填报附表一《事业单位、社会团体、民办非企业单位收入项目明细表》和附表一《事业单位、社会团体、民办非企业单位支出项目明细表》。
利润表填表说明利润表依据“收⼊-费⽤=利润”的平衡公式来编制,主要反映企业⼀定时期内营业收⼊减去营业⽀出之后的净收益。
下⾯店铺⼩编来为你解答,希望对你有所帮助。
利润表填表说明(⼀)“本⽉数”栏利润表“本⽉数”栏反映各项⽬的本⽉实际发⽣数。
在编报中期和年度财务报表时,应将“本⽉数”栏改成“上年数”栏。
1.⼀般根据账户的本期发⽣额分析填列由于该表是反映企业⼀定时期经营成果的动态报表,因此,该栏内各项⽬⼀般根据账户的本期发⽣额分析填列。
(1)“营业收⼊”项⽬,反映企业经营业务所得的收⼊总额。
本项⽬应根据“主营业务收⼊”和“其他业务收⼊”账户的发⽣额分析填列。
(2)“营业成本”项⽬,反映企业经营业务发⽣的实际成本。
本项⽬应根据“主营业务成本”和“其他业务成本”账户的发⽣额分析填列。
(3)“营业税⾦及附加”项⽬,反映企业经营业务应负担的营业税、消费税、城市维护建设税、资源税、⼟地增值税和教育费附加等。
本项⽬应根据“营业税⾦及附加”账户的发⽣额分析填列。
(4)“销售费⽤”项⽬,反映企业在销售商品和商品流通企业在购⼊商品等过程中发⽣的费⽤。
本项⽬应根据“营业费⽤”账户的发⽣额分析填列。
(5)“管理费⽤”项⽬,反映企业⾏政管理等部门所发⽣的费⽤。
本项⽬应根据“管理费⽤”账户的发⽣额分析填列。
(6)“财务费⽤”项⽬,反映企业发⽣的利息费⽤等。
本项⽬应根据“财务费⽤”账户的发⽣额分析填列。
(7)“资产减值损失”项⽬,反映企业发⽣的各项减值损失。
本项⽬应根据“资产减值损失”账户的发⽣额分析填列。
(8)“公允价值变动损益”项⽬,反映企业交易性⾦融资产等公允价值变动所形成的当期利得和损失。
本项⽬应根据“公允价值变动损益”账户的发⽣额分析填列(8)“投资收益”项⽬,反映企业以各种⽅式对外投资所取得的收益。
本项⽬应根据“投资收益”账户的发⽣额分析填列;如为投资损失,以“⼀”号填列。
(9)“营业外收⼊”项⽬和“营业外⽀出”项⽬,反映企业发⽣的与其⽣产经营⽆直接关系的各项收⼊和⽀出。
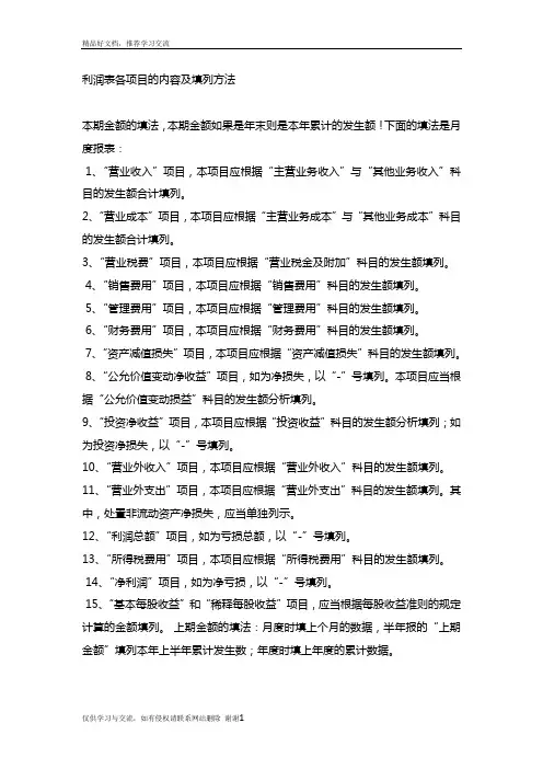
利润表各项目的内容及填列方法本期金额的填法,本期金额如果是年末则是本年累计的发生额!下面的填法是月度报表:1、“营业收入”项目,本项目应根据“主营业务收入”与“其他业务收入”科目的发生额合计填列。
2、“营业成本”项目,本项目应根据“主营业务成本”与“其他业务成本”科目的发生额合计填列。
3、“营业税费”项目,本项目应根据“营业税金及附加”科目的发生额填列。
4、“销售费用”项目,本项目应根据“销售费用”科目的发生额填列。
5、“管理费用”项目,本项目应根据“管理费用”科目的发生额填列。
6、“财务费用”项目,本项目应根据“财务费用”科目的发生额填列。
7、“资产减值损失”项目,本项目应根据“资产减值损失”科目的发生额填列。
8、“公允价值变动净收益”项目,如为净损失,以“-”号填列。
本项目应当根据“公允价值变动损益”科目的发生额分析填列。
9、“投资净收益”项目,本项目应根据“投资收益”科目的发生额分析填列;如为投资净损失,以“-”号填列。
10、“营业外收入”项目,本项目应根据“营业外收入”科目的发生额填列。
11、“营业外支出”项目,本项目应根据“营业外支出”科目的发生额填列。
其中,处置非流动资产净损失,应当单独列示。
12、“利润总额”项目,如为亏损总额,以“-”号填列。
13、“所得税费用”项目,本项目应根据“所得税费用”科目的发生额填列。
14、“净利润”项目,如为净亏损,以“-”号填列。
15、“基本每股收益”和“稀释每股收益”项目,应当根据每股收益准则的规定计算的金额填列。
上期金额的填法:月度时填上个月的数据,半年报的“上期金额”填列本年上半年累计发生数;年度时填上年度的累计数据。
乡村少年宫乒乓球训练教学教案执教教师:曾书明廖海成第一课时主要内容如下:1,正手位/侧身位直、斜线攻球要求:动作完整、协调,练习在近台,中台的控制球能力控制回球落点熟练掌握动作要领后,可在1/2台范围内进行2定点或不定点的练习2,直拍反手推挡/横板反手攻球要求:动作完整、协调,熟练控制回球的路线、力量3,左推右攻要求:正、反手动作结合自如,步法移动迅速、准确熟练控制回球路线4,正手位/反手位连续拉弧圈球(高吊弧圈球或前冲弧圈球)要求:拉弧圈球动作协调,出手速度较快,爆发力较强,旋转质量较高掌握在不同时期(上升期,高点,下降期)拉弧圈球的要领注意击球点,步法移动迅速、准确5,正、反手搓球要求:动作完整、协调,控制回球的落点、旋转的变化注意长短结合,转与不转结合6,搓中侧身突击/拉弧圈球要求:突击动作速度快,爆发力较强,具有一定的击球质量拉弧圈球动作协调,出手速度较快,爆发力较强,旋转质量较高练习起板后连续击球的能力横板选手应注意练习反手起板(拉/打弧圈球)7,比赛要求:在实战中熟练掌握各种技术突出个人打法风格、特点也可进行发球抢攻/接发球抢攻等专项性比赛注:均为常规训练计。
所得税费用(收益)与会计利润关系的说明证监会会计部在《2016年上市公司年报会计监管报告》指出,部分上市公司所得税调整信息披露不充分。
根据企业会计准则和《公开发行证券公司信息披露编报规则第15号——财务报告的一般规定》的规定,对于本期会计利润和所得税费用的调整过程,公司应从税前会计利润出发,考虑一系列调整因素的影响后得出所得税费用。
这些调整因素包括永久性差异影响、未确认递延所得税的暂时性差异的影响、集团内公司不同税率影响、税率变动影响等。
期末存在未确认为递延所得税资产的可抵扣暂时性差异和可抵扣亏损的,应列示期初余额、期末余额及可抵扣亏损到期年度等。
年报分析发现,部分上市公司未按照上述规定披露,存在的主要问题有:1.未披露本期会计利润与所得税费用的调整过程;2.未披露未确认为递延所得税资产的可抵扣暂时性差异和可抵扣亏损信息;3.所得税调整过程不符合所得税费用和会计利润的内在逻辑,背离调节项本身的性质,如调节项“不可抵扣的成本、费用和损失的影响” 为负数,递延所得税资产披露不能勾稽等;4.高新技术企业证书到期后仍然采用优惠税率计算递延所得税,未披露管理层判断公司能够继续适用优惠税率的依据。
企业会计准则要求企业在财务报表附注中就所得税费用与会计利润的关系进行说明,对当期以会计利润为起点,考虑会计与税收规定之间的差异,计算得到所得税费用的调节过程。
具体包括:未包括在利润总额的计算中,但包含在当期或递延所得税计算中的项目;未包括在当期或递延所得税计算中,但包含在利润总额中的项目。
本文根据中国会计视野CPA业务论坛版主陈奕蔚老师的回复,对所得税调整过程中所得税费用和会计利润的内在逻辑予以具体描述。
需要说明的是,所有的内容均来自网页:http:///,属于陈版及视野网友原创。
一、会计利润与所得税费用的调整过程及说明项目细项项目说明利润总额项目说明利润总额:利润表上显示的利润总额。
按法定/适用税率计算的所得税费用:利润总额乘以母公司的适用税率。
利润表各项目的内容及填列方法本期金额的填法,本期金额如果是年末则是本年累计的发生额!下面的填法是月度报表:1、“营业收入”项目,本项目应根据“主营业务收入”与“其他业务收入”科目的发生额合计填列。
2、“营业成本”项目,本项目应根据“主营业务成本”与“其他业务成本”科目的发生额合计填列。
3、“营业税费”项目,本项目应根据“营业税金及附加”科目的发生额填列。
4、“销售费用”项目,本项目应根据“销售费用”科目的发生额填列。
5、“管理费用”项目,本项目应根据“管理费用”科目的发生额填列。
6、“财务费用”项目,本项目应根据“财务费用”科目的发生额填列。
7、“资产减值损失”项目,本项目应根据“资产减值损失”科目的发生额填列。
8、“公允价值变动净收益”项目,如为净损失,以“-”号填列。
本项目应当根据“公允价值变动损益”科目的发生额分析填列。
9、“投资净收益”项目,本项目应根据“投资收益”科目的发生额分析填列;如为投资净损失,以“-”号填列。
10、“营业外收入”项目,本项目应根据“营业外收入”科目的发生额填列。
11、“营业外支出”项目,本项目应根据“营业外支出”科目的发生额填列。
其中,处置非流动资产净损失,应当单独列示。
12、“利润总额”项目,如为亏损总额,以“-”号填列。
13、“所得税费用”项目,本项目应根据“所得税费用”科目的发生额填列。
14、“净利润”项目,如为净亏损,以“-”号填列。
15、“基本每股收益”和“稀释每股收益”项目,应当根据每股收益准则的规定计算的金额填列。
上期金额的填法:月度时填上个月的数据,半年报的“上期金额”填列本年上半年累计发生数;年度时填上年度的累计数据。
本文档部分内容来源于网络,如有内容侵权请告知删除,感谢您的配合!。
利润表各项目的内容及填列方法本期金额的填法,本期金额如果是年末则是本年累计的发生额!下面的填法是月度报表:1、“营业收入”项目,本项目应根据“主营业务收入”与“其他业务收入”科目的发生额合计填列。
2、“营业成本”项目,本项目应根据“主营业务成本”与“其他业务成本”科目的发生额合计填列。
3、“营业税费”项目,本项目应根据“营业税金及附加”科目的发生额填列。
4、“销售费用”项目,本项目应根据“销售费用”科目的发生额填列。
5、“管理费用”项目,本项目应根据“管理费用”科目的发生额填列。
6、“财务费用”项目,本项目应根据“财务费用”科目的发生额填列。
7、“资产减值损失”项目,本项目应根据“资产减值损失”科目的发生额填列。
8、“公允价值变动净收益”项目,如为净损失,以“-”号填列。
本项目应当根据“公允价值变动损益”科目的发生额分析填列。
9、“投资净收益”项目,本项目应根据“投资收益”科目的发生额分析填列;如为投资净损失,以“-”号填列。
10、“营业外收入”项目,本项目应根据“营业外收入”科目的发生额填列。
11、“营业外支出”项目,本项目应根据“营业外支出”科目的发生额填列。
其中,处置非流动资产净损失,应当单独列示。
12、“利润总额”项目,如为亏损总额,以“-”号填列。
13、“所得税费用”项目,本项目应根据“所得税费用”科目的发生额填列。
14、“净利润”项目,如为净亏损,以“-”号填列。
15、“基本每股收益”和“稀释每股收益”项目,应当根据每股收益准则的规定计算的金额填列。
上期金额的填法:月度时填上个月的数据,半年报的“上期金额”填列本年上半年累计发生数;年度时填上年度的累计数据。
利润表会企02表。
会计利润与所得税费用调整过程的填表说明该表的基本原理是以会计上的利润总额为起点,先乘以母公司的适用税率得到“按法定/适用税率计算的所得税费用”,再在此基础上通过一定的项目调整最终得到会计上的所得税费用总额,其中最后一行的“所得税费用”应等于利润表上的所得税费用,即当期所得税费用和递延所得税费用之和。
该表中的各项调节项目均不含已确认递延所得税的暂时性差异事项,如资产减值准备的纳税调整影响、内部交易未实现损益的抵销影响等。
各项目的填列方法简要说明如下:(1)利润总额:利润表上显示的利润总额。
(2)按法定/适用税率计算的所得税费用:利润总额乘以母公司的适用税率(如25%)。
(3)子公司适用不同税率的影响:反映部分子公司的适用税率不同于母公司(如子公司为高新技术企业或适用西部大开发优惠等)的影响,等于适用税率不同的子公司的利润总额乘以母子公司适用税率之差。
如某个子公司适用15%税率,当期该子公司利润总额为100万元,而母公司适用25%税率,则该项目填写“-10万元”。
(4)调整以前期间所得税的影响:反映本年度对上年度所得税进行汇算清缴时,最终汇算清缴结果与上年末计算的应交所得税存在差异而发生的补(退)税额,且不属于前期会计差错的部分。
该项目的金额在账务处理上应当是作为对本年度的“所得税费用——当期所得税费用”的调整。
(5)非应税收入的影响:反映本年度会计上计入当期损益但税法规定为免税收入或不征税收入项目(如国债利息收入、某些符合条件的财政资金等)的影响,等于此类收入的金额乘以其所在纳税主体的适用税率。
本项目以“-”号填列。
(6)不可抵扣的成本、费用和损失的影响:反映本年度发生的属于永久性差异性质的不可扣除成本、费用和损失的影响,如超标准业务招待费、使用不征税收入形成的支出等。
本项目金额等于此类成本、费用或损失的金额乘以其所在纳税主体的适用税率。
(7)使用前期未确认递延所得税资产的可抵扣亏损的影响:指以前年度存在的某项可抵扣暂时性差异或可抵扣亏损,以前年度因为无法合理确定其转回期间可产生足够多的应纳税所得额而未对其确认递延所得税资产,本期末管理层认为满足递延所得税资产确认条件,故在本期确认递延所得税资产并贷记本期“所得税费用——递延所得税费用”。
会计利润与所得税费用调整过程表填制方法会计利润与所得税费用调整过程表是一种用于分析企业重要经济活动的会计凭证,由企业向税务机关报税时准备的证据文件组成。
会计利润与所得税费用调整过程表的填制主要可以分为三个方面:会计报表、税务报表,以及说明和说明性表格。
首先,会计报表是一种结算企业收入、支出、盈亏的金融报表,它可以体现企业在当期的经营活动情况,是企业报税的基本凭证。
填写会计报表时,需要加强管理,尤其是因税收调整而发生变动的企业收入、支出活动,要按照国家有关法规和税政政策,以实际发生情况和账簿记录确定企业具体收入、支出和盈亏情况。
其次,税务报表是企业最重要的税收报表,报出企业当期实际纳税状况,对税务主管机关审核税收管理情况有很大的参考意义,这是企业填写会计利润与所得税费用调整过税表时必不可少的步骤。
填写税务报表时,需要准确把握企业当期实际纳税情况,根据国家有关法规和税政政策,按照税务系统税种、税额、应税性质等要求,填写完整准确的报表内容,保证税收数据的准确性与可靠性。
最后,填写会计利润与所得税费用调整过税表中,不可避免的就需要说明与说明性表格,以供税务机关审核核实用。
说明表格主要用于说明企业存在的税收调整情况,说明调整的原因,按照调整原因对账簿上的会计事项进行调整,从而展示出企业当期实际纳税情况。
说明性表格主要分为两种:一种是税收优惠政策说明;另一种是会计利润与所得税费用调整过税表。
其中,税收优惠政策说明主要描述企业从税收调整中受益的优惠政策,以供税务机关查验;会计利润与所得税费用调整过税表则用于展示企业调整前后的盈亏情况,以便税务机关核实。
总的来说,填写会计利润与所得税费用调整过税表的填制是企业报税的重要准备过程,也是税务机关考核企业纳税情况的重要依据。
因此,填表时,企业应当加强自身税务管理,确保会计报表、税务报表准确可靠,以及说明和说明性表格的内容完整准确,从而为税务机关审核核实提供更多的帮助和服务。
会计利润与所得税费用纳税调整过程会计利润是企业在一定会计期间内根据会计准则编制的利润数字。
而所得税费用则是根据税法规定计算的企业应缴纳的所得税款项。
由于会计准则和税法规定的不一致,会计利润与所得税费用之间可能存在差异,需要进行调整。
调整过程主要包括以下几个方面:1.非税收入的处理:根据税法规定,一些非税收入需要进行调整,以排除不属于纳税所得范围的收入。
比如,除非税收入、股东借款、政府补贴等。
2.非税支出的处理:根据税法规定,一些非税支出需要进行调整,以纳入计算应纳税所得额的范围。
比如,奖金、纳税返还款、研发费用等。
3.长期资产的折旧和摊销:根据会计准则,长期资产的折旧和摊销根据其预计使用寿命进行分摊,而税法规定则可能有不同的折旧和摊销规定。
因此,需要根据税法规定调整资产的折旧和摊销数额。
4.收入、费用的确认时间差异:会计准则规定收入和费用的确认原则,而税法规定了不同的确认时间。
比如,营业收入的确认时间可以与相关费用的确认时间不一致,导致了会计利润与纳税所得额之间的差异。
5.不可抵扣亏损的处理:会计准则允许企业对亏损进行抵扣,而税法规定了一些不可抵扣亏损的情况。
在计算纳税所得额时,需要将这些不可抵扣亏损排除在外。
调整完成后,将会计利润调整为应纳税所得额,然后根据税法规定的所得税率计算所得税费用。
税费用的核算与税收征收部门进行核对,以确保企业按照相关法规和规定纳税。
总之,会计利润与所得税费用纳税调整是为了将会计准则和税法规定进行统一,计算出企业应交纳的所得税费用。
通过进行这些调整,可以保证企业合法地履行纳税义务,并依法纳税。
一、本所附注模板中的披露内容所得税费用(1)所得税费用的组成(2)会计利润与所得税费用调整过程【注:披露所得税费用的相关信息,包括按税法及相关规定计算的当期所得税费用,递延所得税费用本期发生额、上期发生额,以及本期会计利润与所得税费用的调整过程。
】二、“会计利润与所得税费用调整过程”的填表说明该表的基本原理是以会计上的利润总额为起点,先乘以母公司的适用税率得到“按法定/适用税率计算的所得税费用”,再在此基础上通过一定的项目调整最终得到会计上的所得税费用总额,其中最后一行的“所得税费用”应等于利润表上的所得税费用,即当期所得税费用和递延所得税费用之和。
该表中的各项调节项目均不含已确认递延所得税的暂时性差异事项,如资产减值准备的纳税调整影响、内部交易未实现损益的抵销影响等。
各项目的填列方法简要说明如下:(1)利润总额:利润表上显示的利润总额;(2)按法定/适用税率计算的所得税费用:利润总额乘以母公司的适用税率(如25%);(3)子公司适用不同税率的影响:反映部分子公司的适用税率不同于母公司(如子公司为高新技术企业或适用西部大开发优惠等)的影响,等于适用税率不同的子公司的利润总额乘以母子公司适用税率之差。
如某个子公司适用15%税率,当期该子公司利润总额为100万元,而母公司适用25%税率,则该项目填写“-10万元”;(4)调整以前期间所得税的影响:反映本年度对上年度所得税进行汇算清缴时,最终汇算清缴结果与上年末计算的应交所得税存在差异而发生的补(退)税额,且不属于前期会计差错的部分,该项目的金额在账务处理上应当是作为对本年度的“所得税费用——当期所得税费用”的调整;(5)非应税收入的影响:反映本年度会计上计入当期损益但税法规定为免税收入或不征税收入项目(如国债利息收入、某些符合条件的财政资金等)的影响,等于此类收入的金额乘以其所在纳税主体的适用税率。
本项目以“-”号填列;(6)不可抵扣的成本、费用和损失的影响:反映本年度发生的属于永久性差异性质的不可扣除成本、费用和损失的影响,如超标准业务招待费、使用不征税收入形成的支出等。
会计利润与所得税费用调整过程的填表说明该表的基本原理是以会计上的利润总额为起点,先乘以母公司的适用税率得到“按法定/适用税率计算的所得税费用”,再在此基础上通过一定的项目调整最终得到会计上的所得税费用总额,其中最后一行的“所得税费用”应等于利润表上的所得税费用,即当期所得税费用和递延所得税费用之和。
该表中的各项调节项目均不含已确认递延所得税的暂时性差异事项,如资产减值准备的纳税调整影响、内部交易未实现损益的抵销影响等。
各项目的填列方法简要说明如下:(1)利润总额:利润表上显示的利润总额。
(2)按法定/适用税率计算的所得税费用:利润总额乘以母公司的适用税率(如25%)。
(3)子公司适用不同税率的影响:反映部分子公司的适用税率不同于母公司(如子公司为高新技术企业或适用西部大开发优惠等)的影响,等于适用税率不同的子公司的利润总额乘以母子公司适用税率之差。
如某个子公司适用15%税率,当期该子公司利润总额为100万元,而母公司适用25%税率,则该项目填写“-10万元”。
(4)调整以前期间所得税的影响:反映本年度对上年度所得税进行汇算清缴时,最终汇算清缴结果与上年末计算的应交所得税存在差异而发生的补(退)税额,且不属于前期会计差错的部分。
该项目的金额在账务处理上应当是作为对本年度的“所得税费用——当期所得税费用”的调整。
(5)非应税收入的影响:反映本年度会计上计入当期损益但税法规定为免税收入或不征税收入项目(如国债利息收入、某些符合条件的财政资金等)的影响,等于此类收入的金额乘以其所在纳税主体的适用税率。
本项目以“-”号填列。
(6)不可抵扣的成本、费用和损失的影响:反映本年度发生的属于永久性差异性质的不可扣除成本、费用和损失的影响,如超标准业务招待费、使用不征税收入形成的支出等。
本项目金额等于此类成本、费用或损失的金额乘以其所在纳税主体的适用税率。
(7)使用前期未确认递延所得税资产的可抵扣亏损的影响:指以前年度存在的某项可抵扣暂时性差异或可抵扣亏损,以前年度因为无法合理确定其转回期间可产生足够多的应纳税所得额而未对其确认递延所得税资产,本期末管理层认为满足递延所得税资产确认条件,故在本期确认递延所得税资产并贷记本期“所得税费用——递延所得税费用”。
作者:旧在几作品编号:2254487796631145587263GF24000022时间:2020.12.13会计利润与所得税费用调整过程的填表说明该表的基本原理是以会计上的利润总额为起点,先乘以母公司的适用税率得到“按法定/适用税率计算的所得税费用”,再在此基础上通过一定的项目调整最终得到会计上的所得税费用总额,其中最后一行的“所得税费用”应等于利润表上的所得税费用,即当期所得税费用和递延所得税费用之和。
该表中的各项调节项目均不含已确认递延所得税的暂时性差异事项,如资产减值准备的纳税调整影响、内部交易未实现损益的抵销影响等。
各项目的填列方法简要说明如下:(1)利润总额:利润表上显示的利润总额。
(2)按法定/适用税率计算的所得税费用:利润总额乘以母公司的适用税率(如25%)。
(3)子公司适用不同税率的影响:反映部分子公司的适用税率不同于母公司(如子公司为高新技术企业或适用西部大开发优惠等)的影响,等于适用税率不同的子公司的利润总额乘以母子公司适用税率之差。
如某个子公司适用15%税率,当期该子公司利润总额为100万元,而母公司适用25%税率,则该项目填写“-10万元”。
(4)调整以前期间所得税的影响:反映本年度对上年度所得税进行汇算清缴时,最终汇算清缴结果与上年末计算的应交所得税存在差异而发生的补(退)税额,且不属于前期会计差错的部分。
该项目的金额在账务处理上应当是作为对本年度的“所得税费用——当期所得税费用”的调整。
(5)非应税收入的影响:反映本年度会计上计入当期损益但税法规定为免税收入或不征税收入项目(如国债利息收入、某些符合条件的财政资金等)的影响,等于此类收入的金额乘以其所在纳税主体的适用税率。
本项目以“-”号填列。
(6)不可抵扣的成本、费用和损失的影响:反映本年度发生的属于永久性差异性质的不可扣除成本、费用和损失的影响,如超标准业务招待费、使用不征税收入形成的支出等。
本项目金额等于此类成本、费用或损失的金额乘以其所在纳税主体的适用税率。
会计利润与所得税费用调整过程
1.确定会计利润:会计利润是指企业在一定会计期间内的收入减去费
用所得到的金额。
会计利润通常根据净利润、营业利润或毛利润来计算。
这些数据可在利润表中找到。
2.会计利润的调整:在计算所得税费用之前,会计利润需要进行一系
列调整,以反映税法所要求的项目和方法。
这些调整通常包括:-非税收收入和费用的调整:调整项目包括非税收收入、非税收费用、非税收现金收入和开支,以确保它们不包含在会计利润中。
-非税收资产和负债的调整:调整项目包括非税收资产和负债的账面
价值,以反映其税法所规定的价值。
-会计政策调整:会计政策调整可能涉及几个方面,比如折旧、无形
资产摊销、存货计价等,以确保这些调整符合税法要求。
3.计算所得税费用:根据税法规定的税率和税法所要求的计算方法,
计算所得税费用。
所得税费用通常基于税法所确定的概念,如应纳税所得
额等。
4.记录会计利润和所得税费用:会计利润和所得税费用需要分别在利
润表和资产负债表中记录。
利润表上显示会计利润和所得税费用,其中通
过将负责所得税费用的部门添加到公司费用中来调整利润。
资产负债表上
显示所得税费用作为一项负债。
总之,会计利润与所得税费用调整是一项复杂和重要的工作,它确保
了公司在财务报表上计算和记录正确的所得税费用。
通过将税法要求的项
目和方法应用于会计利润,可以准确计算和记录公司的所得税费用,以满足税务法规的要求。
利润表本期金额栏填写说明利润表本期金额栏填写说明 利润表本期金额栏反映各项目自年初起至报告期末止的累计实际发生额。
(1)主营业务成本项目,反映小企业经营主要业务发生的实际成本。
本项目应根据主营业务成本科目的发生额填列。
(2)主营业务收入项目,反映小企业经营主要业务所取得的收入总额。
本项目应根据主营业务收入科目的发生额填列。
(3)主营业务税金及附加项目,反映小企业经营主要业务应负担的营业税、消费税、城市维护建设税、资源税、土地增值税和教育费附加等。
本项目应根据主营业务税金及附加科目的发生额填列。
(4)主营业务利润项目,反映小企业当期主营业务实现的利润。
本项目根据主营业务收入扣除主营业务成本和主营业务税金及附加后的净额填列。
如为亏损总额,以-号填列。
(5)其他业务收入项目,反映小企业除主营业务以外取得的收入。
本项目应根据其他业务收入科目的发生额填列。
(6)投资收益项目,反映小企业以各种方式对外投资所取得的收益。
本项目应根据投资收益科目的发生额填列;如为投资损失,以-号填列。
(7)其他业务支出项目,反映小企业除主营业务以外发生的支出。
本项目应根据其他业务支出科目的发生额填列。
(8)销售费用项目,反映小企业在销售商品过程中发生的费用。
本项目应根据销售费用科目的发生额填列。
(9)财务费用项目,反映小企业发生的财务费用。
本项目应根据财务费用科目的发生额填列。
(10)管理费用项目,反映小企业发生的管理费用。
本项目应根据管理费用科目的发生额填列。
(11)营业利润项目,反映小企业当期主营业务和其他业务实现的利润。
本项目根据主营业务利润加上其他业务收入、投资收益,扣除其他业务支出、销售费用、财务费用和管理费用后的净额。
如为亏损总额,以-号填列。
(12)营业外收支出净额项目,反映小企业发生的与其生产经营无直接关系的各项收入扣除支出后的净额。
本项目应根据营业外收入科目的发生额减去营业外支出科目的发生额后的金额填列。
利润表各项目的内容及填列方法本期金额的填法,本期金额如果是年末则是本年累计的发生额!下面的填法是月度报表:1、“营业收入”项目,本项目应根据“主营业务收入”与“其他业务收入”科目的发生额合计填列。
2、“营业成本”项目本,项目应根据“主营业务成本”与“其他业务成本”科目的发生额合计填列。
3、“营业税费”项目,本项目应根据“营业税金及附加”科目的发生额填列。
4、“销售费用”项目,本项目应根据“销售费用”科目的发生额填列。
5、“管理费用”项目,本项目应根据“管理费用”科目的发生额填列。
6、“财务费用”项目,本项目应根据“财务费用”科目的发生额填列。
7、“资产减值损失”项目,本项目应根据“资产减值损失”科目的发生额填列。
8、“公允价值变动净收益”项目,如为净损失,以“-”号填列。
本项目应当根据“公允价值变动损益”科目的发生额分析填列。
9、“投资净收益”项目,本项目应根据“投资收益”科目的发生额分析填列;如为投资净损失,以“-”号填列。
10 、“营业外收入”项目,本项目应根据“营业外收入”科目的发生额填列。
11 、“营业外支出”项目,本项目应根据“营业外支出”科目的发生额填列。
其中,处置非流动资产净损失,应当单独列示。
12 、“利润总额”项目,如为亏损总额,以“-”号填列。
13 、“所得税费用”项目,本项目应根据“所得税费用”科目的发生额填列。
14、“净利润”项目,如为净亏损,以“-”号填列。
15、“基本每股收益”和“稀释每股收益”项目,应当根据每股收益准则的规定计算的金额填列。
上期金额的填法:月度时填上个月的数据,半年报的“上期金额”填列本年上半年累计发生数;年度时填上年度的累计数据。
Welcome To Download !!!欢迎您的下载,资料仅供参考!。
会计利润与所得税费用调整过程的填表说明
基本原理是以会计上的利润总额为起点,先乘以母公司的适用税率得到“按法定/适用税率计算的所得税费用”,再在此基础上通过一定的项目调整最终得到会计上的所得税费用总额,其中最后一行的“所得税费用”应等于利润表上的所得税费用,即当期所得税费用和递延所得税费用之和。
该表中的各项调节项目均不含已确认递延所得税的暂时性差异事项,如资产减值准备的纳税调整影响、内部交易未实现损益的抵销影响等。
1.利润总额:
计算方法:利润表的利润总额,不论利润总额是正数还是负数
2.按法定/适用税率计算的所得税费用
计算方法:利润总额×母公司的适用税率,统一按照母公司税率填写(如25%)
3.子公司适用不同税率的影响:
说明:反映部分子公司的适用税率不同于母公司(如子公司为高新技术企业或适用西部大开发优惠等)的影响;
计算方法:∑子公司利润总额×(子税率-母税率)
例如:某个子公司适用15%税率,当期该子公司利润总额为100万元,而母公司适用25%税率,则该项目填写“-10万元”。
4.调整以前期间所得税的影响:
说明:反映本年度对上年度所得税进行汇算清缴时,最终汇算清缴结果与上年末计算的应交所得税存在差异而发生的补(退)税额,且不属于前期会计差错的部分(参考《计学撮要2011》第388~391页的问答)。
该项目的金额在账务处理上应当是作为对本年度的“所得税费用——当期所得税费用”的调整。
如本年度对上年度所得税汇算清缴的结果与上年度计算的应交所得税差异较大时,应结合重要性水平及判断是否为前期会计差错,如果是会计差错要按照会计差错的处理原则进行追溯调整。
5.非应税收入的影响(以“-”填列)
说明:反映本年度会计上计入当期损益但税法规定为免税收入或不征税收入项目(如国债利息收入、某些符合条件的财政资金等)的影响,如本期收到的与资产相关的政府补
助属于不征税收入的;如权益法下确认的投资收益。
如非同一下企业合并,被投资单位可辨认净资产大于投资成本计入营业外收入这部分,在可预见的未来没有处置被购买方股权的计划,则无需确认递延所得税负债,合并报表层面的所得税费用调节表中列入“非应税收入的影响”的负数;
计算方法:此类收入金额×纳税主体适用税率
6.不可抵扣的成本、费用和损失的影响(以“+”填列)
说明:反映本年度发生的属于永久性差异性质的不可扣除成本、费用和损失的影响,如超标准业务招待费、使用不征税收入形成的支出等。
计算方法:此类成本、费用或损失的金额×纳税主体适用税率
7.使用前期未确认递延所得税资产的可抵扣亏损的影响(以“-”填列)
说明:指以前年度存在的某项可抵扣暂时性差异或可抵扣亏损,以前年度因为无法合理确定其转回期间可产生足够多的应纳税所得额而未对其确认递延所得税资产,本期末管理层认为满足递延所得税资产确认条件,故在本期确认递延所得税资产并贷记本期“所得税费用——递延所得税费用”;如果坏帐准备期初没有确认过递延所得税资产,本期确认了递延所得税资产;
举例:企业累计亏损100万元且未确认递延所得税资产,本期盈利弥补以前年度亏损100万元,适用税率25%,则本期增加确认递延所得税资产100万元×25%=25万元,应填-25万元。
8.本期未确认递延所得税资产的可抵扣暂时性差异或可抵扣亏损的影响(以“+”填列)
说明:指本期发生的可抵扣暂时性差异和可抵扣亏损,因为无法合理确定其转回期间可产生足够多的应纳税所得额而未对其确认递延所得税资产的影响;
如果合并抵销未实现损益确认了递延所得税,则无需在该表中作为调节项目;如果没有确认递延所得税,应作为本期发生的未确认递延所得税的暂时性差异事项列入该表;
计算方法:该类项目对本期利润总额的影响金额×纳税主体适用税率
举例:企业本年度亏损100万元,因为无法合理确定其转回期间可产生足够多的应纳税所得额而未对其确认递延所得税资产的影响故未确认递延所得税资产,适用税率25%,则本项目应填写100万元×25%=25万元。
9.税率调整导致期初递延所得税资产/负债余额的变化(导致递延所得税资产增加或递延
所得税负债减少的,以“-”填列,反之以“+”填列)
说明:因预计暂时性差异转回期间的适用税率将发生改变(如因为颁布实施新税法、纳税主体本身是否适用某项税收优惠的条件发生变化等)对该纳税主体期初的递延所得税资产、负债余额按期末预计的转回时适用税率进行调整对所得税费用的影响。
如可抵扣暂时性差异的增减变动导致的确认的递延所得税费用的增减变动,预计转回时的适用税率变动而调整递延所得税资产/负债的计量金额的。
计算方法:期初已确认递延所得税资产或负债的暂时性差异项目金额(不包括转回时直接计入其他综合收益或权益项目的暂时性差异)×(期末预计的转回时适用税率-年初预计的转回时适用税率)
举例:如企业年初有递延所得税资产15万元,上年税率15%,今年由于不再享受高新技术企业优惠税率,适用税率变为25%,递延所得税资产增加15×(25%-15%),应填-10万元。
10.税法规定的额外可扣除费用
研发支出加计扣除、其他税法规定的额外扣除的费用;
11.所得税费用:
计算方法:利润表所的“所得税费用”(即“当期所得税费用”和“递延所得税费用”之和)。