如何申报物业三级资质
- 格式:doc
- 大小:24.50 KB
- 文档页数:1
物业资质最新规定物业管理是指对不动产(房地产)的日常运营、维护和管理工作,旨在提供一系列服务,以确保物业的正常运行和居民的舒适生活。
为了规范物业管理行业的发展,各级政府和相关机构制定了一系列的物业资质及管理规定。
本文将详细介绍物业资质的最新规定,以帮助相关从业人员了解并遵守。
1. 物业资质的分类根据国家有关行业管理政策的规定,物业资质可以分为不同等级和分类。
目前,我国的物业资质主要包括以下几个等级:•一级物业资质:具备从事大型住宅小区、商业综合体、写字楼等大型物业管理的能力;•二级物业资质:具备从事普通住宅小区、社区、商住楼等中小型物业管理的能力;•三级物业资质:具备从事小区、多层住宅等小型物业管理的能力。
此外,根据物业管理的性质和特点,物业资质还可以进一步分为商业物业管理资质、住宅物业管理资质、工业物业管理资质等分类。
2. 前置要求在申请物业资质之前,申请人需要满足一定的前置要求。
根据最新规定,一般情况下,申请人需要符合以下条件:•具备独立法人资格;•具备良好的信誉记录;•具备一定的从业经验和管理经验;•具备相关的从业人员及设备设施。
另外,不同级别的物业资质还可能有其他特定的前置要求,例如拥有一定规模的管理项目、从业人员达到一定数量等。
3. 物业资质申请流程物业资质的申请流程相对较为简单,一般包括以下几个步骤:步骤一:准备材料在申请物业资质之前,申请人需要准备相关的申请材料,包括但不限于以下内容:•申请表格;•公司法人营业执照副本;•公司章程及法人代表的身份证明;•公司信用报告;•从业人员的相关证书和资质证明;•相关设备设施的购置或租赁合同。
步骤二:递交申请申请人将准备好的申请材料递交给相关部门或机构,如市政府物业管理办公室、政府行业监管部门等,并缴纳相应的申请费用。
步骤三:资质审核审核部门将对申请材料进行审查,并进行现场的实地考核。
主要审核内容包括公司资质、从业人员的资格、管理经验等。
步骤四:颁发证书审核通过后,相关部门将颁发物业资质证书,并将相关信息上传至物业资质管理系统,以供查询和核查。
云南省物业管理企业资质等级管理办法一、背景介绍物业管理企业是指专门从事物业管理服务的企业,其资质等级的管理对于规范物业管理市场、提升物业管理服务质量具有重要意义。
为了加强云南省物业管理企业资质等级的管理,提高物业管理服务水平,制定本办法。
二、资质等级的划分根据物业管理企业的经营规模、管理能力、服务水平等方面的综合评价,将物业管理企业划分为以下等级:1. 一级物业管理企业:具备较高的经营规模、管理能力和服务水平,能够提供全面的物业管理服务。
2. 二级物业管理企业:具备一定的经营规模、管理能力和服务水平,能够提供基本的物业管理服务。
3. 三级物业管理企业:具备一定的经营规模和管理能力,能够提供有限的物业管理服务。
三、资质等级的评定标准1. 一级物业管理企业评定标准:(1)企业注册资本不低于500万元;(2)拥有一支专业化、高素质的管理团队;(3)具备完善的管理制度和规范的运营模式;(4)拥有较多的物业管理项目,并能够提供全面的物业管理服务;(5)在物业管理服务质量、客户满意度等方面具有优秀的表现。
2. 二级物业管理企业评定标准:(1)企业注册资本不低于200万元;(2)拥有一支专业化的管理团队;(3)具备基本的管理制度和规范的运营模式;(4)拥有一定数量的物业管理项目,并能够提供基本的物业管理服务;(5)在物业管理服务质量、客户满意度等方面具有良好的表现。
3. 三级物业管理企业评定标准:(1)企业注册资本不低于100万元;(2)拥有一定的管理团队;(3)具备基本的管理制度和运营模式;(4)拥有少量的物业管理项目,并能够提供有限的物业管理服务;(5)在物业管理服务质量、客户满意度等方面具有一定的表现。
四、资质等级的评定程序1. 申请资格审查:物业管理企业向相关部门提交资质等级评定申请,并提供相应的申请材料,包括企业注册资本证明、管理团队组成及相关证明文件等。
2. 综合评定:相关部门根据评定标准对申请企业进行综合评定,包括对企业规模、管理能力、服务水平等方面进行评估。
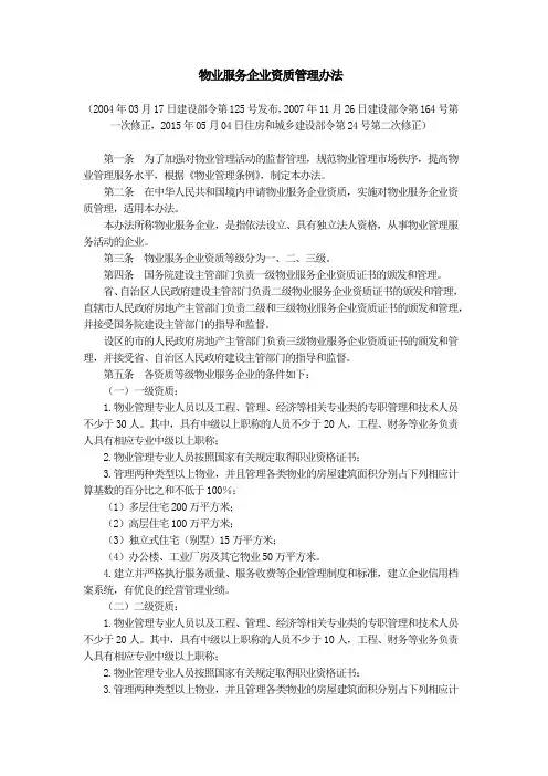
物业服务企业资质管理办法(2004年03月17日建设部令第125号发布,2007年11月26日建设部令第164号第一次修正,2015年05月04日住房和城乡建设部令第24号第二次修正)第一条为了加强对物业管理活动的监督管理,规范物业管理市场秩序,提高物业管理服务水平,根据《物业管理条例》,制定本办法。
第二条在中华人民共和国境内申请物业服务企业资质,实施对物业服务企业资质管理,适用本办法。
本办法所称物业服务企业,是指依法设立、具有独立法人资格,从事物业管理服务活动的企业。
第三条物业服务企业资质等级分为一、二、三级。
第四条国务院建设主管部门负责一级物业服务企业资质证书的颁发和管理。
省、自治区人民政府建设主管部门负责二级物业服务企业资质证书的颁发和管理,直辖市人民政府房地产主管部门负责二级和三级物业服务企业资质证书的颁发和管理,并接受国务院建设主管部门的指导和监督。
设区的市的人民政府房地产主管部门负责三级物业服务企业资质证书的颁发和管理,并接受省、自治区人民政府建设主管部门的指导和监督。
第五条各资质等级物业服务企业的条件如下:(一)一级资质:1.物业管理专业人员以及工程、管理、经济等相关专业类的专职管理和技术人员不少于30人。
其中,具有中级以上职称的人员不少于20人,工程、财务等业务负责人具有相应专业中级以上职称;2.物业管理专业人员按照国家有关规定取得职业资格证书;3.管理两种类型以上物业,并且管理各类物业的房屋建筑面积分别占下列相应计算基数的百分比之和不低于100%:(1)多层住宅200万平方米;(2)高层住宅100万平方米;(3)独立式住宅(别墅)15万平方米;(4)办公楼、工业厂房及其它物业50万平方米。
4.建立并严格执行服务质量、服务收费等企业管理制度和标准,建立企业信用档案系统,有优良的经营管理业绩。
(二)二级资质:1.物业管理专业人员以及工程、管理、经济等相关专业类的专职管理和技术人员不少于20人。
物业管理三级资质办理流程是什么1、登陆当地房管局网站的物业管理系统,注册后填写申报信息。
2、物业公司申请人向注册所在地区(县)物业行政主管部门提交申报材料(纸质文件)。
3、注册所在地的市物业行政主管部门经一一审核确认无误,并且符合相应的申请资格后,予以核准。
物业管理公司其实也是有资质的评定的,像一些高档的小区的物业管理公司肯定资质较高,各方面的服务技能和管理体系相对来说也要比较完善一些。
物业管理的资质在办理的时候,是需要物业公司的申请人到当地的物业行政主管部门办理的。
下面小编为大家介绍的是物业管理三级资质办理流程是什么?一、物业管理三级资质办理流程是什么?1、登陆当地房管局网站的物业管理系统,注册后填写申报信息。
2、物业公司申请人向注册所在地区(县)物业行政主管部门提交申报材料(纸质文件)。
3、注册所在地的市物业行政主管部门经一一审核确认无误,并且符合相应的申请资格后,予以核准。
4、经审查,对不符合条件或资料不齐全的企业,在15个工作日内以书面形式退件。
对经过审查具备三级物业管理资质条件的企业,在20个工作日内,由市物业行政主管部门予以核发物业服务企业资质证书。
二、物业公司三级资质条件。
1、注册资本人民币50万元以上;2、物业管理专业人员以及工程、管理、经济等相关专业类的专职管理和技术人员不少于10人。
其中,具有中级以上职称的人员不少于5人,工程和财务等业务负责人应具有相应专业中级以上职称;3、物业管理专业人员应该按照国家有关规定获得职业资格证书;4、有委托的物业管理项目;5、建立并严格执行服务收费以及服务质量等企业管理制度和标准,建立企业信用档案系统。
三、物业公司申请三级资质所需材料1、《西安市物业管理企业资质申报表(三级)》;2、法定代表人证明书(原件);3、法人授权委托书(原件);4、经办人身份证明(复印件);5、企业营业执照正、副本(复印件加盖公章);6、资质证书正、副本(原件);7、物业管理服务合同(复印件);8、物业企业聘用员工的劳动合同;工程、经济、技术等相关专业类人员中级以上职称证书(最少5名)及物业管理专业人员职业资格证书(最少10名)(复印件);9、物业管理业绩材料。
云南省物业管理企业资质等级管理办法一、背景介绍云南省物业管理企业资质等级管理办法是为了规范云南省物业管理企业的资质等级评定和管理工作,提升物业管理企业的服务质量和水平,促进物业管理行业的健康发展而制定的。
二、资质等级的划分根据云南省物业管理企业的经营规模、管理能力、服务质量等方面的综合评价,将物业管理企业分为以下等级:1. 一级物业管理企业2. 二级物业管理企业3. 三级物业管理企业三、资质等级评定标准1. 一级物业管理企业的评定标准:(1) 具备一定规模的物业管理项目,管理面积达到X平方米以上;(2) 具备一定数量的专业物业管理人员,其中高级职称人员占比不低于X%;(3) 服务质量得到用户的一致好评,用户满意度达到X%以上;(4) 具备良好的信誉和声誉,未发生重大违法违规行为。
2. 二级物业管理企业的评定标准:(1) 具备一定规模的物业管理项目,管理面积达到X平方米以上;(2) 具备一定数量的专业物业管理人员,其中高级职称人员占比不低于X%;(3) 服务质量得到用户的较好评价,用户满意度达到X%以上;(4) 未发生严重违法违规行为。
3. 三级物业管理企业的评定标准:(1) 具备一定规模的物业管理项目,管理面积达到X平方米以上;(2) 具备一定数量的专业物业管理人员,其中高级职称人员占比不低于X%;(3) 服务质量得到用户的一定程度的认可,用户满意度达到X%以上。
四、资质等级评定程序1. 物业管理企业申请资质等级评定,提交相关材料和申请表;2. 主管部门对申请材料进行审核,如发现不符合条件的,予以退回;3. 符合条件的申请企业进行现场考核,包括对物业管理项目、管理人员、服务质量等方面的评估;4. 根据考核结果,评定出物业管理企业的资质等级;5. 对评定结果进行公示,公示期为X天,接受社会监督;6. 公示期结束后,对评定结果无异议的,颁发相应的资质证书。
五、资质等级的管理1. 物业管理企业应当按照其资质等级的要求,履行相应的管理责任和义务;2. 主管部门应当加强对物业管理企业的监督检查,对不符合资质等级要求的企业,采取相应的处罚措施;3. 物业管理企业应当定期进行自查,确保自身符合资质等级的要求,并主动报告变更情况;4. 对于存在严重违法违规行为的物业管理企业,主管部门有权撤销其资质等级,并追究法律责任。
物业管理资质物业管理资质是指物业管理企业或者个人在从事物业管理工作时所需具备的相关资质证书或者执照。
这些资质证书或者执照是为了保证物业管理工作的规范性、专业性和合法性而设立的。
一、物业管理资质的种类1. 物业管理企业资质:物业管理企业需要具备相应的资质证书,以便合法经营和提供物业管理服务。
常见的物业管理企业资质包括:物业管理企业资质证书、物业管理企业执照等。
2. 物业管理人员资质:物业管理人员需要具备相应的专业知识和技能,以便能够胜任物业管理工作。
常见的物业管理人员资质包括:物业管理师证书、物业管理主任证书等。
3. 物业管理项目资质:物业管理企业在承接特定物业管理项目时,可能需要具备相应的项目资质。
例如,承接商业物业管理项目可能需要具备商业物业管理资质。
二、物业管理资质的申请流程1. 物业管理企业资质的申请流程:(1)准备材料:申请人需要准备企业注册证明、法人代表身份证明、企业章程、经营场所证明等相关材料。
(2)填写申请表格:申请人需要填写物业管理企业资质申请表格,并按要求提供相关证明材料。
(3)提交申请:申请人将填写好的申请表格和相关材料提交给物业管理资质认证机构。
(4)审核和评估:资质认证机构将对申请材料进行审核和评估,包括对企业的注册资金、人员组成、经验等进行综合评估。
(5)颁发证书:审核通过后,资质认证机构将颁发物业管理企业资质证书。
2. 物业管理人员资质的申请流程:(1)培训和考试:申请人需要参加物业管理师或者物业管理主任的培训课程,并通过相应的考试。
(2)填写申请表格:申请人需要填写物业管理人员资质申请表格,并按要求提供相关证明材料。
(3)提交申请:申请人将填写好的申请表格和相关材料提交给物业管理资质认证机构。
(4)审核和评估:资质认证机构将对申请材料进行审核和评估,包括对申请人的学历、工作经验等进行综合评估。
(5)颁发证书:审核通过后,资质认证机构将颁发物业管理人员资质证书。
三、物业管理资质的重要性1. 提升企业形象:拥有物业管理资质的企业能够展示自己具备专业知识和经验,提升企业形象和信誉度。
尊敬的物业科领导:我司XX物业服务有限公司成立于20xx年xx月xx日,是一家专注于商业、住宅及工业项目物业服务及管理的专业公司。
自成立以来,我司秉承“以人为本,服务至上”的理念,不断提升服务质量,现管理多个项目,共计管理项目面积达xx万平方米。
为进一步提升服务品质,满足业主需求,现向贵科申请物业管理资质等级评定。
一、公司简介XX物业服务有限公司是一家具有独立法人资格的专业物业服务企业,注册资金xx万元。
公司拥有专业的管理团队和丰富的人力资源,现有员工xx人,其中高级职称人员xx人,中级职称人员xx人,初级职称人员xx人。
公司具备完善的组织架构和健全的管理制度,始终坚持“以客户为中心,以服务为根本”的服务宗旨,为客户提供优质、高效、专业的物业服务。
二、现有资质情况我司自成立以来,一直严格按照《物业管理条例》和《物业管理资质管理办法》的规定,积极开展物业服务工作。
截至目前,我司已取得暂时物业管理资质三级证书,并于20xx年xx月xx日取得正式物业管理资质三级证书。
三、申请资质等级根据《物业资质管理办法》的相关规定,我司目前已符合xx级管理资质的要求,现向贵科申请物业管理xx级资质。
具体理由如下:1. 丰富的管理经验:我司自成立以来,已成功管理多个项目,积累了丰富的物业服务经验,具备为业主提供高品质服务的能力。
2. 专业的管理团队:我司拥有一支高素质的管理团队,具备丰富的物业管理经验和专业知识,能够为客户提供全方位、个性化的物业服务。
3. 完善的服务体系:我司建立了完善的物业服务管理体系,包括物业管理、安全管理、环境维护、客户服务等多个方面,确保业主的生活品质。
4. 优质的服务成果:我司在物业服务过程中,始终以业主的需求为导向,不断提升服务质量,赢得了业主的广泛好评。
5. 持续改进:我司高度重视服务质量,不断加强内部管理,提高员工素质,确保服务水平的持续提升。
四、申请资质等级后的承诺若我司成功获得xx级物业管理资质,我们将严格遵守相关法律法规,认真履行物业服务职责,不断提升服务品质,为业主创造一个安全、舒适、和谐的生活环境。
物业服务企业的资质管理(一)等级划分根据建设部颁布的《物业服务企业资质管理试行办法》,将物业服务企业分为一级、二级、三级资质等级和临时资质。
1.资质一级企业(1)注册资本500万元以上。
(2)具有中级以上职称的管理人员、工程技术人员不少于30人,企业经理取得建设部颁发的物业服务企业经理岗位证书,80%以上的部门经理、管理员取得从业人员岗位证书。
(3)管理两种类型以上的物业。
(4)管理各类物业的建筑面积分别占下列相应计算基数的百分比之和不低于100%。
计算基数是:多层住宅200万nA高层住宅100万m∖独立式住宅(别墅)15万nA办公楼宇、工业区及其他物业50万胡。
(5)20%以上的管理项目获得建设部授予的“全国城市物业管理优秀住宅小区(大厦、工业区)”称号,20%以上的管理项目获得省级城市物业管理优秀住宅小区(大厦、工业区)称号。
(6)具有健全的企业管理制度和符合国家规定的财务管理制度。
(7)建立了专项维修资金管理与使用制度。
2.资质二级企业(1)注册资本300万元以上。
(2)具有中级以上职称的管理人员、工程技术人员不少于20人,企业经理取得建设部颁发的物业服务企业经理岗位证书,60%以上的部门经理、管理员取得从业人员岗位证书。
(3)管理两种类型以上的物业。
(4)管理各类物业的建筑面积分别占下列相应计算基数的百分比之和不低于100%。
计算基数是:多层住宅80万m2,高层住宅40万11Λ独立式住宅(别墅)6万11Λ办公楼宇、工业区及其他物业20万(5)10%以上的管理项目获得建设部授予的“全国城市物业管理优秀住宅小区(大厦、工业区)”称号,10%以上的管理项目获得省级城市物业管理优秀住宅小区(大厦、工业区)称号。
(6)具有健全的企业管理制度和符合国家规定的财务管理制度。
(7)建立了专项维修资金管理与使用制度。
3.资质三级企业(1)注册资本50万元以上。
(2)具有中级以上职称的管理人员、工程技术人员不少于8人,经理取得建设部颁发的物业服务企业经理岗位证书,50%以上的部门经理、管理员取得从业人员岗位证书。
一、前言随着我国城市化进程的加快,物业管理行业日益繁荣。
为了规范物业管理市场,提高物业管理水平,保障业主权益,我国实行了物业管理资质管理制度。
物业企业要想参与招标,必须具备相应的资质。
本文将为您详细解读物业招标相关资质的办理流程及所需材料。
二、物业招标资质分类根据《物业管理条例》规定,物业招标资质分为一级、二级、三级。
不同资质等级的物业企业可以承接不同规模的物业管理项目。
1. 一级资质:可承接各类物业管理项目。
2. 二级资质:可承接不超过100万平方米的住宅小区、写字楼、商业综合体等物业管理项目。
3. 三级资质:可承接不超过30万平方米的住宅小区、写字楼、商业综合体等物业管理项目。
三、物业招标资质办理流程1. 准备材料申请物业招标资质的企业需准备以下材料:(1)企业法人营业执照副本原件及复印件;(2)企业章程;(3)企业法人代表身份证复印件;(4)企业注册地证明;(5)企业近三年财务审计报告;(6)企业物业管理从业人员资格证书;(7)物业管理企业资质证书;(8)物业管理服务合同;(9)物业管理服务项目简介;(10)其他相关证明材料。
2. 提交申请将准备好的材料提交至当地物业管理行政主管部门。
具体提交地点及要求,请咨询当地物业管理行政主管部门。
3. 审核公示物业管理行政主管部门对提交的申请材料进行审核。
审核通过后,将公示拟批准的物业企业资质。
4. 颁发证书公示无异议后,物业管理行政主管部门颁发物业招标资质证书。
5. 年审物业企业需每年进行资质年审,确保资质持续有效。
四、办理注意事项1. 严格按照资质申请要求准备材料,确保材料真实、完整、有效。
2. 在办理过程中,保持与物业管理行政主管部门的沟通,及时了解办理进度。
3. 办理资质过程中,如有疑问,可咨询当地物业管理行政主管部门。
4. 办理资质所需时间较长,企业需提前做好规划。
五、总结物业招标资质是企业参与市场竞争的重要凭证。
企业应严格按照资质申请要求,认真准备材料,确保顺利办理资质。
云南省物业管理企业资质等级管理办法一、背景介绍云南省物业管理企业资质等级管理办法是为了规范云南省物业管理企业的资质等级管理,提高物业管理服务质量,保障业主权益,推动物业行业健康发展而制定的。
二、资质等级划分根据云南省物业管理企业的经营规模、管理水平、服务质量等方面的综合评价,将物业管理企业划分为五个等级,分别为一级、二级、三级、四级和五级。
1. 一级物业管理企业一级物业管理企业是指在云南省范围内具有较大的经营规模,管理水平优秀,服务质量卓越的物业管理企业。
该等级的物业管理企业应具备以下条件:- 公司注册资本不低于500万元;- 具备一定数量的专业物业管理人员,其中高级职称人员不少于10%;- 在过去三年内未发生严重违规违法行为;- 服务质量得到社会公众的一致好评。
2. 二级物业管理企业二级物业管理企业是指在云南省范围内具有较大的经营规模,管理水平良好,服务质量较高的物业管理企业。
该等级的物业管理企业应具备以下条件:- 公司注册资本不低于300万元;- 具备一定数量的专业物业管理人员,其中高级职称人员不少于5%;- 在过去三年内未发生重大违规违法行为;- 服务质量得到社会公众的较好评价。
3. 三级物业管理企业三级物业管理企业是指在云南省范围内具有一定经营规模,管理水平普通,服务质量普通的物业管理企业。
该等级的物业管理企业应具备以下条件:- 公司注册资本不低于100万元;- 具备一定数量的专业物业管理人员,其中高级职称人员不少于3%;- 在过去三年内未发生较大违规违法行为;- 服务质量得到社会公众的一定认可。
4. 四级物业管理企业四级物业管理企业是指在云南省范围内具有较小的经营规模,管理水平较低,服务质量普通的物业管理企业。
该等级的物业管理企业应具备以下条件:- 公司注册资本不低于50万元;- 具备一定数量的专业物业管理人员,其中高级职称人员不少于1%;- 在过去三年内未发生普通违规违法行为;- 服务质量得到一定程度的认可。
物业管理三级资质标准物业管理是指对房地产项目进行维护、保养和管理的一系列工作,其重要性不言而喻。
而对于物业管理公司来说,拥有一定的资质标准是必不可少的,这不仅是对公司自身的要求,也是对服务质量和行业规范的保障。
在我国,物业管理公司的资质标准分为三级,下面将分别介绍这三级资质标准的具体要求。
一级资质是物业管理公司最基本的资质标准,获得一级资质的公司可以承接小型住宅小区的物业管理工作。
获得一级资质需要满足以下条件,公司注册资金不低于100万元;具有独立法人资格;拥有一定数量的专业物业管理人员,并且这些人员需要具备相应的从业资格证书;公司拥有一定的管理经验和良好的信誉。
可以说,一级资质是物业管理公司的基本门槛,只有具备了这些条件,公司才能够在市场上合法经营,为客户提供基本的物业管理服务。
二级资质是在一级资质的基础上的提升和完善,获得二级资质的公司可以承接中型住宅小区或者商业综合体的物业管理工作。
获得二级资质需要满足以下条件,公司注册资金不低于500万元;具有一定规模和实力的物业管理团队,包括专业的技术人员、管理人员和服务人员;公司拥有一定数量的中高级职称的物业管理人员,并且这些人员需要具备丰富的管理经验和较强的业务能力;公司在过去的业绩和信誉方面都需要有一定的表现。
可以看出,二级资质要求的条件相较于一级资质更加严格和高标准,这也意味着公司在管理水平和服务质量上需要有更高的要求和自律。
三级资质是物业管理公司的最高资质标准,获得三级资质的公司可以承接大型住宅小区、写字楼、商业综合体等大型项目的物业管理工作。
获得三级资质需要满足以下条件,公司注册资金不低于1000万元;公司拥有一流的管理团队和专业技术人员,包括高级职称的物业管理人员和专业技术人员;公司在过去的经营业绩和服务质量方面都需要有较为突出的表现,得到客户和业主的一致好评;公司具备一定的资金实力和风险抵御能力。
可以说,获得三级资质的公司在行业内已经是具备了较高的竞争力和影响力,这也意味着公司需要在管理水平、服务质量和行业规范方面达到更高的标准和要求。
一、引言随着我国城市化进程的不断推进,物业管理行业日益繁荣,物业招标成为物业管理市场的重要环节。
物业招标单位资质要求是确保物业管理市场健康发展、维护业主权益的关键。
本文将从以下几个方面阐述物业招标单位资质要求。
一、企业基本信息1. 企业名称、住所、法定代表人、注册资本等基本信息。
2. 企业经营范围应包括物业管理、房屋维修、设施设备维护等与物业管理相关的业务。
3. 企业应具备合法、有效的营业执照。
二、企业资质等级1. 物业管理企业资质等级分为一级、二级、三级,具体等级划分如下:(1)一级资质:具备以下条件之一的企业,可申请一级资质:①具有独立法人资格,注册资本不少于1000万元;②连续3年物业管理收入累计不少于5000万元;③拥有5年以上物业管理经验,物业管理面积累计不少于100万平方米。
(2)二级资质:具备以下条件之一的企业,可申请二级资质:①具有独立法人资格,注册资本不少于500万元;②连续2年物业管理收入累计不少于3000万元;③拥有3年以上物业管理经验,物业管理面积累计不少于50万平方米。
(3)三级资质:具备以下条件之一的企业,可申请三级资质:①具有独立法人资格,注册资本不少于200万元;②连续1年物业管理收入累计不少于1000万元;③拥有1年以上物业管理经验,物业管理面积累计不少于10万平方米。
2. 物业管理企业资质等级的有效期为3年,需在有效期届满前30日内向原审批部门申请延续。
三、企业业绩1. 物业管理企业应具备良好的业绩,包括:(1)连续3年无重大物业管理投诉;(2)无重大安全事故;(3)无重大合同纠纷。
2. 物业管理企业业绩证明材料包括:(1)物业管理合同;(2)物业管理服务收费许可证;(3)物业管理验收报告;(4)物业管理投诉处理记录;(5)物业管理安全事故处理记录;(6)物业管理合同纠纷处理记录。
四、企业人员1. 物业管理企业应具备一定数量的专业技术人员,包括:(1)物业管理师;(2)物业管理员;(3)设施设备维修工;(4)保安员;(5)保洁员。
物业管理三级资质办理流程是什么物业管理公司其实也是有资质的评定的,像一些高档的小区的物业管理公司肯定资质较高,各方面的服务技能和管理体系相对来说也要比较完善一些。
物业管理的资质在办理的时候,是需要物业公司的申请人到当地的物业行政主管部门办理的。
下面小编为大家介绍的是物业管理三级资质办理流程是什么?物业管理公司其实也是有资质的评定的,像一些高档的小区的物业管理公司肯定资质较高,各方面的服务技能和管理体系相对来说也要比较完善一些。
物业管理的资质在办理的时候,是需要物业公司的申请人到当地的物业行政主管部门办理的。
下面小编为大家介绍的是物业管理三级资质办理流程是什么?▲一、物业管理三级资质办理流程是什么?1、登陆当地房管局网站的物业管理系统,注册后填写申报信息。
2、物业公司申请人向注册所在地区(县)物业行政主管部门提交申报材料(纸质文件)。
3、注册所在地的市物业行政主管部门经一一审核确认无误,并且符合相应的申请资格后,予以核准。
4、经审查,对不符合条件或资料不齐全的企业,在15个工作日内以书面形式退件。
对经过审查具备三级物业管理资质条件的企业,在20个工作日内,由市物业行政主管部门予以核发物业服务企业资质证书。
▲二、物业公司三级资质条件。
1、注册资本人民币50万元以上;2、物业管理专业人员以及工程、管理、经济等相关专业类的专职管理和技术人员不少于10人。
其中,具有中级以上职称的人员不少于5人,工程和财务等业务负责人应具有相应专业中级以上职称;3、物业管理专业人员应该按照国家有关规定获得职业资格证书;4、有委托的物业管理项目;5、建立并严格执行服务收费以及服务质量等企业管理制度和标准,建立企业信用档案系统。
▲三、物业公司申请三级资质所需材料1、《西安市物业管理企业资质申报表(三级)》;2、法定代表人证明书(原件);3、法人授权委托书(原件);4、经办人身份证明(复印件);5、企业营业执照正、副本(复印件加盖公章);6、资质证书正、副本(原件);。
物业服务企业(三级及三级暂定)资质初审申请材料(一)《深圳市物业服务企业资质申报表(三级)》或《深圳市物业服务企业资质申报表(三级暂定)》(一式三份,封面及审批情况处均加盖单位公章);(二)法定代表人身份证(复印件1份);(三)法人授权委托书(原件1份,盖公章及骑缝章,盖法人章或法人签章,在有效期内);(四)经办人身份证明(复印件1份);(五)企业章程(复印件1份);(六)验资证明或银行询证函(复印件1份);附:申请三级(暂定)资质企业,营业执照注册满一年的,需提交上一年度公司财务审计报告(复印件1份);(七)物业服务合同及区物业管理行政主管部门(以下简称区主管部门)合同备案回执(复印件1份,三级暂定除外);附:1.建设工程规划许可证、竣工验收材料或房屋所有权证(复印件1份,不能提供该项材料的原农村居民用房和城中村房屋需出具项目所在地街道办证明); 2.外地项目提供当地主管部门“物业服务合同备案证明或回执”并加注当地主管部门联系电话(复印件1份);(八)物业服务收费公示表样和备案回执(复印件1份,三级暂定除外);(九)工程和财务负责人、管理和技术人员、物业管理专业人员的任职文件、身份证、职称证书、物业管理从业人员岗位证书、劳动合同(复印件1份);(十)物业管理统计报表(原件1份,盖公章,最近1年度或季度,三级暂定除外);(十一)公司管理制度目录(原件1份,盖公章);以下材料可不提供纸质件,在申报表相应栏目填写证照号码:(十二)企业法人营业执照;(十三)社会保险参保证明的个人社保电脑号和授权码(申报日期前最近三个月的社会保险参保证明。
所报人员社会保险至少应购买养老、医疗、工伤等险种)。
备注:1.复印件均须加盖单位公章及区主管部门的原件校验章;2.申报人员要求:包含至少5名中级以上职称和5名物业管理岗位合格证书人员。
中级以上职称证书应是由国家各部委、各中央直属企业、各省、各地级以上市人力资源和劳动保障(人事)部门颁发的与物业管理相关的工程、管理、经济类职称证;岗位合格证书应是由建设部、省级建设行政主管部门、广东省物业管理行业协会颁发的物业管理企业经理、部门经理、项目经理、管理员岗位证或物业管理师证。
附件二天津市物业管理企业资质等级核定程序为贯彻落实国务院《物业管理条例》和《天津市物业管理条例》及《物业管理企业资质管理办法》(建设部令第125号),加强物业管理企业资质等级的管理,保护行政管理相对人合法权益,提高行政效率,特制定本程序。
一、申请凡本市行政区域内取得物业管理企业资质后,符合《物业管理企业资质管理办法》第五条规定条件的企业,应当向天津市房地产管理局物业管理处申请资质等级核定,填写《物业管理企业资质等级核定申请书》(一式两份)(附件1),并同时提交下列材料:••••1、营业执照;••••2、企业资质证书正、副本;••••3、物业管理专业人员的职业资格证书和劳动合同,管理和技术人员的职称证书和劳动合同,工程、财务负责人的职称证书和劳动合同;••••4、物业服务合同复印件;••••5、物业管理业绩材料。
以上第1、3、4项要件需核对原件后留存复印件,经核对内容无误后,在留存的复印件空白处加盖专用章。
二、受理申请人提交申请要件齐全的,市房地产管理局物业管理处当场受理资质等级核定申请,接件后给申请人出具加盖受理机关专—1—用印章的“申请受理通知书”(附件2)。
申请人提交申请要件不齐全的,当场一次告知申请人需要补正的全部内容,并出具加盖本机关补正告知专用印章的“补正告知单”(附件3)。
三、审查市房地产管理局物业管理处受理后,需对下列事项进行审查:1、所提供的证件是否齐全有效;2、提供的材料是否符合国家和本市有关法律、法规和规章的规定;3、需要现场核实的,指派2名以上工作人员进行现场核实,并作好签字的核查记录;4、企业管理规模及人员是否符合相应等级规定的条件;5、物业管理业绩是否真实。
经审查符合条件的,在《物业管理企业资质申请书》中签署意见,向申请人送达加盖印章的《物业管理企业资质证书》。
经审查不符合条件的,作出《不予资质许可决定书》(附件4),并送达申请人,说明理由,告知申请人享有依法申请行政复议或者提起行政诉讼的权利。
物业三级资质收费标准物业管理是指以物业管理公司为主体,通过对房屋、设施、环境等进行全面、综合的管理和服务,以提高房地产物业的使用价值和经济效益为目的的一种综合性管理活动。
物业管理公司在开展业务时需要取得相应的资质,而不同级别的资质对应的收费标准也会有所不同。
下面将介绍物业三级资质的收费标准。
一、三级资质的申请条件。
1. 具备相关从业经验,申请三级资质的物业管理公司应当具备一定的从业经验,相关管理人员也应当具备相应的从业资格。
2. 有良好的信誉,物业管理公司在申请三级资质时,需要提供相关的信誉证明材料,证明公司具备良好的信誉和服务质量。
3. 具备相关的管理能力,申请三级资质的物业管理公司需要证明自身具备较强的管理能力和服务水平,能够胜任大型物业项目的管理工作。
二、三级资质的收费标准。
1. 考核费用,申请三级资质需要进行相关的考核,考核费用是申请资质的必要费用之一。
考核费用的标准会根据不同地区和不同机构的要求而有所不同。
2. 资质申请费,申请三级资质需要向相关部门缴纳资质申请费,这也是申请资质的必要费用之一。
资质申请费的标准会根据不同地区和不同机构的要求而有所不同。
3. 年检费用,一旦取得了三级资质,物业管理公司还需要进行年度的资质年检,年检费用是持有三级资质的必要费用之一。
年检费用的标准会根据不同地区和不同机构的要求而有所不同。
4. 其他费用,在申请和持有三级资质的过程中,还可能会有一些其他的费用,如相关证明材料的申请费用、培训费用等。
三、三级资质的收费标准差异。
不同地区和不同机构对于三级资质的收费标准可能会有所不同。
一般来说,一线城市的资质申请和年检费用会相对较高,而二线城市和三线城市的费用则相对较低。
此外,不同的资质机构也会对费用标准有所差异,申请公司需要根据实际情况选择合适的资质机构。
四、合理控制费用的建议。
在申请和持有三级资质时,物业管理公司需要合理控制费用,以降低经营成本。
一方面,可以通过精简申请材料和流程,避免不必要的费用支出;另一方面,可以选择合适的资质机构,寻求更多的优惠政策和服务。
申报三级物业资质提交资料
1、申请表;
2、营业执照;
3、资质证书正、副本;
4、物业管理人员上岗证(5人)、中级以上职称证(5人);
5、劳动合同;
6、物业管理服务合同;
7、物业管理业绩材料;
8、开户银行出具的近期50万资金证明;
9、上一年度财务会计报表(资产负债表、损益表)。
10、县物业办出具的现场勘查证明及照片(公司注册地为县里的企业)
三级物业资质组卷要求
一、组一套卷,统一用A4纸型,打印封皮、材料目录、每项内容用彩色隔页纸分开,并在彩色隔页纸上注明该项内容,装订时需打孔装订;
二、劳动合同使用劳动管理部门规范文本;
三、申请表装订在首页;
四、使用复印件的,需提供原件审核。
五、物业管理人员工作单位与现单位不一致的,应提供原单位不在职证明。
三级物业资质的条件
1、注册资金人民币50万元以上;
2、物业管理专业人员以及工程、管理、经济等相关专业类的专职管理人员和技术人员不少于10人。
其中,具有中级以上职称的人员不少于5人,工程、财务等业务负责人员具有相应专业中级以上职称;
3、物业管理专业人员按国家有关规定取得职业资格证书:经理必须持有建设部颁发的物业管理企业经理上岗证书;部门经理和管理人员应有4人以上持有建设部颁发的物业管理企业部门经理和管理员上岗证书;
4、建立并严格执行服务质量、服务收费等企业管理制度和标准,建立企业信用档案系统;
5、申请核定三级资质,应当在暂定资质有效期满前30日内申请,未按规定及时申请三级资质核定的,其暂定资质有效期届满后失效.
备注:企业名称应由行政区划、字号、行业、组织形式依次组成,行业用语为“物业服务”。
三级暂定物业资质的条件
1、注册资金人民币50万元以上;
2、物业管理专业人员以及工程、管理、经济等相关专业类的专职管理人员和技术人员不少于10人。
其中,具有
中级以上职称的人员不少于5人,工程、财务等业务负责人员具有相应专业中级以上职称;
3、物业管理专业人员按国家有关规定取得职业资格证书:经理必须持有建设部颁发的物业管理企业经理上岗证
书;部门经理和管理人员应有4人以上持有建设部颁发的物业管理企业部门经理和管理员上岗证书;
4、建立并严格执行服务质量、服务收费等企业管理制度和标准,建立企业信用档案系统;
5、企业名称应由行政区划、字号、行业、组织形式依次组成,行业用语为“物业服务”;
6、新设立的物业服务企业,其股份中不得包含国有或集体股份;
7、新设立的物业服务企业应当自领取营业执照之日起30日内,持相关文件办理资质手续。
申报材料
1、营业执照副本;
2、企业章程;
3、验资报告;
4、企业法定代表人的身份证明;
5、物业管理专业人员的职业资格证书和劳动合同,管理和技术人员的职称证书和劳动合同;
6、县物业办出具的现场勘查证明及照片(公司注册地为县里的企业)。
组卷要求
1、组一套卷,统一用A4纸型,打印封皮、材料目录、每项内容用彩色隔页纸分开,并在彩色隔页纸上注明该项内容,装订时需打孔装订;
2、组卷时验资报告(验资基准日4个月内有效)与劳动合同需装订原件;
3、劳动合同使用劳动管理部门规范文本;
4、成立物业服务企业申请书装订在首页;
5、凡使用复印件的,需提供原件审核。
6、物业管理人员工作单位与现单位不一致的,应提供原单位不在职证明。