种子处理技术
- 格式:ppt
- 大小:17.63 MB
- 文档页数:34
花卉种子处理技术本文是关于花卉种子处理技术,仅供参考,希望对您有所帮助,感谢阅读。
一、种子清选种子处理是实现花卉的工厂化育苗的关键性技术之一,清选是为清除种子中的夹杂物,如鳞片、果皮、果柄、枝叶、碎片、瘪粒、病粒、土粒、其它种类的种子等,以便于播种的顺利进行。
一般少量种子可用手选。
种子量比较多时可用风选、筛选和水选。
1、风选:适用于中小粒种子,利用风、簸箕或簸扬机净种。
少量种子可用簸箕扬去杂物。
2、筛选:用不同大小孔径的筛子,将大于小于种子的夹杂物除去,再用其它方法将与种子大小等同的杂物除去。
筛选可以清除一部分小粒的杂质,还可以用不同筛孔的筛子把不同大小的种粒分级。
由于种子的大小不同种子的发芽出苗能力不同,幼苗的生长势也不同。
种子分级播种,即把大小一致的种子分别播种,可保证花卉的幼苗发芽出苗整齐,生长势一致,便于管理。
实践证明,在同一来源的种子中,种子粒越大越重者,幼苗越健壮,苗木的素质越好。
将同级的种子进行播种,出苗的速度整齐一致,苗木的生长发育均匀,分化现象少。
不合格率降低,对生产的意义很大。
分级工作通常与净种同时进行,亦可采用风选、筛选及粒选方法等进行。
3、水选:一般使用于大而重的种子,如栎类、豆科植物的种子,利用水的浮力,使杂物及空瘪种子漂出,饱满的种子留于下面。
水选一般用盐水或黄泥水。
水的比重为1.1~1.25克/cm3,把漂浮在上面的瘪粒和杂质捞出。
水选后可进行浸种。
水选后不能曝晒,要荫干。
水选的时间不宜过长。
二、种子消毒:种子消毒常用杀菌剂、杀虫剂、及杀菌与杀虫混剂处理等。
其作用为:①防治系统性病害的传播流行②预防烂种和秧苗枯萎病③促进发芽④预防贮藏性病害⑤防治土传性病害等等。
其目的在于提高种子发芽率,出苗整齐,促苗生长,缩短育苗期限,提高苗木的产量和质量。
1、物理消毒法:种子消毒的方法有物理法如日光曝晒、紫外光照射、温汤浸种等。
日光曝晒仅适于哪些在日光曝晒下不易丧失发芽率的花卉种子。
玉米种子处理技术与措施玉米(学名:Zea mays)是世界上重要的粮食和饲料作物之一,良种的使用对于玉米的种植和产量具有重要作用。
玉米种子的处理技术和措施是确保种子质量和种植成功的关键环节之一。
下面将介绍一些常见的玉米种子处理技术和措施。
1. 清洗和筛选:清洗是玉米种子处理的起始步骤之一。
通过清洗,可以去除种子表面的粉尘、杂质和不良种子。
清洗后的种子可以更好地与种子处理剂接触。
筛选是为了去除大小、形状和颜色不规则的种子,以保证种子的整齐和均匀。
2. 消毒处理:消毒处理可以杀灭玉米种子表面的病原菌和病毒,预防病害的发生。
常用的消毒剂有漂白粉、洗涤粉和过氧化氢等。
消毒处理时,要注意控制浸泡时间和浓度,避免对种子造成伤害。
3. 增强萌发力:种子在播种后需要迅速发芽和生长,因此增强种子的萌发力是非常重要的。
常用的方法有浸种和催芽。
浸种是将种子浸泡在适宜的水溶液中,以提高种子的含水量和活力。
催芽是通过低温处理或其他特殊条件刺激种子的萌发,使种子迅速发芽和生长。
4. 施用种子处理剂:种子处理剂是对种子进行外部涂覆或浸渍处理的化学物质,用于保护种子、提高种子质量和增强种子的生长潜力。
常用的种子处理剂有杀菌剂、生长调节剂、营养剂等。
种子处理剂的选择应根据玉米栽培的目标、生长环境和病虫害的情况进行科学合理的选择和使用。
5. 贮存和管理:玉米种子的贮存和管理直接影响种子的质量和保存时间。
贮存时应选择干燥、通风、光线和温度适宜的环境,避免阳光直射和高温。
定期检查种子的贮存情况,防治种子吸湿、变质和发生虫害。
玉米种子处理技术与措施
玉米是世界上最重要的粮食作物之一,在种植过程中,种子处理是提高产量和品质的
重要环节。
种子处理技术和措施可以帮助玉米种子解决病害、提高发芽率和抗逆性等问题。
以下是玉米种子处理技术和措施的介绍:
1. 选择健康的种子:种子处理前,首先需要进行种子筛选,去除变形、病毒感染或
有害菌感染的种子。
只选用健康的种子进行处理,以确保种子的质量和发芽率。
2. 清洗种子:种子在采摘、运输和储存过程中可能会受到污染,因此需要进行清洗。
可以使用水或轻微的化学处理剂来清洗种子表面的杂质和细菌,保证种子的卫生状况。
3. 消毒处理:种子表面可能携带有害细菌、真菌或病毒,会影响种子的发芽和植株
的生长。
可以使用化学物质或热处理方法来进行消毒处理,以杀灭种子表面的病原微生
物。
4. 营养浸种:种子处理过程中,可以通过浸种的方式给予种子适当的营养,以增强
种子的萌发能力和植株的生长能力。
可以使用含有微量元素、激素和有机质的水溶液进行
浸种处理。
5. 添加生物激素:生物激素是一种辅助性的植物生长物质,可以促进种子的萌发和
发芽。
可以使用激素溶液浸种,有效提高种子的发芽率和生长速度。
6. 果胶涂覆:种子表面的果胶层可以增加种子与土壤的接触面积,促进种子对水分
和养分的吸收。
可以使用果胶溶液对种子进行涂覆处理,提高种子的存活率和发芽率。
7. 抗逆性处理:玉米种子在早期生长阶段可能会受到干旱、病虫害和低温等逆境的
影响。
可以使用适当的抗逆性处理剂来增强种子的抗逆性,提高玉米植株的抵抗能力和生
长率。
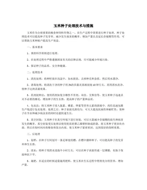
玉米种子处理技术与措施玉米作为全球重要的粮食和饲料作物之一,在生产过程中需要进行种子处理。
种子处理技术可以提高种子发芽率、减少发生病害的概率、增加产量以及延长存储期等作用,可以帮助玉米种植户提高生产效益。
一、基本要求1、秉持科学原则进行处理。
2、在处理过程中严格遵循国家有关的法律法规,尽可能减少环境污染。
3、保证种子的品质、安全和健康。
二、处理技术1、清洗处理:将种籽放在浅盆中,加水搓洗,去掉种壳和杂质,然后用水漂净。
2、消毒处理:将清洗干净的种子用2%的多菌灵溶液浸泡10钟左右,再用清水洗净,使种子达到杀菌效果。
3、药剂浸种法:使用药剂如复合雄性不育剂、双佳、艾斯佳等,使玉米种子迅速杀灭不必要的雄花,增加种子的生长势,提高种子的产量和品质。
4、包衣法:将玉米种子浸入氮素、磷素、钾素等营养元素的溶液中,再经高速包膜生产线进行包衣处理。
处理之后,种子表面光滑均匀,可大大提高抗病性和耐贮性,使种子在节水和减少病虫害的同时还能快速生长。
5、真空封装:玉米种子在真空环境下进行封装,可以大量减少存储期的损失和病害发生的概率。
真空封装变压处理法使用优质的聚乙烯塑料制成的袋,将玉米种子密封在内部,然后在短时间内将粮食体泵出内部,使玉米种子紧密密封,达到很好的保鲜效果。
三、后处理1、划犁:在种子行间划开一条足够宽的槽,在槽中播种种子,可以提高种子的发芽率和生长势。
2、浸水:将种子用清水浸泡半小时左右,可以在种子表面形成一层薄膜,有助于保湿和抗干旱。
3、施肥:在适宜的时候适量施用肥料,使玉米在生长过程中得到充分的营养,增加产量。
4、防治病虫害:对于玉米种植过程中可能发生的病虫害,进行及时的预防和治疗,保证玉米的健康生长。
综上所述,玉米种子处理技术和措施是保证玉米产量和品质的重要手段之一,玉米种植户可以根据需要进行处理,以提高生产效益。
种子处理的五种方法
种子处理是提高种子产量以及保护种子免受不良条件影响的一种
方式。
现代农业中,种子处理是一项必不可少的技术,它为有效地种
植提供帮助,同时也有助于保护种子免受不良条件的影响,并增加种
子产量。
种子处理有许多种,用于种子处理的技术和过程亦是多种多样。
下面将介绍其中的五种:
一种是感染处理,此项处理是使用特定的病毒或其它有机物使种
子加热处理,以预防有害的小真菌侵染来改善种子的性能和生长状态。
第二种是热处理,此项处理是使用热。
通过热处理可以增强种子
的抗力和抗病能力,使种子抗逆性更强。
第三种是晶体结构处理,此项处理是要求以高温度和低水分条件
下将湿性种子处理成晶体状态,以提高其耐贮存能力、抗寒能力,抗
湿能力和抗病能力。
第四种是催芽处理,此项处理是要求在适宜的水温下将种子浸泡
一段时间以加速其催芽。
第五种是化学处理,此项处理是在种子表面化学处理以增加其抗虫、抗霉菌和抗虫能力,以及增加其耐热性和抗寒性。
综上所述,种子处理为改善种子性能以及种子产量提供了一种有
效的方式。
它包括感染处理、热处理、晶体结构处理、催芽处理和化
学处理等。
不同的处理方法可以提高种子的抗病能力和耐贮性,改善
种子的外观,使其具有持久的性能,从而提高种子产量。
瓜果蔬菜的种子处理技术种子是瓜果蔬菜种植中至关重要的一环。
如何正确处理和保护种子,直接影响到植物的生长发育以及产量品质。
在本文中,我们将探讨瓜果蔬菜的种子处理技术,以帮助农户和种植者更好地管理种子,提高收成效益。
一、清洗处理种子的清洗处理对于去除外部污染物和疾病菌种非常重要。
首先,用水将种子浸泡10分钟,然后用细小的网筛过滤掉杂质。
接下来,可以使用10%的稀漂白水溶液浸泡1-2分钟,再次用清水冲洗。
最后,将种子晾干备用。
二、消毒处理消毒处理是预防病害传播的重要措施。
可以使用有效的消毒剂,如0.1%的过氧化氢溶液或0.5%的漂白粉溶液浸泡种子5-10分钟。
注意,不同的种子对消毒剂的浓度和浸泡时间要求可能有所不同,因此应根据具体情况调整。
三、浸种处理浸种处理有助于提高种子的萌发率和出苗率。
根据不同的植物种类和生长环境,可以选择适宜的浸种处理方法。
一种常用的方法是,将种子放入恒温水中浸泡5-10小时,然后捞出备用。
还可以使用植物生长调节剂或激素处理种子,促进发芽和生长。
四、渗透处理对于一些种子外壳较为坚硬的瓜类植物,如西瓜和刺梨,可以进行渗透处理,以增加种子吸水速度和发芽率。
一种常用的方法是将种子置于温水中预浸24小时,然后将种子移至含有0.1%的乙烯利溶液中浸泡24小时。
五、酸碱处理一些瓜果蔬菜种子需要经过酸碱处理才能有效发芽。
例如,辣椒种子可以在0.1%的硫酸中浸泡10分钟后,再用清水冲洗干净。
而腌制黄瓜种子则需要在2%的氢氧化钠中浸泡30分钟,并用清水反复冲洗。
六、保藏处理对于不需要立即使用的种子,保藏处理非常重要。
首先,将种子完全干燥,并存放在干燥通风的环境中。
其次,在保存之前可以使用一些保鲜剂,例如硼砂粉,来延长种子的保质期。
最后,将种子放在密封的袋子或容器中,存放在干燥阴凉的地方,以防止湿气和光线的损害。
总结起来,瓜果蔬菜的种子处理技术在种植过程中起着至关重要的作用。
正确的处理能够增加种子的发芽率和幼苗成活率,提高作物的产量和品质。
种子处理高效栽培技术种子处理是现代农业生产中的关键环节之一,它通过一系列的处理措施,旨在提高种子的质量和活力,以帮助植物更好地生长和发育。
高效的种子处理技术对于农作物的良好生长和丰收至关重要。
本文将介绍几种常用的高效种子处理技术,包括种子消毒、萌发增强和抗逆性提高等。
一、种子消毒种子消毒是种子处理的重要环节之一,它可以有效地控制病原微生物的侵害,提高种子的发芽率和幼苗的健壮度。
常用的种子消毒方法包括物理消毒和化学消毒。
物理消毒主要是通过高温蒸汽、紫外线照射等方式杀灭病原微生物,而化学消毒则是通过使用化学药剂进行处理。
常用的化学药剂包括漂白粉、双氧水等。
选择合适的消毒方法和药剂,可以根据不同的农作物和病害类型进行调整。
二、萌发增强种子在发芽后往往需要面对各种环境压力,如低温、盐碱地、干旱等。
为了增强种子的萌发能力和适应环境的能力,可以采取一些措施来进行处理。
其中一种常用的方法是种子浸泡。
通过将种子浸泡在特定的营养液中,可以提供充足的水分和养分,刺激种子的萌发和根系的生长。
此外,还可以利用激素处理来增强种子的生长能力,如使用乙烯处理剂可以促进种子的萌发。
三、抗逆性提高在农作物的生长过程中,常常会面临各种逆境条件,如高温、干旱、盐碱地等。
为了增强农作物的逆境抗性,种子处理技术也起到了重要的作用。
一种常用的方法是采用生物制剂进行种子处理,如利用植物生长促进剂、微生物制剂等。
这些生物制剂可以通过与种子共生、生物降解有害物质等方式,提高植物的抗逆性和养分吸收能力。
总结:通过种子处理的高效栽培技术,可以提高种子的质量和活力,促进农作物的生长和发育。
种子消毒可以有效地控制病原微生物的侵害,而萌发增强和抗逆性提高则能增强种子的萌发能力和逆境抗性。
选择合适的种子处理技术和方法,将有助于提高农作物的产量和品质,为农业生产带来更可观的经济效益。
本文简要介绍了种子处理高效栽培技术的几种方法,希望能帮助广大农业生产者更好地利用种子资源,提高农作物的产量和质量。
试析玉米种子处理技术与措施摘要:对于整个人类来说,种子扮演的角色比较特殊,不但是一种粮食来源,而且在农业上还是一种非常特殊的生产原料。
对种子合理的进行选择,并对其进行处理,和整个农业生产有着直接的关系。
对玉米种子进行处理的措施对玉米的种植有着非常重大的意义。
能够让玉米自身具有抗击病虫害的特性,还能够让玉米的产量大幅度增长。
关键词:玉米种子;处理技术;有效措施1 种子处理技术对玉米生长的调控作用1.1 噻苯隆处理噻苯隆是一种高效植物生长调节剂,相比于其他植物生长调节剂,噻苯隆不会对人体以及农作物产生危害。
从农艺性状影响角度来看,噻苯隆能够有效改善玉米的农艺性状,甚至可使玉米产量增幅达到17.6%。
我国研究人员在2007年种植玉米试验中,利用噻苯隆对玉米进行喷施处理发现,噻苯隆能够有效促进玉米生根发芽,提高玉米植株吸收氮肥的能力,促进玉米根系生长,提高玉米产量。
现有研究发现,植物生长调节剂会影响玉米植株内的酶活性。
我国农业学家分别在2007年和2009年利用噻苯隆处理玉米种子,研究发现,在玉米生长的适当时期喷洒噻苯隆能够提高玉米叶片内叶绿素含量以及酶活性,提高玉米千粒重。
1.2 戊唑醇处理戊唑醇是德国发明的具有高效、低毒特点的杀菌剂,现阶段已在我国农业生产中广泛应用,具有较高的应用价值。
从病害处理角度来看,我国农业学家在2004年研究发现,戊唑醇能够有效抑制玉米丝黑穗病孢子萌发,该研究人员配制了60g/L的戊唑醇悬浮剂处理100kg玉米种子,发现戊唑醇悬浮液对玉米丝黑穗病的防治效果高达91%以上,利用戊唑醇处理玉米种子能够有效提高产量,并且玉米生长期间未出现药害现象。
从技术原理角度来看,戊唑醇本质上是一种低毒杀菌剂,种植人员将戊唑醇与水按照一定比例配制,能够有效提高种子活力,提高种子生长速率,降低病虫害发生概率。
2 玉米种子处理技术与措施2.1 玉米种子选择在选种环节,首先是选择玉米品种,不同的玉米品种,对生长环境的要求也不尽相同。
种子处理技术合理处理种子提高发芽率和成活率种子处理技术是农业生产中一种非常重要的手段,通过对种子进行一系列的处理,可以有效提高种子的发芽率和成活率,进而提高作物的产量和品质。
本文将介绍几种常见的种子处理技术,并探讨其对种子生长发育的影响。
一、常见种子处理技术1. 清洗:种子在采摘、收购和储存过程中会附着一些杂质和污染物,通过清洗可以有效去除这些污染物,避免对种子的生长产生不良影响。
2. 浸种:浸种是将种子浸泡在适宜的溶液中一段时间,可以促进种子的吸水和溶质吸收,加快种子的发芽进程。
常用的浸种溶液包括水、盐水、激素溶液等。
3. 酸碱处理:一些种子表皮坚硬,影响水分和氧气的渗透,通过酸碱处理可以破坏种子表皮的结构,提高种子的发芽率。
常用的酸碱包括稀硫酸、稀盐酸、氢氧化钠等。
4. 低温处理:有些种子在收获后需要进行低温处理,以破坏休眠状态,促进种子的发芽。
低温处理的温度和时间因种类而异,需要根据具体情况进行控制。
5. 营养处理:通过给种子施用适量的营养物质,可以提供种子发芽所需的养分,增强种子的发芽力和抗逆能力。
常用的营养处理手段包括喷施营养液、涂覆养分剂等。
二、种子处理技术对发芽率和成活率的影响1. 提高发芽率:种子处理技术可以改善种子的萌发环境,破坏种子休眠状态,促进种子发芽。
清洗可以去除表面的污染物,保证种子在洁净的环境下生长;浸种可以促进种子吸水和溶质吸收,提高发芽速度;酸碱处理破坏种子表皮结构,使种子更容易吸水;低温处理破坏种子的休眠状态,促进发芽进程;营养处理提供充足的营养物质,增强种子的发芽力。
2. 提高成活率:种子处理技术还可以增强种子的抗逆能力,提高种子在逆境条件下的存活率。
通过清洗可以去除导致病害和虫害的病原体和虫卵;浸种可以增强种子的抗病能力,减少发生病害的可能性;酸碱处理可以破坏种子表皮,增强种子与外界环境的接触,提高种子在逆境条件下的抵抗能力;营养处理提供充足的养分,增强种子的生长和抵抗力。
种植技术-种子的处理■何为种子处理种子处理指作物种子、林木种子播种前采用的物理、化学或生物处理措施的总称。
包括精选、晒种、浸种、拌种、催芽等。
目的是促使种子发芽快而整齐、幼苗生长健壮、预防病虫害和促使某些作物早熟。
■种子处理的具体操作精选在种子晒干扬净后,采用粒选、筛选、风选和液选等方法精选种子。
种子精选目的是消除秕粒、小粒、破粒、有病虫害的种子和各种杂物。
晒种利用阳光曝晒种子。
具有促进种子后熟和酶的活动、降低种子内抑制发芽物质含量、提高发芽率和杀菌等作用。
浸种作用是促进种子发芽和消灭病原物。
方法有:清水浸种、温汤浸种、药剂浸种。
应按规程掌握药量、药液浓度和浸种时间,以免种子受药害和影响消毒效果。
拌种将药剂、肥料和种子混合搅拌后播种,以防止病虫为害、促进种子发芽和幼苗健壮。
方法分干拌、湿拌和种子包衣。
催芽播前根据种子发芽特性,在人工控制下给以适当的水分、温度和氧气条件,促进发芽快、整齐、健壮。
方法有地坑催芽、塑料薄膜浅坑催芽、草囤催芽、火坑催芽、蒸汽催芽等。
此外,还有种子的硬实处理和层积处理。
硬实处理是用粗砂、碎玻璃擦伤种皮厚实、坚硬的种子(如草木犀、紫云英、菠菜等种子),以利种子吸水发芽。
层积处理是需后熟的种子,于冬季用湿沙和种子叠积,在0~5℃低温下1~3个月,以促使通过休眠期,春播后发芽整齐。
■介绍两种种子处理技术许多作物病害是由种子携带传播的,而种子处理是植物病害防治中最经济、最有效的方法。
目前,常用的种子处理方法主要包括非化学方法和化学方法两大类。
非化学方法热力处理法①温汤浸种法:先用常温水浸种15分钟,再转入55~60℃热水中浸种,不断搅拌,并保持该水温10~15分钟,然后让水温降至30℃,继续浸种。
温汤浸种时最好结合药液浸种,杀菌效果更好。
②热水烫种法:烫种时需用2个容器,将热水来回倾倒,最初几次动作要快,使热气散发并提供氧气,一直倾倒至水温降到55℃时,再改为不断地搅动,并保持该温度7~8分钟,以后的步骤同温汤浸种法。
如何处理水稻种子,水稻种子处理的技术标准水稻种子处理是水稻育秧的关键因素之一,有利于提高水稻以后更健康的生长,也是提升咱们农民朋友们经济收入的一个有效措施。
虽然对水稻种子进行处理有这么多的好处,但是前提是我们水稻种子的处理一定要符合技术标准,那么如何处理水稻种子呢?下面火爆农资网给大家详细介绍水稻种子处理的技术标准。
水稻种子处理的技术标准1、晒种标准在盐水选种前5~7天晒种2~3天,然后,进行风筛选种。
2、盐水选种标准盐水选种比重为1.13,即50公斤水加大粒盐12~12.5公斤,充分溶解,用新鲜鸡蛋测试,鸡蛋倾斜在水面上露出5分硬币大小,或用千分之一比重计测量盐水比重,为了保证盐水比重1.13,要经常检查、补充浓盐水。
浸种、洗种时严防混杂。
3、清水洗种标准盐水选后的种子用清水洗种二遍,以洗净种子表面附着的盐份,要做到每洗3~4次种子更换一次清水,以防止清水中盐份浓度过高,种子表面残留盐份过多影响种子质量,要彻底洗净种子表面附着的盐份。
4、种衣剂拌种标准种子盐水选种洗种后淋去表层多余的水分,堆放在大棚或室内10~12小时后用种衣剂拌种。
使用方法,以友缘牌护苗种衣剂为例,种衣剂用量为种子量的2%,即每一瓶(0.5公斤)种衣剂兑水0.6-0.8公斤拌一袋种子(25公斤),混拌均匀后灌袋或堆放在室内或大棚内36~48小时,待种衣剂阴干药膜固化后即可进行浸种,浸种时100公斤包衣种子加水100-120公斤,浸种时要求袋装浸种,以防种衣剂脱落。
种衣剂拌种要确保均匀一致,用量准确。
5、保温浸种标准采用电器增温、地火龙增温、双膜增温等保温增温棚内浸种,浸种时水层要没过种子20厘米以上,温度11~12℃,浸种积温85~100℃,浸种时间7~8天,烘干种子应相对延长浸种时间2~3天,但不宜增加浸种温度,严防温度过高浸种过度,种子内含物外渗,影响浸种质量。
以作业站为单位集中浸种时,要注意浸种箱内上下层、内外层种子温度保持一致,如果温度差较大时,每天要及时倒种2次以上。
种植技术-蔬菜种子处理和育苗技术当前,正是早春蔬菜特别是茄果类蔬菜育苗的关键时期,现把蔬菜种子的处理和育苗技术简单介绍如下:(一)种子的播前处理为了使种子播种后出苗整齐、迅速、减少病害感染,增强种子的幼胚及新生幼苗的抗逆性,在早春特别是育苗前大多都进行播前种子处理。
1、温汤浸种:方法是将干种子倒入55-60℃的热水中,水量为种子量的5-6倍,不断搅拌和添加热水,使种子受热均匀,保持恒温15-20分钟,水温降至30 ℃再继续浸种,最后用湿纱布或毛巾包好后催芽。
2、种子消毒:可选用10%磷酸三钠溶液浸种10-15分钟,或1%硫酸铜溶液浸种5分钟。
严格掌握药水的浓度和浸种时间,药液处理后一定要用清水将种子冲洗干净。
3、催芽:将浸种后的种子用湿纱布或湿毛巾包好,放在大碗或者小盆中,温度保持在25-30℃,每天用温水将种子淘洗2次,洗净种皮上的粘液,洗后将种子摊开透气10分钟。
当75%的种子芽尖露白即可播种。
为防枯萎病,可在浸种前用100倍的40℅福尔马林浸种10~20分钟,然后充分清洗干净,再浸种催芽;也可用600倍50℅多菌灵可湿性粉剂浸泡种子后催芽。
(二)播种技术1、播种方法分湿播和干播两种。
湿播为播种前先灌水,待水渗下后播种,覆盖于土。
湿播质量好,出苗率高,土面疏松而不易板结,但操作复杂,工效低。
干播为播前不灌水,播种后覆土镇压。
干播操作简单,速度快,但如播种时墒情不好,播种后又管理不当,容易造成缺苗。
2、播种深度也即是覆土的厚度,主要依据种子大小、土壤质地及气候条件而定。
种子小,贮藏物质少,发芽后出土能力弱,宜浅播;反之,大粒种子贮藏物质多,发芽时的顶土力强,可深播。
轻松的土壤透气好,土温也较高,但易干燥,宜深播;反之,粘重的土壤,地下水位高的地方播种宜浅。
高温干燥时,播种宜深;天气阴湿时宜浅。
此外,也应注意种子的发芽性质,如菜豆种子发芽时子叶出土,为避免腐烂,则宜较其它同样大小的种子浅播。
瓜类种子发芽时种皮不易脱落,常会妨碍子叶的开展和幼苗的生长,播种时除注意将种子平放外,还要保持一定的深度。
大豆种子处理技术要点
大豆种子处理技术要点:。
1、筛选:首先,必须筛选掉不合格的种子,如杂质、病害颗粒、萎
缩坏种等;。
2、热处理:目的是杀菌消毒,防治病害。
一般采用高温热处理,即
将种子浸入高温水中,水温保持50-60℃,时间和温度的控制是重要的;。
3、湿润处理:大豆种子湿润处理的目的是在不失其种子萌发力的情
况下,将其种子含水量提高、使其表现出良好的耐水性和抗旱性;。
4、磨粉:其目的是将大豆种子中的油脂提取出来,提育油脂的含量,其处理技术有普通冷磨法和湿磨法;。
5、水萃取:目的是将油脂从大豆种子中萃取出来,提高油脂的提取率;。
6、分级:大豆种子分级的目的是按其外观、形状、颜色等特征,将
大豆种子按质量划分为不同的等级;。
7、包装:大豆种子包装的要点有选用合适的材料,选择良好的封口
方式,使袋口牢固、不漏气,控制包装袋重量和尺寸,以及标签正确贴贴等。
蔬菜种子处理技术引言:蔬菜种子处理技术是一项重要的栽培技术,它可以显著提高蔬菜种子的发芽率和生长质量,从而增加蔬菜的产量和品质。
本文将详细介绍蔬菜种子处理技术的方法和步骤,帮助栽培者们更好地利用种子资源。
一、消毒处理蔬菜种子在采集和储存的过程中可能会受到病原菌和害虫的污染,因此消毒处理是种子处理的重要环节。
常见的消毒方法包括热水消毒、药物消毒和化学消毒等。
热水消毒是常用的一种方法,具体步骤如下:1. 将蔬菜种子放入温水中浸泡15-20分钟,温度控制在50-55摄氏度。
2. 捞出种子后,将其放入冷水中浸泡5分钟,以降低温度。
3. 用干净的纱布包裹种子,然后浸泡在0.1%的过氧化氢溶液中约1分钟。
4. 再次用清水冲洗,并晾干备用。
二、浸种处理浸种处理是为了改善蔬菜种子的发芽率和萌发速度。
常见的浸种处理方法有温水浸种、种子菌剂浸种和营养液浸种等。
1. 温水浸种:将蔬菜种子用温水(30-40摄氏度)浸泡2-3小时,然后将浸泡后的种子晾干备用。
2. 种子菌剂浸种:将蔬菜种子放入适量的种子菌剂中浸泡3-4小时,保证种子充分吸收菌剂。
3. 营养液浸种:根据蔬菜的特性,制定相应的营养液,将种子在营养液中浸泡2-3小时,然后晾干备用。
三、酸碱处理酸碱处理可以调节蔬菜种子的pH值,提供适宜的环境条件促进种子发芽。
常见的酸碱处理方法有酸浸处理和碱浸处理。
1. 酸浸处理:将蔬菜种子放入适量的稀醋酸溶液中浸泡2-3小时,然后用清水冲洗干净。
2. 碱浸处理:将蔬菜种子放入适量的氢氧化钠溶液中浸泡1-2小时,然后用清水冲洗干净。
四、营养液处理营养液处理可以为蔬菜种子提供充足的养分,促进种子的生长和发育。
常见的营养液处理方法有浓度浸种法和膜处理法。
1. 浓度浸种法:根据蔬菜的营养需求,将相应的营养液浓度调至适宜浓度,并将种子放入其中进行浸泡,时间根据蔬菜的生长习性调整。
2. 膜处理法:在蔬菜种子发芽板上放置一层富含营养液的膜,将种子放置在膜上进行发芽,可以提供充足的养分供给。